Table of Contents

 

 

UNITED STATES

SECURITIES AND EXCHANGE COMMISSION

Washington, D.C. 20549

 

 

SCHEDULE 14A

Proxy Statement Pursuant to Section 14(a) of the

Securities Exchange Act of 1934

(Amendment No. 1)

 

 

Filed by the Registrant  ☒

Filed by a Party other than the Registrant  ☐

Check the appropriate box:

 

Preliminary Proxy Statement

 

Confidential, for Use of the Commission Only (as permitted by Rule 14a-6(e)(2))

 

Definitive Proxy Statement

 

Definitive Additional Materials

 

Soliciting Material Under to §240.14a-12

EG Acquisition Corp.

(Name of Registrant as Specified In Its Charter)

N/A

(Name of Person(s) Filing Proxy Statement, if other than the Registrant)

Payment of Filing Fee (Check all boxes that apply):

 

No fee required.

 

Fee paid previously with preliminary materials.

 

Fee computed on table in exhibit required by Item 25(b) per Exchange Act Rules 14a-6(i)(1) and 0-11.

 

 

 


Table of Contents

PRELIMINARY PROXY STATEMENT — SUBJECT TO COMPLETION DATED

AUGUST 14, 2023

EG ACQUISITION CORP.

375 Park Avenue, 24th Floor

New York, NY 10152

REGARDING THE SPECIAL MEETING

OF STOCKHOLDERS OF

EG ACQUISITION CORP.

To the Stockholders of EG Acquisition Corp.:

You are cordially invited to attend the Special Meeting of the stockholders of EG Acquisition Corp. (“EGA,” “we,” “our,” or “us”), which will be held via live webcast at                , New York time, on                 , 2023 (the “Special Meeting”). EGA is a blank check company formed as a Delaware corporation for the purpose of effecting a merger, capital stock exchange, asset acquisition, stock purchase, reorganization or other similar business combination with one or more businesses or entities, which we refer to as a “target business.”

On October 17, 2022, EGA entered into an equity purchase agreement (as amended on April 21, 2023 (the “First Amendment”) and as it may be further amended and/or restated from time to time, the “Equity Purchase Agreement”) with LGM Enterprises, LLC, a North Carolina limited liability company (“LGM”) and the parent company of Exclusive Jets, LLC d/b/a “flyExclusive” (“flyExclusive”), the existing equityholders of LGM (the “Existing Equityholders”), EG Sponsor LLC, a Delaware limited liability company (“Sponsor”) and Thomas James Segrave, Jr. (“Segrave” or “Existing Equityholder Representative”) in his capacity as Existing Equityholder Representative. The transactions contemplated by the Equity Purchase Agreement are referred to herein as the “Business Combination.” A copy of the Equity Purchase Agreement is attached to the accompanying proxy statement as Annex A and Annex A-1.

In connection with the execution of the Equity Purchase Agreement, on October 17, 2022, LGM entered into a senior subordinated convertible note with an investor and, for certain limited provisions thereof, EGA, pursuant to which LGM borrowed an aggregate principal amount of $50,000,000 at a rate of 10% per annum, payable in kind in additional shares of PubCo (as defined below) upon the Closing of the Business Combination. On October 28, 2022, LGM also entered into an Incremental Amendment with additional investors (together with the investor described in the preceding sentence, and collectively, the “Bridge Note Lenders”) on the same terms for an aggregate principal amount of $35,000,000 (together with the subordinated convertible note discussed in this paragraph, the “Bridge Notes”), bringing the total principal amount of the Bridge Notes to $85,000,000 in the aggregate. Concurrently with the closing of the Business Combination (the “Closing”), the Bridge Notes will automatically be converted into the number of shares of PubCo Class A Common Stock (as defined below) equal to the quotient of (a) the total amount owed by LGM under the Bridge Notes (including accrued payable-in-kind interest) divided by (b) $10.00 (subject to adjustment in certain instances, as described in the Bridge Notes). Unless otherwise consented to by the Bridge Note Lenders, the proceeds of the Bridge Notes are to be used primarily for the acquisition of additional aircraft and payment of expenses related thereto.

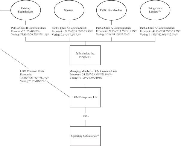
Following the Closing, we will have an umbrella partnership-C corporation (“Up-C”) structure, in which substantially all of the operating assets of LGM’s business will be held by LGM, and EGA’s only assets will be its equity interests in LGM. EGA will be renamed “flyExclusive, Inc.” (“PubCo”) at the Closing. After the Closing, assuming no EGA stockholders elect to have their stock redeemed and no LGM Common Units are repurchased (pursuant to the rights of the Existing Equityholders to have repurchased up to the Closing Date Cash Repurchase Amount described elsewhere in this proxy statement), current EGA stockholders, together with the Bridge Note Lenders, are expected to own approximately 24.2% of the equity interests in PubCo. After the Closing, assuming no EGA stockholders elect to have their stock redeemed and the maximum number of LGM Common Units are repurchased, current EGA stockholders, together with the Bridge Note Lenders, are expected to own approximately 24.7% of the equity interests in


Table of Contents

PubCo. After the Closing, assuming EGA stockholders elect to have the maximum shares of EGA Class A Common Stock redeemed and no LGM Common Units are repurchased, current EGA stockholders, together with the Bridge Note Lenders, are expected to own approximately 21.9% of the equity interests in PubCo. After the Closing, assuming EGA stockholders elect to have the maximum shares of EGA Class A Common Stock redeemed and the maximum number of LGM common units are repurchased, current EGA stockholders, together with the Bridge Note Lenders, are expected to own approximately 22.3% of the equity interests in PubCo. The percentages above assume that none of the warrants to purchase 11,833,333 shares of EGA Class A Common Stock (consisting of 7,500,000 EGA Public Warrants and 4,333,333 Private Placement Warrants issued to the Sponsor) are exercised. The date upon which the Closing occurs is referred to herein as the “Closing Date.”

At the Closing, we will (i) amend and restate our Amended and Restated Certificate of Incorporation, dated as of May 25, 2021, as amended on May 25, 2023, (the “Existing Certificate of Incorporation,” and, such amended and restated Existing Certificate of Incorporation, the “A&R PubCo Charter,” attached to the accompanying proxy statement as Annex B) to, among other things, (a) change the name of EGA to “flyExclusive, Inc.,” (b) convert all then-outstanding shares of class B common stock, par value $0.0001 per share, of EGA (“EGA Class B Common Stock”) held by Sponsor (the “Founder Shares”) into shares of class A common stock, par value $0.0001 per share, of PubCo (the “PubCo Class A Common Stock”) and (c) authorize the issuance of class B common stock, par value $0.0001 per share, of PubCo (the “PubCo Class B Common Stock,” and, together with the PubCo Class A Common Stock, the “PubCo Common Stock”) and (ii) replace the bylaws of EGA (the “Existing Bylaws”), with the bylaws of PubCo (the “PubCo Bylaws”), a copy of which is attached to the accompanying proxy statement as Annex E.

As described above, following the Closing, we will be organized with an Up-C structure and, in connection with the consummation of the Business Combination, the existing shareholders of LGM will receive a class of noneconomic common shares in PubCo (PubCo Class B Common Stock) while retaining economic interests in LGM (LGM Common Units) that are exchangeable for PubCo Class A Common Stock. All the business of LGM will be held directly by LGM and PubCo’s only direct asset will consist of the LGM Common Units.

Each share of PubCo Class A Common Stock and each share of PubCo Class B Common Stock will entitle the holder thereof to one vote on all matters on which stockholders are generally entitled to vote. The PubCo Class B Common Stock will carry one vote per share but no economic right. The holders of PubCo Class B Common Stock will not have any right to receive dividends other than stock dividends (as described in the accompanying proxy statement) consisting of shares of PubCo Class B Common Stock, in each case paid proportionally with respect to each outstanding share of PubCo Class B Common Stock. The holders of PubCo Class A Common Stock are entitled to receive dividends, as and if declared by the PubCo Board of Directors (the “PubCo Board”) out of legally available funds. With respect to stock dividends, holders of PubCo Class A Common Stock must receive PubCo Class A Common Stock. Upon PubCo’s liquidation or dissolution, the holders of all classes of PubCo Common Stock are entitled to their respective par value, and the holders of PubCo Class A Common Stock will then be entitled to share ratably in those assets of PubCo that are legally available for distribution to stockholders after payment of liabilities and subject to the prior rights of any holders of preferred stock then outstanding. Other than their par value, the holders of PubCo Class B Common Stock will not have any right to receive a distribution upon a liquidation or dissolution of PubCo. Holders of PubCo Class A Common Stock and PubCo Class B Common Stock will not be entitled to vote on any amendment to the A&R PubCo Charter that relates solely to the terms of one or more outstanding series of preferred stock if the holders of such affected series are entitled, either separately or together as a class with the holders of one or more other such series, to vote thereon.

Also at the Closing, the Existing Equityholders, PubCo and LGM will enter into an Amended and Restated Limited Liability Company Operating Agreement of LGM, in substantially the form attached to the accompanying proxy statement as Annex C (the “A&R Operating Agreement”) which, among other things, will (i) restructure the capitalization of LGM to (a) authorize the issuance of units of ownership interest in LGM which entitle the holder thereof to the distributions, allocations, and other rights under the A&R Operating Agreement (the “LGM Common Units”) to PubCo and (b) reclassify the existing LGM Common Units (the “Existing LGM Common Units”) held by the Existing Equityholders into LGM


Table of Contents

Common Units and (ii) appoint PubCo as the managing member of LGM. As consideration for issuing LGM Common Units to PubCo, PubCo will contribute (or, in the case of the Bridge Note proceeds received by LGM, be deemed to have contributed) up to $121.8 million to LGM, assuming no EGA stockholders exercise Redemption Rights (as defined below).

Pursuant to the Equity Purchase Agreement, at the Closing, each Existing LGM Common Unit held by each Existing Equityholder will automatically be reclassified into the number of LGM Common Units equal to 60,000,000 multiplied by the percentage set forth next to each Existing Equityholder’s name on Schedule I of the Equity Purchase Agreement. Following this reclassification, any certificates outstanding evidencing ownership of Existing LGM Common Units will be of no further force or effect.

As consideration for the transactions set forth in the Equity Purchase Agreement, we will contribute to LGM the amount held in the trust fund established for the benefit of our stockholders (the “Trust Fund”) in a Trust Account (the “Trust Account”), less the amount of cash required to fund the redemption of any EGA Class A Common Stock (as defined below) redeemed in connection with the Closing (the “EGA Stock Redemption”), plus the aggregate proceeds received from any potential PIPE investment, plus the aggregate proceeds received by LGM from the funding of the Bridge Notes (which will be deemed to have been contributed by us to LGM), less the deferred underwriting commission payable to EGA’s financial advisor with respect to the Business Combination, BTIG, LLC (the “Contribution Amount”). Immediately after the contribution of the Contribution Amount, LGM will pay the unpaid fees, commissions, costs and expenses that have been incurred by LGM or EGA in connection with the Business Combination (the “Transaction Expenses”). For further discussion of the consideration exchanged in the Business Combination, please see the section entitled “Proposal No. 1 — The Transaction Proposal — General; Structure of the Business Combination; Consideration.

In addition, at the Closing, PubCo, LGM, the Existing Equityholders and Segrave (in the capacity of “TRA Holder Representative”) will enter into the Tax Receivable Agreement (the “Tax Receivable Agreement”), in substantially the form attached to the accompanying proxy statement as Annex G. Please see the section entitled “Proposal No. 1 — The Transaction Proposal — Related Agreements — Tax Receivable Agreement,” for a discussion of the Tax Receivable Agreement and the section entitled “Risk Factors — Risks Relating to Tax” for certain specified risks related to the Tax Receivable Agreement.

Immediately after the Delaware Secretary of State accepts the A&R PubCo Charter, and without any action on the part of any holder of a warrant (each an “EGA Warrant”) to purchase one whole share of class A common stock, par value $0.0001 per share, of EGA (“EGA Class A Common Stock” and, together with the EGA Class B Common Stock, the “EGA Common Stock”), prior to the effectiveness of the A&R PubCo Charter, each EGA Warrant that is issued and outstanding immediately prior to the Closing will become a warrant to purchase PubCo Class A Common Stock (which will be in the identical form of the EGA Warrant, but in the name of PubCo) exercisable for PubCo Class A Common Stock in accordance with its terms (each a “PubCo Warrant”), and EGA and LGM will enter into Warrant Agreements (as defined in the A&R Operating Agreement), pursuant to which EGA will agree that, in the event any holder exercises a PubCo Warrant, then EGA will cause a corresponding exercise of an LGM warrant with similar terms (exercisable for LGM Common Units) held by it, such that the number of shares of PubCo Class A Common Stock issued in connection with the exercise of such PubCo Warrant will match with a corresponding number of LGM Common Units issued by LGM pursuant to such Warrant Agreements.

At the Closing, the Existing Equityholders, our Sponsor and PubCo will enter into that certain Stockholders’ Agreement (the “Stockholders’ Agreement”), a form of which is attached to the accompanying proxy statement as Annex H. Pursuant to the Stockholders’ Agreement, among other things, the Existing Equityholders and our Sponsor will respectively agree to vote each of their respective securities of PubCo that may be voted in the election of PubCo’s directors in accordance with the provisions of the Stockholders’ Agreement. At the Closing, the PubCo Board is expected to initially consist of seven directors. The equityholders of PubCo will have the right to nominate directors as follows: the Sponsor, and its permitted transferees, by a majority of shares held by them, shall have the right to nominate, and the PubCo Board and the Existing Equityholders, and their permitted transferees, will appoint and vote for, two members of the PubCo Board, initially designated pursuant to the Stockholders’ Agreement as Gregg S. Hymowitz and Gary Fegel, and thereafter as designated by the Sponsor, and its permitted transferees, by a majority of shares held by them.


Table of Contents

Assuming that none of our current stockholders exercise their right to redeem their EGA Class A Common Stock and no LGM Common Units are repurchased, as of Closing, the Existing Equityholders will hold shares of PubCo Common Stock representing 75.8% of the total voting power of PubCo, our current Public Stockholders (as defined below) will hold shares of PubCo Common Stock representing 5.3% of the total voting power of PubCo, Sponsor will hold shares of PubCo Common Stock representing 7.1% of the total voting power of PubCo and the Bridge Note Lenders will hold shares of PubCo Common Stock representing 11.8% of the total voting power of PubCo. Assuming that none of our current stockholders exercise their right to redeem their EGA Class A Common Stock and the maximum number of LGM Common Units are repurchased, as of Closing, the Existing Equityholders will hold shares of PubCo Common Stock representing 75.3% of the total voting power of PubCo, our current Public Stockholders (as defined below) will hold shares of PubCo Common Stock representing 5.5% of the total voting power of PubCo, Sponsor will hold shares of PubCo Common Stock representing 7.2% of the total voting power of PubCo and the Bridge Note Lenders will hold shares of PubCo Common Stock representing 12.0% of the total voting power of PubCo. Assuming our current stockholders elect to have 25% of their EGA Class A Common Stock redeemed and no LGM Common Units are repurchased, as of Closing, the Existing Equityholders will hold shares of PubCo Common Stock representing 76.7% of the total voting power of PubCo, our current Public Stockholders (as defined below) will hold shares of PubCo Common Stock representing 4.1% of the total voting power of PubCo, Sponsor will hold shares of PubCo Common Stock representing 7.2% of the total voting power of PubCo and the Bridge Note Lenders will hold shares of PubCo Common Stock representing 12.0% of the total voting power of PubCo. Assuming our current stockholders elect to have 25% of their EGA Class A Common Stock redeemed and the maximum number of LGM Common Units are repurchased, as of Closing, the Existing Equityholders will hold shares of PubCo Common Stock representing 76.4% of the total voting power of PubCo, our current Public Stockholders (as defined below) will hold shares of PubCo Common Stock representing 4.1% of the total voting power of PubCo, Sponsor will hold shares of PubCo Common Stock representing 7.3% of the total voting power of PubCo and the Bridge Note Lenders will hold shares of PubCo Common Stock representing 12.2% of the total voting power of PubCo. Assuming that our current stockholders elect to have the maximum shares of EGA Class A Common Stock redeemed and no LGM Common Units are repurchased, as of Closing, the Existing Equityholders will hold shares of PubCo Common Stock representing 78.1% of the total voting power of PubCo, our current Public Stockholders (as defined below) holders of EGA Class A Common Stock will hold shares of PubCo Common Stock representing 2.5% of the total voting power of PubCo, Sponsor will hold shares of PubCo Common Stock representing 7.3% of the total voting power of PubCo and the Bridge Note Lenders will hold shares of PubCo Common Stock representing 12.1% of the total voting power of PubCo. Assuming our current stockholders elect to have the maximum shares of EGA Class A Common Stock redeemed and the maximum number of LGM Common Units are repurchased, as of Closing, the Existing Equityholders will hold shares of PubCo Common Stock representing 77.7% of the total voting power of PubCo, our current Public Stockholders (as defined below) will hold shares of PubCo Common Stock representing 2.6% of the total voting power of PubCo, Sponsor will hold shares of PubCo Common Stock representing 7.4% of the total voting power of PubCo and the Bridge Note Lenders will hold shares of PubCo Common Stock representing 12.3% of the total voting power of PubCo. The percentages above assume that none of the warrants to purchase 11,833,333 shares of EGA Class A Common Stock (consisting of 7,500,000 EGA Public Warrants and 4,333,333 Private Placement Warrants issued to the Sponsor) are exercised.

By virtue of the combined voting power of the Existing Equityholders of more than 50% of the total voting power of the shares of capital stock of PubCo outstanding as of the Closing, PubCo will, as of the Closing, qualify as a “controlled company” within the meaning of the corporate governance standards of the NYSE. Under these rules, a listed company of which more than 50% of the voting power is held by an individual, group or another company is a “controlled company” and may elect not to comply with certain corporate governance requirements, including the requirement that (i) a majority of the PubCo Board consist of independent directors, (ii) we have a compensation committee that is composed entirely of independent directors and (iii) we have a nominating/corporate governance committee that is composed entirely of independent directors.

We expect to rely on certain of these exemptions after the Closing. As a result, we will not be required to have a compensation committee consisting entirely of independent directors and we will not be required to have a nominating/corporate governance committee that is composed entirely of independent directors. We may also rely on the other exemptions so long as we qualify as a “controlled company.” To the extent


Table of Contents

we rely on any of these exemptions, holders of PubCo Class A Common Stock will not have the same protections afforded to stockholders of companies that are subject to all of the corporate governance requirements of the NYSE.

Upon the completion of the Business Combination, Thomas James Segrave, Jr., who will serve as PubCo’s Chief Executive Officer, will control PubCo through his holdings of a percentage of outstanding PubCo Class B Common Stock constituting approximately 75.3% to 75.8%, assuming no shares of EGA Class A Common Stock are redeemed and 77.7% to 78.1%, assuming the maximum number of shares of EGA Class A Common Stock are redeemed. The percentages above assume that none of the warrants to purchase 11,833,333 shares of EGA Class A Common Stock (consisting of 7,500,000 EGA Public Warrants and 4,333,333 Private Placement Warrants issued to the Sponsor) are exercised.

The Equity Purchase Agreement provides that the obligation of the parties thereto to consummate the Business Combination is conditioned on, among other things (i) the approval of the Proposals (as defined and set forth below), excluding the Adjournment Proposal (as defined below), by the EGA stockholders in accordance with EGA’s organizational documents (the “Required EGA Stockholder Approval”), (ii) that EGA has at least $5,000,001 in tangible assets (as determined in accordance with Rule 3a51-1(g)(1) of the Securities Exchange Act of 1934, as amended (the “Exchange Act”)), immediately prior to closing and (iii) that EGA will remain listed on the New York Stock Exchange (the “NYSE”) and has not received any written notice from the NYSE that it has failed or would reasonably be expected to fail to meet NYSE listing requirements as of the Closing Date.

At the Special Meeting, you will be asked to consider and vote on the following proposals (the “Proposals”):

 

  1.

Proposal No. 1:    A proposal (the “Transaction Proposal”) to approve and adopt the Equity Purchase Agreement, a copy of which is attached to the accompanying proxy statement as Annex A and Annex A-1, and approve the other transactions contemplated by the Equity Purchase Agreement.

 

  2.

Proposal No. 2:    In order to comply with applicable NYSE rules, a proposal (the “NYSE Proposal”) to approve the issuance by PubCo, as successor to EGA, of PubCo Common Stock in the Business Combination in an amount equal to 20% or more of the amount of EGA’s issued and outstanding common stock immediately prior to the issuance. This proposal is conditioned upon approval of the Transaction Proposal.

 

  3.

Proposal No. 3:    A proposal to approve and adopt, effective upon the Closing, the A&R PubCo Charter, a copy of which is attached hereto as Annex B (the “Charter Proposal”). The Charter Proposal and the related Governance Proposals described below are conditioned upon approval of the Transaction Proposal and the NYSE Proposal.

In addition to the Charter Proposal, the stockholders are also separately being presented the following aspects of the A&R PubCo Charter, on a non-binding advisory basis, in accordance with Securities and Exchange Commission (the “SEC”) guidance to give stockholders the opportunity to present their separate view on important corporate governance provisions (the “Governance Proposals” and together with the Charter Proposal, the “Charter and Governance Proposals”):

 

   

Proposal No. 3(a):    To increase the total number of authorized shares of stock, par value $0.0001 per share, of PubCo to shares consisting of (i) shares of preferred stock, (ii) shares of PubCo Class A Common Stock, and (iii) shares of PubCo Class B Common Stock.

 

   

Proposal No. 3(b):    Certain additional changes, including among other things, (i) changing the post-Business Combination corporate name from “EG Acquisition Corp.” to “flyExclusive, Inc.,” (ii) making PubCo’s corporate existence perpetual, and (iii) removing certain provisions related to our status as a blank check company that will no longer apply upon the consummation of the Business Combination.

 

   

Proposal No. 3(c):    The provision that the number of authorized shares of any class or classes of stock may be increased or decreased by the affirmative vote of the holders of a majority of the total voting power of the outstanding shares of capital stock entitled to vote thereon, voting together as a single class.


Table of Contents
   

Proposal No. 3(d):    The provision that the number of directors of PubCo will be fixed from time to time by the vote of the majority of the PubCo Board, which number shall initially be seven.

 

   

Proposal No. 3(e):    The provision that the PubCo Bylaws may only be amended by the affirmative vote of the holders of at least the majority of the voting power of all the then-outstanding shares of voting stock of PubCo with the power to vote generally in an election of PubCo directors, voting together as a single class.

 

   

Proposal No. 3(f):    The provision that each share of PubCo Class A Common Stock and each share of PubCo Class B Common Stock will entitle the holder thereof to one vote on all matters on which stockholders are generally entitled to vote.

 

  4.

Proposal No. 4:    A proposal (the “Director Election Proposal”) for holders of EGA Class B Common Stock to elect seven directors of the PubCo Board to serve until the 2024 annual meeting of stockholders or until such directors’ successors have been duly elected and qualified, or until such directors’ earlier death, resignation, retirement or removal. The Director Election Proposal is conditioned upon approval of the Transaction Proposal, the NYSE Proposal and the Charter Proposal.

 

  5.

Proposal No. 5:    A proposal (the “PubCo Equity Incentive Plan Proposal”) to approve and adopt the PubCo 2023 Incentive Award Plan (the “2023 Plan”), a copy of which is attached hereto as Annex D. The PubCo Equity Incentive Plan Proposal is conditioned upon approval of the Transaction Proposal, the NYSE Proposal and the Charter Proposal.

 

  6.

Proposal No. 6:    A proposal (the “PubCo ESPP Proposal”) to approve and adopt the PubCo 2023 Employee Stock Purchase Plan (the “ESPP”), a copy of which is attached hereto as Annex F. The PubCo ESPP Proposal is conditioned upon approval of the Transaction Proposal, the NYSE Proposal and the Charter Proposal.

 

  7.

Proposal No. 7:    A proposal (the “Adjournment Proposal”) to approve the adjournment of the Special Meeting to a later date or dates, if necessary or appropriate, to permit further solicitation and vote of proxies in the event that there are insufficient votes for, or otherwise in connection with, the approval of any of the Transaction Proposal, the NYSE Proposal, the Charter Proposal, the Director Election Proposal, the PubCo Equity Incentive Plan Proposal and the PubCo ESPP Proposal.

Each of these Proposals is more fully described in the accompanying proxy statement, which you are encouraged to read carefully.

EGA Class A Common Stock and EGA Warrants held by the public (the “EGA Public Warrants”) are currently listed on the NYSE under the symbols “EGGF” and “EGGFW,” respectively. Certain shares of EGA Class A Common Stock and EGA Public Warrants currently trade as units consisting of one share of EGA Class A Common Stock and one-third of one redeemable warrant, and are listed on the NYSE under the symbol “EGGFU” (“EGA Units”). The EGA Units will automatically separate into their component securities upon consummation of the Business Combination and, as a result, will no longer trade as an independent security. Upon consummation of the transactions contemplated by the Equity Purchase Agreement, we will change our name to “flyExclusive, Inc.” We intend to apply to continue the listing of EGA Class A Common Stock as PubCo Class A Common Stock and EGA Public Warrants as PubCo Warrants on the NYSE under the symbols “    ” and “    ,” respectively, upon the Closing.

Only holders of record of shares of EGA Common Stock at the close of business on                 , 2023 (the “Record Date”) are entitled to notice of and to vote and have their votes counted at the Special Meeting and any adjournments or postponements of the Special Meeting. A complete list of our stockholders of record entitled to vote at the Special Meeting will be available for 10 days before the Special Meeting at our principal executive offices for inspection by stockholders during ordinary business hours for any purpose germane to the Special Meeting and electronically during the Special Meeting at                .

We are providing the accompanying proxy statement and proxy card to our stockholders in connection with the solicitation of proxies to be voted at the Special Meeting and at any adjournments or postponements of the Special Meeting. Whether or not you plan to attend the Special Meeting, we urge you to read the accompanying proxy statement carefully and submit your proxy to vote on the Business Combination. Please pay particular attention to the section entitled “Risk Factors” beginning on page 60 of the accompanying proxy statement.


Table of Contents

After careful consideration, our board of directors (the “Board”) has unanimously approved the Equity Purchase Agreement and the Business Combination contemplated thereby and determined that each of the Transaction Proposal, the NYSE Proposal, the Charter and Governance Proposals, the Director Election Proposal, the PubCo Equity Incentive Plan Proposal, the PubCo ESPP Proposal and the Adjournment Proposal is in the best interests of EGA and its stockholders, and unanimously recommends that you vote or give instruction to vote “FOR” each of those Proposals.

The existence of financial and personal interests of our directors and officers may result in conflicts of interest, including a conflict between what may be in the best interests of EGA and its stockholders and what may be best for a director’s personal interests when determining to recommend that stockholders vote for the proposals. See the sections entitled “Proposal No. 1 — The Transaction Proposal — Interests of Certain Persons in the Business Combination,” “Risk Factors” and “Beneficial Ownership of Securities in the accompanying proxy statement for a further discussion.

Our Sponsor and other officers and directors entered into a letter agreement (the “Letter Agreement”) at the time of EGA’s initial public offering (the “IPO”), pursuant to which they agreed to vote any shares of capital stock of EGA owned by them in favor of the Business Combination and to waive their right to have their stock redeemed by EGA. As of the date hereof, such stockholders own 57% of our total outstanding shares of EGA Common Stock.

Pursuant to the Existing Certificate of Incorporation, if a stockholder vote is required for the Business Combination to be consummated, EGA must offer to redeem for cash (the “Redemption Rights”) all or a portion of the shares of EGA Class A Common Stock, other than the Converted Shares (as defined in the accompanying proxy statement), held by a holder of EGA Class A Common Stock (a “Public Stockholder”). You will be entitled to receive cash for any shares of EGA Class A Common Stock to be redeemed only if you:

 

  (i)

(a) hold shares of EGA Class A Common Stock, or (b) hold EGA Units and you elect to separate your EGA Units into the underlying shares of EGA Class A Common Stock and EGA Public Warrants prior to exercising your Redemption Rights with respect to the shares of EGA Class A Common Stock; and

 

  (ii)

prior to                , New York time, on                , 2023 (two business days prior to the vote at the Special Meeting), (a) submit a written request to Continental Stock Transfer & Trust Company, our transfer agent (the “Transfer Agent”), that we redeem your shares of EGA Class A Common Stock for cash, and (b) deliver your shares of EGA Class A Common Stock to the Transfer Agent, physically or electronically through the Depository Trust Company (“DTC”).

Holders of EGA Units must elect to separate the underlying shares of EGA Class A Common Stock and EGA Public Warrants prior to exercising Redemption Rights with respect to the shares of EGA Class A Common Stock. If holders hold their EGA Units in an account at a brokerage firm or bank, holders must notify their broker or bank that they elect to separate the EGA Units into the underlying shares of EGA Class A Common Stock and EGA Public Warrants, or if a holder holds EGA Units registered in its own name, the holder must contact the Transfer Agent directly and instruct it to do so. Public Stockholders may elect to redeem all or a portion of their shares of EGA Class A Common Stock even if they vote for the Transaction Proposal. If the Business Combination is not consummated, the EGA Class A Common Stock will not be redeemed. If the Business Combination is consummated and a Public Stockholder properly exercises its right to redeem its shares of EGA Class A Common Stock and timely delivers its shares to the Transfer Agent, we will redeem each share of EGA Class A Common Stock for a per share price, payable in cash, equal to the aggregate amount then on deposit in the Trust Account, calculated as of two business days prior to the consummation of the Business Combination, including interest earned on the funds held in the Trust Account (net of taxes payable), divided by the number of then-outstanding shares of EGA Class A Common Stock held by the Public Stockholders. For illustrative purposes, as of June 30, 2023 this would have amounted to approximately $10.32 per share of EGA Class A Common Stock. If a Public Stockholder exercises its Redemption Rights, then it will be exchanging its redeemed shares of EGA Class A Common Stock for cash and will no longer own such shares. Any request to redeem shares of EGA Class A Common Stock, once made, may be withdrawn at any time until the date of the Special Meeting, and thereafter, with our consent, until the Closing. Furthermore, if a holder of shares of EGA Class A Common Stock delivers


Table of Contents

its certificate in connection with an election of its redemption and subsequently decides prior to the date of the Special Meeting not to elect to exercise such rights, it may simply request that EGA instruct our Transfer Agent to return the certificate (physically or electronically). The holder can make such request by contacting the Transfer Agent, at the address or email address listed in the accompanying proxy statement. We will be required to honor such request only if made prior to the date of the Special Meeting. See the section entitled “Special Meeting of the EGA Stockholders — Redemption Rights” in the accompanying proxy statement for a detailed description of the procedures to be followed if you wish to redeem your shares of EGA Class A Common Stock for cash.

Notwithstanding the foregoing, a Public Stockholder, together with any affiliate of such Public Stockholder or any other person with whom such Public Stockholder is acting in concert or as a “group” (as defined in Section 13 of the Exchange Act), will be restricted from redeeming its shares of EGA Class A Common Stock with respect to more than an aggregate of 15% of the outstanding shares of EGA Class A Common Stock, without our prior consent. Accordingly, if a Public Stockholder, alone or acting in concert or as a group, seeks to redeem more than 15% of the outstanding shares of EGA Class A Common Stock, then any such shares in excess of that 15% limit would not be redeemed without our prior consent.

Each redemption of shares of EGA Class A Common Stock by Public Stockholders will decrease the amount in the Trust Account, which held total assets of approximately $44.7 million as of August 10, 2023, which EGA intends to use for the purposes of consummating the Business Combination within the time period described in the accompanying proxy statement and to pay deferred underwriting commissions to the underwriters of the IPO. EGA will not consummate the Business Combination if the redemption of shares of EGA Class A Common Stock would result in EGA’s failure to have net tangible assets (as determined in accordance with Rule 3a51-1(g)(1) of the Exchange Act (or any successor rule)) of less than $5,000,001.

Under the Equity Purchase Agreement, the approval of each of the condition precedent proposals (i.e., the Transaction Proposal, the NYSE Proposal, the Charter Proposal, the Director Election Proposal, the PubCo Equity Incentive Plan Proposal and the PubCo ESPP Proposal) is a condition to the consummation of the Business Combination. The adoption of each condition precedent proposal is conditioned on the approval of all of the condition precedent proposals. The Adjournment Proposal is not conditioned on the approval of any other Proposal. If our stockholders do not approve each of the condition precedent proposals, the Business Combination may not be consummated.

Approval of the Transaction Proposal requires the affirmative vote of the holders of a majority of the shares of the EGA Common Stock that are voted at the Special Meeting. The NYSE Proposal, the PubCo Equity Incentive Plan Proposal, the PubCo ESPP Proposal and the Adjournment Proposal each require the affirmative vote of a majority in voting power of the outstanding shares of EGA Common Stock present in person (which would include presence at the virtual Special Meeting) or by proxy at the Special Meeting and entitled to vote thereon, voting as a single class. Approval of the Charter and Governance Proposals requires the affirmative vote of holders of a majority of the outstanding shares of EGA Common Stock, the affirmative vote of the holders of a majority of the outstanding shares of EGA Class A Common Stock, voting separately as a single class, and the affirmative vote of the holders of a majority of the outstanding shares of EGA Class B Common Stock, voting separately as a single class, entitled to vote thereon at the Special Meeting. The election of the director nominees pursuant to the Director Election Proposal requires the affirmative vote of a plurality of the outstanding shares of EGA Class B Common Stock cast by holders of EGA Class B Common Stock present in person (which includes presence virtually at the Special Meeting) or by proxy at the virtual Special Meeting and entitled to vote thereon. Holders of shares of EGA Class A Common Stock have no right to vote on the election, removal or replacement of any director. As of the date of this proxy statement, the Sponsor currently holds 57% of the issued and outstanding shares of EGA Common Stock and accordingly, the Sponsor will have the ability, voting on its own, to approve each of the Proposals. Pursuant to the Letter Agreement, the Sponsor has agreed to vote any shares of EGA Common Stock held by it in favor of the Proposals, including the Transaction Proposal, to be presented at the Special Meeting and as a result, no shares of EGA Common Stock held by EGA Public Stockholders will need to be voted to approve any of the Proposals.


Table of Contents

All our stockholders are cordially invited to attend the Special Meeting virtually. To ensure your representation at the Special Meeting, however, you are urged to complete, sign, date and return the enclosed proxy card as soon as possible.

If you are a stockholder of record holding shares of EGA Common Stock, you may also cast your vote in person (which would include voting at the virtual Special Meeting). If your shares are held in an account at a brokerage firm or bank, you must instruct your broker or bank on how to vote your shares or, if you wish to attend the Special Meeting and vote in person (which would include voting at the virtual Special Meeting), obtain a proxy from your broker or bank.

If you fail to return a proxy card or fail to instruct a broker or other nominee how to vote, and do not attend the Special Meeting in person (which includes presence virtually at the Special Meeting), your shares will not be counted for purposes of determining whether a quorum is present at the Special Meeting. If a valid quorum is established, any such failure to vote or to provide voting instructions will have the same effect as a vote “AGAINST” the Charter Proposal, but will have no effect on the outcome of the Transaction Proposal, Director Election Proposal, NYSE Proposal, PubCo Equity Incentive Plan Proposal or PubCo ESPP Proposal.

Your vote is important regardless of the number of shares you own. Whether you plan to attend the Special Meeting virtually or not, please sign, date and return the enclosed proxy card as soon as possible in the envelope provided.

If your shares are held in “street name” or are in a margin or similar account, you should contact your broker to ensure that your shares are represented and voted at the Special Meeting.

On behalf of the Board, I would like to thank you for your support of EG Acquisition Corp. and look forward to a successful completion of the Business Combination.

 

  By Order of the Board of Directors,
 

/s/ Gary Fegel

  Gary Fegel
            , 2023   Chairman

If you return your proxy card signed and without an indication of how you wish to vote, your shares will be voted in favor of each of the Proposals.

TO EXERCISE YOUR REDEMPTION RIGHTS, YOU MUST (i) IF YOU HOLD SHARES OF EGA CLASS A COMMON STOCK THROUGH EGA UNITS, ELECT TO SEPARATE YOUR EGA UNITS INTO THE UNDERLYING SHARES OF EGA CLASS A COMMON STOCK AND EGA PUBLIC WARRANTS PRIOR TO EXERCISING YOUR REDEMPTION RIGHTS WITH RESPECT TO THE SHARES OF EGA CLASS A COMMON STOCK, (ii) SUBMIT A WRITTEN REQUEST TO THE TRANSFER AGENT AT LEAST TWO BUSINESS DAYS PRIOR TO THE VOTE AT THE SPECIAL MEETING, THAT YOUR SHARES OF EGA CLASS A COMMON STOCK BE REDEEMED FOR CASH, AND (iii) DELIVER YOUR SHARES OF EGA CLASS A COMMON STOCK TO THE TRANSFER AGENT, PHYSICALLY OR ELECTRONICALLY USING THE DTC’S DWAC (DEPOSIT/WITHDRAWAL AT CUSTODIAN) SYSTEM, IN EACH CASE IN ACCORDANCE WITH THE PROCEDURES AND DEADLINES DESCRIBED IN THE ACCOMPANYING PROXY STATEMENT. IF THE BUSINESS COMBINATION IS NOT CONSUMMATED, THEN THE SHARES OF EGA CLASS A COMMON STOCK WILL NOT BE REDEEMED. IF YOU HOLD YOUR SHARES IN STREET NAME, YOU WILL NEED TO INSTRUCT THE ACCOUNT EXECUTIVE AT YOUR BANK OR BROKER TO WITHDRAW THE SHARES FROM YOUR ACCOUNT IN ORDER TO EXERCISE YOUR REDEMPTION RIGHTS. SEE THE SECTION ENTITLED “SPECIAL MEETING OF THE EGA STOCKHOLDERS — REDEMPTION RIGHTS” IN THE ACCOMPANYING PROXY STATEMENT FOR MORE SPECIFIC INSTRUCTIONS.

Neither the SEC nor any state securities commission has approved or disapproved of the transactions described in the accompanying proxy statement, passed upon the merits or fairness of the Equity Purchase Agreement or the transactions contemplated thereby, or passed upon the adequacy or accuracy of the accompanying proxy statement. Any representation to the contrary is a criminal offense.

The accompanying proxy statement is dated                 , 2023 and is first being mailed to our stockholders on or about                 , 2023.


Table of Contents

EG ACQUISITION CORP.

375 Park Avenue, 24th Floor

New York, NY 10152

NOTICE OF SPECIAL MEETING OF STOCKHOLDERS OF

EG ACQUISITION CORP.

To be Held on                 , 2023

To the Stockholders of EG Acquisition Corp.:

NOTICE IS HEREBY GIVEN that a special meeting (the “Special Meeting”) of stockholders of EG Acquisition Corp., a Delaware corporation (“EGA,” the “Company,” “we,” “us,” or “our”), will be held at                , New York time, on                 , 2023. The Special Meeting will be a virtual meeting conducted exclusively via live webcast. You are cordially invited to attend the Special Meeting online by visiting http://                . To register and receive access to the virtual Special Meeting, registered stockholders and beneficial stockholders (those holding shares through a stock brokerage account or by a bank or other holder of record) will need to follow the instructions applicable to them provided in the accompanying proxy statement.

At the Special Meeting, you will be asked to consider and vote on the following proposals (the “Proposals”):

 

1.

Proposal No. 1: A proposal (the Transaction Proposal”) to approve and adopt the Equity Purchase Agreement, dated as of October 17, 2022, (as amended on April 21, 2023 (the “First Amendment”) and as it may be further amended and/or restated from time to time, the “Equity Purchase Agreement”), by and among EGA, LGM Enterprises, LLC, a North Carolina limited liability company (“LGM”), the existing equityholders of LGM (the “Existing Equityholders”), EG Sponsor LLC, a Delaware limited liability company (“Sponsor”), and Thomas James Segrave, Jr. (“Segrave” or “Existing Equityholder Representative”) in his capacity as Existing Equityholder Representative. The transactions contemplated by the Equity Purchase Agreement are referred to herein as the “Business Combination.” At the closing of the Business Combination (the “Closing”), we will (i) amend and restate our Amended and Restated Certificate of Incorporation, dated as of May 25, 2021, as amended on May 25, 2023 (the “Existing Certificate of Incorporation,” and, such amended and restated Existing Certificate of Incorporation, the “A&R PubCo Charter,” a copy of which is attached to the accompanying proxy statement as Annex B) to, among other things, (a) change the name of EGA to “flyExclusive, Inc.” (“PubCo”), (b) convert all then-outstanding shares of class B common stock, par value $0.0001 per share, of EGA, (“EGA Class B Common Stock”) held by Sponsor (the “Founder Shares”) into shares of class A common stock, par value $0.0001 per share, of PubCo (the “PubCo Class A Common Stock”) and (c) authorize the issuance of class B common stock, par value $0.0001 per share, of PubCo (the “PubCo Class B Common Stock,” and, together with the PubCo Class A Common Stock, the “PubCo Common Stock”) and (ii) replace the bylaws of EGA (the “Existing Bylaws”), by adopting the bylaws of PubCo (the “PubCo Bylaws”), a copy of which is attached to the accompanying proxy statement as Annex E.

The Equity Purchase Agreement also states that at the Closing, the Existing Equityholders, PubCo and LGM will enter into an Amended and Restated Limited Liability Company Operating Agreement of LGM, a copy of which is attached as Annex C (the “A&R Operating Agreement”), which, among other things, will (i) restructure the capitalization of LGM to (a) authorize the issuance of units of ownership interest in LGM which entitle the holder thereof to the distributions, allocations, and other rights under the A&R Operating Agreement (the “LGM Common Units”) to PubCo and (b) reclassify the existing LGM Common Units (the “Existing LGM Common Units”) held by the Existing Equityholders into LGM Common Units and (ii) appoint PubCo as the managing member of LGM. Pursuant to the Equity Purchase Agreement, at the Closing, each Existing LGM Common Unit held by each Existing Equityholder will automatically be reclassified into the number of LGM Common Units equal to 60,000,000 multiplied by the percentage set forth next to each Existing Equityholder’s name on Schedule I of the Equity Purchase Agreement. Following this reclassification, any certificates outstanding evidencing ownership of Existing LGM Common Units will be of no further force or effect.


Table of Contents

Each share of PubCo Class A Common Stock and each share of PubCo Class B Common Stock will entitle the holder thereof to one vote on all matters on which stockholders are generally entitled to vote. Holders of PubCo Class A Common Stock and PubCo Class B Common Stock will not be entitled to vote on any amendment to the A&R PubCo Charter that relates solely to the terms of one or more outstanding series of preferred stock if the holders of such affected series are entitled, either separately or together as a class with the holders of one or more other such series, to vote thereon.

Pursuant to the Equity Purchase Agreement, immediately after the Delaware Secretary of State accepts the A&R PubCo Charter, and without any action on the part of any holder of a warrant (each an “EGA Warrant”) to purchase one whole share of class A common stock, par value $0.0001 per share, of EGA (“EGA Class A Common Stock” and, together with the EGA Class B Common Stock, the “EGA Common Stock”), prior to the effectiveness of the A&R PubCo Charter, each EGA Warrant that is issued and outstanding immediately prior to the Closing will become a warrant to purchase PubCo Class A Common Stock (which will be in the identical form of the EGA Warrant, but in the name of PubCo) exercisable for PubCo Class A Common Stock in accordance with its terms (each a “PubCo Warrant”), and EGA and LGM will enter into Warrant Agreements (as defined in the A&R Operating Agreement).

The Equity Purchase Agreement provides that the obligation of the parties thereto to consummate the Business Combination is conditioned on, among other things (i) the approval of the Proposals, excluding the Adjournment Proposal (as defined below), by the EGA stockholders in accordance with EGA’s organizational documents (the “Required EGA Stockholder Approval”), (ii) that EGA has at least $5,000,001 in tangible assets (as determined in accordance with Rule 3a51-1(g)(1) of the Securities Exchange Act of 1934, as amended (the “Exchange Act”)), immediately prior to closing and (iii) that EGA will remain listed on the New York Stock Exchange (the “NYSE”) and has not received any written notice from the NYSE that it has failed or would reasonably be expected to fail to meet NYSE listing requirements as of the date upon which the Closing occurs.

At the Closing, PubCo, LGM, the Existing Equityholders and Segrave (in the capacity of “TRA Holder Representative”) will enter into the Tax Receivable Agreement (the “Tax Receivable Agreement”), a form of which is attached to the accompanying proxy statement as Annex G. Please see the section entitled “Proposal No. 1 — The Transaction Proposal — Related Agreements — Tax Receivable Agreement,” for a discussion of the Tax Receivable Agreement and the section entitled “Risk Factors — Risks Relating to Tax” for certain specified risks related to the Tax Receivable Agreement.

Assuming that none of our current stockholders exercise their right to redeem their EGA Class A Common Stock and no LGM Common Units are repurchased, as of Closing, the Existing Equityholders will hold shares of PubCo Common Stock representing 75.8% of the total voting power of PubCo, our current Public Stockholders (as defined below) will hold shares of PubCo Common Stock representing 5.3% of the total voting power of PubCo, Sponsor will hold shares of PubCo Common Stock representing 7.1% of the total voting power of PubCo and the Bridge Note Lenders will hold shares of PubCo Common Stock representing 11.8% of the total voting power of PubCo. Assuming that none of our current stockholders exercise their right to redeem their EGA Class A Common Stock and the maximum number of LGM Common Units are repurchased, as of Closing, the Existing Equityholders will hold shares of PubCo Common Stock representing 75.3% of the total voting power of PubCo, our current Public Stockholders (as defined below) will hold shares of PubCo Common Stock representing 5.5% of the total voting power of PubCo, Sponsor will hold shares of PubCo Common Stock representing 7.2% of the total voting power of PubCo and the Bridge Note Lenders will hold shares of PubCo Common Stock representing 12.0% of the total voting power of PubCo. Assuming our current stockholders elect to have 25% of their EGA Class A Common Stock redeemed and no LGM Common Units are repurchased, as of Closing, the Existing Equityholders will hold shares of PubCo Common Stock representing 76.7% of the total voting power of PubCo our current Public Stockholders (as defined below) will hold shares of PubCo Common Stock representing 4.1% of the total voting power of PubCo, Sponsor will hold shares of PubCo Common Stock representing 7.2% of the total voting power of PubCo and the Bridge Note Lenders will hold shares of PubCo Common Stock representing 12.0% of the total voting power of PubCo. Assuming our current stockholders elect to have 25% of their EGA Class A Common Stock redeemed and the maximum number of LGM Common Units are repurchased, as of Closing, the Existing Equityholders will hold shares of PubCo Common Stock representing 76.4% of the total voting power of PubCo, our current Public Stockholders (as defined below) will hold shares of


Table of Contents

PubCo Common Stock representing 4.1% of the total voting power of PubCo, Sponsor will hold shares of PubCo Common Stock representing 7.3% of the total voting power of PubCo and the Bridge Note Lenders will hold shares of PubCo Common Stock representing 12.2% of the total voting power of PubCo. Assuming that our current stockholders elect to have the maximum shares of EGA Class A Common Stock redeemed and no LGM Common Units are repurchased, as of Closing, the Existing Equityholders will hold shares of PubCo Common Stock representing 78.1% of the total voting power of PubCo, our current Public Stockholders (as defined below) will hold shares of PubCo Common Stock representing 2.5% of the total voting power of PubCo, Sponsor will hold shares of PubCo Common Stock representing 7.3% of the total voting power of PubCo and the Bridge Note Lenders will hold shares of PubCo Common Stock representing 12.1% of the total voting power of PubCo. Assuming our current stockholders elect to have the maximum shares of EGA Class A Common Stock redeemed and the maximum number of LGM Common Units are repurchased, as of Closing, the Existing Equityholders will hold shares of PubCo Common Stock representing 77.7% of the total voting power of PubCo, our current Public Stockholders (as defined below) will hold shares of PubCo Common Stock representing 2.6% of the total voting power of PubCo, Sponsor will hold shares of PubCo Common Stock representing 7.4% of the total voting power of PubCo and the Bridge Note Lenders will hold shares of PubCo Common Stock representing 12.3% of the total voting power of PubCo. The percentages above assume that none of the warrants to purchase 11,833,333 shares of EGA Class A Common Stock (consisting of 7,500,000 EGA Public Warrants and 4,333,333 Private Placement Warrants issued to the Sponsor) are exercised.

 

2.

Proposal No. 2: A proposal (the “NYSE Proposal”) to approve, assuming the Transaction Proposal is approved and adopted, for purposes of complying with applicable NYSE listing rules, the issuance by PubCo, as successor to EGA, of PubCo Common Stock in the Business Combination in an amount equal to 20% or more of the amount of EGA’s issued and outstanding common stock immediately prior to the issuance.

 

3.

Proposal No. 3: A proposal (the “Charter Proposal”) to approve and adopt, assuming the Transaction Proposal and the NYSE Proposal are approved and adopted, the A&R PubCo Charter, which, if approved, would take effect upon the Closing, a copy of which is attached to the accompanying proxy statement as Annex B. In addition to the approval of the A&R PubCo Charter, the stockholders are also separately being presented the following Governance Proposals (the “Governance Proposals” and together with the Charter Proposal, the “Charter and Governance Proposals”):

 

   

Proposal No. 3(a):    A proposal to increase the total number of authorized shares and classes of stock of PubCo to              shares consisting of (i)              shares of preferred stock, par value $0.0001 per share, (ii)              shares of PubCo Class A Common Stock, par value $0.0001 per share, and (iii)              shares of PubCo Class B Common Stock, par value $0.0001 per share.

 

   

Proposal No. 3(b):    A proposal to provide for certain additional changes, including among other things, (i) changing the post-Business Combination corporate name from “EG Acquisition Corp.” to “flyExclusive, Inc.,” (ii) making PubCo’s corporate existence perpetual, and (iii) removing certain provisions related to our status as a blank check company that will no longer apply upon the consummation of the Business Combination.

 

   

Proposal No. 3(c):    A proposal to provide that the number of authorized shares of any class or classes of stock may be increased or decreased by the affirmative vote of the holders of a majority of the total voting power of the outstanding shares of capital stock entitled to vote thereon, voting together as a single class.

 

   

Proposal No. 3(d):    A proposal to provide that the number of directors of PubCo will be fixed from time to time by the vote of the majority of the PubCo Board of Directors (the “PubCo Board”), which number shall initially be seven.

 

   

Proposal No. 3(e):    A proposal to provide that the PubCo Bylaws may only be amended by the affirmative vote of the holders of at least the majority of the voting power of all the then-outstanding shares of voting stock of PubCo with the power to vote generally in an election of PubCo directors, voting together as a single class.


Table of Contents
   

Proposal No. 3(f):    A proposal that each share of PubCo Class A Common Stock and each share of PubCo Class B Common Stock will entitle the holder thereof to one vote on all matters on which stockholders are generally entitled to vote.

 

4.

Proposal No. 4: A proposal (the Director Election Proposal”) for holders of EGA Class B Common Stock to elect, assuming the Transaction Proposal, the NYSE Proposal and the Charter Proposal are approved and adopted, seven directors of the PubCo Board to serve until the 2024 annual meeting of stockholders or until such directors’ successors have been duly elected and qualified, or until such directors’ earlier death, resignation, retirement or removal.

 

5.

Proposal No. 5: A proposal (the PubCo Equity Incentive Plan Proposal”) to approve and adopt, assuming the Transaction Proposal, the NYSE Proposal, and the Charter Proposal are approved and adopted, the PubCo 2023 Incentive Award Plan (the “2023 Plan”), a copy of which is attached to the accompanying proxy statement as Annex D.

 

6.

Proposal No. 6: A proposal (the “PubCo ESPP Proposal”) to approve and adopt, assuming the Transaction Proposal, the NYSE Proposal, the Charter Proposal and the PubCo Equity Incentive Plan Proposal are approved and adopted, the PubCo 2023 Employee Stock Purchase Plan (the “ESPP”), a copy of which is attached to the accompanying proxy statement as Annex F.

 

7.

Proposal No. 7: A proposal (the “Adjournment Proposal”) to approve the adjournment of the Special Meeting to a later date or dates, if necessary or appropriate, to permit further solicitation and vote of proxies in the event that there are insufficient votes for, or otherwise in connection with, the approval of any of the condition precedent proposals.

The above matters are more fully described in the accompanying proxy statement, which also includes, as Annex A and Annex A-1, a copy of the Equity Purchase Agreement. We urge you to read carefully the accompanying proxy statement in its entirety, including the annexes and accompanying financial statements.

EGA Class A Common Stock and EGA Warrants held by the public (the “EGA Public Warrants”) are currently listed on the NYSE under the symbols “EGGF” and “EGGFW,” respectively. Certain shares of EGA Class A Common Stock and EGA Public Warrants currently trade as units consisting of one share of EGA Class A Common Stock and one-third of one redeemable warrant, and are listed on the NYSE under the symbol “EGGFU” (“EGA Units”). The EGA Units will automatically separate into their component securities upon consummation of the Business Combination and, as a result, will no longer trade as an independent security. Upon consummation of the transactions contemplated by the Equity Purchase Agreement, we will change our name to “flyExclusive, Inc.” We intend to apply to continue the listing of EGA Class A Common Stock as PubCo Class A Common Stock and EGA Public Warrants as PubCo public warrants on the NYSE under the symbols “    ” and “    ,” respectively, upon the Closing.

Only holders of record of shares of EGA Common Stock at the close of business on                 , 2023 (the “Record Date”) are entitled to notice of and to vote and have their votes counted at the Special Meeting and any adjournments or postponements of the Special Meeting. A complete list of our stockholders of record entitled to vote at the Special Meeting will be available for 10 days before the Special Meeting at our principal executive offices for inspection by stockholders during ordinary business hours for any purpose germane to the Special Meeting and electronically during the Special Meeting at                 .

Pursuant to the Existing Certificate of Incorporation, if a stockholder vote is required for the Business Combination to be consummated, EGA must offer to redeem for cash (the “Redemption Rights”) all or a portion of the shares of EGA Class A Common Stock, other than the Converted Shares (as defined in the accompanying proxy statement), held by a holder of EGA Class A Common Stock (a “Public Stockholder”). You will be entitled to receive cash for any shares of EGA Class A Common Stock to be redeemed only if you:

(i) (a) hold shares of EGA Class A Common Stock, or (b) hold EGA Units and you elect to separate your EGA Units into the underlying shares of EGA Class A Common Stock and EGA Public Warrants prior to exercising your Redemption Rights with respect to the shares of EGA Class A Common Stock; and


Table of Contents

(ii) prior to                 , New York time, on                 , 2023 (two business days prior to the vote at the Special Meeting), (a) submit a written request to Continental Stock Transfer & Trust Company, our transfer agent (the “Transfer Agent”), that we redeem your shares of EGA Class A Common Stock for cash, and (b) deliver your shares of EGA Class A Common Stock to the Transfer Agent, physically or electronically through the Depository Trust Company (“DTC”).

Holders of EGA Units must elect to separate the underlying shares of EGA Class A Common Stock and EGA Public Warrants prior to exercising Redemption Rights with respect to the shares of EGA Class A Common Stock. If holders hold their EGA Units in an account at a brokerage firm or bank, holders must notify their broker or bank that they elect to separate the EGA Units into the underlying shares of EGA Class A Common Stock and EGA Public Warrants, or if a holder holds EGA Units registered in its own name, the holder must contact the Transfer Agent directly and instruct it to do so. Public Stockholders may elect to redeem all or a portion of their shares of EGA Class A Common Stock even if they vote for the Transaction Proposal. If the Business Combination is not consummated, the EGA Class A Common Stock will not be redeemed. If the Business Combination is consummated and a Public Stockholder properly exercises its right to redeem its shares of EGA Class A Common Stock and timely delivers its shares to the Transfer Agent, we will redeem each share of EGA Class A Common Stock for a per share price, payable in cash, equal to the aggregate amount then on deposit in the trust fund established for the benefit of the EGA Stockholders (the “Trust Fund”) in a Trust Account (the “Trust Account”), calculated as of two business days prior to the consummation of the Business Combination, including interest earned on the funds held in the Trust Account (net of taxes payable), divided by the number of then-outstanding shares of EGA Class A Common Stock held by the Public Stockholders. For illustrative purposes, as of June 30, 2023, this would have amounted to approximately $10.32 per share of EGA Class A Common Stock. If a Public Stockholder exercises its Redemption Rights, then it will be exchanging its redeemed shares of EGA Class A Common Stock for cash and will no longer own such shares. Any request to redeem shares of EGA Class A Common Stock, once made, may be withdrawn at any time until the date of the Special Meeting, and thereafter, with our consent, until the Closing. Furthermore, if a holder of shares of EGA Class A Common Stock delivers its certificate in connection with an election of its redemption and subsequently decides prior to the date of the Special Meeting not to elect to exercise such rights, it may simply request that EGA instruct our Transfer Agent to return the certificate (physically or electronically). The holder can make such request by contacting the Transfer Agent, at the address or email address listed in the accompanying proxy statement. We will be required to honor such request only if made prior to the date of the Special Meeting. See the section entitled “Special Meeting of the EGA Stockholders — Redemption Rights” in the accompanying proxy statement for a detailed description of the procedures to be followed if you wish to redeem your shares of EGA Class A Common Stock for cash.

Notwithstanding the foregoing, a Public Stockholder, together with any affiliate of such Public Stockholder or any other person with whom such Public Stockholder is acting in concert or as a “group” (as defined in Section 13 of the Exchange Act), will be restricted from redeeming its shares of EGA Class A Common Stock with respect to more than an aggregate of 15% of the shares of EGA Class A Common Stock outstanding, without our prior consent. Accordingly, if a Public Stockholder, alone or acting in concert or as a group, seeks to redeem more than 15% of the shares of EGA Class A Common Stock outstanding, then any such shares in excess of that 15% limit would not be redeemed for cash, without our prior consent.

Each redemption of shares of EGA Class A Common Stock by Public Stockholders will decrease the amount in the Trust Account, which held total assets of approximately $44.7 million as of August 10, 2023, which EGA intends to use for the purposes of consummating the Business Combination within the time period described in the accompanying proxy statement and to pay deferred underwriting commissions to the underwriters of EGA’s Initial Public Offering. EGA will not consummate the Business Combination if the redemption of shares of EGA Class A Common Stock would result in EGA’s failure to have net tangible assets (as determined in accordance with Rule 3a51-1(g)(1) of the Exchange Act (or any successor rule)) of less than $5,000,001.

Under the Equity Purchase Agreement, the approval of each of the condition precedent proposals (i.e., the Transaction Proposal, the NYSE Proposal, the Charter Proposal, the Director Election Proposal, the PubCo


Table of Contents

Equity Incentive Plan Proposal and the PubCo ESPP Proposal) is a condition to the consummation of the Business Combination. The adoption of each condition precedent proposal is conditioned on the approval of all of the condition precedent proposals. The Adjournment Proposal is not conditioned on the approval of any other Proposal. If our stockholders do not approve each of the condition precedent proposals, the Business Combination may not be consummated.

Approval of the Transaction Proposal requires the affirmative vote of the holders of a majority of the shares of the EGA Common Stock that are voted at the Special Meeting. The NYSE Proposal, the PubCo Equity Incentive Plan Proposal, the PubCo ESPP Proposal and the Adjournment Proposal each require the affirmative vote of a majority in voting power of the outstanding shares of EGA Common Stock present in person (which would include presence at the virtual Special Meeting) or by proxy at the Special Meeting and entitled to vote thereon, voting as a single class. Approval of the Charter and Governance Proposals requires the affirmative vote of holders of a majority of the outstanding shares of EGA Common Stock, the affirmative vote of the holders of a majority of the outstanding shares of EGA Class A Common Stock, voting separately as a single class, and the affirmative vote of the holders of a majority of the outstanding shares of EGA Class B Common Stock, voting separately as a single class, entitled to vote thereon at the Special Meeting. The election of the director nominees pursuant to the Director Election Proposal requires the affirmative vote of a plurality of the outstanding shares of EGA Class B Common Stock cast by holders of EGA Class B Common Stock present in person (which includes presence virtually at the Special Meeting) or by proxy at the virtual Special Meeting and entitled to vote thereon. Holders of shares of EGA Class A Common Stock have no right to vote on the election, removal or replacement of any director. As of the date of this proxy statement, the Sponsor currently holds 57% of the issued and outstanding shares of EGA Common Stock and accordingly, the Sponsor will have the ability, voting on its own, to approve each of the Proposals. Pursuant to the Letter Agreement, the Sponsor has agreed to vote any shares of EGA Common Stock held by it in favor of the Proposals, including the Transaction Proposal, to be presented at the Special Meeting and as a result, no shares of EGA Common Stock held by EGA Public Stockholders will need to be voted to approve any of the Proposals.

Your attention is directed to the proxy statement accompanying this notice (including the annexes thereto) for a more complete description of the proposed Business Combination and related transactions and each of the Proposals. We urge you to read the accompanying proxy statement carefully. If you have any questions or need assistance voting your shares of EGA Common Stock, please contact Morrow Sodali, our proxy solicitor, by calling toll-free (800) 662-5200, or banks and brokers may call at (203) 658-9400, or by emailing EGGF.info@investor.morrowsodali.com. This notice of Special Meeting and the proxy statement are available at https://                 .

 

  By Order of the Board of Directors,
 

/s/ Gary Fegel

  Gary Fegel
                , 2023   Chairman

Important Notice Regarding the Availability of Proxy Materials for the Special Meeting of Stockholders to be Held on                 , 2023. This notice of Special Meeting and the related proxy statement will be available at https://                .


Table of Contents

PROXY STATEMENT FOR THE SPECIAL MEETING OF STOCKHOLDERS OF EG ACQUISITION CORP.

TABLE OF CONTENTS

 

Use of Certain Terms

     1  

Cautionary Note Regarding Forward-Looking Statements

     5  

Summary Term Sheet

     6  

Questions and Answers About the Business  Combination and the Special Meeting

     12  

Questions and Answers About the Business Combination

     12  

Questions and Answers About the Special Meeting for EGA’s Stockholders

     20  

Summary of the Proxy Statement

     29  

The Parties to the Business Combination

     29  

Summary of the Equity Purchase Agreement

     30  

Related Agreements

     31  

Organizational Structure

     38  

Proposals to be put to the Special Meeting

     45  

Registering for the Special Meeting

     48  

Voting Power; Record Date

     48  

Quorum and Vote of Stockholders

     48  

Redemption Rights

     50  

Appraisal Rights

     51  

Proxy Solicitation

     51  

Interests of Certain Persons in the Business Combination

     51  

Recommendation of the Board

     55  

Conditions to the Closing of the Business Combination

     56  

Sources and Uses of Funds for the Business Combination

     56  

Certain U.S. Federal Income Tax Considerations

     57  

Board of Directors Following the Business Combination

     57  

Anticipated Accounting Treatment

     57  

Regulatory Matters

     58  

Risk Factors

     58  

Sources of Industry and Market Data

     58  

Emerging Growth Company, Smaller Reporting Company and Controlled Company

     58  

Summary of Risk Factors

     59  

Comparative Share Information

     61  

RISK FACTORS

     65  

Risks Relating to LGM

     65  

Risks Relating to Our Organization and Structure

     84  

Risks Relating to EGA

     86  

Risks Relating to the Business Combination

     95  

Risks Relating to Redemptions

     106  

Risks Relating to Tax

     108  

UNAUDITED PRO FORMA CONDENSED COMBINED FINANCIAL INFORMATION

     113  

Description of the Business Combination

     113  

NOTES TO UNAUDITED PRO FORMA CONDENSED COMBINED FINANCIAL INFORMATION

     126  

Special Meeting of the EGA Stockholders

     137  

General

     137  

Date, Time and Place

     137  

Registering for the Special Meeting

     137  

Purpose of the Special Meeting

     137  

Record Date; Who is Entitled to Vote

     139  

Quorum

     139  

 

i


Table of Contents

Abstentions and Broker Non-Votes

     139  

Vote Required for Approval

     140  

Voting Your Shares

     140  

Revoking Your Proxy

     141  

Who Can Answer Your Questions About Voting Your Shares

     141  

Vote of EGA’s Sponsor, Directors and Officers

     141  

Redemption Rights

     141  

Appraisal Rights

     143  

Proxy Solicitation Costs

     143  

Potential Purchases of Public Shares and/or Warrants

     143  

Proposal No. 1 — The Transaction Proposal

     144  

Proposal No. 2 — The NYSE Proposal

     198  

Proposal No. 3 — The Charter Proposal

     199  

Proposal No. 4 — The Director Election Proposal

     200  

Proposal No. 5 — The PubCo Equity Incentive Plan Proposal

     201  

Proposal No. 6 — The PubCo ESPP Proposal

     209  

Proposal No. 7 — The Adjournment Proposal

     214  

Other Information About EGA

     216  

Management’s Discussion and Analysis of Financial Condition and Results of Operations of EGA

     224  

Other Information About LGM

     229  

Management’s Discussion and Analysis  of Financial Condition and Results of Operations of LGM

     238  

EGA Current Management and Board of Directors

     258  

PubCo Management After the Business Combination

     271  

Executive and Director Compensation of LGM

     274  

Compensation of Executive Officers and Directors after the Business Combination

     278  

Beneficial Ownership of Securities

     279  

Certain Relationships and Related Party Transactions

     283  

EGA’s Related Party Transactions

     283  

LGM’s Related Party Transactions

     286  

Related Person Transactions Policy Following the Business Combination

     287  

Description of EGA Securities

     289  

Description of PubCo Securities

     304  

Anticipated Accounting Treatment

     313  

Appraisal Rights

     313  

Householding Information

     313  

Transfer Agent and Registrar

     313  

Submission of Stockholder Proposals

     313  

Future Stockholder Proposals

     314  

Where You Can Find More Information

     314  

Annex A — Equity Purchase Agreement

     A-1  

Annex A-1 — First Amendment

     A-1-1  

Annex B — A&R PubCo Charter

     B-1  

Annex C — A&R Operating Agreement

     C-1  

Annex D — 2023 Plan

     D-1  

Annex E — PubCo Bylaws

     E-1  

Annex F — ESPP

     F-1  

Annex G — Tax Receivable Agreement

     G-1  

Annex H — Stockholders’ Agreement

     H-1  

Annex I — Opinion of Duff & Phelps

     I-1  

Financial Statements

     F-1  

EGA’s Financial statements As of and for the Years Ended December 31, 2022 and December 31, 2021

     F-2  

EGA’s Financial Statements As of and for the Three Months Ended March 31, 2023

     F-27  

LGM’s Financial Statements for the Years Ended December  31, 2022, 2021 and 2020

     F-52  

LGM’s Financial Statements for the Three Months Ended March  31, 2023 and 2022 and Year Ended December 31, 2022

     F-87  

 

ii


Table of Contents

USE OF CERTAIN TERMS

Unless otherwise stated in this proxy statement:

 

   

“2023 Plan” refers to the PubCo 2023 Incentive Award Plan.

 

   

“A&R Operating Agreement” refers to the Amended and Restated Limited Liability Company Operating Agreement of LGM.

 

   

“A&R PubCo Charter” refers to the amended and restated Existing Certificate of Incorporation.

 

   

“A&R Registration Rights Agreement” refers to the Amended and Restated Registration Rights Agreement by and between the Existing Holders and the New Holders.

 

   

“Adjournment Proposal” refers to the proposal to approve the adjournment of the Special Meeting to a later date or dates, if necessary or appropriate, to permit further solicitation and vote of proxies in the event that there are insufficient votes for, or otherwise in connection with, the approval of any of the condition precedent proposals.

 

   

“Board” refers to the board of directors of EGA.

 

   

“Bridge Note Lenders” refers to the lender parties to the Bridge Notes.

 

   

“Bridge Notes” refers to the senior subordinated convertible note, dated October 17, 2022, and Incremental Amendment, dated October 28, 2022, by and among LGM and the Bridge Note Lenders.

 

   

“BTIG” refers to BTIG, LLC, EGA’s financial advisor with respect to the Business Combination.

 

   

“Business Combination” refers to the transactions contemplated by the Equity Purchase Agreement.

 

   

“CARES Act” refers to the Coronavirus Aid, Relief, and Economic Security Act.

 

   

“Charter Proposal” refers to the proposal to approve and adopt the A&R PubCo Charter.

 

   

“Closing” refers to the closing of the Business Combination.

 

   

“Closing Date” refers to the date upon which the Closing occurs.

 

   

“Code” refers to the U.S. Internal Revenue Code of 1986, as amended.

 

   

“Condition precedent proposals” refers to the Transaction Proposal, the NYSE Proposal, the Charter Proposal, the Director Election Proposal, the PubCo Equity Incentive Plan Proposal and the PubCo ESPP Proposal.

 

   

“Contribution Amount” refers to the consideration EGA will contribute to LGM for the transactions set forth in the Equity Purchase Agreement, which consists of the amount held in the Trust Fund, less the amount of cash required to fund the EGA Stock Redemption, plus the aggregate proceeds received from any potential PIPE investment, plus the aggregate proceeds received by LGM on or about October 17, 2022 and October 28, 2022 from the funding of the Bridge Notes (which will be deemed to have been contributed by EGA to LGM), less the deferred underwriting commission payable to BTIG.

 

   

“Converted Shares” refers to the 5,624,000 shares of EGA Class A Common Stock issued in connection with the Conversion.

 

   

“Conversion” refers to Sponsor’s conversion of 5,624,000 of the 5,625,000 Founder Shares into shares of EGA Class A Common Stock, following the approval of the amendment to EGA’s organizational documents.

 

   

“Demand Registration” refers to a written demand for registration under the Securities Act of all or part of the shares of PubCo Class A Common Stock pursuant to the A&R Registration Rights Agreement.

 

   

“DGCL” refers to the General Corporation Law of Delaware, as amended.

 

1


Table of Contents
   

“Director Election Proposal” refers to the proposal for holders of EGA Class B Common Stock to elect seven directors of the PubCo Board until the 2024 annual meeting of stockholders or until such directors’ successors have been duly elected and qualified, or until such directors’ earlier death, resignation, retirement or removal.

 

   

“DTC” refers to Depository Trust Company.

 

   

“Early Termination Event” refers to certain events that will cause PubCo’s obligations under the Tax Receivable Agreement to accelerate.

 

   

“EGA” refers to EG Acquisition Corp., a Delaware corporation.

 

   

“EGA Class A Common Stock” refers to the outstanding shares of class A common stock, par value $0.0001 per share, of EGA.

 

   

“EGA Class B Common Stock” refers to the outstanding shares of class B common stock, par value $0.0001 per share, of EGA.

 

   

“EGA Common Stock” refers collectively to EGA Class A Common Stock and EGA Class B Common Stock.

 

   

“EGA Public Warrants” refers to EGA Warrants held by the public.

 

   

“EGA Stock Redemption” refers to the redemption of EGA Class A Common Stock held by eligible stockholders who elect to have their shares redeemed in connection with the closing of the Business Combination.

 

   

“EGA Units” refers to certain shares of EGA Class A Common Stock and EGA Public Warrants that currently trade as units consisting of one share of EGA Class A Common Stock and one-third of one redeemable warrant.

 

   

“EGA Warrant” refers to a warrant to purchase one whole share of EGA Class A Common Stock.

 

   

“Equity Purchase Agreement” refers to the equity purchase agreement, by and among EGA, LGM, the Existing Equityholders, Sponsor, and the Existing Equityholder Representative, as amended on April 21, 2023 and as it may be further amended and/or restated from time to time.

 

   

“ESPP” refers to the PubCo 2023 Employee Stock Purchase Plan.

 

   

“Exchange Act” refers to the Securities Exchange Act of 1934, as amended.

 

   

“Existing Bylaws” refers to the bylaws of EGA.

 

   

“Existing Certificate of Incorporation” refers to the Amended and Restated Certificate of Incorporation of EGA, as amended on May 25, 2023.

 

   

“Existing Equityholder Representative” refers to Thomas James Segrave, Jr.

 

   

“Existing Equityholders” refers to the existing equityholders of LGM.

 

   

“Existing Holders” refers to PubCo and Sponsor.

 

   

“Existing LGM Common Unit” refers to those LGM Common Units existing before the issuance of the LGM Common Units to EGA under the A&R Operating Agreement.

 

   

“Extension Proxy Statement” refers to the proxy statement pursuant to which EGA sought approval from its stockholders, to amend the EGA organizational documents and the Trust Agreement to extend the time period to consummate EGA’s initial business combination from May 28, 2023 to a date that is no later than December 28, 2023.

 

   

“flyExclusive” refers to Exclusive Jets, LLC d/b/a flyExclusive.

 

   

“flyExclusive, Inc.” refers to PubCo, as successor to EGA following the Closing.

 

   

“Founder Shares” refer to the shares of EGA Class B Common Stock held by Sponsor.

 

2


Table of Contents
   

“Governance Proposals” refers to the Proposals to approve certain corporate governance provisions.

 

   

“IPO” refers to EGA’s initial public offering, which was consummated on May 28, 2021.

 

   

“JOBS Act” refers to the Jumpstart Our Business Startups Act of 2012, as amended.

 

   

“Letter Agreement” refers to the letter agreement by and among Sponsor and other officers and directors of EGA, entered into at the time of EGA’s IPO.

 

   

“LGM” refers to LGM Enterprises, LLC, a North Carolina limited liability company.

 

   

“LGM Common Units” refers to the units of ownership interest in LGM which entitle the holder thereof to the distributions, allocations, and other rights set forth in the A&R Operating Agreement.

 

   

“Lock-up Shares” refers to the shares of PubCo Common Stock owned by the Existing Equityholders that are subject to a one-year lock-up period pursuant to the Stockholders’ Agreement.

 

   

“New Holders” refers to the parties listed under “New Holders” on the signature page to the Amended and Restated Registration Rights Agreement.

 

   

“NYSE” refers to the New York Stock Exchange.

 

   

“NYSE Proposal” refers to the proposal to approve, for purposes of complying with applicable NYSE listing rules, the issuance by PubCo, as successor to EGA, of PubCo Common Stock in the Business Combination.

 

   

“PIPE Investment” refers to a contemplated equity issuance in connection with the Business Combination.

 

   

“Private Placement Warrants” refers to each warrant to purchase one whole share of EGA Class A Common Stock originally sold in a private placement to our Sponsor simultaneously with the closing of the IPO.

 

   

“Proposals” refers to the proposals on which holders of EGA Common Stock will be asked to vote at the Special Meeting.

 

   

“PubCo” refers to flyExclusive, Inc., as successor to EGA following the Closing.

 

   

“PubCo Board” refers to the board of directors of PubCo.

 

   

“PubCo Bylaws” refers to the bylaws of PubCo, attached hereto as Annex E.

 

   

“PubCo Class A Common Stock” refers to the shares of class A common stock, par value $0.0001 per share of PubCo.

 

   

“PubCo Class B Common Stock” refers to the shares of class B common stock, par value $0.0001 per share of PubCo.

 

   

“PubCo Common Stock” refers collectively to PubCo Class A Common Stock and PubCo Class B Common Stock.

 

   

“PubCo Equity Incentive Plan Proposal” refers to the proposal to approve and adopt, the 2023 Plan.

 

   

“PubCo ESPP Proposal” refers to the proposal to approve and adopt the ESPP.

 

   

“PubCo Warrant” refers to a warrant to purchase one whole share of PubCo Class A Common Stock.

 

   

“Public Stockholder” refers to a holder of EGA Class A Common Stock, other than the Converted Shares.

 

   

“Record Date” refers to the close of business on                , 2023.

 

   

“Redemption Rights” refers to the offer by EGA to redeem for cash all or a portion of the EGA Class A Common Stock held by a holder of EGA Class A Common Stock.

 

   

“Required EGA Stockholder Approval” means the approval of the Proposals, excluding the Adjournment Proposal, by the EGA stockholders in accordance with EGA’s organizational documents.

 

   

“SEC” refers to the Securities and Exchange Commission.

 

   

“Securities Act” refers to the Securities Act of 1933.

 

3


Table of Contents
   

“Segrave” refers to Thomas James Segrave, Jr., or Equityholder Representative, or TRA Holder Representative.

 

   

“Sky Night” refers to Sky Night, LLC, an entity LGM acquired via merger in 2020, which LGM plans to spin-out prior to the Closing.

 

   

“SOX” refers to the Sarbanes-Oxley Act of 2002, as amended.

 

   

“Special Meeting” refers to the Special Meeting of the stockholders of EGA, which will be held via live webcast at                , New York time, on                , 2023.

 

   

“Sponsor” refers to EG Sponsor LLC, a Delaware limited liability company.

 

   

“Stockholders’ Agreement” refers to the stockholders’ agreement by and among the Existing Equityholders, Sponsor and PubCo.

 

   

“Subsidiary” refers to any Subsidiary as defined in the Tax Receivable Agreement.

 

   

“Tax Act” refers to the Tax Cuts and Jobs Act, enacted in December 2017.

 

   

“Tax Attributes” refers to certain tax attributes related to the Business Combination.

 

   

“Tax Group” refers to PubCo and applicable consolidated, unitary, or combined Subsidiaries (as defined in the Tax Receivable Agreement) thereof, if any.

 

   

“Tax Receivable Agreement” refers to that certain Tax Receivable Agreement to be entered into at the Closing.

 

   

“TRA Holder Representative” refers to Segrave.

 

   

“Transaction Expenses” refers to the amount of unpaid fees, commissions, costs and expenses that have been incurred by LGM or EGA in connection with the Business Combination.

 

   

“Transaction Proposal” refers to the proposal approve and adopt the Equity Purchase Agreement.

 

   

“Transfer Agent” refers to Continental Stock Transfer & Trust Company.

 

   

“Trust Account” refers to the account in which the Trust Fund is held.

 

   

“Trust Agreement” refers to the Investment Management Trust Agreement, dated May 25, 2021, by and between EGA and Continental Stock Transfer & Trust Company, as trustee.

 

   

“Trust Fund” refers to the trust fund established for the benefit of EGA stockholders.

 

4


Table of Contents

CAUTIONARY NOTE REGARDING FORWARD-LOOKING STATEMENTS

This proxy statement includes “forward-looking statements” within the meaning of the safe harbor provisions of the United States Private Securities Litigation Reform Act of 1995. These forward-looking statements generally are identified by the words “believe,” “project,” “expect,” “anticipate,” “estimate,” “intend,” “strategy,” “future,” “opportunity,” “plan,” “may,” “should,” “will,” “would,” “will be,” “will continue,” “will likely result,” and similar expressions. Forward-looking statements are predictions, projections and other statements about future events that are based on current expectations and assumptions and, as a result, are subject to risks and uncertainties. Many factors could cause actual future events to differ materially from the forward-looking statements in this document, including but not limited to: (i) the risk that the Business Combination not be completed in a timely manner or at all, which may adversely affect the price of EGA’s securities, (ii) the risk that the Business Combination not be completed by EGA’s business combination deadline and the potential failure to obtain an extension of the business combination deadline if sought by EGA, (iii) the failure to satisfy the conditions to the consummation of the Business Combination, including the approval by the stockholders of EGA and the receipt of any required governmental and regulatory approvals, (iv) the lack of a third-party valuation in determining whether or not to pursue the Business Combination, (v) the occurrence of any event, change or other circumstance that could give rise to the termination of the Equity Purchase Agreement, (vi) the effect of the announcement or pendency of the Business Combination on LGM’s business relationships, operating results and business generally, (vii) risks that the proposed Business Combination disrupts current plans and operations of LGM and potential difficulties in LGM employee retention as a result of the Business Combination, (viii) the outcome of any legal proceedings that may be instituted against LGM or against EGA related to the Equity Purchase Agreement or the Business Combination, (ix) the ability to maintain the listing of the EGA’s securities on a national securities exchange, (x) that the price of EGA’s securities may be volatile due to a variety of factors, including changes in the competitive and highly regulated industries in which EGA plans to operate or LGM operates, variations in operating performance across competitors, changes in laws and regulations affecting EGA’s or LGM’s business and changes in the combined capital structure of the two companies after the Business Combination, (xi) the ability to implement business plans, forecasts, and other expectations after the completion of the proposed Business Combination, and identify and realize additional opportunities, (xii) the risk of downturns in the aviation industry, including due to increases in fuel costs including in light of the war in Ukraine and other global political and economic issues, (xiii) a changing regulatory landscape in the highly competitive aviation industry, and (xiv) risks associated with the overall economy, including recent and expected future increases in interest rates and the potential for recession. The foregoing list of factors is not exhaustive. You should carefully consider the foregoing factors and the other risks and uncertainties described in the “Risk Factors” section of EGA’s registration statement on Form S-1, this proxy statement and other documents filed by EGA from time to time with the SEC. These filings identify and address other important risks and uncertainties that could cause actual events and results to differ materially from those contained in the forward-looking statements. Forward-looking statements speak only as of the date they are made. Readers are cautioned not to put undue reliance on forward-looking statements, and LGM and EGA assume no obligation and do not intend to update or revise these forward-looking statements, whether as a result of new information, future events, or otherwise. LGM nor EGA gives any assurance that either LGM or EGA or the combined company will achieve its expectations.

EGA cautions that the foregoing list of factors is not exclusive. EGA cautions readers not to place undue reliance upon any forward-looking statements, which speak only as of the date made. For information identifying important factors that could cause actual results to differ materially from those anticipated in the forward-looking statements, please refer to the Risk Factors section of EGA’s Annual Report on Form 10-K filed with the SEC. EGA’s securities filings can be accessed on the EDGAR section of the SEC’s website at www.sec.gov. Except as expressly required by applicable securities law, EGA disclaims any intention or obligation to update or revise any forward-looking statements whether as a result of new information, future events or otherwise.

 

5


Table of Contents

SUMMARY TERM SHEET

This Summary Term Sheet, together with the sections entitled “Questions and Answers About the Business Combination and the Special Meeting” and “Summary of the Proxy Statement,” summarize certain information contained in this proxy statement, but does not contain all of the information that is important to you. You should read carefully this entire proxy statement, including the attached annexes, for a more complete understanding of the matters to be considered at the Special Meeting.

EGA is a blank check company formed as a Delaware corporation for the purpose of effecting a merger, capital stock exchange, asset acquisition, stock purchase, reorganization or other similar business combination with one or more businesses or entities. For more information regarding EGA, see the section entitled “Other Information About EGA.

 

 

As of the date of this proxy statement, there are 9,856,829 shares of EGA Common Stock issued and outstanding, consisting of (i) 9,855,829 shares of EGA Class A Common Stock, including 4,231,829 shares of EGA Class A Common Stock held by the Public Stockholders and 5,624,000 Converted Shares held by Sponsor, and (ii) 1,000 shares of EGA Class B Common Stock, which does not include the Bridge Notes that will convert into shares of PubCo Class A Common Stock. In addition, there are currently 11,833,333 EGA Warrants outstanding, consisting of (i) 7,500,000 EGA Public Warrants originally sold as part of the EGA Units in the IPO and (ii) 4,333,333 private placement warrants, each to purchase one whole share of EGA Class A Common Stock, originally sold in a private placement to our Sponsor simultaneously with the closing of the IPO (the “Private Placement Warrants”). Each whole warrant entitles the holder to purchase one whole share of EGA Class A Common Stock for $11.50 per share. The warrants will become exercisable 30 days following the Closing, subject to certain lock-up restrictions. The EGA Warrants will expire five years after the completion of EGA’s initial business combination, at 5:00 p.m., New York City time, or earlier upon redemption or liquidation. Once the EGA Warrants become exercisable, EGA may call the EGA Warrants for redemption, if, and only if, the reported last sale price of the EGA Class A Common Stock equals or exceeds $18.00 per share (as adjusted for stock splits, stock dividends, reorganizations, recapitalizations and the like) for any 20 trading days within a 30-trading day period ending three business days before EGA sends the notice of redemption to the EGA Warrant holders.

 

 

LGM is a premier owner/operator of private jet aircraft to provide jet passengers experiences dedicated to surpassing expectations for quality, convenience and safety. LGM is currently the fifth largest private jet operator in North America, based on 2022 flight hours. LGM has a fleet of over 90 owned and leased aircraft. LGM is headquartered in Kinston, North Carolina with services provided across North America, the Caribbean, Central America, South America, and Europe. See “Other Information About LGM.

 

 

On October 17, 2022, EGA, LGM, the Existing Equityholders, Sponsor and the Existing Equityholder Representative, entered into the Equity Purchase Agreement, the terms of which are described in this proxy statement, and a copy of which is attached hereto as Annex A and Annex A-1. The Equity Purchase Agreement, among other things, provides that:

 

   

EGA will amend and restate our Existing Certificate of Incorporation with the A&R PubCo Charter to, among other things, (i) change the name of EGA to “flyExclusive, Inc.,” (ii) convert all then-outstanding Founder Shares into PubCo Class A Common Stock and (iii) authorize the issuance of PubCo Class B Common Stock;

 

   

the Existing Equityholders, PubCo and LGM will enter into the A&R Operating Agreement which, among other things, will (i) restructure the capitalization of LGM to (a) authorize the issuance of the LGM Common Units to PubCo and (b) reclassify the Existing LGM Common Units held by the Existing Equityholders into LGM Common Units and (ii) appoint PubCo as the managing member of LGM;

 

   

EGA will replace the Existing Bylaws, by adopting the PubCo Bylaws; and

 

6


Table of Contents
   

without any action on the part of any holder of an EGA Warrant, each EGA Warrant that is issued and outstanding immediately prior to the Closing will become a PubCo Warrant, exercisable for PubCo Class A Common Stock in accordance with its terms.

 

 

In connection with the Closing, the following documents and agreements will become effective:

 

   

A&R PubCo Charter and PubCo Bylaws. EGA will (i) subject to receipt of stockholder approval, amend and restate the Existing Certificate of Incorporation by adopting the A&R PubCo Charter and (ii) replace the Existing Bylaws with the PubCo Bylaws. The Existing Certificate of Incorporation will be amended to (i) change the name of EGA to “flyExclusive, Inc.,” (ii) convert all Founder Shares into shares of PubCo Class A Common Stock and (iii) authorize the issuance of PubCo Class B Common Stock. For more information about the A&R PubCo Charter and PubCo Bylaws see the sections entitled “Proposal No. 1 — The Transaction Proposal — Related Agreements — A&R PubCo Charter.”

 

   

A&R Operating Agreement of LGM. At the Closing, LGM, PubCo (as the managing member of LGM) and the Existing Equityholders, will enter into the A&R Operating Agreement, a copy of which is attached hereto as Annex C. The A&R Operating Agreement will, among other things, (i) restructure the capitalization of LGM to (a) authorize the issuance of LGM Common Units to PubCo and (b) reclassify the Existing LGM Common Units into LGM Common Units and (ii) appoint PubCo as the managing member of LGM. For more information about the A&R Operating Agreement, see the section entitled “Proposal No. 1 — The Transaction Proposal — Related Agreements — A&R Operating Agreement of LGM.”

 

   

Stockholders’ Agreement. The Existing Equityholders, our Sponsor and PubCo will enter into a Stockholders’ Agreement pursuant to which, among other things, the Existing Equityholders and our Sponsor will respectively agree to vote each of their respective securities of PubCo that may be voted in the election of PubCo’s directors in accordance with the provisions of the Stockholders’ Agreement. At the Closing, the PubCo Board is expected to initially consist of seven directors. The equityholders of PubCo will have the right to nominate directors as follows: the Sponsor, and its permitted transferees, by a majority of shares held by them, shall have the right to nominate, and the PubCo Board and the Existing Equityholders, and their permitted transferees, will appoint and vote for, two members of the PubCo Board, initially designated pursuant to the Stockholders’ Agreement as Gregg S. Hymowitz and Gary Fegel, and thereafter as designated by the Sponsor, and its permitted transferees, by a majority of shares held by them.

 

   

Tax Receivable Agreement. At the Closing, PubCo, LGM, the Existing Equityholders and the TRA Holder Representative will enter into the Tax Receivable Agreement, a form of which is attached hereto as Annex G. Pursuant to the Tax Receivable Agreement, PubCo will generally be required to pay the Existing Equityholders 85% of the amount of savings, if any, in U.S. federal, state, local, and foreign taxes that are based on, or measured with respect to, net income or profits, and any interest related thereto that PubCo (and applicable consolidated, unitary, or combined Subsidiaries (as defined in the Tac Receivable Agreement) thereof, if any and collectively the “Tax Group”) realizes, or is deemed to realize, as a result of certain tax attributes, including:

 

   

tax basis adjustments resulting from the repurchase by LGM of LGM Common Units (including any such adjustments resulting from certain payments made by PubCo under the Tax Receivable Agreement) in accordance with the terms of the Equity Purchase Agreement;

 

   

tax basis adjustments resulting from taxable exchanges of LGM Common Units (including any such adjustments resulting from certain payments made by PubCo under the Tax Receivable Agreement) acquired by PubCo from an Existing Equityholder pursuant to the terms of the A&R Operating Agreement; and

 

   

tax deductions in respect of portions of certain payments made under the Tax Receivable Agreement (each of the foregoing, collectively, the “Tax Attributes”).

 

7


Table of Contents

Please see the section entitled “Proposal No. 1 — The Transaction Proposal — Related Agreements — Tax Receivable Agreement” for a discussion of the Tax Receivable Agreement and the section entitled “Risk Factors — Risks Relating to Tax” for certain specified risks related to the Tax Receivable Agreement.

 

   

Amended and Restated Registration Rights Agreement. PubCo, Sponsor (together, the “Existing Holders”) and the other parties listed under “New Holders” (the “New Holders”) on the signature page to the Amended and Restated Registration Rights Agreement (the “A&R Registration Rights Agreement”) will enter into an A&R Registration Rights Agreement, pursuant to which PubCo will grant the Existing Holders and New Holders certain registration rights with respect to the registrable securities of PubCo. Among other things, the holders of the Founder Shares, Converted Shares, Private Placement Warrants and EGA Warrants that may be issued upon conversion of working capital loans (and any shares of PubCo Class A Common Stock issuable upon the exercise of the Private Placement Warrants and EGA Warrants that may be issued upon conversion of working capital loans and upon conversion of the Founder Shares), PubCo Class A Common Stock issued upon the redemption of any LGM Common Units, and PubCo Class A Common stock issued upon conversion of the Bridge Notes (which, together, we expect to be approximately 79.3 million shares as of Closing, assuming no repurchases and maximum redemption of LGM Common Units) will be entitled to registration rights pursuant to A&R Registration Rights Agreement, requiring us to register such securities for resale. Pursuant to the A&R Registration Rights Agreement, the Existing Holders holding at least a majority in interest of the then-outstanding number of registrable securities held by the Existing Holders, or the New Holders holding at least a majority-in-interest of the then-outstanding number of registrable securities held by the New Holders will be entitled to, among other things, make a written demand for registration under the Securities Act of all or part of their shares of PubCo Class A Common Stock (each a “Demand Registration”). Under no circumstances shall PubCo be obligated to effect more than an aggregate of three registrations pursuant to a Demand Registration by the Existing Holders, or more than an aggregate of five registrations pursuant to a Demand Registration by the New Holders, with respect to any or all registrable securities held by such holders. In addition, the Existing Holders and the New Holders will be entitled to “piggy-back” registration rights to certain registration statements filed following the Business Combination. PubCo will bear all of the expenses incurred in connection with the filing of any such registration statements.

Unless waived by the parties to the Equity Purchase Agreement, and subject to applicable law, the consummation of the Business Combination is subject to a number of conditions set forth in the Equity Purchase Agreement including, among other things, (i) that EGA has received the Required EGA Stockholder Approval, (ii) that EGA has at least $5,000,001 in tangible assets (as determined in accordance with Rule 3a51-1(g)(1) of the Exchange Act) immediately prior to closing and (iii) that EGA will remain listed on the NYSE and has not received any written notice from the NYSE that it has failed or would reasonably be expected to fail to meet NYSE listing requirements as of the Closing Date. For more information about conditions to the consummation of the Business Combination, see the section entitled “Proposal No. 1 — The Transaction Proposal — The Equity Purchase Agreement — Conditions to the Closing of the Business Combination.”

The Equity Purchase Agreement may be terminated at any time prior to the Closing upon agreement of the parties thereto, or by EGA or LGM, acting alone, in specified circumstances. For more information about the termination rights under the Equity Purchase Agreement, see the section entitled “Proposal No. 1 — The Transaction Proposal — Termination.”

The proposed Business Combination involves numerous risks. For more information about these risks, please read the section entitled “Risk Factors.”

Pursuant to the Existing Certificate of Incorporation, a Public Stockholder may request that EGA redeem all or a portion of such Public Stockholder’s shares of EGA Class A Common Stock for cash if the Business Combination is consummated. If the Business Combination is consummated and a Public Stockholder

 

8


Table of Contents

properly exercises its right to redeem its shares of EGA Class A Common Stock and timely delivers its shares to the Transfer Agent, we will redeem each share of EGA Class A Common Stock for a per share price, payable in cash, equal to the aggregate amount then on deposit in the Trust Account, calculated as of two business days prior to the consummation of the Business Combination, including interest earned on the funds held in the Trust Account (net of taxes payable), divided by the number of then-outstanding shares of EGA Class A Common Stock held by the Public Stockholders. For illustrative purposes, as of June 30, 2023, this would have amounted to approximately $10.32 per share of EGA Class A Common Stock. If a Public Stockholder exercises its Redemption Rights, then it will be exchanging its redeemed shares of EGA Class A Common Stock for cash and will no longer own such shares. Any request to redeem shares of EGA Class A Common Stock, once made, may be withdrawn at any time until the date of the Special Meeting and thereafter, with our consent, until the Closing. See the section entitled “Special Meeting of the EGA Stockholders — Redemption Rights.”

It is anticipated that, upon completion of the Business Combination, assuming that none of our current stockholders exercise their right to redeem their EGA Class A Common Stock and no LGM Common Units are repurchased, as of Closing, the Existing Equityholders will hold shares of PubCo Common Stock representing 75.8% of the total voting power of PubCo, our current Public Stockholders will hold shares of PubCo Common Stock representing 5.3% of the total voting power of PubCo, Sponsor will hold shares of PubCo Common Stock representing 7.1% of the total voting power of PubCo and the Bridge Note Lenders will hold shares of PubCo Common Stock representing 11.8% of the total voting power of PubCo. Assuming that none of our current stockholders exercise their right to redeem their EGA Class A Common Stock and the maximum number of LGM Common Units are repurchased, as of Closing, the Existing Equityholders will hold shares of PubCo Common Stock representing 75.3% of the total voting power of PubCo, our current Public Stockholders will hold shares of PubCo Common Stock representing 5.5% of the total voting power of PubCo, Sponsor will hold shares of PubCo Common Stock representing 7.2% of the total voting power of PubCo and the Bridge Note Lenders will hold shares of PubCo Common Stock representing 12.0% of the total voting power of PubCo. Assuming our current stockholders elect to have 25% of their EGA Class A Common Stock redeemed and no LGM Common Units are repurchased, as of Closing, the Existing Equityholders will hold shares of PubCo Common Stock representing 76.7% of the total voting power of PubCo, our current Public Stockholders (as defined below) will hold shares of PubCo Common Stock representing 4.1% of the total voting power of PubCo, Sponsor will hold shares of PubCo Common Stock representing 7.2% of the total voting power of PubCo and the Bridge Note Lenders will hold shares of PubCo Common Stock representing 12.0% of the total voting power of PubCo. Assuming our current stockholders elect to have 25% of their EGA Class A Common Stock redeemed and the maximum number of LGM Common Units are repurchased, as of Closing, the Existing Equityholders will hold shares of PubCo Common Stock representing 76.4% of the total voting power of PubCo, our current Public Stockholders (as defined below) will hold shares of PubCo Common Stock representing 4.1% of the total voting power of PubCo, Sponsor will hold shares of PubCo Common Stock representing 7.3% of the total voting power of PubCo and the Bridge Note Lenders will hold shares of PubCo Common Stock representing 12.2% of the total voting power of PubCo. Assuming that our current stockholders elect to have the maximum shares of EGA Class A Common Stock redeemed and no LGM Common Units are repurchased, as of Closing, the Existing Equityholders will hold shares of PubCo Common Stock representing 78.1% of the total voting power of PubCo, our current Public Stockholders will hold shares of PubCo Common Stock representing 2.5% of the total voting power of PubCo, Sponsor will hold shares of PubCo Common Stock representing 7.3% of the total voting power of PubCo and the Bridge Note Lenders will hold shares of PubCo Common Stock representing 12.1% of the total voting power of PubCo. Assuming our current stockholders elect to have the maximum shares of EGA Class A Common Stock redeemed and the maximum number of LGM Common Units are repurchased, as of Closing, the Existing Equityholders will hold shares of PubCo Common Stock representing 77.7% of the total voting power of PubCo, our current Public Stockholders will hold shares of PubCo Common Stock representing 2.6% of the total voting power of PubCo, Sponsor will hold shares of PubCo Common Stock representing 7.4% of the total voting power of PubCo and the Bridge Note Lenders will hold shares of PubCo Common Stock representing 12.3% of the total voting power of PubCo. The percentages above assume that none of the warrants to purchase 11,833,333 shares of EGA Class A Common Stock (consisting of 7,500,000 EGA Public Warrants and 4,333,333 Private Placement Warrants issued to the Sponsor) are exercised.

 

9


Table of Contents

The Board considered various factors in determining whether to approve the Equity Purchase Agreement and the Business Combination. For more information about EGA’s decision-making process, see the section entitled “Proposal No. 1 — The Transaction Proposal — The Board’s Reasons for Approving the Business Combination.

In addition to voting on the Transaction Proposal at the Special Meeting, EGA’s stockholders will also be asked to vote on:

 

   

the NYSE Proposal to approve, assuming the Transaction Proposal is approved and adopted, for purposes of complying with applicable NYSE listing rules, the issuance by PubCo, as successor to EGA, of PubCo Common Stock in the Business Combination in an amount equal to 20% or more of the amount of EGA’s issued and outstanding common stock immediately prior to the issuance.

 

   

the Charter Proposal to approve and adopt, assuming the Transaction Proposal and the NYSE Proposal are approved and adopted, the A&R PubCo Charter, which if approved, would take effect upon the Closing. In addition to the approval of the A&R PubCo Charter, the stockholders are also separately being presented the following Governance Proposals:

 

   

A proposal to increase the total number of authorized shares and classes of stock of PubCo to                shares consisting of (i)                shares of preferred stock, par value $0.0001 per share, (ii)                shares of PubCo Class A Common Stock, par value $0.0001 per share, and (iii)                shares of PubCo Class B Common Stock, par value $0.0001 per share.

 

   

A proposal to provide for certain additional changes, including among other things, (i) changing the post-Business Combination corporate name from “EG Acquisition Corp.” to “flyExclusive, Inc.,” (ii) making PubCo’s corporate existence perpetual, and (iii) removing certain provisions related to our status as a blank check company that will no longer apply upon the consummation of the Business Combination.

 

   

A proposal to provide that the number of authorized shares of any class or classes of stock may be increased or decreased by the affirmative vote of the holders of a majority of the total voting power of the outstanding shares of capital stock entitled to vote thereon, voting together as a single class.

 

   

A proposal to provide that the number of directors of PubCo will be fixed from time to time by the vote of the majority of the PubCo Board, which number shall initially be seven.

 

   

A proposal to provide that the PubCo Bylaws may only be amended by the affirmative vote of the holders of at least the majority of the voting power of all the then-outstanding shares of voting stock of PubCo with the power to vote generally in an election of PubCo directors, voting together as a single class.

 

   

A proposal that each share of PubCo Class A Common Stock and each share of PubCo Class B Common Stock will entitle the holder thereof to one vote on all matters on which stockholders are generally entitled to vote.

 

   

the Director Election Proposal for holders of EGA Class B Common Stock to elect, assuming the Transaction Proposal, the NYSE Proposal, and the Charter Proposal are approved and adopted, seven directors of the PubCo Board to serve until the 2024 annual meeting of stockholders or until such directors’ successors have been duly elected and qualified, or until such directors’ earlier death, resignation, retirement or removal.

 

   

the PubCo Equity Incentive Plan Proposal to approve and adopt, assuming the Transaction Proposal, the NYSE Proposal, and the Charter Proposal are approved and adopted, the 2023 Plan, a copy of which is attached to this proxy statement as Annex D.

 

   

the PubCo ESPP Proposal to approve and adopt, assuming the Transaction Proposal, the NYSE Proposal, the Charter Proposal and the PubCo Equity Incentive Plan Proposal are approved and adopted, the ESPP, a copy of which is attached to this proxy statement as Annex F.

 

10


Table of Contents
   

the Adjournment Proposal to approve the adjournment of the Special Meeting to a later date or dates, if necessary or appropriate, to permit further solicitation and vote of proxies in the event that there are insufficient votes for, or otherwise in connection with, the approval of any of the condition precedent proposals.

For more information, see the sections entitled “Proposal No. 2 — The NYSE Proposal,” “Proposal No. 3 — The Charter and Governance Proposals,” “Proposal No. 4 — The Director Election Proposal,” “Proposal No. 5 — The PubCo Equity Incentive Plan Proposal,” “Proposal No. 6 — The PubCo ESPP Proposal,” and “Proposal No. 7 — The Adjournment Proposal.”

 

11


Table of Contents

QUESTIONS AND ANSWERS ABOUT THE BUSINESS COMBINATION AND THE SPECIAL MEETING

Questions and Answers About the Business Combination

The following questions and answers briefly address some commonly asked questions about the proposals to be presented at the Special Meeting, including the Business Combination. The following questions and answers do not include all the information that is important to our stockholders. We urge our stockholders to read carefully this entire proxy statement, including the annexes and other documents referred to herein.

 

Q:

Why are EGA and LGM proposing to enter into the Business Combination?

 

A:

EGA is a blank check company formed specifically as a vehicle to effect a merger, capital stock exchange, asset acquisition, stock purchase, reorganization or similar business combination with one or more businesses. In the course of EGA’s search for a business combination partner, EGA investigated the potential acquisition of many entities in various industries, including LGM, and concluded that LGM was the best candidate for a business combination with EGA. For more details on EGA’s search for a business combination partner and the Board’s reasons for selecting LGM as EGA’s Business Combination partner, see the section entitled “Proposal No. 1 — The Transaction Proposal — The Board’s Reasons for Approving the Business Combination” included in this proxy statement.

 

Q:

What is the purpose of this document?

 

A:

EGA is proposing to consummate a business combination with LGM. EGA, LGM, the Existing Equityholders, Sponsor and the Existing Equityholder Representative, have entered into the Equity Purchase Agreement, the terms of which are described in this proxy statement. You are being asked to consider and vote on the Business Combination. The Equity Purchase Agreement, among other things, contemplates that at the closing of the Business Combination:

 

  (i)

EGA will amend and restate the Existing Certificate of Incorporation with the A&R PubCo Charter to, among other things, (a) change the name of EGA to “flyExclusive, Inc.,” (b) convert all then outstanding Founder Shares into PubCo Class A Common Stock and (c) authorize the issuance of PubCo Class B Common Stock;

 

  (ii)

the Existing Equityholders, PubCo and LGM will enter into the A&R Operating Agreement which, among other things, will (a) restructure the capitalization of LGM to (1) authorize the issuance of the LGM Common Units to PubCo and (2) reclassify the Existing LGM Common Units held by the Existing Equityholders into LGM Common Units and (b) appoint PubCo as the managing member of LGM;

 

  (iii)

EGA will replace the Existing Bylaws, by adopting the PubCo Bylaws; and

 

  (iv)

without any action on the part of any holder of an EGA Warrant, each EGA Warrant that is issued and outstanding immediately prior to the Closing will become a PubCo Warrant, exercisable for Class A Common Stock in accordance with its terms.

Approval of the Transaction Proposal will require the affirmative vote of a majority of the votes cast by holders of EGA Class A Common Stock and EGA Class B Common Stock present in person (which includes presence at the virtual Special Meeting) or by proxy at the Special Meeting and entitled to vote thereon, voting as a single class.

 

Q:

Are any of the proposals conditioned on one another?

 

A:

Yes, the approval and adoption by the EGA stockholders of the Business Combination, the NYSE Proposal, the Charter Proposal, the Director Election Proposal, the PubCo Equity Incentive Plan Proposal and the PubCo ESPP Proposal is necessary for the Business Combination to be consummated. It is important for

 

12


Table of Contents
  you to note that in the event that the Required EGA Stockholder Approval is not received, EGA will not consummate the Business Combination. In the absence of stockholder approval for a further extension, if EGA does not consummate the Business Combination and fails to complete an initial business combination by December 28, 2023 (assuming exercise of all five extension periods, or such earlier date after May 28, 2023 as determined by the Board), EGA will be required to dissolve and liquidate. The Existing Certificate of Incorporation (absent an amendment thereto) does not provide any means to extend the December 28, 2023 deadline for completing a business combination.

The Charter Proposal is conditioned on the approval of the Transaction Proposal and the NYSE Proposal. Therefore, if either of the Transaction Proposal or the NYSE Proposal is not approved, the Charter Proposal will have no effect, even if approved by our Public Stockholders.

As of the date of this proxy statement, the Sponsor currently holds 57% of the issued and outstanding shares of EGA Common Stock and accordingly, the Sponsor will have the ability, voting on its own, to approve each of the Proposals. Pursuant to the Letter Agreement, the Sponsor has agreed to vote any shares of EGA Common Stock held by it in favor of the Proposals, including the Transaction Proposal, to be presented at the Special Meeting and as a result, no shares of EGA Common Stock held by EGA Public Stockholders will need to be voted to approve any of the Proposals.

 

Q:

When is the Business Combination expected to occur?

 

A:

The Closing is expected to take place on (a) a date no later than the second business day following the satisfaction or waiver of the conditions described in the section titled “Proposal No. 1 — The Transaction Proposal — Conditions to the Closing of the Business Combination” (other than those conditions that by their terms are to be satisfied at the Closing, but subject to the satisfaction or waiver thereof) or (b) such other date as agreed to by EGA and LGM, in each case, subject to the satisfaction or waiver of the Closing conditions. The Equity Purchase Agreement may be terminated by EGA and/or LGM upon the occurrence of certain events. For a description of the conditions to the completion of the Business Combination, see the section titled “Proposal No. 1 — The Transaction Proposal — Conditions to the Closing of the Business Combination.”

 

Q:

How will PubCo be managed following the Business Combination and who will manage it?

 

A:

Following the Closing, we will be organized as an umbrella partnership-C corporation (“Up-C”) structure, in which substantially all of the operating assets of PubCo will be held by LGM, and our only assets will be equity interests in LGM.

The current management team of LGM, including Thomas James Segrave, Jr., who currently serves as Chairman of the LGM board of directors and Chief Executive Officer, will serve in the same roles at PubCo following the consummation of the Business Combination. For more information on PubCo’s anticipated management, see the section entitled “PubCo Management After the Business Combination” in this proxy statement.

 

Q:

What happens to the funds deposited in the Trust Account after consummation of the Business Combination?

 

A:

Upon completion of the IPO, a total of $225,000,000 was placed in the Trust Account maintained by Continental Stock Transfer & Trust Company, acting as trustee. As of August 10, 2023, there were investments and cash held in the Trust Account of approximately $44,675,017. These funds will not be released until the earlier of the completion of the Business Combination and the redemption of shares of EGA Class A Common Stock if we are unable to complete an initial business combination by December 28, 2023 (assuming exercise of all five extension periods, or such earlier date after May 28, 2023 as determined by the Board), unless extended, although we may withdraw the interest earned on the funds held in the Trust Account to pay taxes.

 

13


Table of Contents
Q:

What happens if a substantial number of the Public Stockholders vote in favor of the Transaction Proposal and exercise their Redemption Rights?

 

A:

EGA’s Public Stockholders may vote in favor of the Business Combination and exercise their Redemption Rights. Accordingly, the Business Combination may be consummated even though the funds available from the Trust Account and the number of Public Stockholders are reduced as a result of redemptions by Public Stockholders.

If a public stockholder exercises its redemption rights, such exercise will not result in the loss of any warrants that it may hold. Even if 100% or 4,231,829 shares of EGA Class A Common Stock held by our Public Stockholders were redeemed, the 7,500,000 EGA Public Warrants will remain outstanding and would have had an aggregate value of $2,242,500 (based on the closing price of the warrants of $0.299 on the NYSE as of August 10, 2023). If a substantial number of, but not all, Public Stockholders exercise their redemption rights, any non-redeeming stockholders would experience dilution to the extent such warrants are exercised and to the extent that additional EGA Class A Common Stock is issued.

In addition, with fewer shares of EGA Class A Common Stock and Public Stockholders, the trading market for Class A Common Stock may be less liquid than the market for shares of EGA Class A Common Stock was prior to consummation of the Business Combination and EGA may not be able to meet the listing standards for NYSE or another national securities exchange. In addition, with less funds available from the Trust Account, the working capital infusion from the Trust Account into PubCo’s business will be reduced.

 

Q:

What happens if the Business Combination is not consummated?

 

A:

If the Business Combination is not consummated, EGA may seek another suitable business combination. In the absence of stockholder approval for a further extension, if EGA does not consummate a business combination by December 28, 2023 (assuming exercise of all five extension periods, or such earlier date after May 28, 2023 as determined by the Board), unless extended), EGA will: (i) cease all operations except for the purpose of winding up, (ii) as promptly as reasonably possible but not more than ten business days thereafter, redeem the EGA Class A Common Stock, at a per-share price, payable in cash, equal to the aggregate amount then on deposit in the Trust Account including interest earned on the funds held in the Trust Account and not previously released to us to pay our franchise and income taxes (less up to $100,000 of interest to pay dissolution expenses), divided by the number of then outstanding EGA Class A Common Stock, which redemption will completely extinguish Public Stockholders’ rights as stockholders (including the right to receive further liquidating distributions, if any), subject to applicable law, and (iii) as promptly as reasonably possible following such redemption, subject to the approval of our remaining stockholders and our board of directors, dissolve and liquidate, subject in each case to our obligations under Delaware law to provide for claims of creditors and the requirements of other applicable law. There will be no Redemption Rights or liquidating distributions with respect to the EGA Warrants, which will expire worthless if we fail to complete our initial business combination within the 31-month time period (assuming exercise of all five extension periods, or such earlier time period after 24 months as determined by the Board). If the Business Combination is not consummated, LGM will continue operating as a private company. If EGA does not consummate the Business Combination and fails to complete an initial business combination by December 28, 2023 (assuming exercise of all five extension periods, or such earlier date after May 28, 2023 as determined by the Board), in the absence of stockholder approval for an extension, EGA will be required to dissolve and liquidate. The Existing Certificate of Incorporation (absent an amendment thereto) does not provide any means to extend the December 28, 2023 deadline for completing a business combination.

 

Q:

Do any of EGA’s directors or officers or the Sponsor have interests that may conflict with the interests of EGA’s stockholders with respect to the Business Combination?

 

A:

EGA’s directors and officers may have interests in the Business Combination that are different from your interests as a stockholder. On January 29, 2021, the Sponsor purchased an aggregate of 5,750,000 Founder

 

14


Table of Contents
  Shares, for an aggregate offering price of $25,000 at an average purchase price of approximately $0.004 per share. On May 25, 2021, the Sponsor surrendered an aggregate of 718,750 shares of EGA Class B Common Stock for no consideration, which were cancelled, resulting in an aggregate of 6,468,750 shares of EGA Class B Common Stock outstanding and held by the Sponsor. In July 2021, 843,750 of the Founder Shares were forfeited because the underwriters’ over-allotment was not exercised, resulting in a decrease in the total number of shares of EGA Class B Common Stock outstanding to 5,625,000, such that the total number of Founder Shares represents 20% of the total number of shares of EGA Common Stock outstanding upon completion of the IPO. On May 19, 2023, EGA’s stockholders approved a proposal to amend EGA’s organizational documents to extend the deadline by which EGA’s initial business combination must be completed up to five times, initially from May 28, 2023 to August 28, 2023, and thereafter for additional one month periods commencing on August 28, 2023 through and until December 28, 2023 (or such earlier date after May 28, 2023 as determined by our Board). Following the approval of the amendment to EGA’s organizational documents, Sponsor elected to convert 5,624,000 of the 5,625,000 Founder Shares into shares of EGA Class A Common Stock (the “Conversion”). The 5,624,000 shares of EGA Class A Common Stock issued in connection with the Conversion (the “Converted Shares”) are subject to the same restrictions as applied to the Founder Shares before the Conversion, including, among other things, certain transfer restrictions, waiver of redemption rights and the obligation to vote in favor of an initial business combination as described in the prospectus for the IPO. The Sponsor, with respect to itself, acknowledged that it has no right, title, interest or claim of any kind in or to any monies held in the Trust Account or any other asset of the Company as a result of any liquidation of EGA with respect to the Converted Shares held by it. In addition, Sponsor purchased an aggregate of 4,333,333 Private Placement Warrants at a price of $1.50 per warrant. This purchase took place on a private placement basis simultaneously with the completion of the IPO.

In the absence of stockholder approval for an extension, if EGA does not consummate the Business Combination by December 28, 2023 (assuming exercise of all five extension periods, or such earlier date after May 28, 2023 as determined by the Board), EGA will be required to dissolve and liquidate and the securities held by our Sponsor, will be of no value because our Sponsor has agreed to waive its rights to any liquidation distributions. The Existing Certificate of Incorporation (absent an amendment thereto) does not provide any means to extend the December 28, 2023 deadline for completing a business combination.

Please also see the sections entitled “Proposal No. 1 — The Transaction Proposal — Interests of Certain Persons in the Business Combination; Risk Factors — Risks Relating to EGA — Directors of EGA have potential conflicts of interest in recommending that stockholders vote in favor of approval of the Business Combination and approval of the other proposals described in this proxy statement.; and Risk Factors — Risks Relating to the Business Combination — Our Sponsor, directors and officers have potential conflicts of interest in recommending that EGA stockholders vote in favor of approval of the Business Combination and approval of the other Proposals described in this proxy statement.; and Risk Factors — Risks Relating to EGA.” For more information on the interests and relationships of Sponsor and current officers and directors of EGA.

 

Q:

What voting interests will EGA’s current stockholders, Sponsor, Bridge Note Lenders, and the Existing Equityholders hold in PubCo immediately after the consummation of the Business Combination?

 

A:

As of the date of this proxy statement, there were 9,856,829 shares of EGA Common Stock outstanding, comprised of 9,855,829 shares of EGA Class A Common Stock, including 4,231,829 shares of EGA Class A Common Stock held by Public Stockholders and 5,624,000 Converted Shares held by Sponsor, and 1,000 shares of EGA Class B Common Stock held by our Sponsor. In connection with the Closing, (i) each then-outstanding share of EGA Class B Common Stock will automatically convert into a share of PubCo Class A Common Stock on a one-for-one basis and (ii) the outstanding principal of the Bridge Notes, including accrued payable-in-kind (“PIK”) interest, will be automatically converted into shares of PubCo Class A Common Stock.

The tables directly below present the anticipated ownership of shares outstanding and voting power in PubCo upon completion of the Business Combination assuming that none of the warrants to purchase

 

15


Table of Contents

11,833,333 shares of EGA Class A Common Stock (consisting of 7,500,000 EGA Public Warrants and 4,333,333 Private Placement Warrants issued to the Sponsor) are exercised. As these warrants are the only potentially dilutive securities, the tables directly below present the anticipated ownership and voting power in PubCo upon the Closing of the Business Combination assuming no dilution. The tables also illustrate the impact of the maximum Closing Date Cash Repurchase Amount which, as described under the section entitled “Summary of the Proxy Statement — Summary of the Equity Purchase Agreement,” represents the maximum amount of shares that the Existing Equityholders may request to be repurchased at the Closing (which depends on the size of the Closing Date Cash Contribution Amount). The table below titled, “Assuming No Redemptions” assumes that there are no additional redemptions of EGA Class A Common Stock subject to possible redemption. The table below titled, “Assuming 25% Redemptions,” assumes that 25% of the outstanding shares of EGA Class A Common Stock held by the EGA Public Stockholders are redeemed. The table below titled, “Assuming Maximum Redemptions,” assumes the redemption of the maximum number of shares of EGA Class A Common Stock subject to possible redemption that can be redeemed while allowing the Business Combination to close. Refer to the section entitled “Unaudited Pro Forma Condensed Combined Financial Information” for additional information regarding the assumptions of no redemptions, interim redemptions and maximum redemptions.

 

    Assuming No Redemptions  
    Assuming No Repurchases     Assuming Maximum Repurchases  
    Number of Shares Owned     Voting %     Number of Shares Owned     Voting %  

(Shares in thousands)

       

LGM Equity Holders holding PubCo Class B Common Stock

    60,000       75.8     58,500       75.3

EGA Public Stockholders holding PubCo Class A Common Stock

    4,232       5.3     4,232       5.5

EGA Sponsor holding PubCo Class A Common Stock

    5,625       7.1     5,625       7.2

Affiliate of EGA Sponsor holding PubCo Class A Common Stock in connection with conversion of Bridge Notes upon Closing

    9,338       11.8     9,338       12.0
 

 

 

   

 

 

   

 

 

   

 

 

 

Total

    79,195       100.0     77,695       100.0
 

 

 

   

 

 

   

 

 

   

 

 

 

 

    Assuming 25% Redemptions  
    Assuming No Repurchases     Assuming Maximum Repurchases  
    Number of Shares Owned     Voting %     Number of Shares Owned     Voting %  

(Shares in thousands)

       

LGM Equity Holders holding PubCo Class B Common Stock

    60,000       76.7     58,500       76.4

EGA Public Stockholders holding PubCo Class A Common Stock

    3,174       4.1     3,174       4.1

EGA Sponsor holding PubCo Class A Common Stock

    5,625       7.2     5,625       7.3

Affiliate of EGA Sponsor holding PubCo Class A Common Stock in connection with conversion of Bridge Notes upon Closing

    9,338       12.0     9,338       12.2
 

 

 

   

 

 

   

 

 

   

 

 

 

Total

    78,137       100.0     76,637       100.0
 

 

 

   

 

 

   

 

 

   

 

 

 

 

16


Table of Contents
    Assuming Maximum Redemptions  
    Assuming No Repurchases     Assuming Maximum Repurchases  
    Number of Shares Owned     Voting %     Number of Shares Owned     Voting %  

(Shares in thousands)

       

LGM Equity Holders holding PubCo Class B Common Stock

    60,000       78.1     58,756       77.7

EGA Public Stockholders holding PubCo Class A Common Stock

    1,942       2.5     1,942       2.6

EGA Sponsor holding PubCo Class A Common Stock

    5,625       7.3     5,625       7.4

Affiliate of EGA Sponsor holding PubCo Class A Common Stock in connection with conversion of Bridge Notes upon Closing

    9,338       12.1     9,338       12.3
 

 

 

   

 

 

   

 

 

   

 

 

 

Total

    76,905       100.0     75,661       100.0
 

 

 

   

 

 

   

 

 

   

 

 

 

The tables directly below present the anticipated ownership of shares outstanding and voting power in PubCo upon the completion of the Business Combination assuming that all 11,833,333 warrants to purchase shares of EGA Class A Common Stock are exercised. As these warrants are the only potentially dilutive securities, the tables directly below present the anticipated ownership and voting power in PubCo upon the Closing of the Business Combination assuming full dilution. The table below titled, “Assuming No Redemptions” assumes that there are no additional redemptions of EGA Class A Common Stock subject to possible redemption. The table below titled, “Assuming 25% Redemptions,” assumes that 25% of the outstanding shares of EGA Class A Common Stock held by the EGA Public Stockholders are redeemed. The table below titled, “Assuming Maximum Redemptions,” assumes the redemption of the maximum number of shares of EGA Class A Common Stock subject to possible redemption that can be redeemed while allowing the Business Combination to close. Refer to the section entitled “Unaudited Pro Forma Condensed Combined Financial Information” for additional information regarding the assumptions of no redemptions, interim redemptions and maximum redemptions.

 

       
    Assuming No Redemptions  
    Assuming No Repurchases     Assuming Maximum Repurchases  
    Number of Shares Owned     Ownership %     Number of Shares Owned     Ownership %  

(Shares in thousands)

       

LGM Equity Holders holding PubCo Class B Common Stock

    60,000       65.9     58,500       65.4

EGA Public Stockholders holding PubCo Class A Common Stock

    11,732       12.9     11,732       13.1

EGA Sponsor holding PubCo Class A Common Stock

    9,958       10.9     9,958       11.1

Affiliate of EGA Sponsor holding PubCo Class A Common Stock in connection with conversion of Bridge Notes upon Closing

    9,338       10.3     9,338       10.4
 

 

 

   

 

 

   

 

 

   

 

 

 

Total

    91,028       100.0     89,528       100.0
 

 

 

   

 

 

   

 

 

   

 

 

 

 

17


Table of Contents
     Assuming 25% Redemptions  
     Assuming No Repurchases     Assuming Maximum Repurchases  
     Number of Shares Owned      Voting %     Number of Shares Owned      Voting %  

(Shares in thousands)

          

LGM Equity Holders holding PubCo Class B Common Stock

     60,000        66.6     58,500        66.0

EGA Public Stockholders holding PubCo Class A Common Stock

     10,674        11.9     10,674        12.1

EGA Sponsor holding PubCo Class A Common Stock

     9,958        11.1     9,958        11.3

Affiliate of EGA Sponsor holding PubCo Class A Common Stock in connection with conversion of Bridge Notes upon Closing

     9,338        10.4     9,338        10.6
  

 

 

    

 

 

   

 

 

    

 

 

 

Total

     89,970        100.0     88,470        100.0
  

 

 

    

 

 

   

 

 

    

 

 

 

 

    Assuming Maximum Redemptions  
    Assuming No Repurchases     Assuming Maximum Repurchases  
    Number of Shares Owned     Ownership %     Number of Shares Owned     Ownership %  

(Shares in thousands)

       

LGM Equity Holders holding PubCo Class B Common Stock

    60,000       67.7     58,756       67.1

EGA Public Stockholders holding PubCo Class A Common Stock

    9,442       10.6     9,442       10.8

EGA Sponsor holding PubCo Class A Common Stock

    9,958       11.2     9,958       11.4

Affiliate of EGA Sponsor holding PubCo Class A Common Stock in connection with conversion of Bridge Notes upon Closing

    9,338       10.5     9,338       10.7
 

 

 

   

 

 

   

 

 

   

 

 

 

Total

    88,738       100.0     87,494       100.0
 

 

 

   

 

 

   

 

 

   

 

 

 

In addition to the changes in anticipated ownership of shares outstanding and voting power in PubCo upon the completion of the Business Combination, variations in the levels of redemptions will impact the dilutive effect of certain equity issuances related to the Business Combination, which would not otherwise be present in an underwritten public offering. Increasing levels of redemptions will increase the dilutive effect of these issuances on non-redeeming stockholders. The tables directly below illustrate the potential impact

 

18


Table of Contents

of redemptions on the per share value of PubCo Class A Common Stock owned by non-redeeming stockholders under a range of scenarios, as described below:

 

     Assuming No Repurchases  
     Assuming No
Redemptions(1)
     Assuming 25%
Redemptions(2)
     Assuming Maximum
Redemptions(3)
 
     (shares in thousands)  
     Shares      Value Per
Share (4)
     Shares      Value Per
Share (5)
     Shares      Value Per
Share (6)
 

Base scenario(7)

     79,195      $ 1.38        78,137      $ 1.28        76,905      $ 1.10  

Base scenario less shares held by EGA Sponsor and EGA Sponsor Affiliates

     64,232      $ 1.70        63,174      $ 1.58        61,942      $ 1.37  

Base scenario plus assumed exercise of all warrants(9)(10)

     91,028      $ 1.20        89,970      $ 1.11        88,738      $ 0.96  

 

     Assuming Maximum Repurchases  
     Assuming No
Redemptions(1)
     Assuming 25%
Redemptions(2)
     Assuming Maximum
Redemptions(3)
 
     (shares in thousands)  
     Shares      Value Per
Share (4)
     Shares      Value Per
Share (5)
     Shares      Value Per
Share (6)
 

Base scenario(8)

     77,695      $ 1.21        76,637      $ 1.14        75,661      $ 0.96  

Base scenario less shares held by EGA Sponsor and EGA Sponsor Affiliates

     62,732      $ 1.49        61,674      $ 1.41        60,698      $ 1.19  

Base scenario plus assumed exercise of all warrants(9)(10)

     89,528      $ 1.05        88,470      $ 0.98        87,494      $ 0.83  

 

(1)

Assumes that no additional shares of EGA Common Stock are redeemed.

(2)

Assumes that 1,057,957 shares of EGA Common Stock, or 25% of our remaining public shares outstanding are redeemed.

(3)

Assumes that 2,290,257 shares of EGA Common Stock, or the maximum number of public shares outstanding that can be redeemed while allowing the minimum tangible net assets requirement to be met, are redeemed.

(4)

Based on a post-transaction equity value of PubCo of $109.1 million under the no repurchases scenario and $93.8 million under the maximum repurchases scenario, respectively.

(5)

Based on a post-transaction equity value of PubCo of $99.7 million under the no repurchases scenario and $87.0 million under the maximum repurchases scenario, respectively.

(6)

Based on a post-transaction equity value of PubCo of $85.0 million under the no repurchases scenario and $72.3 million under the maximum repurchases scenario, respectively.

(7)

The base scenario represents the post-Closing share ownership of PubCo assuming various levels of redemption by holders of EGA Common Stock and no repurchases of LGM Common Units held by Existing Equityholders. The base scenario (assuming no redemptions and no repurchases) includes 60,000,000 shares of PubCo Class B Common Stock to be held by the Existing Equityholders, 4,231,829 shares to be held by EGA Public Stockholders, 5,625,000 shares to be held by the EGA Sponsor, and 9,338,356 shares to be held by an affiliate of the EGA Sponsor in connection with the conversion of the Bridge Notes upon Closing.

(8)

The base scenario represents the post-Closing share ownership of PubCo assuming various levels of redemption by holders of EGA Common Stock and maximum repurchases of LGM Common Units held by Existing Equityholders. The base scenario (assuming no redemptions and maximum repurchases) includes 58,500,000 shares of PubCo Class B Common Stock to be held by the Existing Equityholders, 4,231,829 shares to be held by EGA Public Stockholders, 5,625,000 shares to be held by the EGA Sponsor, and 9,338,356 shares to be held by an affiliate of the EGA Sponsor in connection with the conversion of the Bridge Notes upon Closing.

(9)

Represents the base scenario plus the warrants to purchase 11,833,333 shares of EGA Class A Common Stock (consisting of 7,500,000 EGA Public Warrants and 4,333,333 Private Placement Warrants issued to the EGA Sponsor).

(10)

Does not account for any proceeds being paid to PubCo in connection with the payment of the exercise prices for any warrants.

 

19


Table of Contents
Q:

How is the payment of the deferred underwriting commissions going to affect the amount left in the trust account upon the completion of the Business Combination?

 

A:

Each redemption of shares of EGA Class A Common Stock by EGA Public Stockholders will decrease the amount in the Trust Account, which held total assets of approximately $44.1 million as of June 30, 2023, which EGA intends to use for the purposes of consummating the Business Combination within the time period described in this proxy statement and to pay deferred underwriting commissions to the underwriters of the IPO. The following table presents the deferred underwriting commission as a percentage of the funds left in the Trust Account following redemptions across the range of redemption scenarios described in the question above.

 

     Assuming
No
Redemptions
    Assuming
25%
Redemptions
    Assuming
Maximum
Redemptions
 

Deferred Underwriting Commission

   $ 7,875,000     $ 7,875,000     $ 7,875,000  

Deferred Underwriting Commission as a percentage of cash left in the Trust Account Following Redemptions

     17.9     23.91     38.76

 

Q:

What is an “Up-C” Structure?

 

A:

Our corporate structure following the Business Combination, as described under the section entitled “Proposal No. 1 — The Transaction Proposal — The Equity Purchase Agreement,” is commonly referred to as an “Up-C” structure, which is often used by partnerships and limited liability companies when they undertake an initial public offering either directly or through a business combination with a special purpose acquisition company, such as EGA. In connection with the organization of PubCo as an “Up-C” structure, in consummation of the Business Combination, the existing shareholders of LGM will receive a class of noneconomic common shares (Class B Common Stock) in PubCo while retaining economic interests in LGM that are exchangeable to Class A Common Stock. All the business of LGM will be held directly by LGM and PubCo’s only direct asset will consist of the LGM Common Units.

The Up-C structure will allow the Existing Equityholders to continue to realize tax benefits associated with owning interests in an entity that is treated as a partnership, or “pass through” entity, for U.S. federal income (and certain state and local) tax purposes following the Business Combination. One of these benefits is that, for U.S. federal income (and certain state and local) purposes, future taxable income of LGM that is allocated to the Existing Equityholders will be taxed on a flow-through basis and therefore LGM will generally not for U.S. federal income (and certain state and local) purposes, be subject to corporate income taxes at the entity level (that it would generally be subject to if it were treated as a corporation for such applicable tax purposes). See the sections entitled “Proposal No. 1 — The Transaction Proposal” for more information.

 

Q:

What conditions must be satisfied to complete the Business Combination?

 

A:

Unless waived by the parties to the Equity Purchase Agreement, and subject to applicable law, the consummation of the Business Combination is subject to a number of conditions set forth in the Equity Purchase Agreement including, among other things, that (i) EGA has received the Required EGA Stockholder Approval, (ii) EGA has at least $5,000,001 in tangible assets (as determined in accordance with Rule 3a51-1(g)(1) of the Exchange Act) immediately prior to closing and (iii) EGA will remain listed on the NYSE and has not received any written notice from the NYSE that it has failed or would reasonably be expected to fail to meet NYSE listing requirements as of the Closing Date.

Questions and Answers About the Special Meeting for EGA’s Stockholders

 

Q:

Who is the sponsor?

 

A:

The Sponsor is EG Sponsor LLC, a Delaware limited liability company, which currently owns 5,624,000 shares of EGA Class A Common Stock and 1,000 shares of EGA Class B Common Stock. The Sponsor is

 

20


Table of Contents
  affiliated with EnTrust Global Partners LLC (“EnTrust Global”). An affiliate of EnTrust Global, EnTrust Global Management GP LLC, has sole voting and dispositive power over the Founder Shares and Converted Shares owned by the Sponsor. Gregg Hymowitz is the Chairman, Chief Executive Officer, Founder and Managing Partner of EnTrust Global and is a U.S. citizen. In addition, Gary Fegel, a non-U.S. person indirectly owns a substantial minority position in the Sponsor. EGA does not believe that the Business Combination would be subject to regulatory review, including review by the Committee on Foreign Investment in the United States (“CFIUS”). As a minority investor in the Sponsor, Gary Fegel would not acquire control of a U.S. business as a result of the Business Combination. Furthermore, EGA has undertaken a preliminary TID U.S. business analysis in support of the view that the Business Combination would not be considered a covered investment. Finally, the Company does not believe that if such a review were conceivable that a potential business combination ultimately would be prohibited.

However, if a potential business combination were to become subject to CFIUS review, CFIUS could decide to block or delay our proposed initial business combination, impose conditions with respect to such initial business combination or request the President of the United States to order us to divest all or a portion of the U.S. target business of our initial business combination that we acquired without first obtaining CFIUS approval. The time required for CFIUS to conduct its review and any remedy imposed by CFIUS could prevent EGA from completing its initial business combination and require EGA to liquidate. In that case, investors would be entitled to redeem the EGA Class A Common Stock, at a per-share price, payable in cash, equal to the aggregate amount then on deposit in the Trust Account including interest earned on the funds held in the Trust Account and not previously released to us to pay our franchise and income taxes (less up to $100,000 of interest to pay dissolution expenses), divided by the number of then outstanding EGA Class A Common Stock, which redemption will completely extinguish Public Stockholders’ rights as stockholders (including the right to receive further liquidating distributions, if any), subject to applicable law. Moreover, investors would lose the investment opportunity in a target company, any price appreciation in the combined companies, and the EGA Warrants would expire worthless.

 

Q:

What is being voted on at the Special Meeting?

 

A:

Below are the Proposals that EGA’s stockholders are being asked to vote on:

 

   

the Transaction Proposal to approve and adopt the Equity Purchase Agreement and approve the other transactions contemplated by the Equity Purchase Agreement;

 

   

the NYSE Proposal to approve, for purposes of complying with applicable NYSE listing rules, the issuance by PubCo, as successor to EGA, of PubCo Common Stock in the Business Combination in an amount equal to 20% or more of the amount of EGA’s issued and outstanding common stock immediately prior to the issuance;

 

   

the Charter Proposal to approve and adopt the A&R PubCo Charter, which, if approved, would take effect upon the Closing, and the Governance Proposals, to approve certain corporate governance provisions;

 

   

the Director Election Proposal for holders of EGA Class B Common Stock to elect seven directors of the PubCo Board to serve until the 2024 annual meeting of stockholders or until such directors’ successors have been duly elected and qualified, or until such directors’ earlier death, resignation, retirement or removal;

 

   

the PubCo Equity Incentive Plan Proposal to approve and adopt the 2023 Plan;

 

   

the PubCo ESPP Proposal to approve and adopt the ESPP; and

 

   

the Adjournment Proposal to approve the adjournment of the Special Meeting to a later date or dates, if necessary or appropriate, to permit further solicitation and vote of proxies in the event that there are insufficient votes for, or otherwise in connection with, the approval of any of the condition precedent proposals.

Approval of the Transaction Proposal requires the affirmative vote of the holders of a majority of the shares of the EGA Common Stock that are voted at the Special Meeting. The NYSE Proposal, the PubCo Equity Incentive Plan Proposal, the PubCo ESPP Proposal and the Adjournment Proposal each require the

 

21


Table of Contents

affirmative vote of a majority in voting power of the outstanding shares of EGA Common Stock present in person (which would include presence at the virtual Special Meeting) or by proxy at the Special Meeting and entitled to vote thereon, voting as a single class. Approval of the Charter and Governance Proposals requires the affirmative vote of holders of a majority of the outstanding shares of EGA Common Stock, the affirmative vote of the holders of a majority of the outstanding shares of EGA Class A Common Stock, voting separately as a single class, and the affirmative vote of the holders of a majority of the outstanding shares of EGA Class B Common Stock, voting separately as a single class, entitled to vote thereon at the Special Meeting. The election of the director nominees pursuant to the Director Election Proposal requires the affirmative vote of a plurality of the outstanding shares of EGA Class B Common Stock cast by holders of EGA Class B Common Stock present in person (which includes presence virtually at the Special Meeting) or by proxy at the virtual Special Meeting and entitled to vote thereon. Holders of shares of EGA Class A Common Stock have no right to vote on the election, removal or replacement of any director. As of the date of this proxy statement, the Sponsor currently holds 57% of the issued and outstanding shares of EGA Common Stock and accordingly, the Sponsor will have the ability, voting on its own, to approve each of the Proposals. Pursuant to the Letter Agreement, the Sponsor has agreed to vote any shares of EGA Common Stock held by it in favor of the Proposals, including the Transaction Proposal, to be presented at the Special Meeting and as a result, no shares of EGA Common Stock held by EGA Public Stockholders will need to be voted to approve any of the Proposals.

 

Q:

When and where is the Special Meeting?

 

A:

The Special Meeting will be held via live webcast on                , 2023, at                , New York Time. The Special Meeting will be a virtual meeting conducted exclusively via live webcast at the following URL:

www.                .com

 

Q:

Who may vote at the Special Meeting?

 

A:

Only holders of record of shares of EGA Common Stock as of the close of business on                , 2023 may vote at the Special Meeting. As of the Record Date, there were 9,856,829 shares of EGA Common Stock outstanding and entitled to vote. Please see the section entitled “Special Meeting of the EGA Stockholders — Record Date; Who is Entitled to Vote” for further information.

 

Q:

How many votes do I have at the Special Meeting?

 

A:

EGA stockholders are entitled to one vote on all matters on which they are entitled to vote at the Special Meeting for each share of EGA Common Stock held of record as of                , 2023, the Record Date for the Special Meeting. As of the close of business on the Record Date, there were 9,856,829 shares of EGA Common Stock issued and outstanding.

 

Q:

What is the quorum requirement for the Special Meeting?

 

A:

The holders present in person (which includes presence virtually at the Special Meeting) or by proxy of shares of outstanding capital stock of EGA representing a majority of the voting power of all outstanding shares of capital stock of EGA entitled to vote at the Special Meeting will constitute a quorum. Our Sponsor will count towards this quorum, and, pursuant to that certain Letter Agreement, entered into at the time of our IPO, by and among EGA, our Sponsor, and other officers and directors of EGA (the “Letter Agreement”) our Sponsor, officers and directors have agreed to vote any shares of capital stock of EGA owned by them in favor of the Business Combination.

The Sponsor currently holds 57% of the issued and outstanding shares of EGA Common Stock and accordingly, the Sponsor’s attendance at the Special Meeting (represented in person or by proxy) would be sufficient to satisfy the quorum requirement. Pursuant to the Letter Agreement, the Sponsor has agreed to

 

22


Table of Contents

vote any shares of EGA Common Stock held by it in favor of the Proposals, including the Transaction Proposal, to be presented at the Special Meeting and accordingly, no shares of EGA Common Stock held by the Public Stockholders will be needed to for a quorum.

 

Q:

What vote is required to approve the Proposals?

 

A:

Approval of the Transaction Proposal requires the affirmative vote of the holders of a majority of the shares of the EGA Common Stock that are voted at the Special Meeting. The NYSE Proposal, the PubCo Equity Incentive Plan Proposal, the PubCo ESPP Proposal and the Adjournment Proposal each require the affirmative vote of a majority in voting power of the outstanding shares of EGA Common Stock present in person (which would include presence at the virtual Special Meeting) or by proxy at the Special Meeting and entitled to vote thereon, voting as a single class. Approval of the Charter and Governance Proposals requires the affirmative vote of holders of a majority of the outstanding shares of EGA Common Stock, the affirmative vote of the holders of a majority of the outstanding shares of EGA Class A Common Stock, voting separately as a single class, and the affirmative vote of the holders of a majority of the outstanding shares of EGA Class B Common Stock, voting separately as a single class, entitled to vote thereon at the Special Meeting. The election of the director nominees pursuant to the Director Election Proposal requires the affirmative vote of a plurality of the outstanding shares of EGA Class B Common Stock cast by holders of EGA Class B Common Stock present in person (which includes presence virtually at the Special Meeting) or by proxy at the virtual Special Meeting and entitled to vote thereon. Holders of shares of EGA Class A Common Stock have no right to vote on the election, removal or replacement of any director.

As of the date of this proxy statement, the Sponsor currently holds 57% of the issued and outstanding shares of EGA Common Stock and accordingly, the Sponsor will have the ability, voting on its own, to approve each of the Proposals. Pursuant to the Letter Agreement, the Sponsor has agreed to vote any shares of EGA Common Stock held by it in favor of the Proposals, including the Transaction Proposal, to be presented at the Special Meeting and as a result, no shares of EGA Common Stock held by EGA Public Stockholders will need to be voted to approve any of the Proposals.

 

Q:

What will happen if I abstain from voting or fail to vote at the Special Meeting?

 

A:

Abstentions will be counted in connection with the determination of whether a valid quorum is established but their effect on the Proposals in this proxy statement differ as follows:

 

   

An abstention will have no effect on the Transaction Proposal or the Director Election Proposal.

 

   

In contrast, an abstention will have the same effect as a vote “AGAINST” the NYSE Proposal, Charter Proposal, the Governance Proposals, PubCo Equity Incentive Plan Proposal, PubCo ESPP Proposal and the Adjournment Proposal.

As of the date of this proxy statement, the Sponsor currently holds 57% of the issued and outstanding shares of EGA Common Stock and accordingly, the Sponsor will have the ability, voting on its own, to approve each of the Proposals. Pursuant to the Letter Agreement, the Sponsor has agreed to vote any shares of EGA Common Stock held by it in favor of the Proposals, including the Transaction Proposal, to be presented at the Special Meeting and as a result, no shares of EGA Common Stock held by EGA Public Stockholders will need to be voted to approve any of the Proposals.

 

Q:

How will the Sponsor vote?

 

A:

Pursuant to the Letter Agreement, our Sponsor, officers and directors agreed to vote any shares of capital stock of EGA owned by them in favor of the Business Combination. As of the date of this proxy statement, the Sponsor currently holds 57% of the issued and outstanding shares of EGA Common Stock and accordingly, the Sponsor will have the ability, voting on its own, to approve each of the Proposals. Pursuant to the Letter Agreement, the Sponsor has agreed to vote any shares of EGA Common Stock held by it in

 

23


Table of Contents
  favor of the Proposals, including the Transaction Proposal, to be presented at the Special Meeting and as a result, no shares of EGA Common Stock held by EGA Public Stockholders will need to be voted to approve any of the Proposals.

 

Q:

Do I have Redemption Rights?

 

A:

If you are a holder of shares of EGA Class A Common Stock, you have the right to request that EGA redeem all or a portion of your EGA Class A Common Stock for cash, but you must follow the procedures and deadlines described elsewhere in this proxy statement. Public Stockholders may elect to redeem all or a portion of such Public Stockholder’s shares of EGA Class A Common Stock even if they vote for the Transaction Proposal. We refer to these rights to elect to redeem all or a portion of the EGA Class A Common Stock into a pro rata portion of the cash held in the Trust Account as “Redemption Rights.” If you wish to exercise your Redemption Rights, please see the answer to the next question, “— How do I exercise my Redemption Rights?

Notwithstanding the foregoing, a Public Stockholder, together with any affiliate of such Public Stockholder or any other person with whom such Public Stockholder is acting in concert or as a “group” (as defined in Section 13 of the Exchange Act), will be restricted from redeeming its shares of EGA Class A Common Stock with respect to more than an aggregate of 15% of the shares of EGA Class A Common Stock outstanding, without our prior consent. Accordingly, if a Public Stockholder, alone or acting in concert or as a group, seeks to redeem more than 15% of the shares of EGA Class A Common Stock outstanding, then any such shares in excess of that 15% limit would not be redeemed, without our prior consent.

Pursuant to the Letter Agreement, our Sponsor, directors and officers have agreed to waive their right to an EGA Stock Redemption.

The consummation of the Business Combination is conditioned upon, among other things, approval by EGA’s stockholders of the Equity Purchase Agreement and the Business Combination. Unless waived, if any of these conditions are not satisfied, the Business Combination may not be consummated. Furthermore, in no event will we redeem our EGA Class A Common Stock in an amount that would cause our net tangible assets to be less than $5,000,001. See the section entitled “Proposal No. 1 — The Transaction Proposal — The Equity Purchase Agreement.”

 

Q:

How do I exercise my Redemption Rights?

 

A:

Pursuant to the Existing Certificate of Incorporation, if a stockholder vote is required for the Business Combination to be consummated, EGA must offer to redeem for cash all or a portion of the shares of EGA Class A Common Stock held by a Public Stockholder. You will be entitled to receive cash for any shares of EGA Class A Common Stock to be redeemed only if you:

(i) (a) hold shares of EGA Class A Common Stock, or (b) hold EGA Units and you elect to separate your EGA Units into the underlying shares of EGA Class A Common Stock and EGA Public Warrants prior to exercising your Redemption Rights with respect to the shares of EGA Class A Common Stock; and

(ii) prior to                , New York time, on                , 2023 (two business days prior to the vote at the Special Meeting), (a) submit a written request to the Transfer Agent, that we redeem your shares of EGA Class A Common Stock for cash, and (b) deliver your shares of EGA Class A Common Stock to the Transfer Agent, physically or electronically through the Depository Trust Company (“DTC”).

Holders of EGA Units must elect to separate the underlying shares of EGA Class A Common Stock and EGA Public Warrants prior to exercising Redemption Rights with respect to the shares of EGA Class A Common Stock. If holders hold their EGA Units in an account at a brokerage firm or bank, holders must notify their broker or bank that they elect to separate the EGA Units into the underlying shares of EGA Class A Common Stock and EGA Public Warrants, or if a holder holds EGA Units registered in its own name, the holder must contact the Transfer Agent directly and instruct it to do so. Public Stockholders may

 

24


Table of Contents

elect to redeem all or a portion of their shares of EGA Class A Common Stock even if they vote for the Transaction Proposal. If the Business Combination is not consummated, the EGA Class A Common Stock will not be redeemed. If the Business Combination is consummated and a Public Stockholder properly exercises its right to redeem its shares of EGA Class A Common Stock and timely delivers its shares to the Transfer Agent, we will redeem each share of EGA Class A Common Stock for a per share price, payable in cash, equal to the aggregate amount then on deposit in the Trust Account, calculated as of two business days prior to the consummation of the Business Combination, including interest earned on the funds held in the Trust Account (net of taxes payable), divided by the number of then-outstanding shares of EGA Class A Common Stock held by the Public Stockholders. For illustrative purposes, as of June 30, 2023, this would have amounted to approximately $10.32 per share of EGA Class A Common Stock. If a Public Stockholder exercises its Redemption Rights, then it will be exchanging its redeemed shares of EGA Class A Common Stock for cash and will no longer own such shares. Any request to redeem shares of EGA Class A Common Stock, once made, may be withdrawn at any time until the date of the Special Meeting, and thereafter, with our consent, until the Closing. Furthermore, if a holder of shares of EGA Class A Common Stock delivers its certificate in connection with an election of its redemption and subsequently decides prior to the date of the Special Meeting not to elect to exercise such rights, it may simply request that EGA instruct our Transfer Agent to return the certificate (physically or electronically). The holder can make such request by contacting the Transfer Agent, at the address or email address listed in this proxy statement. We will be required to honor such request only if made prior to the date of the Special Meeting. See the section entitled “Special Meeting of the EGA Stockholders — Redemption Rights” in this proxy statement for a detailed description of the procedures to be followed if you wish to redeem your shares of EGA Class A Common Stock for cash.

Notwithstanding the foregoing, a Public Stockholder, together with any affiliate of such Public Stockholder or any other person with whom such Public Stockholder is acting in concert or as a “group” (as defined in Section 13 of the Exchange Act), will be restricted from redeeming its shares of EGA Class A Common Stock with respect to more than an aggregate of 15% of the shares of EGA Class A Common Stock outstanding, without our prior consent. Accordingly, if a Public Stockholder, alone or acting in concert or as a group, seeks to redeem more than 15% of the shares of EGA Class A Common Stock outstanding, then any such shares in excess of that 15% limit would not be redeemed, without our prior consent.

 

Q:

Will how I vote on the Transaction Proposal affect my ability to exercise Redemption Rights?

 

A:

No. You may exercise your Redemption Rights irrespective of whether you vote for or against the Transaction Proposal or any other Proposal described by this proxy statement. As a result, the Equity Purchase Agreement can be approved by stockholders who will redeem their EGA Class A Common Stock and no longer remain stockholders, leaving stockholders who choose not to redeem their shares holding shares in a company with a less liquid trading market, fewer stockholders, less cash and the potential inability to meet the listing standards of the NYSE.

 

Q:

Do I have appraisal rights in connection with the proposed Business Combination?

 

A:

No. Neither our stockholders nor our warrant holders have appraisal rights in connection with the Business Combination under the General Corporation Law of Delaware, as amended (the “DGCL”).

 

Q:

What do I need to do now?

 

A:

We urge you to read carefully and consider the information contained in this proxy statement, including the annexes and accompanying financial statements, and consider how the Business Combination will affect you as an EGA stockholder or warrant holder. You should vote as soon as possible in accordance with the instructions provided in this proxy statement and on the enclosed proxy card.

 

25


Table of Contents
Q:

How do I vote?

 

A:

The Special Meeting will be held via live webcast on                , 2023, at                , New York time. The Special Meeting can be accessed by visiting                , where you will be able to listen to the meeting live and vote during the meeting. Please note that you will only be able to access the Special Meeting by means of remote communication. Please have your control number, which can be found on your proxy card, to join the Special Meeting. If you do not have a control number, please contact the Transfer Agent.

If you are a holder of record of shares of EGA Common Stock on the Record Date, you may vote at the Special Meeting or by submitting a proxy for the Special Meeting. You may submit your proxy by completing, signing, dating and returning the enclosed proxy card in the accompanying pre-addressed postage paid envelope. If you hold your shares in “street name,” which means your shares are held of record by a broker, bank or nominee, you should contact your broker to ensure that votes related to the shares you beneficially own are properly counted. In this regard, you must provide the broker, bank or nominee with instructions on how to vote your shares or, if you wish to attend the Special Meeting and vote, obtain a proxy from your broker, bank or nominee.

 

Q:

If my shares are held in “street name” by my bank, brokerage firm or nominee, will they automatically vote my shares for me?

 

A:

No. If your shares are held in a stock brokerage account or by a bank or other nominee, you are considered the “beneficial holder” of the shares held for you in what is known as “street name.” If this is the case, this proxy statement may have been forwarded to you by your brokerage firm, bank or other nominee, or its agent.

As the beneficial holder, you have the right to direct your broker, bank or other nominee as to how to vote your shares. If you do not provide voting instructions to your broker on a particular proposal on which your broker does not have discretionary authority to vote, your shares will not be voted on that proposal. This is called a “broker non-vote.” Broker non-votes will have the same effect as a vote “AGAINST” the Charter Proposal and Governance Proposals, NYSE Proposal, PubCo Equity Incentive Plan Proposal, PubCo ESPP Proposal and the Adjournment Proposal, but will have no effect on the outcome of the Transaction Proposal or Director Election Proposal.

For the Proposals in this proxy statement, your broker will not have the discretionary authority to vote your shares. Accordingly, your bank, broker, or other nominee can vote your shares at the Special Meeting only if you provide instructions on how to vote. You should instruct your broker to vote your shares as soon as possible in accordance with directions you provide.

 

Q:

What happens if I sell my EGA Common Stock before the Special Meeting?

 

A:

The Record Date for the Special Meeting is earlier than the date of the Special Meeting and earlier than the date that the Business Combination is expected to be completed. If you transfer your shares of EGA Common Stock after the Record Date, but before the Special Meeting, unless you grant a proxy to the transferee, you will retain your right to vote at the Special Meeting with respect to such shares, but the transferee, and not you, will have the ability to redeem such shares (if time permits).

 

Q:

What will happen if I sign and return my proxy card without indicating how I wish to vote?

 

A:

Signed and dated proxies received by EGA without an indication of how the stockholder intends to vote on a Proposal will be voted “FOR” each Proposal presented to the stockholders at the Special Meeting. The proxyholders may use their discretion to vote on any other matters which properly come before the Special Meeting.

 

Q:

If I am not going to attend the Special Meeting, should I return my proxy card instead?

 

A:

Yes. Whether you plan to attend the Special Meeting or not, please read the enclosed proxy statement carefully, and vote your shares by completing, signing, dating and returning the enclosed proxy card in the postage-paid envelope provided.

 

26


Table of Contents
Q:

Can I change my vote after I have mailed my proxy card?

 

A:

Yes. Stockholders may send a later-dated, signed proxy card to Morrow Sodali LLC at the address set forth below so that it is received by                prior to the vote at the Special Meeting (which is scheduled to take place                , 2023) or attend the Special Meeting in person (which would include presence at the virtual Special Meeting), revoke their proxy, and vote. Stockholders also may revoke their proxy by sending a notice of revocation EGA’s President at EG Acquisition Corp., 375 Park Avenue, 24th Floor, New York, NY 10152, which must be received by EGA’s President prior to the vote at the Special Meeting. However, if your shares are held in “street name” by your broker, bank or another nominee, you must contact your broker, bank or other nominee to change your vote.

 

Q:

What should I do with my stock certificates, warrant certificates and/or EGA Unit certificates?

 

A:

Stockholders who exercise their Redemption Rights must deliver their stock certificates to the Transfer Agent (either physically or electronically) through DTC prior to                , New York time, on                , 2023 (two business days prior to the vote at the Special Meeting).

Holders of EGA Warrants should not submit the certificates relating to their warrants. Public Stockholders who do not elect to have their shares of EGA Class A Common Stock redeemed for the pro rata share of the Trust Account should not submit the certificates relating to their shares of EGA Class A Common Stock.

Upon effectiveness of the Business Combination, holders of EGA Units, EGA Common Stock and EGA Warrants will receive units, Class A Common Stock and PubCo Warrants without needing to take any action and accordingly such holders should not submit the certificates relating to their EGA Units, EGA Common Stock and EGA Warrants.

In addition, upon consummation of the Business Combination, each outstanding EGA Unit (each of which consists of one share of EGA Class A Common Stock and one-third of one EGA Public Warrant) will be separated into its component share of EGA Class A Common Stock and EGA Public Warrant.

 

Q:

What are the material U.S. federal income tax consequences of exercising my Redemption Rights?

 

A:

The tax consequences of an exercise of Redemption Rights depends on your particular facts and circumstances. Please see the section entitled “Proposal No. 1 — The Transaction Proposal — Certain U.S. Federal Income Tax Considerations to Holders of EGA Class A Common Stock Exercising Redemption Rights.” We urge you to consult your tax advisors regarding the tax consequences of exercising your Redemption Rights.

TAX MATTERS ARE COMPLICATED, AND THE TAX CONSEQUENCES OF EXERCISING YOUR REDEMPTION RIGHTS WILL DEPEND ON THE FACTS OF YOUR OWN SITUATION. YOU SHOULD CONSULT YOUR OWN TAX ADVISOR AS TO THE SPECIFIC TAX CONSEQUENCES OF THE EXERCISE OF REDEMPTION RIGHTS TO YOU IN YOUR PARTICULAR CIRCUMSTANCES.

 

Q:

If I am an EGA Warrant holder, can I exercise redemption rights with respect to my EGA Warrants?

 

A:

No. The holders of EGA Warrants have no redemption rights with respect to EGA Warrants. If a public stockholder exercises its redemption rights, such exercise will not result in the loss of any warrants that it may hold. Even if 100% or 4,231,829 shares of EGA Class A Common Stock held by our public shareholders were redeemed, the 7,500,000 EGA Public Warrants will remain outstanding and would have had an aggregate value of $2,242,500 (based on the closing price of the warrants of $0.299 on the NYSE as of August 10, 2023). If a substantial number of, but not all, Public Stockholders exercise their redemption rights, any non-redeeming stockholders would experience dilution to the extent such warrants are exercised and to the extent that additional EGA Class A Common Stock is issued.

 

27


Table of Contents
Q:

What should I do if I receive more than one set of voting materials?

 

A:

Stockholders may receive more than one set of voting materials, including multiple copies of this proxy statement and multiple proxy cards or voting instruction cards. For example, if you hold your shares in more than one brokerage account, you will receive a separate voting instruction card for each brokerage account in which you hold shares. If you are a holder of record and your shares are registered in more than one name, you will receive more than one proxy card. Please complete, sign, date and return each proxy card and voting instruction card that you receive in order to cast a vote with respect to all of your shares.

 

Q:

Who will solicit and pay the cost of soliciting proxies?

 

A:

EGA will pay the cost of soliciting proxies for the Special Meeting. EGA has engaged Morrow Sodali LLC, which we refer to as “Morrow Sodali,” to assist in the solicitation of proxies for the Special Meeting. EGA has agreed to pay a fee of $                , plus disbursements. EGA will reimburse Morrow Sodali for reasonable out-of-pocket expenses and will indemnify Morrow Sodali and its affiliates against certain claims, liabilities, losses, damages and expenses. EGA will also reimburse banks, brokers and other custodians, nominees and fiduciaries representing beneficial owners of shares of EGA Common Stock for their expenses in forwarding soliciting materials to beneficial owners of the EGA Common Stock and in obtaining voting instructions from those owners. EGA’s directors, officers and employees may also solicit proxies by telephone, by facsimile, by mail, on the Internet or in person, but will not be paid any additional amounts for soliciting proxies.

 

Q:

Who can help answer my questions?

 

A:

If you have questions about the Proposals or if you need additional copies of this proxy statement or the enclosed proxy card you should contact EGA’s proxy solicitor at:

Morrow Sodali LLC

333 Ludlow Street, 5th Floor, South Tower

Stamford, CT 06902

Individuals call toll-free (800) 662-5200

Banks and brokers call (203) 658-9400

Email: EGGF.info@investor.morrowsodali.com

To obtain timely delivery, EGA Stockholders must request the materials no later than                , 2023.

You may also obtain additional information about EGA from documents filed with the SEC by following the instructions in “Where You Can Find More Information.”

If you intend to seek redemption of your EGA Class A Common Stock, you will need to send written request to the Transfer Agent, that we redeem your Shares of EGA Class A Common Stock for cash and deliver your shares of EGA Class A Common Stock to the Transfer Agent, physically or electronically through DTC prior to                , New York time, on                , 2023 (two business days prior to the vote at the Special Meeting), in accordance with the procedures detailed under the question “How do I exercise my Redemption Rights?” If you have questions regarding the certification of your position or delivery of your stock, please contact:

Continental Stock Transfer & Trust Company

One State Street Plaza, 30th Floor

New York, New York 10004

Attn: SPAC Redemption Team

E-mail: spacredemptions@continentalstock.com

 

28


Table of Contents

SUMMARY OF THE PROXY STATEMENT

This summary highlights selected information from this proxy statement and might not contain all of the information that is important to you. To better understand the proposals to be submitted for a vote at the Special Meeting, including the Business Combination, you should read this entire proxy statement carefully, including the Equity Purchase Agreement a copy of which is attached as Annex A and Annex A-1 to this proxy statement. The Equity Purchase Agreement is the legal document that governs the Business Combination and the other transactions that will be undertaken in connection therewith. The Equity Purchase Agreement is also described in detail in this proxy statement in the section entitled “Proposal No. 1 — The Transaction Proposal — The Equity Purchase Agreement.” You should also review all of the Annexes and the financial statements included in this proxy statement for information on your rights in PubCo after the Closing, information on LGM and its business and other information about the Business Combination. This proxy statement also includes forward-looking statements that involve risks and uncertainties. See “Cautionary Note Regarding Forward-Looking Statements.”

The Parties to the Business Combination

EG Acquisition Corp.

EGA is a blank check company formed as a Delaware corporation for the purpose of effecting a merger, capital stock exchange, asset acquisition, stock purchase, reorganization or other similar business combination with one or more businesses or entities. Based on our business activities, EGA is a “shell company” as defined under the Exchange Act because we have no operations and nominal assets consisting almost entirely of cash.

EGA Class A Common Stock and EGA Public Warrants are currently listed on the NYSE under the symbols “EGGF” and “EGGFW,” respectively. Certain shares of EGA Class A Common Stock and EGA Public Warrants currently trade as EGA Units, which consist of one share of EGA Class A Common Stock and one-third of one redeemable warrant. The EGA Units will automatically separate into their component securities upon consummation of the Business Combination and, as a result, will no longer trade as an independent security. Upon consummation of the transactions contemplated by the Equity Purchase Agreement, we will change our name to “flyExclusive, Inc.” We intend to apply to continue the listing of EGA Class A Common Stock as PubCo Class A Common Stock and EGA Public Warrants as PubCo Warrants on the NYSE under the symbols “    ” and “    ,” respectively, upon the Closing.

The mailing address of EGA’s principal executive office is 375 Park Avenue, 24th Floor, New York, NY 10152. Our telephone number is (212) 888-1040.

EG Sponsor, LLC

EG Sponsor LLC is a Delaware limited liability company, headquartered in New York, New York, that is the sponsor of EGA.

LGM Enterprises, LLC

LGM is a premier owner/operator of private jet aircraft to provide jet passengers experiences dedicated to surpassing expectations for quality, convenience and safety. LGM is currently the fifth largest private jet operator in North America, based on 2022 flight hours. LGM is headquartered in Kinston, North Carolina with services provided across North America, the Caribbean, Central America, South America, and Europe. See “Other Information About LGM.” LGM is a North Carolina limited liability company and the mailing address of LGM is 2860 Jetport Road, Kinston, North Carolina 28504.

Existing Equityholders

The Existing Equityholders are the equityholders of LGM as of immediately prior to the Closing of the transactions contemplated by the Equity Purchase Agreement. The Existing Equityholders include Thomas James

 

29


Table of Contents

Segrave, Jr., Thomas James Segrave, Jr., as Custodian for Laura Grace Segrave, Thomas James Segrave, Jr., as Custodian for Madison Lee Segrave, Thomas James Segrave, Jr., as Custodian for Lillian May Segrave, and Thomas James Segrave, Jr., as Custodian for Thomas James Segrave, III.

Summary of the Equity Purchase Agreement

On October 17, 2022, EGA, LGM, the Existing Equityholder Representative and, for certain limited purposes, the Existing Equityholders and Sponsor entered into the Equity Purchase Agreement.

Pursuant to the Equity Purchase Agreement, following the closing of the Business Combination, PubCo will be organized in an Up-C structure, in which substantially all of the operating assets of LGM’s business will be held by LGM, and PubCo’s only assets will be its equity interests in LGM. After the Closing, current EGA stockholders, together with the Bridge Note Lenders, are expected to own between approximately 22.3% and 24.7% of the equity interests in PubCo and PubCo will be entitled to the same percentage of distributions made by LGM. At the Closing, among other things:

 

   

EGA will (i) adopt the A&R PubCo Charter, a copy of which is attached hereto as Annex B, which will, among other things, (a) change its name to “flyExclusive, Inc.” and (b) convert all then-outstanding Founder Shares into shares of PubCo Class A Common Stock and (ii) issue to the Existing Equityholders PubCo Class B Common Stock, which carries one vote per share but no economic right, and (iii) replace the Existing Bylaws by adopting the PubCo Bylaws, a copy of which is attached to this proxy statement as Annex E;

 

   

The Existing Equityholders, PubCo and LGM will enter into the A&R Operating Agreement, a copy of which is attached hereto as Annex C, which, among other things, will (i) restructure the capitalization of LGM to (a) issue to PubCo the number of LGM Common Units equal to the number of outstanding shares of EGA Class A Common Stock immediately after giving effect to the Business Combination (taking into account any redemption of EGA Class A Common Stock, potential PIPE investment, and the conversion of the Bridge Notes to PubCo Class A Common Stock), and (b) reclassify the Existing LGM Common Units into LGM Common Units, and (ii) appoint PubCo as the managing member of LGM;

 

   

As consideration for issuing LGM Common Units to PubCo, PubCo will contribute (or, in the case of the Bridge Note proceeds received by LGM, be deemed to have contributed) the Contribution Amount to LGM. Immediately after the contribution of the Contribution Amount, LGM will pay the Transaction Expenses by wire transfer of immediately available funds on behalf of LGM and EGA to those persons to whom such amounts are owed;

 

   

Immediately following the contribution of the Contribution Amount as described above, at the election of the Existing Equityholders, LGM shall repurchase an aggregate number of LGM Common Units from the Existing Equityholders equal to the Closing Date Cash Repurchase Amount, as defined below, divided by $10.00 per unit (such number, the “Closing Date Repurchased Units”), with each Existing Equityholder selling such number of LGM Common Units equal to the total number of Closing Date Repurchased Units multiplied by the percentage set forth next to such Existing Equityholder’s name on Schedule I to the Equity Purchase Agreement, for a per LGM Common Unit purchase price of ten $10.00 per unit (the “Closing Date Repurchase”). The “Closing Date Cash Repurchase Amount” is an amount equal to: (i) $0, in the event the Contribution Amount is $85,000,000 or less; (ii) the lesser of (A) $15,000,000 and (B) the excess of the Contribution Amount over $85,000,000, in the event the Contribution Amount is more than $85,000,000 and less than $185,000,000; and (iii) the lesser of (A) $20,000,000 and (B) $15,000,000 plus the excess of the Contribution Amount over $185,000,000, in the event the Contribution Amount is more than $185,000,000; provided that should the Closing Date Cash Repurchase Amount result in the Existing Equityholders owning, in the aggregate, less than 51% of the outstanding LGM Common Units as of immediately following the Closing, the Closing Date Cash Repurchase Amount shall be capped at such amount as would result in the Existing Equityholders owning, in the aggregate 51% of the LGM Common Units;

 

   

In addition, at the Closing, PubCo, LGM, the Existing Equityholders, and the TRA Holder Representative will enter into the Tax Receivable Agreement, in substantially the form attached hereto as Annex G. Please

 

30


Table of Contents
 

see the section entitled “Proposal No. 1 — The Transaction Proposal — Related Agreements — Tax Receivable Agreement,” for a discussion of the Tax Receivable Agreement and the section entitled “Risk Factors — Risks Relating to Tax” for certain specified risks related to the Tax Receivable Agreement; and

 

   

Without any action on the part of any holder of an EGA Warrant, each EGA Warrant that is issued and outstanding immediately prior to the Closing will become a PubCo Warrant.

The consummation of the Business Combination is subject to the satisfaction or waiver of certain customary closing conditions of the respective parties, including, without limitation: (i) the representations and warranties of the respective parties being true and correct subject to the materiality standards contained in the Equity Purchase Agreement; (ii) material compliance by the parties of their respective pre-closing covenants and agreements, subject to the standards contained in the Equity Purchase Agreement; (iii) that EGA has received the Required EGA Stockholder Approval; (iv) the absence of a Company Material Adverse Effect (as defined in the Equity Purchase Agreement) since the effective date of the Equity Purchase Agreement; (v) EGA having at least $5,000,001 in tangible net assets immediately prior to the Closing; and (vi) EGA remaining listed on the NYSE.

The Equity Purchase Agreement may be terminated under certain customary and limited circumstances at any time prior to the Closing, including by written notice from LGM or EGA to the other party if the Closing has not occurred by December 28, 2023 (assuming exercise of all five extension periods, or such earlier date after May 28, 2023 as determined by the Board) (the deadline for EGA to consummate the initial business combination), unless extended.

For additional information about the Equity Purchase Agreement and the Business Combination and other transactions contemplated thereby, see the section entitled “Proposal No. 1 — The Transaction Proposal — The Equity Purchase Agreement.”

Related Agreements

Bridge Notes

In connection with the execution of the Equity Purchase Agreement, on October 17, 2022, LGM entered into a senior subordinated convertible note with an investor and, for certain limited provisions thereof, EGA, pursuant to which LGM borrowed an aggregate principal amount of $50,000,000 at a rate of 10% per annum payable in kind in additional shares of PubCo upon the Closing of the Business Combination. On October 28, 2022, LGM also entered into an Incremental Amendment with the Bridge Note Lenders on the same terms for an aggregate principal amount of $35,000,000, bringing the total principal amount of the Bridge Notes to $85,000,000 in the aggregate. Concurrently with the Closing, the Bridge Notes will automatically be converted into the number of shares of PubCo Class A Common Stock equal to the quotient of (a) the total amount owed by LGM under the Bridge Notes (including accrued PIK interest) divided by (b) $10.00 (subject to adjustment in certain instances, as described in the Bridge Notes). The proceeds of the Bridge Notes are to be used primarily for the acquisition of additional aircraft and payment of expenses related thereto, provided that, with the consent of the Bridge Note Lenders, the proceeds of the Bridge Notes may be used for other general and corporate working capital purposes.

Tax Receivable Agreement

At the Closing, PubCo, LGM, the Existing Equityholders and the TRA Holder Representative will enter into the Tax Receivable Agreement, in substantially the form attached hereto as Annex G.

Pursuant to the Tax Receivable Agreement, PubCo will generally be required to pay the Existing Equityholders 85% of the amount of savings, if any, in U.S. federal, state, local and foreign taxes that are based on, or measured with respect to, net income or profits, and any interest related thereto that the Tax Group (i.e.,

 

31


Table of Contents

PubCo and applicable consolidated, unitary, or combined Subsidiaries (as defined in the Tax Receivable Agreement)) realizes, or is deemed to realize, as a result of certain Tax Attributes, including:

 

   

tax basis adjustments resulting from the repurchase by LGM of LGM Common Units (including any such adjustments resulting from certain payments made by PubCo under the Tax Receivable Agreement) in accordance with the terms of the Equity Purchase Agreement;

 

   

tax basis adjustments resulting from taxable exchanges of LGM Common Units (including any such adjustments resulting from certain payments made by PubCo under the Tax Receivable Agreement) acquired by PubCo from an Existing Equityholder pursuant to the terms of the A&R Operating Agreement; and

 

   

tax deductions in respect of portions of certain payments made under the Tax Receivable Agreement.

Under the Tax Receivable Agreement, the Tax Group will generally be treated as realizing a tax benefit from the use of a Tax Attribute on a “with and without” basis, thereby generally treating the Tax Attributes as the last item used, subject to several exceptions. Payments under the Tax Receivable Agreement generally will be based on the tax reporting positions that PubCo determines (with the amount of subject payments determined in consultation with an advisory firm and subject to the TRA Holder Representative’s review and consent). The IRS or another taxing authority may challenge all or any part of a position taken with respect to Tax Attributes or the utilization thereof, as well as other tax positions that PubCo takes, and a court may sustain such a challenge. In the event that any Tax Attributes initially claimed or utilized by the Tax Group are disallowed, the Existing Equityholders will not be required to reimburse PubCo for any excess payments previously made pursuant to the Tax Receivable Agreement, for example, due to adjustments resulting from examinations by taxing authorities. Rather, any excess payments made to such Existing Equityholder will be applied against and reduce any future cash payments otherwise required to be made by PubCo to the applicable Existing Equityholders under the Tax Receivable Agreement, if any, after the determination of such excess. However, a challenge to any Tax Attributes initially claimed or utilized by the Tax Group might not arise for a number of years following the initial time of such payment and, even if challenged earlier, such excess cash payment may be greater than the amount of future cash payments that PubCo might otherwise be required to make under the terms of the Tax Receivable Agreement. As a result, there might not be future cash payments against which such excess can be applied and PubCo could be required to make payments under the Tax Receivable Agreement in excess of the Tax Group’s actual savings in respect of the Tax Attributes.

The Tax Receivable Agreement defines each of the following events as an “Early Termination Event:

 

  (i)

PubCo exercises its early termination rights under the Tax Receivable Agreement,

 

  (ii)

certain changes of control of PubCo or LGM occur (as described in the A&R Operating Agreement),

 

  (iii)

PubCo, in certain circumstances, fails to make a payment required to be made pursuant to the Tax Receivable Agreement by its final payment date, which non-payment continues for 30 days following such final payment date, unless certain liquidity related or restrictive covenant related exceptions apply, or

 

  (iv)

PubCo materially breaches (or is deemed to materially breach) any of its material obligations under the Tax Receivable Agreement other than as described in the foregoing clause (iii), unless certain liquidity related or restrictive covenant related exceptions apply.

Upon an Early Termination Event, PubCo’s obligations under the Tax Receivable Agreement will accelerate (except in certain limited circumstances, if the TRA Holder Representative so elects in the case of clauses (ii)-(iv)) and PubCo will be required to make a lump-sum cash payment to all the Existing Equityholders equal to the present value of all forecasted future payments that would have otherwise been made under the Tax Receivable Agreement. This lump-sum payment would be based on certain assumptions, including those relating to there being sufficient future taxable income of the Tax Group to fully utilize the Tax Attributes over certain specified time periods and that all LGM Common Units that had not yet been

 

32


Table of Contents

exchanged for PubCo Class A Common Stock or cash are deemed exchanged for cash. The lump-sum payment could be material and could materially exceed any actual tax benefits that the Tax Group realizes subsequent to such payment.

As a result of the foregoing, in some circumstances (i) PubCo could be required to make payments under the Tax Receivable Agreement that are greater than or less than the actual tax savings that the Tax Group realizes in respect of the Tax Attributes and (ii) it is possible that PubCo may be required to make payments years in advance of the actual realization of tax benefits (if any, and may never actually realize the benefits paid for) in respect of the Tax Attributes (including if any Early Termination Event occurs).

Please see the section entitled “Proposal No. 1 — The Transaction Proposal — Related Agreements — Tax Receivable Agreement,” for a discussion of the Tax Receivable Agreement and the section entitled “Risk Factors — Risks Relating to Tax” for certain specified risks related to the Tax Receivable Agreement.

Stockholders’ Agreement

At the Closing, the Existing Equityholders, Sponsor and PubCo will enter into the Stockholders’ Agreement in substantially the form attached hereto as Annex H.

Pursuant to the Stockholders’ Agreement, among other things, the Existing Equityholders and our Sponsor will agree to vote their respective securities of PubCo that may be voted in the election of PubCo’s directors in accordance with the provisions of the Stockholders’ Agreement.

The PubCo Board will initially consist of seven directors. The equityholders of PubCo will have the right to nominate directors as follows: the Sponsor, and its permitted transferees, by a majority of shares held by them, shall have the right to nominate, and the PubCo Board and the Existing Equityholders, and their permitted transferees, will appoint and vote for, two members of the PubCo Board, initially designated pursuant to the Stockholders’ Agreement as Gregg S. Hymowitz and Gary Fegel, and thereafter as designated by the Sponsor, and its permitted transferees, by a majority of shares held by them.

Each Existing Equityholder also agreed to a one-year lock-up period following the Closing with respect to the shares of PubCo Common Stock received by the Existing Equityholder in the Business Combination and certain other shares owned by the Existing Equityholder (the “Lock-up Shares”). However, prior to the expiration of the lock-up period, any Existing Equityholder is permitted to transfer the Lock-up Shares through (i) a pledge of up to 25% of each individual Existing Equityholder’s Lock-up Shares in connection with a bona fide transaction with a lender and disclosed in writing to the PubCo Board or (ii) a liquidation, merger, stock exchange, reorganization, or tender offer approved by the PubCo Board or a duly authorized committee thereof or other similar transaction that results in all of the PubCo’s stockholders having the right to exchange their shares of PubCo Common Stock for cash, securities or other property subsequent to the Closing Date.

The Stockholders’ Agreement also contains certain provisions intended to maintain, following the Closing, PubCo’s qualification as a “controlled company” for purposes of compliance with certain NYSE and SEC rules. Please see the section entitled “Proposal No. 1 — The Transaction Proposal — Related Agreements — Stockholders’ Agreement,” for further discussion of the Stockholders’ Agreement.

Amended and Restated Registration Rights Agreement

At the Closing, the Existing Holders and New Holders will enter into the A&R Registration Rights Agreement. Among other things, the holders of the Founder Shares, Converted Shares, Private Placement Warrants and EGA Warrants that may be issued upon conversion of working capital loans (and any shares of PubCo Class A Common Stock issuable upon the exercise of the Private Placement Warrants and EGA Warrants that may be issued upon conversion of working capital loans and upon conversion of the Founder Shares), PubCo Class A Common Stock issued upon the redemption of any LGM Common Units, and PubCo Class A Common stock issued upon conversion of the Bridge Notes (which, together, we expect to be approximately 79.3 million shares as of Closing, assuming no repurchases and maximum redemption of LGM Common Units) will be entitled to registration rights pursuant to A&R Registration Rights Agreement, requiring us to register such securities for resale. Pursuant to the A&R Registration Rights Agreement, the Existing Holders holding at least a

 

33


Table of Contents

majority in interest of the then-outstanding number of registrable securities held by the Existing Holders, or the New Holders holding at least a majority-in-interest of the then-outstanding number of registrable securities held by the New Holders will be entitled to, among other things, make a Demand Registration for registration under the Securities Act of all or part of their shares of PubCo Class A Common Stock. Under no circumstances shall PubCo be obligated to effect more than an aggregate of three registrations pursuant to a Demand Registration by the Existing Holders, or more than an aggregate of five registrations pursuant to a Demand Registration by the New Holders, with respect to any or all registrable securities held by such holders. In addition, the Existing Holders and the New Holders will be entitled to “piggy-back” registration rights to certain registration statements filed following the Business Combination. PubCo will bear all of the expenses incurred in connection with the filing of any such registration statements.

2023 Equity Incentive Plan

Prior to the Closing, our Board will approve the 2023 Plan, subject to receipt of stockholder approval. The 2023 Plan will become effective as of the date it is adopted by the Board, subject to approval from the EGA stockholders. The purpose of the 2023 Plan is to promote the success and enhance the value of PubCo and LGM by attracting, motivating and retaining the best available personnel to serve as employees, consultants and directors of PubCo and LGM through the granting of stock-based compensation awards, including without limitation, incentive and nonstatutory stock options, stock appreciation rights (“SARs”), restricted stock awards, restricted stock unit awards, and dividend equivalent awards.

2023 ESPP

Prior to the Closing, our Board will approve the ESPP, subject to receipt of stockholder approval. The ESPP will become effective immediately prior to the Business Combination, subject to approval from the Board and EGA stockholders. The purpose of the ESPP is to assist our eligible employees in acquiring a stock ownership interest in PubCo, aligning their long-term interests with those of our stockholders and to help our eligible employees provide for their future security. We believe the ESPP will play an important role in recruiting and retaining the best available personnel.

A&R PubCo Charter and PubCo Bylaws

Prior to the Closing, EGA will (i) subject to receipt of stockholder approval, amend and restate the Existing Certificate of Incorporation by adopting the A&R PubCo Charter and (ii) replace the Existing Bylaws with the PubCo Bylaws. The Existing Certificate of Incorporation will be amended to (i) change the name of EGA to “flyExclusive, Inc.,” (ii) convert all then-outstanding Founder Shares into shares of PubCo Class A Common Stock and (iii) authorize the issuance of PubCo Class B Common Stock (as more fully described herein).

A&R Operating Agreement of LGM

At the Closing, the Existing Equityholders, LGM and PubCo (as the managing member of LGM) will enter into the A&R Operating Agreement, in substantially the form attached hereto as Annex C. The A&R Operating Agreement will, among other things, (i) restructure the capitalization of LGM to (a) authorize the issuance of LGM Common Units to PubCo and (b) reclassify the Existing LGM Common Units held by the Existing Equityholders into LGM Common Units and (ii) appoint PubCo as the managing member of LGM.

Management of LGM

The business and affairs of LGM will be managed by and under the direction of PubCo. PubCo will have full, exclusive discretion to manage and control the business and affairs of LGM. No member of LGM, as such, other than PubCo, will take part in the day-to-day management and operation of LGM.

 

34


Table of Contents

Restrictions on Transfers

Except as otherwise provided in the A&R Operating Agreement, (i) PubCo may not transfer all or any part of its ownership interest in LGM without the consent of the members of LGM (other than PubCo) holding at least a majority of the aggregate LGM Common Units then outstanding and held by such members and (ii) to the fullest extent permitted by law, the members of LGM are restricted from transferring all or any part of such member’s ownership interests in LGM without the prior written consent of PubCo, which consent may be given or withheld in PubCo’s sole discretion. However, members of LGM may transfer their shares to certain permitted persons.

Conversion, Transferability and Exchange.

Subject to the terms of the A&R Operating Agreement, each member of LGM may from time to time cause LGM to redeem any or all of such member’s LGM Common Units in exchange for, at PubCo’s election (subject to certain exceptions), either an equal number of shares of PubCo Class A Common Stock or cash (based on the daily per share volume-weighted average price of PubCo Class A Common Stock for the ten trading days immediately prior to the date of the delivery to PubCo of written notice of such member’s desire to redeem its LGM Common Units). At PubCo’s election, such transaction may also be effectuated via a direct exchange of PubCo Class A Common Stock or cash by PubCo for the redeemed LGM Common Units. Please see the section entitled “Proposal No. 1 — The Transaction Proposal — Related Agreements — A&R Operating Agreement of LGM,” for further discussion of the A&R Operating Agreement.

Equity Ownership and Voting Power Upon Closing

As of the date of this proxy statement, there were 9,856,829 shares of EGA Common Stock outstanding, comprised of 9,855,829 shares of EGA Class A Common Stock, including 4,231,829 shares of EGA Class A Common Stock held by Public Stockholders and 5,624,000 Converted Shares held by Sponsor and 1,000 shares of EGA Class B Common Stock held by our Sponsor, which does not include the Bridge Notes that will convert into shares of PubCo Class A Common Stock. In connection with the Closing, (i) each then-outstanding share of EGA Class B Common Stock will automatically convert into a share of PubCo Class A Common Stock on a one-for-one basis and (ii) the outstanding principal of the Bridge Notes, including accrued PIK interest, will automatically be converted into shares of PubCo Class A Common Stock.

 

35


Table of Contents

The tables directly below present the anticipated ownership of shares outstanding and voting power in PubCo upon completion of the Business Combination assuming that none of the warrants to purchase 11,833,333 shares of EGA Class A Common Stock (consisting of 7,500,000 EGA Public Warrants and 4,333,333 Private Placement Warrants issued to the Sponsor) are exercised. As these warrants are the only potentially dilutive securities, the tables directly below present the anticipated ownership and voting power in PubCo upon the Closing of the Business Combination assuming no dilution. The tables also illustrate the impact of the maximum Closing Date Cash Repurchase Amount which, as described under the section entitled “Summary of the Proxy Statement — Summary of the Equity Purchase Agreement,” represents the maximum amount of shares that the Existing Equityholders may request to be repurchased at the Closing (which depends on the size of the Closing Date Cash Contribution Amount). The table below titled, “Assuming No Redemptions” assumes that there are no additional redemptions of EGA Class A Common Stock subject to possible redemption. The table below titled, “Assuming 25% Redemptions,” assumes that 25% of the outstanding shares of EGA Class A Common Stock held by the EGA Public Stockholders are redeemed. The table below titled, “Assuming Maximum Redemptions,” assumes the redemption of the maximum number of shares of EGA Class A Common Stock subject to possible redemption that can be redeemed while allowing the Business Combination to close. Refer to the section of the entitled “Unaudited Pro Forma Condensed Combined Financial Information” for additional information regarding the assumptions of no redemptions, interim redemptions and maximum redemptions.

 

    Scenario 1 - Assuming No Redemptions  
    Assuming No Repurchases     Assuming Maximum Repurchases  
    Number of Shares Owned     Voting %     Number of Shares Owned     Voting %  

(Shares in thousands)

       

LGM Equity Holders holding PubCo Class B Common Stock

    60,000       75.8     58,500       75.3

EGA Public Stockholders holding PubCo Class A Common Stock

    4,232       5.3     4,232       5.5

EGA Sponsor holding PubCo Class A Common Stock

    5,625       7.1     5,625       7.2

Affiliate of EGA Sponsor holding PubCo Class A Common Stock in connection with conversion of Bridge Notes upon Closing

    9,338       11.8     9,338       12.0
 

 

 

   

 

 

   

 

 

   

 

 

 

Total

    79,195       100.0     77,695       100.0
 

 

 

   

 

 

   

 

 

   

 

 

 

 

    Scenario 2 - Assuming 25% Redemptions  
    Assuming No Repurchases     Assuming Maximum Repurchases  
    Number of Shares Owned     Voting %     Number of Shares Owned     Voting %  

(Shares in thousands)

       

LGM Equity Holders holding PubCo Class B Common Stock

    60,000       76.7     58,500       76.4

EGA Public Stockholders holding PubCo Class A Common Stock

    3,174       4.1     3,174       4.1

EGA Sponsor holding PubCo Class A Common Stock

    5,625       7.2     5,625       7.3

Affiliate of EGA Sponsor holding PubCo Class A Common Stock in connection with conversion of Bridge Notes upon Closing

    9,338       12.0     9,338       12.2
 

 

 

   

 

 

   

 

 

   

 

 

 

Total

    78,137       100.0     76,637       100.0
 

 

 

   

 

 

   

 

 

   

 

 

 

 

    Scenario 3 - Assuming Maximum Redemptions  
    Assuming No Repurchases     Assuming Maximum Repurchases  
    Number of Shares Owned     Voting %     Number of Shares Owned     Voting %  

(Shares in thousands)

       

LGM Equity Holders holding PubCo Class B Common Stock

    60,000       78.1     58,756       77.7

EGA Public Stockholders holding PubCo Class A Common Stock

    1,942       2.5     1,942       2.6

EGA Sponsor holding PubCo Class A Common Stock

    5,625       7.3     5,625       7.4

Affiliate of EGA Sponsor holding PubCo Class A Common Stock in connection with conversion of Bridge Notes upon Closing

    9,338       12.1     9,338       12.3
 

 

 

   

 

 

   

 

 

   

 

 

 

Total

    76,905       100.0     75,661       100.0
 

 

 

   

 

 

   

 

 

   

 

 

 

 

36


Table of Contents

The tables directly below present the anticipated ownership of shares outstanding and voting power in PubCo upon the completion of the Business Combination assuming that all 11,833,333 warrants to purchase shares of EGA Class A Common Stock are exercised. As these warrants are the only potentially dilutive securities, the tables directly below present the anticipated ownership and voting power in PubCo upon the Closing of the Business Combination assuming full dilution. The table below titled, “Assuming No Redemptions” assumes that there are no additional redemptions of EGA Class A Common Stock subject to possible redemption. The table below titled, “Assuming 25% Redemptions,” assumes that 25% of the outstanding shares of EGA Class A Common Stock held by the EGA Public Stockholders are redeemed. The table below titled, “Assuming Maximum Redemptions,” assumes the redemption of the maximum number of shares of EGA Class A Common Stock subject to possible redemption that can be redeemed while allowing the Business Combination to close. Refer to the section entitled “Unaudited Pro Forma Condensed Combined Financial Information” for additional information regarding the assumptions of no redemptions, interim redemptions and maximum redemptions.

 

    Scenario 1 - Assuming No Redemptions  
    Assuming No Repurchases     Assuming Maximum Repurchases  
    Number of Shares Owned     Ownership %     Number of Shares Owned     Ownership %  

(Shares in thousands)

       

LGM Equity Holders holding PubCo Class B Common Stock

    60,000       65.9     58,500       65.4

EGA Public Stockholders holding PubCo Class A Common Stock

    11,732       12.9     11,732       13.1

EGA Sponsor holding PubCo Class A Common Stock

    9,958       10.9     9,958       11.1

Affiliate of EGA Sponsor holding PubCo Class A Common Stock in connection with conversion of Bridge Notes upon Closing

    9,338       10.3     9,338       10.4
 

 

 

   

 

 

   

 

 

   

 

 

 

Total

    91,028       100.0     89,528       100.0
 

 

 

   

 

 

   

 

 

   

 

 

 

 

    Scenario 2 - Assuming 25% Redemptions  
    Assuming No Repurchases     Assuming Maximum Repurchases  
    Number of Shares Owned     Voting %     Number of Shares Owned     Voting %  

(Shares in thousands)

       

LGM Equity Holders holding PubCo Class B Common Stock

    60,000       66.6     58,500       66.0

EGA Public Stockholders holding PubCo Class A Common Stock

    10,674       11.9     10,674       12.1

EGA Sponsor holding PubCo Class A Common Stock

    9,958       11.1     9,958       11.3

Affiliate of EGA Sponsor holding PubCo Class A Common Stock in connection with conversion of Bridge Notes upon Closing

    9,338       10.4     9,338       10.6
 

 

 

   

 

 

   

 

 

   

 

 

 

Total

    89,970       100.0     88,470       100.0
 

 

 

   

 

 

   

 

 

   

 

 

 

 

37


Table of Contents
    Scenario 3 - Assuming Maximum Redemptions  
    Assuming No Repurchases     Assuming Maximum Repurchases  
    Number of Shares Owned     Ownership %     Number of Shares Owned     Ownership %  

(Shares in thousands)

       

LGM Equity Holders holding PubCo Class B Common Stock

    60,000       67.7     58,756       67.1

EGA Public Stockholders holding PubCo Class A Common Stock

    9,442       10.6     9,442       10.8

EGA Sponsor holding PubCo Class A Common Stock

    9,958       11.2     9,958       11.4

Affiliate of EGA Sponsor holding PubCo Class A Common Stock in connection with conversion of Bridge Notes upon Closing

    9,338       10.5     9,338       10.7
 

 

 

   

 

 

   

 

 

   

 

 

 

Total

    88,738       100.0     87,494       100.0
 

 

 

   

 

 

   

 

 

   

 

 

 

Organizational Structure

The following diagram illustrates the ownership of EGA prior to the Closing:

 

 

LOGO

The following diagrams illustrate the ownership of PubCo immediately following the Closing, on the basis of the assumptions described in the footnotes to the tables below.

We calculated the equity interests shown in the diagrams below based on the amounts set forth in the sources and uses tables on pages 56 and 146 of this proxy statement and they represent the scenarios where (i) there is no redemption of EGA Class A Common Stock, there is a redemption of 25% of the outstanding shares of EGA Class A Common Stock held by the EGA Public Stockholders, and there is a redemption of the maximum number of outstanding shares of EGA Class A Common Stock that can be redeemed while allowing the Business Combination to close (refer to the section entitled “Unaudited Pro Forma Condensed Combined Financial Information” for additional information regarding the assumptions of no redemptions, interim redemptions and maximum redemptions),(ii) there is no dilution for the warrants to purchase 11,833,333 shares of EGA Class A Common Stock outstanding and there is full dilution for such warrants and (iii) there is no repurchase of LGM Common Units (pursuant to the rights of the Existing Equityholders to have repurchased up to the Closing Date Cash Repurchase Amount described elsewhere in this proxy statement) and there is maximum repurchase of such LGM Common Units.

 

38


Table of Contents

Assuming No Dilution and No Repurchases of LGM Common Units upon Closing of the Business Combination

 

 

LOGO

 

(1)

Represents economic interests in PubCo in a scenario in which no EGA stockholders exercise their Redemption Rights with respect to their EGA Class A Common Stock.

(2)

Represents economic interests in PubCo in a scenario in which EGA Public Stockholders holding 1.1 million shares of EGA Class A Common Stock (which represents 25% of the outstanding shares of EGA Class A Common Stock subject to possible redemption) exercise their Redemption Rights with respect to such shares.

(3)

Represents economic interests in PubCo in a scenario in which EGA Public Stockholders holding 2.3 million shares of EGA Class A Common Stock (which represents the maximum outstanding shares of EGA Class A Common Stock subject to possible redemption) exercise their Redemption Rights with respect to such shares.

(4)

Represents voting interests in PubCo in a scenario in which no EGA stockholders exercise their Redemption Rights with respect to their EGA Class A Common Stock.

(5)

Represents voting interests in PubCo in a scenario in which EGA Public Stockholders holding 1.1 million shares of EGA Class A Common Stock (which represents 25% of the outstanding shares of EGA Class A Common Stock subject to possible redemption) exercise their Redemption Rights with respect to such shares.

(6)

Represents voting interests in PubCo in a scenario in which EGA Public Stockholders holding 2.3 million shares of EGA Class A Common Stock (which represents the maximum outstanding shares of EGA Class A

 

39


Table of Contents
  Common Stock subject to possible redemption) exercise their Redemption Rights with respect to such shares.
(7)

Represents economic interests in LGM in a scenario in which no EGA stockholders exercise their Redemption Rights with respect to their EGA Class A Common Stock.

(8)

Represents economic interests in LGM in a scenario in which EGA Public Stockholders holding 1.1 million shares of EGA Class A Common Stock (which represents 25% of the outstanding shares of EGA Class A Common Stock subject to possible redemption) exercise their Redemption Rights with respect to such shares.

(9)

Represents economic interests in LGM in a scenario in which EGA Public Stockholders holding 2.3 million shares of EGA Class A Common Stock (which represents the maximum outstanding shares of EGA Class A Common Stock subject to possible redemption) exercise their Redemption Rights with respect to such shares.

(10)

PubCo Class B Common Stock has no economic rights in PubCo.

(11)

Holders of LGM Common Units will not have voting rights in LGM. Subject to certain exceptions, LGM Common Units are redeemable for, at PubCo’s election, either cash or an equal number of shares of PubCo Class A Common Stock.

(12)

In its capacity as the managing member of LGM, PubCo will operate and control all of LGM’s business and affairs.

(13)

The voting and economic interest percentages of the Bridge Note Lenders assume that they will hold 9,338,356 shares of PubCo Class A Common Stock as a result of the conversion of the entire principal balance (inclusive of accrued PIK interest) of the Bridge Notes into shares of PubCo Class A Common Stock upon Closing.

(14)

“Operating Subsidiaries” does not include (a) single-asset LLC entities of which LGM owns less than 100% and (b) the aircraft paint facility LGM owns a 50% non-controlling ownership interest in.

 

40


Table of Contents

Assuming No Dilution and Maximum Repurchases of LGM Common Units upon Closing of the Business Combination

 

 

LOGO

 

(1)

Represents economic interests in PubCo in a scenario in which no EGA stockholders exercise their Redemption Rights with respect to their EGA Class A Common Stock.

(2)

Represents economic interests in PubCo in a scenario in which EGA Public Stockholders holding 1.1 million shares of EGA Class A Common Stock (which represents 25% of the outstanding shares of EGA Class A Common Stock subject to possible redemption) exercise their Redemption Rights with respect to such shares.

(3)

Represents economic interests in PubCo in a scenario in which EGA Public Stockholders holding 2.3 million shares of EGA Class A Common Stock (which represents the maximum outstanding shares of EGA Class A Common Stock subject to possible redemption) exercise their Redemption Rights with respect to such shares.

(4)

Represents voting interests in PubCo in a scenario in which no EGA stockholders exercise their Redemption Rights with respect to their EGA Class A Common Stock.

(5)

Represents voting interests in PubCo in a scenario in which EGA Public Stockholders holding 1.1 million shares of EGA Class A Common Stock (which represents 25% of the outstanding shares of EGA Class A Common Stock subject to possible redemption) exercise their Redemption Rights with respect to such shares.

(6)

Represents voting interests in PubCo in a scenario in which EGA Public Stockholders holding 2.3 million shares of EGA Class A Common Stock (which represents the maximum outstanding shares of EGA Class A Common Stock subject to possible redemption) exercise their Redemption Rights with respect to such shares.

 

41


Table of Contents
(7)

Represents economic interests in LGM in a scenario in which no EGA stockholders exercise their Redemption Rights with respect to their EGA Class A Common Stock.

(8)

Represents economic interests in LGM in a scenario in which EGA Public Stockholders holding 1.1 million shares of EGA Class A Common Stock (which represents 25% of the outstanding shares of EGA Class A Common Stock subject to possible redemption) exercise their Redemption Rights with respect to such shares.

(9)

Represents economic interests in LGM in a scenario in which EGA Public Stockholders holding 2.3 million shares of EGA Class A Common Stock (which represents the maximum outstanding shares of EGA Class A Common Stock subject to possible redemption) exercise their Redemption Rights with respect to such shares.

(10)

PubCo Class B Common Stock has no economic rights in PubCo.

(11)

Holders of LGM Common Units will not have voting rights in LGM. Subject to certain exceptions, LGM Common Units are redeemable for, at PubCo’s election, either cash or an equal number of shares of PubCo Class A Common Stock.

(12)

In its capacity as the managing member of LGM, PubCo will operate and control all of LGM’s business and affairs.

(13)

The voting and economic interest percentages of the Bridge Note Lenders assume that they will hold 9,338,356 shares of PubCo Class A Common Stock as a result of the conversion of the entire principal balance (inclusive of accrued PIK interest) of the Bridge Notes into shares of PubCo Class A Common Stock upon Closing.

(14)

“Operating Subsidiaries” does not include (a) single-asset LLC entities of which LGM owns less than 100% and (b) the aircraft paint facility LGM owns a 50% non-controlling ownership interest in.

Assuming Full Dilution and No Repurchases of LGM Common Units upon Closing of the Business Combination

 

 

LOGO

 

(1)

Represents economic interests in PubCo in a scenario in which no EGA stockholders exercise their Redemption Rights with respect to their EGA Class A Common Stock.

(2)

Represents economic interests in PubCo in a scenario in which EGA Public Stockholders holding 1.1 million shares of EGA Class A Common Stock (which represents 25% of the outstanding shares of EGA Class A Common Stock subject to possible redemption) exercise their Redemption Rights with respect to such shares.

 

42


Table of Contents
(3)

Represents economic interests in PubCo in a scenario in which EGA Public Stockholders holding 2.3 million shares of EGA Class A Common Stock (which represents the maximum outstanding shares of EGA Class A Common Stock subject to possible redemption) exercise their Redemption Rights with respect to such shares.

(4)

Represents voting interests in PubCo in a scenario in which no EGA stockholders exercise their Redemption Rights with respect to their EGA Class A Common Stock.

(5)

Represents voting interests in PubCo in a scenario in which EGA Public Stockholders holding 1.1 million shares of EGA Class A Common Stock (which represents 25% of the outstanding shares of EGA Class A Common Stock subject to possible redemption) exercise their Redemption Rights with respect to such shares.

(6)

Represents voting interests in PubCo in a scenario in which EGA Public Stockholders holding 2.3 million shares of EGA Class A Common Stock (which represents the maximum outstanding shares of EGA Class A Common Stock subject to possible redemption) exercise their Redemption Rights with respect to such shares.

(7)

Represents economic interests in LGM in a scenario in which no EGA stockholders exercise their Redemption Rights with respect to their EGA Class A Common Stock.

(8)

Represents economic interests in LGM in a scenario in which EGA Public Stockholders holding 1.1 million shares of EGA Class A Common Stock (which represents 25% of the outstanding shares of EGA Class A Common Stock subject to possible redemption) exercise their Redemption Rights with respect to such shares.

(9)

Represents economic interests in LGM in a scenario in which EGA Public Stockholders holding 2.3 million shares of EGA Class A Common Stock (which represents the maximum outstanding shares of EGA Class A Common Stock subject to possible redemption) exercise their Redemption Rights with respect to such shares.

(10)

PubCo Class B Common Stock has no economic rights in PubCo.

(11)

Holders of LGM Common Units will not have voting rights in LGM. Subject to certain exceptions, LGM Common Units are redeemable for, at PubCo’s election, either cash or an equal number of shares of PubCo Class A Common Stock.

(12)

In its capacity as the managing member of LGM, PubCo will operate and control all of LGM’s business and affairs.

(13)

In a full dilution scenario it is assumed that the Public Stockholders exercise all 7,500,000 of their warrants to purchase PubCo Class A Common Stock and that the Sponsor exercises all 4,333,333 of its warrants to purchase PubCo Class A Common Stock. In addition, the A&R Operating Agreement specifies that in the event any holder of a warrant (other than an Excluded Instrument, as defined in the A&R Operating Agreement) to purchase shares of PubCo Class A Common Stock exercises, then PubCo agrees that it shall cause a corresponding exercise of a warrant to purchase LGM Common Units with similar terms held by it, such that the number of shares of PubCo Class A Common Stock issued in connection with the exercise of such warrants to purchase PubCo Class A Common Stock shall match with a corresponding number of Common Units issued by LGM pursuant to the respective warrant agreements to purchase LGM Common Units. As a result, the full dilution scenario assumes that 11,833,333 LGM Common Units are issued to the PubCo due to the assumed exercise of 7,500,000 warrants to purchase PubCo Class A Common Stock held by Public Stockholders and the assumed exercise of 4,333,333 warrants to purchase PubCo Class A Common Stock held by the Sponsor.

(14)

The voting and economic interest percentages of the Bridge Note Lenders assume that they will hold 9,338,356 shares of PubCo Class A Common Stock as a result of the conversion of the entire principal balance (inclusive of accrued PIK interest) of the Bridge Notes into shares of PubCo Class A Common Stock upon Closing.

(15)

“Operating Subsidiaries” does not include (a) single-asset LLC entities of which LGM owns less than 100% and (b) the aircraft paint facility LGM owns a 50% non-controlling ownership interest in.

 

43


Table of Contents

Assuming Full Dilution and Maximum Repurchases of LGM Common Units upon Closing of the Business Combination

 

 

LOGO

 

(1)

Represents economic interests in PubCo in a scenario in which no EGA stockholders exercise their Redemption Rights with respect to their EGA Class A Common Stock.

(2)

Represents economic interests in PubCo in a scenario in which EGA Public Stockholders holding 1.1 million shares of EGA Class A Common Stock (which represents 25% of the outstanding shares of EGA Class A Common Stock subject to possible redemption) of EGA Class A Common Stock exercise their Redemption Rights with respect to such shares.

(3)

Represents economic interests in PubCo in a scenario in which EGA Public Stockholders holding 2.3 million shares of EGA Class A Common Stock (which represents the maximum outstanding shares of EGA Class A Common Stock subject to possible redemption) exercise their Redemption Rights with respect to such shares.

(4)

Represents voting interests in PubCo in a scenario in which no EGA stockholders exercise their Redemption Rights with respect to their EGA Class A Common Stock.

(5)

Represents voting interests in PubCo in a scenario in which EGA Public Stockholders holding 1.1 million shares of EGA Class A Common Stock (which represents 25% of the outstanding shares of EGA Class A Common Stock subject to possible redemption) exercise their Redemption Rights with respect to such shares.

(6)

Represents voting interests in PubCo in a scenario in which EGA Public Stockholders holding 2.3 million shares of EGA Class A Common Stock (which represents the maximum outstanding shares of EGA Class A Common Stock subject to possible redemption) exercise their Redemption Rights with respect to such shares.

(7)

Represents economic interests in LGM in a scenario in which no EGA stockholders exercise their Redemption Rights with respect to their EGA Class A Common Stock.

(8)

Represents economic interests in LGM in a scenario in which EGA Public Stockholders holding 1.1 million shares of EGA Class A Common Stock (which represents 25% of the outstanding shares of EGA Class A Common Stock subject to possible redemption) exercise their Redemption Rights with respect to such shares.

(9)

Represents economic interests in LGM in a scenario in which EGA Public Stockholders holding 2.3 million shares of EGA Class A Common Stock (which represents the maximum outstanding shares of EGA Class A Common Stock subject to possible redemption) exercise their Redemption Rights with respect to such shares.

 

44


Table of Contents
(10)

PubCo Class B Common Stock has no economic rights in PubCo.

(11)

Holders of LGM Common Units will not have voting rights in LGM. Subject to certain exceptions, LGM Common Units are redeemable for, at PubCo’s election, either cash or an equal number of shares of PubCo Class A Common Stock.

(12)

In its capacity as the managing member of LGM, PubCo will operate and control all of LGM’s business and affairs.

(13)

In a full dilution scenario it is assumed that the Public Stockholders exercise all 7,500,000 of their warrants to purchase PubCo Class A Common Stock and that the Sponsor exercises all 4,333,333 of its warrants to purchase PubCo Class A Common Stock. In addition, the A&R Operating Agreement specifies that in the event any holder of a warrant (other than an Excluded Instrument as defined in the A&R Operating Agreement) to purchase shares of PubCo Class A Common Stock exercises, then PubCo agrees that it shall cause a corresponding exercise of a warrant to purchase LGM Common Units with similar terms held by it, such that the number of shares of PubCo Class A Common Stock issued in connection with the exercise of such warrants to purchase PubCo Class A Common Stock shall match with a corresponding number of Common Units issued by LGM pursuant to the respective warrant agreements to purchase LGM Common Units. As a result, the full dilution scenario assumes that 11,833,333 LGM Common Units are issued to the PubCo due to the assumed exercise of 7,500,000 warrants to purchase PubCo Class A Common Stock held by Public Stockholders and the assumed exercise of 4,333,333 warrants to purchase PubCo Class A Common Stock held by the Sponsor.

(14)

The voting and economic interest percentages of the Bridge Note Lenders assume that they will hold 9,338,356 shares of PubCo Class A Common Stock as a result of the conversion of the entire principal balance (inclusive of accrued PIK interest) of the Bridge Notes into shares of PubCo Class A Common Stock upon Closing.

(15)

“Operating Subsidiaries” does not include (a) single-asset LLC entities of which LGM owns less than 100% and (b) the aircraft paint facility LGM owns a 50% non-controlling ownership interest in.

Proposals to be put to the Special Meeting

The following is a summary of the Proposals to be put to the Special Meeting.

If any proposal is not approved by EGA’s stockholders at the Special Meeting, the Board may submit the Adjournment Proposal for a vote.

The Transaction Proposal

The stockholders are being asked to approve and adopt the Equity Purchase Agreement, a copy of which is attached to the accompanying proxy statement as Annex A and Annex A-1, and approve the other transactions contemplated by the Equity Purchase Agreement.

Pursuant to the Equity Purchase Agreement, at the Closing, we will (i) amend and restate our Existing Certificate of Incorporation to, among other things, (a) change the name of EGA to “flyExclusive, Inc.,” (b) convert all then-outstanding Founder Shares into shares of PubCo Class A Common Stock and (c) authorize the issuance of PubCo Class B Common Stock and (ii) replace the Existing Bylaws, by adopting the PubCo Bylaws.

The Equity Purchase Agreement also states that at the Closing, the Existing Equityholders, PubCo and LGM will enter into the A&R Operating Agreement which, among other things, will (i) restructure the capitalization of LGM to (a) authorize the issuance of LGM Common Units to PubCo and (b) reclassify the Existing LGM Common Units held by the Existing Equityholders into LGM Common Units and (ii) appoint PubCo as the managing member of LGM. Pursuant to the Equity Purchase Agreement, at the Closing, each Existing LGM Common Unit held by each Existing Equityholder will automatically be reclassified into the number of LGM Common Units equal to 60,000,000 multiplied by the percentage set forth next to each Existing Equityholder’s name on Schedule I of the Equity Purchase Agreement. Following this reclassification, any certificates outstanding evidencing ownership of Existing LGM Common Units will be of no further force or effect.

 

45


Table of Contents

Following the Closing, we will be organized as an Up-C structure, in which substantially all of the operating assets of LGM’s business will be held by LGM, and PubCo’s only assets will be its equity interests in LGM. Current EGA stockholders, together with the Bridge Note Lenders, are expected to own between approximately 22.3% and 24.7% of the equity interests in PubCo and PubCo will be entitled to the same percentage of distributions made by LGM.

After consideration of the factors identified and discussed in the section entitled “Proposal No. 1 — The Transaction Proposal — The Equity Purchase Agreement — The Board’s Reasons for Approving the Business Combination,” the Board concluded that the Business Combination met all of the requirements disclosed in the prospectus for our IPO, including that the business of LGM had a fair market value of at least 80% of the balance of the funds in the Trust Account at the time of execution of the Equity Purchase Agreement.

For additional information, see “Proposal No. 1 — The Transaction Proposal” section of this proxy statement.

The NYSE Proposal

Assuming the Transaction Proposal is approved, our stockholders are also being asked to approve the NYSE Proposal.

EGA may issue 20% or more of our outstanding common stock or 20% or more of the voting power, in each case outstanding before the issuance, in connection with the Business Combination, assuming the Transaction Proposal and the Charter Proposal are approved and adopted. The NYSE Proposal is a proposal to approve, for the purposes of complying with the applicable listing rules of the NYSE, (i) the issuance of more than 20% of our issued and outstanding common stock pursuant to the terms of the Equity Purchase Agreement and (ii) the issuance of PubCo Class A Common Stock to the Bridge Note Lenders in connection with the Business Combination, in each case, that may result in LGM or any other investor owning more than 20% of our outstanding common stock, or more than 20% of the voting power, which could constitute a “change of control” under the NYSE rules.

For additional information, see “Proposal No. 2 — The NYSE Proposal” section of this proxy statement.

The Charter and Governance Proposals

If the Transaction Proposal and the NYSE Proposal are approved and the Business Combination is to be consummated, prior to the Closing, EGA will amend and restate the Existing Certificate of Incorporation with the A&R PubCo Charter under the DGCL to:

 

   

increase the total number of authorized shares and classes of stock of PubCo to                shares consisting of (i)                shares of preferred stock, par value $0.0001 per share, (ii)                shares of PubCo Class A Common Stock, par value $0.0001 per share, and (iii)                shares of PubCo Class B Common Stock, par value $0.0001 per share.

 

   

provide for certain additional changes, including among other things, (i) changing the post-Business Combination corporate name from “EG Acquisition Corp.” to “flyExclusive, Inc.,” (ii) making PubCo’s corporate existence perpetual, and (iii) removing certain provisions related to our status as a blank check company that will no longer apply upon the consummation of the Business Combination.

 

   

provide that the number of authorized shares of any class or classes of stock may be increased or decreased by the affirmative vote of the holders of a majority of the total voting power of the outstanding shares of capital stock entitled to vote thereon, voting together as a single class.

 

   

provide that the number of directors of PubCo will be fixed from time to time by the vote of the majority of the PubCo Board, which number shall initially be seven.

 

46


Table of Contents
   

provide that the PubCo Bylaws may only be amended by the affirmative vote of the holders of at least the majority of the voting power of all the then-outstanding shares of voting stock of PubCo with the power to vote generally in an election of PubCo directors, voting together as a single class.

 

   

provide that each share of PubCo Class A Common Stock and each share of PubCo Class B Common Stock will entitle the holder thereof to one vote on all matters on which stockholders are generally entitled to vote.

The A&R PubCo Charter differs in material respects from the Existing Certificate of Incorporation and we urge stockholders to carefully consult the information set out in the Section “Proposal No. 3 — The Charter and Governance Proposals” and the full text of the A&R PubCo Charter, attached hereto as Annex B.

The Charter Proposal is conditioned on the approval of the Transaction Proposal and the NYSE Proposal. Therefore, if either of the Transaction Proposal or the NYSE Proposal is not approved, the Charter Proposal will have no effect, even if approved by our Public Stockholders.

The Director Election Proposal

Assuming the Transaction Proposal, the NYSE Proposal and the Charter Proposal are approved, the Board will nominate seven directors to serve terms on the PubCo Board. Holders of EGA Class B Common Stock are being asked to elect these directors to serve until their respective successors are duly elected and qualified pursuant to the terms of the A&R PubCo Charter.

For additional information, see “Proposal No. 4 — The Director Election Proposal” section of this proxy statement.

The PubCo Equity Incentive Plan Proposal

Assuming the Transaction Proposal, the Charter Proposal and the NYSE Proposal are approved, our stockholders are also being asked to approve the PubCo Equity Incentive Plan Proposal. We expect that, prior to the consummation of the Business Combination, our Board will approve and adopt the 2023 Plan. Our stockholders should carefully read the entire 2023 Plan, a copy of which is attached to this proxy statement as Annex D, before voting on this proposal.

For additional information, see “Proposal No. 5 — The PubCo Equity Incentive Plan Proposal” section of this proxy statement.

The PubCo ESPP Proposal

Assuming the Transaction Proposal, the Charter Proposal, the NYSE Proposal and the PubCo Equity Incentive Plan Proposal are approved, our stockholders are also being asked to approve the PubCo ESPP Proposal. We expect that, prior to the consummation of the Business Combination, our Board will approve and adopt the ESPP. Our stockholders should carefully read the entire ESPP, a copy of which is attached to this proxy statement as Annex F, before voting on this proposal.

For additional information, see “Proposal No. 6 — The PubCo ESPP Proposal” section of this proxy statement.

The Adjournment Proposal

The Adjournment Proposal allows the Board to submit a proposal to approve the adjournment of the Special Meeting to a later date or dates, if necessary or appropriate, to permit further solicitation of proxies in the event that there are insufficient votes for, or otherwise in connection with, the approval of any of the proposals.

 

47


Table of Contents

For additional information, see “Proposal No. 7 — The Adjournment Proposal” section of this proxy statement.

Date, Time and Place of Special Meeting of EGA’s Stockholders

The Special Meeting will be held via live webcast at                 , New York time, on                 , 2023, to consider and vote upon the proposals to be put to the Special Meeting, including if necessary, the Adjournment Proposal. The Special Meeting can be accessed by visiting                 , where you will be able to listen to the meeting live and, if you were a holder of record (as opposed to a beneficial owner of shares held in a brokerage or similar account) of our stock as of the Record Date, vote during the meeting. Please note that you will only be able to access the Special Meeting by means of remote communication. Please have your control number, which can be found on your proxy card, to join the Special Meeting. If you do not have a control number, please contact the Transfer Agent.

Registering for the Special Meeting

Any stockholder wishing to attend the virtual meeting should register for the meeting by                , 2023. To register for the Special Meeting, please follow these instructions as applicable to the nature of your ownership of EGA Common Stock:

 

   

If your shares are registered in your name with                  and you wish to attend the online-only Special Meeting, go to                 , enter the 12-digit control number included on your proxy card or notice of the meeting and click on the “Click here to preregister for the online meeting” link at the top of the page. Just prior to the start of the meeting you will need to log back into the meeting site using your control number.

 

   

Beneficial stockholders (those holding shares through a stock brokerage account or by a bank or other holder of record) who wish to attend the virtual meeting must obtain a legal proxy by contacting their account representative at the bank, broker, or other nominee that holds their shares and e-mail a copy (a legible photograph is sufficient) of their legal proxy to                 .

Voting Power; Record Date

Stockholders will be entitled to vote or direct votes to be cast at the Special Meeting if they owned shares of EGA Common Stock at the close of business on                 , 2023, which is the Record Date for the Special Meeting. Stockholders will have one vote for each share of EGA Common Stock owned on the Record Date. If your shares are held in “street name” or are in a margin or similar account, you should contact your broker to ensure that votes related to the shares you beneficially own are properly counted. EGA Warrants do not have voting rights. On the record date, there were 9,856,829 shares of EGA Common Stock outstanding, of which 9,855,829 were shares of EGA Class A Common Stock, including 4,231,829 shares of EGA Class A Common Stock held by Public Stockholders and 5,624,000 Converted Shares held by Sponsor, with the rest being 1,000 shares of EGA Class B Common Stock, all of which is held by our Sponsor.

As of the date of this proxy statement, the Sponsor currently holds 57% of the issued and outstanding shares of EGA Common Stock and accordingly, the Sponsor will have the ability, voting on its own, to approve each of the Proposals. Pursuant to the Letter Agreement, the Sponsor has agreed to vote any shares of EGA Common Stock held by it in favor of the Proposals, including the Transaction Proposal, to be presented at the Special Meeting and as a result, no shares of EGA Common Stock held by EGA Public Stockholders will need to be voted to approve any of the Proposals.

Quorum and Vote of Stockholders

A quorum of our stockholders is necessary to hold a valid meeting. The presence, in person (which includes presence virtually at the Special Meeting) or by proxy of shares of outstanding EGA Common Stock representing

 

48


Table of Contents

a majority of the voting power of all outstanding shares of EGA Common Stock entitled to vote at the Special Meeting will constitute a quorum. In the absence of a quorum, any officer entitled to preside at, or act as secretary of the Special Meeting has the power to adjourn the Special Meeting. As of the Record Date 4,928,416 shares of EGA Common Stock would be required to achieve a quorum.

Our Sponsor will count towards this quorum and pursuant to the Letter Agreement, our Sponsor, officers and directors have agreed to vote any shares of capital stock of EGA owned by them in favor of the Business Combination. The Sponsor currently holds 57% of the issued and outstanding shares of EGA Common Stock and accordingly, the Sponsor’s attendance at the Special Meeting (represented in person or by proxy) would be sufficient to satisfy the quorum requirement. Pursuant to the Letter Agreement, the Sponsor has agreed to vote any shares of EGA Common Stock held by it in favor of the Proposals, including the Transaction Proposal, to be presented at the Special Meeting and accordingly, no shares of EGA Common Stock held by the Public Stockholders will be needed to form a quorum.

The following votes are required for each Proposal at the Special Meeting:

 

   

The Transaction Proposal:    The approval of the Transaction Proposal requires the affirmative of the holders of a majority of the shares of the EGA Common Stock that are voted at the Special Meeting.

 

   

The NYSE Proposal:    The approval of the NYSE Proposal requires the affirmative vote of a majority in voting power of the outstanding shares of EGA Common Stock present in person (which includes presence virtually at the Special Meeting) or by proxy at the Special Meeting and entitled to vote thereon, voting together as a single class.

 

   

The Charter and Governance Proposals:    Approval of the Charter and Governance Proposals requires the affirmative vote of holders of a majority of the outstanding shares of EGA Common Stock, the affirmative vote of the holders of a majority of the outstanding shares of EGA Class A Common Stock, voting separately as a single class, and the affirmative vote of the holders of a majority of the outstanding shares of EGA Class B Common Stock, voting separately as a single class, entitled to vote thereon at the Special Meeting.

 

   

The Director Election Proposal:    The election of the director nominees pursuant to the Director Election Proposal requires the affirmative vote of a plurality of the outstanding shares of EGA Class B Common Stock cast by holders of EGA Class B Common Stock present in person (which includes presence virtually at the Special Meeting) or by proxy at the virtual Special Meeting and entitled to vote thereon.

 

   

The PubCo Equity Incentive Plan Proposal:    The approval of the PubCo Equity Incentive Plan Proposal requires the affirmative vote of a majority in voting power of the outstanding shares of EGA Common Stock present in person (which includes presence virtually at the Special Meeting) or by proxy at the Special Meeting and entitled to vote thereon, voting together as a single class.

 

   

The PubCo ESPP Proposal:    The approval of the PubCo ESPP Proposal requires the affirmative vote of a majority in voting power of the outstanding shares of EGA Common Stock present in person (which includes presence virtually at the Special Meeting) or by proxy at the Special Meeting and entitled to vote thereon, voting together as a single class.

 

   

The Adjournment Proposal:    The approval of the Adjournment Proposal requires the affirmative vote of a majority in voting power of the outstanding shares of EGA Common Stock present in person (which includes presence virtually at the Special Meeting) or by proxy at the Special Meeting and entitled to vote thereon, voting together as a single class.

With respect to each Proposal in this proxy statement, you may vote “FOR,” “AGAINST” or “ABSTAIN.” If a stockholder fails to return a proxy card or fails to instruct a broker or other nominee how to vote, and does not attend the Special Meeting in person (which includes presence virtually at the Special Meeting), then the

 

49


Table of Contents

stockholder’s shares will not be counted for purposes of determining whether a quorum is present at the Special Meeting. If a valid quorum is established, any such failure to vote or to provide voting instructions will have the same effect as a vote “AGAINST” the Charter Proposal, but will have no effect on the outcome of the Transaction Proposal, Director Election Proposal, NYSE Proposal, PubCo Equity Incentive Plan Proposal or PubCo ESPP Proposal.

Abstentions will be counted in connection with the determination of whether a valid quorum is established but their effect on the Proposals in this proxy statement differ as follows:

 

   

An abstention will have no effect on the Transaction Proposal or the Director Election Proposal.

 

   

In contrast, an abstention will have the same effect as a vote “AGAINST” the NYSE Proposal, Charter Proposal, PubCo Equity Incentive Plan Proposal and PubCo ESPP Proposal.

As of the date of this proxy statement, the Sponsor currently holds 57% of the issued and outstanding shares of EGA Common Stock and accordingly, the Sponsor will have the ability, voting on its own, to approve each of the Proposals. Pursuant to the Letter Agreement, the Sponsor has agreed to vote any shares of EGA Common Stock held by it in favor of the Proposals, including the Transaction Proposal, to be presented at the Special Meeting and as a result, no shares of EGA Common Stock held by EGA Public Stockholders will need to be voted to approve any of the Proposals.

Redemption Rights

Pursuant to the Existing Certificate of Incorporation, if a stockholder vote is required for the Business Combination to be consummated, EGA must offer to redeem for cash all or a portion of the shares of EGA Class A Common Stock held by a Public Stockholder. You will be entitled to receive cash for any shares of EGA Class A Common Stock to be redeemed only if you:

(i) hold shares of EGA Class A Common Stock, or (b) hold EGA Units and you elect to separate your EGA Units into the underlying shares of EGA Class A Common Stock and EGA Public Warrants prior to exercising your Redemption Rights with respect to the shares of EGA Class A Common Stock; and

(ii) prior to                , New York time, on                , 2023 (two business days prior to the vote at the Special Meeting), (a) submit a written request to the Transfer Agent, that we redeem your shares of EGA Class A Common Stock for cash, and (b) deliver your shares of EGA Class A Common Stock to the Transfer Agent, physically or electronically through DTC.

Holders of EGA Units must elect to separate the underlying shares of EGA Class A Common Stock and EGA Public Warrants prior to exercising Redemption Rights with respect to the shares of EGA Class A Common Stock. If holders hold their EGA Units in an account at a brokerage firm or bank, holders must notify their broker or bank that they elect to separate the EGA Units into the underlying shares of EGA Class A Common Stock and EGA Public Warrants, or if a holder holds EGA Units registered in its own name, the holder must contact the Transfer Agent directly and instruct it to do so. Public Stockholders may elect to redeem all or a portion of their shares of EGA Class A Common Stock even if they vote for the Transaction Proposal. If the Business Combination is not consummated, the EGA Class A Common Stock will not be redeemed. If the Business Combination is consummated and a Public Stockholder properly exercises its right to redeem its shares of EGA Class A Common Stock and timely delivers its shares to the Transfer Agent, we will redeem each share of EGA Class A Common Stock for a per share price, payable in cash, equal to the aggregate amount then on deposit in the Trust Account, calculated as of two business days prior to the consummation of the Business Combination, including interest earned on the funds held in the Trust Account (net of taxes payable), divided by the number of then-outstanding shares of EGA Class A Common Stock held by the Public Stockholders. For illustrative purposes, as of June 30, 2023, this would have amounted to approximately $10.32 per share of EGA Class A Common Stock. If a Public Stockholder exercises its Redemption Rights, then it will be exchanging its redeemed

 

50


Table of Contents

shares of EGA Class A Common Stock for cash and will no longer own such shares. Any request to redeem shares of EGA Class A Common Stock, once made, may be withdrawn at any time until the date of the Special Meeting, and thereafter, with our consent, until the Closing. Furthermore, if a holder of shares of EGA Class A Common Stock delivers its certificate in connection with an election of its redemption and subsequently decides prior to the date of the Special Meeting not to elect to exercise such rights, it may simply request that EGA instruct our Transfer Agent to return the certificate (physically or electronically). The holder can make such request by contacting the Transfer Agent, at the address or email address listed in this proxy statement. We will be required to honor such request only if made prior to the date of the Special Meeting. See the section entitled “Special Meeting of EGA Stockholders — Redemption Rights” in this proxy statement for a detailed description of the procedures to be followed if you wish to redeem your shares of EGA Class A Common Stock for cash.

Notwithstanding the foregoing, a Public Stockholder, together with any affiliate of such Public Stockholder or any other person with whom such Public Stockholder is acting in concert or as a “group” (as defined in Section 13 of the Exchange Act), will be restricted from redeeming its shares of EGA Class A Common Stock with respect to more than an aggregate of 15% of the shares of EGA Class A Common Stock outstanding, without our prior consent. Accordingly, if a Public Stockholder, alone or acting in concert or as a group, seeks to redeem more than 15% of the shares of EGA Class A Common Stock outstanding, then any such shares in excess of that 15% limit would not be redeemed, without our prior consent.

In order for Public Stockholders to exercise their Redemption Rights in respect of the Transaction Proposal, Public Stockholders must properly exercise their Redemption Rights and deliver their shares of EGA Class A Common Stock (either physically or electronically) to the Transfer Agent prior to                , New York time, on                , 2023 (two business days prior to the vote at the Special Meeting). Immediately following the consummation of the Business Combination, EGA will satisfy the exercise of Redemption Rights by redeeming the shares of EGA Class A Common Stock issued to the Public Stockholders that validly exercised their Redemption Rights.

Holders of EGA Warrants will not have Redemption Rights with respect to the warrants.

Appraisal Rights

Neither our stockholders nor our warrant holders have appraisal rights in connection with the Business Combination under the DGCL.

Proxy Solicitation

Proxies may be solicited by mail, telephone or in person. EGA has engaged Morrow Sodali to assist in the solicitation of proxies.

If a stockholder submits a proxy card, it may still attend the Special Meeting in person (which would include presence at the virtual Special Meeting), revoke its proxy and vote. A stockholder also may change its vote by submitting a later-dated proxy card as described in the section entitled “Special Meeting of the EGA Stockholders — Revoking Your Proxy.”

Interests of Certain Persons in the Business Combination

In considering the recommendation of our Board to vote in favor of the Business Combination, stockholders should be aware that, aside from their interests as stockholders, our Sponsor and our directors and officers and the Existing Equityholders have interests in the Business Combination that are different from, or in addition to, those of our other stockholders generally. Our directors were aware of and considered these interests, among other matters, in evaluating the Business Combination, and in recommending to our stockholders that they

 

51


Table of Contents

approve the Business Combination. Stockholders should take these interests into account in deciding whether to approve the Business Combination. These interests include, among other things:

 

   

the anticipated election of Gregg S. Hymowitz, our existing Chief Executive Officer and director, and Gary Fegel, our existing Chairman, as directors of PubCo after the consummation of the Business Combination. As such, in the future they will receive any cash fees, stock options or stock awards that the PubCo Board determines to pay to directors;

 

   

the fact that, pursuant to the Stockholders’ Agreement, our Sponsor, and its permitted transferees, by a majority of shares held by them, will have the right to nominate, and the PubCo Board and the Existing Equityholders, and their permitted transferees, will appoint and vote for, two members of the PubCo Board, initially designated pursuant to the Stockholders’ Agreement as Gregg S. Hymowitz and Gary Fegel, and thereafter as designated by the Sponsor, and its permitted transferees, by a majority of shares held by them;

 

   

the fact that (i) each of Gregg Hymowitz (through his affiliation with EnTrust Global Management GP LLC) and Gary Fegel (through his affiliation with GMF Venture LP) beneficially owns and has a substantial economic interest in Sponsor and (ii) each of Louise Curbishley, Linda Hall Daschle, Jonathan Silver and Noorsurainah (Su) Tengah individually owns and has a small (less than 1%) economic interest in Sponsor (in each case, which is immaterial to their respective net worth and which the Board believes is not material to the Business Combination), and, as such, given Sponsor’s ownership of the outstanding EGA Class B Common Stock and warrants as well as certain governance rights that Sponsor will receive under the Stockholders Agreement, each of the foregoing directors of EGA may have an interest in the Business Combination that is different from the Public Stockholders generally;

 

   

the fact that (i) Noorsurainah (Su) Tengah serves as the Executive Manager and Head of Alternative Assets, for the Brunei Investment Agency, which is an investor in EnTrust Global and certain investment vehicles affiliated with EnTrust Global, including EnTrust Emerald (Cayman) LP, which is purchasing $50 million of the Bridge Notes, and (ii) Gregg Hymowitz serves as the Founder and Chief Executive Officer of EnTrust Global, an affiliate of which serves as the general partner of EnTrust Emerald (Cayman) LP and other investment vehicles, which are purchasing $85 million in the aggregate of the Bridge Notes, and in respect of which certain affiliates of EnTrust Global may receive certain management and other fees, and, as such, Ms. Tengah and Mr. Hymowitz may have an interest in the Business Combination that is different from the Public Stockholders generally;

 

   

the continued indemnification of our existing directors and officers and the continuation of our directors’ and officers’ liability insurance after the Business Combination;

 

   

the fact that our Sponsor has waived its right to redeem any of the shares of capital stock of EGA owned by it in connection with a stockholder vote to approve a proposed initial business combination;

 

   

the fact that our Sponsor has to waive its rights to liquidating distributions from the Trust Account with respect to any Founder Shares or Converted Shares held by it if we fail to complete our initial business combination by December 28, 2023, (assuming exercise of all five extension periods, or such earlier date after May 28, 2023 as determined by the Board);

 

   

the fact that if we do not complete our initial business combination by December 28, 2023 (assuming exercise of all five extension periods, or such earlier date after May 28, 2023 as determined by the Board), the proceeds of the sale of the Private Placement Warrants held in the Trust Account will be used to fund the redemption of our EGA Class A Common Stock, and the Private Placement Warrants will expire worthless;

 

   

the fact that, with certain limited exceptions, the Founder Shares and the Converted Shares will not be transferable or assignable by our Sponsor until the earlier of: (A) three years after the completion of our initial business combination (or with respect to any Founder Shares or Converted Shares

 

52


Table of Contents
 

transferred or distributed by the Sponsor to one of our independent directors, one year) and (B) subsequent to our initial business combination, the date on which we complete a liquidation, merger, capital stock exchange, reorganization or other similar transaction that results in all of our stockholders having the right to exchange their shares of EGA Class A Common Stock for cash, securities or other property. With certain limited exceptions, the Private Placement Warrants and the EGA Class A Common Stock underlying such warrants, will not be transferable, assignable or saleable by our Sponsor or its permitted transferees until three years after the completion of our initial business combination. This lock-up is longer than what is common practice generally for special purpose acquisition companies. The rationale for this longer lock-up period is the belief that it would better align the interests of the Sponsor with those of our investors, and that it would also provide a competitive advantage when approaching potential target companies, compared to special purpose acquisition companies where the founder shares and private placement warrants are subject to a shorter lock-up period. Since our Sponsor and officers and directors may directly or indirectly own common stock and warrants, our officers and directors may have a conflict of interest in determining whether a particular target business is an appropriate business with which to effectuate our initial business combination;

 

   

the fact that our Sponsor, officers or directors may have a conflict of interest with respect to evaluating the Business Combination and financing arrangements because we may obtain loans from our Sponsor or an affiliate of our Sponsor or any of our officers or directors to finance transaction costs in connection with the Business Combination, with up to $1,500,000 of such loans convertible into warrants identical to the Private Placement Warrants, including as to exercise price, exercisability and exercise period, at a price of $1.50 per warrant at the option of the lender;

 

   

the fact that our Sponsor purchased an aggregate of 5,750,000 Founder Shares, for an aggregate offering price of $25,000 at an average purchase price of approximately $0.004 per share. In March 2021, EGA effected a stock dividend resulting in an increase in the total number of shares of EGA Class B Common Stock outstanding from 5,750,000 to 7,187,500. On May 25, 2021, the Sponsor surrendered and EGA cancelled an aggregate of 718,750 shares of EGA Class B Common Stock for no consideration, resulting in an aggregate of 6,468,750 shares of EGA Class B Common Stock outstanding and held by the Sponsor. In July 2021, 843,750 of the Founder Shares were forfeited because the underwriters’ over-allotment granted in the IPO was not exercised, resulting in a decrease in the total number of shares of EGA Class B Common Stock outstanding to 5,625,000, such that the total number of Founder Shares represented 20% of the total number of shares of EGA Common Stock outstanding. On May 19, 2023, EGA’s stockholders approved a proposal to amend EGA’s organizational documents to extend the deadline by which EGA’s initial business combination must be completed up to five times, initially from May 28, 2023 to August 28, 2023, and thereafter for additional one month periods commencing on August 28, 2023 through and until December 28, 2023 (or such earlier date after May 28, 2023 as determined by the Board). In connection with the vote to amend EGA’s organizational documents, the holders of 18,268,171 shares of EGA Class A Common Stock properly exercised their right to redeem their shares for cash. Following the approval of the amendment to EGA’s organizational documents, Sponsor elected to convert 5,624,000 of the 5,625,000 Founder Shares into the Converted Shares. After giving effect to the redemptions described above and the conversion of the Founder Shares, there is an aggregate of 9,856,829 shares of EGA Common Stock outstanding, consisting of 9,855,829 shares of EGA Class A Common Stock, including 4,231,829 shares of EGA Class A Common Stock held by Public Shareholders and 5,624,000 Converted Shares, and 1,000 Founder Shares, such that the total number of Founder Shares and Converted Shares held by Sponsor represents 57% of the total number of shares of EGA Common Stock outstanding, and such securities will have a significantly higher value at the time of the Business Combination, estimated at approximately $58.6 million based on the closing price of $10.41 per share of EGA Class A Common Stock on the NYSE on August 10, 2023 and, in light of the relatively small average price per share originally paid by Sponsor for the Founder Shares, Sponsor and its affiliates can earn a positive rate of return on their investment even if EGA Public Stockholders experience a negative return following the consummation of the Business Combination;

 

53


Table of Contents
   

the fact that our Sponsor paid $6,500,000 for an aggregate of 4,333,333 Private Placement Warrants at a price of $1.50 per warrant in a private placement simultaneously with the completion of the IPO, with each Private Placement Warrant being exercisable commencing 30 days following the Closing, subject to certain lock-up restrictions, for one share of PubCo Class A Common Stock at $11.50 per share; the warrants held by our Sponsor had an aggregate market value of approximately $1.30 million based upon the closing price of $0.299 per warrant on the NYSE on August 10, 2023;

 

   

the fact that our Existing Certificate of Incorporation provides that, except in limited circumstances, the doctrine of corporate opportunity does not apply with respect to any of EGA’s officers or directors in circumstances where the application of the doctrine would conflict with any fiduciary duties or contractual obligations they may have and that, in the course of their other business activities, EGA’s officers and directors may have, or may become, aware of other investment and business opportunities which may be appropriate for presentation to EGA as well as the other entities with which they are affiliated and owe fiduciary duties to and that, given the corporate opportunity waiver described above, such EGA directors and officers may not have, or may not, present such opportunity to EGA; however, EGA does not believe that the pre-existing fiduciary duties or contractual obligations of its officers and directors materially impacted its search for an acquisition target;

 

   

the fact that the Existing Equityholders, who (i) will have the right to designate directors to the PubCo Board pursuant to the Stockholders’ Agreement, and (ii) include members of LGM’s management team who will become executive officers and directors of PubCo following the Business Combination, will hold a significant number of shares of PubCo Class A Common Stock and PubCo Class B Common Stock;

 

   

the fact that Segrave will be the Chief Executive Officer following consummation of the Business Combination and will hold a majority of the PubCo Class B Common Stock following the Business Combination; and

 

   

The fact that if the Trust Account is liquidated, including in the event that we are unable to complete an initial business combination within the required time period, our Sponsor has agreed that it will be liable to us if and to the extent any claims by a third party for services rendered or products sold to us, or a prospective target business with which we have entered into a written letter of intent, confidentiality or similar agreement or business combination agreement, reduce the amount of funds in the Trust Account to below the lesser of (i) $10.00 per public share and (ii) the actual amount per public share held in the Trust Account as of the date of the liquidation of the Trust Account, if less than $10.00 per share due to reductions in the value of the trust assets, less taxes payable, provided that such liability will not apply to any claims by a third party or prospective target business who executed a waiver of any and all rights to the monies held in the Trust Account (whether or not such waiver is enforceable) nor will it apply to any claims under our indemnity of the underwriters of the IPO against certain liabilities, including liabilities under the Securities Act.

Our Sponsor or its affiliates may purchase shares of EGA Class A Common Stock or EGA Public Warrants in privately negotiated transactions or in the open market. There is no limit on the number of shares of EGA Class A Common Stock or EGA Public Warrants our Sponsor or its affiliates may purchase in such transactions, subject to compliance with applicable law and the NYSE rules. If our Sponsor or its affiliates engage in such transactions, they will not make any such purchases when they are in possession of any material nonpublic information not disclosed to the seller or if such purchases are prohibited by Regulation M under the Exchange Act. We do not currently anticipate that such purchases, if any, would constitute a tender offer subject to the tender offer rules under the Exchange Act or a going-private transaction subject to the going-private rules under the Exchange Act; however, if the purchasers determine at the time of any such purchases that the purchases are subject to such rules, the purchasers will comply with such rules. Any such purchases will be reported pursuant to Section 13 and Section 16 of the Exchange Act to the extent such purchasers are subject to such reporting requirements. Any such purchases will satisfy the following conditions:

 

   

the purpose of any such purchases of shares of EGA Class A Common Stock could be to increase the likelihood of obtaining stockholder approval of the initial business combination or to satisfy a closing

 

54


Table of Contents
 

condition in an agreement with a target that requires us to have a minimum net worth or a certain amount of cash at the closing of our initial business combination, where it appears that such requirement would otherwise not be met. The purpose of any such purchases of EGA Public Warrants could be to reduce the number of EGA Public Warrants outstanding. Any such purchases of EGA Class A Common Stock or EGA Public Warrants may result in the completion of our initial business combination that may not otherwise have been possible;

 

   

our Sponsor and its affiliates will purchase the shares of EGA Class A Common Stock or EGA Public Warrants at a price no higher than the price offered through the redemption process described herein;

 

   

the shares of EGA Class A Common Stock or EGA Public Warrants purchased by our Sponsor or its affiliates will not be voted in favor of approving the Business Combination;

 

   

our Sponsor and its affiliates will waive any Redemption Rights it would otherwise have with respect to the shares of EGA Class A Common Stock or EGA Public Warrants purchased; and

 

   

we will disclose in a Form 8-K, prior to the Special Meeting, the following:

 

   

the amount of shares of EGA Class A Common Stock or EGA Public Warrants outside of the redemption offer purchased by our Sponsor or its affiliates, along with the purchase price;

 

   

the purpose of the purchases by our Sponsor or its affiliates;

 

   

the impact, if any, of the purchases by our Sponsor or its affiliates on the likelihood that the Business Combination will be approved;

 

   

the identities of holders of EGA Class A Common Stock or EGA Public Warrants who sold to our Sponsor or its affiliates (if not purchased on the open market) or the nature of the holders of EGA Class A Common Stock or EGA Public Warrants (e.g., 5% security holders) who sold to our Sponsor or its affiliates; and

 

   

the number of shares of EGA Class A Common Stock or EGA Public Warrants for which we received redemption requests pursuant to our redemption offer.

The existence of financial and personal interests of our directors and officers may result in conflicts of interest, including a conflict between what may be in the best interests of EGA and its stockholders and what may be best for a director’s personal interests. These conflicts should be considered by you in determining how to vote on the Proposals. See the sections entitled “Risk Factors — Risks Relating to EGA — Directors of EGA have potential conflicts of interest in recommending that stockholders vote in favor of approval of the Business Combination and approval of the other Proposals described in this proxy statement,” “Risk Factors — Risks Relating to the Business Combination — Our Sponsor, directors and officers have potential conflicts of interest in recommending that EGA stockholders vote in favor of approval of the Business Combination and approval of the other Proposals described in this proxy statement,” “Proposal No. 1 — The Transaction Proposal — Interests of Certain Persons in the Business Combination” and “Beneficial Ownership of Securities” for more information and other risks.

Recommendation of the Board

The Board believes that the Transaction Proposal and the other proposals to be presented at the Special Meeting are in the best interest of EGA’s stockholders and unanimously recommends that our stockholders vote “FOR” all the Proposals. See the sections entitled “Proposal No. 1 — The Transaction Proposal — Recommendation of the Board,” “Proposal No. 2 — The NYSE Proposal — Recommendation of the Board,” “Proposal No. 3 — The Charter and Governance Proposals — Recommendation of the Board,” “Proposal No. 4 — The Director Election Proposal — Recommendation of the Board,” “Proposal No. 5 — The PubCo Equity Incentive Plan Proposal — Recommendation of the Board,” “Proposal No. 6 — The PubCo ESPP Proposal, — Recommendation of the Board,” and “Proposal No. 7 — The Adjournment Proposal — Recommendation of the Board” for more information.

 

55


Table of Contents

Conditions to the Closing of the Business Combination

Unless waived by the parties to the Equity Purchase Agreement, and subject to applicable law, the consummation of the Business Combination is subject to a number of conditions set forth in the Equity Purchase Agreement including, among other things, that (i) EGA has received the Required EGA Stockholder Approval, (ii) EGA has at least $5,000,001 in tangible assets (as determined in accordance with Rule 3a51-1(g)(1) of the Exchange Act) immediately prior to closing and (iii) EGA will remain listed on the NYSE and has not received any written notice from the NYSE that it has failed or would reasonably be expected to fail to meet NYSE listing requirements as of the Closing Date. For more information about conditions to the consummation of the Business Combination, see “Proposal No. 1  — The Transaction Proposal — Conditions to the Closing of the Business Combination.”

Sources and Uses of Funds for the Business Combination

The following table summarizes the sources and uses for funding the Business Combination. Where actual amounts are not known or knowable, the figures below represent EGA’s good faith estimate of such amounts. In addition to illustrating the assumptions of no redemptions, 25% redemption and maximum redemptions, the tables also illustrate the impact of the maximum Closing Date Cash Repurchase Amount which, as described under the section entitled “Summary of the Proxy Statement — Summary of the Equity Purchase Agreement,” represents the maximum amount of shares that the Existing Equityholders may request to be repurchased at the Closing (which depends on the size of the Closing Date Cash Contribution Amount). The tables below titled, “Assuming No Redemptions” assumes that there are no additional redemptions of EGA Class A Common Stock subject to possible redemption. The tables below titled, “Assuming 25% Redemptions,” assumes that 25% of the outstanding shares of EGA Class A Common Stock held by the EGA Public Stockholders are redeemed. The tables below titled, “Assuming Maximum Redemptions,” assumes the redemption of the maximum number of shares of EGA Class A Common Stock subject to possible redemption that can be redeemed while allowing the Business Combination to close. Refer to the section entitled, “Unaudited Pro Forma Condensed Combined Financial Information” for additional information regarding the assumptions of no redemptions, interim redemptions and maximum redemptions.

Sources of Proceeds

 

(in millions)

   Assuming No Redemptions  
   Assuming
No Repurchases
     Assuming
Maximum Repurchases
 

Sources

     

Cash Held in Trust Account(1)

   $ 44      $ 44  

Existing Equityholders

     600        585  
  

 

 

    

 

 

 

Total Sources

   $ 644      $ 629  
  

 

 

    

 

 

 

 

(in millions)

   Assuming 25% Redemptions  
   Assuming
No Repurchases
     Assuming
Maximum Repurchases
 

Sources

     

Cash Held in Trust Account(1)

   $ 44      $ 44  

Existing Equityholders

     600        585  
  

 

 

    

 

 

 

Total Sources

   $ 644      $ 629  
  

 

 

    

 

 

 

 

(in millions)

   Assuming Maximum Redemptions  
   Assuming
No Repurchases
     Assuming
Maximum Repurchases
 

Sources

     

Cash Held in Trust Account(1)

   $ 44      $ 44  

Existing Equityholders

     600        588  
  

 

 

    

 

 

 

Total Sources

   $ 644      $ 632  
  

 

 

    

 

 

 

 

(1)

Represents the expected amount of the cash held in the Trust Account prior to the Closing, excluding any interest earned on the funds.

 

56


Table of Contents

Uses of Proceeds

 

(in millions)

   Assuming No Redemptions  
   Assuming
No Repurchases
     Assuming
Maximum Repurchases
 

Uses

     

Existing Equityholders

   $ 600      $ 585  

Cash to balance sheet

     18        18  

Transaction Expenses (1)

     26        26  
  

 

 

    

 

 

 

Total Uses

   $ 644      $ 629  
  

 

 

    

 

 

 

 

     Assuming 25% Redemptions  

(in millions)

   Assuming
No Repurchases
     Assuming
Maximum Repurchases
 

Uses

     

Existing Equityholders

   $ 600      $ 585  

Cash to balance sheet

     7        7  

Assuming interim redemptions

     11        11  

Transaction Expenses(1)

     26        26  
  

 

 

    

 

 

 

Total Uses

   $ 644      $ 629  
  

 

 

    

 

 

 

 

     Assuming Maximum Redemptions  

(in millions)

   Assuming
No Repurchases
    Assuming
Maximum Repurchases
 

Uses

    

Existing Equityholders

   $ 600     $ 588  

Cash to balance sheet

     (5     (5

Assuming maximum redemptions

     23       23  

Transaction Expenses(1)

     26       26  
  

 

 

   

 

 

 

Total Uses

   $ 644     $ 632  
  

 

 

   

 

 

 

 

(1)

Represents the total estimated Transaction Expenses incurred by the parties to the Equity Purchase Agreement.

Certain U.S. Federal Income Tax Considerations

For a discussion summarizing the material U.S. federal income tax consequences of an exercise of Redemption Rights, please see “Proposal No. 1 — The Transaction Proposal — Certain U.S. Federal Income Tax Considerations to Holders of EGA Class A Common Stock Exercising Redemption Rights.

Board of Directors Following the Business Combination

Upon the consummation of the Business Combination, the PubCo Board will be chaired by Segrave, who will also serve as Chief Executive Officer, and will include six additional directors, of which four are independent. For more information on the PubCo Board members following the Business Combination, please see “PubCo Management After the Business Combination—Executive Officers and Directors After the Business Combination.”

Anticipated Accounting Treatment

For a discussion summarizing the anticipated accounting treatment of the Business Combination, please see “Proposal No. 1 — The Transaction Proposal — Anticipated Accounting Treatment.

 

57


Table of Contents

Regulatory Matters

The Business Combination is not subject to any federal, state or other regulatory requirements or approvals, except for filings with the State of Delaware necessary to effectuate the transactions contemplated by the Equity Purchase Agreement.

Risk Factors

In evaluating the Proposals to be presented at the Special Meeting, a stockholder should carefully read this proxy statement and especially consider the factors discussed in the section entitled “Risk Factors.”

Sources of Industry and Market Data

Where information has been sourced from a third party, the source of such information has been identified. Unless otherwise indicated, the information contained in this proxy statement on the market environment, market developments, growth rates, market trends and competition in the markets in which EGA and LGM operate is taken from publicly available sources, including third-party sources, or reflects EGA’s or LGM’s estimates that are principally based on information from publicly available sources.

Emerging Growth Company, Smaller Reporting Company and Controlled Company

EGA is an “emerging growth company,” as defined in Section 2(a) of the Securities Act, as modified by the Jumpstart Our Business Startups Act of 2012, as amended (the “JOBS Act”), and we may take advantage of certain exemptions from various reporting requirements that are applicable to other companies that are not emerging growth companies, including, but not limited to, not being required to comply with the auditor attestation requirements of Section 404 of the Sarbanes-Oxley Act of 2002, as amended (“SOX”), reduced disclosure obligations regarding executive compensation in our periodic reports and proxy statements, and exemptions from the requirements of holding a nonbinding advisory vote on executive compensation and stockholder approval of any golden parachute payments not previously approved.

Further, section 102(b)(1) of the JOBS Act exempts emerging growth companies from being required to comply with new or revised financial accounting standards until private companies (that is, those that have not had a Securities Act registration statement declared effective or do not have a class of securities registered under the Exchange Act) are required to comply with the new or revised financial accounting standards. EGA intends to take advantage of the benefits of this extended transition period. This may make comparison of EGA’s financial statements with certain other public companies difficult or impossible because of the potential differences in accounting standards used.

EGA will remain an emerging growth company until the earlier of (i) the last day of the fiscal year following the fifth anniversary of the completion of our IPO, (ii) the last day of the fiscal year in which we have total annual gross revenue of at least $1.07 billion, (iii) the date on which we are deemed to be a large accelerated filer, which means the market value of shares of PubCo Class A Common Stock that are held by non-affiliates exceeds $700 million as of the prior June 30th and (b) the date on which we issued more than $1.0 billion in non-convertible debt during the prior three-year period.

Additionally, we are a “smaller reporting company” as defined in Item 10(f)(1) of Regulation S-K. Smaller reporting companies may take advantage of certain reduced disclosure obligations, including, among other things, providing only two years of audited financial statements. We will remain a smaller reporting company until the last day of the fiscal year in which (i) the market value of our common stock held by non-affiliates exceeds $250 million as of the end of that fiscal year’s second fiscal quarter, or (ii) our annual revenues exceeded $100 million during such completed fiscal year and the market value of our common stock held by non-affiliates exceeds $700 million as of the end of that fiscal year’s second fiscal quarter. To the extent we take advantage of such reduced disclosure obligations, it may also make comparison of our financial statements with other public companies difficult or impossible.

 

58


Table of Contents

By virtue of the combined voting power of the Existing Equityholders of more than 50% of the total voting power of the shares of capital stock of PubCo outstanding as of the Closing, PubCo will, as of the Closing, qualify as a “controlled company” within the meaning of the corporate governance standards of the NYSE. Under these rules, a listed company of which more than 50% of the voting power is held by an individual, group or another company is a “controlled company” and may elect not to comply with certain corporate governance requirements, including the requirement that (i) a majority of the PubCo Board consist of independent directors, (ii) we have a compensation committee that is composed entirely of independent directors and (iii) we have a nominating/corporate governance committee that is composed entirely of independent directors.

We expect to rely on certain of these exemptions after the Closing. As a result, we will not be required to have a compensation committee consisting entirely of independent directors and we will not be required to have a nominating/corporate governance committee that is composed entirely of independent directors. We may also rely on the other exemptions so long as we qualify as a “controlled company.” To the extent we rely on any of these exemptions, holders of PubCo Class A Common Stock will not have the same protections afforded to stockholders of companies that are subject to all of the corporate governance requirements of the NYSE.

Summary of Risk Factors

You should consider all the information contained in this proxy statement in deciding how to vote for the proposals presented herein. The occurrence of one or more of the events or circumstances described in the section titled “Risk Factors,” alone or in combination with other events or circumstances, may materially adversely affect our business, financial condition and operating results. Such risks include, but are not limited to:

Risks Relating to EGA

 

   

Our Sponsor has agreed to vote in favor of the Business Combination, regardless of how our Public Stockholders vote.

 

   

Directors of EGA have potential conflicts of interest in recommending that stockholders vote in favor of approval of the Business Combination and approval of the other Proposals described in this proxy statement.

 

   

The “net cash” per share of EGA Class A Common Stock not being redeemed will be significantly less than the redemption price.

Risks Relating to the Business Combination

 

   

The unaudited pro forma condensed combined financial information included in this proxy statement might not be indicative of what our actual financial position or results of operations would have been.

 

   

The historical financial results of LGM and unaudited pro forma financial information included elsewhere in this proxy statement might not be indicative of what LGM’s actual financial position or results of operations would have been if it were a public company.

 

   

Financial projections with respect to LGM might not prove to be reflective of actual financial results.

 

   

EGA’s existing stockholders may experience dilution as a consequence of the Business Combination. Having a minority share position may reduce the influence that our current stockholders have on the management of PubCo.

 

   

If the benefits of the Business Combination do not meet the expectations of investors or securities analysts, the market price of our securities may decline.

 

   

The Business Combination is subject to conditions, including certain conditions that might not be satisfied on a timely basis, if at all.

 

   

While EGA and LGM work to complete the Business Combination, the focus and resources of LGM’s management may be diverted from operational matters and other strategic opportunities.

 

59


Table of Contents
   

Following the consummation of the Business Combination, PubCo will incur significant increased expenses and administrative burdens as a public company, which could have an adverse effect on its business, financial condition and results of operations.

Risks Relating to Our Organization and Structure

 

   

The multi-class structure of PubCo Common Stock will have the effect of concentrating voting power with Segrave, who will serve as Chief Executive Officer of PubCo. This concentration of voting power will limit other stockholders’ ability to influence the outcomes of important transactions, including a change of control.

Risks Relating to Tax

 

   

The only principal asset of PubCo following the Business Combination will be its interest in LGM, and accordingly it will depend on distributions from LGM to pay dividends, taxes, other expenses, and make any payments required to be made under the Tax Receivable Agreement.

 

   

In certain cases, payments under the Tax Receivable Agreement may (i) exceed any actual tax benefits the Tax Group realizes or (ii) be accelerated.

 

   

A new 1% U.S. federal excise tax may be imposed upon PubCo in connection with the redemptions by PubCo of PubCo Class A common stock.

Risks Relating to LGM

 

   

We may not be able to successfully implement our growth strategies.

 

   

We are exposed to the risk of a decrease in demand for private aviation services.

 

   

The loss of key personnel upon whom we depend on to operate our business or the inability to attract additional qualified personnel could adversely affect our business.

 

   

The supply of pilots to the airline industry is limited and may negatively affect our operations and financial condition. Increases in our labor costs, which constitute a substantial portion of our total operating costs, may adversely affect our business, results of operations and financial condition.

 

   

Pilot attrition may negatively affect our operations and financial condition.

 

   

Significant reliance on certain third-party aircraft engine manufacturers and engine management companies poses risks to our owned and leased aircraft and operations.

 

   

We are exposed to operational disruptions due to maintenance.

 

   

Our transition to in-house maintenance, repair and overhaul activities could prove unsuccessful or impact key relationships.

 

   

Significant increases in fuel costs could have a material adverse effect on our business, financial condition and results of operations.

 

   

We identified material weaknesses in our internal control over financial reporting, and we may identify additional material weaknesses in the future that may cause us to fail to meet our reporting obligations or result in material misstatements of our financial statements. If we fail to remediate any material weaknesses or if we otherwise fail to establish and maintain effective control over financial reporting, our ability to accurately and timely report our financial results could be adversely affected.

 

60


Table of Contents

COMPARATIVE SHARE INFORMATION

The following tables set forth selected historical comparative per share information for EGA and LGM and unaudited pro forma condensed combined per share information of PubCo after giving effect to the Business Combination, assuming three redemption scenarios as follows:

Redemption and Repurchase Scenarios

The comparative share information presents three redemption scenarios as follows:

 

   

Assuming No Redemptions: This scenario, which we refer to as “Assuming No Redemptions,” assumes that no additional EGA Public Stockholders exercise their right to have their shares of EGA Class A Common Stock subject to possible redemption converted into their pro rata share of the Trust Account. The Assuming No Redemptions scenario reflects the actual redemption of 18,268,171 shares redeemed prior to the Closing Date for an aggregate cash payment of approximately $187.1 million out of the Trust Account based on a redemption price of $10.24 per share, which was the redemption price paid per share for the redemption that occurred on June 1, 2023. The comparative share information also includes two sets of assumptions regarding repurchases of LGM Common Units under the Assuming No Redemptions scenario, which are described below:

 

   

Assuming No Closing Date Repurchase – In this situation, which is referred to as “Assuming No Closing Date Repurchase,” it is assumed that Existing Equityholders do not elect to have PubCo repurchase any LGM Common Units in connection with the Closing of the Business Combination (pursuant to the rights of the Existing Equityholders to have repurchased up to the Closing Date Cash Repurchase Amount described elsewhere in this proxy statement).

 

   

Assuming Maximum Closing Date Repurchase – In this situation, which is referred to as “Assuming Maximum Closing Date Repurchase,” it is assumed that Existing Equityholders have elected for the maximum number of LGM Common Units, as specified in the Equity Purchase Agreement, to be repurchased by PubCo, in connection with the Closing of the Business Combination. Under the Maximum Closing Date Repurchase in the Assuming No Redemptions scenario, it is assumed that 1,500,000 LGM Common Units will be repurchased at a price of $10.00 per LGM Common Unit.

 

   

Assuming Interim Redemptions: This scenario, which we refer to as “Assuming Interim Redemptions,” assumes that 25% of the shares of EGA Class A Common Stock held by the EGA Public Stockholders are redeemed, resulting in an aggregate cash payment of approximately $10.8 million out of the Trust Account based on an assumed redemption price of $10.24 per share, which was the redemption price paid per share for the redemption that occurred on June 1, 2023. The Assuming Interim Redemptions scenario includes all adjustments contained in the Assuming No Redemptions scenario and presents an additional adjustment to reflect the effect of Assuming Interim Redemptions. The Assuming Interim Redemptions scenario reflects the actual redemption of 18,268,171 shares redeemed prior to the Closing Date for an aggregate cash payment of approximately $187.1 million out of the Trust Account based on a redemption price of $10.24 per share and the redemption of an additional 1,057,957 shares of EGA Class A Common Stock (which represents 25% of the outstanding shares of EGA Class A Common Stock subject to possible redemption). The comparative share information also includes two sets of assumptions regarding repurchases of LGM Common Units under the Assuming Interim Redemptions scenario, which are described below:

 

   

Assuming No Repurchases – In this situation, which is referred to as “Assuming No Closing Date Repurchase,” it is assumed that Existing Equityholders do not elect to have PubCo repurchase any LGM Common Units in connection with the Closing of the Business Combination.

 

   

Assuming Maximum Repurchases – In this situation, it is assumed that Existing Equityholders have elected for the maximum number of LGM Common Units, as specified in the Equity

 

61


Table of Contents
 

Purchase Agreement, to be repurchased by PubCo, in connection with the Closing of the Business Combination. Under this scenario, it is assumed that 1,500,000 LGM Common Units will be repurchased at a price of $10.00 per LGM Common Unit.

 

   

Assuming Maximum Redemption: This scenario, which we refer to as “Assuming Maximum Redemptions” assumes that 2,290,257 shares of EGA Class A Common Stock subject to possible redemption are redeemed, resulting in an aggregate cash payment of approximately $23.5 million out of the Trust Account based on an assumed redemption price of $10.24 per share, which was the redemption price paid per share for the redemption that occurred on June 1, 2023. The Equity Purchase Agreement includes as a condition to the Closing that, at the Closing, EGA must have a minimum of $5,000,001 in tangible net assets. The Assuming Maximum Redemptions scenario reflects the actual redemption of 18,268,171 shares redeemed prior to the Closing Date for an aggregate cash payment of approximately $187.1 million out of the Trust Account based on a redemption price of $10.24 per share and the redemption of the additional maximum number of shares 2,290,257 of EGA Class A Common Stock subject to possible redemption that can be redeemed while allowing the minimum tangible net assets requirement of $5,000,001 to be met. The Assuming Maximum Redemptions scenario includes all adjustments contained in the Assuming No Redemptions scenario and presents an additional adjustment to reflect the effect of Assuming Maximum Redemptions. The comparative share information also includes two sets of assumptions regarding repurchases of LGM Common Units under the Assuming Maximum Redemptions scenario, which are described below:

 

   

Assuming No Repurchases – In this situation, which is referred to as “Assuming No Closing Date Repurchase,” it is assumed that Existing Equityholders do not elect to have PubCo repurchase any LGM Common Units in connection with the Closing of the Business Combination.

 

   

Assuming Maximum Repurchases – In this situation, it is assumed that Existing Equityholders have elected for the maximum number of LGM Common Units, as specified in the Equity Purchase Agreement, to be repurchased by PubCo, in connection with the Closing of the Business Combination. Under the Maximum Closing Date Repurchase in the Assuming Maximum Redemptions scenario, it is assumed that 1,244,267 LGM Common Units will be repurchased at a price of $10.00 per LGM Common Unit.

The unaudited pro forma book value (deficit) per share information reflects the Business Combination as if it had occurred on March 31, 2023. The unaudited pro forma net loss per share and weighted average shares outstanding information reflect the Business Combination as if it had occurred on January 1, 2022. The historical book value (deficit) per share information is as of March 31, 2023 and the historical earnings per share information is for the quarter ended March 31, 2023.

This information is only a summary and should be read together with the selected historical financial information included elsewhere in this proxy statement, and the historical financial statements of EGA and LGM and related notes. The unaudited pro forma condensed combined per share information of EGA and LGM is derived from, and should be read in conjunction with, the unaudited pro forma condensed combined financial information included elsewhere in this proxy statement.

 

62


Table of Contents

The unaudited pro forma condensed combined net loss per share information below does not purport to represent the net loss per share which would have occurred had the companies been combined during the periods presented, nor net loss per share for any future date or period. The unaudited pro forma condensed combined book value per share information below does not purport to represent what the value of EGA and LGM would have been had the companies been combined as of the date presented.

 

                  Assuming No
Redemptions
 
     EGA
(Historical)
    LGM
(Historical)(2)
     Assuming No
Repurchases
    Assuming
Maximum
Repurchases
 

Per share amounts:

         

Basic and diluted book value (deficit) per share of common stock(1)

   $ (0.48     N/A      $ 0.18     $ 0.20  

Basic and diluted net loss per share, PubCo Class A common stock

   $ —         N/A      $ (0.10   $ (0.10

EGA basic and diluted earnings per share, redeemable Class A common stock

   $ 0.05       N/A      $ —       $ —    

EGA basic and diluted earnings per share, non-redeemable Class B common stock

   $ 0.05       N/A      $ —       $ —    

LGM basic and diluted earnings per share

   $ —         N/A      $ —       $ —    

Shares outstanding and weighted average shares outstanding—basic and diluted(3):

         

PubCo shares outstanding, Class A common stock—basic and diluted(4)

     —         N/A        19,195       19,195  

EGA shares outstanding, redeemable Class A common stock—basic and diluted

     22,500       N/A        —         —    

EGA shares outstanding, non-redeemable Class B common stock—basic and diluted

     5,625       N/A        —         —    

LGM weighted average common shares outstanding—basic and diluted

     —       N/A        —         —    

 

                  Assuming
Interim Redemptions
 
     EGA
(Historical)
    LGM
(Historical)(2)
     Assuming
No
Repurchases
    Assuming
Maximum
Repurchases
 

Per share amounts:

         

Basic and diluted book value (deficit) per share of common stock(1)

   $ (0.48     N/A      $ 0.18     $ 0.21  

Basic and diluted net loss per share, PubCo Class A common stock

   $ —         N/A      $ (0.10   $ (0.10

EGA basic and diluted earnings per share, redeemable Class A common stock

   $ 0.05       N/A      $ —       $ —    

EGA basic and diluted earnings per share, non-redeemable Class B common stock

   $ 0.05       N/A      $ —       $ —    

LGM basic and diluted earnings per share

   $ —         N/A      $ —       $ —    

Shares outstanding and weighted average shares outstanding—basic and diluted(3):

         

PubCo shares outstanding, Class A common stock—basic and diluted(4)

     —         N/A        18,137       18,137  

EGA shares outstanding, redeemable Class A common stock—basic and diluted

     22,500       N/A        —         —    

EGA shares outstanding, non-redeemable Class B common stock—basic and diluted

     5,625       N/A        —         —    

LGM weighted average common shares outstanding—basic and diluted

     —       N/A        —         —    

 

63


Table of Contents
                  Assuming
Maximum Redemptions
 
     EGA
(Historical)
    LGM
(Historical)(2)
     Assuming
No
Repurchases
    Assuming
Maximum
Repurchases
 

Per share amounts:

         

Basic and diluted book value (deficit) per share of common stock(1)

   $ (0.48     N/A      $ 0.20     $ 0.23  

Basic and diluted net loss per share, PubCo Class A common stock

   $ —       N/A      $ (0.10   $ (0.10

EGA basic and diluted earnings per share, redeemable Class A common stock

   $ 0.05       N/A      $ —     $ —  

EGA basic and diluted earnings per share, non-redeemable Class B common stock

   $ 0.05       N/A      $ —     $ —  

LGM basic and diluted earnings per share

   $ —       N/A      $ —     $ —  

Shares outstanding and weighted average shares outstanding—basic and diluted(3):

         

PubCo shares outstanding, Class A common stock—basic and diluted(4)

     —       N/A        16,905       16,905  

EGA shares outstanding, redeemable Class A common stock—basic and diluted

     22,500       N/A        —       —  

EGA shares outstanding, non-redeemable Class B common stock—basic and diluted

     5,625       N/A        —       —  

LGM weighted average common shares outstanding—basic and diluted

     —       N/A        —       —  

 

(1)

Book value per share equals total equity attributable to stockholders divided by total common shares outstanding.

(2)

This column is not applicable (“N/A”) as LGM has membership interests rather than shares. Therefore, per share amounts are N/A for LGM.

(3)

Shares outstanding as of March 31, 2023 is equivalent to weighted-average shares outstanding for the three months ended March 31, 2023 for all share amounts in the tables above.

(4)

In the scenario assuming no redemptions, the 19,195 shares of PubCo Class A common stock are comprised of 4,232 shares held by EGA Public Stockholders, 5,625 shares held by the EGA Sponsor, and 9,338 shares held by an affiliate of the EGA Sponsor in connection with the conversion of the Bridge Notes upon Closing. In the scenario assuming interim redemptions, the 18,137 shares of PubCo Class A common stock are comprised of 3,174 shares held by EGA Public Stockholders, 5,625 shares held by the EGA Sponsor, and 9,338 shares held by an affiliate of the EGA Sponsor in connection with the conversion of the Bridge Notes upon Closing. In the scenario assuming maximum redemptions, the 16,905 shares of PubCo Class A common stock are comprised of 1,942 shares held by EGA Public Stockholders, 5,625 shares held by the EGA Sponsor, and 9,338 shares held by an affiliate of the EGA Sponsor in connection with the conversion of the Bridge Notes upon Closing.

 

64


Table of Contents

RISK FACTORS

Risks Relating to LGM

In addition to the other information contained in this proxy statement, including the matters addressed under the heading “Cautionary Note Regarding Forward-Looking Statements,” you should carefully consider the following risk factors in deciding how to vote on the proposals presented in this proxy statement. The risk factors described below disclose both material and other risks and are not intended to be exhaustive and are not the only risks facing us. Additional risks not currently known to us or that we currently deem to be immaterial also may materially adversely affect our business, financial condition, results of operations and cash flows in future periods or are not identified because they are generally common to businesses.

Unless the context otherwise requires, all references in this subsection to the “Company,” “we,” “us” or “our” refer to the business of LGM and its consolidated subsidiaries prior to the consummation of the Business Combination, which will be the business of PubCo and its consolidated subsidiaries following the consummation of the Business Combination. The occurrence of one or more of the events or circumstances described in these risk factors, alone or in combination with other events or circumstances, may have a material adverse effect on the business, financial condition, results of operations, cash flows and future prospects of the PubCo, in which event the market price of PubCo’s common stock could decline, and you could lose part or all of your investment.

Risks Relating to Our Business and Industry

We may not be able to successfully implement our growth strategies.

Our growth strategies include, among other things, expanding our addressable market by opening up private aviation to non-members through our marketplace, expanding into new domestic and international markets and developing adjacent businesses. We face numerous challenges in implementing our growth strategies, including our ability to execute on market, business, product/service and geographic expansions. Our strategies for growth are dependent on, among other things, our ability to expand existing products and service offerings and launch new products and service offerings. Although we devote significant financial and other resources to the expansion of our products and service offerings, including increasing our access to available aircraft supply, these efforts may not be commercially successful or achieve the desired results. Our financial results and our ability to maintain or improve our competitive position will depend on our ability to effectively gauge the direction of our key marketplaces and successfully identify, develop, market and sell new or improved products and services in these changing marketplaces. Our inability to successfully implement our growth strategies could have a material adverse effect on our business, financial condition and results of operations and any assumptions underlying estimates of expected cost savings or expected revenues may be inaccurate.

Our operating results are expected to be difficult to predict based on a number of factors that also will affect our long-term performance.

We expect our operating results to fluctuate significantly in the future based on a variety of factors, many of which are outside our control and difficult to predict. As a result, period-to-period comparisons of our operating results may not be a good indicator of our future or long-term performance. The following factors may affect us from period-to-period and may affect our long-term performance:

 

   

we may fail to successfully execute our business, marketing and other strategies;

 

   

we may experience the detrimental effects of the ongoing COVID-19 pandemic such as outbreaks of disease that affect travel behaviors;

 

   

we may be unable to attract new customers and/or retain existing customers;

 

   

we may be unable to obtain the foreign authorizations and permits necessary to operate in some international markets, and we are limited by international cabotage laws from operating point-to-point within most countries, including the European Union and the United Kingdom;

 

65


Table of Contents
   

we may be impacted by changes in consumer preferences, perceptions, spending patterns and demographic trends;

 

   

we may require additional capital to finance strategic investments and operations, pursue business objectives and respond to business opportunities, challenges or unforeseen circumstances, and we cannot be sure that additional financing will be available or at reasonable prices and terms;

 

   

our historical growth rates may not be reflective of our future growth;

 

   

our business and operating results may be significantly impacted by actual or potential changes to the international, national, regional and local economic, business and financial conditions, the health of the global private aviation industry and risks associated with our aviation assets including recession, inflation and higher interest rates;

 

   

litigation or investigations involving us could result in material settlements, fines or penalties and may adversely affect our business, financial condition and results of operations;

 

   

existing or new adverse regulations or interpretations thereof applicable to our industry may restrict our ability to expand or to operate our business as we wish and may expose us to fines and other penalties;

 

   

the occurrence of geopolitical events such as war, terrorism, civil unrest, political instability, environmental or climatic factors, natural disaster, pandemic or epidemic outbreak, public health crisis and general economic conditions may have an adverse effect on our business;

 

   

some of our potential losses may not be covered by insurance, and we may be unable to obtain or maintain adequate insurance coverage; and

 

   

we are potentially subject to taxation-related risks in multiple jurisdictions, and changes in tax laws could have a material adverse effect on our business, cash flow, results of operations or financial condition.

We may not be able to grow our complementary products and service offerings through opportunistic acquisitions or otherwise as part of our growth strategy. Any failure to adequately integrate future acquisitions into our business could have a material adverse effect on us.

From time to time, we may consider opportunities to acquire other companies, products or technologies that may enhance our products and service offerings or technology, expand the breadth of our markets or customer base, or advance our business strategies. Any such transaction could be material to our business and could take any number of forms, including mergers, joint ventures and the purchase of equity interests. The consideration for such transactions may include, among other things, cash, common stock or our equity interests, and in conjunction with a transaction we might incur indebtedness. If we elect to pursue an acquisition, our ability to successfully implement such transaction would depend on a variety of factors. If we need to obtain any third parties’ consent prior to an acquisition, they may refuse to provide such consent or condition their consent on our compliance with additional restrictive covenants that limit our operating flexibility.

Acquisition transactions involve risks, including, but not limited to:

 

   

insufficient revenue to offset liabilities assumed;

 

   

inadequate return of capital;

 

   

regulatory or compliance issues, including securing and maintaining regulatory approvals;

 

   

unidentified issues not discovered in due diligence;

 

   

those associated with integrating the operations or (as applicable) separately maintaining the operations;

 

   

financial reporting;

 

66


Table of Contents
   

managing geographically dispersed operations resulting from an acquisition;

 

   

the diversion of management’s attention from current operations;

 

   

potential unknown risks associated with an acquisition;

 

   

unanticipated expenses related to acquired businesses or technologies and their integration into our existing business or technology;

 

   

the potential loss of key employees, customers or partners of an acquired business; or

 

   

the tax effects of any such acquisitions.

We may not successfully integrate any future acquisitions and may not achieve anticipated revenue and cost benefits relating to any such transactions. Realizing the benefits of acquisitions depends in part on the integration of operations and personnel. If we do not complete an announced acquisition transaction or integrate an acquired business successfully and in a timely manner, we may not realize the benefits of the acquisition to the extent anticipated, and in certain circumstances an acquisition could harm our financial position. In addition, strategic transactions may be expensive, time consuming and may strain our resources. Such transactions may not be accretive to our earnings and may negatively impact our results of operations as a result of, among other things, the incurrence or assumption of indebtedness, or the impairment or write-off of goodwill and intangible assets. Furthermore, strategic transactions that we may pursue could result in dilutive issuances of equity securities. As a result of the risks inherent in such transactions, we cannot guarantee that any future transaction will be completed successfully or that it will ultimately result in the realization of our anticipated benefits or that it will not have a material adverse impact on our business, financial condition and results of operations. If we were to complete such an acquisition, investment or other strategic transaction, we may require debt financing that could result in significant indebtedness and debt service obligations.

We are exposed to the risk of a decrease in demand for private aviation services.

If demand for private aviation services were to decrease, this could result in slower jet club growth, members declining to renew their memberships and reduced interest in the fractional and partnership programs, all of which could have a material adverse effect on our business, financial condition and results of operations. In addition, our customers may consider private air travel through our products and services to be a luxury item, especially when compared to commercial air travel. As a result, any general downturn in economic, business and financial conditions which has an adverse effect on our customers’ spending habits could cause them to travel less frequently and, to the extent they travel, to travel using commercial air carriers or other means considered to be more economical than our products and services. In addition, in cases where significant hours of private flight are needed, many of the companies and high-net-worth individuals to whom we provide products and services have the financial ability to purchase their own aircraft or operate their own corporate flight department should they elect to do so.

The private aviation industry is subject to competition.

Many of the markets in which we operate are competitive as a result of the expansion of existing private aircraft operators, expanding private aircraft ownership and alternatives such as luxury commercial airline service. We compete against a number of private aviation operators with different business models, and local and regional private operators. Factors that affect competition in our industry include price, reliability, safety, regulations, professional reputation, aircraft availability, equipment and quality, consistency and ease of service, willingness and ability to serve specific airports or regions and investment requirements. There can be no assurance that our competitors will not be successful in capturing a share of our present or potential customer base. The materialization of any of these risks could adversely affect our business, financial condition and results of operations.

 

67


Table of Contents

The outbreak and global spread of COVID-19 has adversely impacted certain aspects of our business. The duration, severity and persistence of the COVID-19 pandemic, and similar public health threats that we may face in the future, could result in additional adverse effects on our business, operating results, including financial condition and liquidity.

The COVID-19 outbreak, along with the measures governments and private organizations worldwide implemented in an attempt to contain the spread of this pandemic, resulted in an overall decline in demand for air travel, which decline was severe in late spring and early summer of 2020. In response to the pandemic, we implemented certain initiatives and safety measures to limit the spread of COVID-19. Such initiatives and measures resulted in increased costs to our business and while the recent abatement of the COVID-19 pandemic has allowed us to return to substantially pre-pandemic operations, outbreaks of variants of COVID-19 in the future could require us to re-implement such initiatives and safety measures.

Outbreaks of variants of COVID-19 have also disrupted our operations and accentuated other risks to our business, such as the availability of qualified flight personnel seeThe loss of key personnel upon whom we depend on to operate our business or the inability to attract additional qualified personnel could adversely affect our business” and reliance on our third-party service providers see Significant reliance on certain third-party aircraft engine manufacturers and engine management companies poses risks to our owned and leased aircraft and operations.” Such an outbreak of COVID-19 or similar disease could result in significant downtime of our aircraft and result in material and adverse effects on our business, operating results, financial condition and liquidity.

In response to the sharp decline in private air travel during late spring and early summer 2020, we availed ourselves of governmental assistance under the CARES Act, see We are subject to certain restrictions on our business as a result of our participation in governmental programs under the CARES Act” and implemented certain cost saving initiatives, including offering voluntary furloughs to our employees, implementing a mandatory reduction in all work schedules and delaying certain previously planned initiatives and internal investments. While the severity, magnitude and duration of the COVID-19 pandemic remain uncertain, there can be no assurance that these actions will be sufficient and that other similar measures may not be required during the pendency of the COVID-19 pandemic or future outbreaks of variants of COVID-19.

In response to the COVID-19 pandemic, federal, state and local government authorities implemented directives, orders and regulations intended to mitigate the spread of COVID-19, and in response, we have modified our practices, policies and procedures, as appropriate. For example, for a period of time, we used a sanitizer specifically developed for the aviation industry to clean our aircraft. We instituted a vaccination policy for our employees, including a frequently asked questions guide to proactively respond to employees regarding the policy. In addition, COVID-19 and related restrictions may have a material and adverse impact on other aspects of our business, including enhanced risk of delays or defaults in payments by customers, delays and difficulties in completing maintenance work on certain aircraft and delays or shortages in our supply chain.

The full extent of the ongoing impact of COVID-19 on our future operational and financial performance will depend on future developments, many of which are outside our control, including the severity, magnitude, duration and spread of COVID-19, including any recurrence of the pandemic, and related travel advisories, restrictions and future government action, all of which are highly uncertain and cannot be predicted. At this time, we are also not able to predict whether the COVID-19 pandemic will result in long-term changes to business practices and consumer behavior, with such changes including but not limited to a long-term reduction in travel as a result of increased usage of “virtual” and “teleconferencing” products or a general reluctance to travel by consumers.

In addition, an outbreak of another disease or similar public health threat, or fear of such an event, that affects travel demand, travel behavior or travel restrictions could adversely impact our business, financial condition and operating results. Outbreaks of other diseases could also result in increased government restrictions and regulation, such as those actions described above or otherwise, which could adversely affect our operations.

 

68


Table of Contents

We are subject to certain restrictions on our business as a result of our participation in governmental programs under the CARES Act.

flyExclusive applied for government assistance under the Payroll Support Program (“PSP”) maintained and administered by the U.S. Department of Treasury (“Treasury”) as directed by the CARES Act and was awarded a total of $16.34 million to support ongoing operations, all of which has been received and subsequently deployed. In addition, Sky Night, LLC (“Sky Night”) had separately applied for assistance under the PSP, and was awarded an aggregate of $0.74 million, all of which has been received and subsequently deployed. The PSP awards are governed by the terms and conditions of the CARES Act and three consecutive Payroll Support Program Agreements (“PSAs”) with the Treasury. Neither we, nor Sky Night, were required to issue equity or other form of security to the Treasury in connection with such awards.

While we believe that we are fully compliant with all requirements of the CARES Act and the PSAs, including the requirement to use the awards only for payment of certain employment costs (i.e. wages, salaries and benefits), if we were found to be not in compliance with such requirements, the Treasury has sole discretion to impose any remedy it deems appropriate, including requiring full repayment of the awards with appropriate interest. The imposition of any such remedy could have a material and adverse effect on our financial condition.

Between April 2020 and May 2021, each of LGM, flyExclusive and Sky Night also received loans (the “PPP Loans”) from two lenders under the Paycheck Protection Program (“PPP”). The PPP Loans are subject to the terms and conditions applicable to loans administered by the U.S. Small Business Administration (“SBA”) under the CARES Act, which is subject to revisions and changes by the SBA and Congress. The PPP Loans have all been forgiven by the SBA. We believe that we satisfied all eligibility criteria for the PPP Loan, and that each of LGM’s, flyExclusive’s and Sky Night’s receipt of the PPP Loan was consistent with the broad objectives of the PPP of the CARES Act. The SBA has up to six years after the date of forgiveness of a certain PPP Loan to pursue an audit of such loan. Given that flyExclusive received more than $2.0 million under its PPP Loans, it is likely that it will be subject to an SBA audit. If, despite our good-faith belief that each of LGM, flyExclusive and Sky Night satisfied all eligibility requirements for the PPP Loans, any of the PPP Loans are later determined to have violated any of the applicable laws or governmental regulations related to the PPP Loans or it is otherwise determined that LGM, flyExclusive and/or Sky Night was ineligible to receive the PPP Loans, we could be subject to civil, criminal and administrative penalties or adverse publicity. Any such events could consume significant financial and management resources and could have a material adverse effect on our business, results of operations and financial condition.

The loss of key personnel upon whom we depend on to operate our business or the inability to attract additional qualified personnel could adversely affect our business.

We believe that our future success will depend in large part on our ability to retain or attract highly qualified management, technical and other personnel, particularly our founder and Chief Executive Officer, Segrave, and our Chief Financial Officer, Brent Smith. We compete against commercial and private aviation operators, including the major U.S. airlines for pilots, mechanics and other skilled labor and some of the airlines may offer wage and benefit packages which exceed ours. As we grow our fleet and/or more pilots approach retirement age, we may be affected by a pilot shortage. See “— Pilot attrition may negatively affect our operations and financial condition.” We may not be successful in retaining key personnel or in attracting other highly qualified personnel. Any inability to retain or attract significant numbers of qualified management and other personnel would have a material adverse effect on our business, results of operations and financial condition.

The supply of pilots to the airline industry is limited and may negatively affect our operations and financial condition. Increases in our labor costs, which constitute a substantial portion of our total operating costs, may adversely affect our business, results of operations and financial condition.

Our pilots are subject to stringent pilot qualification and crew member flight training standards (“FAA Qualification Standards”), which among other things require minimum flight time for pilots and mandate strict

 

69


Table of Contents

rules to minimize pilot fatigue. The existence of such requirements effectively limits the supply of qualified pilot candidates and increases pilot salaries and related labor costs. A shortage of pilots would require us to further increase our labor costs, which would result in a material reduction in our earnings. Such requirements also impact pilot scheduling, work hours and the number of pilots required to be employed for our operations.

In addition, we are in the process of transitioning the majority of our pilot-training in-house and our operations and financial condition may be negatively impacted if we are unable to train pilots in a timely manner. Due to an industry-wide shortage of qualified pilots, driven by the flight hours requirements under the FAA Qualification Standards and attrition resulting from the hiring needs of other industry participants, pilot training timelines have significantly increased and stressed the availability of flight simulators, instructors and related training equipment. Future changes to FAA regulations and requirements could also prohibit or materially restrict our ability to train pilots in-house. As a result of the foregoing, the training of our pilots may not be accomplished in a cost-efficient manner or in a manner timely enough to support our operational needs.

Due to the flexibility on the types of aircraft and routes we offer, we may not have access to a qualified pilot at the departure location for a particular flight. We rely on commercial airlines to fly our pilots to the departure location when our pilots come onto a work rotation or when there is a grounded aircraft or other maintenance event where there is a need for a pilot to switch planes. Any disruption to such commercial airline activity may cause us to delay or cancel a flight and could adversely affect our reputation, business, results of operation and financial condition. Aviation businesses are often affected by factors beyond their control including: air traffic congestion at airports; airport slot restrictions; air traffic control inefficiencies; increased and changing security measures; changing regulatory and governmental requirements; new or changing travel-related taxes; any of which could have a material adverse effect on our business, results of operations and financial condition.

Pilot attrition may negatively affect our operations and financial condition.

In recent years, we have experienced significant volatility in our attrition, including volatility resulting from training delays, pilot wage and bonus increases at other industry participants and the growth of cargo, low-cost and ultra-low-cost airlines. In prior periods, these factors, at times, caused our pilot attrition rates to be higher than our ability to hire and retain replacement pilots. If our attrition rates are higher than our ability to hire and retain replacement pilots, our operations and financial results could be materially and adversely affected.

We may be subject to unionization, work stoppages, slowdowns or increased labor costs and the unionization of our pilots, maintenance workers and inflight crewmembers could result in increased labor costs.

Our business is labor intensive and while our employees, particularly our pilots and our maintenance workers, are not currently represented by labor unions, we may, in the future, experience union organizing activities of our pilots, maintenance workers or other crewmembers. Such union organization activities could lead to work slowdowns or stoppages, which could result in loss of business. In addition, union activity could result in demands that may increase our operating expenses and adversely affect our business, financial condition, results of operations and competitive position. Any of the different groups or classes of our crewmembers could unionize at any time, which would require us to negotiate in good faith with the crew member group’s certified representative concerning a collective bargaining agreement. In addition, we may be subject to disruptions by unions protesting the non-union status of our other crewmembers. Any of these events would be disruptive to our operations and could harm our business.

We may never realize the full value of our intangible assets or our long-lived assets, causing us to record impairments that may materially adversely affect our financial conditions and results of operations.

In accordance with applicable accounting standards, we are required to test our indefinite-lived intangible assets for impairment on an annual basis, or more frequently where there is an indication of impairment. In addition, we are required to test certain of our other assets for impairment where there is any indication that an asset may be impaired, such as our market capitalization being less than the book value of our equity.

 

70


Table of Contents

We may be required to recognize losses in the future due to, among other factors, extreme fuel price volatility, tight credit markets, government regulatory changes, decline in the fair values of certain tangible or intangible assets, such as aircraft, unfavorable trends in historical or forecasted results of operations and cash flows and an uncertain economic environment, as well as other uncertainties.

We can provide no assurance that a material impairment loss of tangible or intangible assets will not occur in a future period. The value of our aircraft could also be impacted in future periods by changes in supply and demand for these aircraft. Such changes in supply and demand for certain aircraft types could result from the grounding of aircraft. See also “— The residual value of our aircraft may be less than estimated in our depreciation policies.”

An impairment loss could have a material adverse effect on our financial condition and operating results.

The residual value of our aircraft may be less than estimated in our depreciation policies.

As of March 31, 2023, we had $255.0 million of property and equipment and related assets, net of accumulated depreciation, of which $221.9 million relates to aircraft. In accounting for these long-lived assets, we make estimates about the expected useful lives of the assets, the expected residual values of certain of these assets, and the potential for impairment based on the fair value of the assets and the cash flows they generate. Factors indicating potential impairment include, but are not limited to, significant decreases in the market value of the long-lived assets, a significant change in the condition of the long-lived assets and operating cash flow losses associated with the use of the long-lived assets. In the event the estimated residual value of any of our aircraft types is determined to be lower than the residual value assumptions used in our depreciation policies, the applicable aircraft type in our fleet may be impaired and may result in a material reduction in the book value of applicable aircraft types we operate or we may need to prospectively modify our depreciation policies. An impairment on any of the aircraft types we operate or an increased level of depreciation expense resulting from a change to our depreciation policies could result in a material negative impact to our financial results.

Significant reliance on Textron aircraft and spare parts poses risks to our business and prospects.

As part of our business strategy, we have historically flown primarily Textron Aviation (“Textron”) and Gulfstream Aerospace (“Gulfstream”) aircraft. A majority of the aircraft we currently operate are the product of those two manufacturers. We have negotiated preferred rates with Textron for line maintenance services, certain component repair services and to purchase and exchange parts. Parts and services from Gulfstream and Textron are subject to their product and workmanship warranties. If either Gulfstream or Textron fails to adequately fulfill its obligations towards us or experiences interruptions or disruptions in production or provision of services due to, for example, bankruptcy, natural disasters, labor strikes or disruption of its supply chain, we may experience a significant delay in the delivery of or fail to receive previously ordered aircraft and parts, which would adversely affect our revenue and results of operations and could jeopardize our ability to meet the demands of our program participants. Although we could choose to operate aircraft of other manufacturers or increase our reliance on third-party operators, such a change would involve substantial expense to us and could disrupt our business activities.

Significant reliance on certain third-party aircraft engine manufacturers and engine management companies poses risks to our owned and leased aircraft and operations.

As part of our business strategy, we have historically relied on Pratt & Whitney Canada, Corp. (“Pratt & Whitney”), Williams International (“Williams”) and Rolls-Royce plc (“Rolls-Royce”) aircraft engines to power substantially all of our owned and leased aircraft. If any of Pratt &Whitney, Williams or Rolls-Royce fail to adequately fulfill their obligations towards us or experience interruptions or disruptions in production or provision of services due to, for example, bankruptcy, natural disasters, labor strikes or disruption of its supply

 

71


Table of Contents

chain, we may experience a significant delay in the delivery of or fail to receive previously ordered aircraft engines and parts, which would adversely affect our revenue and profitability and could jeopardize our ability to meet the demands of our program participants.

We have entered into engine program agreements with various third-party providers, including Jet Support Services, Inc., Pratt & Whitney, Rolls-Royce, Textron and Williams, whom we rely on to provide engine related maintenance and services. If such third-party providers terminate their contracts with us, do not provide timely or consistently high-quality service or increase pricing to terms we do not believe to be reasonable, we may not be able to replace them in a cost-efficient manner or in a manner timely enough to support our operational needs, which could have a material adverse effect on our business, financial condition and results of operations.

We may incur substantial maintenance costs as part of our leased aircraft return obligations.

Our aircraft lease agreements may contain provisions that require us to return aircraft airframes and engines to the lessor in a specified condition or pay an amount to the lessor based on the actual return condition of the equipment. These lease return costs are recorded in the period in which they are incurred. Any unexpected increase in maintenance return costs may negatively impact our financial position and results of operations.

We are exposed to operational disruptions due to maintenance.

Our fleet requires regular maintenance work, which may cause operational disruption. Our inability to perform timely maintenance and repairs can result in our aircraft being underutilized which could have an adverse impact on our business, financial condition and results of operations. On occasion, airframe manufacturers and/or regulatory authorities require mandatory or recommended modifications to be made across a particular fleet which may mean having to ground a particular type of aircraft. This may cause operational disruption to and impose significant costs on us. Furthermore, our operations in remote locations, where delivery of components and parts could take a significant period of time, could result in delays in our ability to maintain and repair our aircraft. We often rely on commercial airlines to deliver such components and parts. Any such delays may pose a risk to our business, financial condition and results of operations. See “— Aviation businesses are often affected by factors beyond their control including: air traffic congestion at airports; airport slot restrictions; air traffic control inefficiencies; increased and changing security measures; changing regulatory and governmental requirements; new or changing travel-related taxes; any of which could have a material adverse effect on our business, results of operations and financial condition.” Moreover, as our aircraft base increases and our fleet ages, our maintenance costs could potentially increase. Additionally, certain parts may no longer be produced and adversely affect our ability to perform necessary repairs.

Our transition to in-house maintenance, repair and overhaul activities could prove unsuccessful or impact key relationships.

We entered the Maintenance, Repair, and Overhaul (“MRO”) business in the second quarter of 2021 with the opening of our electrostatic painting and coating facility. Subsequently, in the third quarter of 2021, we officially launched the MRO operation, offering a complete line of interior and exterior refurbishment services to third-party aircraft in addition to maintaining our own fleet. We began installing avionics in our mid-size fleet in the second quarter 2022. In October of 2022, we opened a new 48,000 square foot hangar dedicated to our growing MRO division. We plan to add additional facilities at our headquarters location in Kinston, North Carolina, and potentially other geographical locations in the future, to complement our growing MRO operations.

We may be unsuccessful in such MRO efforts, which could have an adverse effect on our future business and results of operations. Additionally, the successful execution of our MRO strategy could adversely affect our relationships with vendors historically providing MRO services to us, from whom we expect to continue to require maintenance and other services. In addition, performing such services in-house would internalize the

 

72


Table of Contents

risks and potential liability for the performance of such MRO services. If maintenance is not performed properly this may lead to significant damage to aircraft, loss of life, negative publicity and legal claims against us.

Significant increases in fuel costs could have a material adverse effect on our business, financial condition and results of operations.

Fuel is essential to the operation of our aircraft and to our ability to carry out our transport services. Fuel costs are a significant component of our operating expenses. A significant increase in fuel costs may negatively impact our revenue, operating expenses and results of operations. The majority of our contractual service obligations allow for rate adjustments to account for changes in fuel prices. Our jet club and guaranteed revenue (“GRP”) programs generally adjust incrementally on a sliding scale based on changes in jet fuel prices. Wholesale rates are non-contractual, so rates are adjusted on an ad-hoc basis. Given our contractual ability to pass on increased fuel costs, in whole or in part, to certain of our customers and mitigate the risk with others, we do not maintain hedging arrangements for the price of fuel. However, increased fuel surcharges may affect our revenue and retention if a prolonged period of high fuel costs occurs. Additionally, participants in the most recent version of our jet club agreement introduced on June 20, 2023 are subject to fixed rates for the first 12 months of the program. A significant increase in fuel costs could have a material adverse effect on our business, financial condition and results of operations in the interim until we are able to make such jet fuel rate adjustments.

In addition, potential increased environmental regulations that might require new fuel sources (e.g., sustainable aircraft fuel) could lead to increased costs. To the extent there is a significant increase in fuel costs that affects the amount our customers choose to fly with us, it may have a material adverse effect on our business, financial condition and results of operations.

Our insurance may become too difficult or expensive to obtain. If we are unable to maintain sufficient insurance coverage, it may materially and adversely impact our results of operations and financial position.

Hazards are inherent in the aviation industry and may result in loss of life and property, potentially exposing us to substantial liability claims arising from the operation of aircraft. We carry insurance for aviation hull, aviation liability, premises, hangar keepers, product, war risk, general liability, workers compensation, and other insurance customary in the industry in which we operate. Insurance underwriters are required by various federal and state regulations to maintain minimum levels of reserves for known and expected claims. However, there can be no assurance that underwriters have established adequate reserves to fund existing and future claims. The number of accidents, as well as the number of insured losses within the aviation and aerospace industries, and the impact of general economic conditions on underwriters may result in increases in premiums above the rate of inflation. To the extent that our existing insurance carriers are unable or unwilling to provide us with sufficient insurance coverage, and if insurance coverage is not available from another source (for example, a government entity), our insurance costs may increase and may result in our being in breach of regulatory requirements or contractual arrangements requiring that specific insurance be maintained, which may have a material adverse effect on our business, financial condition and results of operations.

Our self-insurance programs may expose us to significant and unexpected costs and losses.

Since April 1, 2022, we have maintained employee health insurance coverage on a self-insured basis. We do maintain stop loss coverage which sets a limit on our liability for both individual and aggregate claim costs. Prior to April 1, 2022, we maintained such coverage on a fully insured basis. We record a liability for our estimated cost of claims incurred and unpaid as of each balance sheet date. Our estimated liability is recorded on an undiscounted basis and includes a number of significant assumptions and factors, including historical trends, expected costs per claim, actuarial assumptions and current economic conditions. Our history of claims activity for all lines of coverage has been and will be closely monitored, and liabilities will be adjusted as warranted based on changing circumstances. It is possible, however, that our actual liabilities may exceed our estimates of

 

73


Table of Contents

loss. We may also experience an unexpectedly large number of claims that result in costs or liabilities in excess of our projections, and therefore we may be required to record additional expenses. For these and other reasons, our self-insurance reserves could prove to be inadequate, resulting in liabilities in excess of our available insurance and self-insurance. If a successful claim is made against us and is not covered by our insurance or exceeds our policy limits, our business may be negatively and materially impacted.

If our efforts to continue to build our strong brand identity and improve member satisfaction and loyalty are not successful, we may not be able to attract or retain customers, and our operating results may be adversely affected.

We must continue to build and maintain strong brand identity for our products and services, which have expanded over time. We believe that strong brand identity will continue to be important in attracting customers. If our efforts to promote and maintain our brand are not successful, our operating results and our ability to attract members and other customers may be adversely affected. From time to time, our members and other customers may express dissatisfaction with our products and service offerings, in part due to factors that could be outside of our control, such as the timing and availability of aircraft and service interruptions driven by prevailing political, regulatory or natural conditions. To the extent dissatisfaction with our products and services is widespread or not adequately addressed, our brand may be adversely impacted and our ability to attract and retain customers may be adversely affected. In connection with any expansion into additional markets, we will also need to establish our brand and to the extent we are not successful, our business in such new markets would be adversely impacted.

Any failure to offer high-quality customer support may harm our relationships with our customers and could adversely affect our reputation, brand, business, financial condition and results of operations.

Through our marketing, advertising, and communications with our customers, we set the tone for our brand as one based on a high-quality of customer service and we strive to create high levels of customer satisfaction through the experience provided by our team and representatives. The ease and reliability of our offerings, including our ability to provide high-quality customer support, helps us attract and retain customers. Customers depend on our services team to resolve any issues relating to our products and services, such as scheduling changes and other updates to trip details and assistance with certain billing matters. Our ability to provide effective and timely support is largely dependent on our ability to attract and retain skilled employees who can support our customers and are sufficiently knowledgeable about our product and services. As we continue to grow our business and improve our platform, we will face challenges related to providing quality support at an increased scale. Any failure to provide efficient customer support, or a market perception that we do not maintain high-quality support, could adversely affect our reputation, brand, business, financial condition and results of operations.

A delay or failure to identify and devise, invest in and implement certain important technology, business and other initiatives could have a material impact on our business, financial condition and results of operations.

In order to operate our business, achieve our goals, and remain competitive, we continuously seek to identify and devise, invest in, implement and pursue technology, business and other important initiatives, such as those relating to aircraft fleet structuring, MRO operations, business processes, information technology, initiatives seeking to ensure high quality service experience and others.

Our business and the aircraft we maintain and operate are characterized by changing technology, introductions and enhancements of models of aircraft and services and shifting customer demands, including technology preferences. Our future growth and financial performance will depend in part upon our ability to develop, market and integrate new services and to accommodate the latest technological advances and customer preferences. In addition, the introduction of new technologies or services that compete with our product and services could result in our revenues decreasing over time. If we are unable to upgrade our operations or fleet with the latest technological advances in a timely manner, or at all, our business, financial condition and results of operations could be negatively impacted.

 

74


Table of Contents

We rely on third-party internet, mobile, and other products and services to deliver our mobile and web applications and flight management system offerings, and any disruption of, or interference with, our use of those services could adversely affect our business, financial condition, results of operations and customers.

Our customer-facing technology platform’s continuing and uninterrupted performance is critical to our success. That platform is dependent on the performance and reliability of internet, mobile and other infrastructure services that are not under our control. For example, we currently host our platform, including our mobile and web-based applications, and support our operations using a third-party provider of cloud infrastructure services. While we have engaged reputable vendors to provide these products or services, we do not have control over the operations of the facilities or systems used by our third-party providers. These facilities and systems may be vulnerable to damage or interruption from natural disasters, cybersecurity attacks, human error, terrorist attacks, power outages, pandemics and similar events or acts of misconduct. In addition, any changes in one of our third-party service provider’s service levels may adversely affect our ability to meet the requirements of our customers or needs of our employees.

We have experienced, and expect that in the future our systems will experience, interruptions, delays and outages in service and availability from time to time due to a variety of factors, including infrastructure changes, human or software errors, website hosting disruptions, capacity constraints or external factors beyond our control. While we are in the process of developing reasonable backup and disaster recovery plans, until such plans are finalized, we may be particularly vulnerable to such disruptions. Sustained or repeated system failures would reduce the attractiveness of our offerings and could disrupt our customers’, suppliers’, third-party vendors and aircraft providers’ businesses. It may become increasingly difficult to maintain and improve our performance, especially during peak usage times, as we expand our products and service offerings. Any negative publicity or user dissatisfaction arising from these disruptions could harm our reputation and brand, may adversely affect the usage of our offerings, and could harm our business, financial condition and results of operation.

We rely on third parties maintaining open marketplaces to distribute our mobile and web applications and to provide the software we use in certain of our products and offerings. If such third parties interfere with the distribution of our products or offerings, with our use of such software, or with the interoperability of our platform with such software, our business would be adversely affected.

Our platform’s mobile applications rely on third parties maintaining open marketplaces, including the Apple App Store and Google Play, which make applications available for download. There can be no assurance that the marketplaces through which we distribute our applications will maintain their current structures or that such marketplaces will not charge us fees to list our applications for download.

We rely upon certain third-party software and integrations with certain third-party applications, including Salesforce.com, Amazon and Microsoft and others, to provide our platform and products and service offerings. As our offerings expand and evolve, we may use additional third-party software or have an increasing number of integrations with other third-party applications, software, products and services. Third-party applications, software, products and services are constantly evolving, and we may not be able to maintain or modify our platform, including our mobile and web-based applications, to ensure its compatibility with third-party offerings following development changes. Moreover, some of our competitors or technology partners may take actions which disrupt the interoperability of our offerings with their own products or services, or exert strong business influence on our ability to operate our platform and provide our products and service offerings to customers.

In addition, if any of our third-party providers cease to provide access to the third-party software that we use, do not provide access to such software on terms that we believe to be attractive or reasonable, do not provide us with the most current version of such software, modify their products, standards or terms of use in a manner that degrades the functionality or performance of our platform or is otherwise unsatisfactory to us or gives preferential treatment to competitive products or services, we may be required to seek comparable software from other sources, which may be more expensive and/or inferior, or may not be available at all. Any of these events could adversely affect our business, financial condition and results of operations.

 

75


Table of Contents

We may incur increased costs to comply with privacy and data protection laws, regulations, and industry standards and, to the extent we fail to comply, we could be subject to government enforcement actions, private claims and litigation, and adverse publicity.

As part of our day-to-day business operations and the services we provide, including through our website and mobile application, we receive, collect, store, process, transmit, share, and use various kinds of personal information pertaining to our employees, members and other travelers, aircraft owners and buyers, and business partners. A variety of federal, state, local, and foreign laws, regulations, and industry standards apply, or could in the future apply as our business grows and expands, to our processing of that information. The California Consumer Privacy Act of 2018, for example, requires covered companies that process personal information about California residents to make specific disclosures about their data collection, use, and sharing practices, and to allow consumers to opt out of certain types of data sharing with third parties, among other obligations. We are required to comply with the Payment Card Industry Data Security Standard (“PCI DSS”), a set of technical and operating requirements issued by payment card brands designed to protect cardholder data because we accept debit and credit cards for payment.

These laws, regulations, and industry standards are continually evolving and are subject to potentially differing interpretations, including as to their scope and applicability to our business. The interpretation of these laws, regulations, and standards can be uncertain, and they may be applied inconsistently from one jurisdiction to another or may conflict with other rules or our practices. As a result, our practices may not have complied or may not comply in the future with all such laws, regulations, and industry standards.

Compliance with current and future privacy and data protection laws, regulations, and industry standards can be costly and time-consuming, and may necessitate changes to our business practices with respect to the collection, use, and disclosure of personal information, which may adversely affect our business and financial condition. Any failure, or perceived failure, by us to comply with these laws, regulations, and industry standards could have a materially adverse impact to our reputation and brand, and may result in government investigations and enforcement actions, as well as claims for damages and other forms of relief by affected individuals, business partners, and other third parties. Any such investigations, enforcement actions, or claims could require us to change our operations, incur substantial costs and expenses in an effort to comply, force us to incur significant expenses in defense of such proceedings, distract our management, increase our costs of doing business, result in a loss of customers and vendors, result in the imposition of monetary penalties, and otherwise adversely affect our business, financial condition, and results of operations.

Any failure to maintain the security of personal or other confidential information that is stored in our information technology systems or by third parties on our behalf, whether as the result of cybersecurity breaches or otherwise, could damage our reputation, result in litigation or other legal actions against us, cause us to incur substantial additional costs, and materially adversely affect our business and operating results.

Our information technology systems, and those of our third-party service providers and business partners, contain personal financial and other sensitive information relating to our customers, employees, and other parties, as well as proprietary and other confidential information related to our business. Attacks against these systems, including but not limited to ransomware, malware, and phishing attacks, create a risk of data breaches and other cybersecurity incidents. Some of our systems and third-party service providers’ systems have experienced security incidents or breaches, and although those incidents did not have a material adverse effect on our operating results, there can be no assurance of a similar result in the future.

Any compromise of our information systems or of those of businesses with which we interact that results in personal information or other confidential information being accessed, obtained, damaged, disclosed, destroyed, modified, lost, or used by unauthorized persons could harm our reputation and expose us to regulatory actions, customer attrition, remediation expenses, and claims from customers, employees, and other persons. Moreover, a

 

76


Table of Contents

security compromise could require us to devote significant management resources to address the problems created by the issue and to expend significant additional resources to upgrade our security measures, and could result in a disruption of our operations. To the extent a cybersecurity breach or other data security incident affects payment card information that we maintain, or we otherwise fail to comply with PCI DSS, we could also be subject to costly fines or additional fees from the payment card brands whose cards we accept or could lose the ability to accept those payment cards, which could have a material adverse effect on our business, financial condition, and results of operations.

Privacy and data protection laws can also impose liability for security and privacy breaches that affect personal information we maintain. Among other obligations, breaches affecting personal information may trigger obligations under federal and state laws to notify affected individuals, government agencies, and the media. Such breaches could also subject us to fines, sanctions, and other legal liability and harm our reputation.

Our obligations in connection with our indebtedness and other contractual obligations could impair our liquidity and thereby harm our business, results of operations and financial condition.

We have significant long-term lease obligations primarily relating to our aircraft fleet. On March 31, 2023, we had 32 aircraft under operating leases, with an average remaining lease term of approximately 3.67 years. As of March 31, 2023, future minimum lease payments due under all long-term operating leases were approximately $58.7 million. Additionally, in connection with 34 aircraft leases, third parties have been granted a put option, which, if exercised, requires us to purchase the leased aircraft at the end of the lease term based on a pre-determined exercise price. As of March 31, 2023, we were subject to up to $100.0 million in future aggregate contractual put obligations. Our ability to pay our contractual obligations will depend on our operating performance, cash flow and our ability to secure adequate financing, which will in turn depend on, among other things, the success of our current business strategy, U.S. and global economic conditions, the availability and cost of financing, as well as general economic and political conditions and other factors that are generally beyond our control.

Additionally, as of March 31, 2023, we had approximately $202.1 million in total long-term debt outstanding. The majority of our long-term debt was incurred in connection with the acquisition of aircraft. During the quarter ended March 31, 2023, our principal payments of long-term debt totaled $18.4 million.

Although our cash flows from operations and our available capital, including the proceeds from financing transactions, have been sufficient to meet our obligations and commitments to date, our liquidity has been, and may in the future be, negatively affected by the risk factors discussed herein. If our liquidity is materially diminished, our cash flow available to fund working capital requirements, capital expenditures and business development efforts may be materially and adversely affected.

Our existing indebtedness, potential for a non-investment grade credit ratings and the availability of our assets as collateral for future loans or other indebtedness, which available collateral would be reduced under other future liquidity-raising transactions, may make it difficult for us to raise additional capital if we are required to meet our liquidity needs on acceptable terms, or at all.

We cannot be assured that our operations will generate sufficient cash flow to make any required payments, or that we will be able to obtain financing to make capital expenditures that we believe are necessary to fulfill our strategic directives. The amount of our fixed obligations could have a material adverse effect on our business, results of operations and financial condition.

Our ability to obtain financing or access capital markets may be limited.

There are a number of factors that may limit our ability to raise financing or access capital markets in the future, including future debt and future contractual obligations, our liquidity and credit status, our operating cash

 

77


Table of Contents

flows, the market conditions in the aviation industry, U.S. and global economic conditions, the general state of the capital markets and the financial position of the major providers of aircraft and other aviation industry financing. We cannot assure you that we will be able to source external financing for our capital needs, and if we are unable to source financing on acceptable terms, or unable to source financing at all, our business could be materially adversely affected. To the extent we finance our activities with debt, we may become subject to financial and other covenants that may restrict our ability to pursue our business strategy or otherwise constrain our growth and operations.

We face a concentration of credit risk.

We maintain our cash and cash equivalent balances at financial or other intermediary institutions. The combined account balances at each institution typically exceeds Federal Deposit Insurance Corporation (“FDIC”) insurance coverage of $250,000 per depositor, and, as a result, we face a concentration of credit risk related to amounts on deposit in excess of FDIC insurance coverage. As of March 31, 2023, substantially all of our cash and cash equivalent balances held at financial institutions exceeded FDIC insured limits. Any event that would cause a material portion of our cash and cash equivalents at financial institutions to be uninsured by the FDIC could have a material adverse effect on our financial condition and results of operations.

Additionally, as of the quarter ended March 31, 2023, one customer accounted for a significant majority of total receivables at that time. The agreement with that customer was terminated on June 30, 2023 and the receivable balances were eliminated, although the now former customer subsequently initiated a lawsuit against flyExclusive. For more information, see “Legal Proceedings.

Aviation businesses are often affected by factors beyond their control including: air traffic congestion at airports; airport slot restrictions; air traffic control inefficiencies; increased and changing security measures; changing regulatory and governmental requirements; new or changing travel-related taxes; any of which could have a material adverse effect on our business, results of operations and financial condition.

Like other aviation companies, our business is affected by factors beyond our control, including air traffic congestion at airports, airport slot restrictions, air traffic control inefficiencies, increased and changing security measures, changing regulatory and governmental requirements, and/or new or changing travel-related taxes. Factors that cause flight delays frustrate passengers, increase operating costs and decrease revenues, which in turn could adversely affect profitability. Any general reduction in flight volumes could have a material adverse effect on our business, results of operations and financial condition. In the United States, the federal government singularly controls all U.S. airspace, and aviation operators are completely dependent on the FAA to operate that airspace in a safe, efficient and affordable manner. The expansion of our business into international markets will result in a greater degree of interaction with the regulatory authorities of the foreign countries in which we may operate. The air traffic control system, which is operated by the FAA, faces challenges in managing the growing demand for U.S. air travel. U.S. and foreign air-traffic controllers often rely on outdated technologies that routinely overwhelm the system and compel aviation operators to fly inefficient, indirect routes resulting in delays and increased operational cost. In addition, there are currently proposals before Congress that could potentially lead to the privatization of the U.S. air traffic control system, which could adversely affect our business. Further, implementation of the Next Generation Air Transport System by the FAA would result in changes to aircraft routings and flight paths that could lead to increased noise complaints and lawsuits, resulting in increased costs.

Extreme weather, natural disasters and other adverse events could have a material adverse effect on our business, results of operations and financial condition.

Adverse weather conditions and natural disasters, such as hurricanes, winter snowstorms or earthquakes, can cause flight cancellations or significant delays. Cancellations or delays due to adverse weather conditions or natural disasters, air traffic control problems or inefficiencies, breaches in security or other factors may affect us

 

78


Table of Contents

to a greater degree than our competitors who may be able to recover more quickly from these events, and therefore could have a material adverse effect on our business, results of operations and financial condition to a greater degree than other air carriers. Any general reduction in passenger traffic could have a material adverse effect on our business, results of operations and financial condition.

We are subject to risks associated with climate change, including the potential increased impacts of severe weather events on our operations and infrastructure.

Climate change-related regulatory activity and developments may adversely affect our business and financial results by requiring us to reduce our emissions, make capital investments to modernize certain aspects of our operations, purchase carbon offsets, or otherwise pay for our emissions. Such activity may also impact us indirectly by increasing our operating costs.

The potential physical effects of climate change, such as increased frequency and severity of storms, floods, fires, fog, mist, freezing conditions, sea-level rise and other climate-related events, could affect our operations, infrastructure, and financial results. Operational impacts, such as the delay or cancellation of flights, could result in loss of revenue. In addition, certain of our fixed base operators are in locations susceptible to the impacts of storm-related flooding and sea-level rise, which could result in costs and loss of revenue. We could incur significant costs to improve the climate resiliency of our infrastructure and otherwise prepare for, respond to, and mitigate such physical effects of climate change. We are not able to accurately predict the materiality of any potential losses or costs associated with the physical effects of climate change.

Our business is primarily focused on certain targeted geographic regions making us vulnerable to risks associated with having geographically concentrated operations.

While our customer base is located throughout the continental United States, approximately 70% of our flight demand is within two flight hours of our headquarters in Kinston, North Carolina. As a result, our business, financial condition and results of operations are susceptible to certain regional factors, including state regulations and severe weather conditions, catastrophic events or other disruptions.

The operation of aircraft is subject to various risks, and failure to maintain an acceptable safety record may have an adverse impact on our ability to obtain and retain customers.

The operation of aircraft is subject to various risks, including catastrophic disasters, crashes, mechanical failures and collisions, which may result in loss of life, personal injury and/or damage to property and equipment. We may experience accidents in the future. These risks could endanger the safety of our customers, our personnel, third parties, equipment, cargo and other property (both ours and that of third parties), as well as the environment. If any of these events were to occur, we could experience loss of revenue, termination of customer contracts, higher insurance rates, litigation, regulatory investigations and enforcement actions (including potential grounding of our fleet and suspension or revocation of our operating authorities) and damage to our reputation and customer relationships. In addition, to the extent an accident occurs with an aircraft we operate or charter, we could be held liable for resulting damages, which may involve claims from injured passengers and survivors of deceased passengers. There can be no assurance that the amount of our insurance coverage available in the event of such losses would be adequate to cover such losses, or that we would not be forced to bear substantial losses from such events, regardless of our insurance coverage. Moreover, any aircraft accident or incident, even if fully insured, and whether involving us or other private aircraft operators, could create a public perception that we are less safe or reliable than other private aircraft operators, which could cause our customers to lose confidence in us and switch to other private aircraft operators or other means of transportation. In addition, any aircraft accident or incident, whether involving us or other private aircraft operators, could also affect the public’s view of industry safety, which may reduce the amount of trust by our customers.

We incur considerable costs to maintain the quality of (i) our safety program, (ii) our training programs and (iii) our fleet of aircraft. We cannot guarantee that these costs will not increase. Likewise, we cannot guarantee

 

79


Table of Contents

that our efforts will provide an adequate level of safety or an acceptable safety record. If we are unable to maintain an acceptable safety record, we may not be able to retain existing customers or attract new customers, which could have a material adverse effect on our business, financial condition and results of operations. Failure to comply with regulatory requirements related to the maintenance of our aircraft and associated operations may result in enforcement actions, including revocation or suspension of our operating authorities in the United States and potentially other countries.

Any damage to our reputation or brand image could adversely affect our business or financial results.

Maintaining a good reputation is critical to our business. Our reputation or brand image could be adversely impacted by, among other things, any failure to maintain high ethical, social and environmental sustainability practices for all of our operations and activities, our impact on the environment, any failure to provide consistent and high-quality customer service, public pressure from investors or policy groups to change our policies, customer perceptions of our advertising campaigns, sponsorship arrangements or marketing programs, customer perceptions of our use of social media, or customer perceptions of statements made by us, our employees and executives, agents or other third parties. In addition, we operate in a highly visible industry that has significant exposure on social media. Negative publicity, including as a result of misconduct by our customers, vendors or employees, can spread rapidly through social media. Should we not respond in a timely and appropriate manner to address negative publicity, our brand and reputation may be significantly harmed. Damage to our reputation or brand image or loss of customer confidence in our services could adversely affect our business and financial results as well as require additional resources to rebuild or repair our reputation.

We could suffer losses and adverse publicity stemming from any accident involving our aircraft models operated by third parties.

Certain aircraft models that we operate have experienced accidents while operated by third parties. If other operators experience accidents with aircraft models that we operate, obligating us to take such aircraft out of service until the cause of the accident is determined and rectified, we might lose revenues and might lose customers. It is also possible that the FAA or other regulatory bodies in another country could ground the aircraft and restrict it from flying. In addition, safety issues experienced by a particular model of aircraft could result in customers refusing to use that particular aircraft model or a regulatory body grounding that particular aircraft model. The value of the aircraft model might also be permanently reduced in the secondary market if the model were to be considered less desirable for future service. Such accidents or safety issues related to aircraft models that we operate could have a material adverse effect on our business, financial condition and results of operations.

Terrorist activities or warnings have dramatically impacted the aviation industry and will likely continue to do so.

The terrorist attacks of September 11, 2001, and their aftermath have negatively impacted the aviation business in general. If additional terrorist attacks are launched against the aviation industry, there will be lasting consequences of the attacks, which may include loss of life, property damage, increased security and insurance costs, increased concerns about future terrorist attacks, increased government regulation and airport delays due to heightened security. We cannot provide any assurance that these events will not harm the aviation industry generally or our operations or financial condition in particular.

We identified material weaknesses in our internal control over financial reporting, and we may identify additional material weaknesses in the future that may cause us to fail to meet our reporting obligations or result in material misstatements of our financial statements. If we fail to remediate any material weaknesses or if we otherwise fail to establish and maintain effective control over financial reporting, our ability to accurately and timely report our financial results could be adversely affected.

Our management conducted an evaluation of the effectiveness of internal control over financial reporting based on the framework in “Internal Control – Integrated Framework (2013)” issued by the Committee of

 

80


Table of Contents

Sponsoring Organizations of the Treadway Commission (“COSO”). Under auditing standards established by the U.S. Public Company Accounting Oversight Board, a material weakness is a deficiency or combination of deficiencies in internal control over financial reporting, such that there is a reasonable possibility that a material misstatement of annual or interim financial statements will not be prevented or detected and corrected on a timely basis.

In connection with the audit of our financial statements for the years ended December 31, 2022, 2021 and 2020, we identified material weaknesses in our internal control over financial reporting. As of December 31, 2022, 2021, and 2020, we did not effectively apply the Internal Control - Integrated Framework (2013) issued by the Committee of Sponsoring Organizations of the Treadway Commission, or the COSO framework, due primarily to an insufficient complement of personnel possessing the appropriate accounting and financial reporting knowledge and experience. Additionally, we did not maintain effective controls relating to accounting for variable interest entities, related party transactions, and property and equipment.

Although management is working to remediate the material weaknesses by hiring additional qualified accounting and financial reporting personnel, and further evolving our accounting processes and systems, we cannot provide assurance that these measures will be sufficient to remediate the material weaknesses that have been identified or prevent future material weaknesses or significant deficiencies from occurring.

We may identify future material weaknesses in our internal controls over financial reporting or fail to meet the demands that will be placed upon us as a public company, including the requirements of SOX, and we may be unable to accurately report our financial results, or report them within the timeframes required by law or stock exchange regulations. We cannot provide assurance that our existing material weaknesses will be remediated or that additional material weaknesses will not exist or otherwise be discovered, any of which could adversely affect our reputation, financial condition and results of operations.

We lease our corporate headquarters and operations facilities from third-party affiliates and a failure to renew such leases could adversely affect our business.

Certain subsidiaries of LGM Ventures, LLC (“LGMV”), which is owned by Segrave, lease to us a substantial portion of our headquarters and maintenance and operations facilities. During the quarter ended March 31, 2023, rental payments under the leases related to LGMV were $357 thousand. While the majority of these leases have terms greater than 10 years we have no assurance that these related parties will renew the lease agreements after expiration or that any renewal offered to us will be on terms that we find acceptable. If we cannot renew the leases, we will be required to move a substantial portion of our headquarters and operations, which may adversely affect our reputation, financial condition and results of operation.

On June 30, 2023, we terminated our agreement with a customer that accounted for a significant portion of our total revenues the past two years. Such termination could have an adverse effect on our business, results of operations and financial condition if we fail to materially replace the revenue derived from such customer moving forward.

For the years ended December 31, 2022 and 2021, one customer has accounted for 39% and 23% of total revenue, respectively, and for the quarters ended March 31, 2023 and 2022, one customer has accounted for 33% and 37% of total revenue, respectively. On June 30, 2023, we terminated our agreement with such customer. Subsequently, on July 5, 2023, such customer initiated a lawsuit against us, see the section entitled “Other Information About LGM Legal Proceedings” for more information about such lawsuit.

Although we expected the percentage of total revenue concentrated in such customer to continue to decrease over the next few years, a failure to materially replace the revenue derived from such customer may adversely affect our financial condition and results of operations.

 

81


Table of Contents

Additionally, as of the quarter ended March 31, 2023, one customer accounted for a significant majority of total receivables at that time. The agreement with that customer was terminated on June 30, 2023 and the receivable balances were eliminated, although the now former customer subsequently initiated a lawsuit against flyExclusive. For more information, see “Legal Proceedings.”

It may ultimately be determined that we did not qualify for the Employee Retention Credit and we may be required to repay the ERC amounts received, which could have a material adverse effect on our business, results of operations and financial condition.

As of March 31, 2023, LGM had applied for $9.5 million and received the Employee Retention Credit (“ERC”) in the total amount of $8.9 million. Our legal counsel has issued a legal opinion that we, more likely than not, qualified for the ERC. However, it remains uncertain whether we meet the qualifications required to receive the ERC. If we are ultimately required to repay the ERC it may materially adversely affect our financial condition and results of operations.

Legal and Regulatory Risks Relating to Our Business

We are subject to significant governmental regulation and changes in government regulations imposing additional requirements and restrictions on our operations could increase our operating costs and result in service delays and disruptions.

All FAA certified air carriers, including us, are subject to regulation by the DOT, the FAA and other governmental agencies, including the DHS, the TSA, the CBP and others. The laws and regulations enforced by these and other agencies impose substantial costs on us, may reduce air travel demand, and also may restrict the manner in which we conduct our business now or in the future, resulting in a material adverse effect on our operations. The FAA recently issued a proposed rulemaking that, when finalized, would expand the requirement for a safety management system to all certificate holders operating under FAA Part 135, which will likely increase our regulatory compliance costs. We also incur substantial costs in maintaining our current certifications and otherwise complying with the laws to which we are subject. An adverse decision by a federal agency may have a material adverse effect on our operations, such as an FAA decision to ground, or require time consuming inspections of or maintenance on, all or any of our aircraft. Our business may also be affected if government agencies shut down for any reason or if there is significant automation or another operational disruption, such as those attributed to Air Traffic Control or weather.

In addition, as described under the caption entitled “—Foreign Ownership,” we are also subject to restrictions imposed by federal law on the maximum amount of foreign ownership of U.S. airlines and oversight by the DOT in maintaining our status as a “citizen of the United States” (as defined at 49 U.S.C. Section 40102(a)(15) and administrative interpretations thereof issued by the DOT or its predecessor or successors, or as the same may be from time to time amended). A failure to comply with or changes to these restrictions may materially adversely affect our business and force a divesture of any foreign investment in excess of the applicable thresholds.

Foreign Ownership

Under DOT regulations and federal law, we must be owned and controlled by U.S. citizens. The restrictions imposed by federal law and regulations currently require that at least 75% of our voting stock must be owned and controlled, directly and indirectly, by persons or entities who are U.S. citizens, as defined in the Federal Aviation Act, that our president and at least two-thirds of the members of our Board of Directors and other managing officers be U.S. citizens, and that we be under the actual control of U.S. citizens. In addition, at least 51% of our total outstanding stock must be owned and controlled by U.S. citizens and no more than 49% of our stock may be held, directly or indirectly, by persons or entities who are not U.S. citizens and are from countries that have entered into “open skies” air transport agreements with the U.S. which allow unrestricted access between the

 

82


Table of Contents

United States and the applicable foreign country and to points beyond the foreign country on flights serving the foreign country. We are currently in compliance with these ownership provisions. As of March 31, 2023, we are 100% U.S. citizen owned.

Revocation of permits, approvals, authorizations and licenses.

Our business also requires a variety of federal, state and local permits, approvals, authorizations and licenses. Our business depends on the maintenance of such permits, approvals, authorizations and licenses. Our business is subject to regulations and requirements and may be adversely affected if we are unable to comply with existing regulations or requirements or if changes in applicable regulations or requirements occur.

We are subject to various environmental and noise laws and regulations, which could have a material adverse effect on our business, results of operations and financial condition.

We are subject to increasingly stringent federal, state, local and foreign laws, regulations and ordinances relating to the protection of the environment and noise, including those relating to emissions to the air, discharges (including storm water and de-icing fluid discharges) to surface and subsurface waters, safe drinking water and the use, management, disposal and release of, and exposure to, hazardous substances, oils and waste materials. We are or may be subject to new or proposed laws and regulations that may have a direct effect (or indirect effect through our third-party relationships or airport facilities at which we operate) on our operations. Any such existing, future, new or potential laws and regulations could have an adverse impact on our business, results of operations and financial condition.

Similarly, we are subject to environmental laws and regulations that require us to investigate and remediate soil or groundwater to meet certain remediation standards. Under certain laws, generators of waste materials, and current and former owners or operators of facilities, can be subject to liability for investigation and remediation costs at locations that have been identified as requiring response actions. Liability under these laws may be strict, joint and several, meaning that we could be liable for the costs of cleaning up environmental contamination regardless of fault or the amount of wastes directly attributable to us.

Environmental regulation and liabilities, including new or developing laws and regulations, or our initiatives in response to pressure from our stakeholders may increase our costs of operations and adversely affect us.

In recent years, governments, customers, suppliers, employees and other of our stakeholders have increasingly focused on climate change, carbon emissions, and energy use. Laws and regulations that curb the use of conventional energy or require the use of renewable fuels or renewable sources of energy, such as wind or solar power, could result in a reduction in demand for hydrocarbon-based fuels such as oil and natural gas. In addition, governments could pass laws, regulations or taxes that increase the cost of such fuels, thereby decreasing demand for our services and also increasing the costs of our operations. Other laws or pressure from our stakeholders may adversely affect our business and financial results by requiring, or otherwise causing, us to reduce our emissions, make capital investments to modernize certain aspects of our operations, purchase carbon offsets or otherwise pay for our emissions. Such activity may also impact us indirectly by increasing our operating costs. More stringent environmental laws, regulations or enforcement policies, as well as motivation to maintain our reputation with our key stakeholders, could have a material adverse effect on our business, financial condition and results of operations.

The issuance of operating restrictions applicable to one of the fleet types we operate could have a material adverse effect on our business, results of operations and financial condition.

Our owned and leased fleet is comprised of a limited number of aircraft types, including the Citation CJ3 / CJ3+, Citation Excel / XLS / XLS+, Citation Encore / Encore+, Citation Sovereign, Citation X, Gulfstream GIV-SP aircraft. The issuance of FAA or manufacturer directives restricting or prohibiting the use of any one or more of the aircraft types we operate could have a material adverse effect on our business, results of operations and financial condition.

 

83


Table of Contents

We may become involved in litigation that may materially adversely affect us.

From time to time, we may become involved in various legal proceedings relating to matters incidental to the ordinary course of our business, including employment, commercial, product liability, class action, whistleblower and other litigation and claims, and governmental and other regulatory investigations and enforcement proceedings. Such matters can be time-consuming, divert management attention and resources, cause us to incur significant expenses or liability and/or require us to change our business practices. Because of the potential risks, expenses and uncertainties of litigation, we may, from time to time, settle disputes, even where we believe that we have meritorious claims or defenses. Because litigation is inherently unpredictable, the results of any of these actions may have a material adverse effect on our business, results of operations and financial condition.

Risks Relating to Our Organization and Structure

Following the Closing, we will be a “controlled company” within the meaning of the NYSE listing standards and, as a result, will qualify for, and intend to rely on, exemptions from certain corporate governance requirements. You will not have the same protections afforded to stockholders of companies that are subject to such requirements.

Following the Closing, regardless of the percentage of redemptions, the Existing Equityholders will hold a majority of the PubCo Class B Common Stock and as a result, will control a majority of the voting power of PubCo. As a result of the Existing Equityholders’ holdings after Closing, we will qualify as a “controlled company” within the meaning of the corporate governance standards of the NYSE. Under these rules, a listed company of which more than 50% of the voting power is held by an individual, group or another company is a “controlled company” and may elect not to comply with certain corporate governance requirements, including the requirement that (i) a majority of the PubCo Board consist of independent directors, (ii) we have a compensation committee that is composed entirely of independent directors and (iii) we have a nominating/corporate governance committee that is composed entirely of independent directors.

We expect to rely on certain of these exemptions after the Closing. As a result, we will not be required to have a compensation committee consisting entirely of independent directors and we will not be required to have a nominating/corporate governance committee that is composed entirely of independent directors. We may also rely on the other exemptions so long as we qualify as a “controlled company.” To the extent we rely on any of these exemptions, holders of PubCo Class A Common Stock will not have the same protections afforded to stockholders of companies that are subject to all of the corporate governance requirements of the NYSE.

The multi-class structure of PubCo Common Stock will have the effect of concentrating voting power with Segrave, who will serve as Chief Executive Officer of PubCo. This concentration of voting power will limit other stockholders’ ability to influence the outcomes of important transactions, including a change of control.

Upon the completion of the Business Combination, Segrave will hold a percentage of the PubCo Class A Common Stock and PubCo Class B Common Stock outstanding that will be approximately (i) 75.3%, assuming no shares of EGA Class A Common Stock are redeemed and the maximum number of LGM Common Units are repurchased and (ii) 78.1%, assuming the maximum shares of EGA Class A Common Stock are redeemed and no LGM Common Units are repurchased. The percentages above assume that none of the warrants to purchase 11,833,333 shares of EGA Class A Common Stock (consisting of 7,500,000 EGA Public Warrants and 4,333,333 Private Placement Warrants issued to the Sponsor) are exercised. See “Summary of the Proxy Statement—Equity Ownership and Voting Power Upon Closing.” Accordingly, upon the consummation of the Business Combination, Segrave will be able to control or exert substantial influence over all matters submitted to our stockholders for approval, including the election of directors and amendments of our organization documents. Segrave may have interests that differ from those of the other stockholders and may vote in a way with which the other stockholders disagree and which may be adverse to their interests. This concentrated control may have the effect of delaying, preventing or deterring a change of control of PubCo, could deprive PubCo stockholders of an

 

84


Table of Contents

opportunity to receive a premium for their capital stock as part of a sale of PubCo, and might ultimately affect the market price of shares of PubCo Class A Common Stock. For information about PubCo’s securities, see the section entitled “Description of PubCo Securities.”

We cannot predict the impact PubCo’s multi-class structure may have on the stock price of PubCo Class A Common Stock.

We cannot predict whether PubCo’s multi-class structure will result in a lower or more volatile market price of PubCo Class A Common Stock or in adverse publicity or other adverse consequences. For example, certain index providers have announced restrictions on including companies with multiple-class share structures in certain of their indices. In July 2017, FTSE Russell and S&P Dow Jones announced that they would cease to allow most newly public companies utilizing dual or multi-class capital structures to be included in their indices. Affected indices include the Russell 2000 and the S&P 500, S&P MidCap 400 and S&P SmallCap 600, which together make up the S&P Composite 1500. Under the announced policies, our multi-class capital structure would make us ineligible for inclusion in certain indices, and as a result, mutual funds, exchange-traded funds and other investment vehicles that attempt to passively track those indices will not be investing in our stock. It is possible that these policies may depress valuations compared to those of other similar companies that are included in such indices. Because of our multi-class structure, we will likely be excluded from certain of these indices and we cannot assure you that other stock indices will not take similar actions. Given the sustained flow of investment funds into passive strategies that seek to track certain indices, exclusion from stock indices would likely preclude investment by many of these funds and could make shares of PubCo Class A Common Stock less attractive to other investors. As a result, the market price of shares of PubCo Class A Common Stock could be adversely affected.

PubCo will qualify as an “emerging growth company” within the meaning of the Securities Act, and if it takes advantage of certain exemptions from disclosure requirements available to emerging growth companies, it could make PubCo’s securities less attractive to investors and may make it more difficult to compare PubCo’s performance to the performance of other public companies.

PubCo will qualify as an “emerging growth company” as defined in Section 2(a)(19) of the Securities Act, as modified by the JOBS Act. As such, PubCo will be eligible for and intends to take advantage of certain exemptions from various reporting requirements applicable to other public companies that are not emerging growth companies for as long as it continues to be an emerging growth company, including, but not limited to, (i) not being required to comply with the auditor attestation requirements of Section 404 of the SOX, (ii) reduced disclosure obligations regarding executive compensation in PubCo’s periodic reports and proxy statements and (iii) exemptions from the requirements of holding a nonbinding advisory vote on executive compensation and stockholder approval of any golden parachute payments not previously approved. As a result, PubCo’s stockholders may not have access to certain information they may deem important. PubCo will remain an emerging growth company until the earliest of (i) the last day of the fiscal year (a) following the fifth anniversary of the completion of our IPO, (b) in which PubCo has total annual gross revenue of at least $1.07 billion, or (c) in which PubCo is deemed to be a large accelerated filer, which means the market value of its common stock that is held by non-affiliates exceeds $700 million as of the prior June 30th, and (ii) the date on which PubCo has issued more than $1.0 billion in non-convertible debt securities during the prior three year period. We cannot predict whether investors will find PubCo’s securities less attractive because it will rely on these exemptions. If some investors find PubCo’s securities less attractive as a result of its reliance on these exemptions, the trading prices of PubCo’s securities may be lower than they otherwise would be, there may be a less active trading market for PubCo’s securities and the trading prices of PubCo’s securities may be more volatile.

The requirements of being a public company may strain our resources and divert management’s attention.

As a public company, we are subject to the reporting requirements of the Exchange Act, the SOX, the Dodd-Frank Wall Street Reform and Consumer Protection Act, the listing requirements of the NYSE and other applicable securities rules and regulations. Compliance with these rules and regulations increase our legal and

 

85


Table of Contents

financial compliance costs, make some activities more difficult, time-consuming or costly and increase demand on our systems and resources, particularly after we are no longer an “emerging growth company.” The SOX requires, among other things, that we maintain effective disclosure controls and procedures and internal control over financial reporting. In order to maintain and, if required, improve our disclosure controls and procedures and internal control over financial reporting to meet this standard, significant resources and management oversight may be required. As a result, management’s attention may be diverted from other business concerns, which could adversely affect our business and operating results. We may need to hire more employees in the future or engage outside consultants to comply with these requirements, which will increase our costs and expenses.

Risks Relating to EGA

Our Sponsor has agreed to vote in favor of the Business Combination, regardless of how our Public Stockholders vote.

Pursuant to the Letter Agreement, our Sponsor, officers and directors have agreed to vote any shares of capital stock of EGA owned by them in favor of the Business Combination. As of the date of this proxy statement, the Sponsor currently holds 57% of the issued and outstanding shares of EGA Common Stock and accordingly, the Sponsor will have the ability, voting on its own, to approve each of the Proposals. Pursuant to the Letter Agreement, the Sponsor has agreed to vote any shares of EGA Common Stock held by it in favor of the Proposals, including the Transaction Proposal, to be presented at the Special Meeting and as a result, no shares of EGA Common Stock held by EGA Public Stockholders will need to be voted to approve any of the Proposals.

Directors of EGA have potential conflicts of interest in recommending that stockholders vote in favor of approval of the Business Combination and approval of the other Proposals described in this proxy statement.

In considering the recommendation of our Board to vote in favor of the Business Combination, stockholders should be aware that, aside from their interests as stockholders, our Sponsor and our directors and officers have interests in the Business Combination that are different from, or in addition to, those of our other stockholders generally. Our directors were aware of and considered these interests, among other matters, in evaluating the Business Combination, and in recommending to our stockholders that they approve the Business Combination. Stockholders should take these interests into account in deciding whether to approve the Business Combination. These interests include, among other things:

 

   

the anticipated election of Gregg S. Hymowitz, our existing Chief Executive Officer and director, and Gary Fegel, our existing Chairman, as directors of PubCo after the consummation of the Business Combination. As such, in the future they will receive any cash fees, stock options or stock awards that the PubCo Board determines to pay to directors;

 

   

the fact that, pursuant to the Stockholders’ Agreement, our Sponsor, and its permitted transferees, by a majority of shares held by them, will have the right to nominate, and the PubCo Board and the Existing Equityholders, and their permitted transferees, will appoint and vote for, two members of the PubCo Board, initially designated pursuant to the Stockholders’ Agreement as Gregg S. Hymowitz and Gary Fegel, and thereafter as designated by the Sponsor, and its permitted transferees, by a majority of shares held by them;

 

   

the fact that (i) each of Gregg Hymowitz (through his affiliation with EnTrust Global Management GP LLC) and Gary Fegel (through his affiliation with GMF Venture LP) beneficially owns and has a substantial economic interest in Sponsor and (ii) each of Louise Curbishley, Linda Hall Daschle, Jonathan Silver and Noorsurainah (Su) Tengah individually owns and has a small (less than 1%) economic interest in Sponsor (in each case, which is immaterial to their respective net worth and which the Board believes is not material to the Business Combination), and, as such, given Sponsor’s ownership of the outstanding EGA Class B Common Stock and warrants as well as certain governance

 

86


Table of Contents
 

rights that Sponsor will receive under the Stockholders Agreement, each of the foregoing directors of EGA may have an interest in the Business Combination that is different from the Public Stockholders generally;

 

   

the fact that (i) Noorsurainah (Su) Tengah serves as the Executive Manager and Head of Alternative Assets, for the Brunei Investment Agency, which is an investor in EnTrust Global and certain investment vehicles affiliated with EnTrust Global, including EnTrust Emerald (Cayman) LP, which is purchasing $50 million of the Bridge Notes, and (ii) Gregg Hymowitz serves as the Founder and Chief Executive Officer of EnTrust Global, an affiliate of which serves as the general partner of EnTrust Emerald (Cayman) LP and other investment vehicles, which are purchasing $85 million in the aggregate of the Bridge Notes, and in respect of which certain affiliates of EnTrust Global may receive certain management and other fees, and, as such, Ms. Tengah and Mr. Hymowitz may have an interest in the Business Combination that is different from the Public Stockholders generally;

 

   

the continued indemnification of our existing directors and officers and the continuation of our directors’ and officers’ liability insurance after the Business Combination;

 

   

the fact that our Sponsor has waived its right to redeem any of the shares of capital stock of EGA owned by it in connection with a stockholder vote to approve a proposed initial business combination;

 

   

the fact that our Sponsor has agreed to waive its rights to liquidating distributions from the Trust Account with respect to any Founder Shares or Converted Shares held by it if we fail to complete our initial business combination by December 28, 2023 (assuming exercise of all five extension periods, or such earlier date after May 28, 2023 as determined by the Board);

 

   

the fact that if we do not complete our initial business combination by December 28, 2023 (assuming exercise of all five extension periods, or such earlier date after May 28, 2023 as determined by the Board), the proceeds of the sale of the Private Placement Warrants held in the Trust Account will be used to fund the redemption of our EGA Class A Common Stock, and the Private Placement Warrants will expire worthless;

 

   

the fact that, with certain limited exceptions, the Founder Shares and Converted Shares will not be transferable or assignable by our Sponsor until the earlier of: (A) three years after the completion of our initial business combination (or with respect to any Founder Shares or Converted Shares transferred or distributed by the Sponsor to one of our independent directors, one year) and (B) subsequent to our initial business combination, the date on which we complete a liquidation, merger, capital stock exchange, reorganization or other similar transaction that results in all of our stockholders having the right to exchange their shares of EGA Class A Common Stock for cash, securities or other property. With certain limited exceptions, the Private Placement Warrants and the EGA Class A Common Stock underlying such warrants, will not be transferable, assignable or saleable by our Sponsor or its permitted transferees until three years after the completion of our initial business combination. This lock-up is longer than what is common practice generally for special purpose acquisition companies. The rationale for this longer lock-up period is the belief that it would better align the interests of the Sponsor with those of our investors, and that it would also provide a competitive advantage when approaching potential target companies, compared to special purpose acquisition companies where the founder shares and private placement warrants are subject to a shorter lock-up period. Since our Sponsor and officers and directors may directly or indirectly own common stock and warrants, our officers and directors may have a conflict of interest in determining whether a particular target business is an appropriate business with which to effectuate our initial business combination;

 

   

the fact that our Sponsor, officers or directors may have a conflict of interest with respect to evaluating the Business Combination and financing arrangements as we may obtain loans from our Sponsor or an affiliate of our Sponsor or any of our officers or directors to finance transaction costs in connection with the Business Combination, with up to $1,500,000 of such loans convertible into warrants identical to the Private Placement Warrants, including as to exercise price, exercisability and exercise period, at a price of $1.50 per warrant at the option of the lender;

 

87


Table of Contents
   

the fact that our Existing Certificate of Incorporation provides that, except in limited circumstances, the doctrine of corporate opportunity does not apply with respect to any of EGA’s officers or directors in circumstances where the application of the doctrine would conflict with any fiduciary duties or contractual obligations they may have and that, in the course of their other business activities, EGA’s officers and directors may have, or may become, aware of other investment and business opportunities which may be appropriate for presentation to EGA as well as the other entities with which they are affiliated and owe fiduciary duties to and that, given the corporate opportunity waiver described above, such EGA directors and officers may not have, or may not, present such opportunity to EGA; however, EGA does not believe that the pre-existing fiduciary duties or contractual obligations of its officers and directors materially impacted its search for an acquisition target;

 

   

the fact that our Sponsor purchased an aggregate of 5,750,000 Founder Shares, for an aggregate offering price of $25,000 at an average purchase price of approximately $0.004 per share. In March 2021, EGA effected a stock dividend resulting in an increase in the total number of shares of EGA Class B Common Stock outstanding from 5,750,000 to 7,187,500. On May 25, 2021, the Sponsor surrendered and EGA cancelled an aggregate of 718,750 shares of EGA Class B Common Stock for no consideration, resulting in an aggregate of 6,468,750 shares of EGA Class B Common Stock outstanding and held by the Sponsor. In July 2021, 843,750 of the Founder Shares were forfeited because the underwriters’ over-allotment granted in the IPO was not exercised, resulting in a decrease in the total number of shares of EGA Class B Common Stock outstanding to 5,625,000, such that the total number of Founder Shares represented 20% of the total number of shares of EGA Common Stock outstanding. On May 19, 2023, EGA’s stockholders approved a proposal to amend EGA’s organizational documents to extend the deadline by which EGA’s initial business combination must be completed up to five times, initially from May 28, 2023 to August 28, 2023, and thereafter for additional one month periods commencing on August 28, 2023 through and until December 28, 2023 (or such earlier date after May 28, 2023 as determined by the Board). In connection with the vote to amend EGA’s organizational documents, the holders of 18,268,171 shares of EGA Class A Common Stock properly exercised their right to redeem their shares for cash. Following the approval of the amendment to EGA’s organizational documents, Sponsor elected to convert 5,624,000 of the 5,625,000 Founder Shares into the Converted Shares. After giving effect to the redemptions described above and the conversion of the Founder Shares, there is an aggregate of 9,856,829 shares of EGA Common Stock outstanding, consisting of 9,855,829 shares of EGA Class A Common Stock, including 4,231,829 shares of EGA Class A Common Stock held by Public Shareholders and 5,624,000 Converted Shares, and 1,000 Founder Shares, such that the total number of Founder Shares and Converted Shares held by Sponsor represents 57% of the total number of shares of EGA Common Stock outstanding, and such securities will have a significantly higher value at the time of the Business Combination, estimated at approximately $58.6 million based on the closing price of $10.41 per share of EGA Class A Common Stock on the NYSE on August 10, 2023 and, in light of the relatively small average price per share originally paid by Sponsor for the Founder Shares, Sponsor and its affiliates can earn a positive rate of return on their investment even if EGA Public Stockholders experience a negative return following the consummation of the Business Combination;

 

   

the fact that our Sponsor paid $6,500,000 for an aggregate of 4,333,333 Private Placement Warrants at a price of $1.50 per warrant in a private placement simultaneously with the completion of the IPO, with each Private Placement Warrant being exercisable commencing 30 days following the Closing, subject to certain lock-up restrictions, for one share of PubCo Class A Common Stock at $11.50 per share; the warrants held by our Sponsor had an aggregate market value of approximately $1.30 million based upon the closing price of $0.299 per warrant on the NYSE on August 10, 2023;

 

   

The fact that if the Trust Account is liquidated, including in the event that we are unable to complete an initial business combination within the required time period, our Sponsor has agreed that it will be liable to us if and to the extent any claims by a third party for services rendered or products sold to us, or a prospective target business with which we have entered into a written letter of intent, confidentiality or similar agreement or business combination agreement, reduce the amount of funds in

 

88


Table of Contents
 

the Trust Account to below the lesser of (i) $10.00 per public share and (ii) the actual amount per public share held in the Trust Account as of the date of the liquidation of the Trust Account, if less than $10.00 per share due to reductions in the value of the trust assets, less taxes payable, provided that such liability will not apply to any claims by a third party or prospective target business who executed a waiver of any and all rights to the monies held in the Trust Account (whether or not such waiver is enforceable) nor will it apply to any claims under our indemnity of the underwriters of the IPO against certain liabilities, including liabilities under the Securities Act.

Our Sponsor or its affiliates may purchase shares of EGA Class A Common Stock or EGA Public Warrants in privately negotiated transactions or in the open market. There is no limit on the number of shares of EGA Class A Common Stock or EGA Public Warrants our Sponsor or its affiliates may purchase in such transactions, subject to compliance with applicable law and the NYSE rules. If our Sponsor or its affiliates engage in such transactions, they will not make any such purchases when they are in possession of any material nonpublic information not disclosed to the seller or if such purchases are prohibited by Regulation M under the Exchange Act. We do not currently anticipate that such purchases, if any, would constitute a tender offer subject to the tender offer rules under the Exchange Act or a going-private transaction subject to the going-private rules under the Exchange Act; however, if the purchasers determine at the time of any such purchases that the purchases are subject to such rules, the purchasers will comply with such rules. Any such purchases will be reported pursuant to Section 13 and Section 16 of the Exchange Act to the extent such purchasers are subject to such reporting requirements. Any such purchases will satisfy the following conditions:

 

   

the purpose of any such purchases of shares of EGA Class A Common Stock could be to increase the likelihood of obtaining stockholder approval of the initial business combination or to satisfy a closing condition in an agreement with a target that requires us to have a minimum net worth or a certain amount of cash at the closing of our initial business combination, where it appears that such requirement would otherwise not be met. The purpose of any such purchases of EGA Public Warrants could be to reduce the number of EGA Public Warrants outstanding. Any such purchases of EGA Class A Common Stock or EGA Public Warrants may result in the completion of our initial business combination that may not otherwise have been possible.

 

   

our Sponsor and its affiliates will purchase the shares of EGA Class A Common Stock or EGA Public Warrants at a price no higher than the price offered through the redemption process described herein;

 

   

the shares of EGA Class A Common Stock or EGA Public Warrants purchased by our Sponsor or its affiliates will not be voted in favor of approving the Business Combination;

 

   

our Sponsor and its affiliates will waive any Redemption Rights it would otherwise have with respect to the shares of EGA Class A Common Stock or EGA Public Warrants purchased; and

 

   

we will disclose in a Form 8-K, prior to the Special Meeting, the following:

 

   

the amount of shares of EGA Class A Common Stock or EGA Public Warrants outside of the redemption offer purchased by our Sponsor or its affiliates, along with the purchase price;

 

   

the purpose of the purchases by our Sponsor or its affiliates;

 

   

the impact, if any, of the purchases by our Sponsor or its affiliates on the likelihood that the Business Combination will be approved;

 

   

the identities of holders of EGA Class A Common Stock or EGA Public Warrants who sold to our Sponsor or its affiliates (if not purchased on the open market) or the nature of the holders of EGA Class A Common Stock or EGA Public Warrants (e.g., 5% security holders) who sold to our Sponsor or its affiliates; and

 

   

the number of shares of EGA Class A Common Stock or EGA Public Warrants for which we received redemption requests pursuant to our redemption offer.

 

89


Table of Contents

These financial interests of our Sponsor, officers and directors and entities affiliated with them may have influenced their decision to approve the Business Combination. You should consider these interests when evaluating the Business Combination and the recommendation of the Board to vote in favor of the Transaction Proposal and the other Proposals to be presented at the Special Meeting.

If the Business Combination is not completed, potential target businesses may have leverage over EGA in negotiating a business combination, EGA’s ability to conduct due diligence on a business combination as it approaches its dissolution deadline may decrease, and EGA may have insufficient working capital to continue to pursue potential target businesses, each of which could undermine EGA’s ability to complete a business combination on terms that would produce value for EGA’s stockholders.

Any potential target business with which we enter into negotiations concerning an initial business combination will be aware that, unless we amend the Existing Certificate of Incorporation to extend EGA’s life, and amend certain other agreements we have entered into, we must complete our initial business combination by December 28, 2023 (assuming exercise of all five extension periods, or such earlier date after May 28, 2023 as determined by the Board). Consequently, if we are unable to complete this Business Combination, a potential target business may obtain leverage over us in negotiating an initial business combination, knowing that if we do not complete our initial business combination with that particular target business, we may be unable to complete our initial business combination with any target business. This risk will increase as we get closer to the timeframe described above. In addition, we may have limited time to conduct due diligence and may enter into our initial business combination on terms that we would have rejected upon a more comprehensive investigation. Additionally, we may have insufficient working capital to continue efforts to pursue a business combination.

If we are unable to complete our initial business combination within the prescribed time frame, we would cease all operations except for the purpose of winding up and we would redeem shares of EGA Class A Common Stock and liquidate, in which case our Public Stockholders may only receive $10.00 per share, or less than such amount in certain circumstances, and our warrants will expire worthless.

The Existing Certificate of Incorporation provides that we will have only 31 months from the closing of our IPO (assuming exercise of all five extension periods, or such earlier time period after 24 months as determined by the Board) to complete our initial business combination, which is December 28, 2023(assuming exercise of all five extension periods, or such earlier date after May 28, 2023 as determined by the Board). If we are unable to complete our initial business combination within such 31-month period (assuming exercise of all five extension periods, or such earlier time period after 24 months as determined by the Board), or extend such term, we will: (i) cease all operations except for the purpose of winding up, (ii) as promptly as reasonably possible but not more than 10 business days thereafter, subject to lawfully available funds therefor, redeem 100% of the public shares, at a per-share price, payable in cash, equal to the aggregate amount then on deposit in the Trust Account including interest earned on the funds held in the Trust Account and not previously released to us to pay our franchise and income taxes (less up to $100,000 of interest to pay dissolution expenses), divided by the number of then outstanding public shares, which redemption will completely extinguish Public Stockholders’ rights as stockholders (including the right to receive further liquidating distributions, if any), subject to applicable law, and (iii) as promptly as reasonably possible following such redemption, subject to the approval of our remaining stockholders and our Board, dissolve and liquidate, subject in each case to our obligations under Delaware law to provide for claims of creditors and the requirements of other applicable law. In such case, our Public Stockholders may only receive $10.00 per share. There will be no Redemption Rights or liquidating distributions with respect to EGA Warrants, which will expire worthless if we fail to complete our initial business combination within the 31-month time period (assuming exercise of all five extension periods, or such earlier time period after 24 months as determined by the Board) or any extended term. In certain circumstances, our Public Stockholders may receive less than $10.00 per share on the redemption of their shares.

 

90


Table of Contents

The financial statements of EGA included in this proxy statement do not take into account the consequences of EGA’s failure to complete a business combination by December 28, 2023 (assuming exercise of all five extension periods, or such earlier date after May 28, 2023 as determined by the Board) or any extended term.

EGA is a blank check company, and as it has no operating history and is subject to a mandatory liquidation and subsequent dissolution requirement, there is a risk that EGA will be unable to consummate an initial business combination. Unless EGA amends the Existing Certificate of Incorporation to extend its life and certain other agreements it has entered into, if, as a result of the termination of the Equity Purchase Agreement or otherwise, EGA is unable to complete the Business Combination or another initial business combination transaction by December 28, 2023 (assuming exercise of all five extension periods, or such earlier date after May 28, 2023 as determined by the Board), unless extended, the Existing Certificate of Incorporation provides that it will: (i) cease all operations except for the purpose of winding up, (ii) as promptly as reasonably possible but not more than 10 business days thereafter, subject to lawfully available funds therefor, redeem 100% of the public shares, at a per-share price, payable in cash, equal to the aggregate amount then on deposit in the Trust Account including interest earned on the funds held in the Trust Account and not previously released to us to pay our franchise and income taxes (less up to $100,000 of interest to pay dissolution expenses), divided by the number of then outstanding public shares, which redemption will completely extinguish Public Stockholders’ rights as stockholders (including the right to receive further liquidating distributions, if any), subject to applicable law, and (iii) as promptly as reasonably possible following such redemption, subject to the approval of our remaining stockholders and our Board, dissolve and liquidate, subject in each case to our obligations under Delaware law to provide for claims of creditors and the requirements of other applicable law. In such case, our Public Stockholders may only receive $10.00 per share. There will be no Redemption Rights or liquidating distributions with respect to EGA Warrants, which will expire worthless if we fail to complete our initial business combination within the 31-month time period (assuming exercise of all five extension periods, or such earlier time period after 24 months as determined by the Board) or any extended term. In certain circumstances, our Public Stockholders may receive less than $10.00 per share on the redemption of their shares.

There can be no assurance that we will be able to comply with the continued listing standards of the NYSE, which could limit investors’ ability to make transactions in our securities and subject us to additional trading restrictions.

EGA’s securities are currently listed on the NYSE, and we have applied to list the PubCo Class A Common Stock and PubCo warrants on the NYSE following the Business Combination. However, we cannot assure you that our securities, if approved for listing, will continue to be eligible for listing on the NYSE in the future. Our continued eligibility for listing on the NYSE depends on a number of factors, including the number of shares that are redeemed in connection with the Business Combination and having a minimum level of stockholders’ equity following the Closing, among meeting other listing standards. If, after the Business Combination, the NYSE delists our securities from trading and we are not able to list our securities on another national securities exchange, our securities could be quoted on an over-the-counter-market, and we could face significant material adverse consequences, including:

 

   

a limited availability of market quotations for our securities;

 

   

reduced liquidity for our securities;

 

   

a determination that the PubCo Class A Common Stock is a “penny stock” which will require brokers trading in the PubCo Class A Common Stock to adhere to more stringent rules and possibly result in a reduced level of trading activity in the secondary trading market for our securities;

 

   

a limited amount of news and analyst coverage; and

 

   

a decreased ability to issue additional securities or obtain additional financing in the future.

 

91


Table of Contents

If third parties bring claims against us, the proceeds held in the Trust Account could be reduced and the per-share redemption amount received by stockholders may be less than $10.00 per share.

Our placing of funds in the Trust Account might not protect those funds from third-party claims against us. Although we seek to have all vendors, service providers, prospective target businesses and other entities with which we do business execute agreements with us waiving any right, title, interest or claim of any kind in or to any monies held in the Trust Account for the benefit of our Public Stockholders, there is no guarantee that they will execute such agreements, or even if they execute such agreements that they would be prevented from bringing claims against the Trust Account, including, but not limited to, fraudulent inducement, breach of fiduciary responsibility or other similar claims, as well as claims challenging the enforceability of the waiver, in each case in order to gain advantage with respect to a claim against our assets, including the funds held in the Trust Account. If any third party refuses to execute an agreement waiving such claims to the monies held in the Trust Account, our management will perform an analysis of the alternatives available to it and will only enter into an agreement with a third party that has not executed a waiver if management believes that such third party’s engagement would be significantly more beneficial to us than any alternative. Examples of possible instances where we may engage a third party that refuses to execute a waiver include the engagement of a third-party consultant whose particular expertise or skills are believed by management to be significantly superior to those of other consultants that would agree to execute a waiver or in cases where management is unable to find a service provider willing to execute a waiver.

Our directors may decide not to enforce the indemnification obligations of our Sponsor, resulting in a reduction in the amount of funds in the Trust Account available for distribution to our Public Stockholders.

In the event that the proceeds in the Trust Account are reduced below the lesser of (i) $10.00 per share and (ii) the actual amount per share held in the Trust Account as of the date of the liquidation of the Trust Account if less than $10.00 per share due to reductions in the value of the trust assets, in each case net of the interest which may be withdrawn to pay taxes, and our Sponsor asserts that it is unable to satisfy its obligations or that it has no indemnification obligations related to a particular claim, our independent directors would determine whether to take legal action against our Sponsor to enforce its indemnification obligations.

While we currently expect that our independent directors would take legal action on our behalf against our Sponsor to enforce its indemnification obligations to us, it is possible that our independent directors in exercising their business judgment and subject to their fiduciary duties may choose not to do so in any particular instance if, for example, the cost of such legal action is deemed by the independent directors to be too high relative to the amount recoverable or if the independent directors determine that a favorable outcome is not likely. If our independent directors choose not to enforce these indemnification obligations, the amount of funds in the Trust Account available for distribution to our Public Stockholders may be reduced below $10.00 per share.

We might not have sufficient funds to satisfy indemnification claims of our directors and executive officers.

We have agreed to indemnify our officers and directors to the fullest extent permitted by law. However, our officers and directors have agreed to waive (and any other persons who may become an officer or director prior to the consummation of the Business Combination will also be required to waive) any right, title, interest or claim of any kind in or to any monies in the Trust Account and not to seek recourse against the Trust Account for any reason whatsoever. Accordingly, any indemnification provided will be able to be satisfied by us only if (i) we have sufficient funds outside of the Trust Account or (ii) we consummate the Business Combination. Our obligation to indemnify our officers and directors may discourage stockholders from bringing a lawsuit against our officers or directors for breach of their fiduciary duty. These provisions also may have the effect of reducing the likelihood of derivative litigation against our officers and directors, even though such an action, if successful, might otherwise benefit us and our stockholders. Furthermore, a stockholder’s investment may be adversely affected to the extent we pay the costs of settlement and damage awards against our officers and directors pursuant to these indemnification provisions.

 

92


Table of Contents

We may redeem your unexpired warrants prior to their exercise at a time that is disadvantageous to you, thereby making your warrants worthless.

We have the ability to redeem outstanding warrants at any time after they become exercisable and prior to their expiration, at a price of $0.01 per warrant, provided that the last reported sales price of our EGA Class A Common Stock equals or exceeds $18.00 per share (as adjusted for stock splits, stock dividends, reorganizations, recapitalizations and the like) for any 20 trading days within a 30 trading-day period ending on the third trading day prior to the date on which we give proper notice of such redemption and provided certain other conditions are met. If and when the warrants become redeemable by us, we may not exercise our redemption rights if the issuance of shares of common stock upon exercise of the warrants is not exempt from registration or qualification under applicable state blue sky laws or we are unable to effect such registration or qualification. We will use our best efforts to register or qualify such shares of common stock under the blue sky laws of the state of residence in those states in which the warrants were offered by us in our IPO. Redemption of the outstanding warrants could force you (i) to exercise your warrants and pay the exercise price therefor at a time when it may be disadvantageous for you to do so, (ii) to sell your warrants at the then-current market price when you might otherwise wish to hold your warrants or (iii) to accept the nominal redemption price which, at the time the outstanding warrants are called for redemption, is likely to be substantially less than the market value of your warrants. None of the Private Placement Warrants will be redeemable by us so long as they are held by our Sponsor or its permitted transferees.

If the Business Combination is not completed by December 28, 2023, EGA will need to amend the Existing Certificate of Incorporation to extend the time period during which it can complete its initial business combination, in connection with which such extension additional redemptions are likely.

The Existing Certificate of Incorporation provides that EGA will be liquidated if EGA’s initial business combination is not completed by December 28, 2023 (assuming exercise of all five extension periods, or such earlier date after May 28, 2023 as determined by the Board), unless extended. Accordingly, if EGA’s initial business combination is not likely to be completed by December 28, 2023, the Existing Certificate of Incorporation would need to be amended to extend the time period during which EGA can complete its initial business combination. It is likely that shares of EGA Class A Common Stock will be redeemed in connection with any proposal to so amend the Existing Certificate of Incorporation, which will increase the ownership interest of EGA held by the Sponsor and decrease the public float.

The “net cash” per share of EGA Class A Common Stock not being redeemed will be significantly less than the redemption price.

The estimated “net cash” per share of EGA Class A Common stock that is not being redeemed and is being contributed to PubCo in the Business Combination is approximately $     per share, assuming no redemptions, and $     per share, assuming the maximum redemptions scenario described under the section entitled “Unaudited Pro Forma Condensed Combined Financial Information – Redemption and Repurchase Scenarios,” in each case assuming no repurchases. The estimated “net cash” per share of EGA Class A Common Stock not being redeemed is calculated as the quotient of (a) (i) the amount of funds held in the Trust Account (which, as of August 10, 2023, was approximately $44,675,017), assuming either no redemptions or the maximum redemptions scenario less (ii) the amount of estimated transaction expenses of $     less (iii) the aggregate market value of the EGA Public Warrants and the Private Placement Warrants of $     (calculated as the trading price of one EGA Public Warrant as of             , 2023 multiplied by an aggregate of 11,833,333 EGA Public Warrants and Private Placement Warrants anticipated to be outstanding as of the Closing), divided by (b) (i) the number of shares of EGA Class A Common Stock anticipated to be outstanding as of the Closing of 9,855,829, assuming no redemptions, or 1,804,658 assuming the maximum redemptions scenario plus (ii) 1,000 Founder Shares. This represents a significantly higher contribution of “net cash” per share to PubCo than the $25,000 that was contributed by the Sponsor to EGA, resulting in Sponsor’s ownership of 5,625,000 Founder Shares (equal to approximately $0.004 per share). In addition, assuming that the “net cash” per share of EGA Class A

 

93


Table of Contents

Common Stock being contributed to PubCo reflects the cash being contributed at the Closing by EGA to PubCo, the redemption price (as well as the $10.00 per share ascribed to such shares in the Equity Purchase Agreement) is expected to be significantly greater than the “net cash” per share being contributed by EGA to PubCo.

Our management concluded that there is substantial doubt about our ability to continue as a “going concern.”

In connection with our assessment of going concern considerations accordance with FASB’s Accounting Standards Update (“ASU”) 2014-15, we have determined that if EGA is unable to complete a business combination by December 28, 2023 (assuming exercise of all five extension periods, or such earlier date after May 28, 2023 as determined by the Board), unless extended, then EGA will cease all operations except for the purpose of liquidating. The date for mandatory liquidation and subsequent dissolution raise substantial doubt about EGA’s ability to continue as a going concern. EGA’s financial statements contained elsewhere in this proxy statement do not include any adjustments that might result from our inability to continue as a going concern.

We have identified material weaknesses in our internal control over financial reporting. This material weakness could continue to adversely affect our ability to report our results of operations and financial condition accurately and in a timely manner.

Our management is responsible for establishing and maintaining adequate internal control over financial reporting designed to provide reasonable assurance regarding the reliability of financial reporting and the preparation of financial statements for external purposes in accordance with GAAP. Our management is likewise required, on a quarterly basis, to evaluate the effectiveness of our internal controls and to disclose any changes and material weaknesses identified through such evaluation in those internal controls. A material weakness is a deficiency, or a combination of deficiencies, in internal control over financial reporting, such that there is a reasonable possibility that a material misstatement of our annual or interim financial statements will not be prevented or detected on a timely basis.

As required by Rules 13a-15 and 15d-15 under the Exchange Act, our management carried out an evaluation of the effectiveness of the design and operation of our disclosure controls and procedures. Based upon their evaluation, we concluded that our disclosure controls and procedures were not effective as of March 31, 2023, due to the restatements of our May 28, 2021 and June 30, 2021 financial statements (the “restatements”) regarding the classification of redeemable EGA Class A Common Stock, the improper recognition of stock based compensation expense, and the improper recognition of fees related to an agreement, and that these constitute material weaknesses in our internal control over financial reporting. In light of these material weaknesses we performed additional analysis as deemed necessary to ensure that those unaudited interim financial statements were prepared in accordance with U.S. GAAP. Accordingly, management believes that EGA’s financial statements included in this proxy statement present fairly in all material respects our financial position, results of operations and cash flows for the periods presented.

Management has implemented remediation steps to improve our internal control over financial reporting. Specifically, we expanded and improved our review process for complex securities, material agreements and related accounting standards. We plan to further improve this process by enhancing access to accounting literature, identification of third-party professionals with whom to consult regarding complex accounting applications and consideration of additional staff with the requisite experience and training to supplement existing accounting professionals.

Our efforts to remediate these material weaknesses may not be effective or prevent any future material weaknesses or significant deficiency in our internal control over financial reporting. If our efforts are not successful or other material weaknesses or control deficiencies occur in the future, we may be unable to report our financial results accurately on a timely basis, which could cause our reported financial results to be materially misstated and result in the loss of investor confidence and cause the market price of our securities to decline.

 

94


Table of Contents

Risks Relating to the Business Combination

Our Sponsor, directors and officers have potential conflicts of interest in recommending that EGA stockholders vote in favor of approval of the Business Combination and approval of the other Proposals described in this proxy statement.

In considering the recommendation of our Board to vote in favor of the Business Combination, stockholders should be aware that, aside from their interests as stockholders, our Sponsor and our directors and officers have interests in the Business Combination that are different from, or in addition to, those of our other stockholders generally. Our directors were aware of and considered these interests, among other matters, in evaluating the Business Combination, and in recommending to our stockholders that they approve the Business Combination. Stockholders should take these interests into account in deciding whether to approve the Business Combination. These interests include, among other things:

 

   

the anticipated election of Gregg S. Hymowitz, our existing Chief Executive Officer and director, and Gary Fegel, our existing Chairman, as directors of PubCo after the consummation of the Business Combination. As such, in the future they will receive any cash fees, stock options or stock awards that the PubCo Board determines to pay to directors;

 

   

the fact that, pursuant to the Stockholders’ Agreement, our Sponsor, and its permitted transferees, by a majority of shares held by them, will have the right to nominate, and the PubCo Board and the Existing Equityholders, and their permitted transferees, will appoint and vote for, two members of the PubCo Board, initially designated pursuant to the Stockholders’ Agreement as Gregg S. Hymowitz and Gary Fegel, and thereafter as designated by the Sponsor, and its permitted transferees, by a majority of shares held by them;

 

   

the fact that (i) each of Gregg Hymowitz (through his affiliation with EnTrust Global Management GP LLC) and Gary Fegel (through his affiliation with GMF Venture LP) beneficially owns and has a substantial economic interest in Sponsor and (ii) each of Louise Curbishley, Linda Hall Daschle, Jonathan Silver and Noorsurainah (Su) Tengah individually owns and has a small (less than 1%) economic interest in Sponsor (in each case, which is immaterial to their respective net worth and which the Board believes is not material to the Business Combination), and, as such, given Sponsor’s ownership of the outstanding EGA Class B Common Stock and warrants as well as certain governance rights that Sponsor will receive under the Stockholders Agreement, each of the foregoing directors of EGA may have an interest in the Business Combination that is different from the Public Stockholders generally;

 

   

the fact that (i) Noorsurainah (Su) Tengah serves as the Executive Manager and Head of Alternative Assets, for the Brunei Investment Agency, which is an investor in EnTrust Global and certain investment vehicles affiliated with EnTrust Global, including EnTrust Emerald (Cayman) LP, which is purchasing $50 million of the Bridge Notes, and (ii) Gregg Hymowitz serves as the Founder and Chief Executive Officer of EnTrust Global, an affiliate of which serves as the general partner of EnTrust Emerald (Cayman) LP and other investment vehicles, which are purchasing $85 million in the aggregate of the Bridge Notes, and in respect of which certain affiliates of EnTrust Global may receive certain management and other fees, and, as such, Ms. Tengah and Mr. Hymowitz may have an interest in the Business Combination that is different from the Public Stockholders generally;

 

   

the continued indemnification of our existing directors and officers and the continuation of our directors’ and officers’ liability insurance after the Business Combination;

 

   

the fact that our Sponsor has waived its right to redeem any of the shares of capital stock of EGA owned by it in connection with a stockholder vote to approve a proposed initial business combination;

 

   

the fact that our Sponsor has agreed to waive its rights to liquidating distributions from the Trust Account with respect to any Founder Shares or Converted Shares held by it if we fail to complete our initial business combination by December 28, 2023 (assuming exercise of all five extension periods, or such earlier date after May 28, 2023 as determined by the Board);

 

   

the fact that if we do not complete our initial business combination by December 28, 2023 (assuming exercise of all five extension periods, or such earlier date after May 28, 2023 as determined by the

 

95


Table of Contents
 

Board), the proceeds of the sale of the Private Placement Warrants held in the Trust Account will be used to fund the redemption of our EGA Class A Common Stock, and the Private Placement Warrants will expire worthless;

 

   

the fact that, with certain limited exceptions, the Founder Shares and Converted Shares will not be transferable or assignable by our Sponsor until the earlier of: (A) three years after the completion of our initial business combination (or with respect to any Founder Shares or Converted Shares transferred or distributed by the Sponsor to one of our independent directors, one year) and (B) subsequent to our initial business combination, the date on which we complete a liquidation, merger, capital stock exchange, reorganization or other similar transaction that results in all of our stockholders having the right to exchange their shares of EGA Class A Common Stock for cash, securities or other property. With certain limited exceptions, the Private Placement Warrants and the EGA Class A Common Stock underlying such warrants, will not be transferable, assignable or saleable by our Sponsor or its permitted transferees until three years after the completion of our initial business combination. This lock-up period is longer than what is common practice generally for special purpose acquisition companies. The rationale for this longer lock-up period is the belief that it would better align the interests of the Sponsor with those of our investors, and that it would also provide a competitive advantage when approaching potential target companies, compared to special purpose acquisition companies where the founder shares and private placement warrants are subject to a shorter lock-up period. Since our Sponsor and officers and directors may directly or indirectly own common stock and warrants, our officers and directors may have a conflict of interest in determining whether a particular target business is an appropriate business with which to effectuate our initial business combination;

 

   

the fact that our Sponsor, officers or directors may have a conflict of interest with respect to evaluating the Business Combination and financing arrangements as we may obtain loans from our Sponsor or an affiliate of our Sponsor or any of our officers or directors to finance transaction costs in connection with the Business Combination, with up to $1,500,000 of such loans convertible at the option of the lender into warrants identical to the Private Placement Warrants, including as to exercise price, exercisability and exercise period at a price of $1.50 per warrant;

 

   

the fact that our Existing Certificate of Incorporation provides that, except in limited circumstances, the doctrine of corporate opportunity does not apply with respect to any of EGA’s officers or directors in circumstances where the application of the doctrine would conflict with any fiduciary duties or contractual obligations they may have and that, in the course of their other business activities, EGA’s officers and directors may have, or may become, aware of other investment and business opportunities which may be appropriate for presentation to EGA as well as the other entities with which they are affiliated and owe fiduciary duties to and that, given the corporate opportunity waiver described above, such EGA directors and officers may not have, or may not, present such opportunity to EGA; however, EGA does not believe that the pre-existing fiduciary duties or contractual obligations of its officers and directors materially impacted its search for an acquisition target;

 

   

the fact that our Sponsor purchased an aggregate of 5,750,000 Founder Shares, for an aggregate offering price of $25,000 at an average purchase price of approximately $0.004 per share. In March 2021, EGA effected a stock dividend resulting in an increase in the total number of shares of EGA Class B Common Stock outstanding from 5,750,000 to 7,187,500. On May 25, 2021, the Sponsor surrendered and EGA cancelled an aggregate of 718,750 shares of EGA Class B Common Stock for no consideration, resulting in an aggregate of 6,468,750 shares of EGA Class B Common Stock outstanding and held by the Sponsor. In July 2021, 843,750 of the Founder Shares were forfeited because the underwriters’ over-allotment granted in the IPO was not exercised, resulting in a decrease in the total number of shares of EGA Class B Common Stock outstanding to 5,625,000, such that the total number of Founder Shares represented 20% of the total number of shares of EGA Common Stock outstanding. On May 19, 2023, EGA’s stockholders approved a proposal to amend EGA’s organizational documents to extend the deadline by which EGA’s initial business combination must be completed up to five times, initially from May 28, 2023 to August 28, 2023, and thereafter for additional one month periods commencing on August 28, 2023 through and until December 28, 2023

 

96


Table of Contents
 

(or such earlier date after May 28, 2023 as determined by the Board). In connection with the vote to amend EGA’s organizational documents, the holders of 18,268,171 shares of EGA Class A Common Stock properly exercised their right to redeem their shares for cash. Following the approval of the amendment to EGA’s organizational documents, Sponsor elected to convert 5,624,000 of the 5,625,000 Founder Shares into the Converted Shares. After giving effect to the redemptions described above and the conversion of the Founder Shares, there is an aggregate of 9,856,829 shares of EGA Common Stock outstanding, consisting of 9,855,829 shares of EGA Class A Common Stock, including 4,231,829 shares of EGA Class A Common Stock held by Public Shareholders and 5,624,000 Converted Shares, and 1,000 Founder Shares, such that the total number of Founder Shares and Converted Shares held by Sponsor represents 57% of the total number of shares of EGA Common Stock outstanding, and such securities will have a significantly higher value at the time of the Business Combination, estimated at approximately $58.6 million based on the closing price of $10.41 per share of EGA Class A Common Stock on the NYSE on August 10, 2023 and, in light of the relatively small average price per share originally paid by Sponsor for the Founder Shares, Sponsor and its affiliates can earn a positive rate of return on their investment even if EGA Public Stockholders experience a negative return following the consummation of the Business Combination;

 

   

the fact that our Sponsor paid $6,500,000 for an aggregate of 4,333,333 Private Placement Warrants at a price of $1.50 per warrant in a private placement simultaneously with the completion of the IPO, with each Private Placement Warrant being exercisable commencing 30 days following the Closing, subject to certain lock-up restrictions, for one share of PubCo Class A Common Stock at $11.50 per share; the warrants held by our Sponsor had an aggregate market value of approximately $1.30 million based upon the closing price of $0.299 per warrant on the NYSE on August 10, 2023;

 

   

The fact that if the Trust Account is liquidated, including in the event that we are unable to complete an initial business combination within the required time period, our Sponsor has agreed that it will be liable to us if and to the extent any claims by a third party for services rendered or products sold to us, or a prospective target business with which we have entered into a written letter of intent, confidentiality or similar agreement or business combination agreement, reduce the amount of funds in the Trust Account to below the lesser of (i) $10.00 per public share and (ii) the actual amount per public share held in the Trust Account as of the date of the liquidation of the Trust Account, if less than $10.00 per share due to reductions in the value of the trust assets, less taxes payable, provided that such liability will not apply to any claims by a third party or prospective target business who executed a waiver of any and all rights to the monies held in the Trust Account (whether or not such waiver is enforceable) nor will it apply to any claims under our indemnity of the underwriters of the IPO against certain liabilities, including liabilities under the Securities Act.

Our Sponsor or its affiliates may purchase shares of EGA Class A Common Stock or EGA Public Warrants in privately negotiated transactions or in the open market. There is no limit on the number of shares of EGA Class A Common Stock or EGA Public Warrants our Sponsor or its affiliates may purchase in such transactions, subject to compliance with applicable law and the NYSE rules. If our Sponsor or its affiliates engage in such transactions, they will not make any such purchases when they are in possession of any material nonpublic information not disclosed to the seller or if such purchases are prohibited by Regulation M under the Exchange Act. We do not currently anticipate that such purchases, if any, would constitute a tender offer subject to the tender offer rules under the Exchange Act or a going-private transaction subject to the going-private rules under the Exchange Act; however, if the purchasers determine at the time of any such purchases that the purchases are subject to such rules, the purchasers will comply with such rules. Any such purchases will be reported pursuant to Section 13 and Section 16 of the Exchange Act to the extent such purchasers are subject to such reporting requirements. Any such purchases will satisfy the following conditions:

 

   

the purpose of any such purchases of shares of EGA Class A Common Stock could be to increase the likelihood of obtaining stockholder approval of the initial business combination or to satisfy a closing condition in an agreement with a target that requires us to have a minimum net worth or a certain amount of cash at the closing of our initial business combination, where it appears that such requirement would otherwise not be met. The purpose of any such purchases of EGA Public Warrants

 

97


Table of Contents
 

could be to reduce the number of EGA Public Warrants outstanding. Any such purchases of EGA Class A Common Stock or EGA Public Warrants may result in the completion of our initial business combination that may not otherwise have been possible.

 

   

our Sponsor and its affiliates will purchase the shares of EGA Class A Common Stock or EGA Public Warrants at a price no higher than the price offered through the redemption process described herein;

 

   

the shares of EGA Class A Common Stock or EGA Public Warrants purchased by our Sponsor or its affiliates will not be voted in favor of approving the Business Combination;

 

   

our Sponsor and its affiliates will waive any Redemption Rights it would otherwise have with respect to the shares of EGA Class A Common Stock or EGA Public Warrants purchased; and

 

   

we will disclose in a Form 8-K, prior to the Special Meeting, the following:

 

   

the amount of shares of EGA Class A Common Stock or EGA Public Warrants outside of the redemption offer purchased by our Sponsor or its affiliates, along with the purchase price;

 

   

the purpose of the purchases by our Sponsor or its affiliates;

 

   

the impact, if any, of the purchases by our Sponsor or its affiliates on the likelihood that the Business Combination will be approved;

 

   

the identities of holders of EGA Class A Common Stock or EGA Public Warrants who sold to our Sponsor or its affiliates (if not purchased on the open market) or the nature of the holders of EGA Class A Common Stock or EGA Public Warrants (e.g., 5% security holders) who sold to our Sponsor or its affiliates; and

 

   

the number of shares of EGA Class A Common Stock or EGA Public Warrants for which we received redemption requests pursuant to our redemption offer.

Following the consummation of the Business Combination, our only significant asset will be our ownership interest in LGM and such ownership might not be sufficient to pay dividends or make distributions or loans to enable us to pay any dividends on the PubCo Common Stock or satisfy our other financial obligations.

Following the consummation of the Business Combination, we will have no direct operations and no significant assets other than our ownership of LGM. We and certain investors, our Sponsor, and directors and officers of our Sponsor and its affiliates will become stockholders of PubCo. We will depend on LGM for distributions, loans and other payments to generate the funds necessary to meet our financial obligations, including our expenses as a publicly traded company and to pay any dividends with respect to the PubCo Class A Common Stock or any payments we are required to pay under the Tax Receivable Agreement. The financial condition and operating requirements of LGM may limit our ability to obtain cash from LGM. The earnings from, or other available assets of, LGM might not be sufficient to pay dividends or make distributions or loans to enable us to pay any dividends on the Common Stock or satisfy our other financial obligations.

The unaudited pro forma condensed combined financial information included in this proxy statement might not be indicative of what our actual financial position or results of operations would have been.

The unaudited pro forma condensed combined financial information in this proxy statement is presented for illustrative purposes only and is not necessarily indicative of what our actual financial position or results of operations would have been had the Business Combination been completed on the dates indicated. See the section entitled “Unaudited Pro Forma Condensed Combined Financial Information” for more information.

The historical financial results of LGM and unaudited pro forma financial information included elsewhere in this proxy statement might not be indicative of what LGM’s actual financial position or results of operations would have been if it were a public company.

The historical financial results of LGM included in this proxy statement do not reflect the financial condition, results of operations or cash flows it would have achieved as a public company during the periods presented or those PubCo will achieve in the future. PubCo’s financial condition and future results of operations

 

98


Table of Contents

could be materially different from amounts reflected in LGM’s historical financial statements included elsewhere in this proxy statement, so it may be difficult for investors to compare PubCo’s future results to historical results or to evaluate its relative performance or trends in its business.

Similarly, the unaudited pro forma financial information in this proxy statement is presented for illustrative purposes only and has been prepared based on a number of assumptions including, but not limited to, LGM being treated as the “acquired” company for financial reporting purposes in the Business Combination, the total debt obligations and the cash and cash equivalents of LGM on the Closing Date and the number of EGA’s public shares that are redeemed in connection with the Business Combination. Accordingly, such pro forma financial information might not be indicative of PubCo’s future operating or financial performance and PubCo’s actual financial condition and results of operations may vary materially from the pro forma results of operations and balance sheet contained elsewhere in this proxy statement, including as a result of such assumptions not being accurate. See the section entitled “Unaudited Pro Forma Condensed Combined Financial Information.”

Financial projections with respect to LGM might not prove to be reflective of actual financial results.

In connection with the Business Combination, the Board considered, among other things, internal financial forecasts and projections prepared by, or at the direction of, the management of LGM (the “LGM Projections”), the key elements of which are set forth in the section entitled “Proposal No. 1 — The Transaction Proposal — The Board’s Reasons for Approving the Business Combination.” LGM does not, as a matter of general practice, publicly disclose long-term forecasts or internal projections of its future performance, revenue, financial condition or other results. None of LGM Projections were prepared with a view towards public disclosure or compliance with the published guidelines of the SEC, GAAP or the guidelines established by the American Institute of Certified Public Accountants for preparation and presentation of financial forecasts. The LGM Projections are inherently based on various estimates and assumptions that are subject to the judgment of those preparing them. These projections and forecasts are also subject to significant economic, competitive, industry and other uncertainties and contingencies, all of which are difficult or impossible to predict and many of which are beyond the control of LGM.

LGM prepared the LGM Projections prior to conducting a PCAOB audit, which changed the manner of accounting and materially impacted the forecasts used in the LGM Projections. For example, in the LGM Projections, profit from the sale of fractional aircraft was recognized as revenue at the time of sale. However, under PCAOB standards, profit from the sale of fractional aircraft cannot be fully recognized as revenue at the time of sale and must be amortized over the life of the contract. In addition, since the LGM Projections were prepared in October 2022, certain factors arose with the passage of time that affected LGM’s actual results in 2022 and 2023 to date, including, among other things, (i) delays in aircraft deliveries and (ii) a less favorable macroeconomic environment. Given that the LGM Projections were prepared approximately 10 months ago, as well as the foregoing factors, the LGM Projections do not reflect LGM management’s current view on future performance, and you are cautioned not to place reliance on the LGM Projections in making a decision regarding the Business Combination. There can be no assurance that PubCo’s financial condition, including its cash flows or results of operations, will be consistent with those set forth in the LGM Projections, which could have an adverse impact on the market price of the PubCo Class A Common Stock or the business, financial condition and results of operations of PubCo following the Closing.

Subsequent to the consummation of the Business Combination, we may be required to take write-downs or write-offs, restructuring and impairment or other charges that could have a significant negative effect on our financial condition, results of operations and stock price, which could cause you to lose some or all of your investment.

Although EGA has conducted due diligence on LGM, EGA cannot assure you that this diligence revealed all material issues that may be present in LGM’s businesses, that it would be possible to uncover all material issues through a customary amount of due diligence, or that factors outside of EGA’s or LGM’s control will not

 

99


Table of Contents

later arise. As a result, EGA may be forced to later write-down or write-off assets, restructure our operations, or incur impairment or other charges that could result in losses. Even if the due diligence successfully identifies certain risks, unexpected risks may arise and previously known risks may materialize in a manner not consistent with our preliminary risk analysis. Even though these charges may be non-cash items and not have an immediate impact on our liquidity, the fact that EGA reports charges of this nature could contribute to negative market perceptions about EGA or our securities. In addition, charges of this nature may cause EGA to violate net worth or other covenants to which we may be subject. Accordingly, any stockholders who choose to remain stockholders following the Business Combination could suffer a reduction in the value of their shares. Such stockholders are unlikely to have a remedy for such reduction in value unless they are able to successfully claim that the reduction was due to the breach by our officers or directors of a duty of care or other fiduciary duty owed to them, or if they are able to successfully bring a private claim under securities laws that the proxy solicitation or tender offer materials, as applicable, relating to the Business Combination contained an actionable material misstatement or material omission.

If we raise capital in the future by issuing shares of common or preferred stock or other equity or equity-linked securities, convertible debt or other hybrid equity securities, our then existing stockholders may experience dilution, such new securities may have rights senior to those of our common stock, and the market price of our common stock may be adversely effected.

If we raise capital in the future, our then existing stockholders may experience dilution. The Existing Certificate of Incorporation and the A&R PubCo Charter provide that preferred stock may be issued from time to time in one or more series. Our Board is authorized to fix the voting rights, if any, designations, powers, preferences, the relative, participating, optional or other special rights and any qualifications, limitations and restrictions thereof, applicable to the shares of each series. Our Board may, without stockholder approval, issue preferred stock with voting and other rights that could adversely affect the voting power and other rights of the holders of the shares of common stock and could have anti-takeover effects. The ability of our Board to issue

preferred stock without stockholder approval could have the effect of delaying, deferring or preventing a change of control of us or the removal of existing management. The issuance of any such securities may have the impact of adversely affecting the market price of our common stock.

EGA’s existing stockholders may experience dilution as a consequence of the Business Combination. Having a minority share position may reduce the influence that our current stockholders have on the management of PubCo.

It is anticipated that, upon completion of the Business Combination, EGA’s Public Stockholders will own approximately 5.3% of the outstanding PubCo Common Stock, the Existing Equityholders and management will own approximately 75.8% of the outstanding PubCo Common Stock, and Sponsor will own approximately 7.1% of the outstanding PubCo Common Stock. This ownership interest assumes that no holder of EGA’s Class A Common Stock elects to redeem its shares, and no holder of LGM Common Units exercises its repurchase rights, and does not take into account PubCo Warrants that will remain outstanding following the Business Combination. If the actual facts are different than these assumptions (which they are likely to be), the percentage ownership retained by EGA’s existing stockholders in the post-combination company will be different.

To the extent that any of the PubCo Warrants are exercised for shares of PubCo Class A Common Stock, current stockholders of EGA may experience substantial dilution. Such dilution could, among other things, limit the ability of EGA’s current stockholders to influence management of the post-combination company through the election of directors following the Business Combination.

If the benefits of the Business Combination do not meet the expectations of investors or securities analysts, the market price of our securities may decline.

If the benefits of the Business Combination do not meet the expectations of investors or securities analysts, the market price of EGA’s securities prior to the Closing may decline. The market values of EGA’s securities at

 

100


Table of Contents

the time of the Business Combination may vary significantly from their prices on the date the Equity Purchase Agreement was executed, the date of this proxy statement, or the date on which our stockholders vote on the Business Combination. Because the number of shares to be issued pursuant to the Equity Purchase Agreement will not be adjusted to reflect any changes in the market price of EGA’s Class A Common Stock, the market value of common stock issued in the Business Combination may be higher or lower than the values of these shares on earlier dates.

In addition, following the Business Combination, fluctuations in the price of PubCo’s securities could contribute to the loss of all or part of your investment. Prior to the Business Combination, there has not been a public market for the stock of LGM. Accordingly, the valuation ascribed to LGM in the Business Combination might not be indicative of the price that will prevail in the trading market following the Business Combination. If an active market for our securities develops and continues, the trading price of our securities following the Business Combination could be volatile and subject to wide fluctuations in response to various factors, some of which are beyond our control. Any of the factors listed below could have a material adverse effect on your investment in our securities and our securities may trade at prices significantly below the price you paid for them. In such circumstances, the trading price of our securities might not recover and may experience a further decline.

Factors affecting the trading price of PubCo’s securities may include:

 

   

actual or anticipated fluctuations in our quarterly financial results or the quarterly financial results of companies perceived to be similar to us;

 

   

changes in the market’s expectations about our operating results;

 

   

success of competitors;

 

   

our operating results failing to meet the expectation of securities analysts or investors in a particular period;

 

   

changes in financial estimates and recommendations by securities analysts concerning PubCo or the industries in which PubCo operates in general;

 

   

operating and stock price performance of other companies that investors deem comparable to PubCo;

 

   

changes in laws and regulations affecting our business;

 

   

commencement of, or involvement in, litigation involving PubCo;

 

   

changes in PubCo’s capital structure, such as future issuances of securities or the incurrence of additional debt;

 

   

the volume of shares of our PubCo Class A Common Stock available for public sale;

 

   

any major change in our Board or management;

 

   

sales of substantial amounts of our PubCo Class A Common Stock by our directors, executive officers or significant stockholders or the perception that such sales could occur; and

 

   

general economic and political conditions such as recessions, interest rates, fuel prices, international currency fluctuations and acts of war or terrorism.

Broad market and industry factors may materially harm the market price of our securities irrespective of our operating performance. The NYSE and the stock market in general have experienced price and volume fluctuations that have often been unrelated or disproportionate to the operating performance of the particular companies affected. The trading prices and valuations of these stocks, and of our securities, might not be predictable. A loss of investor confidence in the market for the stocks of other companies that investors perceive to be similar to PubCo could depress our stock price regardless of our business, prospects, financial conditions, or results of operations. A decline in the market price of our securities also could adversely affect our ability to issue additional securities and our ability to obtain additional financing in the future.

 

101


Table of Contents

Our Sponsor has agreed to vote in favor of the Business Combination, regardless of how our Public Stockholders vote.

Our Sponsor has agreed to vote any shares of capital stock of EGA owned by it, in favor of the Business Combination. As of the date of this proxy statement, the Sponsor currently holds 57% of the issued and outstanding shares of EGA Common Stock and accordingly, the Sponsor will have the ability, voting on its own, to approve each of the Proposals. Pursuant to the Letter Agreement, the Sponsor has agreed to vote any shares of EGA Common Stock held by it in favor of the Proposals, including the Transaction Proposal, to be presented at the Special Meeting and as a result, no shares of EGA Common Stock held by EGA Public Stockholders will need to be voted to approve any of the Proposals.

Even if we consummate the Business Combination, the EGA Warrants might not be in the money at the time they become exercisable, and they may expire worthless.

The exercise price for the outstanding EGA Warrants is $11.50 per share of EGA Class A Common Stock. There can be no assurance that the warrants will be in the money following the time they become exercisable and prior to their expiration, and as such, the EGA Warrants may expire worthless.

If EGA is unable to complete the Business Combination with LGM or another business combination by December 28, 2023 (assuming exercise of all five extension periods, or such earlier date after May 28, 2023 as determined by the Board), unless extended, EGA will cease all operations except for the purpose of winding up, dissolving and liquidating.

If the Business Combination is not consummated, EGA may seek another suitable business combination. In the absence of stockholder approval for a further extension, if EGA does not consummate a business combination by December 28, 2023 (assuming exercise of all five extension periods, or such earlier date after May 28, 2023 as determined by the Board), unless extended, EGA will: (i) cease all operations except for the purpose of winding up, (ii) as promptly as reasonably possible but not more than 10 business days thereafter, subject to lawfully available funds therefor, redeem 100% of the public shares, at a per-share price, payable in cash, equal to the aggregate amount then on deposit in the Trust Account including interest earned on the funds held in the Trust Account and not previously released to us to pay our franchise and income taxes, (less up to $100,000 of interest to pay dissolution expenses), divided by the number of then outstanding public shares, which redemption will completely extinguish Public Stockholders’ rights as stockholders (including the right to receive further liquidating distributions, if any), subject to applicable law, and (iii) as promptly as reasonably possible following such redemption, subject to the approval of our remaining stockholders and our Board, dissolve and liquidate, subject in each case to our obligations under Delaware law to provide for claims of creditors and the requirements of other applicable law. In such case, our Public Stockholders may only receive $10.00 per share. There will be no Redemption Rights or liquidating distributions with respect to EGA Warrants, which will expire worthless if we fail to complete our initial business combination within the 31-month time period (assuming exercise of all five extension periods, or such earlier time period after 24 months as determined by the Board), or any extended term. In certain circumstances, our Public Stockholders may receive less than $10.00 per share on the redemption of their shares. If the Business Combination is not consummated, LGM will continue operating as a private company.

If, after we distribute the proceeds in the Trust Account to our Public Stockholders, we file a bankruptcy petition or an involuntary bankruptcy petition is filed against us that is not dismissed, a bankruptcy court may seek to recover such proceeds, and we and our Board may be exposed to claims of punitive damages.

If EGA is forced to file a bankruptcy case or an involuntary bankruptcy case is filed against us which is not dismissed, any distributions received by our stockholders could be viewed under applicable debtor/creditor and/or bankruptcy laws as either a “preferential transfer” or a “fraudulent conveyance.” As a result, a bankruptcy court could seek to recover all amounts received by EGA’s stockholders. Furthermore, because EGA intends to distribute the proceeds held in the Trust Account to our Public Stockholders promptly after the expiration of the

 

102


Table of Contents

time period to complete an initial business combination, this may be viewed or interpreted as giving preference to our Public Stockholders over any potential creditors with respect to access to or distributions from our assets. Furthermore, the Board may be viewed as having breached its fiduciary duties to our creditors and/or may have acted in bad faith, and thereby exposing itself and EGA to claims of punitive damages, by paying Public Stockholders from the Trust Account before addressing the claims of creditors. EGA cannot assure you that claims will not be brought against us for these reasons.

If, before distributing the proceeds in the Trust Account to our Public Stockholders, we file a bankruptcy petition or an involuntary bankruptcy petition is filed against us that is not dismissed, the claims of creditors in such proceeding may have priority over the claims of our stockholders and the per-share amount that would otherwise be received by our stockholders in connection with our liquidation may be reduced.

If, before distributing the proceeds in the Trust Account to our Public Stockholders, we file a bankruptcy petition or an involuntary bankruptcy petition is filed against us that is not dismissed, the proceeds held in the Trust Account could be subject to applicable bankruptcy law, and may be included in our bankruptcy estate and subject to the claims of third parties with priority over the claims of our stockholders. To the extent any bankruptcy claims deplete the Trust Account, the per-share amount that would otherwise be received by our stockholders in connection with our liquidation may be reduced.

EGA’s stockholders may be held liable for claims by third parties against EGA to the extent of distributions received by them.

If EGA is unable to complete the Business Combination with LGM or another business combination within the required time period, EGA will cease all operations except for the purpose of winding up, liquidating and dissolving, subject to our obligations under Delaware law to provide for claims of creditors and the requirements of other applicable law. EGA cannot assure you that we will properly assess all claims that may be potentially brought against us. As such, EGA’s stockholders could potentially be liable for any claims to the extent of distributions received by them (but no more) and any liability of our stockholders may extend well beyond the third anniversary of the date of distribution. Accordingly, EGA cannot assure you that third parties will not seek to recover from our stockholders amounts owed to them by EGA.

The Business Combination is subject to conditions, including certain conditions that might not be satisfied on a timely basis, if at all.

Unless waived by the parties to the Equity Purchase Agreement, and subject to applicable law, the consummation of the Business Combination is subject to a number of conditions set forth in the Equity Purchase Agreement including, among other things, that (i) EGA has received the Required EGA Stockholder Approval, (ii) EGA has at least $5,000,001 in tangible assets immediately prior to closing and (iii) EGA will remain listed on the NYSE and has not received any written notice from the NYSE that it has failed or would reasonably be expected to fail to meet the NYSE listing requirements as of the Closing Date. For more information about conditions to the consummation of the Business Combination, see the section entitled “Proposal No. 1 — The Transaction Proposal — Conditions to the Closing of the Business Combination.”

There are risks to stockholders who are not affiliates of the Sponsor of becoming stockholders of PubCo through the Business Combination rather than acquiring securities of LGM directly in an underwritten public offering, including no independent due diligence review by an underwriter and conflicts of interest of the Sponsor.

Because there is no independent third-party underwriter involved in the Business Combination, investors will not receive the benefit of any outside independent review of EGA’s and LGM’s respective finances and operations. Underwritten public offerings of securities conducted by a licensed broker-dealer are subjected to a due diligence review by the underwriter or dealer manager to satisfy statutory duties under the Securities Act, the

 

103


Table of Contents

rules of Financial Industry Regulatory Authority, Inc. and the national securities exchange where such securities are listed. Additionally, underwriters or dealer-managers conducting such public offerings are subject to liability for any material misstatements or omissions in a registration statement filed in connection with the public offering. As no such review will be conducted in connection with the Business Combination, stockholders must rely on the information in this proxy statement and will not have the benefit of an independent review and investigation of the type normally performed by an independent underwriter in a public securities offering. Although EGA performed a due diligence review and investigation of LGM in connection with the Business Combination, EGA has different incentives and objectives in the Business Combination than an underwriter would in a traditional underwritten public offering. The lack of an independent due diligence review and investigation may increase the risk of an investment in PubCo because it might not have uncovered facts that would be important to a potential investor.

In addition, because LGM will not become a public reporting company by means of a traditional underwritten initial public offering, securities or industry analysts might not provide, or may be less likely to provide, coverage of PubCo. Investment banks may also be less likely to agree to underwrite securities offerings on behalf of PubCo than they might if PubCo became a public reporting company by means of a traditional underwritten initial public offering, because they may be less familiar with PubCo as a result of more limited coverage by analysts and the media. The failure to receive research coverage or support in the market for PubCo Class A Common Stock could have an adverse effect on the development of a liquid market for its PubCo Class A Common Stock.

While EGA and LGM work to complete the Business Combination, the focus and resources of LGM’s management may be diverted from operational matters and other strategic opportunities.

Working towards the successful completion of the Business Combination may place a significant burden on management and other internal resources of EGA and LGM. The diversion of management’s attention and any difficulties encountered in the transition process could harm LGM’s business, financial condition, results of operations and prospects and those of PubCo following the Business Combination. In addition, uncertainty about the effect of the Business Combination on LGM’s employees, consultants, customers, suppliers, partners, and other third parties, including regulators, may have an adverse effect on PubCo following the Business Combination. These uncertainties may impair PubCo’s ability to attract, retain and motivate key personnel for a period of time after the completion of the Business Combination.

Legal proceedings in connection with the Business Combination or otherwise, the outcomes of which are uncertain, could delay or prevent the completion of the Business Combination or otherwise adversely impact EGA, PubCo, or their respective stockholders.

In connection with business combination transactions similar to the proposed Business Combination, it is not uncommon for lawsuits to be filed against the parties and/or their respective directors and officers alleging, among other things, that the proxy statement provided to shareholders contains false and misleading statements and/or omits material information concerning the transaction. Legal proceedings instituted against LGM, EGA, or their respective officers or directors could delay or prevent the Business Combination from becoming effective within the expected or required timeframe, could result in, among other things, damages, and/or awards of attorneys’ fees or expenses and could prevent the Closing of the Business Combination.

The A&R PubCo Charter contains forum limitations for certain disputes between us and our stockholders that could limit the ability of stockholders to bring claims against us or our directors, officers and employees in jurisdictions preferred by stockholders.

The A&R PubCo Charter provides that, unless we consent in writing to the selection of an alternative forum, the Court of Chancery of the State of Delaware is the sole and exclusive forum for (i) any derivative lawsuit brought on our behalf, (ii) any lawsuit against our current or former directors, officers or employees asserting a

 

104


Table of Contents

breach of a fiduciary duty owed by any such person to us or our stockholders, creditors or other constituents, (iii) any action asserting a claim against us or any director or officer or other employee arising pursuant to any provision of the DGCL or the A&R PubCo Charter or the PubCo Bylaws (as each may be amended from time to time), (iv) any action asserting a claim against us or any director or officer or other employee governed by the internal affairs doctrine or (v) any action asserting an “internal corporate claim” as that term is defined in Section 115 of the DGCL, in all cases to the fullest extent permitted by law and subject to the court’s having personal jurisdiction over the indispensable parties named as defendants provided, that, if and only if the Court of Chancery of the State of Delaware dismisses any such action for lack of subject matter jurisdiction, such action may be brought in another state court sitting in the State of Delaware (or, if no state court located within the State of Delaware has jurisdiction, the federal district court for the District of Delaware).

The foregoing forum provisions do not apply to claims arising under the Securities Act, the Exchange Act or other federal securities laws for which there is exclusive federal or concurrent federal and state jurisdiction. The A&R PubCo Charter also provides that, unless we consent in writing to the selection of an alternative forum, the federal district courts of the United States of America are the sole and exclusive forum for the resolution of any complaint asserting a cause of action arising under the Securities Act. Following the Closing, the foregoing forum provisions may prevent or limit a stockholder’s ability to file a lawsuit in a judicial forum that it prefers for disputes with us or our directors, officers or employees, which may discourage such lawsuits, make them more difficult or expensive to pursue, and result in outcomes that are less favorable to such stockholders than outcomes that may have been attainable in other jurisdictions, although stockholders will not be deemed to have waived our compliance with federal securities laws and the rules and regulations thereunder.

There is uncertainty as to whether a court would enforce such forum selection provisions as contained in the A&R PubCo Charter in connection with claims arising under the Securities Act because Section 22 of the Securities Act creates concurrent jurisdiction for federal and state courts over all such Securities Act claims.

In addition, notwithstanding the inclusion of the foregoing forum provisions in the A&R PubCo Charter, courts may find the foregoing forum provisions to be inapplicable or unenforceable in certain cases that the foregoing forum provisions purport to address, including claims brought under the Securities Act. If this were to occur in any particular lawsuit, we may incur additional costs associated with resolving such lawsuit in other jurisdictions or resolving lawsuits involving similar claims in multiple jurisdictions, all of which could harm our business, results of operations, and financial condition.

PubCo does not expect to declare any dividends in the foreseeable future.

After the Closing, PubCo does not anticipate declaring any cash dividends to holders of its Common Stock in the foreseeable future. Consequently, investors may need to rely on sales of their shares of PubCo Common Stock after price appreciation, which may never occur, as the only way to realize any future gains on their investment.

Following the consummation of the Business Combination, PubCo will incur significant increased expenses and administrative burdens as a public company, which could have an adverse effect on its business, financial condition and results of operations.

Following the consummation of the Business Combination, PubCo will face a significant increase in insurance, legal, accounting, administrative and other costs and expenses as a public company that LGM does not incur as a private company. SOX, including the requirements of Section 404, as well as rules and regulations subsequently implemented by the SEC, the Dodd-Frank Wall Street Reform and Consumer Protection Act of 2010 and the rules and regulations promulgated and to be promulgated thereunder, the Public Company Accounting Oversight Board, the SEC and the securities exchanges, impose additional reporting and other obligations on public companies. Compliance with public company requirements will increase costs and make certain activities more time-consuming. A number of those requirements will require PubCo to carry out

 

105


Table of Contents

activities that LGM has not been required to do. For example, PubCo will create new board committees and adopt new internal controls and disclosure controls and procedures. In addition, additional expenses associated with SEC reporting requirements will be incurred. Furthermore, if any issues in complying with those requirements are identified (for example, if the auditors identify a material weakness or significant deficiency in the internal control over financial reporting), PubCo could incur additional costs to rectify those issues, and the existence of those issues could adversely affect PubCo’s reputation or investor perceptions of it. Being a public company could make it more difficult or costly for PubCo to obtain certain types of insurance, including director and officer liability insurance, and PubCo may be forced to accept reduced policy limits and coverage with increased self-retention risk or incur substantially higher costs to obtain the same or similar coverage. Being a public company could also make it more difficult and expensive for PubCo to attract and retain qualified persons to serve on the PubCo Board, board committees or as executive officers. Furthermore, if PubCo is unable to satisfy its obligations as a public company, it could be subject to delisting of its PubCo Class A Common Stock, fines, sanctions and other regulatory action and potentially civil litigation.

The additional reporting and other obligations imposed by various rules and regulations applicable to public companies will increase legal and financial compliance costs and the costs of related legal, accounting and administrative activities. These increased costs will require PubCo to divert a significant amount of money that could otherwise be used to expand the business and achieve strategic objectives. Advocacy efforts by shareholders and third parties may also prompt additional changes in governance and reporting requirements, which could further increase costs.

If, following the Business Combination, securities or industry analysts do not publish or cease publishing research or reports about PubCo, its business, or its market, or if they change their recommendations regarding PubCo’s securities adversely, the price and trading volume of PubCo’s securities could decline.

The trading market for PubCo’s securities will be influenced by the research and reports that industry or securities analysts may publish about PubCo, its business, market or competitors. Securities and industry analysts do not currently, and may never, publish research on PubCo. If no securities or industry analysts commence coverage of PubCo, PubCo’s share price and trading volume would likely be negatively impacted. If any of the analysts who may cover PubCo change their recommendation regarding PubCo’s shares of common stock adversely, or provide more favorable relative recommendations about PubCo’s competitors, the price of PubCo’s shares of common stock would likely decline. If any analyst who may cover PubCo were to cease coverage of PubCo or fail to regularly publish reports on it, PubCo could lose visibility in the financial markets, which in turn could cause the share price or trading volume of its securities to decline.

Risks Relating to Redemptions

The ability of our Public Stockholders to exercise Redemption Rights with respect to a large number of our shares might not allow us to complete the Business Combination or optimize our capital structure.

We do not know how many stockholders may exercise their Redemption Rights prior to the consummation of the Business Combination, and therefore will need to structure the Business Combination based on our expectations as to the number of shares that will be submitted for redemption. If a larger number of shares are submitted for redemption than we initially expect, we may need to restructure the Business Combination to reserve a greater portion of the cash in the Trust Account or arrange for third-party financing. Raising additional third-party financing may involve dilutive equity issuances or the incurrence of indebtedness at higher than desirable levels. Furthermore, this dilution would increase to the extent that the anti-dilution provisions of the EGA Class B Common Stock result in the issuance of EGA Class A Common Stock on a greater than one-to-one basis upon conversion of the EGA Class B Common Stock. The above considerations may limit our ability to complete the most desirable business combination available to us or optimize our capital structure.

Furthermore, all outstanding warrants will continue to be outstanding following the Business Combination notwithstanding the actual redemptions. An aggregate value of our outstanding EGA Public Warrants of approximately $2,242,500 (based on the closing price of the warrants of $0.299 on the NYSE as of August 10, 2023) may be retained by the redeeming stockholders even if there are maximum redemptions. The potential for

 

106


Table of Contents

the issuance of a substantial number of shares of EGA Class A Common Stock upon exercise of these warrants could make EGA less attractive to investors. Any such issuance will increase the number of issued and outstanding shares of EGA Class A Common Stock and reduce the value of the outstanding PubCo Class A Common Stock following the Business Combination. The outstanding warrants could have the effect of depressing the per share price of PubCo.

There is no guarantee that a stockholder’s decision whether to redeem its shares for a pro rata portion of the Trust Account will put the stockholder in a better future economic position.

We can give no assurance as to the price at which a stockholder may be able to sell its public shares in the future following the completion of the Business Combination or any alternative initial business combination. Certain events following the consummation of the Business Combination or any other initial business combination, may cause an increase in the share price of the post-combination company relative to the share price of EGA Class A Common Stock, and may result in a lower value realized now than a stockholder of EGA might realize in the future had the stockholder not redeemed its shares. Similarly, if a stockholder does not redeem their shares, the stockholder will bear the risk of ownership of the shares in the post-combination company after the consummation of any initial business combination, and there can be no assurance that a stockholder can sell its shares in the future for a greater amount than the redemption price set forth in this proxy statement. A stockholder should consult the stockholder’s tax and/or financial advisor for assistance on how this may affect his, her or its individual situation.

If a public stockholder exercises its redemption rights, such exercise will not result in the loss of any warrants that it may hold. Even if 100% or 4,231,829 shares of EGA Class A Common Stock held by our public shareholders were redeemed, the 7,500,000 EGA Public Warrants will remain outstanding and would have had an aggregate value of $2,242,500 (based on the closing price of the warrants of $0.299 on the NYSE as of August 10, 2023). If a substantial number of, but not all, Public Stockholders exercise their redemption rights, any non-redeeming stockholders would experience dilution to the extent such warrants are exercised and to the extent that additional EGA Class A Common Stock is issued.

The ability of our Public Stockholders to exercise Redemption Rights with respect to a large number of our shares could increase the probability that the Business Combination would be unsuccessful and that you would have to wait for liquidation in order to redeem your stock.

Because the Equity Purchase Agreement requires us to use the cash in the Trust Account as consideration for the Business Combination, and requires us to have a minimum amount of cash at Closing, the probability that the Business Combination will be unsuccessful is increased. If the Business Combination is unsuccessful, you would not receive your pro rata portion of the Trust Account until we liquidate the Trust Account. If you are in need of immediate liquidity, you could attempt to sell your stock in the open market; however, at such time our stock may trade at a discount to the pro rata amount per share in the Trust Account. In either situation, you may suffer a material loss on your investment or lose the benefit of funds expected in connection with our redemption until we liquidate or you are able to sell your stock in the open market.

If you fail to comply with the redemption requirements specified in this proxy statement, you will not be entitled to redeem your shares of EGA Class A Common Stock for a pro rata portion of the Trust Account.

Holders of EGA Class A Common Stock are not required to affirmatively vote against the Transaction Proposal in order to exercise their Redemption Rights. To exercise their Redemption Rights, they are required to submit a request in writing and deliver their EGA Class A Common Stock (either physically or electronically) to our Transfer Agent by                 , 2023. Stockholders electing to redeem their shares will receive their pro rata portion of the Trust Account less taxes payable, calculated as of two business days prior to the anticipated consummation of the Business Combination.

 

107


Table of Contents

We do not have a specified maximum redemption threshold. The absence of such a redemption threshold makes it possible for us to complete the Business Combination with which a substantial majority of our stockholders do not agree.

Our Existing Certificate of Incorporation does not provide a specified maximum redemption threshold, except that in no event will we redeem shares of EGA Class A Common Stock in an amount that would cause our net tangible assets to be less than $5,000,001 upon consummation of the Business Combination and after payment of applicable fees and commissions (such that we are not subject to the SEC’s “penny stock” rules). As a result, we may be able to complete the Business Combination even though a substantial majority of our Public Stockholders do not agree with the transaction and have redeemed their shares. In the event the aggregate cash consideration we would be required to pay for all shares of EGA Class A Common Stock that are validly submitted for redemption plus any amount required to satisfy cash conditions pursuant to the terms of the Business Combination exceed the aggregate amount of cash available to us, we will not complete the Business Combination or redeem any shares, all shares of EGA Class A Common Stock submitted for redemption will be returned to the holders thereof, and we instead may search for an alternate business combination.

If our stockholders fail to comply with the redemption requirements specified in this proxy statement, they will not be entitled to redeem their shares of our EGA Class A Common Stock for a pro rata portion of the Trust Account.

Holders of EGA Class A Common Stock are not required to affirmatively vote against the Transaction Proposal in order to exercise their Redemption Rights. To exercise their Redemption Rights, they are required to submit a request in writing and deliver their EGA Class A Common Stock (either physically or electronically) to our Transfer Agent by                 , 2023. Stockholders electing to redeem their shares will receive their pro rata portion of the Trust Account less taxes payable, calculated as of two business days prior to the anticipated consummation of the Business Combination.

If you or a “group” of stockholders of which you are a part are deemed to hold an aggregate of more than 15% of EGA Class A Common Stock outstanding, you (or, if a member of such a group, all of the members of such group in the aggregate) will lose the ability to redeem all such shares in excess of 15% of EGA Class A Common Stock outstanding, without our prior consent.

A Public Stockholder, together with any affiliate of such Public Stockholder or any other person with whom such Public Stockholder is acting in concert or as a “group” (as defined in Section 13 of the Exchange Act), will be restricted from redeeming its shares of EGA Class A Common Stock with respect to more than an aggregate of 15% of the shares of EGA Class A Common Stock outstanding, without our prior consent. Accordingly, if a Public Stockholder, alone or acting in concert or as a group, seeks to redeem more than 15% of the shares of EGA Class A Common Stock outstanding, then any such shares in excess of that 15% limit would not be redeemed, without our prior consent.

Risks Relating to Tax

Our only principal asset following the Business Combination will be our interest in LGM, and accordingly we will depend on distributions from LGM to pay dividends, taxes, other expenses, and make any payments required to be made by us under the Tax Receivable Agreement.

Upon consummation of the Business Combination, we will be a holding company and will have no material assets other than our ownership of LGM Common Units. We are not expected to have independent means of generating revenue or cash flow, and our ability to pay our taxes, operating expenses, and pay any dividends in the future will be dependent upon the financial results and cash flows of LGM. There can be no assurance that LGM will generate sufficient cash flow to distribute funds to us or that applicable state law and contractual restrictions, including negative covenants under debt instruments will permit such distributions. If LGM does not

 

108


Table of Contents

distribute sufficient funds to us to pay our taxes or other liabilities, we may default on contractual obligations or have to borrow additional funds. In the event that we are required to borrow additional funds it could adversely affect our liquidity and subject us to additional restrictions imposed by lenders.

LGM will continue to be treated as partnership for U.S. federal income tax purposes and, as such, generally will not be subject to any entity-level U.S. federal income tax. Instead, taxable income will be allocated, for U.S. federal income tax purposes, to the holders of LGM Common Units. Under the terms of the A&R Operating Agreement, LGM is obligated to make pro rata tax distributions to holders of LGM Common Units calculated at certain assumed rates. In addition to tax expenses, we will also incur expenses related to our operations, including payment obligations under the Tax Receivable Agreement, which could be significant and some of which will be reimbursed by LGM (excluding payment obligations under the Tax Receivable Agreement). For so long as we are Managing Member (as defined in the A&R Operating Agreement) of LGM, we intend to cause LGM to make ordinary distributions and tax distributions to the holders of LGM Common Units on a pro rata basis in amounts sufficient to enable us to cover all applicable taxes, relevant operating expenses, payments under the Tax Receivable Agreement and dividends, if any, declared by us. However, LGM’s ability to make such distributions may be subject to various limitations and restrictions, including, but not limited to, retention of amounts necessary to satisfy the obligations of LGM and its subsidiaries and restrictions on distributions that would violate any applicable restrictions contained in LGM’s debt agreements, or any applicable law, or that would have the effect of rendering LGM insolvent. To the extent we are unable to make payments under the Tax Receivable Agreement for any reason, such payments will be deferred and will accrue interest until paid. Additionally, nonpayment for a specified period and/or under certain circumstances may constitute a material breach of a material obligation under the Tax Receivable Agreement and therefore accelerate payments under the Tax Receivable Agreement, which could be substantial.

It is possible that the distributions received from LGM may, in certain periods, exceed our actual tax liabilities and obligations to make payments under the Tax Receivable Agreement. The Board, in its sole discretion, will make any determination from time to time with respect to the use of any such excess cash so accumulated, which may include, among other uses, to pay dividends on our PubCo Class A Common Stock. We will have no obligation to distribute such cash (or other available cash other than any declared dividend) to our stockholders.

The Tax Receivable Agreement will require PubCo to make cash payments to the Existing Equityholders in respect of certain tax benefits and such payments may be substantial. In certain cases, payments under the Tax Receivable Agreement may (i) exceed any actual tax benefits the Tax Group realizes or (ii) be accelerated.

At the Closing, PubCo, LGM, the Existing Equityholders and the TRA Holder Representative will enter into the Tax Receivable Agreement. Pursuant to the Tax Receivable Agreement, PubCo will generally be required to pay the Existing Equityholders 85% of the amount of savings, if any, in U.S. federal, state, local, and foreign taxes that are based on, or measured with respect to, net income or profits, and any interest related thereto that the Tax Group (i.e., PubCo and applicable consolidated, unitary, or combined Subsidiaries (as defined in the Tax Receivable Agreement)) realizes, or is deemed to realize, as a result of certain Tax Attributes, which include:

 

   

tax basis adjustments resulting from the repurchase by LGM of LGM Common Units (including any such adjustments resulting from certain payments made by PubCo under the Tax Receivable Agreement) in accordance with the terms of the Equity Purchase Agreement;

 

   

tax basis adjustments resulting from taxable exchanges of LGM Common Units (including any such adjustments resulting from certain payments made by PubCo under the Tax Receivable Agreement) acquired by PubCo from an Existing Equityholder pursuant to the terms of the A&R Operating Agreement; and

 

   

tax deductions in respect of portions of certain payments made under the Tax Receivable Agreement.

Payments under the Tax Receivable Agreement generally will be based on the tax reporting positions that PubCo determines (with the amount of subject payments determined in consultation with an advisory firm and subject to the TRA Holder Representative’s review and consent), and the IRS or another taxing authority may

 

109


Table of Contents

challenge all or any part of a position taken with respect to Tax Attributes or the utilization thereof, as well as other tax positions that PubCo takes, and a court may sustain such a challenge. In the event that any Tax Attributes initially claimed or utilized by the Tax Group are disallowed, the Existing Equityholders will not be required to reimburse PubCo for any excess payments that may previously have been made pursuant to the Tax Receivable Agreement, for example, due to adjustments resulting from examinations by taxing authorities. Rather, any excess payments made to such Existing Equityholder will be applied against and reduce any future cash payments otherwise required to be made by PubCo to the applicable Existing Equityholders under the Tax Receivable Agreement, if any, after the determination of such excess. However, a challenge to any Tax Attributes initially claimed or utilized by the Tax Group might not arise for a number of years following the initial time of such payment and, even if challenged earlier, such excess cash payment may be greater than the amount of future cash payments that PubCo might otherwise be required to make under the terms of the Tax Receivable Agreement. As a result, there might not be future cash payments against which such excess can be applied and PubCo could be required to make payments under the Tax Receivable Agreement in excess of the Tax Group’s actual savings in respect of the Tax Attributes.

Moreover, the Tax Receivable Agreement will provide that, in certain Early Termination Events, PubCo will be required to make a lump-sum cash payment to all the Existing Equityholders equal to the present value of all forecasted future payments that would have otherwise been made under the Tax Receivable Agreement, which lump-sum payment would be based on certain assumptions, including those relating to there being sufficient future taxable income of the Tax Group to fully utilize the Tax Attributes over certain specified time periods and that all LGM Common Units that had not yet been exchanged for PubCo Class A Common Stock or cash are deemed exchanged for cash. The lump-sum payment could be material and could materially exceed any actual tax benefits that the Tax Group realizes subsequent to such payment.

Payments under the Tax Receivable Agreement will be our obligations and not obligations of LGM. Any actual increase in our allocable share of LGM and its relevant subsidiaries’ tax basis in relevant assets, as well as the amount and timing of any payments under the Tax Receivable Agreement, will vary depending upon a number of factors, including the timing of exchanges, the market price of the PubCo Class A Common Stock at the time of an exchange of LGM Common Units by an Existing Equityholder pursuant to the terms of the A&R Operating Agreement and the amount and timing of the recognition of the Tax Group’s income for applicable tax purposes. While many of the factors that will determine the amount of payments that we will be required to make under the Tax Receivable Agreement are outside of our control, we expect that the aggregate payments we will be required to make under the Tax Receivable Agreement could be substantial and, if those payments substantially exceed the tax benefit we realize in a given year or in the aggregate, could have an adverse effect on PubCo’s financial condition, which may be material.

Any payments made by PubCo under the Tax Receivable Agreement will generally reduce the amount of overall cash flow that might have otherwise been available to us. To the extent that we are unable to make timely payments under the Tax Receivable Agreement for any reason, the unpaid amounts will be deferred and will accrue interest until paid. Additionally, nonpayment for a specified period and/or under certain circumstances may constitute a material breach of a material obligation under the Tax Receivable Agreement and therefore accelerate payments due under the Tax Receivable Agreement. Furthermore, PubCo’s future obligation to make payments under the Tax Receivable Agreement could make PubCo a less attractive target for an acquisition, particularly in the case of an acquirer that cannot use some or all of the Tax Attributes that may be deemed realized under the Tax Receivable Agreement. See also the section entitled “Proposal No. 1 — The Transaction Proposal— Related Agreements — Tax Receivable Agreement.” Increases in income tax rates, changes in income tax laws or disagreements with tax authorities can adversely affect PubCo’s, LGM’s or its subsidiaries’ business, financial condition or results of operations.

A new 1% U.S. federal excise tax may be imposed upon PubCo in connection with the redemptions of EGA Class A Common Stock.

On August 16, 2022, President Biden signed into law the Inflation Reduction Act of 2022, which, among other things, imposes a new U.S. federal 1% excise tax on certain repurchases (including redemptions) of stock

 

110


Table of Contents

by publicly traded domestic corporations and certain domestic subsidiaries of publicly traded foreign corporations after December 31, 2022. This excise tax is imposed on the repurchasing corporation itself, not its stockholders from which shares are repurchased. Generally, the amount of the excise tax is 1% of the fair market value of the shares repurchased at the time of the repurchase. For the purposes of calculating the excise tax, the repurchasing corporation is permitted to net the fair market value of certain new stock issuances against the fair market value of the stock repurchases that occur in the same taxable year. The U.S. Treasury Department has been given authority to provide regulations and other guidance to carry out and prevent the abuse or avoidance of the excise tax. On December 27, 2022, the IRS issued a notice of its intention to issue proposed regulations providing additional guidance with respect to the excise tax. The notice states that the excise tax does not apply to repurchases that occur in the taxable year in which the publicly traded corporation liquidates and dissolves.

Any repurchase or redemption of PubCo Class A Common Stock that occurs after December 31, 2022, in connection with the Business Combination or otherwise, may be subject to the excise tax. Whether and to what extent PubCo would be subject to the excise tax in connection with the Business Combination would depend on a number of factors, including (i) the fair market value of the redemptions and repurchases in connection with the Business Combination, (ii) the structure of the Business Combination, (iii) the nature and amount of any PIPE Investment or other equity issuances in connection with the Business Combination (or otherwise issued not in connection with the Business Combination but issued within the same taxable year of the Business Combination) and (iv) the regulations and other guidance issued by the U.S. Treasury Department, the IRS or any other applicable standard-setting body. Funds in the Trust Account, including any interest thereon, will not be used, now or in the future, to pay for any excise tax imposed under the Inflation Reduction Act of 2022.

PubCo could be adversely affected by changes in applicable tax laws, regulations, or administrative interpretations thereof in the United States or other jurisdictions.

PubCo could also be adversely affected by changes in applicable tax laws, regulations, or administrative interpretations thereof in the United States or other jurisdictions and changes in tax law could reduce PubCo’s after-tax income and adversely affect our business and financial condition. For example, the U.S. federal tax legislation commonly referred to as the Tax Cuts and Jobs Act (the “Tax Act”), enacted in December 2017, resulted in fundamental changes to the U.S. Internal Revenue Code of 1986, as amended (the “Code”), including, among many other things, a reduction to the federal corporate income tax rate, a partial limitation on the deductibility of business interest expense, a limitation on the deductibility of certain director and officer compensation expense, limitations on net operating loss carrybacks and carryovers and changes relating to the scope and timing of U.S. taxation on earnings from international business operations. Subsequent legislation, the CARES Act, enacted on March 27, 2020, relaxed certain of the limitations imposed by the Tax Act for certain taxable years, including the limitation on the use and carryback of net operating losses and the limitation on the deductibility of business interest expense. The exact impact of the Tax Act and the CARES Act for future years is difficult to quantify, but these changes could materially affect PubCo, LGM, or its subsidiaries. In addition, other changes could be enacted in the future to increase the corporate tax rate, limit further the deductibility of interest, or effect other changes that could have a material adverse effect on PubCo’s financial condition. Such changes could also include increases in state taxes and other changes to state tax laws to replenish state and local government finances depleted by costs attributable to the COVID-19 pandemic and the reduction in tax revenues due to the accompanying economic downturn.

In addition, PubCo’s effective tax rate and tax liability are based on the application of current income tax laws, regulations and treaties. These laws, regulations and treaties are complex and often open to interpretation. In the future, the tax authorities could challenge PubCo’s interpretation of laws, regulations and treaties, resulting in additional tax liability or adjustment to our income tax provision that could increase PubCo’s effective tax rate. Changes to tax laws may also adversely affect PubCo’s ability to attract and retain key personnel.

 

111


Table of Contents

Risks Relating to Registration Rights

The grant of registration rights to the Existing Holders and New Holders the future exercise of such rights may adversely affect the market price of PubCo Class A Common Stock.

Upon the Closing, the A&R Registration Rights Agreement will be entered into between the Existing Holders and the New Holders, replacing EGA’s existing registration rights agreement. The A&R Registration Rights Agreement in substantially the form it will be executed in connection with the Closing is attached to this proxy statement/prospectus as Exhibit E. Pursuant to the A&R Registration Rights Agreement PubCo will grant the Existing Holders and New Holders certain registration rights with respect to the registrable securities of PubCo. Among other things, the holders of the Founder Shares, Converted Shares, Private Placement Warrants and EGA Warrants that may be issued upon conversion of working capital loans (and any shares of PubCo Class A Common Stock issuable upon the exercise of the Private Placement Warrants and EGA Warrants that may be issued upon conversion of working capital loans and upon conversion of the Founder Shares), PubCo Class A Common Stock issued upon the redemption of any LGM Common Units, and PubCo Class A Common stock issued upon conversion of the Bridge Notes (which, together, we expect to be approximately 79.3 million shares as of Closing, assuming no repurchases and maximum redemption of LGM Common Units) will be entitled to registration rights pursuant to A&R Registration Rights Agreement, requiring us to register such securities for resale.

Pursuant to the A&R Registration Rights Agreement, the Existing Holders holding at least a majority in interest of the then-outstanding number of registrable securities held by the Existing Holders, or the New Holders holding at least a majority-in-interest of the then-outstanding number of registrable securities held by the New Holders will be entitled to, among other things, make a Demand Registration. Under no circumstances shall PubCo be obligated to effect more than an aggregate of three registrations pursuant to a Demand Registration by the Existing Holders, or more than an aggregate of five registrations pursuant to a Demand Registration by the New Holders, with respect to any or all registrable securities held by such holders. In addition, the Existing Holders and the New Holders will be entitled to “piggy-back” registration rights to certain registration statements filed following the Business Combination. PubCo will bear all of the expenses incurred in connection with the filing of any such registration statements.

The registration and availability of such a significant number of securities for trading in the public market may have an adverse effect on the market price of PubCo Class A Common Stock.

 

112


Table of Contents

UNAUDITED PRO FORMA CONDENSED COMBINED FINANCIAL INFORMATION

Introduction

The following unaudited pro forma condensed combined financial information is provided to aid you in your analysis of the financial aspects of the Business Combination and adjustments for other material events. These other material events are referred to herein as “Material Events” and the pro forma adjustments for the Material Events are referred to herein as “Adjustments for Material Events.”

The unaudited pro forma condensed combined financial information is based on the historical audited financial statements of EGA and the historical audited consolidated financial statements of LGM, as adjusted to give effect to the Business Combination and Material Events. The unaudited pro forma condensed combined balance sheet as of March 31, 2023 gives pro forma effect to the Business Combination and Material Events as if they had occurred on March 31, 2023. The unaudited pro forma condensed combined statement of operations for the year ended December 31, 2022 gives pro forma effect to the Business Combination and Material Events as if they had occurred on January 1, 2022.

The unaudited pro forma condensed combined statement of operations for the three months ended March 31, 2023 gives effect to the Business Combination and Material Events as if they had occurred on January 1, 2022. The unaudited pro forma condensed combined financial information has been derived from and should be read in conjunction with:

 

   

the accompanying notes to the unaudited pro forma condensed combined financial information;

 

   

the historical audited financial statements of EGA for the year ended December 31, 2022, and the historical unaudited financial statements of EGA as of and for the three months ended March 31, 2023, and the related notes included elsewhere in this proxy statement;

 

   

the historical audited consolidated financial statements of LGM for the year ended December 31, 2022, and the historical unaudited financial statements of LGM as of and for the three months ended March 31, 2023, and the related notes included elsewhere in this proxy statement;

 

   

the sections entitled “Management’s Discussion and Analysis of Financial Condition and Results of Operations of EGA,” “Management’s Discussion and Analysis of Financial Condition and Results of Operations of LGM;” and

 

   

the other financial information relating to EGA and LGM included elsewhere in this proxy statement.

Description of the Business Combination

Pursuant to the Equity Purchase Agreement, following the Closing of the Business Combination, PubCo will be organized in an umbrella partnership–C corporation (“Up-C”) structure, in which substantially all of the assets of the combined company will be held by LGM, and PubCo’s only assets will be its equity interests in LGM. At the Closing:

 

   

A series of transactions will occur including the following: (a) EGA will amend the Existing Certificate of Incorporation to: (i) change its name to “flyExclusive, Inc.,” (ii) convert all then-outstanding Founder Shares into shares of PubCo Class A Common Stock, and (iii) authorize the issuance to the Existing Equityholders of PubCo Class B Common Stock, which carries one vote per share but no economic rights, and (b) replace the Existing Bylaws with the PubCo Bylaws;

 

   

The Existing Equityholders, LGM and PubCo will enter into the A&R Operating Agreement to: restructure the capitalization of LGM to (i) authorize the issuance of the number of LGM Common Units equal to the number of outstanding shares of PubCo Class A Common Stock immediately after giving effect to the Business Combination (taking into account any redemption of EGA Class A

 

113


Table of Contents
 

Common Stock, potential PIPE Investment and the conversion of the Bridge Notes to PubCo Class A Common Stock); and (ii) reclassify the Existing LGM Common Units held by the Existing Equityholders into LGM Common Units;

 

   

As consideration for issuing LGM Common Units to PubCo, PubCo will contribute (or, in the case of the Bridge Note proceeds received by LGM, be deemed to have contributed) the Contribution Amount to LGM. Immediately after the contribution of the Contribution Amount, LGM will pay the Transaction Expenses by wire transfer out of immediately available funds on behalf of LGM and EGA to those persons to whom such amounts are owed;

 

   

Immediately following the contribution of the Contribution Amount as described above, at the election of the Existing Equityholders, LGM shall repurchase an aggregate number of LGM Common Units from the Existing Equityholders equal to the Closing Date Cash Repurchase Amount, divided by $10.00 per unit, with each Existing Equityholder selling such number of LGM Common Units equal to the total number of Closing Date Repurchased Units multiplied by the percentage set forth next to such Existing Equityholder’s name on Schedule I to the Equity Purchase Agreement, for a per LGM Common Unit purchase price of ten $10.00 per unit; and

 

   

Without any action on the part of any holder of an EGA Warrant, each EGA Warrant that is issued and outstanding immediately prior to the Closing will be converted into a PubCo Warrant, exercisable for PubCo Class A Common Stock in accordance with its terms, and EGA and LGM will enter into Warrant Agreements (as defined in the A&R Operating Agreement), pursuant to which EGA will agree that, in the event any holder exercises a PubCo Warrant, then EGA will cause a corresponding exercise of an LGM warrant with similar terms (exercisable for LGM Common Units) held by it, such that the number of shares of PubCo Class A Common Stock issued in connection with the exercise of such PubCo Warrant will match with a corresponding number of LGM Common Units issued by LGM pursuant to such Warrant Agreements. (The LGM warrants will be eliminated in consolidation and as such are not reflected within the below unaudited pro forma condensed financial information).

Agreements to be Entered into at Closing

At the Closing, LGM, PubCo and the Existing Equityholders will enter into the A&R Operating Agreement.

At the Closing, PubCo, LGM, the Existing Equityholders and the TRA Holder Representative will enter into the Tax Receivable Agreement. Pursuant to the Tax Receivable Agreement, PubCo will generally be required to pay the Existing Equityholders 85% of the amount of savings, if any, in U.S. federal, state, local, and foreign taxes that are based on, or measured with respect to, net income or profits, and any interest related thereto that the Tax Group realizes, or is deemed to realize, as a result of certain tax attributes, including:

 

   

tax basis adjustments resulting from the repurchase by LGM of LGM Common Units (including any such adjustments resulting from certain payments made by PubCo under the Tax Receivable Agreement) in accordance with the terms of the Equity Purchase Agreement;

 

   

tax basis adjustments resulting from taxable exchanges of LGM Common Units (including any such adjustments resulting from certain payments made by PubCo under the Tax Receivable Agreement) acquired by PubCo from an Existing Equityholder pursuant to the terms of the A&R Operating Agreement; and

 

   

tax deductions in respect of portions of certain payments made under the Tax Receivable Agreement.

In addition, at the Closing, the Existing Equityholders, Sponsor and PubCo will enter into the Stockholders’ Agreement, a form of which is attached to the accompanying proxy statement as Annex H. Pursuant to the Stockholders’ Agreement, among other things, the Existing Equityholders and Sponsor will respectively agree to vote each of their respective securities of PubCo that may be voted in the election of PubCo’s directors in accordance with the provisions of the Stockholders’ Agreement. At the Closing, the PubCo Board is expected to

 

114


Table of Contents

initially consist of seven directors. The equityholders of PubCo will have the right to nominate directors as follows: the Sponsor, and its permitted transferees, by a majority of shares held by them, shall have the right to nominate, and the PubCo Board and the Existing Equityholders, and their permitted transferees, will appoint and vote for, two members of the PubCo Board, initially designated pursuant to the Stockholders’ Agreement as Gregg S. Hymowitz and Gary Fegel, and thereafter as designated by the Sponsor, and its permitted transferees, by a majority of shares held by them.

In addition, at the Closing, PubCo, the Existing Holders, and the New Holders will enter into an A&R Registration Rights Agreement, pursuant to which PubCo will grant the Existing Holders and New Holders certain registration rights with respect to the registrable securities of PubCo. Among other things, the holders of the Founder Shares, Converted Shares, Private Placement Warrants and EGA Warrants that may be issued upon conversion of working capital loans (and any shares of PubCo Class A Common Stock issuable upon the exercise of the Private Placement Warrants and EGA Warrants that may be issued upon conversion of working capital loans and upon conversion of the Founder Shares), PubCo Class A Common Stock issued upon the redemption of any LGM Common Units, and PubCo Class A Common stock issued upon conversion of the Bridge Notes (which, together, we expect to be approximately 79.3 million shares as of Closing, assuming no repurchases and maximum redemption of LGM Common Units) will be entitled to registration rights pursuant to A&R Registration Rights Agreement, requiring us to register such securities for resale. Pursuant to the A&R Registration Rights Agreement, the Existing Holders holding at least a majority interest of the then-outstanding number of registrable securities held by the Existing Holders, or the New Holders holding at least a majority interest of the then-outstanding number of registrable securities held by the New Holders will be entitled to, among other things, make a Demand Registration. Under no circumstances shall PubCo be obligated to effect more than an aggregate of three registrations pursuant to a Demand Registration by the Existing Holders, or more than an aggregate of five registrations pursuant to a Demand Registration by the New Holders, with respect to any or all registrable securities held by such holders. In addition, the Existing Holders and the New Holders will be entitled to “piggy-back” registration rights to certain registration statements filed following the Business Combination. PubCo will bear all of the expenses incurred in connection with the filing of any such registration statements.

Bridge Notes and Conversion of Bridge Notes into Equity in connection with the Closing of the Business Combination

In connection with the execution of the Equity Purchase Agreement, on October 17, 2022, LGM entered into a Senior Subordinated Convertible Note with an investor and, for certain limited provisions thereof, EGA, pursuant to which LGM borrowed an aggregate principal amount of $50.0 million at a rate of 10% per annum, payable in kind in additional shares of PubCo upon the Closing of the Business Combination. Interest is PIK as an addition to the principal balance on each anniversary of October 17, 2022, and upon the termination of the Equity Purchase Agreement in accordance with its terms.

On October 28, 2022, LGM entered into an Incremental Amendment with the Bridge Note Lenders on the same terms for an aggregate principal amount of $35.0 million, bringing the total principal amount of the Bridge Notes to $85.0 million in the aggregate.

Concurrently with the Closing, the Bridge Notes will automatically be converted into the number of shares of PubCo Class A Common Stock equal to the quotient of (a) the total amount owed by LGM under the Bridge Notes (including accrued PIK interest) divided by (b) $10.00 (subject to adjustment in certain instances, as described in the Bridge Notes). Unless otherwise consented to by the Bridge Note Lenders, the proceeds of the Bridge Notes are to be used primarily for the acquisition of additional aircraft and payment of expenses related thereto.

 

115


Table of Contents

Material Events and Background Relevant to Material Events

On March 2, 2023, the Sponsor agreed to loan the Company $0.3 million pursuant to a new non-interest bearing note. The funds related to the note were drawn subsequent to March 31, 2023 and are payable on the earlier of: (i) May 27, 2023 and (ii) the date on which the Company consummates an initial business combination.

On May 19, 2023, the Sponsor, holder of EGA Class B Common Stock, elected to convert 5,624,000 of the 5,625,000 shares of EGA Class B Common Stock into shares of EGA Class A Common Stock. The 5,624,000 shares of EGA Class A Common Stock issued in connection with the conversion are subject to the same restrictions applied to the EGA Class B Common Stock before the conversion including, among other things, certain transfer restrictions, waiver of redemption rights and the obligation to vote in favor of an initial business combination as described in the prospectus for the Company’s IPO.

On June 1, 2023, EGA paid the holders of 18,268,171 shares of EGA Class A Common Stock that properly exercised their right to redeem their shares for cash a redemption price of approximately $10.24 per share, for an aggregate redemption amount of approximately $187.1 million.

On June 1, 2023 EGA issued an unsecured promissory note in the principal amount of $0.2 million to the Sponsor for general corporate purposes. The note bears no interest and is payable in full on the earlier of (i) September 28, 2023 or (ii) the date on which an initial business combination is consummated.

On June 2, 2023 EGA deposited $0.2 million into the Trust Account in order to extend the date through which it has to complete a business combination to June 28, 2023. The deposit is evidenced by an unsecured promissory note dated as of June 1, 2023, in the amount of $0.2 million to the Sponsor. The note bears no interest and is payable in full on the date on which an initial business combination is consummated.

The unaudited pro forma condensed combined financial information gives effect to the accumulation of PIK interest subsequent to March 31, 2023, through the estimated Closing Date. The Accumulation of PIK Interest is reflected as an adjustment in the unaudited pro forma condensed combined balance sheet as of March 31, 2023.

Redemption and Repurchase Scenarios

The unaudited pro forma condensed combined financial information presents two redemption scenarios as follows:

 

   

Assuming No Redemption Scenario: This scenario, which we refer to as the “No Redemption Scenario,” assumes that no EGA Public Stockholders exercise their right to have their shares of EGA Class A Common Stock subject to possible redemption converted into their pro rata share of the Trust Account. The unaudited pro forma condensed combined financial information also includes two sets of assumptions regarding repurchases of LGM Common Units under the No Redemption Scenario, which are described below:

 

   

Assuming No Closing Date Repurchase – In this situation, which is referred to as “Assuming No Closing Date Repurchase,” it is assumed that Existing Equityholders do not elect to have PubCo repurchase any LGM Common Units in connection with the Closing of the Business Combination.

 

   

Assuming Maximum Closing Date Repurchase – In this situation, which is referred to as “Assuming Maximum Closing Date Repurchase,” it is assumed that Existing Equityholders have elected for the maximum number of LGM Common Units, as specified in the Equity Purchase Agreement, to be repurchased by PubCo, in connection with the Closing of the Business Combination. Under the Maximum Closing Date Repurchase in the No Redemption Scenario, it is assumed that 1,500,000 LGM Common Units will be repurchased at a price of $10.00 per LGM Common Unit.

 

116


Table of Contents
   

Assuming Maximum Redemption Scenario: This scenario, which we refer to as the “Maximum Redemption Scenario” assumes that 2,290,257 shares of EGA Class A Common Stock subject to possible redemption are redeemed, resulting in an aggregate cash payment of approximately $23.5 million out of the Trust Account based on an assumed redemption price of $10.24 per share, which was the redemption price paid per share for the redemption that occurred on June 1, 2023. The Equity Purchase Agreement includes as a condition to the Closing that, at the Closing, EGA must have a minimum of $5,000,001 in tangible net assets. The Maximum Redemption Scenario reflects the redemption of the maximum number of shares 2,290,257 of EGA Class A Common Stock subject to possible redemption that can be redeemed while allowing the minimum tangible net assets requirement of $5,000,001 to be met. The Maximum Redemption Scenario includes all adjustments contained in the No Redemption Scenario and presents an additional adjustment to reflect the effect of the Maximum Redemption Scenario. The unaudited pro forma condensed combined financial information also includes two sets of assumptions regarding repurchases of LGM Common Units under the Maximum Redemption Scenario, which are described below:

 

   

Assuming No Repurchases – In this situation, which is referred to as “Assuming No Closing Date Repurchase,” it is assumed that Existing Equityholders do not elect to have PubCo repurchase any LGM Common Units in connection with the Closing of the Business Combination.

 

   

Assuming Maximum Repurchases – In this situation, which is referred to as “Assuming Maximum Closing Date Repurchase,” it is assumed that Existing Equityholders have elected for the maximum number of LGM Common Units, as specified in the Equity Purchase Agreement, to be repurchased by PubCo, in connection with the Closing of the Business Combination. Under the Maximum Closing Date Repurchase in the Maximum Redemption Scenario, it is assumed that 1,244,267 LGM Common Units will be repurchased at a price of $10.00 per LGM Common Unit.

The unaudited pro forma condensed combined financial information is for illustrative purposes only and is not necessarily indicative of what the actual results of operations or financial position would have been had the Business Combination taken place on the dates indicated, nor are they indicative of the future consolidated results of operations or financial position of PubCo. The unaudited pro forma adjustments are based on information currently available, and assumptions and estimates underlying the unaudited pro forma adjustments are described in the accompanying notes to the unaudited pro forma condensed combined financial information. If the actual facts are different than these assumptions, then the amounts and shares outstanding in the unaudited pro forma condensed combined financial information that follows will be different, and those changes could be material.

 

117


Table of Contents

UNAUDITED PRO FORMA CONDENSED COMBINED BALANCE SHEET

AS OF MARCH 31, 2023

 

                Scenario 1 Assuming No Redemptions  
                            Repurchase     Assuming Maximum Closing
Date Repurchase
 
(In thousands, except for share data)   EGA
(Historical)
    LGM
(Historical)
    Adjustments for
Material Events
    Notes     Transaction
Accounting
Adjustments
    Notes     PubCo
Pro
Forma
Balance
Sheet
    Transaction
Accounting
Adjustments
    Notes     PubCo
Pro
Forma
Balance
Sheet
 

ASSETS

                   

Current assets

                   

Cash and cash equivalents

  $ 194     $ 22,483     $ —         $ 43,770       3 (a)    $ 40,834     $  (15,000     3 (m)    $ 25,834  
    —         —         —           (7,875     3 (b)      —         —           —    
    —         —         —           (222     3 (r)      —         —           —    
    —         —         —           (11,259     3 (g)      —         —           —    
    —         —         —           (4,697     3 (i)      —         —           —    
    —         —         —           (2,050     3 (l)      —         —           —    
    —         —         490       3 (cc)      —           —          

Accounts receivable, net

    —         11,794       —           —           11,794       —           11,794  

Due from related parties, current

    —         259       —           —           259       —           259  

Other receivables

    —         3,844       —           —           3,844       —           3,844  

Accounts receivable related party—short term

    —         3,951       —           —           3,951       —           3,951  

Prepaid engine overhauls, current

    —         11,531       —           —           11,531       —           11,531  

Notes receivable—noncontrolling interests, current portion

    —         261       —           —           261       —           261  

Inventory

    —         7,460       —           —           7,460       —           7,460  

Investment in available-for-sale securities

    —         69,902       —           —           69,902       —           69,902  

Prepaid expenses and other current assets

    140       6,031       —           (2,146     3 (g)      7,075       —           7,075  
    —         —         —           3,050       3 (i)      —         —           —    
 

 

 

   

 

 

   

 

 

     

 

 

     

 

 

   

 

 

     

 

 

 

Total current assets

    334       137,516       490         18,571         156,911       (15,000       141,911  
 

 

 

   

 

 

   

 

 

     

 

 

     

 

 

   

 

 

     

 

 

 

Marketable securities held in Trust Account

    230,676       —         160       3 (cc)      (43,770     3 (a)      —         —           —    
    —         —         (187,066     3 (bb)      —           —         —           —    

Notes receivable—noncontrolling interests, non-current portion

    —         4,821       —           —           4,821       —           4,821  

Due from related parties, non-current

    —         3,217       —           —           3,217       —           3,217  

Property and equipment, net

    —         254,954       —           —           254,954       —           254,954  

Operating lease right-of-use assets

    —         58,874       —           —           58,874       —           58,874  

Intangible assets, net

    —         2,331       —           —           2,331       —           2,331  

Prepaid engine overhauls, non-current

    —         42,613       —           —           42,613       —           42,613  

Deferred tax asset

    —         —         —           —           —         5,113       3 (j)      5,113  

Other long-term assets

    —         524       —           —           524       —           524  
 

 

 

   

 

 

   

 

 

     

 

 

     

 

 

   

 

 

     

 

 

 

Total assets

  $  231,010     $ 504,850     $ (186,416     $ (25,199     $ 524,245     $  (9,887)       $ 514,358  
 

 

 

   

 

 

   

 

 

     

 

 

     

 

 

   

 

 

     

 

 

 

LIABILITIES, REDEEMABLE EQUITY, AND STOCKHOLDERS’/MEMBERS’ EQUITY (DEFICIT)

                   

Current liabilities:

                   

Accounts payable

  $ 2,825     $ 17,028     $ —         $ (1,856     3 (g)    $ 15,323     $ —         $ 15,323  
    —         —         —           (2,674     3 (i)      —         —           —    

Long-term notes payable, current portion

    —         72,299       —           —           72,299       —           72,299  

Due to related parties

    222       —         —           (222     3 (r)      —         —           —    

Deferred revenue, current

    —         59,771       —           —           59,771       —           59,771  

Operating lease liability, current portion

    —         11,767       —           —           11,767       —           11,767  

Accrued expenses and other current liabilities

    —         24,586       1,880       3 (ee)      (2,328     3 (g)      27,188       —           27,188  
    —         —         —           3,050       3 (i)      —         —           —    

Short-term notes payable

    —         3,745       —           —           3,745       —           3,745  

Income taxes payable

    1,099       —         —           (1,099     3 (s)      —         —           —    

Promissory note-related party

    1,400       —         650       3 (cc)      (2,050     3 (l)      —         —           —    
 

 

 

   

 

 

   

 

 

     

 

 

     

 

 

   

 

 

     

 

 

 

Total current liabilities

    5,546       189,196       2,530         (7,179       190,093       —           190,093  
 

 

 

   

 

 

   

 

 

     

 

 

     

 

 

   

 

 

     

 

 

 

Long-term notes payable, non-current portion

    —         202,089       4,401       3 (aa)      (92,125     3 (f)      114,365       —           114,365  

Operating lease liability, non-current portion

    —         46,990       —           —           46,990       —           46,990  

Deferred revenue, non-current

    —         4,232       —           —           4,232       —           4,232  

Derivative liability

    —         355       —           (355     3 (p)      —         —           —    

Tax receivable liability

    —         —         —           —           —         5,516       3 (j)      5,516  

Other non-current liabilities

    —         43,056       —           —           43,056       —           43,056  

Warrant liabilities

    2,071       —         —           —           2,071       —           2,071  

Deferred underwriting discount

    7,875       —         —           (7,875     3 (b)      —         —           —    
 

 

 

   

 

 

   

 

 

     

 

 

     

 

 

   

 

 

     

 

 

 

Total liabilities

    15,492       485,918       6,931         (107,534       400,807       5,516         406,323  
 

 

 

   

 

 

   

 

 

     

 

 

     

 

 

   

 

 

     

 

 

 

 

118


Table of Contents
                Scenario 1 Assuming No Redemptions  
                            Repurchase     Assuming Maximum Closing
Date Repurchase
 
(In thousands, except for share data)   EGA
(Historical)
    LGM
(Historical)
    Adjustments for
Material Events
    Notes     Transaction
Accounting
Adjustments
    Notes     PubCo
Pro
Forma
Balance
Sheet
    Transaction
Accounting
Adjustments
    Notes     PubCo
Pro
Forma
Balance
Sheet
 

Temporary equity—Class A Common Stock subject to possible redemption, 22,500,000 shares at redemption value of approximately $10.10 per share as of December 31, 2022

    229,128       —         (187,066     3 (bb)      (42,062     3 (h)      —         —           —    

Redeemable noncontrolling interest

    —         —         —           14,350       3 (d)      14,350       (95     3 (k)      14,255  

Stockholders’/members’ equity (deficit):

                   

LGM Enterprises, LLC members’ equity (deficit)

    —         (35,314     —           35,314       3 (q)      —         —           —    
    —         —         —           —         3 (n)      —         —           —    

Accumulated other comprehensive loss

    —         (386     —           —           (386     —           (386

Non-controlling interests

    —         54,632       —           —           54,632       —           54,632  

Class A Common Stock, $0.0001 par value; 100,000,000 shares authorized; 0 shares issued and outstanding (excluding 22,500,000 shares subject to possible redemption)

    —         —         1       3 (dd)      (1     3 (c)      —         —           —    

Class B Common Stock, $0.0001 par value; 10,000,000 shares authorized; 5,625,000 shares issued and outstanding

    1       —         (1     3 (dd)      —         3 (c)      —         —           —    

PubCo Class A Common Stock, $0.0001 par value

    —         —         —           1       3 (c)      2       —           2  
    —         —         —           —         3 (h)      —         —           —    
    —         —         —           1       3 (f)      —         —           —    

PubCo Class B Common Stock, $0.0001 par value

    —         —         —           6       3 (n)      6       —         3 (o)      6  

Additional paid-in capital

    —         —         —           42,062       3 (h)      100,357       —         3 (o)      86,929  
    —         —         —           (14,350     3 (d)      —         95       3 (k)      —    
    —         —         —           (469     3 (i)      —         (15,000     3 (m)      —    
    —         —         —           93,383       3 (f)      —         (403     3 (j)      —    
    —         —         —           (4,772     3 (g)      —         —           —    
    —         —         —           (15,497     3 (n)      —         —           —    

Accumulated deficit

    (13,611     —         (4,401     3 (aa)      (4,449     3 (g)      (45,523     —           (45,523
    —         —         (1,880     3 (ee)      (1,554     3 (i)      —         —           —    
    —         —         —           15,491       3 (n)      —         —           —    
    —         —         —           (35,314     3 (q)      —         —           —    
    —         —         —           (1,259     3 (f)      —         —           —    
    —         —         —           355       3 (p)      —         —           —    
    —         —         —           1,099       3 (s)      —         —           —    
 

 

 

   

 

 

   

 

 

     

 

 

     

 

 

   

 

 

     

 

 

 

Total stockholders’/members’ equity (deficit)

    (13,610     18,932       (6,281       110,047         109,088       (15,308       93,780  
 

 

 

   

 

 

   

 

 

     

 

 

     

 

 

   

 

 

     

 

 

 

Total liabilities, redeemable equity, and stockholders’/members’ equity (deficit)

  $  231,010     $ 504,850     $ (186,416     $ (25,199     $ 524,245     $ (9,887     $ 514,358  
 

 

 

   

 

 

   

 

 

     

 

 

     

 

 

   

 

 

     

 

 

 

See accompanying notes to the unaudited pro forma condensed combined financial information.

 

119


Table of Contents

UNAUDITED PRO FORMA CONDENSED COMBINED BALANCE SHEET

AS OF MARCH 31, 2023

 

                Scenario 2 Assuming Maximum Redemptions  
                            Assuming No Closing Date
Repurchase
    Assuming Maximum Closing
Date Repurchase
 
(In thousands, except for share data)   EGA
(Historical)
    LGM
(Historical)
    Adjustments for
Material Events
    Notes     Transaction
Accounting
Adjustments
    Notes     PubCo
Pro
Forma
Balance
Sheet
    Transaction
Accounting
Adjustments
    Notes     PubCo
Pro
Forma
Balance
Sheet
 

ASSETS

                   

Current assets

                   

Cash and cash equivalents

  $ 194     $ 22,483     $ —         3 (bb)    $ 43,770       3 (a)    $ 17,382     $ (12,443     3 (m)    $ 4,939  
    —         —         —           (7,875     3 (b)      —         —           —    
    —         —         —           (222     3 (r)      —         —           —    
    —         —         —           (23,452     3 (e)      —         —           —    
    —         —         —           (2,050     3 (l)      —         —           —    
    —         —         —           (4,697     3 (i)      —         —           —    
    —         —         —           (11,259     3 (g)      —         —           —    
    —         —         490       3 (cc)      —              

Accounts receivable, net

    —         11,794       —           —           11,794       —           11,794  

Due from related parties, current

    —         259       —           —           259       —           259  

Other receivables

    —         3,844       —           —           3,844       —           3,844  

Accounts recievable related party—short term

    —         3,951       —           —           3,951       —           3,951  

Prepaid engine overhauls, current

    —         11,531       —           —           11,531       —           11,531  

Notes receivable—noncontrolling interests, current portion

    —         261       —           —           261       —           261  

Inventory

    —         7,460       —           —           7,460       —           7,460  

Investment in available-for-sale securities

    —         69,902       —           —           69,902       —           69,902  

Prepaid expenses and other current assets

    140       6,031       —           (2,146     3 (g)      7,075       —           7,075  
    —         —         —           3,050       3 (i)      —         —           —    
 

 

 

   

 

 

   

 

 

     

 

 

     

 

 

   

 

 

     

 

 

 

Total current assets

    334       137,516       490         (4,881       133,459       (12,443       121,016  
 

 

 

   

 

 

   

 

 

     

 

 

     

 

 

   

 

 

     

 

 

 

Marketable securities held in Trust Account

    230,676       —         160       3 (cc)      (43,770     3 (a)      —         —           —    
    —         —         (187,066     3 (bb)      —           —         —           —    

Notes receivable—noncontrolling interests, non-current portion

    —         4,821       —           —           4,821       —           4,821  

Due from related parties, non-current

    —         3,217       —           —           3,217       —           3,217  

Property and equipment, net

    —         254,954       —           —           254,954       —           254,954  

Operating lease right-of-use assets

    —         58,874       —           —           58,874       —           58,874  

Intangible assets, net

    —         2,331       —           —           2,331       —           2,331  

Prepaid engine overhauls, non-current

    —         42,613       —           —           42,613       —           42,613  

Investment in subsidiaries

    —         —         —           —           —         —           —    

Deferred tax asset

    —         —         —           —           —         4,241       3 (j)      4,241  

Other long-term assets

    —         524       —           —           524       —           524  
 

 

 

   

 

 

   

 

 

     

 

 

     

 

 

   

 

 

     

 

 

 

Total assets

  $  231,010     $ 504,850     $ (186,416     $ (48,651     $ 500,793     $ (8,202     $ 492,591  
 

 

 

   

 

 

   

 

 

     

 

 

     

 

 

   

 

 

     

 

 

 

LIABILITIES, REDEEMABLE EQUITY, AND STOCKHOLDERS’/MEMBERS’ EQUITY (DEFICIT)

                   

Current liabilities:

                   

Accounts payable

  $ 2,825     $ 17,028     $ —         $ (1,856)       3 (g)    $ 15,323     $ —         $ 15,323  
    —         —         —           (2,674     3 (i)      —         —           —    

Long-term notes payable, current portion

    —         72,299       —           —           72,299       —           72,299  

Due to related parties

    222       —         —           (222     3 (r)      —         —           —    

Deferred revenue, current

    —         59,771       —           —           59,771       —           59,771  

Operating lease liability, current portion

    —         11,767       —           —           11,767       —           11,767  

Accrued expenses and other current liabilities

    —         24,586       2,115       3 (ee)      (2,328     3 (g)      27,423       —           27,423  
    —         —         —           3,050       3 (i)      —         —           —    

Short-term notes payable

    —         3,745       —           —           3,745       —           3,745  

Income taxes payable

    1,099       —         —           (1,099     3 (s)      —         —           —    

Promissory note-related party

    1,400       —         650       3 (cc)      (2,050     3 (l)      —         —           —    
 

 

 

   

 

 

   

 

 

     

 

 

     

 

 

   

 

 

     

 

 

 

Total current liabilities

    5,546       189,196       2,765         (7,179       190,328       —           190,328  
 

 

 

   

 

 

   

 

 

     

 

 

     

 

 

   

 

 

     

 

 

 

Long-term notes payable, non-current portion

    —         202,089       4,401       3 (aa)      (92,125     3 (f)      114,365       —           114,365  

Operating lease liability, non-current portion

    —         46,990       —           —           46,990       —           46,990  

Deferred revenue, non-current

    —         4,232       —           —           4,232       —           4,232  

Derivative liability

    —         355       —           (355     3 (p)      —         —           —    

Tax receivable liability

    —         —         —           —           —         4,576       3 (j)      4,576  

Other non-current liabilities

    —         43,056       —           —           43,056       —           43,056  

Warrant liabilities

    2,071       —         —           —           2,071       —           2,071  

Deferred underwriting discount

    7,875       —         —           (7,875     3 (b)      —         —           —    
 

 

 

   

 

 

   

 

 

     

 

 

     

 

 

   

 

 

     

 

 

 

Total liabilities

    15,492       485,918       7,166         (107,534       401,042       4,576         405,618  
 

 

 

   

 

 

   

 

 

     

 

 

     

 

 

   

 

 

     

 

 

 

 

120


Table of Contents
                Scenario 2 Assuming Maximum Redemptions  
                            Assuming No Closing Date
Repurchase
    Assuming Maximum Closing
Date Repurchase
 
(In thousands, except for share data)   EGA
(Historical)
    LGM
(Historical)
    Adjustments for
Material Events
    Notes     Transaction
Accounting
Adjustments
    Notes     PubCo
Pro
Forma
Balance
Sheet
    Transaction
Accounting
Adjustments
    Notes     PubCo
Pro
Forma
Balance
Sheet
 

Temporary equity—Class A Common Stock subject to possible redemption, 22,500,000 shares at redemption value of approximately $10.10 per share as of December 31, 2022

    229,128       —         (187,066     3 (bb)      (42,062     3 (h)      —         —           —    

Redeemable noncontrolling interest

    —         —         —           14,786       3 (d)      14,786       (76     3 (k)      14,710  

Stockholders’/members’ equity (deficit):

                   

LGM Enterprises, LLC members’ equity (deficit)

    —         (35,314     —           35,314       3 (q)      —         —           —    
    —         —         —           —         3 (n)      —         —           —    

Accumulated other comprehensive loss

    —         (386     —           —           (386     —           (386

Non-controlling interests

    —         54,632       —           —           54,632       —           54,632  

Class A Common Stock, $0.0001 par value; 100,000,000 shares authorized; 0 shares issued and outstanding (excluding 22,500,000 shares subject to possible redemption)

    —         —         1       3 (dd)      (1     3 (c)      —         —           —    

Class B Common Stock, $0.0001 par value; 10,000,000 shares authorized; 5,625,000 shares issued and outstanding

    1       —         (1     3 (dd)      —         3 (c)      —         —           —    

PubCo Class A Common Stock, $0.0001 par value

    —         —         —           —         3 (h)      2       —           2  
    —         —         —           1       3 (c)      —         —           —    
    —         —         —           1       3 (f)      —         —           —    
    —         —         —           —         3 (e)      —         —           —    

PubCo Class B Common Stock, $0.0001 par value

    —         —         —           6       3 (n)      6       —         3 (o)      6  

Additional paid-in capital

    —         —         —           (14,786     3 (d)      76,234       (12,443     3 (m)      63,532  
    —         —         —           (15,732     3 (n)      —         —         3 (o)      —    
    —         —         —           42,062       3 (h)      —         76       3 (k)      —    
    —         —         —           (469     3 (i)      —         (335     3 (j)      —    
    —         —         —           93,383       3 (f)      —         —           —    
    —         —         —           (23,452     3 (e)      —         —           —    
    —         —         —           (4,772     3 (g)      —         —           —    

Accumulated deficit

    (13,611     —         (4,401     3 (aa)      15,726       3 (n)      (45,523     —           (45,523
    —         —         (2,115     3 (ee)      (35,314     3 (q)      —         —           —    
    —         —         —           (1,554     3 (i)      —         —           —    
    —         —         —           (4,449     3 (g)      —         —           —    
    —         —         —           (1,259     3 (f)      —         —           —    
    —         —         —           355       3 (p)      —         —           —    
    —         —         —           1,099       3 (s)      —         —           —    
 

 

 

   

 

 

   

 

 

     

 

 

     

 

 

   

 

 

     

 

 

 

Total stockholders’/members’ equity (deficit)

    (13,610     18,932       (6,516       86,159         84,965       (12,702       72,263  
 

 

 

   

 

 

   

 

 

     

 

 

     

 

 

   

 

 

     

 

 

 

Total liabilities, redeemable equity, and stockholders’/members’ equity (deficit)

  $ 231,010     $ 504,850     $ (186,416     $ (48,651     $ 500,793     $ (8,202     $ 492,591  
 

 

 

   

 

 

   

 

 

     

 

 

     

 

 

   

 

 

     

 

 

 

 

121


Table of Contents

UNAUDITED PRO FORMA CONDENSED COMBINED STATEMENT OF OPERATIONS FOR THE

THREE MONTHS ENDED MARCH 31, 2023

(In thousands, except share and per share data)

 

                Scenario 1 Assuming No Redemptions  
    Three
Months
Ended
March 31,
2023
    Three
Months
Ended
March 31,
2023
    Assuming No Closing Date
Repurchase
          Assuming Maximum Closing Date
Repurchase
 
(In thousands,except per share and weighted-average
share data)
  EGA
(Historical)
    LGM
(Historical)
    Transaction
Accounting
Adjustments
    Notes     PubCo Pro
Forma
Statement
of
Operations
          Transaction
Accounting
Adjustments
    Notes     PubCo Pro
Forma
Statement
of
Operations
    Notes  

Revenues

  $ —       $ 77,032     $ —         $ 77,032       $ —         $ 77,032    

Operating costs and expenses:

                   

Formation and operating costs

    641       —         —           641         —           641    

Cost of revenue

    —         65,190       —           65,190         —           65,190    

Selling, general and administrative

    —         15,931       —           15,931         —           15,931    

Depreciation and amortization

    —         6,415       —           6,415         —           6,415    
 

 

 

   

 

 

   

 

 

     

 

 

     

 

 

     

 

 

   

Total costs and expenses

    641       87,536       —           88,177         —           88,177    
 

 

 

   

 

 

   

 

 

     

 

 

     

 

 

     

 

 

   

Operating income (loss)

    (641     (10,504     —           (11,145       —           (11,145  

Other income (expense):

                   

Gain on forgiveness of CARES Act Loan

    —         —         —           —           —           —      

Interest income

    —         1,094       —           1,094         —           1,094    

Interest expense

    —         (4,615     2,407       4 (c)      (2,208       —           (2,208  

Gain on aircraft sold

    —         2,103       —           2,103         —           2,103    

Change in fair value of warrants

    213       —         —           213         —           213    

Trust interest income (loss)

    2,422       —         (2,422     4 (a)      —           —           —      

Change in fair value of derivative liability

    —         616       (616     4 (e)      —           —           —      

Other expense

    —         (400     —           (400       —           (400  
 

 

 

   

 

 

   

 

 

     

 

 

     

 

 

     

 

 

   

Total other income (expense)

    2,635       (1,202     (631       802         —           802    
 

 

 

   

 

 

   

 

 

     

 

 

     

 

 

     

 

 

   

Income (loss) before income taxes

    1,994       (11,706     (631       (10,343       —           (10,343  

Income tax benefit (expense)

    (498     —         498       4 (i)      —           —           —      
 

 

 

   

 

 

   

 

 

     

 

 

     

 

 

     

 

 

   

Net income (loss)

    1,496       (11,706     (133       (10,343       —           (10,343  
 

 

 

   

 

 

   

 

 

     

 

 

     

 

 

     

 

 

   

Net income (loss) attributable to redeemable noncontrolling interest

    —         —         (5,917     4 (b)      (5,917       39       4 (b)      (5,878  

Net loss attributable to non-controlling interests

    —         (2,537     —           (2,537       —           (2,537  
 

 

 

   

 

 

   

 

 

     

 

 

     

 

 

     

 

 

   

Net income (loss) attributable to EGA/LGM/PubCo

  $ 1,496     $ (9,169   $ 5,784       $ (1,889     $ (39     $ (1,928  
 

 

 

   

 

 

   

 

 

     

 

 

     

 

 

     

 

 

   

Basic and diluted net loss per share, PubCo Class A Common Stock

          $ (0.10         $ (0.10  

Basic and diluted weighted-average shares outstanding, PubCo Class A Common Stock

            19,195,000       4 (j)          19,195,000       4 (j) 

See accompanying notes to the unaudited pro forma condensed combined financial information.

 

122


Table of Contents

UNAUDITED PRO FORMA CONDENSED COMBINED STATEMENT OF OPERATIONS FOR THE

THREE MONTHS ENDED MARCH 31, 2023

(In thousands, except share and per share data)

 

                Scenario 2 Assuming Maximum Redemptions  
    Three Months Ended
March 31, 2023
    Three Months Ended
March 31, 2023
    Assuming No Closing Date
Repurchase
          Assuming Maximum Closing Date
Repurchase
 
(In thousands, except per share
and weighted-average share
data)
  EGA
(Historical)
    LGM
(Historical)
    Transaction
Accounting
Adjustments
    Notes     PubCo Pro
Forma
Statement
of
Operations
          Transaction
Accounting
Adjustments
    Notes     PubCo Pro
Forma
Statement
of
Operations
    Notes  

Revenues

  $ —       $ 77,032     $ —         $ 77,032       $ —         $ 77,032    

Operating costs and expenses:

                   

Formation and operating costs

    641       —         —           641         —           641    

Cost of revenue

    —         65,190       —           65,190         —           65,190    

Selling, general and administrative

    —         15,931       —           15,931         —           15,931    

Depreciation and amortization

    —         6,415       —           6,415         —           6,415    
 

 

 

   

 

 

   

 

 

     

 

 

     

 

 

     

 

 

   

Total costs and expenses

    641       87,536       —           88,177         —           88,177    
 

 

 

   

 

 

   

 

 

     

 

 

     

 

 

     

 

 

   

Operating income (loss)

    (641     (10,504     —           (11,145       —           (11,145  

Other income (expense):

                   

Interest income

    —         1,094       —           1,094         —           1,094    

Gain on forgiveness of CARES Act Loan

    —         —         —           —           —           —      

Interest expense

    —         (4,615     2,407       4 (c)      (2,208       —           (2,208  

Gain on aircraft sold

    —         2,103       —           2,103         —           2,103    

Change in fair value of warrants

    213       —         —           213         —           213    

Trust interest income (loss)

    2,422       —         (2,422     4 (a)      —           —           —      

Change in fair value of derivative liability

    —         616       (616     4 (e)      —           —           —      

Other expense

    —         (400     —           (400       —           (400  
 

 

 

   

 

 

   

 

 

     

 

 

     

 

 

     

 

 

   

Total other income (expense)

    2,635       (1,202     (631       802         —           802    
 

 

 

   

 

 

   

 

 

     

 

 

     

 

 

     

 

 

   

Income (loss) before income taxes

    1,994       (11,706     (631       (10,343       —           (10,343  

Income tax benefit (expense)

    (498     —         498       4 (i)      —           —           —      
 

 

 

   

 

 

   

 

 

     

 

 

     

 

 

     

 

 

   

Net income (loss)

    1,496       (11,706     (133       (10,343       —           (10,343  
 

 

 

   

 

 

   

 

 

     

 

 

     

 

 

     

 

 

   

Net income (loss) attributable to redeemable noncontrolling interest

    —         —         (6,096     4 (b)      (6,096       31       4 (b)      (6,065  

Net loss attributable to non-controlling interests

    —         (2,537     —           (2,537       —           (2,537  
 

 

 

   

 

 

   

 

 

     

 

 

     

 

 

     

 

 

   

Net income (loss) attributable to EGA/LGM/PubCo

  $ 1,496     $ (9,169   $ 5,963       $ (1,710     $ (31     $ (1,741  
 

 

 

   

 

 

   

 

 

     

 

 

     

 

 

     

 

 

   

Basic and diluted net loss per share, PubCo Class A Common Stock

          $ (0.10         $ (0.10  

Basic and diluted weighted-average shares outstanding, PubCo Class A Common Stock

            16,905,000       4 (j)          16,905,000       4 (j) 

See accompanying notes to the unaudited pro forma condensed combined financial information.

 

123


Table of Contents

UNAUDITED PRO FORMA CONDENSED COMBINED STATEMENT OF OPERATIONS

FOR THE YEAR ENDED DECEMBER 31, 2022

(In thousands, except share and per share data)

 

                Scenario 1 Assuming No Redemptions  
    Year Ended
December 31,
2022
    Year Ended
December 31,
2022
                Assuming No Closing Date
Repurchase
          Assuming Maximum Closing
Date Repurchase
       
(In thousands, except per
share and weighted-
average share data)
  EGA
(Historical)
    LGM
(Historical)
    Adjustments
for Material
Events
    Notes     Transaction
Accounting
Adjustments
    Notes     PubCo Pro
Forma
Statement
of
Operations
          Transaction
Accounting
Adjustments
    Notes     PubCo Pro
Forma
Statement
of
Operations
    Notes  

Revenue

  $ —       $ 320,042     $  —         $ —         $ 320,042       $ —         $ 320,042    

Operating costs and expenses:

                       

Formation and operating costs

    4,078       —         —           —         4 (f)      4,078         —           4,078    

Cost of revenue

    —         255,441       —           —           255,441         —           255,441    

Selling, general and administrative

    —         53,794       —           4,449       4 (f)      62,847         —           62,847    
    —         —         —           4,604       4 (f)      —           —           —      

Depreciation and amortization

    —         23,114       —           —           23,114         —           23,114    
 

 

 

   

 

 

   

 

 

     

 

 

     

 

 

     

 

 

     

 

 

   

Total costs and expenses

    4,078       332,349       —           9,053         345,480         —           345,480    
 

 

 

   

 

 

   

 

 

     

 

 

     

 

 

     

 

 

     

 

 

   

Operating loss

    (4,078     (12,307     —           (9,053       (25,438       —           (25,438  

Other income (expense):

                       

Interest income (expense)

    —         (8,291     —           1,575       4 (c)      (6,716       —           (6,716  

Gain on sale of aircraft held for sale

    —         15,333       —           —           15,333         —           15,333    

Gain on leased right-of-use assets

    —         143       —           —           143         —           143    

Change in fair value of derivative liability

    —         470       —           —           470         —           470    

Change in fair value of warrants

    5,100       —         —           —           5,100         —           5,100    

Trust interest income (loss)

    3,245       —         —           (3,245     4 (a)      —           —           —      

Gain (loss) on extinguishment of debt

    —         —         —           (1,259     4 (d)      (904       —           (904  
    —         —         —           355       4 (h)      —           —           —      

Other income (expense)

    —         500       —           (470     4 (e)      30         —           30    
 

 

 

   

 

 

   

 

 

     

 

 

     

 

 

     

 

 

     

 

 

   

Total other income (expense)

    8,345       8,155       —           (3,044       13,456         —           13,456    
 

 

 

   

 

 

   

 

 

     

 

 

     

 

 

     

 

 

     

 

 

   

Income (loss) before income taxes

    4,267       (4,152     —           (12,097       (11,982       —           (11,982  

Income tax benefit (expense)

    (601     —         —           2,184       4 (g)      2,184         —           2,184    
    —         —         —           601       4 (i)      —           —           —      
 

 

 

   

 

 

   

 

 

     

 

 

     

 

 

     

 

 

     

 

 

   

Net income (loss)

    3,666       (4,152     —           (9,312       (9,798       —           (9,798  
 

 

 

   

 

 

   

 

 

     

 

 

     

 

 

     

 

 

     

 

 

   

Net income (loss) attributable to redeemable noncontrolling interest

    —         —         —           305       4 (b)      305         (2     4 (b)      303    

Net loss attributable to noncontrolling interest

    —         (10,200     —           —           (10,200       —           (10,200  
 

 

 

   

 

 

   

 

 

     

 

 

     

 

 

     

 

 

     

 

 

   

Net income (loss) attributable to EGA/LGM/PubCo

  $ 3,666     $ 6,048     $ —         $ (9,617     $ 97       $ 2       $ 99    
 

 

 

   

 

 

   

 

 

     

 

 

     

 

 

     

 

 

     

 

 

   

Basic and diluted earnings per share, PubCo Class A Common Stock

              $ 0.01           $ 0.01    

Basic and diluted weighted-average shares outstanding, PubCo Class A Common Stock

                19,195,000       4 (j)          19,195,000       4 (j) 

See accompanying notes to the unaudited pro forma condensed combined financial information.

 

124


Table of Contents

UNAUDITED PRO FORMA CONDENSED COMBINED STATEMENT OF OPERATIONS

FOR THE YEAR ENDED DECEMBER 31, 2022

(In thousands, except share and per share data)

 

                Scenario 2 Assuming Maximum Redemptions  
    Year Ended
December 31,
2022
    Year Ended
December 31,
2022
                Assuming No Closing Date
Repurchase
          Assuming Maximum Closing
Date Repurchase
       
(In thousands, except per
share and weighted-
average share data)
  EGA
(Historical)
    LGM
(Historical)
    Adjustments
for Material
Events
    Notes     Transaction
Accounting
Adjustments
    Notes     PubCo Pro
Forma
Statement
of
Operations
          Transaction
Accounting
Adjustments
    Notes     PubCo Pro
Forma
Statement
of
Operations
    Notes  

Revenue

  $ —       $ 320,042     $  —         $ —         $ 320,042       $ —         $ 320,042    

Operating costs and expenses:

                       

Formation and operating costs

    4,078       —         —           —         4 (f)      4,078         —           4,078    

Cost of revenue

    —         255,441       —           —           255,441         —           255,441    

Selling, general and administrative

    —         53,794       —           4,449       4 (f)      62,847         —           62,847    
    —         —         —           4,604       4 (f)      —           —           —      

Depreciation and amortization

    —         23,114       —           —           23,114         —           23,114    
 

 

 

   

 

 

   

 

 

     

 

 

     

 

 

     

 

 

     

 

 

   

Total costs and expenses

    4,078       332,349       —           9,053         345,480         —           345,480    
 

 

 

   

 

 

   

 

 

     

 

 

     

 

 

     

 

 

     

 

 

   

Operating loss

    (4,078     (12,307     —           (9,053       (25,438       —           (25,438  

Other income (expense):

                       

Interest income (expense)

    —         (8,291     —           1,575       4 (c)      (6,716       —           (6,716  

Gain on sale of aircraft held for sale

    —         15,333       —           —           15,333         —           15,333    

Gain on leased right-of-use assets

    —         143       —           —           143         —           143    

Change in fair value of derivative liability

    —         470       —           —           470         —           470    

Change in fair value of warrants

    5,100       —         —           —           5,100         —           5,100    

Trust interest income (loss)

    3,245       —         —           (3,245     4 (a)      —           —           —      

Gain (loss) on extinguishment of debt

    —         —         —           (1,259     4 (d)      (904       —           (904  
    —         —         —           355       4 (h)      —           —           —      

Other income (expense)

    —         500       —           (470     4 (e)      30         —           30    
 

 

 

   

 

 

   

 

 

     

 

 

     

 

 

     

 

 

     

 

 

   

Total other income (expense)

    8,345       8,155       —           (3,044       13,456         —           13,456    
 

 

 

   

 

 

   

 

 

     

 

 

     

 

 

     

 

 

     

 

 

   

Income (loss) before income taxes

    4,267       (4,152     —           (12,097       (11,982       —           (11,982  

Income tax benefit (expense)

    (601     —         —           2,184       4 (g)      2,184         —           2,184    
    —         —         —           601       4 (i)      —           —           —      
 

 

 

   

 

 

   

 

 

     

 

 

     

 

 

     

 

 

     

 

 

   

Net income (loss)

    3,666       (4,152     —           (9,312       (9,798       —           (9,798  
 

 

 

   

 

 

   

 

 

     

 

 

     

 

 

     

 

 

     

 

 

   

Net income (loss) attributable to redeemable noncontrolling interest

    —         —         —           314       4 (b)      314         (2     4 (b)      312    

Net loss attributable to noncontrolling interest

    —         (10,200     —           —           (10,200       —           (10,200  
 

 

 

   

 

 

   

 

 

     

 

 

     

 

 

     

 

 

     

 

 

   

Net income (loss) attributable to EGA/LGM/PubCo

  $ 3,666     $ 6,048     $ —         $ (9,626     $ 88       $ 2       $ 90    
 

 

 

   

 

 

   

 

 

   

 

 

   

 

 

     

 

 

     

 

 

     

 

 

   

Basic and diluted earnings per share, PubCo Class A Common Stock

              $ 0.01           $ 0.01    

Basic and diluted weighted-average shares outstanding, PubCo Class A Common Stock

                16,905,000       4 (j)          16,905,000       4 (j) 

See accompanying notes to the unaudited pro forma condensed combined financial information.

 

125


Table of Contents

NOTES TO UNAUDITED PRO FORMA CONDENSED COMBINED FINANCIAL STATEMENTS

 

1.

Basis of Pro Forma Presentation

The unaudited pro forma condensed combined financial information was prepared in accordance with Article 11 of SEC Regulation S-X. The adjustments presented in the unaudited pro forma condensed combined financial information have been identified and presented to provide relevant information necessary for an understanding of the combined company reflecting the Business Combination.

Management has made significant estimates and assumptions in its determination of the pro forma adjustments. The pro forma adjustments reflecting the Business Combination and Material Events are based on certain currently available information and certain assumptions and methodologies that EGA believes are reasonable under the circumstances. The pro forma adjustments, which are described in the accompanying notes, may be revised as additional information becomes available and is evaluated. Therefore, it is likely that the actual adjustments will differ from the pro forma adjustments, the difference may be material. EGA believes that its assumptions and methodologies provide a reasonable basis for presenting all of the significant effects of the Business Combination and Material Events based on information available to management at this time and that the pro forma adjustments give appropriate effect to those assumptions and are properly applied in the unaudited pro forma condensed combined financial information.

The unaudited pro forma condensed combined financial information does not give effect to any anticipated synergies, operating efficiencies, tax savings, or cost savings that may be associated with the Closing of the Business Combination. EGA and LGM have not had any historical financial relationship prior to the Closing of the Business Combination. Accordingly, no pro forma adjustments were required to eliminate activities between the companies.

The unaudited pro forma condensed combined financial information presents two redemption scenarios as described above under “Redemption and Repurchase Scenarios”.

The tables directly below present shares outstanding upon the Closing as depicted in the unaudited pro forma condensed combined financial information. The numbers of shares in the tables directly below assume that none of the warrants to purchase 11,833,333 shares of EGA Class A Common Stock (consisting of 7,500,000 EGA Public Warrants and 4,333,333 Private Placement Warrants issued to the Sponsor) are exercised. The EGA Public Warrants and Private Placement Warrants have been reported as liability-classified instruments that will be remeasured at fair value in future reporting periods, with changes in fair value recognized in earnings. As these warrants are the only potentially dilutive securities, the tables directly below present the pro forma ownership of PubCo upon the Closing of the Business Combination assuming no dilution.

 

     Scenario 1 - Assuming No Redemptions  
     Assuming No Repurchases     Assuming Maximum
Repurchases
 
     Number of
Shares Owned
     Ownership%     Number of
Shares Owned
     Ownership%  

(Shares in thousands)

          

LGM Equity Holders holding Class B Common Stock

     60,000        75.8     58,500        75.3

EGA Public Stockholders holding Class A Common Stock

     4,232        5.3     4,232        5.5

EGA Sponsor holding Class A Common Stock

     5,625        7.1     5,625        7.2

Affiliate of EGA Sponsor holding Class A Common Stock in connection with conversion of Bridge Notes upon Closing

     9,338        11.8     9,338        12.0
  

 

 

    

 

 

   

 

 

    

 

 

 

Total

     79,195        100.0     77,695        100.0
  

 

 

    

 

 

   

 

 

    

 

 

 

 

126


Table of Contents
     Scenario 2 - Assuming Maximum Redemptions  
     Assuming No Repurchases     Assuming Maximum
Repurchases
 
     Number of
Shares Owned
     Ownership%     Number of
Shares Owned
     Ownership%  

(Shares in thousands)

          

LGM Equity Holders holding Class B Common Stock

     60,000        78.1     58,756        77.7

EGA Public Stockholders holding Class A Common Stock

     1,942        2.5     1,942        2.6

EGA Sponsor holding Class A Common Stock

     5,625        7.3     5,625        7.4

Affiliate of EGA Sponsor holding Class A Common Stock in connection with conversion of Bridge Notes upon Closing

     9,338        12.1     9,338        12.3
  

 

 

    

 

 

   

 

 

    

 

 

 

Total

     76,905        100.0     75,661        100.0
  

 

 

    

 

 

   

 

 

    

 

 

 

The tables directly below present shares outstanding upon the Closing assuming that all 11,833,333 warrants to purchase shares of EGA Class A Common Stock are exercised. As these warrants are the only potentially dilutive securities, the tables directly below present the pro forma ownership of PubCo upon the Closing of the Business Combination assuming full dilution.

 

     Scenario 1 - Assuming No Redemptions  
     Assuming No Repurchases     Assuming Maximum
Repurchases
 
     Number of
Shares Owned
     Ownership%     Number of
Shares Owned
     Ownership%  

(Shares in thousands)

          

LGM Equity Holders holding Class B Common Stock

     60,000        65.9     58,500        65.4

EGA Public Stockholders holding Class A Common Stock

     11,732        12.9     11,732        13.1

EGA Sponsor holding Class A Common Stock

     9,958        10.9     9,958        11.1

Affiliate of EGA Sponsor holding Class A Common Stock in connection with conversion of Bridge Notes upon Closing

     9,338        10.3     9,338        10.4
  

 

 

    

 

 

   

 

 

    

 

 

 

Total

     91,028        100.0     89,528        100.0
  

 

 

    

 

 

   

 

 

    

 

 

 

 

     Scenario 2 - Assuming Maximum Redemptions  
     Assuming No Repurchases     Assuming Maximum
Repurchases
 
     Number of
Shares Owned
     Ownership%     Number of
Shares Owned
     Ownership%  

(Shares in thousands)

          

LGM Equity Holders holding Class B Common Stock

     60,000        67.7     58,756        67.1

EGA Public Stockholders holding Class A Common Stock

     9,442        10.6     9,442        10.8

EGA Sponsor holding Class A Common Stock

     9,958        11.2     9,958        11.4

Affiliate of EGA Sponsor holding Class A Common Stock in connection with conversion of Bridge Notes upon Closing

     9,338        10.5     9,338        10.7
  

 

 

    

 

 

   

 

 

    

 

 

 

Total

     88,738        100.0     87,494        100.0
  

 

 

    

 

 

   

 

 

    

 

 

 

 

127


Table of Contents
2.

Accounting for the Business Combination

Notwithstanding the legal form, the Business Combination will be accounted for as a reverse recapitalization in accordance with U.S. GAAP. Under this method of accounting, EGA, will be treated as the acquired company for accounting purposes, whereas LGM will be treated as the accounting acquirer. In accordance with this method of accounting, the Business Combination will be treated as the equivalent of LGM issuing shares for the net assets of EGA, accompanied by a recapitalization. The net assets of LGM will be stated at historical cost, with no goodwill or other intangible assets recorded, and operations prior to the Business Combination will be those of LGM. LGM has been determined to be the accounting acquirer for purposes of the Business Combination based on the following:

Under each of the repurchase and redemption scenarios described above, the Existing Equityholders of LGM will have a majority of the voting interest in PubCo.

The single stockholder with the largest voting share in PubCo will be an Existing Equityholder of LGM.

The Chief Executive Officer of LGM will serve as the chairman of PubCo’s governing body and will appoint a majority of the members of the governing body.

The senior management of LGM will be designated to serve as the senior management of PubCo.

LGM’s operations will comprise the ongoing operations of PubCo.

 

3.

Adjustments to Unaudited Pro Forma Condensed Combined Balance Sheet as of March 31, 2023

The pro forma notes and adjustments, based on preliminary estimates that could change materially as additional information is obtained, are as follows:

Pro forma Adjustments for Material Events:

 

  aa)

Reflects an increase of $4.4 million of Notes payable, non-current and Accumulated deficit as a result of the accumulation of paid-in-kind interest on the Bridge Notes subsequent to March 31, 2023, through the estimated Closing of September 30, 2023.

 

  bb)

Reflects the actual exercise of EGA Public Stockholder redemption rights with respect to 18,268,171 shares of EGA Class A Common Stock at a redemption price of approximately $10.24 per share, or $187.1 million.

 

  cc)

Reflects the receipt of $0.2 million from the Sponsor under a promissory note issued on June 1, 2023, the receipt of $0.2 million from the Sponsor under a promissory note issued on June 2, 2023 and the receipt of $0.3 million from the EGA sponsor under a promissory note issued in May, 2023.

 

  dd)

Reflects the conversion of 5,624,000 shares of EGA Class B Common Stock into shares of EGA Class A Common Stock. The shares of EGA Class A Common Stock are not subject to redemption and contain the same rights and restrictions as the shares of EGA Class B Common Stock before the conversion.

 

  ee)

Reflects the excise tax liability resulting from the redemption of EGA Class A common stock. Under the No Redemption Scenario, the excise tax liability is calculated as 1) the fair value of the 18,268,171 shares (see Note 3(bb)) that have been redeemed 2) multiplied by the excise tax rate of 1.0%. Under the Maximum Redemption Scenario, the excise tax liability is calculated as 1) the fair value of the 18,268,171 shares (see Note 3(bb)) that have been redeemed plus the fair value of the additional 2,290,257 shares (see Note 3(e)) assumed redeemed in the Maximum Redemption Scenario 2) multiplied by the excise tax rate of 1.0%.

Pro forma Transaction Accounting Adjustments:

 

  a)

Reflects the release of the Trust Account to cash and cash equivalents, assuming no additional (see Note 3(bb)) EGA Public Stockholders exercise their right to have their EGA Class A Common Stock redeemed for their pro rata share of the Trust Account.

 

  b)

Reflects the settlement of $7.9 million in deferred underwriting fees incurred during EGA’s initial public offering that are payable in connection with the Closing of the Business Combination.

 

128


Table of Contents
  c)

Reflects the conversion of 1,000 shares of EGA Class B Common Stock held by the Sponsor into PubCo Class A Common Stock and the conversion of 5,624,000 shares of nonredeemable EGA Class A Common Stock into PubCo Class A Common Stock in connection with the Closing of the Business Combination.

 

  d)

Reflects the allocation of LGM’s net assets to the redeemable noncontrolling interest due to retained interests held by LGM’s Existing Equityholders. Assuming no closing date repurchase and no redemptions, the noncontrolling interest would represent approximately 75.8% of the ownership interests retained by the Existing Equityholders. Assuming no closing date repurchase and maximum redemptions, the noncontrolling interest would represent approximately 78.1% of the ownership interests retained by the Existing Equityholders.

Upon the first anniversary of the Closing of the Business Combination, the LGM Common Units comprising the noncontrolling interest can be redeemed for shares of PubCo Class A Common Stock or cash. While PubCo determines whether redemption settlement is for cash or shares, settlement is not considered within the sole control of PubCo as the holders of PubCo Class B Common Stock will designate a majority of the members of the PubCo Board. Since redemption for cash is not considered within the sole control of PubCo, the noncontrolling interest is classified as temporary equity in accordance with Accounting Standards Codification (“ASC”) 480-10-S99-3(A)(2).

For periods when the noncontrolling interest is probable of becoming redeemable (but is not currently redeemable), management will accrete changes in its redemption value from the date it becomes probable that it will become redeemable (Closing of Business Combination) to its earliest redemption date (first anniversary of Closing of Business Combination). This measurement method is in accordance with ASC 480-10-S99-3(A)15a. As the noncontrolling interest only becomes probable of becoming redeemable upon the Closing of the Business Combination, no pro forma adjustment to redemption value is necessary because none of the one- year accretion period has lapsed as of the assumed Closing of the Business Combination, which is March 31, 2023 for purposes of the unaudited pro forma condensed combined balance sheet.

 

  e)

Reflects, under the Maximum Redemption Scenario, the assumption that EGA’s Public Stockholders exercise their redemption rights with respect to a maximum of 2,290,257 shares of EGA Class A Common Stock subject to possible redemption prior to the Closing of the Business Combination at a redemption price of approximately $10.24 per share, or $23.5 million in cash. The $23.5 million or 2,290,257 shares of PubCo Class A Common Stock represents the maximum redemption amount that would allow the Closing of the Business Combination in accordance with the minimum tangible net asset requirement of $5,000,001.

 

  f)

Reflects the automatic conversion of the entire principal balance of the Bridge Notes into shares of PubCo Class A Common Stock upon the Closing of the Business Combination. The principal converted into shares is inclusive of additions to the principal as a result of the Accumulation of PIK Interest (see Note 3(aa)). The adjustment decreases Notes payable, non-current by $92.1 million and increases Additional paid-in capital, Accumulated deficit, and PubCo Class A common stock by $93.4 million, $1.3 million, and $1 thousand, respectively. The increase to Accumulated deficit of $1.3 million is a result of the write-off of unamortized debt issuance costs associated with the Bridge Notes.

 

  g)

Reflects the payment of total preliminary estimated transaction costs of LGM of $11.3 million. The adjustment reflects the payment of total estimated advisory, legal, and other professional fees of $4.8 million that are specific incremental costs directly attributable to the proposed offering of securities related to this registration statement, as well as the payment of estimated transaction costs of $4.4 million that were incurred and are expected to be incurred in connection with the Business Combination but that are not directly attributable to the proposed offering of securities. The payment of the $4.8 million in total estimated costs that are specific incremental costs directly attributable to the proposed offering of securities is recorded as a reduction to Additional paid-in capital and the payment

 

129


Table of Contents
  of the $4.4 million that are not directly attributable to the proposed offering of securities is recorded as an addition to the Accumulated deficit. The adjustment reduces Prepaid expenses and other current assets, accounts payable, and Accrued expenses and other current liabilities by $2.1 million, $1.9 million, and $2.3 million, respectively. These transaction costs are preliminary estimates; the final amounts and the resulting effect on PubCo’s financial position and results of operations may differ significantly.

 

  h)

Reflects the reclassification of 4,231,829 shares of EGA Class A Common Stock subject to possible redemption into PubCo Class A Common Stock. PubCo’s common stock issued as part of the reclassification of EGA Class A Common Stock was recorded at the par value of $0.0001 to PubCo Class A Common Stock in the amount of less than $1 thousand and Additional paid-in capital in the amount of $42.1 million, which assumes no EGA Public Stockholders exercise their redemption rights.

 

  i)

Reflects the payment of total preliminary estimated transaction costs of EGA of $4.7 million. The adjustment reflects the payment of total estimated advisory, legal, and other professional fees of $0.5 million that are specific incremental costs directly attributable to the proposed offering of securities related to this registration statement, as well as the payment of estimated transaction costs of $1.6 million that were incurred and are expected to be incurred in connection with the Business Combination but that are not directly attributable to the proposed offering of securities and are non-recurring items. The payment of the $0.5 million in total estimated costs that are specific incremental costs directly attributable to the proposed offering of securities is recorded as a reduction to Additional paid-in capital and the payment of the $1.6 million that are not directly attributable to the proposed offering of securities is recorded as an addition to the Accumulated deficit. The adjustment reduces accounts payable by $2.6 million and increases Prepaid expenses and other current assets and accrued expenses and other current liabilities by $3.0 million and $3.0 million, respectively. These transaction costs are preliminary estimates; the final amounts and the resulting effect on PubCo’s financial position and results of operations may differ significantly.

 

  j)

Reflects the liability, and the related deferred tax asset, associated with the Tax Receivable Agreement in connection with the Business Combination and related to the expected payment by PubCo to Existing Equityholders of LGM of 85% of the U.S. federal, state, and local income tax savings to be realized by PubCo as a result of the increases in tax basis and certain other tax benefits related to the transactions contemplated under the Equity Purchase Agreement. A portion of the cash from the Trust Account is expected to be used to acquire LGM Common Units from the Existing Equityholders in connection with the Closing of the Business Combination. This acquisition of LGM Common Units by PubCo will give rise to an adjustment to PubCo’s tax basis in the direct and indirect assets of LGM Enterprises, LLC pursuant to Section 743(b) of the Code for which the majority of such tax basis will be amortizable over 15 years. The amortization of PubCo’s tax basis will result in a tax benefit for PubCo in which 85% of the tax benefit will be required to be paid to the Existing Equityholders and give rise to a liability under the Tax Receivable Agreement. The cash available to acquire LGM Common Units from the Existing Equityholders will be determined after deducting the amount of cash required to satisfy EGA’s obligations to its Public Stockholders (if any) that exercise their rights to redeem their shares of EGA Class A Common Stock subject to possible redemption, which may result in a lower estimated liability under the Tax Receivable Agreement.

 

  k)

Reflects the allocation of LGM’s net assets to the redeemable noncontrolling interest due to retained interests held by the LGM sellers.

Assuming maximum closing date repurchases and no redemptions, the noncontrolling interest would represent approximately 75.3% of the ownership interests retained by the Existing Equityholders. Multiplying 75.3% by LGM’s historical net assets of $40.5 million results in a Redeemable noncontrolling interest of $30.5 million on the unaudited pro forma condensed combined balance sheet when no redemptions and maximum repurchases are assumed. This amount is arrived at by reducing the Redeemable noncontrolling interest of $30.7 million when no redemptions and no repurchases are assumed by the pro forma adjustment of $0.2 million.

 

130


Table of Contents

Assuming maximum closing date repurchases and maximum redemptions, the noncontrolling interest represents approximately 77.7% of the ownership interests retained by the Existing Equityholders. Multiplying 77.7% by LGM’s historical net assets of $40.5 million results in a Redeemable noncontrolling interest of $31.5 million on the unaudited pro forma condensed combined balance sheet when maximum redemptions and maximum repurchases are assumed. This amount is arrived at by reducing the Redeemable noncontrolling interest of $31.7 million when maximum redemptions and no repurchases are assumed by the pro forma adjustment of $0.2 million.

 

  l)

Reflects the cash repayment of the related party promissory notes of $2.1 million in connection with the Closing of the Business Combination in accordance with the terms of the promissory notes.

 

  m)

Reflects the Maximum Share Repurchase of LGM Common Units by PubCo in accordance with the Equity Purchase Agreement. In connection with the Closing of the Business Combination, it is assumed that PubCo will use the Closing Date Cash Repurchase Amount to repurchase LGM Common Units from the Existing Equityholders for $10.00 per LGM Common Unit. The Closing Date Cash Repurchase Amount is equal to A) $0 if the Contribution Amount (Cash in Trust Account plus Bridge Notes amount of $85.0 million less the Deferred Underwriting Amount of $7.9 million) amount is $85.0 million or less, B) $15.0 million and the excess of the Contribution Amount over $85.0 million if the Contribution Amount is more than $85.0 million but less than or equal to $185.0 million, C) the lesser of (i) $20.0 million and (ii) $15.0 million plus the excess of the Contribution Amount over $185.0 million if the Contribution Amount is greater than $185.0 million. Under the Maximum Redemption Scenario, the Contribution Amount is equal to $12.4 million, and under the No Redemption Scenario, the Contribution Amount is equal to $15.0 million. The adjustment results in a decrease of Cash and cash equivalents and a decrease of Additional paid-in capital.

 

  n)

Under the No Redemption Scenario (Scenario 1), reflects the recapitalization of LGM in connection with the Closing of the Business Combination assuming no repurchases of LGM Common Units and the issuance of 60,000,000 shares of PubCo Class B Common Stock. The adjustment eliminates EGA’s accumulated deficit of $15.5 million (comprised of the historical accumulated deficit of $13.6 million and an increase to accumulated deficit of $1.9 million as a result of the Adjustment for Material Event for the excise tax (see Note 3(ee)), reduces Additional paid-in capital by $15.5 million, increases PubCo Class B Common Stock by $6 thousand, and eliminates the historical value of LGM’s Common Units of nil (see the 3(n) reference on the unaudited pro forma condensed combined balance sheet for LGM Enterprises, LLC members’ deficit, which is where the historical value of LGM’s Common Units would have been included had the value been greater than nil).

Under the Maximum Redemption Scenario (Scenario 2), reflects the recapitalization of LGM in connection with the Closing of the Business Combination assuming no repurchases of LGM Common Units and the issuance of 60,000,000 shares of PubCo Class B Common Stock. The adjustment eliminates EGA’s accumulated deficit of $15.7 million (comprised of the historical accumulated deficit of $13.6 million and an increase to accumulated deficit of $2.1 million as a result of the Adjustment for Material Event for the excise tax (see Note 3(ee)), reduces Additional paid-in capital by $15.5 million, increases PubCo Class B Common Stock by $6 thousand, and eliminates the historical value of LGM’s Common Units of nil (see the 3(n) reference on the unaudited pro forma condensed combined balance sheet for LGM Enterprises, LLC members’ deficit, which is where the historical value of LGM’s Common Units would have been included had the value been greater than nil).

 

  o)

Reflects the recapitalization of LGM in connection with the Closing of the Business Combination assuming the maximum repurchase of LGM Common Units and the issuance of 58,755,733 and 58,500,000 shares of PubCo Class B Common Stock under the Maximum Redemption and No Redemption scenarios, respectively. The adjustment has no impact on either the Maximum Redemption or No Redemption Scenario because it decreases PubCo Class B Common Stock and increases Additional paid-in capital by less than $1 thousand in both scenarios.

 

131


Table of Contents
  p)

Reflects the removal of the derivative liability associated with the Bridge Notes as the Bridge Notes are converted upon the Closing of the Business Combination and the derivative liability is extinguished in connection with the conversion of the notes.

 

  q)

Reflects the reclassification of LGM Enterprises, LLC members’ deficit to Accumulated deficit.

 

  r)

Reflects payment to the Sponsor for office space, utilities, and administrative support.

 

  s)

Reflects the removal of EGA’s Income taxes payable as this liability is incurred due to the Trust interest income, which is eliminated (see Note 4(a)).

 

4.

Adjustments to Unaudited Pro Forma Condensed Combined Statement of Operations for the three months ended March 31, 2023 and the Year Ended December 31, 2022

The pro forma notes and adjustments, based on preliminary estimates that could change materially as additional information is obtained, are as follows:

Pro forma Transaction Accounting Adjustments:

 

  a)

Reflects the elimination of interest income earned on investments held in the EGA Trust Account.

 

  b)

Reflects the allocation of net loss to the noncontrolling interests due to the interests retained in LGM by the Existing Equityholders as reflected in the tables below:

 

     Scenario 1 No Redemptions  
(In thousands, except redeemable noncontrolling interest percentages)    Assuming
No Repurchases
    Assuming
Maximum
Repurchases
 

Year Ended December 31, 2022

    

Pro forma Net loss

   $ (9,798   $ (9,798

Less: Net loss attributable to noncontrolling interest of LGM (Historical)

     (10,200     (10,200
  

 

 

   

 

 

 

Pro forma Net loss adjusted

     402       402  
  

 

 

   

 

 

 

Redeemable noncontrolling interest percentage

     75.8     75.3

Net loss attributable to redeemable noncontrolling interest

     305       303  

Total net loss attributable to noncontrolling interest and redeemable noncontrolling interest

     (9,895     (9,897
  

 

 

   

 

 

 

Net loss attributable to PubCo

   $ 97     $ 99  
  

 

 

   

 

 

 

 

132


Table of Contents
     Scenario 2 Maximum
Redemptions
 
(In thousands, except redeemable noncontrolling interest percentages)    Assuming
No Repurchases
    Assuming
Maximum
Repurchases
 

Year Ended December 31, 2022

    

Pro forma Net loss

   $ (9,798   $ (9,798

Less: Net loss attributable to noncontrolling interest of LGM (Historical)

     (10,200     (10,200
  

 

 

   

 

 

 

Pro forma Net loss adjusted

     402       402  
  

 

 

   

 

 

 

Noncontrolling interest percentage

     78.1     77.7

Net loss attributable to redeemable noncontrolling interest

     314       312  

Total net loss attributable to noncontrolling interest and redeemable noncontrolling interest

     (9,886     (9,888
  

 

 

   

 

 

 

Net loss attributable to PubCo

   $ 88     $ 90  
  

 

 

   

 

 

 

 

     Scenario 1 No Redemptions  
(In thousands, except redeemable noncontrolling interest percentages)    Assuming
No Repurchases
    Assuming
Maximum
Repurchases
 

Three Months Ended March 31, 2023

    

Pro forma Net loss

   $ (10,343   $ (10,343

Less: Net loss attributable to noncontrolling interest of LGM (Historical)

     (2,537     (2,537

Pro forma Net loss adjusted

     (7,806     (7,806
  

 

 

   

 

 

 

Redeemable noncontrolling interest percentage

     75.8     75.3

Net loss attributable to redeemable noncontrolling interest

     (5,917     (5,878

Total net loss attributable to noncontrolling interest and redeemable noncontrolling interest

     (8,454     (8,415
  

 

 

   

 

 

 

Net loss attributable to PubCo

   $ (1,889   $ (1,928
  

 

 

   

 

 

 

 

     Scenario 2 Maximum
Redemptions
 
(In thousands, except redeemable noncontrolling interest percentages)    Assuming
No Repurchases
    Assuming
Maximum
Repurchases
 

Three Months Ended March 31, 2023

    

Pro forma Net loss

   $ (10,343   $ (10,343

Less: Net loss attributable to noncontrolling interest of LGM (Historical)

     (2,537     (2,537
  

 

 

   

 

 

 

Pro forma Net loss adjusted

     (7,806     (7,806
  

 

 

   

 

 

 

Noncontrolling interest percentage

     78.1     77.7

Net loss attributable to redeemable noncontrolling interest

     (6,096     (6,065

Total net loss attributable to noncontrolling interest and redeemable noncontrolling interest

     (8,633     (8,602
  

 

 

   

 

 

 

Net loss attributable to PubCo

   $ (1,710   $ (1,741
  

 

 

   

 

 

 

 

  c)

Reflects the elimination of PIK Interest expense on LGM’s Bridge Notes as these notes automatically convert into PubCo Class A Common Stock upon the Closing of the Business Combination. In addition, this entry moves the amortization of debt issuance costs from the statement of operations for the three months ended March 31, 2023 to the statement of operations for the year ended December 31, 2022. The assumption for the pro forma statement of operations is that the Business Combination closed and that therefore all debt issuance costs for the Bridge Notes should be expensed on January 1, 2022. All debt issuance costs are expensed on January 1, 2022 because such costs should be expensed

 

133


Table of Contents
  upon conversion of the notes. As such, the unamortized debt issuance costs as of March 31, 2023 are also expensed on January 1, 2022 (see Note 4(d)).

 

  d)

Reflects the write-off of the unamortized debt issuance costs associated with the Bridge Notes as these notes automatically convert into PubCo Class A Common Stock upon the Closing of the Business Combination.

 

  e)

Reflects the elimination of the change in fair value of the derivative liability embedded in the Bridge Notes, as these notes automatically convert into PubCo Class A Common Stock upon the Closing of the Business Combination.

 

  f)

Reflects estimated transaction costs for LGM and EGA for accounting, auditing, and other professional fees expected to be incurred in connection with the Business Combination that are not deemed to be specific incremental costs directly attributable to this proposed offering of securities. In addition, this entry moves the LGM and EGA transaction costs from the statement of operations for the three months ended March 31, 2023 to the statement of operations for the year ended December 31, 2022. The assumption for the pro forma statement of operations is that the Business Combination closed and the transaction costs were expensed on January 1, 2022.

 

  g)

Reflects an adjustment to income taxes as a result of the tax impact of the pro forma adjustments at the estimated combined statutory tax rate of 25.0%.

 

  h)

Reflects the write-off of the derivative liability embedded in the Bridge Notes, as these notes automatically convert into PubCo Class A Common Stock upon the Closing of the Business Combination.

 

  i)

Reflects the removal of EGA’s income tax expense as this expense is due to the Trust interest income, which is eliminated (see Note 4(a)).

 

  j)

The pro forma basic and diluted earnings per share amounts presented in the unaudited pro forma condensed combined statements of operations are based upon the number of PubCo shares outstanding at the Closing of the Business Combination, assuming the Business Combination occurred on January 1, 2022.

 

134


Table of Contents

Pro Forma weighted average common shares outstanding — basic and diluted is calculated as follows:

 

    Year Ended December 31, 2022
Scenario 1 No Redemptions
 

Weighted-average shares calculation — basic and diluted

  Assuming No
Repurchases
    Assuming
Maximum
Repurchases
 

(In thousands, except per share data)

   

Numerator:

   

Pro forma net loss

  $ (9,798   $ (9,798

Less: pro forma net loss attributable to redeemable noncontrolling interest

    (305     (303

Plus: pro forma net loss attributable to noncontrolling interest

    10,200       10,200  

Pro forma net income attributable to holders of Class A Common Stock

    97       99  

Denominator:

   

EGA Sponsor holding Class A Common Stock

    5,625       5,625  

EGA Public Stockholders holding Class A Common Stock

    4,232       4,232  

Affiliate of EGA Sponsor holding Class A Common Stock in connection with conversion of Bridge Notes upon Closing

    9,338       9,338  
 

 

 

   

 

 

 

Pro forma weighted-average shares outstanding—basic and diluted

    19,195       19,195  
 

 

 

   

 

 

 

Pro forma basic and diluted earnings per share(1)(2)

  $ 0.01     $ 0.01  
 

 

 

   

 

 

 

 

    Year Ended December 31, 2022
Scenario 2 Maximum
Redemptions
 

Weighted-average shares calculation — basic and diluted

  Assuming No
Repurchases
    Assuming
Maximum
Repurchases
 

(In thousands, except per share data)

   

Numerator:

   

Pro forma net loss

  $ (9,798   $ (9,798

Less: pro forma net loss attributable to redeemable noncontrolling interest

    (314     (312

Plus: pro forma net loss attributable to noncontrolling interest

    10,200       10,200  

Pro forma net income attributable to holders of Class A Common Stock

    88       90  

Denominator:

   

EGA Sponsor holding Class A Common Stock

    5,625       5,625  

EGA Public Stockholders holding Class A Common Stock

    1,942       1,942  

Affiliate of EGA Sponsor holding Class A Common Stock in connection with conversion of Bridge Notes upon Closing

    9,338       9,338  
 

 

 

   

 

 

 

Pro forma weighted-average shares outstanding—basic and diluted

    16,905       16,905  
 

 

 

   

 

 

 

Pro forma basic and diluted earnings per share(1)(2)

  $ 0.01     $ 0.01  
 

 

 

   

 

 

 

 

135


Table of Contents
    Three Months
Ended March 31, 2023
Scenario 1 No Redemptions
 

Weighted-average shares calculation — basic and diluted

  Assuming No
Repurchases
    Assuming
Maximum
Repurchases
 

(In thousands, except per share data)

   

Numerator:

   

Pro forma net loss

  $ (10,343   $ (10,343

Less: pro forma net loss attributable to redeemable noncontrolling interest

    5,917       5,878  

Plus: pro forma net loss attributable to noncontrolling interest

    2,537       2,537  

Pro forma net loss attributable to holders of Class A Common Stock

    (1,889     (1,928

Denominator:

   

EGA Sponsor holding Class A Common Stock

    5,625       5,625  

EGA Public Stockholders holding Class A Common Stock

    4,232       4,232  

Affiliate of EGA Sponsor holding Class A Common Stock in connection with conversion of Bridge Notes upon Closing

    9,338       9,338  
 

 

 

   

 

 

 

Pro forma weighted-average shares outstanding—basic and diluted

    19,195       19,195  
 

 

 

   

 

 

 

Pro forma basic and diluted net loss per share(1)(2)

  $ (0.10   $ (0.10
 

 

 

   

 

 

 

 

    Three Months
Ended March 31, 2023
Scenario 2 Maximum
Redemptions
 

Weighted-average shares calculation — basic and diluted

  Assuming No
Repurchases
    Assuming
Maximum
Repurchases
 

(In thousands, except per share data)

   

Numerator:

   

Pro forma net loss

  $ (10,343   $ (10,343

Less: pro forma net loss attributable to redeemable noncontrolling interest

    6,096       6,065  

Plus: pro forma net loss attributable to noncontrolling interest

    2,537       2,537  

Pro forma net loss attributable to holders of Class A Common Stock

    (1,710     (1,741

Denominator:

   

EGA Sponsor holding Class A Common Stock

    5,625       5,625  

EGA Public Stockholders holding Class A Common Stock

    1,942       1,942  

Affiliate of EGA Sponsor holding Class A Common Stock in connection with conversion of Bridge Notes upon Closing

    9,338       9,338  
 

 

 

   

 

 

 

Pro forma weighted-average shares outstanding—basic and diluted

    16,905       16,905  
 

 

 

   

 

 

 

Pro forma basic and diluted net loss per share(1)(2)

  $ (0.10   $ (0.10
 

 

 

   

 

 

 

 

  1)

Shares of PubCo Class B Common Stock do not participate in the earnings or losses of PubCo and, therefore, are not participating securities. As such, a separate presentation of basic and diluted earnings per share of PubCo Class B Common Stock under the two-class method has not been presented.

  2)

As the exercise price of $11.50 for the 7,500,000 Public Warrants and the 4,333,333 Private Placement Warrants to purchase EGA Class A Common Stock is above the average EGA Class A Common Stock price of approximately $9.76 for the year ended December 31, 2022, and $10.19 for the three months ended March 31, 2023, these warrants are excluded from the calculation of pro forma diluted earnings per share because it is assumed that they would not be exercised since the exercise price exceeds the price of the underlying stock.

 

136


Table of Contents

SPECIAL MEETING OF THE EGA STOCKHOLDERS

General

EGA is furnishing this proxy statement to its stockholders as part of the solicitation of proxies by the Board for use at the Special Meeting to be held on                 , 2023, and at any adjournments or postponements thereof. This proxy statement is first being furnished to EGA’s stockholders on or about                 , 2023 in connection with the vote on the Proposals described in this proxy statement. This proxy statement provides EGA’s stockholders with information they need to know to be able to vote or instruct their vote to be cast at the Special Meeting.

Date, Time and Place

The Special Meeting will be held via live webcast on                 , 2023, at                 , New York time. The Special Meeting can be accessed by visiting                 , where you will be able to listen to the meeting live and vote during the meeting. Please note that you will only be able to access the Special Meeting by means of remote communication. Please have your control number, which can be found on your proxy card, to join the Special Meeting. If you do not have a control number, please contact the Transfer Agent.

Registering for the Special Meeting

Any stockholder wishing to attend the virtual meeting should register for the meeting by                 , 2023. To register for the Special Meeting, please follow these instructions as applicable to the nature of your ownership of our EGA Common Stock:

 

   

If your shares are registered in your name with                  and you wish to attend the online-only Special Meeting, go to                 , enter the 12-digit control number included on your proxy card or notice of the meeting and click on the “Click here to preregister for the online meeting” link at the top of the page. Just prior to the start of the meeting you will need to log back into the meeting site using your control number.

 

   

Beneficial stockholders (those holding shares through a stock brokerage account or by a bank or other holder of record) who wish to attend the virtual meeting must obtain a legal proxy by contacting their account representative at the bank, broker, or other nominee that holds their shares and e-mail a copy (a legible photograph is sufficient) of their legal proxy to                 .

Purpose of the Special Meeting

At the Special Meeting, EGA is asking holders of shares of EGA Common Stock to vote on the Proposals to:

 

  1.

Proposal No. 1 — The Transaction Proposal — to approve and adopt the Equity Purchase Agreement, a copy of which is attached to this proxy statement as Annex A and Annex A-1, and approve the other transactions contemplated by the Equity Purchase Agreement, which provides that, among other things:

 

  (i)

EGA will amend and restate the Existing Certificate of Incorporation with the A&R PubCo Charter to, among other things, (a) change the name of EGA to “flyExclusive, Inc.,” (b) convert all then outstanding Founder Shares into PubCo Class A Common Stock and (c) authorize the issuance of PubCo Class B Common Stock;

 

  (ii)

the Existing Equityholders, PubCo and LGM will enter into the A&R Operating Agreement which, among other things, will (a) restructure the capitalization of LGM to (1) authorize the issuance of the LGM Common Units to PubCo and (2) reclassify the Existing LGM Common Units held by the Existing Equityholders into LGM Common Units and (b) appoint PubCo as the managing member of LGM;

 

137


Table of Contents
  (iii)

EGA will replace the Existing Bylaws, by adopting the PubCo Bylaws;

 

  (iv)

without any action on the part of any holder of an EGA Warrant, each EGA Warrant that is issued and outstanding immediately prior to the Closing will become a PubCo Warrant, exercisable for PubCo Class A Common Stock in accordance with its terms.

 

  2.

Proposal No. 2 — The NYSE Proposal — in order to comply with applicable NYSE rules and assuming the Transaction Proposal is approved and adopted, to approve the issuance by PubCo, as successor to EGA, of PubCo Common Stock in the Business Combination in an amount equal to 20% or more of the amount of EGA’s issued and outstanding common stock immediately prior to the issuance.

 

  3.

Proposal No. 3 — The Charter and Governance Proposals — assuming the Transaction Proposal and the NYSE Proposal are approved and adopted, to approve and adopt, effective upon Closing, the A&R PubCo Charter, a copy of which is attached to this proxy statement as Annex B. In addition to the approval of the A&R PubCo Charter, the stockholders are also separately being presented the following Governance Proposals:

 

   

Proposal No. 3(a):    to increase the total number of authorized shares and classes of stock of PubCo to                shares consisting of (i)                shares of preferred stock, par value $0.0001 per share, (ii)                shares of PubCo Class A Common Stock, par value $0.0001 per share, and (iii) shares of PubCo Class B Common Stock, par value $0.0001 per share.

 

   

Proposal No. 3(b):    to provide for certain additional changes, including among other things, (i) changing the post-Business Combination corporate name from “EG Acquisition Corp.” to “flyExclusive, Inc.,” (ii) making PubCo’s corporate existence perpetual, and (iii) removing certain provisions related to our status as a blank check company that will no longer apply upon the consummation of the Business Combination.

 

   

Proposal No. 3(c):    to provide that the number of authorized shares of any class or classes of stock may be increased or decreased by the affirmative vote of the holders of a majority of the total voting power of the outstanding shares of capital stock entitled to vote thereon, voting together as a single class.

 

   

Proposal No. 3(d):    to provide that the number of directors of PubCo will be fixed from time to time by the vote of the majority of the PubCo Board, which number shall initially be seven.

 

   

Proposal No. 3(e):    to provide that the PubCo Bylaws may only be amended by the affirmative vote of the holders of at least the majority of the voting power of all the then-outstanding shares of voting stock of PubCo with the power to vote generally in an election of PubCo directors, voting together as a single class.

 

   

Proposal No. 3(f):    to provide that each share of PubCo Class A Common Stock and each share of PubCo Class B Common Stock will entitle the holder thereof to one vote on all matters on which stockholders are generally entitled to vote.

 

  4.

Proposal No. 4 — The Director Election Proposal — assuming the Transaction Proposal, the NYSE Proposal and the Charter Proposal are approved and adopted, for holders of EGA Class B Common Stock to elect seven directors of the PubCo Board to serve until the 2024 annual meeting of stockholders or until such directors’ successors have been duly elected and qualified, or until such directors’ earlier death, resignation, retirement or removal.

 

  5.

Proposal No. 5 — The PubCo Equity Incentive Plan Proposal — assuming the Transaction Proposal, the NYSE Proposal, and the Charter Proposal are approved and adopted, to approve and adopt the 2023 Plan, a copy of which is attached to this proxy statement as Annex D.

 

  6.

Proposal No. 6 — The PubCo ESPP Proposal — assuming the Transaction Proposal, the NYSE Proposal, the Charter Proposal, and the PubCo Equity Incentive Plan Proposal are approved and adopted, to approve and adopt, the ESPP, a copy of which is attached to this proxy statement as Annex F.

 

138


Table of Contents
  7.

Proposal No. 7 — The Adjournment Proposal — to approve the adjournment of the Special Meeting to a later date or dates, if necessary or appropriate, to permit further solicitation and vote of proxies in the event that there are insufficient votes for, or otherwise in connection with, the approval of any of the condition precedent proposals.

Record Date; Who is Entitled to Vote

We have fixed the close of business on                 , 2023, as the Record Date for determining the stockholders entitled to notice of and to attend and vote at the Special Meeting. As of the Record Date, there were 9,856,829 shares of EGA Common Stock outstanding and entitled to vote. Each share of EGA Common Stock is entitled to one vote per share at the Special Meeting.

Pursuant to the Letter Agreement, our Sponsor, officers and directors have agreed to vote any shares of capital stock of EGA owned by them in favor of the Business Combination. As of the date hereof, our Sponsor, officers and directors own approximately 57% of our total shares of EGA Common Stock.

Quorum

The holders present in person (which includes presence virtually at the Special Meeting) or by proxy of shares of outstanding capital stock of EGA representing a majority of the voting power of all outstanding shares of capital stock of EGA entitled to vote at the Special Meeting will constitute a quorum. Our Sponsor will count towards this quorum, and, pursuant to the Letter Agreement, our Sponsor, officers and directors have agreed to vote any shares of capital stock of EGA owned by them in favor of the Business Combination.

The Sponsor currently holds 57% of the issued and outstanding shares of EGA Common Stock and accordingly, the Sponsor’s attendance at the Special Meeting (represented in person or by proxy) would be sufficient to satisfy the quorum requirement. Pursuant to the Letter Agreement, the Sponsor has agreed to vote any shares of EGA Common Stock held by it in favor of the Proposals, including the Transaction Proposal, to be presented at the Special Meeting and accordingly, no shares of EGA Common Stock held by the Public Stockholders will be needed to form a quorum.

Abstentions and Broker Non-Votes

With respect to each Proposal in this proxy statement, you may vote “FOR,” “AGAINST” or “ABSTAIN.”

If a stockholder fails to return a proxy card or fails to instruct a broker or other nominee how to vote, and does not attend the Special Meeting in person (which includes presence virtually at the Special Meeting), then the stockholder’s shares will not be counted for purposes of determining whether a quorum is present at the Special Meeting. If a valid quorum is established, any such failure to vote or to provide voting instructions will have the same effect as a vote “AGAINST” the Charter Proposal and Governance Proposals, NYSE Proposal, PubCo Equity Incentive Plan Proposal, PubCo ESPP Proposal and the Adjournment Proposal, but will have no effect on the outcome of the Transaction Proposal or Director Election Proposal.

Abstentions will be counted in connection with the determination of whether a valid quorum is established but their effect on the proposals in this proxy statement differ as follows:

 

   

An abstention will have no effect on the Transaction Proposal or the Director Election Proposal.

 

   

In contrast, an abstention will have the same effect as a vote “AGAINST” the NYSE Proposal, Charter Proposal, PubCo Equity Incentive Plan Proposal, PubCo ESPP Proposal and the Adjournment Proposal.

 

139


Table of Contents

Vote Required for Approval

The following votes are required for each Proposal at the Special Meeting:

 

   

The Transaction Proposal: The approval of the Transaction Proposal requires the affirmative of the holders of a majority of the shares of the EGA Common Stock that are voted at the Special Meeting.

 

   

The NYSE Proposal: The approval of the NYSE Proposal requires the affirmative vote of a majority in voting power of the outstanding shares of EGA Common Stock present in person (which includes presence virtually at the Special Meeting) or by proxy at the Special Meeting and entitled to vote thereon, voting together as a single class.

 

   

The Charter and Governance Proposals: Approval of the Charter and Governance Proposals requires the affirmative vote of holders of a majority of the outstanding shares of EGA Common Stock, the affirmative vote of the holders of a majority of the outstanding shares of EGA Class A Common Stock, voting separately as a single class, and the affirmative vote of the holders of a majority of the outstanding shares of EGA Class B Common Stock, voting separately as a single class, entitled to vote thereon at the Special Meeting.

 

   

The Director Election Proposal: The election of the director nominees pursuant to the Director Election Proposal requires the affirmative vote of a plurality of the outstanding shares of EGA Class B Common Stock cast by holders of EGA Class B Common Stock present in person (which includes presence virtually at the Special Meeting) or by proxy at the virtual Special Meeting and entitled to vote thereon.

 

   

The PubCo Equity Incentive Plan Proposal: The approval of the PubCo Equity Incentive Plan Proposal requires the affirmative vote of a majority in voting power of the outstanding shares of EGA Common Stock present in person (which includes presence virtually at the Special Meeting) or by proxy at the Special Meeting and entitled to vote thereon, voting together as a single class.

 

   

The PubCo ESPP Proposal: The approval of the PubCo ESPP Proposal requires the affirmative vote of a majority in voting power of the outstanding shares of EGA Common Stock present in person (which includes presence virtually at the Special Meeting) or by proxy at the Special Meeting and entitled to vote thereon, voting together as a single class.

 

   

The Adjournment Proposal: The approval of the Adjournment Proposal requires the affirmative vote of a majority in voting power of the outstanding shares of EGA Common Stock present in person (which includes presence virtually at the Special Meeting) or by proxy at the Special Meeting and entitled to vote thereon, voting together as a single class.

Under the Equity Purchase Agreement, the approval of each of the Transaction Proposal, the NYSE Proposal, the Charter Proposal, the Director Election Proposal, the PubCo Equity Incentive Plan Proposal and the PubCo ESPP Proposal is a condition to the consummation of the Business Combination. The adoption of each condition precedent proposal is conditioned on the approval of all of the condition precedent proposals. The Adjournment Proposal and Governance Proposals are not conditioned on the approval of any other proposal. If our stockholders do not approve each of the condition precedent proposals, the Business Combination may not be consummated.

Voting Your Shares

Each share of EGA Common Stock that you own in your name entitles you to one vote. Your proxy card shows the number of shares of EGA Common Stock that you own. If your shares are held in “street name” or are in a margin or similar account, you should contact your broker to ensure that votes related to the shares you

 

140


Table of Contents

beneficially own are properly counted. There are two ways to vote your shares of EGA Common Stock at the Special Meeting.

 

   

You Can Vote by Signing and Returning the Enclosed Proxy Card. If you vote by proxy card, your “proxy,” whose name is listed on the proxy card, will vote your shares as you instruct on the proxy card. If you sign and return the proxy card but do not give instructions on how to vote your shares, your shares will be voted as recommended by the Board “FOR” the Transaction Proposal, “FOR” the NYSE Proposal, “FOR” the Charter and Governance Proposals, “FOR” the Director Election Proposal, “FOR” the PubCo Equity Incentive Plan Proposal, “FOR” the PubCo ESPP Proposal and “FOR” the Adjournment Proposal, in each case, if presented to the Special Meeting. Votes received after a matter has been voted upon at the Special Meeting will not be counted.

 

   

You Can Attend the Special Meeting and Vote in Person. We will be hosting the Special Meeting via live webcast. If you attend the Special Meeting, you may submit your vote at the Special Meeting online at                , in which case any votes that you previously submitted will be superseded by the vote that you cast at the Special Meeting. See “— Registering for the Special Meeting” above for further details on how to attend the Special Meeting.

Revoking Your Proxy

If you are a stockholder and you give a proxy, you may revoke it at any time before it is exercised by doing any one of the following:

 

   

you may send another proxy card with a later date;

 

   

you may notify Morrow Sodali, EGA’s proxy solicitor, in writing before the Special Meeting that you have revoked your proxy; or

 

   

you may attend the Special Meeting, revoke your proxy, and vote in person (which would include presence at the virtual Special Meeting), as indicated above.

Who Can Answer Your Questions About Voting Your Shares

If you are a stockholder and have any questions about how to vote or direct a vote in respect of your shares of EGA Common Stock, please contact Morrow Sodali, our proxy solicitor, by calling toll-free (800) 662-5200, or banks and brokers may call at (203) 658-9400, or by emailing EGGF.info@investor.morrowsodali.com. This notice of Special Meeting and the proxy statement are available at https://                .

Vote of EGA’s Sponsor, Directors and Officers

Pursuant to the Letter Agreement, EGA’s Sponsor, directors and officers have agreed to vote any shares of capital stock of EGA owned by them in favor of the Business Combination and to waive their right to an EGA Stock Redemption. As of the date hereof, such stockholders own 57% of our total outstanding shares of EGA Common Stock.

Our Sponsor, directors and officers have waived any redemption rights in connection with the Business Combination, including with respect to any shares of EGA purchased in the IPO or in the aftermarket. The shares held by our Sponsor have no redemption rights upon our liquidation and will be of no value if the Business Combination is not effected by us by (assuming exercise of all five extension periods, or such earlier date after May 28, 2023 as determined by our Board), or any extended term. However, our Sponsor is entitled to redemption rights upon our liquidation with respect to any public shares they may own.

Redemption Rights

Pursuant to the Existing Certificate of Incorporation, if a stockholder vote is required for the Business Combination to be consummated, EGA must offer to redeem for cash all or a portion of the shares of EGA

 

141


Table of Contents

Class A Common Stock held by a Public Stockholder. You will be entitled to receive cash for any shares of EGA Class A Common Stock to be redeemed only if you:

 

  (i)

(a) hold shares of EGA Class A Common Stock, or (b) hold EGA Units and you elect to separate your EGA Units into the underlying shares of EGA Class A Common Stock and EGA Public Warrants prior to exercising your Redemption Rights with respect to the shares of EGA Class A Common Stock; and

 

  (ii)

prior to                , New York time, on                , 2023 (two business days prior to the vote at the Special Meeting), (a) submit a written request to the Transfer Agent, that we redeem your shares of EGA Class A Common Stock for cash, and (b) deliver your shares of EGA Class A Common Stock to the Transfer Agent, physically or electronically through DTC.

Holders of EGA Units must elect to separate the underlying shares of EGA Class A Common Stock and EGA Public Warrants prior to exercising Redemption Rights with respect to the shares of EGA Class A Common Stock. If holders hold their EGA Units in an account at a brokerage firm or bank, holders must notify their broker or bank that they elect to separate the EGA Units into the underlying shares of EGA Class A Common Stock and EGA Public Warrants, or if a holder holds EGA Units registered in its own name, the holder must contact the Transfer Agent directly and instruct it to do so. Public Stockholders may elect to redeem all or a portion of their shares of EGA Class A Common Stock even if they vote for the Transaction Proposal. If the Business Combination is not consummated, the EGA Class A Common Stock will not be redeemed for cash. If the Business Combination is consummated and a Public Stockholder properly exercises its right to redeem its shares of EGA Class A Common Stock and timely delivers its shares to the Transfer Agent, we will redeem each share of EGA Class A Common Stock for a per share price, payable in cash, equal to the aggregate amount then on deposit in the Trust Account, calculated as of two business days prior to the consummation of the Business Combination, including interest earned on the funds held in the Trust Account (net of taxes payable), divided by the number of then outstanding shares of EGA Class A Common Stock held by the Public Stockholders. For illustrative purposes, as of June 30, 2023, this would have amounted to approximately $10.32 per share of EGA Class A Common Stock. If a Public Stockholder exercises its Redemption Rights, then it will be exchanging its redeemed shares of EGA Class A Common Stock for cash and will no longer own such shares. Any request to redeem shares of EGA Class A Common Stock, once made, may be withdrawn at any time until the date of the Special Meeting, and thereafter, with our consent, until the Closing. Furthermore, if a holder of shares of EGA Class A Common Stock delivers its certificate in connection with an election of its redemption and subsequently decides prior to the date of the Special Meeting not to elect to exercise such rights, it may simply request that EGA instruct our Transfer Agent to return the certificate (physically or electronically). We will be required to honor such request only if made prior to the date of the Special Meeting. The holder can make such request by contacting the Transfer Agent at                .

Notwithstanding the foregoing, a Public Stockholder, together with any affiliate of such Public Stockholder or any other person with whom such Public Stockholder is acting in concert or as a “group” (as defined in Section 13 of the Exchange Act), will be restricted from redeeming its shares of EGA Class A Common Stock with respect to more than an aggregate of 15% of the shares of EGA Class A Common Stock outstanding, without our prior consent. Accordingly, if a Public Stockholder, alone or acting in concert or as a group, seeks to redeem more than 15% of the shares of EGA Class A Common Stock outstanding, then any such shares in excess of that 15% limit would not be redeemed for cash, without our prior consent.

In order for Public Stockholders to exercise their Redemption Rights in respect of the Transaction Proposal, Public Stockholders must properly exercise their Redemption Rights and deliver their shares of EGA Class A Common Stock (either physically or electronically) to the Transfer Agent prior to                 , New York time, on                 , 2023 (two business days prior to the vote at the Special Meeting). Immediately following the consummation of the Business Combination, EGA will satisfy the exercise of Redemption Rights by redeeming the shares of EGA Class A Common Stock issued to the Public Stockholders that validly exercised their Redemption Rights.

 

142


Table of Contents

Appraisal Rights

Neither EGA stockholders nor holders of EGA Warrants have appraisal rights in connection with the Business Combination under the DGCL.

Proxy Solicitation Costs

EGA is soliciting proxies on behalf of our Board. This solicitation is being made by mail but also may be made by telephone or in person. EGA and our directors, officers and employees may also solicit proxies in person, by telephone or by other electronic means. EGA will bear the cost of the solicitation.

EGA has hired Morrow Sodali to assist in the proxy solicitation process. EGA will pay that firm a fee of                 plus disbursements. Such fee will be paid with non-Trust Account funds.

EGA will ask banks, brokers and other institutions, nominees and fiduciaries to forward the proxy materials to their principals and to obtain their authority to execute proxies and voting instructions and EGA will reimburse them for their reasonable expenses.

Potential Purchases of Public Shares and/or Warrants

Our Sponsor or its affiliates may purchase shares of EGA Class A Common Stock or EGA Public Warrants in privately negotiated transactions or in the open market. There is no limit on the number of shares of EGA Class A Common Stock or EGA Public Warrants our Sponsor or its affiliates may purchase in such transactions, subject to compliance with applicable law and the NYSE rules. If our Sponsor or its affiliates engage in such transactions, they will not make any such purchases when they are in possession of any material nonpublic information not disclosed to the seller or if such purchases are prohibited by Regulation M under the Exchange Act. We do not currently anticipate that such purchases, if any, would constitute a tender offer subject to the tender offer rules under the Exchange Act or a going-private transaction subject to the going-private rules under the Exchange Act; however, if the purchasers determine at the time of any such purchases that the purchases are subject to such rules, the purchasers will comply with such rules. Any such purchases will be reported pursuant to Section 13 and Section 16 of the Exchange Act to the extent such purchasers are subject to such reporting requirements. Any such purchases will satisfy the following conditions:

 

   

the purpose of any such purchases of shares of EGA Class A Common Stock could be to increase the likelihood of obtaining stockholder approval of the initial business combination or to satisfy a closing condition in an agreement with a target that requires us to have a minimum net worth or a certain amount of cash at the closing of our initial business combination, where it appears that such requirement would otherwise not be met. The purpose of any such purchases of EGA Public Warrants could be to reduce the number of EGA Public Warrants outstanding. Any such purchases of EGA Class A Common Stock or EGA Public Warrants may result in the completion of our initial business combination that may not otherwise have been possible.

 

   

our Sponsor and its affiliates will purchase the shares of EGA Class A Common Stock or EGA Public Warrants at a price no higher than the price offered through the redemption process described herein;

 

   

the shares of EGA Class A Common Stock or EGA Public Warrants purchased by our Sponsor or its affiliates will not be voted in favor of approving the Business Combination;

 

   

our Sponsor and its affiliates will waive any Redemption Rights it would otherwise have with respect to the shares of EGA Class A Common Stock or EGA Public Warrants purchased; and

 

   

we will disclose in a Form 8-K, prior to the Special Meeting, the following:

 

   

the amount of shares of EGA Class A Common Stock or EGA Public Warrants outside of the redemption offer purchased by our Sponsor or its affiliates, along with the purchase price;

 

   

the purpose of the purchases by our Sponsor or its affiliates;

 

143


Table of Contents
   

the impact, if any, of the purchases by our Sponsor or its affiliates on the likelihood that the Business Combination will be approved;

 

   

the identities of holders of EGA Class A Common Stock or EGA Public Warrants who sold to our Sponsor or its affiliates (if not purchased on the open market) or the nature of the holders of EGA Class A Common Stock or EGA Public Warrants (e.g., 5% security holders) who sold to our Sponsor or its affiliates; and

 

   

the number of shares of EGA Class A Common Stock or EGA Public Warrants for which we received redemption requests pursuant to our redemption offer.

PROPOSAL NO. 1 — THE TRANSACTION PROPOSAL

We are asking our stockholders to approve and adopt the Equity Purchase Agreement and the transactions contemplated thereby. Our stockholders should read carefully this proxy statement in its entirety for more detailed information concerning the Equity Purchase Agreement, a copy of which is attached as Annex A and Annex A-1 to this proxy statement, respectively. Please see the subsection entitled “— The Equity Purchase Agreement” below, for additional information and a summary of certain terms of the Equity Purchase Agreement. You are urged to read carefully the Equity Purchase Agreement in its entirety before voting on this proposal.

Because we are holding a stockholder vote on the Business Combination, we may consummate the Business Combination only if it is approved by the affirmative vote for the proposal by the holders of a majority of the shares of EGA Common Stock who, being present and entitled to vote at the Special Meeting to approve the Transaction Proposal, vote at the Special Meeting, voting as a single class.

The Equity Purchase Agreement

This section describes the material provisions of the Equity Purchase Agreement, but does not purport to describe all of the terms of the Equity Purchase Agreement. The following summary is qualified in its entirety by reference to the complete text of the Equity Purchase Agreement, a copy of which is attached as Annex A and Annex A-1 hereto, which is incorporated herein by reference. Stockholders and other interested parties are urged to read the Equity Purchase Agreement carefully and in its entirety, (and, if appropriate, with the advice of financial and legal counsel) because it is the primary legal document that governs the Business Combination.

The Equity Purchase Agreement contains representations, warranties and covenants that the parties made to each other as of the date of the Equity Purchase Agreement or other specific dates. The assertions embodied in those representations, warranties and covenants were made and will be made for purposes of the contract among the parties and are subject to important qualifications and limitations agreed to by the parties in connection with negotiating the Equity Purchase Agreement. The representations, warranties and covenants in the Equity Purchase Agreement are also modified in important part by the underlying disclosure schedules attached thereto (the “Disclosure Schedules”), which are not filed publicly and which are subject to a contractual standard of materiality different from that generally applicable to stockholders and were used for the purpose of allocating risk among the parties rather than establishing matters as facts. We do not believe that the Disclosure Schedules contain information that is material to an investment decision.

General; Structure of the Business Combination; Consideration

On October 17, 2022, EGA entered into the Equity Purchase Agreement with LGM and, for certain limited purposes, the Existing Equityholders, Sponsor, and the Existing Equityholder Representative. The Equity Purchase Agreement, among other things, provides that:

 

  (i)

EGA will (a) adopt the A&R PubCo Charter, which will, among other things, (1) change its name to “flyExclusive, Inc.” and (2) convert all then-outstanding Founder Shares into shares of PubCo Class A

 

144


Table of Contents
  Common Stock and (3) issue to the Existing Equityholders PubCo Class B Common Stock, which carries one vote per share but no economic right, and (b) replace the Existing Bylaws by adopting the PubCo Bylaws, a copy of which is attached to this proxy statement as Annex E;

 

  (ii)

The Existing Equityholders, PubCo and LGM will enter into the A&R Operating Agreement, a copy of which is attached hereto as Annex C, which, among other things, will (a) restructure the capitalization of LGM to (1) issue to PubCo the number of LGM Common Units equal to the number of outstanding shares of EGA Class A Common Stock immediately after giving effect to the Business Combination (taking into account any redemption of EGA Class A Common Stock, potential PIPE Investment, and the conversion of the Bridge Notes to PubCo Class A Common Stock), and (2) reclassify the Existing LGM Common Units into LGM Common Units, and (ii) appoint PubCo as the managing member of LGM;

 

  (iii)

As consideration for issuing LGM Common Units to PubCo, PubCo will contribute (or, in the case of the Bridge Note proceeds received by LGM, be deemed to have contributed) the Contribution Amount to LGM. Immediately after the contribution of the Contribution Amount, LGM will pay the Transaction Expenses by wire transfer of immediately available funds on behalf of LGM and EGA to those persons to whom such amounts are owed;

 

  (iv)

Immediately following the contribution of the Contribution Amount as described above, at the election of the Existing Equityholders, LGM shall repurchase an aggregate number of LGM Common Units from the Existing Equityholders equal to the Closing Date Cash Repurchase Amount, divided by $10.00 per unit, with each Existing Equityholder selling such number of LGM Common Units equal to the total number of Closing Date Repurchased Units multiplied by the percentage set forth next to such Existing Equityholder’s name on Schedule I to the Equity Purchase Agreement, for a per LGM Common Unit purchase price of ten dollars ($10.00) per unit; and

 

  (v)

Without any action on the part of any holder of EGA Warrants, each EGA Warrant that is issued and outstanding immediately prior to the Closing will become a PubCo Warrant.

Closing Funding

As described above, at the Closing, PubCo will disburse the Contribution Amount to LGM. Immediately after the contribution of the Contribution Amount, LGM will pay the Transaction Expenses by wire transfer of immediately available funds on behalf of LGM and EGA to those persons to whom such amounts are owed.

Closing of the Business Combination

The Closing will take place by conference call and exchange of signature pages by email, fax or electronic transmission at 10:00 AM, New York time on a date no later than two business days after the satisfaction or waiver of all the conditions set forth in the Equity Purchase Agreement, or at such other place and time as LGM and EGA mutually agree upon.

Sources and Uses of Funds for the Business Combination

The following tables summarize the sources and uses for funding the Business Combination. Where actual amounts are not known or knowable, the figures below represent EGA’s good faith estimate of such amounts. In addition to illustrating the assumptions of no redemptions, 25% redemption and maximum redemptions, the tables also illustrate the impact of the maximum Closing Date Cash Repurchase Amount which, as described under the section entitled “Summary of the Proxy Statement — Summary of the Equity Purchase Agreement,” represents the maximum amount of shares that the Existing Equityholders may request to be repurchased at the Closing (which depends on the size of the Closing Date Cash Contribution Amount). The tables below titled, “Assuming No Redemptions” assumes that there are no additional redemptions of EGA Class A Common Stock subject to possible redemption. The tables below titled, “Assuming 25% Redemptions,” assumes that 25% of the outstanding shares of EGA Class A Common Stock held by the EGA Public Stockholders are redeemed. The

 

145


Table of Contents

tables below titled, “Assuming Maximum Redemptions,” assumes the redemption of the maximum number of shares of EGA Class A Common Stock subject to possible redemption that can be redeemed while allowing the Business Combination to close. Refer to the section entitled “Unaudited Pro Forma Condensed Combined Financial Information” for additional information regarding the assumptions of no redemptions, interim redemptions and maximum redemptions.

Sources of Proceeds

 

     Assuming No Redemptions  

(in millions)

   Assuming
No Repurchases
     Assuming
Maximum Repurchases
 

Sources

     

Cash Held in Trust Account(1)

   $ 44      $ 44  

Existing Equityholders

     600        585  
  

 

 

    

 

 

 

Total Sources

   $ 644      $ 629  
  

 

 

    

 

 

 

 

     Assuming Interim Redemptions  

(in millions)

   Assuming
No Repurchases
     Assuming
Maximum Repurchases
 

Sources

     

Cash Held in Trust Account(1)

   $ 44      $ 44  

Existing Equityholders

     600        585  
  

 

 

    

 

 

 

Total Sources

   $ 644      $ 629  
  

 

 

    

 

 

 

 

     Assuming Maximum Redemptions  

(in millions)

   Assuming
No Repurchases
     Assuming
Maximum Repurchases
 

Sources

     

Cash Held in Trust Account(1)

   $ 44      $ 44  

Existing Equityholders

     600        588  
  

 

 

    

 

 

 

Total Sources

   $ 644      $ 632  
  

 

 

    

 

 

 

 

(1)

Represents the expected amount of the cash held in the Trust Account prior to the Closing, excluding any interest earned on the funds.

Uses of Proceeds

 

     Assuming No Redemptions  

(in millions)

   Assuming
No Repurchases
     Assuming
Maximum Repurchases
 

Uses

     

Existing Equityholders

   $ 600      $ 585  

Cash to balance sheet

     18        18  

Transaction Expenses(1)

     26        26  
  

 

 

    

 

 

 

Total Uses

   $ 644      $ 629  
  

 

 

    

 

 

 

 

146


Table of Contents
     Assuming Interim Redemptions  

(in millions)

   Assuming
No Repurchases
     Assuming
Maximum Repurchases
 

Uses

     

Existing Equityholders

   $ 600      $ 585  

Cash to balance sheet

     7        7  

Assuming interim redemptions

     11        11  

Transaction Expenses(1)

     26        26  
  

 

 

    

 

 

 

Total Uses

   $ 644      $ 629  
  

 

 

    

 

 

 

 

     Assuming Maximum Redemptions  

(in millions)

   Assuming
No Repurchases
    Assuming
Maximum Repurchases
 

Uses

    

Existing Equityholders

   $ 600     $ 588  

Cash to balance sheet

     (5     (5

Assuming maximum redemptions

     23       23  

Transaction Expenses(1)

     26       26  
  

 

 

   

 

 

 

Total Uses

   $ 644     $ 632  
  

 

 

   

 

 

 

 

(1)

Represents the total estimated Transaction Expenses incurred by the parties to the Equity Purchase Agreement.

Conditions to the Closing of the Business Combination

Conditions to Each Party’s Obligation

The respective obligations of EGA, LGM, Segrave and Sponsor to consummate the transaction contemplated by the Equity Purchase Agreement are subject to the satisfaction, or written waiver by the parties, of each of the following conditions:

 

   

no applicable law or order is in effect that prohibits or prevents the consummation of the Closing or the transactions contemplated by the A&R Operating Agreement, Stockholders’ Agreement, A&R Registration Rights Agreement, A&R PubCo Charter, Tax Receivable Agreement, Bridge Notes or Subscription Agreements (the “Additional Agreements”);

 

   

EGA has received the Required EGA Stockholder Approval;

 

   

EGA has at least $5,000,001 in tangible net assets (as determined in accordance with Rule 3a51-1(g)(1) of the Exchange Act);

 

   

EGA has not received any written notice from NYSE that it has failed or would reasonably be expected to fail to meet NYSE listing requirements as of the Closing Date; and

 

   

the filings pursuant to the Hart-Scott-Rodino Antitrust Improvements Act of 1976 have been made and the applicable waiting period and any extensions thereof have expired or terminated, which such condition has been satisfied as of the date hereof.

Conditions to EGA’s Obligations

The obligations of EGA to consummate the transactions contemplated by the Equity Purchase Agreement are subject to the satisfaction or written waiver by EGA, of each of the following conditions:

 

   

LGM and the Existing Equityholders have duly performed all of their respective obligations under the Equity Purchase Agreement required to be performed by it at or prior to the Closing Date in all

 

147


Table of Contents
 

material respects (disregarding all references to “material respects” that may already be contained in the applicable covenants);

 

   

(i) (a) All of the representations and warranties of LGM in Article IV of the Equity Purchase Agreement (other than Section 4.1 (Corporate Existence and Power), 4.2 (Authorization), 4.4(a) (Non-Contravention), 4.5 (Capital Structure) and 4.24 (Finders’ Fees)) of the Equity Purchase Agreement and (b) all of the representations and warranties of the Existing Equityholders in Article III (other than Sections 3.2 (Authorization) and 3.3 (Title to the Existing Company Interests)) of the Equity Purchase Agreement, in each case disregarding all qualifications and exceptions contained herein relating to materiality or Company Material Adverse Effect, are true and correct as of the Closing Date except as provided in the Disclosure Schedules pursuant to Article IV of the Equity Purchase Agreement (except that if the representation and warranties that speak as of a specific date prior to the Closing Date, such representations and warranties need only to be true and correct as of such earlier date), except as would not in the aggregate reasonably be expected to have a Company Material Adverse Effect; and (ii) (a) all of the representations and warranties of LGM in Sections 4.1 (Corporate Existence and Power), 4.2 (Authorization), 4.4(a) (Non-Contravention), 4.5(a) (Capital Structure) and 4.24 (Finders’ Fees) of the Equity Purchase Agreement and (b) all of the representations and warranties of the Existing Equityholders contained in Sections 3.2 (Authorization) and 3.3 (Title to the Existing Company Interests), in each case disregarding all qualifications and exceptions contained herein relating to materiality or Company Material Adverse Effect, are true and correct in all material respects as of the Closing Date (except that if the representation and warrants that speak as of a specific date prior to the Closing Date, such representations and warranties need only to be true and correct in all material respects as of such earlier date);

 

   

Since the date of the Equity Purchase Agreement, there shall have been no Company Material Adverse Effect which is continuing and uncured;

 

   

EGA has received a certificate signed by an authorized officer of LGM to the effect set forth in the first, second and third bulleted points above; and

 

   

EGA has received duly executed counterparts from LGM and the Existing Equityholders, as applicable, of the Additional Agreements.

Conditions to LGM’s Obligations

The obligations of LGM to consummate the transactions contemplated by the Equity Purchase Agreement are subject to the satisfaction, or written waiver by LGM, of each of the following conditions:

 

   

EGA and Sponsor have duly performed all of their obligations under the Equity Purchase Agreement required to be performed by then at or prior to the Closing Date in all material respects (disregarding all references to “material respects” that may already be contained in the applicable covenants);

 

   

(i) (a) All of the representations and warranties of EGA contained in Article V of the Equity Purchase Agreement (other than Sections 5.1 (Corporate Existence and Power) 5.2 (Corporate Authorization), 5.4(a) (Non-Contravention) 5.5 (Finders’ Fees), 5.6 (Issuance of Stock) and 5.7 (Capitalization)) and (b) all of the representations and warranties of Sponsor in Sections 6.4(b), 6.4(c) and 6.4(d) (Non-Contravention) of the Equity Purchase Agreement, in each case disregarding all qualifications and exceptions contained herein relating to materiality, shall be true and correct at and as of the date of the Equity Purchase Agreement and as of the Closing Date (except that if the representation and warranties that speak as of a specific date prior to the Closing Date, such representations and warranties need only to be true and correct as of such earlier date) other than where the failure of such representations and warranties to be so true and correct taken in the aggregate would not be reasonably expected to have a material adverse effect on EGA, and (ii) (a) all of the representations and warranties of EGA in Sections 5.1 (Corporate Existence and Power), 5.2 (Corporate Authorization), 5.4(a) (Non-Contravention), 5.5 (Finders’ Fees), 5.6 (Issuance of Stock) and 5.7 (Capitalization) of the Equity Purchase Agreement and (b) all of the representations and warranties of Sponsor contained in

 

148


Table of Contents
 

Article VI of the Equity Purchase Agreement (other than Sections 6.4(b), 6.4(c) and 6.4(d) (Non-Contravention) of the Equity Purchase Agreement), in each case, disregarding all qualifications and exceptions contained herein relating to materiality, are true and correct in all material respects as of the date of the Equity Purchase Agreement and as of the Closing Date (except that if the representations and warranties that speak as of a specific date prior to the Closing Date, such representations and warranties need only to be true and correct in all material respects as of such earlier date); and

 

   

LGM has received a certificate signed by an authorized officer of EGA to the effect set forth in the first and second bulleted points above.

Representations and Warranties

The Equity Purchase Agreement contains customary representations and warranties by the parties, including the following representations and warranties by the Existing Equityholders: corporate existence and power, authorization, title to the Existing LGM Common Units, non-contravention, and finders’ fees and the following representations made by LGM: corporate existence and power, authorization, governmental authorization, non-contravention, capital structure, assumed names, financial statements, internal controls, absence of certain changes, properties and title to assets, litigation, contracts, licenses and permits, compliance with laws, intellectual property, information technology and data matters, material commercial relationships, employees, employment benefit plans, real property, tax matters, environmental laws, finders’ fees, insurance, affiliate arrangements, certain business practices, trade controls, money laundering laws, not an investment company, compliance with aviation laws, the Payroll Support Program under the CARES Act and exclusivity of representations and warranties. Additionally, EGA made customary representations and warranties relating to: corporate existence and power, authorization, governmental authorization, non-contravention, finders’ fees, issuance of stock, capitalization, the Trust Account and financial capacity, listing, board approval, EGA’s SEC documents and financial statements, internal controls, litigation, business activities, absence of changes, compliance with laws, money laundering laws, tax matters, transactions with affiliates, proxy statements, takeover statutes and charter provisions, property, material contracts, defaults, independent investigation and exclusivity of representations and warranties and the following representations made by Sponsor: corporate existence and power, authorization, Sponsor ownership, non-contravention, litigation and finders’ fees.

Covenants

Conduct of the Business Prior to the Closing

The LGM made certain covenants under the Equity Purchase Agreement, including, among others, the following:

LGM has agreed that from the date of the Equity Purchase Agreement through the earlier of the Closing or the termination of the Equity Purchase Agreement (the “Interim Period”), it will, and will cause its subsidiaries to, except as otherwise contemplated by the Equity Purchase Agreement, with EGA’s written consent or as required by COVID-19 Measures (as defined in the Equity Purchase Agreement), use commercially reasonable efforts to operate the business of LGM and its subsidiaries in the ordinary course in all material respects in the ordinary course, and to use its commercially reasonable efforts to preserve substantially intact their respective properties, operations and relationships with applicable authorities, key employees, key suppliers and other persons.

During the Interim Period, LGM has also agreed not to, and to cause its subsidiaries not to, except as required by the Equity Purchase Agreement (including LGM’s execution and delivery of the Bridge Notes), as required by applicable law or as required by COVID-19 Measures:

 

   

amend, modify or supplement its organizational documents other than (i) pursuant to the Equity Purchase Agreement or (ii) otherwise to facilitate the consummation of the transactions

 

149


Table of Contents
 

contemplated thereby, or take or authorize any action to wind up the affairs or dissolve any of LGM and its subsidiaries (the “Company Group”);

 

   

(i) pay, declare or promise to pay any dividends or other distributions with respect to its securities, or pay, declare or promise to pay any other payments to any holder of securities (other than, (x) in the case of any equityholder that is a service provider of the Company Group, payments of compensation or employee benefits in the ordinary course of business or (y) to LGM or a wholly- owned subsidiary) or (ii) issue, sell, grant, redeem or repurchase any securities or make any changes (by combination, reorganization, reclassification or otherwise) in the capital structure of any member of the Company Group (other than grants of LGM equity awards to service providers of the Company Group in the ordinary course of business);

 

   

enter into any contract or enter into or carry out any transaction that (i) would be a Company Affiliate Arrangement (as defined in the Equity Purchase Agreement) if entered into prior to the Effective Date or (ii) would obligate the Company Group to make a Change in Control Payment (as defined in the Equity Purchase Agreement);

 

   

sell, lease, sublease, license or otherwise dispose of any member of the Company Group’s material assets (including without limitation, the leased real property) other than in the ordinary course of business;

 

   

except as required by applicable law or any applicable Employee Benefit Plan (as defined in the Equity Purchase Agreement), (A) increase the compensation or benefits of any Company Service Provider (as defined in the Equity Purchase Agreement), except in the ordinary course of business consistent with past practice for a Company Service Provider whose annual base compensation is not greater than $100,000, (B) accelerate the vesting or payment of any compensation or benefits of any Company Service Provider, (C) enter into, materially amend or terminate any Employee Benefit Plan (or any plan, program, agreement or arrangement that would be an Employee Benefit Plan if in effect on the date hereof) or grant, materially amend or terminate any awards thereunder, (D) fund any payments or benefits that are payable or to be provided under any Employee Benefit Plan except in the ordinary course of business, (E) terminate without “cause” (as determined consistent with past practice) any Company Service Provider whose annual base compensation is at least $100,000, (F) hire or engage or offer to hire or engage any new Company Service Provider whose annual base compensation is anticipated to equal or exceed $100,000, (G) make or forgive any loan to any Company Service Provider (other than advancement of expenses in the ordinary course of business consistent with past practices), (H) enter into, amend, extend or terminate any collective bargaining agreement or other agreement with a labor union, works council or similar employee or labor organization (or enter into negotiations to do any of the foregoing), (I) recognize or certify any labor union, works council, bargaining representative, or any other similar employee or labor organization as the bargaining representative for any Company Service Provider, or (J) implement or announce any employee layoffs, furloughs, reductions in force, reductions in compensation, hour or benefits, work schedule changes or similar actions that could implicate the Worker Adjustment and Retraining Notification Act or any similar state law;

 

   

(A) obtain or incur any loan or other indebtedness in excess of $250,000 other than third-party asset-level indebtedness incurred on an arm’s length basis and on terms consistent with past practice used for the acquisition of, or refinancing of, aircraft (provided that any such asset-level indebtedness does not have a loan-to-value ratio exceeding eighty percent (80%), (B) forgive, cancel or compromise any material debt or claim, or waive or release any right of material value, (C) amend or waive any term of the Bridge Notes or (D) grant any indemnity, bond or other guarantee for the benefit of any person except in connection with any asset-level Indebtedness permitted pursuant to clause (A) above;

 

   

incur any material lien on the Company Group’s assets or Securities, except for permitted liens or the liens incurred in the ordinary course of business;

 

150


Table of Contents
   

merge or consolidate with or acquire any other person or be acquired by any other person;

 

   

(A) make, change, or revoke any material tax election (outside the ordinary course of business), (B) enter into any settlement or compromise with any taxing authority relating to any material tax matter, (C) abandon or fail to conduct any material audit, examination, or other action in respect of a material tax or material tax return, (D) file any amended tax return in respect of material taxes, (E) consent to any extension or waiver of the statutory period of limitations applicable to any material tax or material tax return, (F) enter into any tax sharing agreement (other than an ordinary course tax sharing agreement), (G) adopt or change a method of tax accounting with respect to material taxes (outside the ordinary course of business), or (H) change an accounting period with respect to material taxes;

 

   

commence, pay, discharge, settle or compromise any material action;

 

   

assign, sell, license (other than on a non-exclusive basis in the ordinary course of business), transfer, abandon, allow to lapse or expire, or otherwise dispose of, any intellectual property;

 

   

disclose any trade secrets (other than pursuant to a written confidentiality agreement entered into in the ordinary course of business with reasonable protections of, and preserving all rights of the Company Group in, such trade secrets);

 

   

make any material change in its accounting methodology, practice or policy other than changes required by U.S. GAAP or applicable law;

 

   

waive or release any noncompetition, nonsolicitation, nondisclosure, noninterference, nondisparagement, or other restrictive covenant obligation of any Company Service Provider (other than any waiver of noncompetition or similar obligations for any former employee or independent contractor who had annual base compensation not in excess of $200,000 during his or her tenure with LGM);

 

   

make or commit to make capital expenditures unrelated to the operation of the business in the ordinary course of business other than in an amount not in excess of $250,000, in the aggregate;

 

   

terminate without replacement or fail to use commercially reasonable efforts to maintain any permit material to the conduct of the business of Company Group; or

 

   

authorize, agree to or undertake any legally binding obligation to do any of the foregoing.

EGA has and Sponsor have agreed to a more limited set of restrictions on EGA’s business during the Interim Period. Specifically, it will remain a “blank check company,” keep current and timely file all of its public filings with the SEC and will not conduct any business or activities other than those required in connection with the Equity Purchase Agreement and in the ordinary course to maintain its status as a NYSE-listed special purpose acquisition company.

During the Interim Period, EGA has also agreed not to, except as required by the Equity Purchase Agreement, as required by applicable law or as consented to by LGM (which consent will not be unreasonably conditioned, withheld, delayed or denied):

 

   

change, modify or amend the organizational documents of EGA or the Trust Agreement, other than to adopt the A&R PubCo Charter, the PubCo Bylaws, or otherwise facilitate the consummation of the transactions contemplated by the Equity Purchase Agreement, or take or authorize any action to wind up the affairs or dissolve of EGA;

 

   

make, declare, set aside or pay any dividend or distribution in respect of its capital stock or other equity interests, other than in connection with the Redemption Rights;

 

   

make, change, or revoke any material tax election (outside the ordinary course of business); enter into any settlement or compromise with any tax authority relating to any material tax matter; abandon or

 

151


Table of Contents
 

fail to conduct any material audit, examination, or other action in respect of a material tax or material tax return; file any amended tax return in respect of material taxes; consent to any extension or waiver of the statutory period of limitations applicable to any material tax or material tax return; enter into any tax sharing agreement (other than any ordinary course tax sharing agreement); adopt or change a method of tax accounting with respect to material taxes (outside the ordinary course of business); or change an accounting period with respect to material taxes;

 

   

enter into, renew or amend in any material respect, any contract with a related party of EGA other than any transaction or contract pursuant to which Sponsor or any of its affiliates provides debt financing to EGA;

 

   

enter into, or amend or modify any material term of, terminate (excluding any expiration in accordance with its terms), or waive or release any material rights, claims or benefits under, any material contract of EGA or of any collective bargaining or similar agreement (including agreements with works councils and trade unions and side letters);

 

   

waive, release, compromise, settle or satisfy any pending or threatened claim or action or any material liability in excess of $250,000;

 

   

incur, assume, refinance or guarantee or become liable for any indebtedness other than any transaction or contract pursuant to which Sponsor or any of its affiliates provides debt financing to LGM;

 

   

offer, issue, deliver, grant or sell, or authorize or propose to offer, issue, deliver, grant or sell, any capital stock or other equity interests in, EGA or any securities convertible into, exercisable or exchangeable for, or any rights, warrants or options to acquire, any such capital stock or equity interests or issue or take any actions that would result in the issuance of any New Buyer Securities (as defined in the Equity Purchase Agreement) to Sponsor, other than in connection with the exercise of any EGA Warrants or the transactions contemplated by the Equity Purchase Agreement; or amend, modify or waive any of the terms or rights set forth in, any EGA warrant, including any amendment, modification or reduction of the warrant price;

 

   

fail to maintain EGA’s existence or acquire a material portion of the assets or equity of any other person or adopt or enter into a plan of liquidation, dissolution, merger, consolidation, restructuring, recapitalization or other reorganization;

 

   

make any capital expenditure;

 

   

make any loans, advances or capital contributions to, or any investments in, any other person or make any change to existing borrowing or lending arrangements or enter into any “keep well” or similar agreement to maintain another person’s financial condition;

 

   

enter into any new line of business;

 

   

make any change in financial accounting methods, principles or practices, except insofar as required by GAAP (including pursuant to standards, interpretations or guidelines of the Financial Accounting Standards Board) or applicable law;

 

   

voluntarily fail to maintain, cancel or materially change coverage under any insurance policy in form and amount equivalent in all material respects to the insurance coverage currently maintained with respect to the EGA and its assets and properties; or

 

   

enter into any agreement or undertaking to do any of the above actions.

EGA has agreed that, during the Interim Period, it shall use commercially reasonable efforts to continue performing under its organizational documents, the Trust Agreement and all other agreements or contracts to which it is a party.

 

152


Table of Contents

Non-Solicitation; Support

Both LGM and EGA have agreed that, during the Interim Period, neither LGM nor EGA or their respective representatives shall (i) solicit, initiate, engage, participate in or knowingly encourage negotiations or discussions with any person concerning, or the making of any offers or proposals related to, any alternative transaction, (ii) take any other action intended or designed to facilitate the efforts of any person relating to a possible alternative transaction, (iii) enter into, engage in or continue any discussions or negotiations with respect to an alternative transaction with, or provide any non-public information, data or access to employees to, any person that has made, or that is considering making, a proposal with respect to an alternative transaction or (iv) approve, recommend or enter into any alternative transaction or any contract related to any alternative transaction.

The Exiting Equityholders have (i) approved and consented to the reclassification of Existing LGM Common Units into, and the issuance of, the LGM Common Units and the other transactions contemplated by the Equity Purchase Agreement, (ii) during the Interim Period, agreed not to sell or transfer their Existing LGM Common Units other than to certain qualified transferees, (iii) waived their dissenters’ rights and further agreed to not participate in any action against EGA, Sponsor, LGM, their respective affiliates, successors, and any of their respective directors or officers related to the negotiation, execution or delivery of the Equity Purchase Agreement of the transactions contemplated thereby.

Sponsor has agreed that, during the Interim Period, at any meeting of EGA’s stockholders, or at any adjournment of such a meeting, or in any other circumstance in which the vote, consent or other approval of EGA’s stockholders is sought, Sponsor will appear at such meeting and cause any securities of EGA owned by it that may be voted to be counted as present for purposes of a quorum, vote (or cause to be voted) or execute and deliver a written consent:

 

   

in favor of each of the Proposals including any additional proposal that EGA and LGM mutually determine to be necessary to effect the transactions contemplated by the Equity Purchase Agreement;

 

   

against any proposal to effect a “business combination” (as defined in EGA’s organizational documents) other than the Business Combination as contemplated by the Equity Purchase Agreement;

 

   

against any merger agreement, merger, consolidation, sale of substantial assets, reorganization, dissolution, liquidation or winding up of EGA (other than the transactions contemplated by the Equity Purchase Agreement); and

 

   

against any change in the business or management of EGA or our Board, other than as set forth in the Proposals.

Additionally, Sponsor has agreed to vote all securities of EGA owned by it that it acquires between the date of the Equity Purchase Agreement and the Closing or termination thereof in favor of the Proposals and in accordance with the previous sentence. Further, Sponsor has agreed not to redeem any EGA Common Stock owned by it in connection with the Business Combination, and to observe its other obligations set forth in the letter agreement between EGA, Sponsor and certain other parties thereto, dated May 25, 2021.

Provision of Financial Statements

LGM has agreed to deliver to EGA, as promptly as reasonably practicable:

 

   

unaudited consolidated financial statements of LGM including consolidated balance sheets, statements of operations and comprehensive income (loss), statements of members’ capital and statements of cash flows as of and for the years ended December 31, 2022 and December 31, 2021 together with all related notes and schedules thereto, prepared in accordance with U.S. GAAP applied on a consistent basis throughout the covered periods and Regulation S-X of the SEC and reviewed by the LGM’s independent auditor in accordance with Statement on Auditing Standards No. 100 issued by the American Institute of Certified Public Accountants (the “LGM Financials”);

 

153


Table of Contents
   

the audited consolidated balance sheets of the Company as of December 31, 2021 and December 31, 2020, and the related audited consolidated statements of operations and comprehensive income (loss), statements of members’ capital and statements of cash flows for the years then ended, audited in accordance with PCAOB standards and including the notes and schedules thereto and the report of the Company’s independent auditor (the “PCAOB 2021 Audited Financials”);

 

   

all other audited and unaudited financial statements of LGM required under the applicable rules and regulations and guidance of the SEC to be included in this proxy statement or the current report on Form 8-K announcing the Closing of the Business Combination (the “Closing Form 8-K”);

 

   

all selected financial data of LGM required by Item 301 of Regulation S-K, as necessary for inclusion in this proxy statement and the Closing Form 8-K; and

 

   

management’s discussion and analysis of financial condition and results of operations prepared in accordance with Item 303 of Regulation S-K of the SEC (as if LGM was subject thereto) with respect to the periods described in the first and second bullets above as necessary for inclusion in this proxy statement and Closing Form 8-K.

Additionally, LGM has agreed to use commercially reasonable efforts to deliver (i) the LGM Financials to EGA prior to December 31, 2022, (ii) the PCAOB 2021 Audited Financials to EGA prior to December 31, 2022 and (iii) to the extent required, prior to March 1, 2023, the audited consolidated balance sheets of LGM as of December 31, 2022 and December 31, 2021, and the related audited consolidated statements of operations and comprehensive income (loss), statements of members’ capital and statements of cash flows for the years then ended, audited in accordance with PCAOB standards and including the notes and schedules thereto and the report of LGM’s independent auditor. LGM shall also promptly deliver to EGA copies of any audited annual consolidated financial statements of LGM that LGM’s auditor may issue.

Proxy Statement

EGA has agreed, with the cooperation of LGM, as promptly as practicable after the effective date of the Equity Purchase Agreement and the receipt by EGA from LGM the LGM Financials and PCAOB 2021 Audited Financials, to prepare and file with the SEC this proxy statement for the purpose of soliciting proxies from our stockholders for the Proposals and providing our Public Stockholders an opportunity to exercise their Redemption Rights in connection therewith. EGA and LGM have agreed to use their commercially reasonable efforts to cause this proxy statement to comply with the applicable rules and regulations promulgated by the SEC and to comply with all applicable state “blue sky.” EGA has agreed this proxy statement will include proxy materials for the purpose of soliciting proxies from our stockholders to vote, at the Special Meeting, in favor of resolutions approving each of the Proposals (and any additional as LGM and EGA mutually determine to be necessary or appropriate in order to effect the transactions contemplated by the Equity Purchase Agreement) and so to obtain the Required EGA Stockholder Approval. EGA has agreed that, without LGM’s prior written consent, the Proposals shall be the only matters (other than procedural matters) that EGA will propose to be acted on by EGA’s stockholders at the Special Meeting.

Special Meeting; Proxy Solicitation

EGA has agreed that, as promptly as practical, but in no event more than 45 days, following the date upon which the SEC staff confirms (a) it has no further comments on this proxy statement or (b) that it will not review this proxy statement (the “Clearance Date”), the Board shall convene and hold the Special Meeting in accordance with the DGCL. EGA has agreed to use its commercially reasonable efforts to solicit from its stockholders proxies or votes in favor of the approval of the Proposals as promptly as practicable following the Clearance Date, and take all other actions reasonably necessary or advisable to obtain the approval of Proposals, including, (i) establishing the record date (which will be mutually agreed with the LGM) for, and duly calling and giving notice of the Special Meeting in accordance with the DGCL, (ii) causing this proxy statement to be disseminated to its stockholders no later than five business days following the Clearance Date and (iii) soliciting

 

154


Table of Contents

proxies from the stockholders to vote in accordance with the recommendation of the Board with respect to each of the Proposals. EGA has further agreed that the Board will recommend that to its stockholders that you approve the Proposals. EGA and LGM have further agreed that, if on the date of the Special Meeting, EGA has not received proxies representing a sufficient number of shares to obtain the Required EGA Stockholder Approvals, whether or not a quorum is present, EGA may make up to one postponement or adjournment of the Special Meeting, so long as the Special Meeting is not postponed or adjourned more than 20 business days without LGM’s prior written consent and the Special Meeting is held no later than five business days prior to the Termination Date (as defined in the Equity Purchase Agreement).

Post-Signing PIPE Investment

In its sole discretion, EGA may, prior to the Closing, enter into subscription agreements for the sale of PubCo Class A Common Stock to be issued at the Closing, on terms (i) materially consistent with the form of subscription agreement attached to the Equity Purchase Agreement (the “Subscription Agreements”) and (ii) priced at not less than $10.00 per share (any such investments, collectively, the “Post-Signing PIPE Investment”). Without the prior written consent of LGM, EGA shall not enter into any subscription agreements for the sale of EGA Class A Common Stock or PubCo Class A Common Stock that do not satisfy clause (i) and (ii) above. EGA has agreed to keep LGM reasonably informed with respect to the Post-Signing PIPE Investment.

Director and Officer Indemnification and Insurance

LGM and EGA agreed that provisions in LGM’s and EGA’s governing documents and those of their subsidiaries, and indemnification, employment or other similar agreements, concerning the indemnification and exoneration of its subsidiaries and their subsidiaries’ former and current officers, directors and employees as in effect at the Closing will survive in full force and effect in accordance with their terms and that, for six years following the Closing Date, PubCo will cause its organizational documents and the organizational documents of its subsidiaries to contain provisions no less favorable with respect to exculpation and indemnification of and advancement of expenses to such persons than are set forth as of the date of the Equity Purchase Agreement. Additionally, LGM and EGA have agreed that PubCo shall maintain, for six years following Closing, director and officers’ liability insurance covering LGM and EGA’s current and former directors and officers on terms substantially equivalent to, and in no event less favorable than, the terms of such current insurance coverage, except that in no event will PubCo be required to pay an annual premium for such insurance in excess of 300% of the aggregate annual premium payable by either EGA or LGM for such insurance coverage for the year ended December 31, 2021.

Hart-Scott-Rodino Antitrust Improvements Act of 1976

Each of LGM and EGA have agreed will (i) make an appropriate filing of a Notification and Report Form pursuant to the Hart-Scott-Rodino Antitrust Improvements Act of 1976 (“HSR Act”) with respect to the transactions contemplated by the Equity Purchase Agreement within thirty (30) business days of the date of the Equity Purchase Agreement, (ii) supply as promptly as reasonably practicable any additional information and documentary material that may be requested pursuant to the HSR Act, (iii) furnish to the other such necessary information and reasonable assistance as the other may require in connection with its preparation of any notification, filing, submission or further documentation or evidence that is necessary in obtaining the expiration or termination of any applicable waiting period under the HSR Act, (iv) promptly disclose to the other all correspondence received from or sent to any relevant governmental authority in connection herewith and shall keep the other fully informed of any other related communication in whatever form with any of the relevant authority (subject to appropriate confidentiality agreements to limit disclosure, including, with respect to competitively sensitive information, to outside counsel only), and (v) use its reasonable best efforts to take or cause to be taken all other actions necessary, proper or advisable to cause the expiration or termination of the applicable waiting periods, or receipt of required authorizations, as applicable, under the HSR Act as soon as possible. The applicable filings with respect the HSR Act have been made and the applicable waiting period has expired.

 

155


Table of Contents

EGA Listing and Filings

Through the Closing, EGA has agreed to keep current and timely file all reports required to be filed or furnished with the SEC and otherwise comply in all material respects with its reporting obligations under applicable securities laws and ensure EGA remains listed as a public company on, and for shares of EGA Common Stock to be listed on, NYSE.

Extension of Time Period to Consummate a Business Combination

EGA has agreed that if this proxy statement has not been mailed to EGA’s stockholders by April 17, 2023, EGA will, as promptly as practicable, prepare and file with the SEC a proxy statement pursuant to which it will seek approval from its stockholders to amend the EGA organizational documents and the Trust Agreement to extend the time period, to the extent necessary, to consummate EGA’s initial business combination from May 28, 2023 to a date no later than December 28, 2023 (an “Extension Proxy Statement”). EGA and LGM have agreed to cooperate and provide information to complete the Extension Proxy Statement and keep each other informed of the status thereof and any communications related thereto from the SEC. EGA filed the Extension Proxy Statement with the SEC on April 21, 2023 and mailed it to its stockholders.

On May 19, 2023, EGA’s stockholders approved a proposal to amend EGA’s organizational documents to extend the deadline by which EGA’s initial business combination must be completed up to five times, initially from May 28, 2023 to August 28, 2023, and thereafter for additional one month periods commencing on August 28, 2023 through and until December 28, 2023 (or such earlier date after May 28, 2023 as determined by our Board). Each one month extension is subject to Sponsor or its designee, depositing the lesser of (x) $0.04 per public share that remains outstanding (and has not been redeemed) and (y) $160,000 into the Trust Account. On June 2, 2023, EGA deposited $160,000 into the Trust Account (the “Extension Fee”) for the extension to complete a business combination through June 28, 2023 (the “Extension”). Such deposit of the Extension Fee is evidenced by an unsecured promissory note (the “Extension Promissory Note”), dated as of June 1, 2023, in the principal amount of $160,000 to the Sponsor.

Following the approval of the amendment to EGA’s organizational documents, Sponsor elected to convert 5,624,000 of the 5,625,000 Founder Shares into shares of EGA Class A Common Stock (the “Conversion”). The 5,624,000 shares of EGA Class A Common Stock issued in connection with the Conversion (the “Converted Shares”) are subject to the same restrictions as applied to the Founder Shares before the Conversion, including, among other things, certain transfer restrictions, waiver of redemption rights and the obligation to vote in favor of an initial business combination as described in the prospectus for the IPO. The Sponsor, with respect to itself, acknowledged that it has no right, title, interest or claim of any kind in or to any monies held in the Trust Account or any other asset of the Company as a result of any liquidation of EGA with respect to the Converted Shares held by it.

In connection with the vote to amend EGA’s organizational documents, the holders of 18,268,171 shares of EGA Class A Common Stock properly exercised their right to redeem their shares for cash. After giving effect to the redemptions described above and the conversion of the Founder Shares, there is an aggregate of 9,855,829 shares of EGA Class A Common Stock outstanding, comprised of 4,231,829 shares of EGA Class A Common Stock held by Public Shareholders and 5,624,000 shares of EGA Class A Common Stock that were converted from the Founder Shares.

Other Covenants and Agreements

The Equity Purchase Agreement contains other covenants and agreements, including covenants related to:

 

   

LGM and EGA providing access, subject to certain specified restrictions and conditions, to the other party and its respective representatives reasonable access to LGM’s and EGA’s (as applicable) and their respective subsidiaries’ properties, records, systems, contracts and commitments;

 

156


Table of Contents
   

LGM and EGA providing timely notice to each other on the occurrence of certain events related to the transactions contemplated by the Equity Purchase Agreement;

 

   

LGM waiving claims to the Trust Account in the event that the Business Combination does not consummate;

 

   

LGM and EGA cooperating on the preparation and efforts to make effective this proxy statement;

 

   

EGA making certain disbursements from the Trust Account;

 

   

EGA keeping current and timely filing all reports required to be filed or furnished with the SEC and otherwise complying in all material respects with its reporting obligations under applicable securities laws;

 

   

EGA agreeing to take all actions necessary or appropriate to cause certain appointments to the Board;

 

   

cooperation between LGM and EGA in obtaining any necessary third-party consents required to consummate the Business Combination;

 

   

LGM’s cooperation with EGA in connection with outreach to EGA’s stockholders and soliciting proxies to obtain the Required EGA Stockholder Approvals;

 

   

agreement relating to the intended tax treatment of the Business Combination and other tax matters in connection with the Business Combination;

 

   

agreement relating to certain employee matters in connection with the Business Combination; and

 

   

confidentiality and publicity relating to the Equity Purchase Agreement and the transactions contemplated thereby.

Survival of Representations, Warranties and Covenants

Except for certain covenants to be performed following the Closing, the representations, warranties and covenants of the parties contained in the Equity Purchase Agreement will not survive the Closing.

Termination

The Equity Purchase Agreement may be terminated and the transactions contemplated thereby abandoned at any time prior to the Closing by:

 

   

the mutual written consent of EGA and LGM;

 

   

written notice by either EGA or LGM if any law or order permanently restraining, enjoining or otherwise prohibiting the transactions contemplated by the Equity Purchase Agreement has become final and non-appealable, but the right to terminate the Equity Purchase Agreement under this provision is not available to a party if the failure by such party (in the case of LGM, LGM or any Existing Equityholder, and in the case of EGA, EGA or Sponsor) to comply with any provision of the Equity Purchase Agreement is the principal cause of the law or order or the failure of the law or order to be lifted;

 

   

written notice by either EGA or LGM if the Closing has not occurred by the Outside Closing Date, but the right to terminate the Equity Purchase Agreement under this provision is not available to a party if the failure by such party (in the case of LGM, LGM or any Existing Equityholder, and in the case of EGA, EGA or Sponsor) to comply with any provision of the Equity Purchase Agreement is the principal cause of the Closing not occurring prior to the Outside Closing Date. “Outside Closing Date” means the deadline for EGA to consummate its initial business combination pursuant to EGA’s organizational documents, which is December 28, 2023 (assuming exercise of all five extension periods, or such earlier date after May 28, 2023 as determined by our Board);

 

157


Table of Contents
   

written notice by EGA if LGM or an Existing Equityholder has materially breached any of its representations, warranties, agreements or covenants contained in the Equity Purchase Agreement and such breach (i) would result in the failure to satisfy any of the conditions summarized in the first and second bulleted points of the section entitled “Proposal No. 1 — The Transaction Proposal — Conditions to the Closing of the Business Combination — Conditions to EGA’s Obligations” and (ii) is incapable of being cured by the Outside Closing Date, or if capable of being cured by the Outside Closing Date, will not be cured within 20 days following receipt by LGM of a notice describing in reasonable detail the nature of such breach; but EGA may not terminate the Equity Purchase Agreement under this provision if at such time EGA or Sponsor is in material breach of the Equity Purchase Agreement which would result in a failure to satisfy any of the conditions summarized in the first and second bulleted points of the section entitled “Proposal No. 1 — The Transaction Proposal — Conditions to the Closing of the Business Combination — Conditions to LGM’s Obligations”;

 

   

written notice by LGM if EGA or Sponsor has materially breached any of its representations, warranties, agreements or covenants contained in the Equity Purchase Agreement and such breach (i) would result in the failure to satisfy any of the conditions summarized in the first and second bulleted points of the section entitled “Proposal No. 1 — The Transaction Proposal — Conditions to the Closing of the Business Combination — Conditions to LGM’s Obligations” and (ii) is incapable of being cured by the Outside Closing Date, or if capable of being cured by the Outside Closing Date, shall not be cured within 20 days following receipt by EGA of a notice describing in reasonable detail the nature of such breach; but LGM may not terminate the Equity Purchase Agreement under this provision if at such time LGM is in material breach of the Equity Purchase Agreement which would result in a failure to satisfy any of the conditions summarized in the first and second bulleted points of the section entitled “Proposal No. 1 — The Transaction Proposal — Conditions to the Closing of the Business Combination — Conditions to EGA’s Obligations”; or

 

   

written notice by LGM or EGA if the Equity Purchase Agreement or EGA does not receive the Required EGA Stockholder Approval.

If the Equity Purchase Agreement is validly terminated, the Equity Purchase Agreement will generally become void, and there shall be no liability on the part of any party, any of their respective affiliates or any of their and their affiliates’ respective representatives, and all rights and obligations of each party shall cease, but each party will remain liable for Fraud (as defined in the Equity Purchase Agreement) occurring prior to such termination and for breaches of the confidentiality agreement with LGM.

Amendment and Waiver

The Equity Purchase Agreement cannot be amended, supplemented or modified, except by a writing signed by each of EGA, LGM and the Existing Equityholders, and cannot be amended, supplemented or modified orally or by course of conduct.

No provision of the Equity Purchase Agreement can be waived, except by a writing signed by the party against whom such waiver is to be enforced, and any such waiver shall apply only in the particular instance in which such waiver shall have been given.

Fees and Expenses

Pursuant to the Equity Purchase Agreement, following EGA’s contribution (or, in the case of the Bridge Note proceeds received by LGM, the deemed contribution) of the Contribution Amount, LGM will make payments of the Transaction Expenses by wire transfer of immediately available funds on behalf of LGM and EGA to the persons to whom such amounts are owed. The Transaction Expenses include unpaid fees, commissions, costs or expenses that have been incurred by LGM or its subsidiaries or EGA in connection with negotiation, execution or delivery of the Equity Purchase Agreement, the agreements contemplated thereby or the

 

158


Table of Contents

consummation of the Business Combination. Otherwise, each party to the Equity Purchase Agreement bears its own costs in connection therewith and the transactions contemplated thereby.

Satisfaction of the 80% Rule

Pursuant to NYSE listing rules, EGA’s initial business combination must occur with one or more target businesses having an aggregate fair market value equal to at least 80% of the value of the funds in the Trust Account (excluding any deferred underwriter’s fees and taxes payable on the income earned on the Trust Account), which EGA refers to as the 80% test, at the time of the execution of a definitive agreement for our initial business.

As of August 10, 2023, the balance of funds in the Trust Account was $44,675,017, and EGA had $7,875,000 of deferred underwriting commissions plus taxes payable on the income earned on the Trust Account. Accordingly, 80% the Trust Account represents approximately $29.0 million, after paying the deferred underwriting commissions. In reaching its conclusion that the Business Combination meets the 80% test, the Board looked at LGM’s enterprise value of approximately $                 . In determining whether the enterprise value represents the fair market value of LGM, our Board considered all of the factors described in the section below entitled “— The Board’s Reasons for Approving the Business Combination,” and the fact that the purchase price for LGM was the result of an arm’s length negotiation. As a result, our Board concluded that the fair market value of the businesses acquired was significantly in excess of 80% of the assets held in the Trust Account (excluding the deferred underwriting commissions and taxes payable on the income earned on the Trust Account). In light of the financial background and experience of the members of our management team and the Board, our Board believes that the members of our management team and the Board are qualified to determine whether the Business Combination meets the 80% test. Our Board did not seek or obtain an opinion of an outside fairness or valuation advisor as to whether the 80% test has been met.

Related Agreements

Bridge Notes

In connection with the execution of the Equity Purchase Agreement, on October 17, 2022, LGM entered into a senior subordinated convertible note with an investor and, for certain limited provisions thereof, EGA, pursuant to which LGM borrowed an aggregate principal amount of $50,000,000 at a rate of 10% per annum, payable in kind in additional shares of PubCo upon the Closing of the Business Combination. On October 28, 2022, LGM also entered into an Incremental Amendment with the Bridge Note Lenders on the same terms for an aggregate principal amount of $35,000,000, bringing the total principal amount of the Bridge Notes to $85,000,000 in the aggregate. Concurrently with the Closing, the Bridge Notes will automatically be converted into the number of shares of PubCo Class A Common Stock equal to the quotient of (a) the total amount owed by LGM under the Bridge Notes (including accrued PIK interest) divided by (b) $10.00 (subject to adjustment in certain instances, as described in the Bridge Notes). Unless otherwise consented to by the Bridge Note Lenders, the proceeds of the Bridge Notes are to be used primarily for the acquisition of additional aircraft and payment of expenses related thereto.

A&R PubCo Charter

Pursuant to the terms of the Equity Purchase Agreement, the A&R PubCo Charter will be the certificate of incorporation of PubCo following the Closing, which will, among other things, (a) change the name of EGA to “flyExclusive, Inc.,” (b) convert all then-outstanding Founder Shares into shares of PubCo Class A Common Stock and (c) authorize the issuance of PubCo Class B Common Stock.

Description of Capital Stock.

The A&R PubCo Charter contemplates that PubCo’s authorized capital stock will consist of                 shares of PubCo Class A Common Stock,                 shares of PubCo Class B Common Stock, and                 shares of Preferred Stock.

 

159


Table of Contents

Common Stock

Voting

Pursuant to the A&R PubCo Charter, holders of PubCo Class A Common Stock and PubCo Class B Common Stock will vote together as a single class on all matters submitted to the stockholders for their vote or approval, except as required by applicable law. Holders of PubCo Class A Common Stock and PubCo Class B Common Stock are entitled to one vote per share on all matters submitted to the stockholders for their vote or approval.

Notwithstanding such voting rights, except as otherwise required by law, holders of PubCo Common Stock shall not be entitled to vote on any amendment to the A&R PubCo Charter (including any certificate of designation filed with respect to any series of preferred stock) that relates solely to the terms of one or more outstanding series of preferred stock if the holders of such affected series are entitled, either separately or together as a class with the holders of one or more other such series, to vote thereon by law or pursuant to the A&R PubCo Charter (including any certificate of designation filed with respect to any series of preferred stock).

Dividends

The holders of PubCo Class A Common Stock are entitled to receive dividends, as and if declared by the PubCo Board out of legally available funds. With respect to stock dividends, holders of PubCo Class A Common Stock must receive PubCo Class A Common Stock.

The holders of PubCo Class B Common Stock will not have any right to receive dividends other than stock dividends (as described in (A) below) consisting of shares of PubCo Class B Common Stock, in each case paid proportionally with respect to each outstanding share of PubCo Class B Common Stock.

In no event will any stock dividend, stock split, reverse stock split, combination of stock, reclassification or recapitalization (each, a “Stock Adjustment”) be declared or made on any class of PubCo Common Stock unless a corresponding Stock Adjustment for all other classes of PubCo Common Stock at the time outstanding is made in the same proportion and the same manner (unless the holders of shares representing a majority of the voting power of any such other class of PubCo Common Stock (voting separately as a single class) waive such requirement in advance and in writing, in which event no such Stock Adjustment need be made for such other class of PubCo Common Stock). Notwithstanding such prohibition, PubCo may (A) declare a stock dividend on the PubCo Class A Common Stock only in the event that such stock dividend is made in connection with the issuance of LGM Common Units by LGM to PubCo in exchange for additional capital contributions made by PubCo to LGM, and (B) declare a stock split or stock dividend in connection with the repurchase of shares of PubCo Class A Common Stock such that after giving effect to such repurchase and subsequent stock split or stock dividend there shall be outstanding an equal number of shares of PubCo Class A Common Stock as were outstanding prior to such repurchase and subsequent stock split or stock dividend, in each of case (A) and (B), without any corresponding Stock Adjustment to the other classes of PubCo Common Stock.

Liquidation or Dissolution

Upon PubCo’s liquidation or dissolution, the holders of all classes of PubCo Common Stock are entitled to their respective par value, and the holders of PubCo Class A Common Stock will then be entitled to share ratably in those assets of PubCo that are legally available for distribution to stockholders after payment of liabilities and subject to the prior rights of any holders of preferred stock then outstanding. Other than their par value, the holders of PubCo Class B Common Stock will not have any right to receive a distribution upon a liquidation or dissolution of PubCo.

Redemption, Transferability and Exchange

Subject to the terms of the A&R PubCo Charter, the members of LGM (other than PubCo) may from time to time cause LGM to redeem any or all of their LGM Common Units in exchange for, at PubCo’s election (subject to certain exceptions), either cash (based on the market price for a share of the PubCo Class A Common Stock)

 

160


Table of Contents

(the “Existing Equityholder Cash Out”) or shares of PubCo Class A Common Stock in an amount equal to the number of LGM Common Units being redeemed (the “Existing Equityholder Share Settlement”). At PubCo’s election, such transaction may be effectuated via a direct exchange of PubCo Class A Common Stock or cash by PubCo for the redeemed LGM Common Units (an “Existing Equityholder Direct Exchange”).

The A&R PubCo Charter will provide that (a) if a holder of PubCo Class B Common Stock exercises either the Existing Equityholder Cash Out, or the Existing Equityholder Share Settlement or Existing Equityholder Direct Exchange, then the number of shares of PubCo Class B Common Stock held by such holder equal to the number of LGM Common Units so redeemed, cashed out or exchanged will automatically be cancelled by PubCo for no consideration.

PubCo may not issue PubCo Class B Common Stock such that after the issuance of PubCo Class B Common Stock the holder of such stock does not hold an identical number of LGM Common Units, as applicable, and shares of PubCo Class B Common Stock.

A holder of PubCo Class B Common Stock may transfer or assign shares of PubCo Class B Common Stock (or any legal or beneficial interest in such shares) (directly or indirectly, including by operation of law) only to a Permitted Transferee (as defined in the A&R Operating Agreement) of such holder, and only if such holder also simultaneously transfers an equal number of such holder’s LGM Common Units to such Permitted Transferee in compliance with the A&R Operating Agreement. Any purported transfer of shares of PubCo Class B Common Stock in violation of the preceding sentence shall be null and void and shall not be recognized by PubCo, PubCo’s transfer agent or the Secretary of PubCo.

In the event that a share of PubCo Class A Common Stock is issued as a result of any redemption or Existing Equityholder Direct Exchange of a LGM Common Unit outstanding as of the effective date of the A&R Operating Agreement, a share of PubCo Class B Common Stock held by the holder of such LGM Common Unit in its sole discretion will automatically and without further action on the part of PubCo or the holder thereof be transferred to PubCo for no consideration and thereupon PubCo shall promptly take all necessary action to cause such share to be retired, and such share thereafter may not be reissued by PubCo.

Other Provisions

None of the PubCo Class A Common Stock or PubCo Class B Common Stock has any pre-emptive or other subscription rights.

Preferred Stock

PubCo is authorized to issue up to                shares of preferred stock. The PubCo Board will be authorized, subject to limitations prescribed by Delaware law and the A&R PubCo Charter, to determine the terms and conditions of the preferred stock, including whether the shares of preferred stock will be issued in one or more series, the number of shares to be included in each series and the powers (including the voting power), designations, preferences and rights of the shares. The PubCo Board also will be authorized to designate any qualifications, limitations or restrictions on the shares without any further vote or action by the stockholders. The issuance of preferred stock may have the effect of delaying, deferring or preventing a change in control of PubCo and may adversely affect the voting and other rights of the holders of PubCo Class A Common Stock and PubCo Class B Common Stock, which could have a negative impact on the market price of the PubCo Class A Common Stock. PubCo has no current plan to issue any shares of preferred stock.

Anti-Takeover Effects of Provisions of the A&R PubCo Charter and PubCo Bylaws

The provisions of the A&R PubCo Charter and PubCo Bylaws summarized below may have an anti-takeover effect and may delay, defer or prevent a tender offer or takeover attempt that you might consider in your best interest, including an attempt that might result in your receipt of a premium over the market price for your shares of PubCo Class A Common Stock.

 

161


Table of Contents

The A&R PubCo Charter and the PubCo Bylaws will contain certain provisions that are intended to enhance the likelihood of continuity and stability in the composition of the PubCo Board and that may have the effect of delaying, deferring or preventing a future takeover or change in control of PubCo unless such takeover or change in control is approved by the PubCo Board.

These provisions include:

Advance Notice Procedures. The PubCo Bylaws will establish an advance notice procedure for stockholder proposals to be brought before an annual meeting of PubCo’s stockholders, and for stockholder nominations of persons for election to the PubCo Board to be brought before an annual or special meeting of stockholders. Stockholders at an annual meeting will only be able to consider proposals or nominations specified in the notice of meeting or brought before the meeting by or at the direction of the PubCo Board or the chairperson of the meeting or by a stockholder who was a stockholder of record on the record date for the meeting, who is entitled to vote at the meeting and who has given PubCo’s Secretary timely written notice, in proper form, of the stockholder’s intention to bring that business or nomination before the meeting. Although the PubCo Bylaws will not give the PubCo Board the power to approve or disapprove stockholder nominations of candidates or proposals regarding other business to be conducted at a special or annual meeting, as applicable, the PubCo Bylaws may have the effect of precluding the conduct of certain business at a meeting if the proper procedures are not followed or may discourage or deter a potential acquirer from conducting a solicitation of proxies to elect its own slate of directors or otherwise attempting to obtain control of PubCo.

Authorized but Unissued Shares. PubCo’s authorized but unissued shares of common stock and preferred stock will be available for future issuance without stockholder approval, subject to rules of the securities exchange on which the PubCo Class A Common Stock is listed. These additional shares may be utilized for a variety of corporate purposes, including future public offerings to raise additional capital, corporate acquisitions, in connection with the redemption or exchange of LGM Common Units and employee benefit plans. The existence of authorized but unissued shares of common stock and preferred stock could render more difficult or discourage an attempt to obtain control of a majority of PubCo Class A Common Stock by means of a proxy contest, tender offer, merger or otherwise.

Business Combinations with Interested Stockholders. The A&R PubCo Charter will provide that PubCo is not subject to Section 203 of the DGCL, an anti-takeover law. In general, Section 203 prohibits a publicly held Delaware corporation from engaging in a business combination, such as a merger, with an “interested stockholder” (which includes a person or group owning 15% or more of the corporation’s voting stock) for a period of three years following the date the person became an interested stockholder, unless (with certain exceptions) the business combination or the transaction in which the person became an interested stockholder is approved in a prescribed manner. Accordingly, PubCo is not subject to any anti-takeover effects of Section 203.

Directors’ Liability; Indemnification of Directors and Officers

The A&R PubCo Charter will limit the liability of the PubCo directors and officers to the fullest extent permitted by the DGCL. The A&R PubCo Charter and the PubCo Bylaws will provide that PubCo, to the fullest extent permitted by the DGCL, will provide the PubCo directors and officers with customary indemnification and advancement and prepayment of expenses. PubCo expects to enter into customary indemnification agreements with each of its executive officers and directors that provide them, in general, with customary indemnification in connection with their service to PubCo or on its behalf.

Exclusive Forum

The A&R PubCo Charter and the PubCo Bylaws will provide that, to the fullest extent permitted by law, and unless PubCo provides notice in writing to the selection of an alternative forum, the Court of Chancery of the State of Delaware will be the sole and exclusive forum for (i) any derivative action or proceeding brought on

 

162


Table of Contents

behalf of PubCo, (ii) any action asserting a claim of breach of a fiduciary duty owed by any of PubCo’s directors, officers or employees to PubCo or its stockholders, creditors or other constituents, (iii) any action asserting a claim arising pursuant to any provision of the DGCL, the A&R PubCo Charter or the PubCo Bylaws or as to which the DGCL confers jurisdiction on the Court of Chancery of the State of Delaware, (iv) any action asserting a claim governed by the internal affairs doctrine or (v) any action asserting an “internal corporate claim” as that term is defined in Section 115 of the DGCL, in each such case subject to such Court of Chancery having personal jurisdiction over the indispensable parties named as defendants therein, provided that, if and only if the Court of Chancery of the State of Delaware dismisses any such action for lack of subject matter jurisdiction, such action may be brought in another state court sitting in the State of Delaware (or, if no state court located within the State of Delaware has jurisdiction, the federal district court for the District of Delaware). The A&R PubCo Charter and the PubCo Bylaws will further provide that, unless PubCo consents in writing to the selection of an alternative forum, the federal district courts of the United States will be the exclusive forum for resolving any complaint asserting a cause of action arising under the Securities Act. There is uncertainty as to whether a court would enforce such a provision relating to causes of action arising under the Securities Act, and investors cannot waive compliance with the federal securities laws and the rules and regulations thereunder.

A&R Operating Agreement of LGM

At the Closing, the Existing Equityholders, LGM and PubCo (as the managing member of LGM) will enter into the A&R Operating Agreement, in substantially the form attached hereto as Annex C. The A&R Operating Agreement will, among other things, (i) restructure the capitalization of LGM to (a) authorize the issuance of LGM Common Units to PubCo and (b) reclassify the Existing LGM Common Units held by the Existing Equityholders into LGM Common Units and (ii) appoint PubCo as the managing member of LGM.

Management of LGM

The business and affairs of LGM will be managed by and under the direction of PubCo. PubCo will have full, exclusive discretion to manage and control the business and affairs of LGM. No member of LGM, as such, other than PubCo, will take part in the day-to-day management and operation of LGM.

Restrictions on Transfers

Except as otherwise provided in the A&R Operating Agreement, (i) PubCo may not transfer all or any part of its ownership interest in LGM without the consent of the members of LGM (other than PubCo) holding at least a majority of the aggregate LGM Common Units then outstanding and held by such members and (ii) to the fullest extent permitted by law, the members of LGM are restricted from transferring all or any part of such member’s ownership interests in LGM without the prior written consent of PubCo, which consent may be given or withheld in PubCo’s sole discretion. However, members of LGM may transfer their shares to certain permitted persons.

Conversion, Transferability and Exchange.

Subject to the terms of the A&R Operating Agreement, each member of LGM may from time to time cause LGM to redeem any or all of such member’s LGM Common Units in exchange for, at PubCo’s election (subject to certain exceptions), either an equal number of shares of PubCo Class A Common Stock or cash (based on the daily per share volume-weighted average price of PubCo Class A Common Stock for the ten trading days immediately prior to the date of the delivery to PubCo of written notice of such member’s desire to redeem its LGM Common Units). At PubCo’s election, such transaction may also be effectuated via a direct exchange of PubCo Class A Common Stock or cash by PubCo for the redeemed LGM Common Units.

Tax Receivable Agreement

At the Closing, PubCo, LGM, the Existing Equityholders and the TRA Holder Representative will enter into the Tax Receivable Agreement, in substantially the form attached hereto as Annex G.

 

163


Table of Contents

Pursuant to the Tax Receivable Agreement, PubCo will generally be required to pay the Existing Equityholders 85% of the amount of savings, if any, in U.S. federal, state, local and foreign taxes that are based on, or measured with respect to, net income or profits, and any interest related thereto that the Tax Group (i.e., PubCo and applicable consolidated, unitary, or combined Subsidiaries (as defined in the Tax Receivable Agreement)) realizes, or is deemed to realize, as a result of certain Tax Attributes, including:

 

   

tax basis adjustments resulting from the repurchase by LGM of LGM Common Units (including any such adjustments resulting from certain payments made by PubCo under the Tax Receivable Agreement) in accordance with the terms of the Equity Purchase Agreement;

 

   

tax basis adjustments resulting from taxable exchanges of LGM Common Units (including any such adjustments resulting from certain payments made by PubCo under the Tax Receivable Agreement) acquired by PubCo from an Existing Equityholder pursuant to the terms of the A&R Operating Agreement; and

 

   

tax deductions in respect of portions of certain payments made under the Tax Receivable Agreement.

Under the Tax Receivable Agreement, the Tax Group will generally be treated as realizing a tax benefit from the use of a Tax Attribute on a “with and without” basis, thereby generally treating the Tax Attributes as the last item used, subject to several exceptions. Payments under the Tax Receivable Agreement generally will be based on the tax reporting positions that PubCo determines (with the amount of subject payments determined in consultation with an advisory firm and subject to the TRA Holder Representative’s review and consent). The IRS or another taxing authority may challenge all or any part of a position taken with respect to Tax Attributes or the utilization thereof, as well as other tax positions that PubCo takes, and a court may sustain such a challenge. In the event that any Tax Attributes initially claimed or utilized by the Tax Group are disallowed, the Existing Equityholders will not be required to reimburse PubCo for any excess payments previously made pursuant to the Tax Receivable Agreement, for example, due to adjustments resulting from examinations by taxing authorities. Rather, any excess payments made to such Existing Equityholder will be applied against and reduce any future cash payments otherwise required to be made by PubCo to the applicable Existing Equityholders under the Tax Receivable Agreement, if any, after the determination of such excess. However, a challenge to any Tax Attributes initially claimed or utilized by the Tax Group might not arise for a number of years following the initial time of such payment and, even if challenged earlier, such excess cash payment may be greater than the amount of future cash payments that PubCo might otherwise be required to make under the terms of the Tax Receivable Agreement. As a result, there might not be future cash payments against which such excess can be applied and PubCo could be required to make payments under the Tax Receivable Agreement in excess of the Tax Group’s actual savings in respect of the Tax Attributes.

The Tax Receivable Agreement defines each of the following events as an Early Termination Event:

 

  (i)

PubCo exercises its early termination rights under the Tax Receivable Agreement,

 

  (ii)

certain changes of control of PubCo or LGM occur (as described in the A&R Operating Agreement),

 

  (iii)

PubCo, in certain circumstances, fails to make a payment required to be made pursuant to the Tax Receivable Agreement by its final payment date, which non-payment continues for 30 days following such final payment date, unless certain liquidity related or restrictive covenant related exceptions apply, or

 

  (iv)

PubCo materially breaches (or is deemed to materially breach) any of its material obligations under the Tax Receivable Agreement other than as described in the foregoing clause (iii), unless certain liquidity related or restrictive covenant related exceptions apply.

Upon an Early Termination Event, PubCo’s obligations under the Tax Receivable Agreement will accelerate (except in certain limited circumstances, if the TRA Holder Representative so elects in the case of clauses (ii)-(iv)) and PubCo will be required to make a lump-sum cash payment to all the Existing Equityholders equal to the

 

164


Table of Contents

present value of all forecasted future payments that would have otherwise been made under the Tax Receivable Agreement. This lump-sum payment would be based on certain assumptions, including those relating to there being sufficient future taxable income of the Tax Group to fully utilize the Tax Attributes over certain specified time periods and that all LGM Common Units that had not yet been exchanged for PubCo Class A Common Stock or cash are deemed exchanged for cash. The lump-sum payment could be material and could materially exceed any actual tax benefits that the Tax Group realizes subsequent to such payment.

As a result of the foregoing, in some circumstances (i) PubCo could be required to make payments under the Tax Receivable Agreement that are greater than or less than the actual tax savings that the Tax Group realizes in respect of the Tax Attributes and (ii) it is possible that PubCo may be required to make payments years in advance of the actual realization of tax benefits (if any, and may never actually realize the benefits paid for) in respect of the Tax Attributes (including if any Early Termination Event occurs).

Stockholders’ Agreement

At the Closing, the Existing Equityholders, Sponsor and PubCo will enter into the Stockholders’ Agreement in substantially the form attached hereto as Annex H.

Pursuant to the Stockholders’ Agreement, among other things, the Existing Equityholders and our Sponsor will agree to vote their respective securities of PubCo that may be voted in the election of PubCo’s directors in accordance with the provisions of the Stockholders’ Agreement.

The PubCo Board will initially consist of seven directors. The equityholders of PubCo will have the right to nominate directors as follows: the Sponsor, and its permitted transferees, by a majority of shares held by them, shall have the right to nominate, and the PubCo Board and the Existing Equityholders, and their permitted transferees, will appoint and vote for, two members of the PubCo Board, initially designated pursuant to the Stockholders’ Agreement as Gregg S. Hymowitz and Gary Fegel, and thereafter as designated by the Sponsor, and its permitted transferees, by a majority of shares held by them.

Each Existing Equityholder also agreed to a one-year lock-up period following the Closing with respect to the shares of PubCo Common Stock received by the Existing Equityholder in the Business Combination and certain other shares owned by the Existing Equityholder (the “Lock-up Shares”). However, prior to the expiration of the lock-up period, any Existing Equityholder is permitted to transfer the Lock-up Shares through (i) a pledge of up to 25% of each individual Existing Equityholder’s Lock-up Shares in connection with a bona fide transaction with a lender and disclosed in writing to the PubCo Board or (ii) a liquidation, merger, stock exchange, reorganization, or tender offer approved by the PubCo Board or a duly authorized committee thereof or other similar transaction that results in all of the PubCo’s stockholders having the right to exchange their shares of PubCo Common Stock for cash, securities or other property subsequent to the Closing Date.

The Stockholders’ Agreement also contains certain provisions intended to maintain, following the Closing, PubCo’s qualification as a “controlled company” for purposes of compliance with certain NYSE and SEC rules.

Amended and Restated Registration Rights Agreement

At the Closing, the Existing Holders and New Holders will enter into the A&R Registration Rights Agreement. Among other things, the holders of the Founder Shares, Converted Shares, Private Placement Warrants and EGA Warrants that may be issued upon conversion of working capital loans (and any shares of PubCo Class A Common Stock issuable upon the exercise of the Private Placement Warrants and EGA Warrants that may be issued upon conversion of working capital loans and upon conversion of the Founder Shares), PubCo Class A Common Stock issued upon the redemption of any LGM Common Units, and PubCo Class A Common stock issued upon conversion of the Bridge Notes (which, together, we expect to be approximately 79.3 million shares as of Closing, assuming no repurchases and maximum redemption of LGM Common Units) will be

 

165


Table of Contents

entitled to registration rights pursuant to A&R Registration Rights Agreement, requiring us to register such securities for resale. Pursuant to the A&R Registration Rights Agreement, the Existing Holders holding at least a majority in interest of the then-outstanding number of registrable securities held by the Existing Holders, or the New Holders holding at least a majority-in-interest of the then-outstanding number of registrable securities held by the New Holders will be entitled to, among other things, make a Demand Registration for registration under the Securities Act of all or part of their shares of PubCo Class A Common Stock. Under no circumstances shall PubCo be obligated to effect more than an aggregate of three registrations pursuant to a Demand Registration by the Existing Holders, or more than an aggregate of five registrations pursuant to a Demand Registration by the New Holders, with respect to any or all registrable securities held by such holders. In addition, the Existing Holders and the New Holders will be entitled to “piggy-back” registration rights to certain registration statements filed following the Business Combination. PubCo will bear all of the expenses incurred in connection with the filing of any such registration statements.

2023 Equity Incentive Plan

Prior to the Closing, our Board will approve the 2023 Plan, subject to receipt of stockholder approval. The 2023 Plan will become effective as of the date it is adopted by the Board, subject to approval from the EGA stockholders. The purpose of the 2023 Plan is to promote the success and enhance the value of PubCo and LGM by attracting, motivating and retaining the best available personnel to serve as employees, consultants and directors of PubCo and LGM through the granting of stock-based compensation awards, including without limitation, incentive and nonstatutory stock options, SARs, restricted stock awards, restricted stock unit awards, and dividend equivalent awards.

2023 ESPP

Prior to the Closing, our Board will approve the ESPP, subject to receipt of stockholder approval. The ESPP will become effective immediately prior to the Business Combination, subject to approval from the Board and EGA stockholders. The purpose of the ESPP is to assist our eligible employees in acquiring a stock ownership interest in PubCo, aligning their long-term interests with those of our stockholders and to help our eligible employees provide for their future security. We believe the ESPP will play an important role in recruiting and retaining the best available personnel.

Interests of Certain Persons in the Business Combination

In considering the recommendation of our Board to vote in favor of the Business Combination, stockholders should be aware that, aside from their interests as stockholders, our Sponsor and our directors and officers and the Existing Equityholders have interests in the Business Combination that are different from, or in addition to, those of our other stockholders generally. Our directors were aware of and considered these interests, among other matters, in evaluating the Business Combination, and in recommending to our stockholders that they approve the Business Combination. Stockholders should take these interests into account in deciding whether to approve the Business Combination. These interests include, among other things:

 

   

the anticipated election of Gregg S. Hymowitz, our existing Chief Executive Officer and director, and Gary Fegel, our existing Chairman, as directors of PubCo after the consummation of the Business Combination. As such, in the future they will receive any cash fees, stock options or stock awards that the PubCo Board determines to pay to directors;

 

   

the fact that, pursuant to the Stockholders’ Agreement, our Sponsor, and its permitted transferees, by a majority of shares held by them, will have the right to nominate, and the PubCo Board and the Existing Equityholders, and their permitted transferees, will appoint and vote for, two members of the PubCo Board, initially designated pursuant to the Stockholders’ Agreement as Gregg S. Hymowitz and Gary Fegel, and thereafter as designated by the Sponsor, and its permitted transferees, by a majority of shares held by them;

 

166


Table of Contents
   

the fact that (i) each of Gregg Hymowitz (through his affiliation with EnTrust Global Management GP LLC) and Gary Fegel (through his affiliation with GMF Venture LP) beneficially owns and has a substantial economic interest in Sponsor and (ii) each of Louise Curbishley, Linda Hall Daschle, Jonathan Silver and Noorsurainah (Su) Tengah individually owns and has a small (less than 1%) economic interest in Sponsor (in each case, which is immaterial to their respective net worth and which the Board believes is not material to the Business Combination), and, as such, given Sponsor’s ownership of the outstanding EGA Class B Common Stock and warrants as well as certain governance rights that Sponsor will receive under the Stockholders Agreement, each of the foregoing directors of EGA may have an interest in the Business Combination that is different from the Public Stockholders generally;

 

   

the fact that (i) Noorsurainah (Su) Tengah serves as the Executive Manager and Head of Alternative Assets, for the Brunei Investment Agency, which is an investor in EnTrust Global and certain investment vehicles affiliated with EnTrust Global, including EnTrust Emerald (Cayman) LP, which is purchasing $50 million of the Bridge Notes, and (ii) Gregg Hymowitz serves as the Founder and Chief Executive Officer of EnTrust Global, an affiliate of which serves as the general partner of EnTrust Emerald (Cayman) LP and other investment vehicles, which are purchasing $85 million in the aggregate of the Bridge Notes, and in respect of which certain affiliates of EnTrust Global may receive certain management and other fees, and, as such, Ms. Tengah and Mr. Hymowitz may have an interest in the Business Combination that is different from the Public Stockholders generally;

 

   

the continued indemnification of our existing directors and officers and the continuation of our directors’ and officers’ liability insurance after the Business Combination;

 

   

the fact that our Sponsor has waived its right to redeem any of the shares of capital stock of EGA owned by it in connection with a stockholder vote to approve a proposed initial business combination;

 

   

the fact that our Sponsor has agreed to waive its rights to liquidating distributions from the Trust Account with respect to any Founder Shares or Converted Shares held by it if we fail to complete our initial business combination by December 28, 2023 (assuming exercise of all five extension periods, or such earlier date after May 28, 2023 as determined by our Board);

 

   

the fact that if we do not complete our initial business combination by December 28, 2023 (assuming exercise of all five extension periods, or such earlier date after May 28, 2023 as determined by our Board), the proceeds of the sale of the Private Placement Warrants held in the Trust Account will be used to fund the redemption of our EGA Class A Common Stock, and the Private Placement Warrants will expire worthless;

 

   

the fact that, with certain limited exceptions, the Founder Shares and Converted Shares will not be transferable or assignable by our Sponsor until the earlier of: (A) three years after the completion of our initial business combination (or with respect to any Founder Shares or Converted Shares transferred or distributed by the Sponsor to one of our independent directors, one year) and (B) subsequent to our initial business combination, the date on which we complete a liquidation, merger, capital stock exchange, reorganization or other similar transaction that results in all of our stockholders having the right to exchange their shares of EGA Class A Common Stock for cash, securities or other property. With certain limited exceptions, the Private Placement Warrants and the EGA Class A Common Stock underlying such warrants, will not be transferable, assignable or saleable by our Sponsor or its permitted transferees until three years after the completion of our initial business combination. This lock-up is longer than what is common practice generally for special purpose acquisition companies. The rationale for this longer lock-up period is the belief that it would better align the interests of the Sponsor with those of our investors, and that it would also provide a competitive advantage when approaching potential target companies, compared to special purpose acquisition companies where the founder shares and private placement warrants are subject to a shorter lock-up period. Since our Sponsor and officers and directors may directly or indirectly own common stock and warrants, our officers and directors may have a conflict of interest in determining whether a particular target business is an appropriate business with which to effectuate our initial business combination;

 

167


Table of Contents
   

the fact that our Sponsor, officers or directors may have a conflict of interest with respect to evaluating the Business Combination and financing arrangements because we may obtain loans from our Sponsor or an affiliate of our Sponsor or any of our officers or directors to finance transaction costs in connection with the Business Combination, with up to $1,500,000 of such loans convertible into warrants identical to the Private Placement Warrants, including as to exercise price, exercisability and exercise period, at a price of $1.50 per warrant at the option of the lender;

 

   

the fact that our Existing Certificate of Incorporation provides that, except in limited circumstances, the doctrine of corporate opportunity does not apply with respect to any of EGA’s officers or directors in circumstances where the application of the doctrine would conflict with any fiduciary duties or contractual obligations they may have and that, in the course of their other business activities, EGA’s officers and directors may have, or may become, aware of other investment and business opportunities which may be appropriate for presentation to EGA as well as the other entities with which they are affiliated and owe fiduciary duties to and that, given the corporate opportunity waiver described above, such EGA directors and officers may not have, or may not, present such opportunity to EGA; however, EGA does not believe that the pre-existing fiduciary duties or contractual obligations of its officers and directors materially impacted its search for an acquisition target;

 

   

the fact that our Sponsor purchased an aggregate of 5,750,000 Founder Shares, for an aggregate offering price of $25,000 at an average purchase price of approximately $0.004 per share. In March 2021, EGA effected a stock dividend resulting in an increase in the total number of shares of EGA Class B Common Stock outstanding from 5,750,000 to 7,187,500. On May 25, 2021, the Sponsor surrendered and EGA cancelled an aggregate of 718,750 shares of EGA Class B Common Stock for no consideration, resulting in an aggregate of 6,468,750 shares of EGA Class B Common Stock outstanding and held by the Sponsor. In July 2021, 843,750 of the Founder Shares were forfeited because the underwriters’ over-allotment granted in the IPO was not exercised, resulting in a decrease in the total number of shares of EGA Class B Common Stock outstanding to 5,625,000, such that the total number of Founder Shares represented 20% of the total number of shares of EGA Common Stock outstanding. On May 19, 2023, EGA’s stockholders approved a proposal to amend EGA’s organizational documents to extend the deadline by which EGA’s initial business combination must be completed up to five times, initially from May 28, 2023 to August 28, 2023, and thereafter for additional one month periods commencing on August 28, 2023 through and until December 28, 2023 (or such earlier date after May 28, 2023 as determined by the Board). In connection with the vote to amend EGA’s organizational documents, the holders of 18,268,171 shares of EGA Class A Common Stock properly exercised their right to redeem their shares for cash. Following the approval of the amendment to EGA’s organizational documents, Sponsor elected to convert 5,624,000 of the 5,625,000 Founder Shares into the Converted Shares. After giving effect to the redemptions described above and the conversion of the Founder Shares, there is an aggregate of 9,856,829 shares of EGA Common Stock outstanding, consisting of 9,855,829 shares of EGA Class A Common Stock, including 4,231,829 shares of EGA Class A Common Stock held by Public Shareholders and 5,624,000 Converted Shares, and 1,000 Founder Shares, such that the total number of Founder Shares and Converted Shares held by Sponsor represents 57% of the total number of shares of EGA Common Stock outstanding, and such securities will have a significantly higher value at the time of the Business Combination, estimated at approximately $58.6 million based on the closing price of $10.41 per share of EGA Class A Common Stock on the NYSE on August 10, 2023 and, in light of the relatively small average price per share originally paid by Sponsor for the Founder Shares, Sponsor and its affiliates can earn a positive rate of return on their investment even if EGA Public Stockholders experience a negative return following the consummation of the Business Combination;

 

   

the fact that our Sponsor paid $6,500,000 for an aggregate of 4,333,333 Private Placement Warrants at a price of $1.50 per warrant in a private placement simultaneously with the completion of the IPO, with each Private Placement Warrant being exercisable commencing 30 days following the Closing, subject to certain lock-up restrictions, for one share of PubCo Class A Common Stock at $11.50 per share; the warrants held by our Sponsor had an aggregate market value of approximately $1.30 million based upon the closing price of $0.299 per warrant on the NYSE on August 10, 2023;

 

168


Table of Contents
   

the fact that the Existing Equityholders, who (i) will have the right to designate directors to the PubCo Board pursuant to the Stockholders’ Agreement, and (ii) include members of LGM’s management team who will become executive officers and directors of PubCo following the Business Combination, will hold a significant number of shares of PubCo Class A Common Stock and PubCo Class B Common Stock;

 

   

the fact that Segrave will be the Chief Executive Officer following consummation of the Business Combination and will hold a majority of the PubCo Class B Common Stock following the Business Combination; and

 

   

The fact that if the Trust Account is liquidated, including in the event that we are unable to complete an initial business combination within the required time period, our Sponsor has agreed that it will be liable to us if and to the extent any claims by a third party for services rendered or products sold to us, or a prospective target business with which we have entered into a written letter of intent, confidentiality or similar agreement or business combination agreement, reduce the amount of funds in the Trust Account to below the lesser of (i) $10.00 per public share and (ii) the actual amount per public share held in the Trust Account as of the date of the liquidation of the Trust Account, if less than $10.00 per share due to reductions in the value of the trust assets, less taxes payable, provided that such liability will not apply to any claims by a third party or prospective target business who executed a waiver of any and all rights to the monies held in the Trust Account (whether or not such waiver is enforceable) nor will it apply to any claims under our indemnity of the underwriters of the IPO against certain liabilities, including liabilities under the Securities Act.

The existence of financial and personal interests of our directors and officers may result in conflicts of interest, including a conflict between what may be in the best interests of EGA and its stockholders and what may be best for a director’s personal interests. These conflicts should be considered by you in determining how to vote on the Proposals.

Anticipated Accounting Treatment

For a discussion summarizing the anticipated accounting treatment of the Business Combination, please see the section entitled “Anticipated Accounting Treatment.

Regulatory Approvals

The Business Combination is not subject to any federal, state or other regulatory requirements or approvals, except for filings with the State of Delaware necessary to effectuate the transactions contemplated by the Equity Purchase Agreement.

Background of the Business Combination

EGA is a blank check company incorporated in Delaware on January 28, 2021 and formed for the purpose of effecting a merger, capital stock exchange, asset acquisition, stock purchase, reorganization or other similar business combination with one or more businesses. EGA’s intention was to focus its search for a high-quality businesses run by exceptional teams pursuing growth and large market opportunities.

The terms of the Equity Purchase Agreement and the transactions contemplated thereby are the result of extensive arms-length negotiations between EGA, the Sponsor, LGM, the Existing Equityholders and their respective representatives. The following is a brief description of the background of these negotiations and summarizes the key meetings and events that led to the signing of the Equity Purchase Agreement. The following chronology does not purport to catalogue every meeting among the parties to the Equity Purchase Agreement or their representatives.

 

169


Table of Contents

On May 28, 2021, EGA consummated the IPO for the sale of 22,500,000 EGA Units at a price of $10.00 per unit, generating gross proceeds of $225,000,000. Simultaneous with the consummation of the IPO, EGA consummated the sale of 4,333,333 Private Placement Warrants to the Sponsor at a price of $1.50 per warrant in a private placement, generating gross proceeds of $6,500,000. Prior to the consummation of its IPO, neither EGA, nor anyone on its behalf, had any substantive discussions with any business combination target.

After the closing of the IPO, EGA commenced the process of identifying potential business combination targets. Representatives of EGA contacted or were contacted by numerous individuals, financial advisors and other entities who offered to present ideas for business combination opportunities. EGA reviewed over 100 target candidates in different industries and had substantive discussions with over 20 potential targets, which included signing non-disclosure agreements, conducting preliminary due diligence, and/or meetings with senior executives and other senior members of management of, or investors in, those potential targets. EGA considered a variety of industries or segments, including transportation and real assets, infrastructure, financial services, financial services technology, food & beverage, media, E-Commerce, retail, and sustainability-focused businesses.

In general, EGA’s focus was on identifying businesses with existing operations and revenue, strong leadership teams, and substantial long-term growth potential. EGA typically excluded companies that were pre-revenue or which it felt were otherwise not sufficiently developed to make an attractive target for a business combination. While EGA did receive inquiries from various financial advisors marketing potential target companies, and engaged with certain of these, it generally did not focus on potential business combinations that were offered via broadly marketed or auction processes, which it felt were often over-valued or not compelling for other reasons. Instead, EGA primarily focused on potential opportunities it was able to source through its and its Sponsor Investors’ (as defined below) contacts in various industries. These included other financial sponsors of, or investors in, private companies, as well as persons active in operating, or otherwise familiar with, various industries and sectors. Commencing after the IPO closing, EGA conducted regular meetings of its executive officers, including Mr. Hymowitz, Mr. Fegel and Ms. Mullen, as well as personnel from EnTrust Global and GMF Capital (collectively, the “Sponsor Investors”) to review and discuss existing potential targets and the ongoing pipeline of new potential targets.

During this time after the IPO closing, the EGA management team provided periodic updates to its Board on potential target opportunities and discussed certain opportunities with Board members.

During this period, Mr. Hymowitz, Mr. Fegel and Ms. Mullen, supported by personnel of the Sponsor Investors, engaged in significant due diligence and/or detailed discussions directly with the senior executives of two target business other than LGM (the “Other Potential Targets”). The two Other Potential Targets were (i) a company in the marketing technology industry and (ii) a company in the auctions & collectibles industry. EGA provided a non-binding LOI to one of the Other Potential Targets at the end of August 2021, which was discussed with such Other Potential Target and updated, but ultimately not executed. Ultimately EGA did not proceed with the Other Potential Targets for various factors, including among others due to deal execution risk, compatibility with the strategic vision of the management of the Other Potential Targets, the timing of the Other Potential Targets’ desired entry into the public markets, and/or the market position and valuation of the Other Potential Targets.

In late June 2021, an employee of EnTrust Global at the time (who was a portfolio manager at EnTrust Global, but was not an employee or officer of (or investor in) EGA or the Sponsor) suggested that EGA consider a potential business combination with LGM, and provided background materials on LGM and the flyExclusive business that he had received on a non-confidential basis from Segrave, LGM’s founder, including an overview of the business and its fleet, financial projections and other information. On July 19, 2021, an introductory call occurred among Segrave and the management team of EGA, along with personnel from the Sponsor Investors. The parties discussed the LGM business and the market opportunity in private aviation.

On August 25, 2021, Sophia Mullen, the President of EGA, and personnel from the Sponsor Investors attended an on-site meeting with LGM at LGM’s headquarters in Kinston, North Carolina. During the remainder

 

170


Table of Contents

of 2021, EGA and LGM periodically communicated regarding the possibility of a transaction, with the general expectation that discussions would resume in 2022, after LGM’s finalization of its pending financial results, unless EGA had identified another more favorable target opportunity prior to such time. During this time, EGA continued to consider other potential target opportunities.

On January 11, 2022, EGA’s management, including Gregg S. Hymowitz, Gary Fegel and Sophia Mullen, along with personnel of the Sponsor Investors, attended a meeting at LGM’s headquarters in Kinston, North Carolina, with Segrave and other members of LGM management. The parties discussed updates regarding LGM’s operations and results, and agreed to explore a potential business combination.

During January 2022 and through the execution of the Equity Purchase Agreement on October 17, 2022, members of EGA’s management team continued to provide periodic updates to members of the Board regarding the ongoing discussions with LGM.

On January 19, 2022, EGA received a non-disclosure agreement from LGM, which was subsequently negotiated between EGA and LGM and entered into on January 22, 2022. Subsequent to the execution of the non-disclosure agreement, LGM provided financial results, projections and other materials to EGA, and EGA received access to a virtual due diligence data room containing materials regarding LGM and its business. EGA began conducting initial due diligence regarding LGM’s operations, material commercial relationships and the relative viability of its business in its target markets.

On March 11, 2022, a call was held among LGM, EGA’s management and personnel of the Sponsor Investors to discuss LGM’s financial results, with subsequent informal discussions occurring periodically between EGA’s management and Segrave regarding the parties’ views on the potential valuation of LGM. EGA continued its due diligence process during the remainder of March 2022.

On April 7, 2022, EGA delivered an initial draft of a non-binding letter of intent to LGM, which proposed a potential business combination with LGM based on a total enterprise value of LGM of $600 million, which EGA determined based on its evaluation of LGM’s operations, assets and management plan, and companies EGA deemed comparable to LGM, among other factors. The draft letter of intent contemplated limited closing conditions, and a 30 business day exclusive negotiation period applicable to LGM.

On April 13, 2022, LGM provided a revised letter of intent, which contemplated, among other things, that: that (i) the PubCo Board would consist of a majority of independent directors (unless PubCo took advantage of a “controlled company” exemption within the meaning of the corporate governance standards of a stock exchange), and would include one director nominated by EGA; with the remainder nominated by LGM; (ii) EGA would be responsible for all proxy, registration statement, stock exchange, antitrust and similar filing costs; (iii) the management team of PubCo would consist of the management team of LGM; (iv) the parties would work together to agree on a method to facilitate liquidity for Segrave of up to $50 million of his equity in LGM; and (v) as a closing condition, EGA would have net cash proceeds of at least $200 million.

Between April 13, 2022, and April 26, 2022, EGA and LGM negotiated the letter of intent, including with respect to (i) the composition of the PubCo Board; (ii) the allocation of expenses relating to proxy, registration statement, stock exchange, antitrust and similar filing costs; (iii) the amount of any liquidity for Segrave with respect to a portion of his existing equity in LGM (reduced from $50 million to $40 million during the negotiations of the letter of intent, and further reduced during the negotiations of the Equity Purchase Agreement, as described below); and (iv) the conditions to closing the proposed business combination, including the minimum net cash proceeds that EGA would have to contribute at Closing.

On April 26, 2022, the parties agreed to and executed the non-binding letter of intent (the “Letter of Intent”), which provided, among other things, that (i) the potential business combination with LGM would be based on a total enterprise value of LGM of $600 million; (ii) the PubCo Board would consist of a majority of independent

 

171


Table of Contents

directors (unless PubCo took advantage of a “controlled company” exemption within the meaning of the corporate governance standards of a stock exchange), and would include two directors nominated by EGA with the remainder nominated by LGM); (iii) in the event the potential business combination is consummated, expenses would be paid from the capital of PubCo, however, if a definitive agreement is executed but the proposed business combination is not consummated, the expenses for all proxy, registration statement, stock exchange, antitrust and similar filings would be borne 50% by each of EGA and LGM; (iv) the management team of PubCo would consist of the management team of LGM; and (v) as a closing condition, EGA would contribute net cash proceeds of at least $100 million (comprised of (a) funds received from any potential PIPE investment, (b) IPO cash in trust from non-redeeming stockholders and (c) Sponsor additional investments). As EGA and LGM negotiated the terms of the Business Combination, the terms of the Letter of Intent described above changed as described in “Proposal No. 1 — The Transaction Proposal.” In the course of negotiating the Equity Purchase Agreement, the parties ultimately agreed that there would not be a closing condition with respect to the minimum cash contributed by EGA and, as such, there is no such minimum cash condition in the final definitive Equity Purchase Agreement.

In connection with the entry into the Letter of Intent, LGM agreed not to continue or engage in any discussions or negotiations, or enter into any agreements, with respect to a competing transaction, subject to certain exceptions, for 30 business days after the effective date of the Letter of Intent.

Following the execution of the Letter of Intent, EGA continued its business due diligence and EGA’s third-party advisors commenced their financial, legal, accounting and tax due diligence. In addition to Willkie Farr & Gallagher LLP (“Willkie”), which served as lead transaction counsel to EGA, EGA also engaged BTIG as financial advisor with respect to the proposed business combination. Willkie and BTIG received access to the LGM virtual data room on April 27, 2022 and began their diligence process. On May 4, 2022, LGM’s management conducted a presentation for BTIG and EGA to review LGM’s business, operations, market opportunity and financial model, and a broader organizational call was held among EGA, LGM and their respective advisors on May 10, 2022.

On June 10, 2022, EGA engaged Vedder Price P.C. (“Vedder”) to act as FAA regulatory counsel. The scope of Vedder’s engagement consisted of conducting FAA and related regulatory diligence on LGM and advising EGA with respect to any FAA licensing requirements, consents or any other FAA authorizations required by LGM in connection with, or any FAA issues relating to, LGM’s business, the Equity Purchase Agreement and the transactions contemplated thereby.

During the summer of 2022, EGA and its legal and financial advisors continued their due diligence, including follow-up calls with LGM and its advisors, and review of additional materials requested from LGM and its advisors. Willkie and Vedder performed additional legal due diligence on LGM, including among other things a review and analysis of (i) LGM’s commercial agreements and other agreements with its key customer and supplier relationships, and (ii) LGM’s operations and regulatory compliance.

During this same time period, EGA, LGM and their respective advisors commenced work on a draft presentation for a potential PIPE Investment or other capital raise. EGA engaged in discussions with BTIG regarding its service as the placement agent for the PIPE Investment or similar capital raise and, on August 1, 2022, EGA formally retained BTIG as placement agent.

In August and September 2022, EGA, LGM and BTIG held calls with a small group of potential participants in a PIPE or similar capital raise, with whom EGA (and/or the Sponsor Investors) or LGM had existing relationships, as means of gauging reaction to the materials and to the potential business combination with LGM. As part of this process, in September 2022 it became apparent that it would be advantageous for LGM to have access to capital in 2022 for additional aircraft acquisitions and related expenses, rather than having to wait for the consummation of the Business Combination.

Accordingly, LGM and the Sponsor began to explore the possibility of a “bridge” financing for LGM for the acquisition of additional aircraft and related expenses, with such financing to be entered into simultaneous with

 

172


Table of Contents

the signing of the Equity Purchase Agreement, and consisting of the Bridge Notes that would convert into the equity of PubCo at the Closing at the same $10.00 price per share in the proposed business combination (effectively having the typical PIPE financing being funded at signing rather than closing). An institutional investor with whom EnTrust Global had an existing relationship had indicated its interest in participating in such a transaction in the amount of $50 million. EnTrust Global retained Vinson & Elkins LLP (“Vinson”) to represent the interests of the Bridge Note Lenders, while Willkie represented EGA. On September 26, 2022, EnTrust Global sent LGM a non-binding term sheet for the Bridge Notes prepared by EnTrust Global and Vinson. Among other things, the non-binding term sheet provided (i) for convertible notes that would be senior obligations of LGM and would automatically convert into shares of PubCo at the Closing, at a conversion price of $10 per share (adjusted to reflect any lower price that may be given to investors in any PIPE or similar raise); (ii) that, prior to the Business Combination, the Bridge Notes would pay an interest rate of 10% per annum, payable in kind in additional shares of PubCo upon the Closing of the Business Combination; (iii) in the event the Business Combination did not occur, the Bridge Notes would become payable in cash, and not in-kind, at an increased interest rate of 15%; (iv) that the primary use of proceeds would be the acquisition of additional aircraft by LGM and expenses related thereto; (v) for the entry by the Bridge Note Lenders into the Bridge Notes transaction to be conditioned on the simultaneous execution of the Equity Purchase Agreement; and (vi) for the payment by LGM of the reasonable expenses of the Bridge Note Lenders in negotiating the Bridge Notes documentation.

Between September 26, 2022 and October 9, 2022, EnTrust Global, LGM and their respective advisors negotiated the Bridge Notes non-binding term sheet. Among other things, the non-binding term sheet negotiated by the parties provided for (i) convertible notes that would be senior subordinated obligations of LGM and would automatically convert into shares of PubCo at the Closing, at a conversion price of $10.00 per share, representing the same $10.00 price per share in the proposed business combination (adjusted to reflect any lower price that may be given to investors in any PIPE or similar raise); (ii) that, prior to the Business Combination, the Bridge Notes would pay an interest rate of 10% per annum, payable in kind in additional shares of PubCo upon the Closing of the Business Combination, which the parties believed reflected a market rate for an instrument of this type; (iii) in the event the Business Combination did not occur, the Bridge Notes (and any accrued interest) would become payable in cash, at an increased interest rate and a 24 month amortization profile; (iv) that the primary use of proceeds would be the acquisition of additional aircraft by LGM and expenses related thereto; (v) for the entry by the Bridge Note Lenders into the Bridge Notes transaction to be subject to the simultaneous execution of the Equity Purchase Agreement and a personal guarantee from Segrave; and (vi) for payment by LGM of the reasonable expenses of the Bridge Note Lenders in negotiating the Bridge Notes documentation. The non-binding term sheet was executed on October 9, 2022.

EnTrust Global and LGM conducted presentations with various institutional investors with whom EnTrust Global had an existing relationship, and who were capable of reviewing and funding the Bridge Notes transaction in the expected timeframe. Certain of these investors elected to participate in the transaction, through existing accounts managed for them by EnTrust Global or its affiliates. The definitive documentation for the senior subordinated convertible note equal to $50 million of the Bridge Notes was finalized and executed on October 17, 2022 by EnTrust Emerald (Cayman) LP, simultaneous with the Equity Purchase Agreement, and, following the execution of the Equity Purchase Agreement, the definitive documentation for an additional $35 million of Bridge Notes was finalized and executed on October 28, 2022, bringing the total Bridge Notes funding amount to $85 million.

On June 14, 2022, Willkie delivered an initial draft of the Equity Purchase Agreement to Wyrick Robbins Yates & Ponton LLP (“Wyrick”), legal advisor to LGM. The Equity Purchase Agreement was principally negotiated between June 14, 2022 and October 16, 2022, and several drafts were exchanged between Willkie and Wyrick during such time. Topics negotiated included (i) the closing conditions, including a minimum cash condition, (ii) the representations and warranties of EGA and LGM respectively, (iii) certain interim operating covenants of EGA and LGM, respectively, (iv) post-closing covenants of PubCo with respect to employee matters, (v) the Closing Date Cash Repurchase Amount (representing the cash liquidity provided to Segrave with

 

173


Table of Contents

respect to a portion of his LGM equity in the transaction) and the formula by which it was calculated (which was reduced during the negotiations down to an amount between $0 and $20 million, based on the level of cash available at closing), (vi) whether there would be a net debt adjustment at closing and the impact this would have on the shares to be issued to the Existing Equityholders, (vii) the outside date and the ability of the respective parties to extend the time by which the business combination would be closed, and (viii) certain tax matters. The Equity Purchase Agreement was negotiated over a period of several months by Willkie and Wyrick and was primarily negotiated through the exchange of drafts of the agreement over such period.

On July 23, 2022, Wyrick delivered a revised draft of the Equity Purchase Agreement to Willkie reflecting revised positions on the above-mentioned topics. Willkie delivered a revised draft of the Equity Purchase Agreement to Wyrick on September 23, 2022, reflecting EGA’s positions on the above-referenced issues and the parties continued to exchange drafts in order to finalize the agreement. Specific topics that were negotiated with respect to the Equity Purchase Agreement included, (i) the removal of a minimum cash condition, which was in part based on the PIPE financing, (ii) the scope of the representations and warranties, which were negotiated in the ordinary course amongst the lawyers with inputs from their respective clients, (iii) the scope of the interim operating covenants, which were negotiated in the ordinary course amongst the lawyers with inputs from their respective clients, (iv) the obligations of PubCo with respect to employees on a go-forward basis, (v) the formula for calculating the Closing Date Cash Repurchase Amount, which, as described above, went through various iterations and was ultimately agreed as between EGA and the Company based on PubCo’s need for post-closing cash and the terms on which the Existing Equityholders were willing to agree to enter into the Equity Purchase Agreement, (vi) whether there would be a net debt adjustment, which the parties eventually agreed not to include based on the performance of the Company as between entry into the Letter of Intent and the date the Equity Purchase Agreement was signed, (vii) the outside date and the ability of each party to extend the date if the transaction had not closed prior to the expiration of EGA’s charter and (viii) the treatment of the Tax Receivable Agreement and the benefits to be provided to PubCo as a result thereof.

On September 26, 2022, EGA engaged Grant Thornton LLP to perform accounting and tax due diligence, and engaged the Duff & Phelps Opinion Practice of Kroll, LLC (“Duff & Phelps”) to provide an opinion regarding the fairness of the proposed business combination to the Public Stockholders (other than the Sponsor and its affiliates).

On July 23, 2022, Wyrick provided initial drafts of the A&R PubCo Charter, the PubCo Bylaws, the Stockholders’ Agreement, the A&R Operating Agreement and the A&R Registration Rights Agreement to Willkie. The parties negotiated the terms of these transaction documents in the ensuing months and several drafts were exchanged. On October 10, 2022, Wyrick provided an initial draft of the Tax Receivable Agreement to Willkie, which was negotiated over the following week.

With respect to the Tax Receivable Agreement, the key issues discussed during the negotiations included (i) the scope of Tax Attributes, if utilized or deemed utilized by the public company, that are subject to the Tax Receivable Agreement and could give rise to payments thereunder; (ii) the nature of the “with and without” calculation used to determine whether the public company realizes (or is deemed to realize) tax savings as a result of the utilization (or deemed utilization) of such Tax Attributes; (iii) the events that could trigger an acceleration of the payments under the Tax Receivable Agreement and assumptions related to the calculation of any such accelerated payments; (iv) the applicable interest rates to be used in calculating payments; and (v) the extent to which parties to the Tax Receivable Agreement could participate in the tax matters of the public company.

On October 11, 2022, the Board held a special meeting to discuss the potential business combination with LGM. Prior to the meeting, the directors were provided with a business presentation deck, as well as the Bridge Notes term sheet. During the meeting, EGA management, as well as BTIG and personnel of the Sponsor Investors, provided a business overview and financial analysis of LGM, as well as an overview of the terms of the proposed business combination and the Bridge Notes financing, LGM’s management team and EGA’s due

 

174


Table of Contents

diligence of LGM. At the meeting, certain of the Board members disclosed their potential interests in the Bridge Notes financing for the first time formally to the independent directors of the Board, specifically, (i) Noorsurainah (Su) Tengah disclosed that she serves as the Executive Manager and Head of Alternative Assets for the Brunei Investment Agency, which is an investor in EnTrust Global and certain investment vehicles affiliated with EnTrust Global, including EnTrust Emerald (Cayman) LP, which proposed to purchase up to $50 million of the Bridge Notes, and (ii) Gregg Hymowitz disclosed that he serves as the Founder and Chief Executive Officer of EnTrust Global, an affiliate of which serves as the general partner of EnTrust Emerald (Cayman) LP, which proposed to purchase up to $50 million of the Bridge Notes, and in respect of which certain affiliates of EnTrust Global may receive certain management and other fees. The Board engaged in discussions about the potential merits of the proposed business combination, the potential reasons for entering into the Equity Purchase Agreement, the terms of the proposed business combination and the Bridge Notes, the disclosed interests of certain directors in the Bridge Note financing and the proposed timeline for entering into the definitive transaction documents. In reviewing the Bridge Notes, the Board discussed that the Bridge Notes would convert into PubCo stock at the same $10.00 per share price as in the deal (effectively representing a funding of a conventional PIPE financing at signing rather than closing, allowing LGM earlier access to funds necessary to execute their business plan). At the end of the board meeting, it was the view of the Board that LGM was an attractive target company and the proposed business combination contemplated a conservative valuation of LGM. It was the consensus of the Board that the Board would hold another meeting to approve the proposed business combination upon finalization of the transaction documentation and further consideration of the merits of the proposed business combination.

On October 14, 2022 and October 16, 2022, Vedder and Willkie each delivered due diligence reports to EGA. The reports provided summaries of legal matters based on Vedder’s and Willkie’s review of documents provided by LGM through the virtual data room, intellectual property database searches, multiple conference calls with representatives from LGM’s management, legal counsel and other advisors, and LGM’s responses to diligence questions and supplemental diligence requests.

On October 16, 2022, EGA held a second special meeting to discuss the potential business combination with LGM. Prior to the meeting, the Board received draft copies of all of the agreed upon transaction documents and diligence reports. During the meeting, the Board (i) spoke with Segrave about his background and the business of LGM, (ii) discussed their fiduciary duties with representatives of Willkie, (iii) spoke with Duff & Phelps regarding the Opinion and generally asked questions of Mr. Hymowitz, Mr. Fegel and the various advisors retained by EGA. Willkie then provided an overview of the proposed business combination and items presented to the Board for approval. In connection with the deliberation by the Board, Duff & Phelps delivered its oral opinion to the Board (solely in their capacity as members of the Board), which was subsequently confirmed by Duff & Phelps’ written Opinion, dated October 16, 2022, that, as of the date of the Opinion and subject to and based on the assumptions made, procedures followed, matters considered, limitations of the review undertaken and qualifications contained in the Opinion, the consideration to be paid by EGA (in the form of PubCo Class B Common Stock) to the Existing Equityholders, in the aggregate, in connection with the Business Combination pursuant to the Equity Purchase Agreement is fair, from a financial point of view, to the Public Stockholders, in the aggregate, other than Sponsor and its affiliates (without giving effect to any impact of the Business Combination or any part thereof on any particular stockholder other than in its capacity as a stockholder of EGA), as more fully described below under the section entitled “— Opinion of Duff & Phelps.” At the meeting, Ms. Tengah and Mr. Hymowitz disclosed their potential interests in the Bridge Notes financing, as described above, and the Board was made aware of certain other potential interests in the transactions made by certain of its officers and directors, as described herein under the section entitled “— Interests of Certain Persons in the Business Combination.” Recognizing these interests, a Transaction Committee of the Board (which was, following discussions among the directors after the October 11th Board meeting, created at the commencement of the October 16th meeting) was directed to separately meet to review the proposed business combination and the various other matters related thereto and make recommendations to the Board with respect thereto. The Board adjourned its meeting and the Transaction Committee of the Board, comprising of Louise Curbishley, Linda Hall Daschle and Jonathan Silver separately met to consider the proposed business combination. The Transaction

 

175


Table of Contents

Committee acknowledged the disclosures described above that had been made to the Board, including that (i) Noorsurainah (Su) Tengah serves as the Executive Manager and Head of Alternative Assets for the Brunei Investment Agency, which is an investor in EnTrust Global and certain investment vehicles affiliated with EnTrust Global, including EnTrust Emerald (Cayman) LP, which proposed to purchase $50 million of the Bridge Notes, and (ii) Gregg Hymowitz serves as the Founder and Chief Executive Officer of EnTrust Global, an affiliate of which serves as the general partner of EnTrust Emerald (Cayman) LP, which proposed to purchase $50 million of the Bridge Notes, and in respect of which certain affiliates of EnTrust Global may receive certain management and other fees, and, as such, each of Ms. Tengah and Mr. Hymowitz may have an interest in the proposed business combination that is different from the Public Stockholders. The Transaction Committee spoke with representatives of Willkie and Duff & Phelps about the nature of the above-mentioned interests, the terms of the proposed business combination and the Bridge Notes, the potential conflicts that certain directors might have and the negotiation process. After discussion amongst members of the Transaction Committee, Willkie and Duff & Phelps, the Transaction Committee unanimously adopted resolutions recommending that the Board approve the Company’s entry into the Equity Purchase Agreement and the ancillary agreements related thereto and that the Board approve and declare advisable the Business Combination, and the Transaction Committee also approved the interested director transactions for purposes of and in accordance with Delaware law (separate and apart from the same approval made by the full Board).

Following the meeting of the Transaction Committee, the Board reconvened its meeting and based upon, among other things, the Opinion, and after due consideration of its fiduciary duties under applicable law and the recommendation of the Transaction Committee, (a) unanimously approved and declared the advisability of the Business Combination, including the issuance of shares of PubCo Class B Common Stock to the Existing Equityholders and the issuance of shares of PubCo Class A Common Stock upon conversion of the Bridge Note at Closing, (b) determined that the Business Combination is fair and in the best interests of the Company and its shareholders, (c) recommended its shareholders to vote in favor of the Business Combination, (d) resolved to recommend to the shareholders of the Company approval of each of the Proposals, (e) determined that the Business Combination constitutes a “business combination” as such term is defined in the Company’s Organizational Documents (as defined in the Equity Purchase Agreement), (f) approved the interested director transactions for purposes of and in accordance with Delaware law and (g) declared that the execution, delivery or performance of the Equity Purchase Agreement or the consummation of the Business Combination will not be subject to any state takeover law or similar law that might otherwise apply to such execution, delivery, performance or consummation.

On October 16, 2022, the parties finalized the transaction documents (or forms thereof), and on October 17, 2022, EGA and LGM announced the Business Combination.

On April 21, 2023, EGA entered into the First Amendment to provide that the Extension Proxy Statement filed by EGA with the SEC on April 21, 2023 may seek to extend the time period for EGA to consummate its initial business combination to a date no later than December 28, 2023 (instead of September 28, 2023).

The Board’s Reasons for Approving the Business Combination

The Board considered a wide variety of factors in connection with its evaluation of the Business Combination. In light of the complexity of those factors, the Board, as a whole, did not consider it practicable to, nor did it attempt to, quantify or otherwise assign relative weights to the specific factors it took into account in reaching its decision. The Board viewed its decision as being based on all of the information available and the factors presented to and considered by it. In addition, individual members of the Board may have given different weight to different factors. This explanation of the reasons for the Board’s approval of the Business Combination, and all other information presented in this section, is forward-looking in nature and, therefore, should be read in light of the factors discussed in the section entitled “Cautionary Note Regarding Forward-Looking Statements.”

 

176


Table of Contents

Prior to reaching the decision to approve the Equity Purchase Agreement and the Business Combination, the Board reviewed the results of the due diligence conducted by its management and third-party legal advisors and discussed the risks of the proposed business combination as well as the valuation considerations, including both information from LGM and other public sources.

On October 16, 2022, Duff & Phelps delivered its oral opinion to the Board (solely in their capacity as members of the Board), which was subsequently confirmed by Duff & Phelps’ written Opinion, dated October 16, 2022, that, as of the date of the Opinion and subject to and based on the assumptions made, procedures followed, matters considered, limitations of the review undertaken and qualifications contained in the Opinion, the consideration to be paid by EGA (in the form of PubCo Class B Common Stock, the “Consideration”) to the Existing Equityholders, in the aggregate, in connection with the Business Combination pursuant to the Equity Purchase Agreement is fair, from a financial point of view, to the Public Stockholders, in the aggregate, other than Sponsor and its affiliates (without giving effect to any impact of the Business Combination or any part thereof on any particular stockholder other than in its capacity as a stockholder of EGA).

The factors considered by the Board in approving the Business Combination include, but are not limited to, the following:

 

   

Competitive Advantages. The Board considered the fact that LGM has various perceived competitive advantages over many of its rivals, including among others (i) operational control of its aircraft fleet; (ii) a consistent customer experience made possible by a high percentage of LGM flights being fulfilled on its own aircraft; (iii) a lower customer-per-aircraft ratio, which should enable it to operate more cost-effectively; (iv) a low-cost centralized operations model; and (v) a focus on vertical integration for aircraft maintenance, paint and refurbishment, and pilot training, which is expected to further increase operational efficiency and mitigate common industry bottlenecks. The Board also considered that LGM has demonstrated disproportionately faster revenue growth rates relative to the broader private charter market in general.

 

   

Profitable Business With A History of Growth and Attractive Growth Potential. The Board considered that since LGM’s inception in 2015, LGM has grown to become the fifth-largest U.S. private jet operator by hours flown (from the 1,926th largest operator when it commenced operations in 2015), with consistent revenue growth and fleet expansion. Given LGM’s perceived competitive advantages, contracted and projected revenue and its expected future growth, it may be well-positioned to capitalize on favorable long-term secular tailwinds and the expected growing addressable market, and access to public market capital may help to accelerate its expansion.

 

   

Differentiated Platform. The Board considered that LGM has increasingly diversified its product offerings since inception, and its offerings currently include its guaranteed revenue program; its jet club multi-tiered membership program; its fractional ownership program; and its partnership program. These products target different customers/needs, a model which is designed to seek maximize utilization and flight unit economics.

 

   

Experienced, Hands-On Management Team and Post-Closing Board of Directors. Following the Business Combination, PubCo will be continue to be led by Segrave, who has decades of experience in the aviation industry and a demonstrated history of success in the building and development of a private aviation company. The management team will be complemented by an experienced board of directors, which includes representatives nominated by the Sponsor with extensive investment experience.

 

   

Large and Growing Addressable Market. The Board considered that, according to a                 study, the potential total addressable market for private aviation is expected to grow to more than $43 billion in 2025 (compared with an estimated $32 billion in 2021).

 

   

Terms and Conditions of the Transaction Documents. The Board reviewed the terms and conditions of the transaction documents and the transactions contemplated thereby, and determined that they were the product of arm’s-length negotiations among the parties.

 

177


Table of Contents
   

Continued Ownership by the Key Holders and Sponsor. The Board considered that the Existing Equityholders would retain a substantial majority of their equity interests of LGM and agreed to a one-year lock-up arrangement post-closing, which reflected their confidence in LGM and the continued growth prospects of LGM going forward. In addition, the Board considered that, as part of the IPO, the Sponsor had agreed to hold its Founder Shares and Private Placement Warrants for a period of three years, thereby helping to align the Sponsor’s interests with the longer-term interests of PubCo and its shareholders.

 

   

Bridge Notes Financings. The Board considered that the decision by the Bridge Note Lenders to invest $85 million in the Bridge Notes, effective as of the signing of the Equity Purchase Agreement, was a validation of LGM’s business and future prospects, and also provided a helpful source of capital for potential additional aircraft acquisitions.

In the course of its deliberations, our Board considered a variety of uncertainties, risks and other potentially negative reasons relevant to the Business Combination, including the below:

 

   

Macroeconomic Risk. The risk of macroeconomic uncertainty and the effects it could have on LGM’s revenues and financial performance.

 

   

Future Growth Risk. The risk that future growth of LGM is dependent upon its ability to successfully execute its various initiatives while managing the additional complexity of being a public company, including the successful build-out of its more recent product offerings and the planned vertical integration of its operations.

 

   

Public Company Risk. The risks that are associated with being a publicly traded company that was previously a closely-held private company.

 

   

Uncertainty in Benefits To Be Achieved. The risk that the potential benefits of the Business Combination may not be fully achieved or may not be achieved within the expected timeframe.

 

   

Redemptions. The risk that a significant number of Public Stockholders elect to redeem their shares prior to the consummation of the Business Combination and pursuant to the Existing Certificate of Incorporation, which would reduce the amount of cash available to LGM to accelerate its business plan following the Closing and potentially limit the potential benefits of the Business Combination.

 

   

Stockholder Vote. The risk that EGA stockholders may not approve the Business Combination.

 

   

Litigation. The possibility of litigation challenging the Business Combination or that an adverse judgment granting permanent injunctive relief could enjoin consummation of the Business Combination.

 

   

Closing Conditions. The risk that completion of the Business Combination is conditioned on the satisfaction of certain closing conditions that are not within EGA’s control.

 

   

Fees, Expenses and Time. The risk of incurring significant fees and expenses associated with completing the Business Combination and the substantial time and effort of management required to complete the Business Combination.

 

   

Liquidation. The risks and costs to EGA if the Business Combination is not completed, including the risk of diverting management focus and resources from other businesses combination opportunities, which could result in EGA being unable to effect a business combination within the completion window and would require EGA to liquidate.

 

   

Potential Conflicts. The potential conflicts of interest of the Sponsor and EGA’s officers and directors in the Business Combination.

 

   

Other Risk Factors. Various other risk factors associated with EGA’s and LGM’s respective businesses, as described in the section entitled “Risk Factors.

 

178


Table of Contents

In addition to considering the factors described above, the Board also considered that the Sponsor and some officers and directors of EGA may have interests in the Business Combination as individuals that are in addition to, and that may be different from, the interests of EGA’s stockholders. EGA’s independent directors (including a separately formed Transaction Committee of the Board) reviewed and considered these interests during the negotiation of the Business Combination and in evaluating and unanimously approving, as members of the Board, the Equity Purchase Agreement and the Business Combination. For more information, see the section entitled “Proposal No.1 — The Transaction Proposal — Interests of Certain Persons in the Business Combination.

After considering the foregoing, the Board concluded, in its business judgment, that the potential benefits that it expects EGA and its stockholders to achieve as a result of the Business Combination outweigh the potentially negative factors associated with the Business Combination. Accordingly, the Board, based on its consideration of the specific factors listed above, unanimously (i) determined that the Business Combination is fair to, and in the best interests of, EGA’s stockholders, (ii) approved, adopted and declared advisable the Equity Purchase Agreement and the Business Combination and (iii) recommended that the stockholders of EGA approve each of the Proposals.

Certain Projected Financial Information of LGM

In connection with its consideration of the Business Combination, the Board was provided with financial projections for LGM for the calendar years 2022 through 2024, prepared by the management of LGM (the “LGM Projections”).

The LGM Projections are included in this proxy statement solely to provide EGA’s shareholders access to information made available in connection with the Board’s consideration of the Business Combination. The LGM Projections should not be viewed as public guidance. When relying on the LGM Projections in making a decision regarding the Business Combination, you are cautioned to consider that the projections may be materially different than actual results. Furthermore, the LGM Projections do not take into account any circumstances or events occurring after October 12, 2022, the cut-off date for the financial information used in the valuation of LGM.

The LGM Projections were not prepared with a view toward complying with the guidelines established by the SEC or the American Institute of Certified Public Accountants with respect to projected financial information. The LGM Projections included in this proxy statement have been prepared by, and is the

responsibility of, LGM’s management. Elliott Davis, PLLC or Marcum LLP have not audited, reviewed, examined, compiled nor applied agreed-upon procedures with respect to the accompanying LGM Projections and, accordingly, Elliott Davis, PLLC and Marcum LLP do not express an opinion or any other form of assurance with respect thereto. The Elliott Davis PLLC report included in this document relates to the LGM’s previously issued financial statements. The Marcum LLP report included in this document relates to EGA’s previously issued financial statements. Such reports do not extend to the LGM Projections and should not be read to do so.

The LGM Projections included in this proxy statement were prepared in good faith by LGM’s management based on estimates and assumptions it believed to be reasonable with respect to the expected future financial performance of LGM at the time the LGM Projections were prepared and speak only as of that time.

While presented with numerical specificity, the LGM Projections are forward-looking and reflect numerous estimates and assumptions including, but not limited to, future industry performance under various industry scenarios as well as assumptions for competition, general business, economic, market and financial conditions and matters specific to the businesses of LGM, all of which are difficult to predict and many of which are beyond the preparing parties’ control, including, among other things, the matters described in the sections entitled “Cautionary Note Regarding Forward-Looking Statements” and “Risk Factors.”

 

179


Table of Contents

LGM has not warranted the accuracy, reliability, appropriateness or completeness of the LGM Projections to anyone, including EGA. Neither LGM’s management nor any of its respective representatives has made or makes any representations to any person regarding the ultimate performance of LGM relative to the LGM Projections. The LGM Projections are not fact nor a guarantee of actual future performance. The future financial results of LGM may differ materially from those reflected in the LGM Projections due to factors beyond LGM’s or EGA’s ability to control or predict. See “Risk Factors — Risks Relating to the Business Combination — Financial projections with respect to LGM might not prove to be reflective of actual financial results.”

The LGM Projections contain certain adjusted financial measures that LGM management believes are helpful in understanding LGM’s past financial performance and future results. LGM management regularly uses a variety of financial measures that are not in accordance with GAAP for forecasting, budgeting and measuring financial performance. The adjusted financial measures are not meant to be considered in isolation or as a substitute for, or superior to, comparable GAAP measures. While LGM believes these adjusted financial measures provide meaningful information to help investors understand the operating results and to analyze LGM’s financial and business trends on a period-to-period basis, there are limitations associated with the use of these adjusted financial measures. These adjusted financial measures are not prepared in accordance with GAAP, are not reported by all of LGM’s competitors and may not be directly comparable to similarly titled measures of LGM’s competitors due to potential differences in the exact method of calculation. The SEC rules that would otherwise require a reconciliation of an adjusted financial measure to a GAAP financial measure do not apply to adjusted financial measures provided to party or its financial advisor in connection with a proposed business combination such as the Business Combination if the disclosure is included in a document such as this proxy statement. In addition, reconciliations of adjusted financial measures were not relied upon by EGA or its financial advisors in connection with their respective evaluation of the Business Combination. Accordingly, LGM has not provided a reconciliation of the adjusted financial measures included in the LGM Projections to the relevant GAAP financial measures.

 

The key elements of the LGM Projections provided to EGA and relied upon by EGA in its valuation of LGM are set forth in the table below:

 

LGM HISTORICAL AND PROJECTED INCOME

STATEMENT ($ in 000s)

                         
     2019A     2020A     2021A     2022P     2023E     2024E  

Revenues

            

Aircraft Charters

   $ 98,360     $ 120,952     $ 208,091     $ 343,127     $ 480,658     $ 655,879  

MRO Revenues

           2,653       14,469       20,582  

Fractional Profit Margin(1)

           —         15,000       40,500  

Aircraft Sales Commissions

   $ 8,432     $ 5,613     $ 2,466     $ 11,340     $ 12,000     $ 12,000  

Other Income / (Loss)

     1,561       8,947       550       3,120       —         —    
  

 

 

   

 

 

   

 

 

   

 

 

   

 

 

   

 

 

 

Total Revenues

   $ 108,352     $ 135,512     $ 211,107     $ 360,239     $ 522,127     $ 728,961  
  

 

 

   

 

 

   

 

 

   

 

 

   

 

 

   

 

 

 

Cost of Goods Sold

   ($ 51,994   ($ 58,938   ($ 112,281   ($ 179,994   ($ 247,244   ($ 332,308
  

 

 

   

 

 

   

 

 

   

 

 

   

 

 

   

 

 

 

 

180


Table of Contents

LGM HISTORICAL AND PROJECTED INCOME

STATEMENT ($ in 000s)

                         
     2019A     2020A     2021A     2022P     2023E     2024E  

Gross Margin Stats

            

Gross Profit

   $ 46,366     $ 62,014     $ 95,811     $ 164,744     $ 240,960     $ 335,281  

Gross Margin (%)

     47.1     51.3     46.0     48.0     50.1     51.1
  

 

 

   

 

 

   

 

 

   

 

 

   

 

 

   

 

 

 

Net Income

   $ 2,897     $ 2,516     $ 8,409     $ 9,832     $ 38,193     $ 102,133  
  

 

 

   

 

 

   

 

 

   

 

 

   

 

 

   

 

 

 

Interest

     4,757       4,927       4,553       6,168       6,218       5,564  

Depreciation & Amortization

     6,892       8,324       9,163       13,709       16,729       19,761  

Non-Controlling Interest

     1,629       983       2,161       2,528       2,572       2,572  
  

 

 

   

 

 

   

 

 

   

 

 

   

 

 

   

 

 

 

EBITDA

   $ 16,175     $ 16,750     $ 24,286     $ 32,238 (1)    $ 63,712     $ 130,030  
  

 

 

   

 

 

   

 

 

   

 

 

   

 

 

   

 

 

 

EBITDA Margin

     14.9     12.4     11.5     8.9     12.2     17.8

 

(1)

In its financial analysis as described in the following section entitled “Opinion of Duff & Phelps”, Duff & Phelps excluded the line item “Other Income / (Loss)” from EBITDA, instead using an adjusted EBITDA number of $29,118 (in thousands). Duff & Phelps considered such adjustment appropriate in its comparison of historical EBITDA and projected EBITDA, and Duff & Phelps noted that such adjustment had no impact on the indications of enterprise value for PubCo derived from Duff & Phelps’ valuation methodologies.

The material assumptions underlying the LGM Projections include the following:

 

   

Revenue: Revenue generated from aircraft in service. Fleet count is consistent with 2021 actuals. 2022P, 2023E and 2024E assumed number of aircraft in renovation includes: i) Light – 2; ii) Mid – 3; iii) Super-Mid – 1; and iv) Heavy – 1.

 

   

Flight Hours / Utilization: Consistent with a second quarter 2022 historical average, and 2022P assumes hours per tail of 54, 64, 60 and 72 hours of aircraft in service in light, mid, super-mid and heavy categories, respectively. LGM assumes an average ~1% monthly utilization improvement in each aircraft category, estimated to achieve ~65, ~67, ~73 and ~90 hours per month per aircraft in service in light, mid, super-mid and heavy categories, respectively, by the year ending 2024E.

 

   

Rates: Consistent with historical performance and contractual committed demand. Average blended rates projected reflect fully-loaded rates, which are calculated based on a formula of the daily rate, hourly rate, monthly fee (if applicable) and assumed leg lengths in hours (calculated assuming jet fuel priced at $150 per barrel): Fractional rates are tiered based on 70% of owners purchasing with partial deposit and 30% of owners paying in full.

 

   

Charter Revenue: Jet club monthly sales of 30 and assumes 30 GRP tails flying 65 hours per tail.

 

   

Revenue Mix: Evolution of 2022P, 2023E and 2024E revenue calculated according to contractual committed demand, wholesale, and direct-to customer mix by aircraft category.

 

   

MRO Operations: MRO external work begins the second quarter of 2022 with external billing rate of $120 per hour. External maintenance hours begin at 50 per month and increase to 2,000 per month by January 31, 2023, growing by 2% per month through the end of 2023.

 

   

Fractional Profit Margin: 10 shares per plane with sales beginning for light jets on June 1, 2022 and sales of mid jets as of 6 June 1, 2023. Shares sold in 2022 are four light jet shares per month; in 2023 and 2024, four light jet and four mid jet shares are sold per month (revenue recognized at delivery).

 

   

Cost of Goods Sold: Cost per hour fuel assumptions based on jet fuel price per barrel of $150 or $5.77 per gallon. Maintenance assumptions based on trailing second quarter 2022 historical average. Program cost assumptions based on trailing second quarter 2022 historical average. Ground fee assumptions based on trailing second quarter 2022 historical average.

THE LGM PROJECTIONS ARE NOT INCLUDED IN THIS PROXY STATEMENT IN ORDER TO INDUCE ANY EGA SHAREHOLDERS TO VOTE IN FAVOR OF ANY OF THE PROPOSALS AT THE SPECIAL MEETING.

 

181


Table of Contents

We encourage you to review the financial statements of LGM included in this proxy statement, as well as the financial information in the section of this proxy statement entitled “Unaudited Pro Forma Condensed Combined Financial Information” and to not rely on any single financial measure.

NONE OF EGA, LGM AND ANY OF THEIR RESPECTIVE AFFILIATES INTENDS TO, AND, EXCEPT TO THE EXTENT REQUIRED BY APPLICABLE LAW, EACH EXPRESSLY DISCLAIMS ANY OBLIGATION TO, UPDATE, REVISE OR CORRECT THE LGM PROJECTIONS TO REFLECT CIRCUMSTANCES EXISTING OR ARISING AFTER THE DATE SUCH LGM PROJECTIONS WERE GENERATED OR TO REFLECT THE OCCURRENCE OF FUTURE EVENTS, EVEN IN THE EVENT THAT ANY OR ALL OF THE ASSUMPTIONS UNDERLYING THE LGM PROJECTIONS ARE SHOWN TO BE INAPPROPRIATE OR ANY OF THE LGM PROJECTIONS OTHERWISE WOULD NOT BE REALIZED.

Summary of LGM Financial Analysis

Opinion of Duff & Phelps

Summary of Opinion

On October 4, 2022, EGA retained Duff & Phelps to provide to the Board (solely in their capacity as members of the Board) a fairness opinion in connection with the Business Combination. In selecting Duff & Phelps, the Board considered, among other things, the fact that Duff & Phelps is a global leader in providing fairness opinions to boards of directors. Duff & Phelps is regularly engaged in the valuation of businesses and their securities and the provision of fairness opinions in connection with various transactions.

On October 16, 2022, Duff & Phelps delivered its oral opinion to the Board (solely in their capacity as members of the Board), which was subsequently confirmed by Duff & Phelps’ written opinion, dated October 16, 2022 (the “Opinion”), that, as of the date of the Opinion and subject to and based on the assumptions made, procedures followed, matters considered, limitations of the review undertaken and qualifications contained in the Opinion, the consideration to be paid by EGA (in the form of PubCo Class B Common Stock, the “Consideration”) to the Existing Equityholders, in the aggregate, in connection with the Business Combination pursuant to the Equity Purchase Agreement is fair, from a financial point of view, to the Public Stockholders, in the aggregate, other than Sponsor and its affiliates (without giving effect to any impact of the Business Combination or any part thereof on any particular stockholder other than in its capacity as a stockholder of EGA).

The full text of the Opinion is attached to this Proxy Statement as Annex I. The summary of the Opinion set forth herein is qualified in its entirety by reference to the full text of the Opinion. EGA’s stockholders are urged to read the Opinion carefully and in its entirety for a discussion of the procedures followed, assumptions made, matters considered, limitations of the review undertaken by Duff & Phelps in connection with the Opinion, as well as other qualifications contained in the Opinion. Neither the Opinion nor the summary of the Opinion and the related analyses set forth in this Proxy Statement are intended to be, and do not constitute, advice or a recommendation to the Board, any EGA stockholder or any other person as to how to act or vote with respect to any matter relating to the Business Combination.

The Opinion was approved by Duff & Phelps’ fairness opinions committee. The Opinion was provided for the information of, and directed to, the Board and only addressed the fairness, from a financial point of view, to the Public Stockholders, in the aggregate, other than Sponsor and its affiliates (without giving effect to any impact of the Business Combination or any part thereof on any particular stockholder other than in its capacity as a stockholder of EGA), of the Consideration to be paid by EGA to the Existing Equityholders, in the aggregate, and did not address any other aspect or implication of the Business Combination or any other agreement, arrangement or understanding.

 

182


Table of Contents

In connection with the Opinion, Duff & Phelps made such reviews, analyses and inquiries that Duff & Phelps deemed necessary and appropriate under the circumstances to enable Duff & Phelps to render the Opinion. Duff & Phelps also took into account its assessment of general economic, market and financial conditions, as well as its experience in securities and business valuation, in general, and with respect to similar transactions, in particular. Duff & Phelps’ procedures, investigations, and financial analysis with respect to the preparation of the Opinion included, but were not limited to, the items summarized below:

 

   

reviewed a draft of the Equity Purchase Agreement dated as of October 14, 2022;

 

   

reviewed audited financial statements for LGM for the years ended December 31, 2017, December 31, 2018, December 31, 2019, December 31, 2020, and December 31, 2021, and unaudited financial statements for LGM for the year-to-date period ended June 30, 2022 (such financial statements were not audited or reviewed by Elliott Davis, PLLC);

 

   

reviewed EGA’s audited financial statements for the year ended December 31, 2021 filed with the SEC on Form 10-K and EGA’s unaudited financial statements for the quarter ended June 30, 2022 filed with the SEC on Form 10-Q;

 

   

reviewed pro forma capitalization information for PubCo prepared by the management of EGA (the “PubCo Capitalization”), provided to Duff & Phelps by the management of EGA and on which Duff & Phelps was instructed to rely by the Board and the management of EGA;

 

   

reviewed the LGM Projections, provided to Duff & Phelps and approved for Duff & Phelps’ use by the Board and the management of EGA, which are described in the section of this Proxy Statement entitled “— Certain Projected Financial Information of LGM;”

 

   

reviewed the LGM Investor Presentation dated September 2022;

 

   

discussed the information referred to above and the background and other elements of the Business Combination with representatives of EGA;

 

   

discussed with representatives of EGA and LGM management the plans and intentions with respect to the management and operation of PubCo following the completion of the Business Combination;

 

   

discussed with representatives of EGA their assessment of the strategic rationale for, and the potential benefits of, the Business Combination;

 

   

reviewed the historical trading price and trading volume of EGA’s common stock and the publicly traded securities of certain other companies that Duff & Phelps deemed relevant;

 

   

performed certain valuation and comparative analyses using generally accepted valuation and analytical techniques, including a discounted cash flow analysis, an analysis of selected public companies that Duff & Phelps deemed relevant and an analysis of target companies in selected transactions that Duff & Phelps deemed relevant; and

 

   

conducted such other analyses and considered such other factors as Duff & Phelps deemed appropriate.

In performing its analyses and rendering the Opinion with respect to the Business Combination, Duff & Phelps, with the consent of EGA and the Board:

 

   

relied upon the accuracy, completeness, and fair presentation of all information, data, advice, opinions and representations obtained from public sources or provided to it from private sources, including EGA and LGM and their respective management, including all financial, legal, regulatory, tax, accounting and other information provided to, discussed with or reviewed by Duff & Phelps, and did not independently verify such information;

 

   

relied upon the fact that the Board and EGA have been advised by counsel as to all legal matters with respect to the Business Combination, including whether all procedures required by law to be taken in connection with the Business Combination have been duly, validly and timely taken;

 

183


Table of Contents
   

relied upon the PubCo Capitalization;

 

   

assumed that any estimates, evaluations, forecasts and projections and other pro forma information, including the LGM Projections and the PubCo Capitalization, furnished to Duff & Phelps were reasonably prepared and based upon the best currently available information and good faith judgment of the person(s) furnishing the same, and Duff & Phelps expressed no opinion with respect to such estimates, evaluations, forecasts and projections and other pro forma information or any underlying assumptions;

 

   

assumed that information supplied by, and representations made by, EGA and LGM and their respective management are substantially accurate regarding EGA, LGM, PubCo, and the Business Combination;

 

   

assumed that the representations and warranties made in the Equity Purchase Agreement are substantially accurate;

 

   

assumed that the final versions of all documents reviewed by Duff & Phelps in draft form conform in all material respects to the drafts reviewed;

 

   

assumed that the PIPE Investment and the Bridge Notes will be completed as described by the management of EGA;

 

   

assumed that there has been no material change in the assets, liabilities, financial condition, results of operations, business, or prospects of EGA or LGM since the date of the most recent financial statements and other information made available to Duff & Phelps, and that there is no information or facts that would make the information reviewed by Duff & Phelps incomplete or misleading, and relied upon the assurances of EGA with regard thereto;

 

   

assumed that all of the conditions required to implement the Business Combination will be satisfied and that the Business Combination will be completed in a timely manner in accordance with the Equity Purchase Agreement without any material amendments thereto or any material waivers of any terms or conditions thereof;

 

   

assumed that the consummation of the Business Combination will comply in all respects with all applicable federal, state and local statutes, rules and regulations and that all governmental, regulatory or other consents and approvals necessary for the consummation of the Business Combination will be obtained without any adverse effect, that would be material to Duff & Phelps’ analysis, on EGA, LGM, PubCo, or the contemplated benefits expected to be derived in the Business Combination; and

 

   

assumed a value of $10.00 per share of PubCo Class B Common Stock in calculating the value of such shares, with such $10.00 value being based on EGA’s nature as a special purpose acquisition company, the IPO and EGA’s approximate cash per outstanding share of PubCo Class B Common Stock (excluding, for the avoidance of doubt, the dilutive impact of Founder Shares or EGA Warrants).

Duff & Phelps informed the Board that to the extent that any of the foregoing assumptions, representations or any of the facts on which the Opinion is based prove to be untrue in any material respect, the Opinion cannot and should not be relied upon. Duff & Phelps also informed the Board that in its analysis and in connection with the preparation of the Opinion, Duff & Phelps made numerous assumptions with respect to industry performance, general business, market and economic conditions and other matters, many of which are beyond the control of any party involved in the Business Combination.

Duff & Phelps prepared the Opinion effective as of October 16, 2022. The Opinion was necessarily based upon market, economic, financial and other conditions as they existed as of such date and could be evaluated as of such date, and Duff & Phelps disclaims any undertaking or obligation to advise any person of any change in any fact or matter affecting the Opinion which may come or be brought to the attention of Duff & Phelps after such date.

 

184


Table of Contents

Duff & Phelps did not evaluate the solvency of EGA, LGM or PubCo or conduct an independent appraisal or physical inspection of any specific assets or liabilities (contingent, derivative, off-balance sheet or otherwise), nor was Duff & Phelps furnished with any such appraisals. Duff & Phelps was not requested to, and did not, (i) initiate any discussions with, or solicit any indications of interest from, third parties with respect to the Business Combination, the assets, businesses or operations of EGA or any alternatives to the Business Combination; (ii) negotiate the terms of the Business Combination, and therefore, Duff & Phelps assumed that such terms are the most beneficial terms, from EGA’s perspective and that of its Public Stockholders, that could, under the circumstances, be negotiated among the parties to the Equity Purchase Agreement and the Business Combination; (iii) review documentation associated with the PIPE Investment or the Bridge Notes; or (iv) advise EGA, the Board or any other party with respect to alternatives to the Business Combination.

In rendering the Opinion, Duff & Phelps was not expressing any view or rendering any opinion regarding the tax consequences of the Business Combination or any portion thereof to EGA, LGM, PubCo or their respective shareholders.

In rendering the Opinion, Duff & Phelps was not expressing any opinion as to the market price or value of PubCo Class B Common Stock or the equity of LGM or PubCo (or anything else) either before or after the announcement or the consummation of the Business Combination or how any such shares may trade at any time. The Opinion should not be construed as a valuation opinion, credit rating, solvency opinion, an analysis of EGA’s, LGM’s, or PubCo’s credit worthiness, as tax advice, or as accounting advice. Duff & Phelps did not make, and assumed no responsibility to make, any representation, or render any opinion, as to any legal matter.

In rendering the Opinion, Duff & Phelps was not expressing any opinion with respect to the amount or nature of any compensation to any of EGA’s or LGM’s officers, directors, or employees, or any class of such persons, relative to the Consideration, or with respect to the fairness of any such compensation.

Duff & Phelps’ Opinion was furnished for the use and benefit of the Board in connection with its consideration of the Business Combination. Duff & Phelps has consented to the inclusion of the Opinion in its entirety and the description hereof in this Proxy Statement. The Opinion (i) did not address the merits of the underlying business decision to enter into the Business Combination versus any alternative strategy or transaction; (ii) did not address or express any view on any transaction or arrangement related to the Business Combination, including, without limitation, the PIPE Investment or the Bridge Notes; (iii) is not a recommendation as to how EGA, the Board or any stockholder or equityholder of EGA or LGM or any other party should vote or act with respect to any matters relating to the Business Combination, or whether to proceed with the Business Combination or any related transaction; and (iv) did not indicate that the Consideration to be paid by EGA is the best possibly attainable by EGA under any circumstances; instead, it merely stated whether the Consideration is within a range suggested by certain financial analyses. The decision as to whether to proceed with the Business Combination or any related transaction may depend on an assessment of factors unrelated to the financial analysis on which the Opinion was based. The Opinion should not be construed as creating any fiduciary duty on the part of Duff & Phelps to any party.

Except for the Opinion, Duff & Phelps did not express any view or opinion as to (i) any other term, aspect or implication of (a) the Business Combination (including, without limitation, the form or structure of the Business Combination or any portion thereof) or the Equity Purchase Agreement (including, without limitation, the Contribution Amount or the EGA Warrants) or (b) any other agreement, transaction document or instrument contemplated by the Equity Purchase Agreement or to be entered into or amended in connection with the Business Combination, including, without limitation, the PIPE Investment or the Bridge Notes; or (ii) the fairness, financial or otherwise, of the Business Combination to, or of any consideration to be paid to or received by, the holders of any class of securities of EGA or LGM (including, without limitation, the fairness or the potential dilutive or other effects of the Business Combination).

The Opinion did not in any way address proportionate allocation or relative fairness (including, without limitation, the allocation of any consideration among or within any classes or groups of security holders or other

 

185


Table of Contents

constituents of EGA, LGM, PubCo or any other party). Duff & Phelps also did not address, or express a view with respect to, any acquisition of control or effective control of LGM or PubCo by any stockholder or group of stockholders of LGM (including, without limitation, any voting, control, consent rights or similar rights, preferences or privileges as among or in comparison to any classes or groups of security holders or other constituents of EGA, LGM, PubCo or any other party).

The Opinion did not in any way address the appropriate capital structure of PubCo, whether PubCo should be issuing debt or equity securities or a combination of both in the Business Combination, or the form, structure or any aspect or terms of any debt or equity financing for the Business Combination (including, without limitation, the PIPE Investment and the Bridge Notes) or the likelihood of obtaining such financing, or whether or not EGA, LGM, PubCo, their respective security holders or any other party is receiving or paying reasonably equivalent value in the Business Combination.

The Opinion is solely that of Duff & Phelps, and Duff & Phelps’ liability in connection with the Opinion is limited in accordance with the terms set forth in the engagement letter between Duff & Phelps and EGA, dated October 4, 2022 (the “Engagement Letter”).

Overview of Financial Analysis

Set forth below is a summary of the material analyses performed by Duff & Phelps in connection with the delivery of Opinion to the Board. This summary is qualified in its entirety by reference to the full text of the Opinion, attached to this Proxy Statement as Annex I. While this summary describes the analyses and factors that Duff & Phelps deemed material in its presentation to the Board, it is not a comprehensive description of all analyses and factors considered by Duff & Phelps. The preparation of a fairness opinion is a complex process that involves various determinations as to appropriate and relevant methods of financial analysis and the application of these methods to the particular circumstances. Therefore, a fairness opinion is not readily susceptible to partial analysis or summary description. In arriving at the Opinion, Duff & Phelps did not attribute any particular weight to any analysis or factor considered by it, but rather made qualitative judgments as to the significance and relevance of each analysis and factor. Accordingly, Duff & Phelps believes that its analyses must be considered as a whole and that selecting portions of its analyses and of the factors considered by it in rendering the Opinion without considering all analyses and factors could create a misleading or incomplete view of the evaluation process underlying the Opinion. The conclusion reached by Duff & Phelps was based on all analyses and factors taken as a whole, and also on the application of Duff & Phelps’ own experience and professional judgment.

The financial analyses summarized below include information presented in tabular format. In order for Duff & Phelps’ financial analyses to be fully understood, the tables must be read together with the text of each summary. The tables alone do not constitute a complete description of the financial analyses. Except as otherwise noted, the following quantitative information, to the extent that it is based on market data, is based on market data as it existed on or before October 14, 2022, the last completed trading day before the date of the Opinion, and is not necessarily indicative of current market conditions. Considering the data below without considering the full narrative description of the financial analyses, including the methodologies and assumptions underlying the analyses, could create a misleading or incomplete view of Duff & Phelps’ financial analyses.

Market Approach

The “Market Approach” is a valuation technique that provides an estimation of value by applying a valuation multiple to a specific financial metric for the subject company. These valuation multiples are either observed or derived from (i) market prices of actively traded, public companies, publicly available historical financial information and consensus equity research analyst estimates of future financial performance or (ii) prices paid in actual mergers, acquisitions or other transactions. The valuation process includes, but is not limited to, a comparison of various quantitative and qualitative factors between the subject business and other similar businesses.

 

186


Table of Contents

Duff & Phelps selected sixteen (16) publicly-traded companies that it deemed relevant in its analysis (the “Selected Publicly Traded Companies”). Duff & Phelps arranged the Selected Publicly Traded Companies into three groups: (i) aviation services companies, (ii) luxury brands companies, and (iii) travel and leisure companies. Among other criteria, Duff & Phelps selected the Selected Publicly Traded Companies based on their relative similarity, primarily in terms of business focus, revenue growth history and outlook, capital requirements, profit margins and other characteristics, to that of PubCo.

Duff & Phelps also researched transactions that Duff & Phelps deemed relevant to its analysis. Duff & Phelps compared PubCo to the target companies (the “Target Companies”) in the selected transactions. Among other criteria, Duff & Phelps selected the Target Companies and these transactions based on the relative similarity of certain characteristics of the Target Companies to that of PubCo, including, among other things, each Target Company’s industry, the relative size of each transaction compared to the Business Combination, and the availability of public information related to the transactions.

Duff & Phelps noted that none of the Selected Publicly Traded Companies or the Target Companies are perfectly comparable to PubCo, and that Duff & Phelps does not have access to non-public information of any of the Selected Publicly Traded Companies or any of the Target Companies. Accordingly, a complete valuation analysis of PubCo cannot rely solely upon a quantitative review of the Selected Publicly Traded Companies and the Target Companies but involves complex considerations and judgments concerning differences in financial and operating characteristics of such companies, as well as other factors that could affect their value relative to that of PubCo. Duff & Phelps also made qualitative judgments when performing its analysis, based on its experience and professional judgment, concerning differences between the operational, business or financial characteristics of PubCo to the Selected Publicly Traded Companies and the Target Companies that could affect the public trading, acquisition or other values of each in order to provide a context in which to consider the results of the quantitative analysis. In evaluating the Selected Publicly Traded Companies and the Target Companies, Duff & Phelps made judgments and assumptions with regard to industry performance, general business, economic, market and financial conditions and other matters, many of which are beyond Duff & Phelps’ control. Therefore, the Market Approach is subject to certain limitations.

 

187


Table of Contents

The tables below summarize certain observed historical and projected financial performance and trading multiples of the Selected Publicly Traded Companies.

 

     2-YR
Revenue
CAGR
    2022
Revenue
Growth
    2023
Revenue
Growth
    2024
Revenue
Growth
 

Aviation Services

        

Blade Air Mobility, Inc.

     NA       35.0     35.2     57.7

Chorus Aviation Inc.

     NM       53.9     9.4     3.3

Wheels Up Experience Inc.

     NM       17.1     9.8     17.7

Luxury Brands

        

Ferrari N.V.

     6.5     15.3     9.1     11.3

Hermès

     14.2     23.4     10.9     8.7

Kering SA

     5.4     17.2     7.6     7.7

LVMH

     9.4     22.1     8.0     7.5

Moncler S.p.A.

     NM       18.8     12.6     11.3

Travel / Leisure

        

Airbnb, Inc.

     11.7     38.5     14.9     20.4

Flight Centre Travel Group Limited

     -26.7     91.5     28.8     6.7

Inspirato Incorporated

     4.0     50.0     33.7     34.8

Lindblad Expeditions Holdings, Inc.

     -34.5     145.6     31.1     10.6

Lyft, Inc.

     -5.8     27.2     22.5     17.5

MakeMyTrip Limited

     -22.9     131.3     36.6     18.5

Uber Technologies, Inc.

     15.9     81.8     17.7     18.3

Vacasa, Inc.

     NA       27.6     24.9     21.8

 

     3-YR AVG
Margin
    LTM
EBITDA
Margin
    2022
EBITDA
Margin
    2023
EBITDA
Margin
    2024
EBITDA
Margin
 

Aviation Services

          

Blade Air Mobility, Inc.

     NA       -24.7     -32.7     -22.6       -14.4

Chorus Aviation Inc.

     NM       NM       26.9     27.8     27.0

Wheels Up Experience Inc.

     NM       NM       -15.4     -9.4     -5.4

Luxury Brands

          

Ferrari N.V.

     34.2     34.8     34.4     35.1     35.3

Hermès

     39.1     44.3     42.0     42.0     42.4

Kering SA

     31.1     31.8     31.6     31.2     NA  

LVMH

     28.2     31.8     30.5     29.3     28.9

Moncler S.p.A.

     NM       NM       26.1     25.8     26.4

Travel / Leisure

          

Airbnb, Inc.

     -30.7     20.3     17.7     17.5     19.0

Flight Centre Travel Group Limited

     -43.6     -18.0     8.3     11.7     13.0

Inspirato Incorporated

     -1.7     -9.5     -8.3     -2.1     2.9

Lindblad Expeditions Holdings, Inc.

     -31.7     -18.8     -5.0     18.0     20.5

Lyft, Inc.

     -46.2     -11.2     -8.6     -4.8     0.0

MakeMyTrip Limited

     -17.1     0.5     -1.0     0.8     2.5

Uber Technologies, Inc.

     -32.5     -3.2     -1.8     1.9     5.1

Vacasa, Inc.

     -11.9     -8.0     -3.2     -1.7     1.4

LTM = Latest Twelve Months; CAGR = Compounded Annual Growth Rate; EBITDA = Earnings Before Interest, Taxes, Depreciation and Amortization

 

188


Table of Contents

Source: S&P Capital IQ, SEC Filings, Annual and Interim Reports.

 

     EV / LTM
Revenue
     EV / 2022
Revenue
     EV / 2023
Revenue
     EV / 2024
Revenue
 

Aviation Services

           

Blade Air Mobility, Inc.

     0.41x        0.43x        0.32x        0.20x  

Chorus Aviation Inc.

     NM        1.79x        1.64x        1.59x  

Wheels Up Experience Inc.

     0.53x        0.52x        0.47x        0.40x  

Luxury Brands

           

Ferrari N.V.

     7.60x        7.26x        6.65x        5.97x  

Hermès

     12.35x        11.39x        10.27x        9.45x  

Kering SA

     2.84x        2.68x        2.49x        2.31x  

LVMH

     4.46x        4.11x        3.81        3.54x  

Moncler S.p.A.

     4.91x        4.70x        4.17x        3.75x  

Travel / Leisure

           

Airbnb, Inc.

     9.47x        8.42x        7.33x        6.09x  

Flight Centre Travel Group Limited

     3.01x        1.57x        1.22x        1.14x  

Inspirato Incorporated

     0.18x        0.15x        0.11x        0.08x  

Lindblad Expeditions Holdings, Inc.

     3.01x        2.41x        1.84x        1.66x  

Lyft, Inc.

     0.92x        0.84x        0.68x        0.58x  

MakeMyTrip Limited

     7.56x        4.45x        3.26x        2.75x  

Uber Technologies, Inc.

     2.12x        1.71x        1.45x        1.23x  

Vacasa, Inc.

     1.56x        1.45x        1.16x        0.95x  

 

     EV / LTM
EBITDA
     EV / 2022
EBITDA
     EV / 2023
EBITDA
     EV / 2024
EBITDA
 

Aviation Services

           

Blade Air Mobility, Inc.

     NM        NM        NM        NM  

Chorus Aviation Inc.

     NM        6.6x        5.9x        5.8x  

Wheels Up Experience Inc.

     NM        NM        NM        NM  

Luxury Brands

           

Ferrari N.V.

     21.8x        20.7x        18.6x        16.6x  

Hermès

     27.8x        25.4x        23.0x        20.9x  

Kering SA

     8.9x        7.4x        6.9x        6.3x  

LVMH

     14.0x        11.8x        11.4x        10.7x  

Moncler S.p.A.

     NM        12.0x        10.7x        9.5x  

Travel / Leisure

           

Airbnb, Inc.

     46.7x        47.5x        42.0x        32.0x  

Flight Centre Travel Group Limited

     NM        10.4x        6.6x        5.8x  

Inspirato Incorporated

     NM        NM        NM        2.9x  

Lindblad Expeditions Holdings, Inc.

     NM        NM        10.2x        8.1x  

Lyft, Inc.

     NM        NM        NM        NM  

MakeMyTrip Limited

     NM        NM        NM        77.7x  

Uber Technologies, Inc.

     NM        NM        76.6x        24.3x  

Vacasa, Inc.

     NM        NM        NM        67.3x  

LTM = Latest Twelve Months; EBITDA = Earnings Before Interest, Taxes, Depreciation and Amortization

EV = Enterprise Value = Market capitalization plus debt, net of cash and equivalents

Sources: S&P Capital IQ, SEC Filings, Annual and Interim Reports

 

189


Table of Contents

The table below summarizes certain observed historical financial performance and acquisition multiples of the Target Companies in the selected transactions.

 

Announced

 

Target Company

 

Acquirer Name

  Enterprise
Value
    EBITDA
Margin
    EV/
Revenue
    EV /
EBITDA
 

10/11/2022

  Flexjet(1)   Horizon Acquisition Corp. II   $ 3,245       12.5     1.4x       11.3x  

5/4/2022

  Alliance Aviation Services Limited   Qantas Airways Limited   $ 685       16.3     2.6x       16.0x  

1/27/2022

  Air Partner plc (nka:Air Partner Limited)   Wheels Up Experience Inc.   $ 94       10.7     0.9x       8.4x  

6/18/2021

  Inspirato LLC (nka:Inspirato Incorporated)   Thayer Ventures Acquisition Corporation   $ 1,072       NM       5.8x       NM  

3/27/2021

  Fly Leasing Limited   Carlyle Aviation Partners Ltd.   $ 2,373       NA       7.2x       NA  

2/5/2021

  Signature Aviation plc (nka:Signature Aviation Limited)   Cascade Investment, L.L.C. et al.   $ 6,932       18.7     4.9x       26.2x  

(1) Per Flexjet Investor Presentation dated October 2022 included in Horizon Acquisition Corp. II’s public filings

Source: S&P Capital IQ and company filings

Based on the data shown in the tables above, Duff & Phelps’ analysis of the Selected Publicly Traded Companies and the Target Companies, and Duff & Phelps’ professional judgement and experience, Duff & Phelps selected a range of valuation multiples to apply to PubCo’s LTM and projected 2022 revenue in the LGM Projections to obtain a range of estimated implied enterprise values for PubCo. Duff & Phelps analyzed LTM through 2024 revenue and EBITDA growth and LTM through 2024 EBITDA margins for the Selected Publicly Traded Companies, as well as LTM revenue growth and EBITDA margins for the Target Companies, and compared these metrics to the same metrics for PubCo, based on the LGM Projections. Duff & Phelps used these comparisons and the multiples of enterprise value-to-LTM revenue for the Selected Publicly Traded Companies and the Target Companies to select an LTM revenue multiple range of 3.00x to 4.00x to apply to PubCo’s LTM revenue, and the multiples of enterprise value-to-2022 revenue for the Selected Publicly Traded Companies to select a 2022 revenue multiple range of 2.50x to 3.00x to apply to PubCo’s 2022 revenue in the LGM Projections. Duff & Phelps selected multiples that, in its professional judgement and experience, reflected, PubCo’s size, revenue growth outlook, capital requirements, profit margins, and other characteristics relative to the Selected Publicly Traded Companies and the Target Companies.

Duff & Phelps’ Market Approach resulted in an estimated implied enterprise value range for PubCo of $855 million to $1,081 million.

Discounted Cash Flow Analysis

The Discounted Cash Flow (“DCF”) analysis is a valuation technique that provides an estimation of the value of a business based on the cash flows that a business can be expected to generate (the “DCF Analysis”). The DCF Analysis begins with an estimation of the annual cash flows the subject business is expected to generate over a discrete projection period, and all of the cash flows for the business after the end of the discrete projection period (the “Terminal Value”). The estimated cash flows for each of the years in the discrete projection period and the Terminal Value are then converted to their present value equivalents using a rate of return appropriate for the risk of achieving the projected cash flows.

Duff & Phelps performed a DCF Analysis of the estimated future unlevered free cash flows attributable to PubCo for the years ending December 31, 2022 to December 31, 2024, with “unlevered free cash flow” defined as cash that is available either to reinvest or to distribute to security holders. In applying the DCF Analysis, Duff & Phelps relied on the LGM Projections. See the section of this Proxy Statement captioned “— Certain

 

190


Table of Contents

Projected Financial Information of LGM” for more information with respect to the LGM Projections. Duff & Phelps estimated the Terminal Value of PubCo by applying a multiple range to PubCo’s projected 2024 EBITDA in the LGM Projections. Duff & Phelps discounted the projected unlevered free cash flows in the discrete period and the Terminal Value back to the present to obtain an estimated implied enterprise value range for PubCo.

Based on the data shown in the tables above under the heading Market Approach and its professional judgment and experience, Duff & Phelps selected an enterprise value-to-EBITDA multiple range of 10.5x to 11.5x to apply to PubCo’s projected 2024 EBITDA in the LGM Projections to obtain a range of Terminal Values to incorporate into the DCF Analysis. Duff & Phelps selected multiples that, in its professional judgment and experience, reflected PubCo’s size, revenue growth outlook, capital requirements, profit margins and other characteristics relative to the Selected Publicly Traded Companies and the Target Companies.

Determination of an appropriate discount rate to use in the DCF Analysis requires a degree of judgment. Duff & Phelps considered a number of factors in determining the discount rate range, including the results of published studies on discount rates. Duff & Phelps also considered (i) PubCo’s stage in the cycle of management’s business plan, (ii) PubCo’s projected financial performance and (iii) the risks facing PubCo in order to achieve the projected results, including execution risk and competitive risks, among others. Based on these factors and the published discount rate studies, Duff & Phelps used discount rates ranging from 22.5% to 27.5% to discount the projected unlevered free cash flows in the discrete projection period and the Terminal Value. Duff & Phelps believes that this range of discount rates is consistent with the rate of return that security holders would require on alternative investment opportunities with similar risk profiles, including risks of achieving the projected cash flows based on the Projections.

Based on these assumptions, Duff & Phelps’ DCF Analysis resulted in an indicated enterprise value range for PubCo of $917 million to $1,079 million.

Summary of Financial Analysis

Duff & Phelps estimated the range of implied enterprise value of PubCo to be $886 million to $1,080 million, based on the ranges indicated by the Market Approach and the DCF Analysis. Duff & Phelps further estimated the range of total implied equity value of PubCo by:

 

   

adding pro forma cash and cash equivalents of $327 million resulting from the Trust Account (assuming no redemptions), proceeds from the PIPE Investment and Bridge Notes, and cash at LGM less estimated Transaction Expenses;

 

   

subtracting debt of $109 million and finance leases of $46 million;

 

   

adding investments of $4 million and net related party receivables of $25 million; and

 

   

subtracting deposits of $40 million, a valuation adjustment for deferred revenue of $25 million, and an estimated theoretical value range of all warrants of $28 million to $37 million, which Duff & Phelps estimated using the Black-Scholes option pricing model.

After making these adjustments, the estimated total implied equity value range for PubCo was $995 million to $1,180 million.

Duff & Phelps noted in its presentation to the Board that the equity value of PubCo implied by the Business Combination was $966 million (assuming no redemptions and a value of $10.00 per share of PubCo common stock). Duff & Phelps noted that such equity value implied by the Business Combination is below the estimated total implied equity value range for PubCo described above.

For information purposes in respect of its presentation to the Board and as a further metric considered by Duff & Phelps in applying its judgement to the financial analyses undertaken, Duff & Phelps noted that the Trust

 

191


Table of Contents

Fund balance of $225 million is below the range of $232 million to $275 million estimated for the Public Stockholders’ (other than Sponsor and its affiliates) pro forma 23.3% ownership of PubCo (based on the PubCo Capitalization and assuming no redemptions and no interest accrual on the Bridge Notes).

The Opinion was only one of the many factors considered by the Board in its evaluation of the Business Combination and should not be viewed as determinative of the views of the Board.

Fees and Expenses

As compensation for Duff & Phelps’ services in connection with the rendering of the Opinion to the Board, EGA agreed to pay Duff & Phelps a fee of $600,000. A portion of the fee was payable upon execution of the Engagement Letter, a portion was payable upon delivery of the Opinion, and a portion is payable upon consummation of the Business Combination. No portion of Duff & Phelps’ fee is refundable or contingent upon the conclusion reached in the Opinion.

Furthermore, EGA has agreed to reimburse Duff & Phelps for its reasonable, documented out-of-pocket expenses and reasonable, documented fees and expenses of outside counsel retained by Duff & Phelps in connection with the engagement. EGA has also agreed to indemnify Duff & Phelps for certain liabilities arising out of its engagement.

The terms of the fee arrangements with Duff & Phelps, which EGA believes are customary in transactions of this nature, were negotiated at arm’s length, and the Board is aware of these fee arrangements.

Disclosure of Prior Relationships

Kroll, LLC previously provided, and is currently engaged to provide, agency and trustee services to an affiliate of EGA in connection with unrelated transactions. In addition, Kroll, LLC is currently engaged to provide cyber consulting services to an affiliate of EGA in an unrelated transaction. For these prior and current engagements, Kroll, LLC received, or expects to receive, customary fees, expense reimbursement, and indemnification. Other than as noted above, during the two years preceding the date of the Opinion, Duff & Phelps had not had any material relationship with any party to the Business Combination for which compensation had been received or was intended to be received, nor was any such material relationship or related compensation mutually understood to be contemplated.

Duff & Phelps may seek to provide EGA, LGM, PubCo and their respective affiliates and equityholders with financial advisory and other services unrelated to the Business Combination in the future, for which services Duff & Phelps would expect to receive compensation.

Certain U.S. Federal Income Tax Considerations to Holders of EGA Class A Common Stock Exercising Redemption Rights

The following summary sets forth below certain material U.S. federal income tax consequences for U.S. Holders and Non-U.S. Holders (each as defined below) of our EGA Class A Common Stock electing to have their EGA Class A Common Stock redeemed for cash if the Business Combination is completed. This summary is based upon the Code, the regulations promulgated by the U.S. Treasury Department, current administrative interpretations and practices of the U.S. Internal Revenue Service (the “IRS”) and judicial decisions, all as currently in effect as of the date hereof and all of which are subject to differing interpretations or change, possibly with retroactive effect. No assurance can be given that the IRS will not assert, or that a court will not sustain a position contrary to any of the tax considerations described below. This summary does not discuss all aspects of U.S. federal income taxation that may be relevant to particular holders in light of their particular circumstances, and does not address the U.S. federal income tax consequences to holders that are subject to special tax rules, including, without limitation: financial institutions, insurance companies, mutual

 

192


Table of Contents

funds, pension plans, S corporations, controlled foreign corporations, broker-dealers, traders in securities that elect mark-to-market treatment, regulated investment companies, real estate investment trusts, partnerships and their partners, tax-exempt organizations (including private foundations), investors that hold EGA Class A Common Stock as part of a “straddle,” “hedge,” “conversion,” “synthetic security,” “constructive ownership transaction,” “constructive sale” or other integrated transaction for U.S. federal income tax purposes, holders subject to the alternative minimum tax provisions of the Code, holders who acquired EGA Class A Common Stock directly or indirectly in connection with performance of services, pursuant to an exercise of employee options, in connection with employee incentive plans or otherwise as compensation, the Sponsor and its affiliates, persons who actually or constructively own 5% or more (by vote or value) of the EGA Class A Common Stock, persons required to accelerate the recognition of any item of gross income with respect to EGA Class A Common Stock as a result of such income being recognized on an applicable financial statement, U.S. Holders (as defined below) that have a functional currency other than the United States dollar, and U.S. expatriates, all of whom may be subject to tax rules that differ materially from those summarized below. In addition, this summary does not discuss any state, local, or non-United States tax considerations, any non-income tax (such as gift or estate tax) considerations, the alternative minimum tax, the Medicare tax on certain net investment income, or any tax reporting obligations in respect of the ownership of EGA Class A Common Stock. In addition, this summary does not address any tax consequences to holders that directly or indirectly hold equity interests in LGM prior to the Business Combination, including holders of EGA Class A Common Stock that also hold, directly or indirectly, equity interests in LGM. In addition, this summary is limited to holders that hold EGA Class A Common Stock as “capital assets” (generally, property held for investment) under the Code.

If a partnership (including an entity or arrangement treated as a partnership for U.S. federal income tax purposes) holds EGA Class A Common Stock, the tax treatment of a partner in such partnership will generally depend upon the status of the partner, the activities of the partnership and the partner and certain determinations made at the partner level. If you are a partner of a partnership holding EGA Class A Common Stock, you are urged to consult your tax advisor.

For purposes of this discussion, a “U.S. Holder” is a beneficial owner for U.S. federal income tax purposes of EGA Class A Common Stock that is:

 

   

an individual who is a United States citizen or resident of the United States;

 

   

a corporation (including an entity treated as a corporation for U.S. federal income tax purposes) created or organized in or under the laws of the United States, any state thereof or the District of Columbia;

 

   

an estate, the income of which is includible in gross income for U.S. federal income tax purposes regardless of its source; or

 

   

a trust (i) the administration of which is subject to the primary supervision of a United States court and which has one or more United States persons (within the meaning of the Code) who have the authority to control all substantial decisions of the trust or (ii) that has in effect a valid election under applicable Treasury regulations to be treated as a United States person.

For purposes of this discussion, a “Non-U.S. Holder” is a beneficial owner for U.S. federal income tax purposes of EGA Class A Common Stock that is not a U.S. Holder or a partnership.

Tax Consequences to U.S. Holders Exercising Redemption Rights

This section is addressed to U.S. Holders of EGA Class A Common Stock that elect to have their EGA Class A Common Stock redeemed for cash as described in the section entitled “Special Meeting of the EGA Stockholders — Redemption Rights.

Redemption of EGA Class A Common Stock

In the event that a U.S. Holder’s EGA Class A Common Stock is redeemed pursuant to the redemption provisions described in the section entitled “Special Meeting of the EGA Stockholders — Redemption Rights,” the

 

193


Table of Contents

treatment of the transaction for U.S. federal income tax purposes will depend on whether the redemption qualifies as a sale of the EGA Class A Common Stock under Section 302 of the Code. Generally, whether the redemption qualifies for exchange treatment will depend largely on the total number of shares of our stock treated as held by the U.S. Holder (including any stock constructively owned by the U.S. Holder as a result of owning warrants or as a result of the Business Combination or PIPE Investment) relative to all of our shares treated as held by the U.S. Holder both before and after the redemption. The redemption of EGA Class A Common Stock generally will be treated as an exchange of the EGA Class A Common Stock (rather than as a distribution) if the redemption (i) is “substantially disproportionate” with respect to the U.S. Holder, (ii) results in a “complete termination” of the U.S. Holder’s interest in us or (iii) is “not essentially equivalent to a dividend” with respect to the U.S. Holder.

In determining whether any of the foregoing tests are satisfied, a U.S. Holder generally takes into account not only stock actually owned by the U.S. Holder, but also stock that is constructively owned by it. A U.S. Holder may constructively own, in addition to stock owned directly, stock owned by certain related individuals and entities in which the U.S. Holder has an interest or that have an interest in such U.S. Holder, as well as any stock the U.S. Holder has a right to acquire by exercise of an option, which would generally include stock which could be acquired pursuant to the exercise of the warrants. Among other requirements that must be met, in order to meet the substantially disproportionate test, the percentage of our outstanding voting stock actually and constructively owned by the U.S. Holder immediately following the redemption of EGA Class A Common Stock must be less than 80% of the percentage of our outstanding voting stock actually and constructively owned by the U.S. Holder immediately before the redemption. Because holders of EGA Class A Common Stock are not entitled to elect directors until after the completion of the Business Combination, the EGA Class A Common Stock may not be treated as voting stock for this purpose and, consequently, the substantially disproportionate test may not be applicable. There will be a complete termination of a U.S. Holder’s interest if either (i) all of the shares of our stock actually and constructively owned by the U.S. Holder are redeemed or (ii) all of the shares of our stock actually owned by the U.S. Holder are redeemed and the U.S. Holder is eligible to waive, and effectively waives in accordance with specific rules, the attribution of stock owned by certain family members and the U.S. Holder does not constructively own any other stock and certain other requirements are met. The redemption of the EGA Class A Common Stock will not be essentially equivalent to a dividend if a U.S. Holder’s redemption results in a “meaningful reduction” of the U.S. Holder’s proportionate interest in us. Whether the redemption will result in a meaningful reduction in a U.S. Holder’s proportionate interest in us will depend on the particular facts and circumstances. The IRS has indicated in a published ruling that even a small reduction in the proportionate interest of a small minority stockholder in a publicly held corporation who exercises no control over corporate affairs may constitute such a “meaningful reduction.”

If none of the foregoing tests are satisfied, then the redemption will be treated as a distribution and the tax effects will be as described below under “— Taxation of Distributions.”

U.S. Holders of our EGA Class A Common Stock considering exercising their redemption rights are urged to consult their tax advisors to determine whether the redemption of their EGA Class A Common Stock would be treated as a sale or as a distribution under the Code in light of their particular circumstances.

Gain or Loss on Sale, Taxable Exchange, or Other Taxable Disposition of EGA Class A Common Stock

If the redemption qualifies as a sale of EGA Class A Common Stock with respect to a U.S. Holder, such U.S. Holder generally will recognize gain or loss in an amount equal to the difference between (i) the sum of cash and the fair market value of any property received by the U.S. Holder on such disposition and (ii) the U.S. Holder’s adjusted tax basis in its EGA Class A Common Stock so disposed of. A U.S. Holder’s adjusted tax basis in its EGA Class A Common Stock generally will equal the U.S. Holder’s acquisition cost of the EGA Class A Common Stock, less any prior distributions on the EGA Class A Common Stock treated as a return of capital. Any such gain or loss recognized will generally be capital gain or loss and generally will be long-term capital gain or loss if the U.S. Holder’s holding period for the EGA Class A Common Stock so disposed of

 

194


Table of Contents

exceeds one year. It is unclear, however, whether the redemption rights with respect to the EGA Class A Common Stock may suspend the running of the applicable holding period for this purpose. Long-term capital gain realized by a non-corporate U.S. Holder is currently taxed at a reduced rate. The deduction of capital losses is subject to limitations.

Taxation of Distributions

If the redemption does not qualify as an exchange of EGA Class A Common Stock with respect to a U.S. Holder, such U.S. Holder will be treated as receiving a distribution. Any distributions to U.S. Holders generally will constitute dividends for U.S. federal income tax purposes to the extent paid from our current or accumulated earnings and profits, as determined under U.S. federal income tax principles. Distributions in excess of current and accumulated earnings and profits will constitute a return of capital that will be applied against and reduce (but not below zero) the U.S. Holder’s adjusted tax basis in the EGA Class A Common Stock. Any remaining excess will be treated as gain realized on the sale or other disposition of the EGA Class A Common Stock and will be treated as described above under “— Gain or Loss on Sale, Taxable Exchange, or Other Taxable Disposition of EGA Class A Common Stock.” Dividends we pay to a U.S. Holder that is a taxable corporation generally will qualify for the dividends received deduction if the requisite holding period is satisfied. With certain exceptions, and provided certain holding period requirements are met, dividends we pay to a non-corporate U.S. Holder generally will constitute “qualified dividends” that will be taxable at a reduced rate.

Tax Consequences to Non-U.S. Holders Exercising Redemption Rights

This section is addressed to Non-U.S. Holders of EGA Class A Common Stock that elect to have their EGA Class A Common Stock common stock redeemed for cash as described in the section entitled “Special Meeting of the EGA Stockholders — Redemption Rights.”

Redemption of EGA Class A Common Stock

The characterization for U.S. States federal income tax purposes of the redemption of a Non-U.S. Holder’s EGA Class A Common Stock pursuant to the redemption provisions described in the sections entitled “Special Meeting of the EGA Stockholders — Redemption Rights” generally will correspond to the U.S. federal income tax characterization of such a redemption of a U.S. Holder’s EGA Class A Common Stock, as described above under “Tax Consequences to U.S. Holders Exercising Redemption Rights — Redemption of EGA Class A Common Stock.”

Non-U.S. Holders of EGA Class A Common Stock considering exercising their redemption rights should consult their tax advisors as to whether the redemption of their EGA Class A Common Stock will be treated as a sale or as a distribution under the Code in light of their particular circumstances.

Gain on Sale, Taxable Exchange, or Other Taxable Disposition of EGA Class A Common Stock

Subject to the discussions below under “— Information Reporting and Backup Withholding” and “— FATCA,” if the redemption qualifies as an exchange of EGA Class A Common Stock to a Non-U.S. Holder, such Non-U.S. Holder generally will not be subject to U.S. federal income or withholding tax in respect of gain recognized on a sale of its EGA Class A Common Stock, unless:

 

   

the gain is effectively connected with the conduct of a trade or business by the Non-U.S. Holder within the United States (and, under certain income tax treaties, is attributable to a United States permanent establishment or fixed base maintained by the Non-U.S. Holder), in which case, unless an applicable income tax treaty provides otherwise, the Non-U.S. Holder will generally be subject to the same treatment as a U.S. Holder with respect to the redemption, and a corporate Non-U.S. Holder may be subject to the branch profits tax at a 30% rate (or lower rate as may be specified by an applicable income tax treaty);

 

195


Table of Contents
   

the Non-U.S. Holder is an individual who is present in the United States for 183 days or more in the taxable year in which the redemption takes place and certain other conditions are met, in which case the Non-U.S. Holder will generally be subject to a 30% tax on the individual’s net capital gain for the year; or

 

   

we are or have been a “United States real property holding corporation” for U.S. federal income tax purposes at any time during the shorter of the five-year period ending on the date of disposition or the period that the Non-U.S. Holder held the EGA Class A Common Stock, and, in the case where shares of EGA Class A Common Stock are regularly traded on an established securities market, the Non-U.S. Holder has owned, directly or constructively, more than 5% of EGA Class A Common Stock at any time within the shorter of the five-year period preceding the disposition or such Non-U.S. Holder’s holding period for the shares of EGA Class A Common Stock.

With respect to the third bullet point above (if applicable to a particular Non-U.S. Holder), gain recognized by such Non-U.S. Holder on the sale, exchange or other disposition of the EGA Class A Common Stock will be subject to tax at generally applicable U.S. federal income tax rates. There can be no assurance that EGA Class A Common Stock will be treated as regularly traded on an established securities market for this purpose. EGA does not believe that it is or has been a United States real property holding corporation for U.S. federal income tax purposes but there can no assurance in this regard. EGA would be classified as a United States real property holding corporation if the fair market value of its “United States real property interests” equals or exceeds 50% of the sum of the fair market value of its worldwide real property interests plus its other assets used or held for use in a trade or business, as determined for U.S. federal income tax purposes.

Taxation of Distributions

If the redemption does not qualify as an exchange of EGA Class A Common Stock with respect to a Non-U.S. Holder, the Non-U.S. Holder will be treated as receiving a distribution. Subject to the discussions below under — Information Reporting and Backup Withholding” and “— FATCA,” in general, any distributions we make to a Non-U.S. Holder on shares of EGA Class A Common Stock, to the extent paid out of our current or accumulated earnings and profits (as determined under U.S. federal income tax principles), will constitute dividends for U.S. federal income tax purposes and, provided such dividends are not effectively connected with the Non-U.S. Holder’s conduct of a trade or business within the United States (and, under certain income tax treaties, attributable to a United States permanent establishment or fixed base maintained by the Non-U.S. Holder), the applicable withholding agent will be required to withhold tax from the gross amount of the dividend at a rate of 30%, unless such Non-U.S. Holder is eligible for a reduced rate of withholding tax under an applicable income tax treaty and provides proper certification of its eligibility for such reduced rate. Any distribution not constituting a dividend will be treated first as reducing (but not below zero) the Non-U.S. Holder’s adjusted tax basis in its shares of EGA Class A Common Stock (and, subject to the discussion below under “— Information Reporting and Backup Withholding” and “— FATCA,” and the third bullet point above under “— Tax Consequences to Non-U.S. Holders Exercising Redemption Rights — Gain on Sale, Taxable Exchange or Other Taxable Disposition of EGA Class A Common Stock,” to the extent such distribution does not exceed the adjusted tax basis such amount will generally not be subject to withholding) and, to the extent such distribution exceeds the Non-U.S. Holder’s adjusted tax basis, as gain realized from the sale or other disposition of EGA Class A Common Stock, which will be treated as described above under “— Tax Consequences to Non-U.S. Holders Exercising Redemption Rights — Gain on Sale, Taxable Exchange or Other Taxable Disposition of EGA Class A Common Stock.” In addition, if we determine that we are classified as a United States real property holding corporation, we will withhold 15% of any distribution that exceeds our current and accumulated earnings and profits.

Dividends we pay to a Non-U.S. Holder that are effectively connected with such Non-U.S. Holder’s conduct of a trade or business within the United States (and, under certain income tax treaties, attributable to a United States permanent establishment or fixed base maintained by the Non-U.S. Holder), generally will not be

 

196


Table of Contents

subject to U.S. federal withholding tax, provided such Non-U.S. Holder complies with certain certification and disclosure requirements. Instead, such dividends generally will be subject to U.S. federal income tax, net of certain deductions, at the same graduated individual or corporate rates applicable to U.S. Holders (subject to an exemption or reduction in such tax as may be provided by an applicable income tax treaty). If the Non-U.S. Holder is a corporation, dividends that are effectively connected income may also be subject to a “branch profits tax” at a rate of 30% (or such lower rate as may be specified by an applicable income tax treaty).

Information Reporting and Backup Withholding

Generally information reporting requirements may apply to payments resulting from the redemption of EGA Class A Common Stock. U.S. Holders generally may have to provide their taxpayer identification number and comply with comply certification requirements (usually on an IRS Form W-9) to avoid backup withholding. A Non-U.S. Holder may have to comply with certification procedures to establish that it is not a United States person in order to avoid information reporting and backup withholding requirements. The certification procedures required to claim a reduced rate of withholding under an applicable income tax treaty generally will satisfy a Non-U.S. Holder’s certification requirements necessary to avoid backup withholding as well. Backup withholding is not an additional tax. Any amounts withheld under the backup withholding rules will generally be allowed as a refund or a credit against a U.S. Holder’s or Non-U.S. Holder’s U.S. federal income tax liability provided the required information is timely furnished to the IRS. Holders should consult their tax advisors regarding the application of information reporting and backup withholding to them.

FATCA

Provisions commonly referred to as “FATCA” impose withholding of thirty percent (30%) on payments of dividends including amounts treated as dividends received pursuant to a redemption on EGA Class A Common Stock. On December 13, 2018, the IRS released proposed Treasury regulations that, if finalized in their proposed form, would eliminate the obligation to withhold on gross proceeds from a disposition of any stock, debt instrument, or other property that can produce U.S.-source dividends or interest. Although these proposed Treasury regulations are not final, taxpayers generally may rely on them until final Treasury regulations are issued. In general, no such withholding will be required with respect to a U.S. Holder or an individual Non-U.S. Holder that timely provides the certifications required on a valid IRS Form W-9 or W-8, respectively. Holders potentially subject to withholding include “foreign financial institutions” (which is broadly defined for this purpose and in general includes investment vehicles) and certain other non-U.S. entities unless various U.S. information reporting and due diligence requirements (generally relating to ownership by U.S. persons of interests in or accounts with those entities) have been satisfied, or an exemption applies (typically certified as to by the delivery of a properly completed IRS Form W-8BEN-E). Foreign financial institutions located in jurisdictions that have an intergovernmental agreement with the United States governing FATCA may be subject to different rules. Holders should consult their tax advisors regarding the effects of FATCA on a redemption of EGA Class A Common Stock.

WE URGE HOLDERS OF EGA CLASS A COMMON STOCK CONTEMPLATING EXERCISE OF THEIR REDEMPTION RIGHTS TO CONSULT THEIR TAX ADVISORS CONCERNING THE U.S. FEDERAL, STATE, LOCAL, AND FOREIGN INCOME AND OTHER TAX CONSEQUENCES THEREOF.

Appraisal Rights

Neither EGA stockholders nor holders of EGA Warrants have appraisal rights in connection with the Business Combination under the DGCL.

Required Vote

The consummation of the Business Combination is conditioned upon, among other things, approval by EGA’s stockholders of the Transaction Proposal, the NYSE Proposal, the Charter Proposal, and the Director

 

197


Table of Contents

Election Proposal. The approval of the Transaction Proposal requires the affirmative vote of the holders of a majority of the shares of the EGA Common Stock that are voted at the Special Meeting. Failure to vote by proxy or to vote in person (which would include presence at the virtual Special Meeting) at the Special Meeting, a broker non-vote or an abstention from voting will have no effect on the outcome of the vote on the Transaction Proposal.

As of the Record Date, our Sponsor, directors and officers have agreed to vote and shares of EGA Common Stock owned by them in favor of the Business Combination.

Recommendation of the Board

After careful consideration, the Board unanimously recommends that our stockholders vote “FOR” the approval of the Transaction Proposal. EGA’s directors have interests that may be different from, or in addition to your interests as a stockholder. See “— Interests of Certain Persons in the Business Combination” in this proxy statement.

PROPOSAL NO. 2 — THE NYSE PROPOSAL

In connection with the Business Combination, PubCo, as successor to EGA, intends to issue (subject to customary terms and conditions, including the Closing) approximately 60,000,000 shares of PubCo Class B Common Stock to the Existing Equityholders. Under Section 312.03 of the NYSE Listed Company Manual, stockholder approval is required prior to the issuance of securities in connection with the acquisition of another company if such securities are not issued in a public offering and (a) have, or will have upon issuance, voting power equal to or in excess of 20% of the voting power outstanding before the issuance of common stock (or securities convertible into or exercisable for common stock); or (b) the number of shares of common stock to be issued is or will be equal to or in excess of 20% of the number of shares of common stock outstanding before the issuance of the stock or securities.

In addition, in connection with the Business Combination, pursuant to the Equity Purchase Agreement, PubCo may issue, as successor to EGA, EGA Class A Common Stock and EGA Class B Common Stock in an amount equal to 20% or more of the amount of issued and outstanding EGA Common Stock immediately prior to the Closing.

If the Required EGA Stockholder Approval is received, assuming no redemptions and no repurchases, the Existing Equityholders would own 75.8% of the total voting power of PubCo which would result in significant dilution to our stockholders, and would afford our stockholders a smaller percentage interest in the voting power, liquidation value and aggregate book value of PubCo than our stockholders currently hold in EGA. The percentage above assumes that none of the warrants to purchase 11,833,333 Shares of EGA Class A Common Stock (consisting of 7,500,000 EGA Public Warrants and 4,333,333 Private Placement Warrants issued to the Sponsor) are exercised.

In the event that this Proposal is not approved by our stockholders, the Business Combination may not be consummated.

Required Vote

The consummation of the NYSE Proposal is conditioned upon, among other things, approval by EGA’s stockholders of the Transaction Proposal, the Charter Proposal, the Director Election Proposal, the PubCo Equity Incentive Plan Proposal and the PubCo ESPP Proposal. The approval of the NYSE Proposal requires the affirmative vote of a majority in voting power of the outstanding shares of EGA Common Stock present in person (which includes presence virtually at the Special Meeting) or by proxy at the Special Meeting and entitled

 

198


Table of Contents

to vote thereon, voting together as a single class. Failure to vote in person (which would include presence at the virtual Special Meeting) or by proxy at the Special Meeting will have no effect on the outcome of the vote on the NYSE Proposal. Abstentions and broker non-votes will be counted in connection with the determination of whether a valid quorum is established and will have the same effect as a vote “AGAINST” the NYSE Proposal.

Recommendation of the Board

After careful consideration, the Board unanimously recommends that our stockholders vote “FOR” the approval of the NYSE Proposal.

PROPOSAL NO. 3 — THE CHARTER AND GOVERNANCE PROPOSALS

EGA’s stockholders are being asked to approve and adopt, assuming the Transaction Proposal and the NYSE Proposal are approved and adopted, the A&R PubCo Charter, which if approved would take effect upon the Closing. A copy of the A&R PubCo Charter is attached hereto as Annex B. In addition to the approval of the A&R PubCo Charter, the stockholders are also separately being presented the following Governance Proposals:

 

   

Proposal No. 3(a): A proposal to increase the total number of authorized shares and classes of stock of PubCo to            shares consisting of (i)            shares of preferred stock, par value $0.0001 per share, (ii)            shares of PubCo Class A Common Stock, par value $0.0001 per share, and (iii)            shares of PubCo Class B Common Stock, par value $0.0001 per share.

 

   

Proposal No. 3(b): A proposal to provide for certain additional changes, including among other things, (i) changing the post-Business Combination corporate name from “EG Acquisition Corp.” to “flyExclusive, Inc.,” (ii) making PubCo’s corporate existence perpetual, and (iii) removing certain provisions related to our status as a blank check company that will no longer apply upon the consummation of the Business Combination.

 

   

Proposal No. 3(c): A proposal to provide that the number of authorized shares of any class or classes of stock may be increased or decreased by the affirmative vote of the holders of a majority of the total voting power of the outstanding shares of capital stock entitled to vote thereon, voting together as a single class.

 

   

Proposal No. 3(d): A proposal to provide that the number of directors of PubCo will be fixed from time to time by the vote of the majority of the PubCo Board, which number shall initially be seven.

 

   

Proposal No. 3(e): A proposal to provide that the PubCo Bylaws may only be amended by the affirmative vote of the holders of at least the majority of the voting power of all the then-outstanding shares of voting stock of PubCo with the power to vote generally in an election of PubCo directors, voting together as a single class.

 

   

Proposal No. 3(f): A proposal that each share of PubCo Class A Common Stock and each share of PubCo Class B Common Stock will entitle the holder thereof to one vote on all matters on which stockholders are generally entitled to vote.

The A&R PubCo Charter differs in material respects from the Existing Certificate of Incorporation, and we urge stockholders to carefully consult the full text of the A&R PubCo Charter. The Charter Proposal is conditioned on the approval of the Transaction Proposal. Therefore, if the Transaction Proposal is not approved, the Charter Proposal will have no effect, even if approved by EGA’s stockholders. The Governance Proposals are not conditioned on the approval of any other proposal set forth in this proxy statement; however, the Governance Proposal will not be effected if the Transaction Proposal is not approved.

Required Vote

The consummation of the Charter Proposal is conditioned upon, among other things, approval by EGA’s stockholders of Transaction Proposal. Approval of the Charter Proposal requires the affirmative vote of holders

 

199


Table of Contents

of a majority of the outstanding shares of EGA Common Stock, the affirmative vote of the holders of a majority of the outstanding shares of EGA Class A Common Stock, voting separately as a single class, and the affirmative vote of the holders of a majority of the outstanding shares of EGA Class B Common Stock, voting separately as a single class, entitled to vote thereon at the Special Meeting. Abstentions, broker non-votes and the failure to vote on this proposal will have the same effect as a vote “AGAINST” this proposal.

The Governance Proposals are not conditioned on the approval of any other Proposal set forth in this proxy statement. Approval of the Governance Proposals requires the affirmative vote of holders of a majority of the outstanding shares of EGA Common Stock, the affirmative vote of the holders of a majority of the outstanding shares of EGA Class A Common Stock, voting separately as a single class, and the affirmative vote of the holders of a majority of the outstanding shares of EGA Class B Common Stock, voting separately as a single class, entitled to vote thereon at the Special Meeting. Abstentions, broker non-votes and the failure to vote on this proposal will have the same effect as a vote “AGAINST” this Proposal.

Recommendation of the Board

After careful consideration, the Board unanimously recommends that our stockholders vote “FOR” the approval of the Charter and Governance Proposals. The Board retains the discretion to abandon, and not implement, the aforementioned A&R PubCo Charter at any time before it becomes effective.

The existence of financial and personal interests of our directors and officers may result in conflicts of interest, including a conflict between what may be in the best interests of EGA and its stockholders and what may be best for a director’s personal interests when determining to recommend that stockholders vote for the proposals. See the section entitled “— Interests of Certain Persons in the Business Combination” above for a further discussion.

PROPOSAL NO. 4 — THE DIRECTOR ELECTION PROPOSAL

Upon the Closing, the PubCo Board will consist of seven directors. Assuming the Transaction Proposal is approved at the Special Meeting, holders of EGA Class B Common Stock are being asked to elect seven directors to the PubCo Board, effective upon the Closing of the Business Combination. The election of these directors is contingent upon the closing of the Business Combination.

Nominees

Our Board has nominated each of Thomas James Segrave, Jr., Gary Fegel, Michael S. Fox, Frank B. Holding, Jr., Gregg S. Hymowitz, Peter B. Hopper and Thomas J. Segrave, Sr., to serve as our directors upon the consummation of the Business Combination, with each serving until the 2024 annual meeting of stockholders of PubCo or until such directors’ successors have been duly elected and qualified, or until such directors’ earlier death, resignation, retirement or removal. For more information on the experience of each of these director nominees, see the section entitled “PubCo Management After the Business Combination” in this proxy statement.

Required Vote

If the Transaction Proposal and the NYSE Proposal are not approved, the Director Election Proposal will not be presented at the Special Meeting. Approval of the election of each of the seven directors nominated in the Director Election Proposal requires the affirmative vote of a plurality of the outstanding shares of EGA Class B Common Stock cast by EGA’s stockholders present in person (which includes presence virtually at the Special Meeting) or by proxy at the Special Meeting and entitled to vote thereon. Holders of EGA Class A Common Stock have no right to vote on the election, removal or replacement of any director. Failure to submit a proxy or to vote online at the Special Meeting, broker non-votes and abstentions from voting will have no effect on the Director Election Proposal.

 

200


Table of Contents

The Business Combination is conditioned upon the approval of the Director Election Proposal, subject to the terms of the Equity Purchase Agreement. Notwithstanding the approval of the Director Election Proposal, if the Business Combination is not consummated for any reason, the actions contemplated by the Director Election Proposal will not be effected.

Recommendation of the Board

After careful consideration, the Board unanimously recommends that our stockholders vote “FOR” the election of each of the seven directors nominated in the Director Election Proposal.

PROPOSAL NO. 5 — THE PUBCO EQUITY INCENTIVE PLAN PROPOSAL

EGA’s stockholders are being asked to approve and adopt, assuming the Transaction Proposal and the NYSE Proposal are approved and adopted, the PubCo 2023 Incentive Award Plan, or the 2023 Plan, which if approved would take effect upon the Closing. A copy of the 2023 Plan is attached hereto as Annex D.

Throughout this section, unless otherwise noted, “we,” “us,” “our,” “the Company” and similar terms refer to EGA and its subsidiaries prior to the consummation of the Business Combination, and to PubCo and its subsidiaries after the Business Combination.

Overview

On                2023, the Board adopted the 2023 Plan, subject to stockholder approval. Pursuant to the 2023 Plan, we may grant shares of PubCo Class A Common Stock as long-term equity incentives in the form of stock options, stock appreciation rights, restricted stock, restricted stock units, dividend equivalent rights, or other stock awards to our employees, consultants, and directors, or collectively, participants. We believe that the effective use of long-term equity incentives is essential to attract, motivate, and retain employees and other service providers, to further align participants’ interests with those of our stockholders, and to provide participants incentive compensation opportunities that are competitive with those offered by other companies in the same industry and locations as ours.

Summary of the 2023 Plan

The following is a summary of the principal features of the 2023 Plan, which assumes this Proposal 5 is approved by EGA’s stockholders.

 

Principal Features of
the 2023 Plan

  

Description

Share Reserve:   

shares of PubCo Class A Common Stock.

 

The number of shares available for issuance from the share reserve will be reduced (i) by one share for each share granted pursuant to awards awarded under the 2023 Plan, and (ii) to the extent cash is delivered in lieu of shares of upon the exercise of a stock appreciation right, we will be deemed to have issued the number of shares which were otherwise issuable upon such exercise.

Award Types:   

•  Incentive and nonstatutory stock options

 

•  SARs

 

•  Restricted stock awards

 

•  Restricted stock unit awards (“RSUs”)

 

•  Dividend equivalent rights

Vesting:    Determined by the PubCo Board or a committee designated by the PubCo Board.

 

201


Table of Contents

Principal Features of
the 2023 Plan

  

Description

Repricing:    Repricing of outstanding stock awards is not permitted without the approval of our stockholders, except for certain proportionate capitalization adjustments as set forth in the 2023 Plan.
Termination Date:                    , 2033

Administration

The 2023 Plan will be administered by the PubCo Board or a committee designated by the PubCo Board constituted in a manner that permits grants of awards to our officers or directors and related transactions to be exempt from Section 16(b) of the Exchange Act. The plan administrator will have the full authority to select recipients of the grants, determine the type, terms and conditions of each award (including any vesting schedule), establish additional terms, conditions, rules, or procedures to accommodate rules or laws of applicable non-U.S. jurisdictions, adjust awards, and to take any other action deemed appropriate; however, no action may be taken that is inconsistent with the terms of the 2023 Plan.

To the extent permitted by applicable law, the PubCo Board or designated committee may delegate to a committee, of one or more officers of the Company the authority to make awards or to take other actions pursuant to the 2023 Plan, but in no event shall an officer be delegated the authority to grant awards to, or amend awards held by, individuals who are subject to Section 16 of the Exchange Act, members of the PubCo Board, or officers to whom authority to grant or amend awards has been delegated. Any such delegation will be subject to the restrictions and limits that the PubCo Board or committee specifies at the time of such delegation, and may be rescinded at any time by the PubCo Board.

Available Shares

Subject to adjustment upon certain corporate transactions or events, the maximum aggregate number of shares of our stock which may be issued pursuant to all awards is                 shares of our PubCo Class A Common Stock. Any shares covered by an award that is forfeited, canceled, or expires will be deemed to have not been issued for purposes of determining the maximum aggregate number of shares which may be issued under the 2023 Plan. Shares that actually have been issued under the 2023 Plan pursuant to an award will not be returned to the 2023 Plan and will not become available for future issuance under the 2023 Plan, other than unvested shares that are forfeited or repurchased by the Company. In the event any option or other award granted under the 2023 Plan is exercised through the tendering of shares (either actually or through attestation), or in the event tax withholding obligations are satisfied by tendering or withholding shares, any shares so tendered or withheld are not again available for awards under the 2023 Plan. To the extent that cash is delivered in lieu of shares upon the exercise of a SAR, then we will be deemed, for purposes of applying the limitation on the number of shares, to have issued the number of shares which were otherwise issuable upon such exercise. Shares of PubCo Class A Common Stock we reacquire on the open market or otherwise using cash proceeds from the exercise of options will not be available for awards under the 2023 Plan.

Dividends

No dividend or dividend equivalent will be paid on any unvested award, although the plan administrator may provide in an award agreement that dividends with respect to unvested portions of awards may accrue and be paid when and if the awards vest and shares are actually issued to the participant.

Eligibility and Types of Awards

The 2023 Plan will permit us to grant stock awards, including stock options, SARs, restricted stock, RSUs, and dividend equivalent rights to our employees, directors, and consultants.

 

202


Table of Contents

Stock Options

A stock option may be an incentive stock option within the meaning of, and qualifying under, Section 422 of the Code, or a nonstatutory stock option. However, only our employees (or employees of our parent or subsidiaries, if any) may be granted incentive stock options. Incentive and nonstatutory stock options are granted pursuant to option agreements adopted by the plan administrator. The plan administrator will determine the exercise price for a stock option subject to and in accordance with the terms and conditions of the 2023 Plan, provided that the exercise price of a stock option cannot be less than 100% of the fair market value of PubCo Class A Common Stock on the date of grant (or 110% of the fair market value in the case of certain incentive stock options, as described below). Options granted under the 2023 Plan will become exercisable at the rate specified by the plan administrator.

The plan administrator will determine the term of the stock options granted under the 2023 Plan up to a maximum of ten years, except in the case of certain incentive stock options, as described below. Unless the terms of an optionholder’s stock option agreement provide otherwise, if an optionholder’s relationship with us, or any of our affiliates, ceases for any reason other than disability or death, the optionholder may exercise any options otherwise exercisable as of the date of termination, but only during the post-termination exercise period designated in the optionholder’s stock option award agreement. The optionholder’s stock option award agreement may provide that upon the termination of the optionholder’s relationship with us for cause, the optionholder’s right to exercise his or her options will terminate concurrently with the termination of the service relationship. If an optionholder’s service relationship with us, or any of our affiliates, ceases due to disability or death, or an optionholder dies within a certain period following cessation of service, the optionholder or his or her estate or person who acquired the right to exercise the award by bequest or inheritance may exercise any vested options for a period of 12 months from the date of death. The option term may be extended in the event that exercise of the option within the applicable time periods is prohibited by applicable securities laws or such longer period as specified in the stock option award agreement but in no event beyond the expiration of its term.

Acceptable consideration for the purchase of shares issued upon the exercise of a stock option will be determined by the plan administrator and may include (i) cash or check, (ii) the tender of shares previously owned by the optionholder, (iii) a broker-assisted cashless exercise, (iv) a net exercise of the option, (v) past or future services actually or to be rendered, and (vi) any combination of the foregoing methods of payment.

Unless the plan administrator provides otherwise, awards generally are not transferable, except by will or the laws of descent and distribution.

Incentive stock options may be granted only to our employees (or to employees of our subsidiaries, if any). To the extent that the aggregate fair market value, determined at the time of grant, of shares of our PubCo Class A Common Stock with respect to which incentive stock options are exercisable for the first time by an optionholder during any calendar year under any of our equity plans exceeds $100,000, such options will not qualify as incentive stock options. A stock option granted to any employee who, at the time of the grant, owns or is deemed to own stock representing more than 10% of the voting power of all classes of our stock (or that of our parent or subsidiary, if any) may not be an incentive stock option unless (i) the option exercise price is at least 110% of the fair market value of the stock subject to the option on the date of grant, and (ii) the term of the incentive stock option does not exceed five years from the date of grant.

Stock Appreciation Rights

SARs may be granted under the 2023 Plan either concurrently with the grant of an option or alone, without reference to any related stock option. The plan administrator will determine both the number of shares related to each SAR and the exercise price for a SAR, within the terms and conditions of the 2023 Plan, provided that the exercise price of a SAR cannot be less than 100% of the fair market value of the shares subject thereto on the date of grant. In the case of a SAR granted concurrently with a stock option, the number of shares to which the SAR relates will be reduced in the same proportion that the holder of the stock option exercises the related option.

 

203


Table of Contents

The plan administrator will determine whether to deliver cash in lieu of shares upon the exercise of a SAR. If shares are issued, the number of shares that will be issued upon the exercise of a SAR is determined by dividing (i) the number of shares of PubCo Class A Common Stock as to which the SAR is exercised multiplied by the amount of the appreciation in such shares, by (ii) the fair market value of a share of PubCo Class A Common Stock on the exercise date. If the plan administrator elects to pay the holder of the SAR cash in lieu of shares, the holder of the SAR will receive cash equal to the fair market value on the exercise date of any or all of the shares that would otherwise be issuable.

The exercise of a SAR related to a stock option is permissible only to the extent that the stock option is exercisable under the terms of the 2023 Plan on the date of surrender. Any incentive stock option surrendered will be deemed to have been converted into a nonstatutory stock option immediately prior to such surrender.

Restricted Stock

Restricted stock awards are awards of shares of our PubCo Class A Common Stock that are subject to established terms and conditions. The plan administrator sets the terms of the restricted stock awards, including the size of the restricted stock award, the price (if any) to be paid by the recipient, and the vesting schedule and criteria (which may include continued service to us for a period of time or the achievement of performance criteria). If a participant’s service terminates before the restricted stock is fully vested, all of the unvested shares generally will be forfeited to, or repurchased by, us.

Restricted Stock Units

An RSU is a right to receive stock, cash equal to the value of a share of stock, or other securities, or a combination of these three elements, at the end of a set period or the attainment of performance criteria. No stock is issued at the time of grant. The plan administrator sets the terms of the RSU award, including the size of the RSU award, the consideration (if any) to be paid by the recipient, vesting schedule, and criteria and form (stock or cash) in which the award will be settled. If a participant’s service terminates before the RSU is fully vested, the unvested portion of the RSU award generally will be forfeited to us.

Dividend Equivalent Rights

Dividend equivalent rights entitle the recipient to compensation measured by dividends paid with respect to a specified number of shares.

Performance-Based Awards

The 2023 Plan establishes procedures for the Company to grant performance-based awards, meaning awards structured so that they will vest only upon the achievement of performance criteria established by the plan administrator for a specified performance period. Performance criteria may be measured on an absolute (e.g., plan or budget) or relative basis, and may be established on a corporate-wide basis or with respect to one or more business units, divisions, subsidiaries or business segments, or may be established on an individual basis. Relative performance may be measured against a group of peer companies, a financial market index or other acceptable objective and quantifiable indices. The plan administrator will have the discretion to adjust the minimum level of achievement required for achievement of performance awards if the plan administrator determines that a change in our business, operations, corporate structure or capital structure, the manner in which we conduct our business, or other events or circumstances render the performance objectives unsuitable. The plan administrator will also have the discretion to adjust the performance objectives for other material events not originally contemplated when the performance objectives were established, such as extraordinary gains and losses, the effect of changes in accounting standards or principles, acquisitions or divestitures, changes in tax rules or regulations, capital transactions, restructuring, nonrecurring gains or losses or other unusual items.

 

204


Table of Contents

The business measures that may be used to establish the performance criteria may include one of, or combination of, the following:

 

   

Net earnings or net income (before or after taxes);

 

   

Earnings per share;

 

   

Net sales growth;

 

   

Net operating profit;

 

   

Return measures (including, but not limited to, return on assets, capital, equity, or sales);

 

   

Cash flow (including, but not limited to, operating cash flow, free cash flow, and cash flow return on capital);

 

   

Cash flow per share;

 

   

Earnings before or after taxes, interest, depreciation, and/or amortization;

 

   

Gross or operating margins;

 

   

Productivity ratios;

 

   

Share price (including, but not limited to, growth measures and total shareholder return);

 

   

Expense targets or ratios;

 

   

Charge-off levels;

 

   

Improvement in or attainment of revenue levels;

 

   

Margins;

 

   

Operating efficiency;

 

   

Operating expenses;

 

   

Economic value added;

 

   

Improvement in or attainment of expense levels;

 

   

Improvement in or attainment of working capital levels;

 

   

Debt reduction;

 

   

Capital targets;

 

   

Consummation of acquisitions, dispositions, projects or other specific events or transactions; or

 

   

Other significant operational or business milestones.

Corporate Transactions

Effective upon the consummation of a corporate transaction (such as a merger or other acquisition of the Company), all outstanding awards under the 2023 Plan will terminate unless they are assumed in connection with the corporate transaction.

The plan administrator has the authority to determine, before or at the time of any corporate transaction, the impact that the corporate transaction will have on outstanding awards under the 2023 Plan. For example, the plan administrator may determine that (i) awards will vest and become exercisable, or that other restrictions on such awards will lapse, (ii) awards will be assumed by the surviving corporation in the corporate transaction or replaced with awards that have substantially equivalent terms, (iii) participants will receive a payment in satisfaction of outstanding awards, and (iv) in the case of options and SARs, participants will receive a payment in an amount equal to the amount, if any, by which the fair market value of the shares subject to award exceeds the exercise price. The plan administrator is not required to treat all awards in the same way.

 

205


Table of Contents

Tax Withholding

The plan administrator may require a participant to satisfy any federal, state, local, or foreign tax withholding obligation relating to a stock award by (i) causing the participant to tender a cash payment, (ii) withholding shares from the shares issued or otherwise issuable to the participant in connection with the award, (iii) delivering already-owned shares, (iv) selling shares from the shares issued or otherwise issuable to the participant in connection with the award, (v) withholding cash from an award settled in cash or other amounts payable to the participant, and/or (vi) any other means that the plan administrator determines both to comply with applicable laws and be consistent with the purposes of the 2023 Plan.

Clawback Policy

All awards under the 2023 Plan will be subject to reduction, forfeiture or recoupment to the extent necessary to comply with any applicable clawback, forfeiture or other similar policy adopted by the PubCo Board and as in effect from time to time or applicable law. Further, to the extent that a participant receives any amount in excess of the amount that the participant should otherwise have received under the terms of an award for any reason (including, without limitation, by reason of a financial restatement, mistake in calculations or other administrative error), the participant may be required to repay any such excess amount to the Company.

Amendment and Termination

The PubCo Board generally may amend, suspend, or terminate the 2023 Plan. However, it may not amend the 2023 Plan without stockholder approval for certain actions, such as an increase in the number of shares reserved under the 2023 Plan, modifications to the provisions of the 2023 Plan regarding the grant of incentive stock options, modifications to the provisions of the 2023 Plan regarding the exercise prices at which shares may be offered pursuant to options, extension of the expiration date of the 2023 Plan, and certain modifications to awards, such as reducing the exercise price per share, canceling and regranting new awards with lower prices per share than the original prices per share of the cancelled awards, or canceling any awards in exchange for cash or the grant of replacement awards with an exercise price that is less than the exercise price of the original awards.

Summary of Federal Income Tax Consequences of the 2023 Plan

The following summary is intended only as a general guide to certain U.S. federal income tax consequences under current law of participation in the 2023 Plan and does not attempt to describe all possible federal or other tax consequences of such participation or tax consequences based on any participant’s particular circumstances. The summary does not purport to be complete, and it does not address the tax consequences of the participant’s death, any tax laws of any municipality, state or foreign country in which a participant might reside, or any other laws other than U.S. federal income tax laws. Furthermore, the tax consequences are complex and subject to change, and a participant’s particular situation may be such that some variation of the described rules is applicable. Recipients of awards under the 2023 Plan should consult their own tax advisors to determine the tax consequences to them as a result of their particular circumstances.

Incentive Stock Options

A participant recognizes no taxable income for regular income tax purposes as a result of the grant or exercise of an incentive stock option qualifying under Section 422 of the Code.

If a participant holds stock acquired through exercise of an incentive stock option for more than two years from the date on which the option was granted and more than one year after the date the option was exercised for those shares, any gain or loss on a disposition of those shares (a “qualifying disposition”) will be a long-term capital gain or loss. Upon such a qualifying disposition, we will not be entitled to any income tax deduction.

 

206


Table of Contents

If a participant disposes of underlying shares within two years after the date of grant of the option or within one year after the date of exercise of the option (a “disqualifying disposition”), the difference between the fair market value of the shares on the option exercise date and the exercise price (not to exceed the gain realized on the sale if the disposition is a transaction with respect to which a loss, if sustained, would be recognized) will be taxed to the participant as ordinary income at the time of disposition. Any gain in excess of that amount will be a capital gain. If a loss is recognized, there will be no ordinary income, and such loss will be a capital loss. To the extent the participant recognizes ordinary income by reason of a disqualifying disposition, generally we will be entitled (subject to the requirement of reasonableness, the provisions of Section 162(m) and other provisions of the Code limiting the deduction of compensation, and the satisfaction of a tax-reporting obligation) to a corresponding income tax deduction in the tax year in which the disqualifying disposition occurs.

The difference between the option exercise price and the fair market value of the shares on the exercise date of an incentive stock option is treated as an adjustment in computing the participant’s alternative minimum taxable income and may subject the participant to alternative minimum tax liability for the year of exercise. Special rules may apply after exercise for (i) sales of the shares in a disqualifying disposition, (ii) basis adjustments for computing alternative minimum taxable income on a subsequent sale of the shares, and (iii) tax credits that may be available to participants subject to the alternative minimum tax.

Nonstatutory Stock Options

Options not designated or qualifying as incentive stock options will be nonstatutory stock options having no special tax status. A participant generally recognizes no taxable income upon the grant of such an option so long as (i) the exercise price is no less than the fair market value of the stock on the date of grant, and (ii) the option (and not the underlying stock) at such time does not have a readily ascertainable fair market value (as defined in Treasury Regulations under the Code). Upon exercise of a nonstatutory stock option, the participant normally recognizes ordinary income in the amount of the difference between the option exercise price and the then-fair market value of the shares purchased, and withholding of income and employment taxes will apply if the participant is or was an employee. Generally, we will be entitled (subject to the requirement of reasonableness, the provisions of Section 162(m) and other provisions of the Code limiting the deduction of compensation, and the satisfaction of a tax-reporting obligation) to an income tax deduction in the tax year in which such ordinary income is recognized by the participant.

Upon the disposition of stock acquired by the exercise of a nonstatutory stock option, any recognized gain or loss, based on the difference between the sale price and the fair market value on the exercise date, will be taxed as capital gain or loss, which will be short-term or long-term gain or loss, depending on the holding period of the stock.

Stock Appreciation Rights

A participant will not normally recognize taxable income upon the receipt of a SAR. Upon the exercise of a SAR, the participant will recognize ordinary income in an amount equal to the excess of the fair market value of the underlying shares of PubCo Class A Common Stock on the exercise date over the exercise price. If the participant is an employee, such ordinary income generally is subject to withholding of income and employment taxes. We generally will be entitled to a deduction equal to the amount of ordinary income recognized by the participant in connection with the exercise of the SAR (subject to the requirement of reasonableness, the provisions of Section 162(m) and other provisions of the Code limiting the deduction of compensation, and the satisfaction of a tax-reporting obligation).

Restricted Stock

A participant acquiring restricted stock generally will recognize ordinary income equal to the difference between the fair market value of the shares on the “determination date” (as defined below) and the purchase price

 

207


Table of Contents

paid for such shares, if any. If the participant is an employee, such ordinary income generally is subject to withholding of income and employment taxes. The “determination date” is the date on which the participant acquires the shares unless they are subject to a substantial risk of forfeiture and are not transferable, in which case the determination date is the earliest of (i) the date the shares become transferable, (ii) the date the shares are no longer subject to a substantial risk of forfeiture, and (iii) the date the shares are acquired if the participant makes a timely election under Code Section 83(b). If the shares are subject to a substantial risk of forfeiture and not transferable when issued, the participant may elect, pursuant to Section 83(b) of the Code, to have the date of acquisition be the determination date by filing an election with the IRS, and other provisions, no later than 30 days after the date the shares are acquired. Upon the taxable disposition of shares acquired pursuant to a restricted stock award, any gain or loss, based on the difference between the sale price and the fair market value on the determination date, will generally be taxed as capital gain or loss; however, for any shares returned to the Company pursuant to a forfeiture provision, a participant’s loss may be computed based only on the purchase price (if any) of the shares and may not take into account any income recognized by reason of a Section 83(b) election. Such gain or loss will be long-term or short-term depending on whether the stock was held for more than one year. We generally will be entitled (subject to the requirement of reasonableness, the provisions of Section 162(m) and other provisions of the Code limiting the deduction of compensation, and the satisfaction of a tax reporting obligation) to a corresponding income tax deduction in the year in which the ordinary income from restricted stock is recognized by the participant.

Restricted Stock Units

A participant will not normally recognize taxable income upon receipt of an RSU award. In general, the participant will recognize ordinary income in the year in which the units vest and are settled in an amount equal to any cash received and/or the fair market value of any nonrestricted shares received. If the participant is an employee, such ordinary income generally is subject to withholding of income and employment taxes. We generally will be entitled (subject to the requirement of reasonableness, the provisions of Section 162(m) and other provisions of the Code limiting the deduction of compensation, and the satisfaction of a tax reporting obligation) to an income tax deduction equal to the amount of ordinary income recognized by the participant.

Dividend Equivalent Rights

A recipient of dividend equivalent rights generally will recognize ordinary income at the time the dividend equivalent right is paid. If required, income and employment tax must be withheld on the income recognized by the participant. We will generally be entitled (subject to the requirement of reasonableness, the provisions of Section 162(m) and other provisions of the Code limiting the deduction of compensation, and the satisfaction of a tax reporting obligation) to an income tax deduction equal to the amount of ordinary income recognized by the participant.

Other Awards

We generally will be entitled to an income tax deduction in connection with an award under the 2023 Plan in an amount equal to the ordinary income realized by the participant at the time the participant recognizes such income (subject to the requirement of reasonableness, the provisions of Section 162(m) and other provisions of the Code limiting the deduction of compensation, and the satisfaction of a tax-reporting obligation). Participants typically are subject to income (and employment) tax and recognize such tax at the time that an award is granted, exercised, vests, or becomes nonforfeitable, unless the award provides for a further deferral.

Section 409A of the Code

Section 409A of the Code (“Section 409A”) imposes certain requirements on nonqualified deferred compensation arrangements. Most awards granted under the 2023 Plan will be designed to qualify for an exception from the requirements of Section 409A. Certain awards under the 2023 Plan, however, may be subject

 

208


Table of Contents

to the requirements of Section 409A in form and in operation. Awards that are subject to Section 409A will generally be designed to meet the conditions under Section 409A for avoiding the adverse tax consequences resulting from a failure to comply with Section 409A. If an award under the 2023 Plan is subject to Section 409A and fails to satisfy the requirements of Section 409A, the recipient of that award may recognize ordinary income on the amounts deferred under the award, to the extent vested, which may be before the compensation is actually or constructively received.

Also, if an award that is subject to Section 409A fails to comply with the requirements of Section 409A, Section 409A imposes an additional 20% federal penalty tax on the participant’s compensation recognized as ordinary income, as well as interest on such deferred compensation.

Impact of Section 162(m) and other Limitations on Tax Deductibility of Awards Under the 2023 Plan

Section 162(m) of the Code limits the deductibility for federal income tax purposes of certain compensation paid to any of our covered employees in excess of $1 million. For purposes of Section 162(m), the term “covered employee” generally includes our chief executive officer, our chief financial officer, our three other most highly compensated officers, any individual who was a covered employee for any taxable year beginning after December 31, 2016, and, for any taxable year beginning after December 31, 2026, the next five highest-compensated employees. Compensation attributable to awards under the 2023 Plan either on its own or when combined with all other types of compensation received by a covered employee from the Company, may cause this limitation to be exceeded in any particular year.

Required Vote

If the Transaction Proposal and the NYSE Proposal are not approved, the PubCo Equity Incentive Plan Proposal will not be presented at the Special Meeting. Approval of the PubCo Equity Incentive Plan Proposal requires the affirmative vote of a majority in voting power of the outstanding shares of EGA Common Stock present in person (which would include presence at the virtual Special Meeting) or by proxy at the Special Meeting and entitled to vote thereon, voting as a single class. Failure to vote in person (which would include presence at the virtual Special Meeting) or by proxy at the Special Meeting will have no effect on the outcome of the vote on the PubCo Equity Incentive Plan Proposal. Abstentions and broker non-votes will be counted in connection with the determination of whether a valid quorum is established and will have the same effect as a vote “AGAINST” the PubCo Equity Incentive Plan Proposal.

Recommendation

After careful consideration, the Board unanimously recommends that our stockholders vote “FOR” the approval of the PubCo Equity Incentive Plan Proposal.

PROPOSAL NO. 6 — PUBCO ESPP PROPOSAL

EGA’s stockholders are being asked to approve and adopt, assuming the Transaction Proposal and the NYSE Proposal are approved and adopted, the PubCo 2023 Employee Stock Purchase Plan, or the ESPP, which if approved would take effect upon the Closing. A copy of the ESPP is attached hereto as Annex F.

Throughout this section, unless otherwise noted, “we,” “us,” “our,” “the Company” and similar terms refer to EGA and its subsidiaries prior to the consummation of the Business Combination, and to PubCo and its subsidiaries after the Business Combination.

Overview

On                2023, the Board adopted the ESPP, subject to stockholder approval. The ESPP is a benefit that we intend to make broadly available to our employees following the Business Combination that will allow them

 

209


Table of Contents

to purchase shares of the Company’s Class A Common Stock at a discount. The ESPP authorizes the issuance of purchase rights covering up to                  shares of our Class A Common Stock. We believe that the ESPP is an important tool to assist us in recruiting and motivating qualified personnel to help us achieve our business goals, including creating long-term value for stockholders. Stockholder approval of the ESPP will allow the ESPP to qualify as an “employee stock purchase plan” under Section 423 of the Code, which can afford special tax treatment to plan participants.

Summary of the ESPP

The following is a summary of the principal features of the ESPP. This summary is qualified in its entirety by reference to the full text of the ESPP, which is attached as Annex F to this Proxy Statement and incorporated herein by reference.

Purpose

The purpose of the ESPP is to provide eligible employees with a convenient means of acquiring an equity interest in the Company through payroll deductions, to enhance such employees’ sense of participation in the affairs of the Company, and to provide an incentive for continued employment.

Administration

The ESPP will generally be administered by our Compensation Committee, unless the PubCo Board determines to administer the ESPP itself. The administrator has full power and authority to interpret the provisions of the ESPP, determine eligibility and adjudicate all disputes arising under the ESPP, determine the terms and conditions of any right to purchase shares under the ESPP, establish rules and appoint agents for proper administration of the ESPP, amend outstanding rights to purchase shares under the ESPP, and generally make any other determination or take any other action the administrator deems necessary or desirable. The Company will pay all reasonable expenses incurred in connection with the administration of the ESPP. Subject to applicable law, no member of the PubCo Board or committee will be liable for any action or determination made in good faith in connection with the operation, administration, or interpretation of the ESPP.

Eligibility and Participation

All employees of the Company and its subsidiaries as designated from time to time by the administrator are eligible to participate in the ESPP, except that the administrator may exclude one or more of the following categories of employees from participating: (i) any employee who has a period of employment with the Company of less than two years (or some shorter period of employment as may be established by the administrator); (b) any employee whose customary employment is less than 20 hours per week (or at the discretion of the administrator a threshold less than 20 hours per week); (c) any employee whose customary employment is less than five months (or at the discretion of the administrator a threshold less than five months) in any calendar year; or (d) any employee who is a “highly compensated employee” as defined in Section 414(q) of the Code (provided that the administrator may also exclude subsets of highly compensated employees to the extent permitted by Section 423 of the Code and the regulations issued thereunder). In addition, any employee who, together with any other person whose stock would be attributed to such employee pursuant to Section 424(d) of the Code, owns stock or holds options to purchase stock possessing 5% or more of the total combined voting power or value of all classes of stock of the Company or who, as a result of being granted an option under ESPP, would own stock or hold options to purchase stock possessing 5% or more of the total combined voting power or value of all classes of stock of the Company, is excluded from participation in the ESPP.

Offering Periods

Generally, there will be two six-month offering periods under the ESPP each calendar year, the first commencing on January 1 and ending on June 30, and the second commencing on July 1 and ending on

 

210


Table of Contents

December 31. The administrator may establish additional or alternative sequential or overlapping offering periods, which may have different durations, but no offering period may exceed 27 months. The first day of each offering period will be the date of grant for that offering period, and the last day of each offering period will be the purchase date for that offering period.

For each offering period, the administrator will establish the maximum number of shares that each participating employee may purchase pursuant to the ESPP. The maximum for each offering period will be the number of shares that is the lesser of (i) the number of shares determined by dividing 12,500 by the fair market value of a share of our Class A Common Stock on the date of grant, or (ii) 50,000 shares. In addition, as required by Section 423 of the Code, no participant will be entitled to purchase shares at a rate that exceeds $25,000 in fair market value during any calendar year.

Payroll Deductions and Stock Purchases

Eligible employees may participate in the ESPP only by means of payroll deductions. Payroll deductions with respect to the ESPP may be no less than 1% nor more than 10% (or such greater percentage established by the administrator before an offering begins) of the participant’s base compensation (as defined in the ESPP). Payroll deductions are accumulated during the offering period as part of the general funds of the Company. Interest will not be paid on any such payroll deductions, unless the administrator elects to make interest payments to all participants on a non-discriminatory basis.

During an offering period, a participant may elect to decrease the amount to be withheld as many times as desired or to stop further withholding. Any change will be effective on the first day of the first pay period that is at least seven days after such notice is received; however, no change in withholding is permitted during the last 30 days of an offering period.

So long as a participant is enrolled, such participant will automatically exercise the option to acquire the number of whole shares on the purchase dates that may be purchased with such participant’s accumulated payroll deductions at a purchase price per share equal to 85% of the lesser of (i) the closing selling price per share of Class A Common Stock on the first day of the offering period (i.e., the date of grant) or (ii) the closing selling price per share of Class A Common Stock on the last day of the offering period (i.e., the purchase date), provided that such number of whole shares purchased on such purchase date may not exceed the number of shares subject to such participant’s option. Any portion of an option remaining unexercised will expire at the end of the offering period.

Any cash balance remaining in participant’s account following purchase of the shares on the purchase date will be refunded to the participant as soon as practicable after such purchase date, provided, however, that the Company may establish procedures whereby cash amounts less than the amount necessary to purchase a whole share may be retained in the participant’s account and applied toward the purchase of shares in a subsequent offering period.

Holding Period

The compensation committee of the PubCo Board may, in its discretion, impose a minimum holding period on shares purchased under the ESPP, during which each participant’s right to transfer or otherwise dispose of shares will be restricted for a specified period of time, unless such holding period is prohibited by applicable law. The holding period will commence on the purchase date and will continue for a period established by the compensation committee of the PubCo Board, but not beyond the later of the second anniversary of the date of grant or the first anniversary of the purchase date. Any such holding period may be imposed for all shares purchased during a particular offering period.

 

211


Table of Contents

Enrollment and Withdrawal

In order to participate in the ESPP, an eligible employee must enroll by completing an enrollment form not later than three days before the first day of the offering period. An eligible employee who has not enrolled by such date may not participate in an offering period, but will, if still eligible, be able to participate in subsequent offering periods. Once enrolled, a participant’s enrollment carries forward to each subsequent offering period until the participant’s employment ends or the participant withdraws from participation.

A participant may withdraw from an offering period at any time up to 15 days (or such other period established by the administrator) prior to the end of the offering period. Once withdrawn, a participant may not again participate in the offering period in which they withdrew. Withdrawing does not waive the participant’s right to participate in future offering periods. Upon withdrawal, a participant’s accumulated payroll deductions will be returned as soon as practicable, without interest (unless otherwise determined by the administrator).

Effect of Termination of Employment

In the event of a participant’s termination of employment for any reason (including for retirement, disability, or death) or failure to remain eligible to participate in the ESPP, any payroll deductions credited to such participant’s account and not previously used to purchase shares will be returned to the participant as soon as practicable, without interest (unless otherwise determined by the administrator).

Stockholder Rights

No participant will have any rights as a stockholder of the Company with respect to any shares subject to an option under the ESPP until (i) the option has been validly exercised, (ii) full payment has been made for the shares, and (iii) the shares have been actually delivered to the participant.

Non-Transferability

Neither payroll deductions credited to a participant’s account nor any rights with regard to the exercise of an option or to receive shares under the ESPP may be assigned, transferred, pledged, or otherwise disposed of in any way other than by will or the law of descent and distribution. A participant may designate a beneficiary, however, who will receive any shares and/or cash owed to the participant following the participant’s death.

Adjustments

In the event a change is made to the Company’s Class A Common Stock by reason of a stock split, stock dividend, recapitalization, recombination of shares, exchange of shares, or other change affecting the outstanding Class A Common Stock as a class without the Company’s receipt of consideration, the administrator will make appropriate adjustments to (i) the maximum number and class of securities issuable under the ESPP and (ii) the number and class of securities and price per share in effect under each outstanding option in order to prevent the dilution or enlargement of benefits thereunder.

Corporate Transactions

In the event of a corporate transaction (such as a merger or other acquisition of the Company), the PubCo Board, in its sole discretion, may arrange for the acquiring corporation to assume the Company’s rights and obligations under the ESPP. If no such arrangement is made, the ESPP will terminate and all outstanding options will terminate to the extent they are not exercised as of the date of the corporate transaction. In the event of such termination, the payroll deductions not previously used to purchase shares will be returned to the participant, without interest (unless otherwise determined by the administrator).

 

212


Table of Contents

Tax Matters

Each participant in the ESPP is responsible for all federal, state, local or other taxes of any nature imposed by applicable law in connection with the purchase of stock under the ESPP. If the administrator determines that the Company is required to withhold taxes in connection with the purchase of stock under the ESPP, then the Company will be authorized to withhold and pay such tax out of any shares purchased by the participant or from the participant’s salary or any other funds otherwise payable to the participant, or, prior to and as a condition of exercising such option, the Company may require that the participant pay to it in cash the amount of any such tax which the administrator, in good faith, determines is required to be withheld.

Participants are encouraged to consult with their personal tax advisors regarding the impact of any purchase or disposition of stock pursuant to the ESPP.

Amendment and Termination

The ESPP will terminate on                , unless earlier terminated by the PubCo Board or at such time as all available shares under the ESPP have been issued. Following any such termination, no further purchase rights may be granted under the ESPP, but such termination will not affect any purchase rights granted prior to such termination.

The PubCo Board generally may amend, suspend, or terminate the ESPP without stockholder approval. However, it may not amend the ESPP without stockholder approval for any amendment that would: (a) increase the aggregate number of shares that may be issued pursuant to the ESPP, (b) change the formula by which the number of shares which any participant may purchase is determined, or (c) make any other material change for which stockholder approval is required by the rules of the principal stock exchange or market on which the Company’s stock is then traded.

Section 423 of the Code and regulations promulgated thereunder may also impose stockholder approval requirements in connection with certain amendments to the ESPP.

Summary of Federal Income Tax Consequences of the ESPP

The following summary is intended only as a general guide to certain U.S. federal income tax consequences under current law of participation in the ESPP and does not attempt to describe all possible federal or other tax consequences of such participation or tax consequences based on any participant’s particular circumstances. The summary does not purport to be complete, and it does not address the tax consequences of the participant’s death, any tax laws of any municipality, state or foreign country in which a participant might reside, or any other laws other than U.S. federal income tax laws. Furthermore, the tax consequences are complex and subject to change, and a participant’s particular situation may be such that some variation of the described rules is applicable. ESPP participants should consult their own tax advisors to determine the tax consequences to them as a result of their particular circumstances.

The ESPP is intended to qualify as an “employee stock purchase plan” under the provisions of Section 423 of the Code. Under such a plan, no taxable income is recognized by a participant either at the time a right is granted to purchase shares under the ESPP or at the time shares are purchased thereunder. The amounts deducted from a participant’s pay to purchase shares under the ESPP will be included in the participant’s compensation income and subject to all taxes normally applicable to compensation income, including federal, state and local income taxes and social security taxes. A participant will recognize income or loss in the year in which a sale or other disposition is made of the shares purchased under the ESPP as described below.

If a participant disposes of shares acquired under the ESPP more than two years after the grant date (which for each offering period is the first day of that offering period) and more than one year after the purchase date

 

213


Table of Contents

(which is generally the last day of the offering period), or if a participant dies while owning such shares, then upon such qualifying disposition or death, the participant will recognize ordinary income subject to federal income tax equal to the lesser of (a) the excess of the fair market value of the stock on the date of the qualifying disposition or death over the purchase price and (b) the excess of the fair market value of the stock on the grant date over the exercise price. The federal long-term capital gain tax rate will apply to the excess, if any, of the amount realized upon the disposition over the sum of the purchase price and the amount of ordinary income recognized upon disposition. If a qualifying disposition produces a loss (the value of the shares on the date of disposition is less than the purchase price), no ordinary income will be recognized and federal long-term capital loss will apply, provided that the disposition involves certain unrelated parties.

If a participant disposes of the shares within two years after the grant date or within one year after the purchase date (other than by transfer to the participant’s estate or transfer by bequest or inheritance upon the death of a participant while owning shares) a “disqualifying disposition” will have occurred. Upon a disqualifying disposition, the difference between the fair market value of the shares on the date of purchase and the purchase price will be taxed to the participant as ordinary income and will be deductible by us (subject to the requirement of reasonableness, the provisions of Section 162(m) of the Code (as discussed below), and the satisfaction of a tax reporting obligation). The difference, if any, of the amount realized upon the disposition over the market value of the shares on the date of purchase will be taxed as long-term or short-term capital gain or loss, depending on the holding period and the market value of the shares on the date of disposition.

Section 162(m) of the Code limits the deductibility for federal income tax purposes of certain compensation paid to any of our covered employees in excess of $1 million. For purposes of Section 162(m), the term “covered employee” generally includes our chief executive officer, our chief financial officer, and our three other most highly compensated officers, and any individual who was a covered employee for any taxable year beginning after December 31, 2016, and, for any taxable year beginning after December 31, 2026, our next five highest-compensated employees. Compensation attributable to awards under the ESPP, either on its own or when combined with all other types of compensation received by a covered employee from the Company, may cause this limitation to be exceeded in any particular year.

Required Vote

If the Transaction Proposal and the NYSE Proposal are not approved, the PubCo ESPP Proposal will not be presented at the Special Meeting. Approval of the PubCo ESPP Proposal requires the affirmative vote of a majority in voting power of the outstanding shares of EGA Common Stock present in person (which would include presence at the virtual Special Meeting) or by proxy at the Special Meeting and entitled to vote thereon, voting as a single class. Failure to vote in person (which would include presence at the virtual Special Meeting) or by proxy at the Special Meeting will have no effect on the outcome of the vote on the PubCo ESPP Proposal. Abstentions and broker non-votes will be counted in connection with the determination of whether a valid quorum is established and will have the same effect as a vote “AGAINST” the PubCo ESPP Proposal.

Recommendation

After careful consideration, the Board unanimously recommends that our stockholders vote “FOR” the approval of the PubCo ESPP Proposal.

PROPOSAL NO. 7 — THE ADJOURNMENT PROPOSAL

In the event there are not sufficient votes for, or otherwise in connection with, the adoption of the Transaction Proposal, the NYSE Proposal, the Charter Proposal, the Director Election Proposal, the PubCo Equity Incentive Plan Proposal or the PubCo ESPP Proposal, the Board may adjourn the Special Meeting to a later date, or dates, if necessary, to permit further solicitation of proxies. In no event will EGA seek adjournment

 

214


Table of Contents

which would result in soliciting of proxies, having a stockholder vote, or otherwise consummating a business combination after December 28, 2023 (or such earlier date after May 28, 2023 as determined by our Board), or any extended term.

Required Vote

The approval of the Adjournment Proposal requires the affirmative vote of a majority in voting power of the outstanding shares of stock of EGA present in person (which includes presence virtually at the Special Meeting) or by proxy at the Special Meeting and entitled to vote thereon, voting as a single class. Adoption of the Adjournment Proposal is not conditioned upon the adoption of any of the other proposals.

Recommendation of the Board

After careful consideration, the Board unanimously recommends that our stockholders vote “FOR” the adoption of the PubCo Equity Incentive Plan Proposal, if necessary.

 

215


Table of Contents

OTHER INFORMATION ABOUT EGA

Introduction

EGA is a blank check company incorporated in Delaware on January 28, 2021, formed for the purpose of effecting a merger, capital stock exchange, asset acquisition, stock purchase, reorganization or similar business combination with one or more businesses. Based on its business activities, EGA is a “shell company” as defined under the Exchange Act because it has no operations and nominal assets consisting almost entirely of cash. Although EGA is not limited to a particular industry or geographic region for purposes of consummating a business combination, EGA has focused its search for an initial business combination on companies within the transportation and real assets, financial services, financial services technology, healthcare, real estate, and sustainability-focused businesses.

EGA has not commenced any operations nor generated any revenue to date. EGA generates non-operating income in the form of interest income from the proceeds derived from the IPO.

IPO

The registration statement for EGA’s IPO was declared effective on May 25, 2021. On May 28, 2021, EGA consummated the IPO of 22,500,000 EGA Units, generating gross proceeds of $225,000,000. Simultaneously with the closing of the IPO, EGA consummated the sale of 4,333,333 Private Placement Warrants at a price of $1.50 per Private Placement Warrant in a private placement to our Sponsor, generating gross proceeds of $6,500,000.

Following the closing of the IPO on May 28, 2021, an amount of $225,000,000 — $10.00 per EGA Unit — from the net proceeds of the sale of the EGA Units in the IPO and the sale of the Private Placement Warrants was placed in the Trust Account and invested in U.S. government securities, within the meaning set forth in Section 2(a)(16) of the Investment Company Act, with a maturity of 185 days or less or in any open-ended investment company that holds itself out as a money market fund selected by EGA meeting the conditions of Rule 2a-7 of the Investment Company Act, as determined by EGA, until the earlier of: (a) the completion of an initial business combination; (b) the redemption of any public shares properly submitted in connection with a stockholder vote to amend EGA’s Amended and Restated Certificate of Incorporation, dated as of May 25, 2021 (i) to modify the substance or timing of the obligation to redeem 100% of the public shares if the Company does not complete the initial business combination within 24 months from the closing of the IPO or (ii) with respect to any other provision relating to stockholders’ rights or pre-initial business combination activity; and (c) the redemption of the public shares if the Company does not complete the initial business combination within 24 months from the closing of the IPO, subject to applicable law.

Transaction costs incurred in connection with the IPO amounted to $13,000,756, consisting of $4,500,000 of underwriting fees, $7,875,000 of deferred underwriting fees and $625,756 of other offering costs. The Company recorded $12,609,646 of offering costs as a reduction of equity in connection with the EGA Class A Common Stock included in the Units. The Company immediately expensed $391,110 of offering costs in connection with the EGA Public Warrants that were classified as liabilities. As of August 10, 2023, there was $44,675,017 held in investments and cash held in the Trust Account and $651,189 of cash held outside the Trust Account available for working capital purposes.

On May 19, 2023, EGA’s stockholders approved a proposal to amend EGA’s organizational documents to extend the deadline by which EGA’s initial business combination must be completed up to five times, initially from May 28, 2023 to August 28, 2023, and thereafter for additional one month periods commencing on August 28, 2023 through and until December 28, 2023 (or such earlier date after May 28, 2023 as determined by our Board). Each one month extension is subject to Sponsor or its designee, depositing the lesser of (x) $0.04 per public share that remains outstanding (and has not been redeemed) and (y) $160,000 into the Trust Account. On

 

216


Table of Contents

June 2, 2023, EGA deposited $160,000 into the Trust Account (the “Extension Fee”) for the extension to complete a business combination through June 28, 2023 (the “Extension”). Such deposit of the Extension Fee is evidenced by an unsecured promissory note (the “Extension Promissory Note”), dated as of June 1, 2023, in the principal amount of $160,000 to the Sponsor.

Following the approval of the amendment to EGA’s organizational documents, Sponsor elected to convert 5,624,000 of the 5,625,000 Founder Shares into shares of EGA Class A Common Stock (the “Conversion”). The 5,624,000 shares of EGA Class A Common Stock issued in connection with the Conversion (the “Converted Shares”) are subject to the same restrictions as applied to the Founder Shares before the Conversion, including, among other things, certain transfer restrictions, waiver of redemption rights and the obligation to vote in favor of an initial business combination as described in the prospectus for the IPO. The Sponsor, with respect to itself, acknowledged that it has no right, title, interest or claim of any kind in or to any monies held in the Trust Account or any other asset of the Company as a result of any liquidation of EGA with respect to the Converted Shares held by it.

In connection with the vote to amend EGA’s organizational documents, the holders of 18,268,171 shares of EGA Class A Common Stock properly exercised their right to redeem their shares for cash. After giving effect to the redemptions described above and the conversion of the Founder Shares, there is an aggregate of 9,855,829 shares of EGA Class A Common Stock outstanding, comprised of 4,231,829 shares of EGA Class A Common Stock held by Public Shareholders and 5,624,000 shares of EGA Class A Common Stock that were converted from the Founder Shares.

Fair Market Value of Target Business

NYSE rules require that EGA’s initial business combination must occur with one or more operating businesses or assets with a fair market value equal to at least 80% of the net assets held in the Trust Account (net of amounts disbursed to management for working capital purposes, if permitted, and excluding the amount of any deferred underwriting discount held in trust and taxes payable on the income earned on the Trust Account) at the time of it signing a definitive agreement in connection with an initial business combination. The Board determined that this test was met in connection with the Business Combination as described in the section entitled “Proposal No. 1 — The Transaction Proposal — Satisfaction of the 80% Rule” in this proxy statement.

Redemption Rights

We will provide our Public Stockholders with the opportunity to redeem all or a portion of their shares of EGA Class A Common Stock upon the completion of the Business Combination at a per share price, payable in cash, equal to the aggregate amount then on deposit in the Trust Account as of two business days prior to the consummation of the Business Combination, including interest earned on the funds held in the Trust Account and not previously released to us to pay our franchise and income taxes, divided by the number of then outstanding shares of EGA Class A Common Stock, subject to certain limitations. The amount in the Trust Account is anticipated to be approximately $10.00 per public share. The Redemption Rights may include the requirement that a beneficial holder must identify itself in order to validly redeem its shares.

You will be entitled to receive cash for any shares of EGA Class A Common Stock to be redeemed only if you:

 

  (i)

(a) hold shares of EGA Class A Common Stock, or (b) hold EGA Units and you elect to separate your units into the underlying shares of EGA Class A Common Stock and EGA Public Warrants prior to exercising your Redemption Rights with respect to the shares of EGA Class A Common Stock; and

 

  (ii)

prior to            , New York time, on            , 2023 (two business days prior to the vote at the Special Meeting), (a) submit a written request to the Transfer Agent, that we redeem your shares of EGA Class A Common Stock for cash, and (b) deliver your shares of EGA Class A Common Stock to the Transfer Agent, physically or electronically through DTC.

 

217


Table of Contents

As noted above, holders of EGA Units must elect to separate the underlying shares of EGA Class A Common Stock and EGA Public Warrants prior to exercising Redemption Rights with respect to the shares of EGA Class A Common Stock. If holders hold their EGA Units in an account at a brokerage firm or bank, holders must notify their broker or bank that they elect to separate the EGA Units into the underlying shares of EGA Class A Common Stock and EGA Public Warrants, or if a holder holds EGA Units registered in its own name, the holder must contact the Transfer Agent directly and instruct it to do so. Public Stockholders may elect to redeem all or a portion of their shares of EGA Class A Common Stock even if they vote for the Transaction Proposal. If the Business Combination is not consummated, the EGA Class A Common Stock will not be redeemed for cash. If the Business Combination is consummated and a Public Stockholder properly exercises its right to redeem its shares of EGA Class A Common Stock and timely delivers its shares to the Transfer Agent, we will redeem each share of EGA Class A Common Stock for a per share price, payable in cash, equal to the aggregate amount then on deposit in the Trust Account, calculated as of two business days prior to the consummation of the Business Combination, including interest earned on the funds held in the Trust Account (net of taxes payable), divided by the number of then-outstanding shares of EGA Class A Common Stock held by the Public Stockholders. For illustrative purposes, as of June 30, 2023, this would have amounted to approximately $10.32 per share of EGA Class A Common Stock. If a Public Stockholder exercises its Redemption Rights, then it will be exchanging its redeemed shares of EGA Class A Common Stock for cash and will no longer own such shares. Any request to redeem shares of EGA Class A Common Stock, once made, may be withdrawn at any time until the date of the Special Meeting and thereafter, with our consent, until the Closing. Furthermore, if a holder of shares of EGA Class A Common Stock delivers its certificate in connection with an election of its redemption and subsequently decides prior to the date of the Special Meeting not to elect to exercise such rights, it may simply request that EGA instruct our Transfer Agent to return the certificate (physically or electronically). The holder can make such request by contacting the Transfer Agent, at the address or email address listed in this proxy statement. We will be required to honor such request only if made prior to the date of the Special Meeting.

Notwithstanding the foregoing, a Public Stockholder, together with any affiliate of such Public Stockholder or any other person with whom such Public Stockholder is acting in concert or as a “group” (as defined in Section 13 of the Exchange Act), will be restricted from redeeming its shares of EGA Class A Common Stock with respect to more than an aggregate of 15% of the shares of EGA Class A Common Stock outstanding, without our prior consent. Accordingly, if a Public Stockholder, alone or acting in concert or as a group, seeks to redeem more than 15% of the shares of EGA Class A Common Stock outstanding, then any such shares in excess of that 15% limit would not be redeemed for cash, without our prior consent.

Each redemption of shares of EGA Class A Common Stock by Public Stockholders will decrease the amount in the Trust Account, which held total assets of approximately $44.7 million as of August 10, 2023, which EGA intends to use for the purposes of consummating the Business Combination within the time period described in this proxy statement and to pay deferred underwriting commissions to the underwriters of the IPO. EGA will not consummate the Business Combination if the redemption of public shares would result in EGA’s failure to have net tangible assets (as determined in accordance with Rule 3a51-1(g)(1) of the Exchange Act (or any successor rule)) of less than $5,000,001.

In order for Public Stockholders to exercise their Redemption Rights in respect of the Transaction Proposal, Public Stockholders must properly exercise their Redemption Rights and deliver their shares of EGA Class A Common Stock (either physically or electronically) to the Transfer Agent prior to                 , New York time, on                 , 2023 (two business days prior to the vote at the Special Meeting). Immediately following the consummation of the Business Combination, EGA will satisfy the exercise of Redemption Rights by redeeming the shares of EGA Class A Common Stock issued to the Public Stockholders that validly exercised their Redemption Rights.

Holders of EGA Warrants will not have Redemption Rights with respect to the warrants. If a public stockholder exercises its redemption rights, such exercise will not result in the loss of any warrants that it may

 

218


Table of Contents

hold. Even if 100% or 4,231,829 shares of EGA Class A Common Stock held by our public shareholders were redeemed, the 7,500,000 EGA Public Warrants will remain outstanding and would have had an aggregate value of $2,242,500 (based on the closing price of the warrants of $0.299 on the NYSE as of August 10, 2023). If a substantial number of, but not all, Public Stockholders exercise their redemption rights, any non-redeeming stockholders would experience dilution to the extent such warrants are exercised and to the extent that additional EGA Class A Common Stock is issued.

Voting Restrictions in Connection with Stockholder Meeting

Pursuant to the Letter Agreement, our Sponsor, officers and directors have waived their rights to liquidating distributions from the Trust Account with respect to any Founder Shares or Converted Shares held by them if we fail to complete our Business Combination within 31 months from the closing of our IPO (assuming exercise of all five extension periods, or such earlier time period after 24 months as determined by the Board), unless extended. However, if our Sponsor, officers or directors acquire shares of EGA Class A Common Stock, other than the Converted Shares, in or after our IPO, they will be entitled to liquidating distributions from the Trust Account with respect to such EGA Class A Common Stock if we fail to complete our initial business combination within the allotted 31-month time period (assuming exercise of all five extension periods, or such earlier time period after 24 months as determined by the Board), or any extended term. As of the date hereof, our Sponsor, officers and directors own approximately 57% of the total outstanding shares of EGA Common Stock.

Liquidation if No Business Combination

The Existing Certificate of Incorporation provides that we will have only 31 months (assuming exercise of all five extension periods, or such earlier time period after 24 months as determined by the Board) from the closing of our IPO to complete our initial business combination, unless extended in accordance with our Existing Certificate of Incorporation. If we are unable to complete our initial business combination within such 31-month period (assuming exercise of all five extension periods, or such earlier time period after 24 months as determined by the Board), or extend such term, we will: (i) cease all operations except for the purpose of winding up, (ii) as promptly as reasonably possible but not more than 10 business days thereafter, subject to lawfully available funds therefor, redeem 100% of the public shares, at a per-share price, payable in cash, equal to the aggregate amount then on deposit in the Trust Account including interest earned on the funds held in the Trust Account and not previously released to us to pay our franchise and income taxes (less up to $100,000 of interest to pay dissolution expenses), divided by the number of then outstanding public shares, which redemption will completely extinguish Public Stockholders’ rights as stockholders (including the right to receive further liquidating distributions, if any), subject to applicable law, and (iii) as promptly as reasonably possible following such redemption, subject to the approval of our remaining stockholders and our Board, dissolve and liquidate, subject in each case to our obligations under Delaware law to provide for claims of creditors and the requirements of other applicable law. In such case, our Public Stockholders may only receive $10.00 per share. There will be no Redemption Rights or liquidating distributions with respect to EGA Warrants, which will expire worthless if we fail to complete our initial business combination within the 31-month time period (assuming exercise of all five extension periods, or such earlier time period after 24 months as determined by the Board), or any extended term. In certain circumstances, our Public Stockholders may receive less than $10.00 per share on the redemption of their shares.

Pursuant to the Letter Agreement, our Sponsor, officers and directors have waived their rights to liquidating distributions from the Trust Account with respect to any Founder Shares or Converted Shares held by them if we fail to complete our initial business combination within 31 months from the closing of our IPO (assuming exercise of all five extension periods, or such earlier time period after 24 months as determined by the Board), or any extended term. However, if our Sponsor, officers or directors acquire public shares in or after our IPO, they will be entitled to liquidating distributions from the Trust Account with respect to such public shares if we fail to complete our initial business combination within the allotted 31-month time period IPO (assuming exercise of all five extension periods, or such earlier time period after 24 months as determined by the Board), or any extended term.

 

219


Table of Contents

Also pursuant to the Letter Agreement, our Sponsor, officers and directors have agreed that they will not propose any amendment to the Existing Certificate of Incorporation (i) to modify the substance or timing of our obligation to redeem 100% of our public shares if we do not complete our initial business combination within 31 months from the closing of our IPO (assuming exercise of all five extension periods, or such earlier time period after 24 months as determined by the Board) or (ii) with respect to any other provision relating to stockholders’ rights or pre-initial business combination activity, unless we provide our Public Stockholders with the opportunity to redeem their shares of EGA Class A Common Stock upon approval of any such amendment at a per-share price, payable in cash, equal to the aggregate amount then on deposit in the Trust Account including interest earned on the funds held in the Trust Account and not previously released to us to pay our franchise and income taxes divided by the number of then outstanding public shares. However, we may not redeem our public shares in an amount that would cause our net tangible assets to be less than $5,000,001 upon consummation of our initial business combination and after payment of underwriters’ fees and commissions (so that we are not subject to the SEC’s “penny stock” rules). If the optional Redemption Rights are exercised with respect to an excessive number of public shares such that we cannot satisfy the net tangible asset requirement (described above), we would not proceed with the amendment or the related redemption of our public shares at such time.

We expect that all costs and expenses associated with implementing our plan of dissolution, as well as payments to any creditors, will be funded from amounts remaining out of the $651,189 of cash held outside the Trust Account (as of August 10, 2023), although we cannot assure you that there will be sufficient funds for such purpose. We will depend on sufficient interest being earned on the proceeds held in the Trust Account to pay any tax obligations we may owe. However, if those funds are not sufficient to cover the costs and expenses associated with implementing our plan of dissolution, to the extent that there is any interest accrued in the Trust Account not required to pay taxes on interest income earned on the Trust Account balance, we may request Continental Stock Transfer & Trust Company, acting as trustee, to release to us an additional amount of up to $100,000 of such accrued interest to pay those costs and expenses.

If we were to expend all of the net proceeds of our IPO and the sale of the Private Placement Warrants, other than the proceeds deposited in the Trust Account, and without taking into account interest, if any, earned on the Trust Account, the per-share redemption amount received by stockholders upon our dissolution would be approximately $10.00. The proceeds deposited in the Trust Account could, however, become subject to the claims of our creditors which would have higher priority than the claims of our Public Stockholders. We cannot assure you that the actual per-share redemption amount received by stockholders will not be substantially less than $10.00. Under Section 281(b) of the DGCL, our plan of dissolution must provide for all claims against us to be paid in full or make provision for payments to be made in full, as applicable, if there are sufficient assets. These claims must be paid or provided for before we make any distribution of our remaining assets to our stockholders. While we intend to pay such amounts, if any, we cannot assure you that we will have funds sufficient to pay or provide for all creditors’ claims.

Although we will seek to have all vendors, service providers, prospective target businesses and other entities with which we do business execute agreements with us waiving any right, title, interest or claim of any kind in or to any monies held in the Trust Account for the benefit of our Public Stockholders, there is no guarantee that they will execute such agreements, or even if they execute such agreements that they would be prevented from bringing claims against the Trust Account, including but not limited to, fraudulent inducement, breach of fiduciary responsibility or other similar claims, as well as claims challenging the enforceability of the waiver, in each case in order to gain an advantage with respect to a claim against our assets, including the funds held in the Trust Account. If any third party refuses to execute an agreement waiving such claims to the monies held in the Trust Account, our management will perform an analysis of the alternatives available to it and will only enter into an agreement with a third party that has not executed a waiver if management believes that such third party’s engagement would be significantly more beneficial to us than any alternative. Examples of possible instances where we may engage a third party that refuses to execute a waiver include the engagement of a third-party consultant whose particular expertise or skills are believed by management to be significantly superior to those of other consultants that would agree to execute a waiver or in cases where management is unable to find a service provider willing to execute a waiver.

 

220


Table of Contents

Our Sponsor has agreed that it will be liable to us if and to the extent any claims by a third party for services rendered or products sold to us, or a prospective target business with which we have entered into a written letter of intent, confidentiality or similar agreement or business combination agreement, reduce the amount of funds in the Trust Account to below the lesser of (i) $10.00 per public share and (ii) the actual amount per public share held in the Trust Account as of the date of the liquidation of the Trust Account, if less than $10.00 per share due to reductions in the value of the trust assets, less taxes payable, provided that such liability will not apply to any claims by a third party or prospective target business who executed a waiver of any and all rights to the monies held in the Trust Account (whether or not such waiver is enforceable) nor will it apply to any claims under our indemnity of the underwriters of our IPO against certain liabilities, including liabilities under the Securities Act. However, we have not asked our Sponsor to reserve for such indemnification obligations, nor have we independently verified whether our Sponsor has sufficient funds to satisfy its indemnity obligations and believe that our Sponsor’s only assets are securities of our company. Therefore, we cannot assure you that our Sponsor would be able to satisfy those obligations. None of our officers, directors or members of our Sponsor will indemnify us for claims by third parties including, without limitation, claims by vendors and prospective target businesses.

In the event that the proceeds in the Trust Account are reduced below (i) $10.00 per public share or (ii) such lesser amount per public share held in the Trust Account as of the date of the liquidation of the Trust Account, due to reductions in value of the trust assets, in each case net of the amount of interest which may be withdrawn to pay taxes, and our Sponsor asserts that it is unable to satisfy its indemnification obligations or that it has no indemnification obligations related to a particular claim, our independent directors would determine whether to take legal action against our Sponsor to enforce its indemnification obligations. While we currently expect that our independent directors would take legal action on our behalf against our Sponsor to enforce its indemnification obligations to us, it is possible that our independent directors in exercising their business judgment may choose not to do so if, for example, the cost of such legal action is deemed by the independent directors to be too high relative to the amount recoverable or if the independent directors determine that a favorable outcome is not likely. We have not asked our Sponsor to reserve for such indemnification obligations and we cannot assure you that our Sponsor would be able to satisfy those obligations. Accordingly, we cannot assure you that due to claims of creditors the actual value of the per-share redemption price will not be less than $10.00 per public share. Furthermore, if the pro rata portion of our Trust Account distributed to our Public Stockholders upon the redemption of our public shares in the event we do not complete our initial business combination within 31 months from the closing of our IPO (assuming exercise of all five extension periods, or such earlier time period after 24 months as determined by the Board), unless extended, is not considered a liquidating distribution under Delaware law and such redemption distribution is deemed to be unlawful (potentially due to the imposition of legal proceedings that a party may bring or due to other circumstances that are currently unknown), then pursuant to Section 174 of the DGCL, the statute of limitations for claims of creditors could then be six years after the unlawful redemption distribution, instead of three years, as in the case of a liquidating distribution. If we are unable to complete our initial business combination within 31 months from the closing of our IPO (assuming exercise of all five extension periods, or such earlier time period after 24 months as determined by the Board), or extend such term, we will: (i) cease all operations except for the purpose of winding up, (ii) as promptly as reasonably possible but not more than 10 business days thereafter, subject to lawfully available funds therefor, redeem 100% of the public shares, at a per-share price, payable in cash, equal to the aggregate amount then on deposit in the Trust Account including interest earned on the funds held in the Trust Account and not previously released to us to pay our franchise and income taxes (less up to $100,000 of interest to pay dissolution expenses), divided by the number of then outstanding public shares, which redemption will completely extinguish Public Stockholders’ rights as stockholders (including the right to receive further liquidating distributions, if any), subject to applicable law, and (iii) as promptly as reasonably possible following such redemption, subject to the approval of our remaining stockholders and our Board, dissolve and liquidate, subject in each case to our obligations under Delaware law to provide for claims of creditors and the requirements of other applicable law. Accordingly, it is our intention to redeem our public shares as soon as reasonably possible following our 24th month, or any extended term, and, therefore, we do not intend to comply with those procedures. As such, our stockholders could potentially be liable for any claims to the extent of distributions received by them (but no more) and any liability of our stockholders may extend well beyond the third anniversary of such date.

 

221


Table of Contents

Because we will not be complying with Section 280, Section 281(b) of the DGCL requires us to adopt a plan, based on facts known to us at such time that will provide for our payment of all existing and pending claims or claims that may be potentially brought against us within the subsequent 10 years. However, because we are a blank check company, rather than an operating company, and our operations are limited to searching for prospective target businesses to acquire, the only likely claims to arise would be from our vendors (such as lawyers, investment bankers, etc.) or prospective target businesses. As described above, pursuant to the obligation contained in our underwriting agreement, we will seek to have all vendors, service providers, prospective target businesses or other entities with which we do business execute agreements with us waiving any right, title, interest or claim of any kind in or to any monies held in the Trust Account. As a result of this obligation, the claims that could be made against us are significantly limited and the likelihood that any claim that would result in any liability extending to the Trust Account is remote. Further, our Sponsor may be liable only to the extent necessary to ensure that the amounts in the Trust Account are not reduced below (i) $10.00 per public share or (ii) such lesser amount per public share held in the Trust Account as of the date of the liquidation of the Trust Account, due to reductions in value of the trust assets, in each case net of the amount of interest withdrawn to pay taxes and will not be liable as to any claims under our indemnity of the underwriters of our IPO against certain liabilities, including liabilities under the Securities Act. In the event that an executed waiver is deemed to be unenforceable against a third party, our Sponsor will not be responsible to the extent of any liability for such third-party claims.

If we file a bankruptcy petition or an involuntary bankruptcy petition is filed against us that is not dismissed, the proceeds held in the Trust Account could be subject to applicable bankruptcy law, and may be included in our bankruptcy estate and subject to the claims of third parties with priority over the claims of our stockholders. To the extent any bankruptcy claims deplete the Trust Account, we cannot assure you we will be able to return $10.00 per share to our Public Stockholders. Additionally, if we file a bankruptcy petition or an involuntary bankruptcy petition is filed against us that is not dismissed, any distributions received by stockholders could be viewed under applicable debtor/creditor and/or bankruptcy laws as either a “preferential transfer” or a “fraudulent conveyance.” As a result, a bankruptcy court could seek to recover some or all amounts received by our stockholders. Furthermore, our Board may be viewed as having breached its fiduciary duty to our creditors and/or may have acted in bad faith, thereby exposing itself and our company to claims of punitive damages, by paying Public Stockholders from the Trust Account prior to addressing the claims of creditors. We cannot assure you that claims will not be brought against us for these reasons.

Our Public Stockholders will be entitled to receive funds from the Trust Account only upon the earlier to occur of: (i) the completion of our initial business combination, (ii) the redemption of any public shares properly tendered in connection with a stockholder vote to amend any provisions of our Existing Certificate of Incorporation (a) to modify the substance or timing of our obligation to redeem 100% of our public shares if we do not complete our initial business combination within 31 months from the closing of our IPO (assuming exercise of all five extension periods, or such earlier time period after 24 months as determined by the Board), or any extended term, or (b) with respect to any other provision relating to stockholders’ rights or pre-initial business combination activity, and (iii) the redemption of all of our public shares if we are unable to complete our initial business combination within 24 months from the closing of our IPO, or any extended term, subject to applicable law. In no other circumstances will a stockholder have any right or interest of any kind to or in the Trust Account. In the event we seek stockholder approval in connection with our initial business combination, a stockholder’s voting in connection with the initial business combination alone will not result in a stockholder’s redeeming its shares to us for an applicable pro rata share of the Trust Account. Such stockholder must have also exercised its Redemption Rights as described above. These provisions of the Existing Certificate of Incorporation, like all provisions of our Existing Certificate of Incorporation, may be amended with a stockholder vote.

Facilities

Our mailing address is 375 Park Avenue, 24th Floor, New York, NY 10152 and our telephone number is (212) 888-1040. Our executive offices are provided to us by our Sponsor. Commencing on the date our securities

 

222


Table of Contents

were first listed on the NYSE, we have agreed to pay an affiliate of our Sponsor a total of $10,000 per month for secretarial and administrative support.

Employees

We currently have three officers. These individuals are not obligated to devote any specific number of hours to our matters but they intend to devote as much of their time as they deem necessary to our affairs. We do not intend to have any full-time employees prior to the consummation of the Business Combination.

Directors and Executive Officers

For a full description of the directors and executive officers, including EGA’s policies and practices related thereto, please see the section entitled “EGA Current Management and Board of Directors.”

 

223


Table of Contents

MANAGEMENT’S DISCUSSION AND ANALYSIS OF

FINANCIAL CONDITION AND RESULTS OF OPERATIONS OF EGA

References to “we,” “us,” “our” or the “Company” are to EGA, except where the context requires otherwise. The following discussion should be read in conjunction with our unaudited condensed financial statements and related notes thereto included elsewhere in this proxy statement.

Cautionary Note Regarding Forward-Looking Statements

The following discussion and analysis includes forward-looking statements within the meaning of Section 27A of the Securities Act of 1933, as amended, and Section 21E of the Securities Exchange Act of 1934, as amended (the “Exchange Act”). We have based these forward-looking statements on our current expectations and projections about future events. These forward-looking statements are subject to known and unknown risks, uncertainties and assumptions about us that may cause our actual results, levels of activity, performance or achievements to be materially different from any future results, levels of activity, performance or achievements expressed or implied by such forward-looking statements. In some cases, you can identify forward-looking statements by terminology such as “may,” “should,” “could,” “would,” “expect,” “plan,” “anticipate,” “believe,” “estimate,” “continue,” or the negative of such terms or other similar expressions. Factors that might cause or contribute to such a discrepancy include, but are not limited to, those described in our other Securities and Exchange Commission (“SEC”) filings.

Overview

We are a blank check company incorporated as a Delaware corporation and formed for the purpose of effecting a merger, capital stock exchange, asset acquisition, stock purchase, reorganization or similar business combination with one or more businesses. We intend to effectuate our initial business combination using cash from the proceeds of the IPO and the private placement of the Private Placement Warrants, the proceeds of the sale of our shares in connection with our initial business combination (pursuant to a forward purchase agreement), shares issued to the owners of the target, debt issued to bank or other lenders or the owners of the target, or a combination of the foregoing.

On May 28, 2021, we consummated the IPO of 22,500,000 units, at a price of $10.00 per unit, generating gross proceeds of $225,000,000. Simultaneously with the closing of the IPO, we consummated the sale of 4,333,333 Private Placement Warrants, at a price of $1.50 per Private Placement Warrant, in a private placement to the Sponsor, generating gross proceeds of $6,500,000.

Of the net proceeds from the IPO and associated private placements, $225,000,000 of cash was placed in the Trust Account. We cannot assure you that our plans to complete our initial business combination will be successful.

Recent Developments

Equity Purchase Agreement

On October 17, 2022, we entered into an Equity Purchase Agreement with LGM, for certain limited purposes, Existing Equity holders and, for certain limited purposes, our sponsor, and, as the representative of the Existing Equity holders, Segrave.

Business Combination

Pursuant to the Equity Purchase Agreement, following the closing of the Closing, PubCo will be organized in an Up-C structure, in which substantially all of the assets of the combined company will be held by LGM, and PubCo’s only assets will be its equity interests in LGM. At the Closing:

 

   

EGA will (i) adopt the A&R PubCo Charter, a copy of which is attached hereto as Annex B, which will, among other things, (a) change its name to “flyExclusive, Inc.” and (b) convert all then-outstanding Founder Shares into shares of PubCo Class A Common Stock and (ii) issue to the Existing Equityholders PubCo Class B Common Stock, which carries one vote per share but no economic right;

 

224


Table of Contents
   

The Existing Equityholders, PubCo and LGM will enter into the A&R Operating Agreement, which, among other things, will (i) restructure the capitalization of LGM to (a) issue to PubCo the number of LGM Common Units equal to the number of outstanding shares of EGA Class A Common Stock immediately after giving effect to the Business Combination (taking into account any redemption of EGA Class A Common Stock, potential PIPE investment, and the conversion of the Bridge Notes to PubCo Class A Common Stock), and (b) reclassify the Existing LGM Common Units into LGM Common Units, and (ii) appoint PubCo as the managing member of LGM;

 

   

As consideration for issuing LGM Common Units to PubCo, PubCo will contribute (or, in the case of the Bridge Note proceeds received by LGM, be deemed to have contributed) to LGM the Contribution Amount, equal to the amount held in the Trust Fund in the Trust Account, less the amount of cash required to fund the EGA Stock Redemption, plus the aggregate proceeds received by from any potential PIPE investment and the deemed contribution of the aggregate proceeds of the Bridge Notes (which will be deemed to have been contributed by EGA to LGM), less the deferred underwriting commission payable to BTIG. Immediately after the contribution of the Contribution Amount, LGM will pay the Transaction Expenses;

 

   

Immediately following the contribution of the Contribution Amount as described above, at the election of the Existing Equityholders, LGM shall repurchase an aggregate number of LGM Common Units from the Existing Equityholders equal to the Closing Date Cash Repurchase Amount, divided by $10.00 per unit, with each Existing Equityholder selling such number of LGM Common Units equal to the total number of Closing Date Repurchased Units multiplied by the percentage set forth next to such Existing Equityholder’s name on Schedule I to the Equity Purchase Agreement, for a per LGM Common Unit purchase price of ten $10.00 per unit; and

 

   

Without any action on the part of any holder of an EGA Warrant, each EGA Warrant that is issued and outstanding immediately prior to the Closing will be converted into a PubCo Warrant.

Bridge Note

In connection with the execution of the Equity Purchase Agreement, on October 17, 2022, LGM entered into a senior subordinated convertible note with an investor and, for certain limited provisions thereof, EGA, pursuant to which LGM borrowed an aggregate principal amount of $50,000,000 at a rate of 10% per annum, payable in kind in additional shares of PubCo upon the Closing of the Business Combination. On October 28, 2022, LGM also entered into an Incremental Amendment with the Bridge Note Lenders on the same terms for an aggregate principal amount of $35,000,000, bringing the total principal amount of the Bridge Notes to $85,000,000 in the aggregate. Concurrently with the Closing, the Bridge Notes will be automatically be exchanged for the number of shares of PubCo Class A Common Stock equal to the quotient of (a) the total amount owed by LGM under the Bridge Notes (including accrued PIK interest) divided by (b) $10.00 (subject to adjustment in certain instances, as described in the Bridge Notes). Unless otherwise consented to by the Bridge Note Lenders, the proceeds of the Bridge Notes are to be used primarily for the acquisition of additional aircraft and payment of expenses related thereto.

Amendment No. 1 to Equity Purchase Agreement

On April 21, 2023, the Company entered into Amendment No. 1 to the Equity Purchase Agreement to provide that the “extension” proxy statement to be filed by the Company with the U.S. SEC may seek to extend the time period for EG to consummate its Initial Business Combination to a date no later than December 28, 2023 (instead of September 28, 2023).

Results of Operations

We have neither engaged in any operations nor generated any revenues to date. The only activities through March 31, 2023 were organizational activities and those necessary to prepare for the IPO. We do not expect to

 

225


Table of Contents

generate any operating revenues until after the completion of our initial business combination. We will generate non-operating income in the form of interest income on marketable securities held in the Trust Account. We will incur expenses as a result of being a public company (for legal, financial reporting, accounting and auditing compliance), as well as for due diligence expenses in connection with searching for, and completing, a business combination.

For the three months ended March 31, 2023, we had net income of $1,495,342, which consisted of $213,000 in change in fair value of warrants and $2,421,890 in interest earned on marketable securities held in the Trust Account, offset by $641,451 in formation and operating costs and $498,097 in provision for income taxes.

For the three months ended March 31, 2022, we had net income of $4,290,197, which consisted of $4,639,816 in change in fair value of warrants, and $22,658 in interest earned on marketable securities held in the Trust Account, offset by $372,277 in formation and operating costs.

Going Concern and Liquidity

As of March 31, 2023, we had approximately $193,648 in our operating bank account, and a working capital deficit of approximately $3,664,515.

Until the consummation of a business combination, the Company will be using the funds not held in the Trust Account for identifying and evaluating prospective acquisition candidates, performing due diligence on prospective target businesses, paying for travel expenditures, selecting the target business to acquire, and structuring, negotiating and consummating the Business Combination.

In addition, in order to finance transaction costs in connection with a business combination, our Sponsor or an affiliate of the Sponsor or certain of our officers and directors may, but are not obligated to, provide us working capital loans. To date, there were no amounts outstanding under any working capital loans.

The Company has incurred and expects to continue to incur significant costs in pursuit of its acquisition plans. The Company will need to raise additional capital through loans or additional investments from its Sponsor, stockholders, officers, directors, or third parties. The Company’s officers, directors and Sponsor may, but are not obligated to, loan the Company funds, from time to time or at any time, in whatever amount they deem reasonable in their sole discretion, to meet the Company’s working capital needs. Accordingly, the Company may not be able to obtain additional financing. Additionally, it is uncertain that we will have sufficient liquidity to fund the working capital needs of the Company through May 28, 2023 or through twelve months from the date of this proxy statement. These conditions raise substantial doubt about the Company’s ability to continue as a going concern for a period of time within one year after the date that the financial statements are issued. If the estimate of the costs of identifying a target business, undertaking in-depth due diligence and negotiating a business combination are less than the actual amount necessary to do so, the Company may have insufficient funds available to operate its business prior to its business combination. Moreover, the Company may need to obtain additional financing or draw on the working capital loans either to complete a business combination or because it becomes obligated to redeem a significant number of the shares of EGA Class A Common Stock upon consummation of the Business Combination, in which case the Company may issue additional securities or incur debt in connection with such business combination. Subject to compliance with applicable securities laws, the Company would only complete such financing simultaneously with the completion of the Business Combination.

If the Company is unable to complete the Business Combination because it does not have sufficient funds available, the Company will be forced to cease operations and liquidate the Trust Account. In addition, following the Business Combination, if cash on hand is insufficient, the Company may need to obtain additional financing in order to meet its obligations.

 

226


Table of Contents

In connection with the Company’s assessment of going concern considerations in accordance with FASB’s Accounting Standards Update (“ASU”) 2014-15, “Disclosures of Uncertainties about an Entity’s Ability to Continue as a Going Concern,” management determined that the liquidity condition and the scheduled liquidation date of the Company if it does not complete a business combination prior to such date raises substantial doubt about the Company’s ability to continue as a going concern through May 28, 2023. Management intends to complete a business combination prior to mandatory liquidation date. The Company is within              months of its mandatory liquidation date as of the time of filing of this Proxy Statement. These financial statements do not include any adjustments relating to the recovery of the recorded assets or the classification of the liabilities that might be necessary should the Company be unable to continue as a going concern.

Management continues to evaluate the impact of the COVID-19 pandemic on the industry and has concluded that while it is reasonably possible that the virus could have a negative effect on the Company’s financial position, results of its operations, and/or search for a target company, the specific impact is not readily determinable as of the date of these unaudited condensed financial statements. The unaudited condensed financial statements do not include any adjustments that might result from the outcome of this uncertainty.

Critical Accounting Policies

The preparation of these unaudited condensed financial statements in conformity with GAAP requires management to make estimates and assumptions that affect the reported amounts of assets and liabilities and disclosure of contingent assets and liabilities at the date of the unaudited condensed financial statement. Actual results could differ from those estimates.

EGA Class A Common Stock Subject to Possible Redemption

All 22,500,000 shares of EGA Class A Common Stock sold as part of the EGA Units in the IPO contain a redemption feature which allows for the redemption of such public shares in connection with the Company’s liquidation, if there is a stockholder vote or tender offer in connection with the Business Combination and in connection with certain amendments to the Company’s amended and restated certificate of incorporation. In accordance with SEC and its staff’s guidance on redeemable equity instruments, which has been codified in ASC480-10-S99, redemption provisions not solely within the control of the Company require common stock subject to redemption to be classified outside of permanent equity. Therefore, all EGA Class A Common Stock has been classified outside of permanent equity.

The Company recognizes changes in redemption value immediately as they occur and adjusts the carrying value of redeemable common stock to equal the redemption value at the end of each reporting period. Increases or decreases in the carrying amount of redeemable common stock are affected by charges against additional paid in capital and accumulated deficit.

Net Income Per Common Share

The Company has two classes of shares, which are referred to as EGA Class A Common Stock and EGA Class B Common Stock. Earnings and losses are shared pro rata between the two classes of shares. The 11,833,333 potential common shares for outstanding warrants to purchase the Company’s stock were excluded from diluted earnings per share for the three months ended March 31, 2023 and 2022 because the warrants are contingently exercisable, and the contingencies have not yet been met. As a result, diluted net income (loss) per common share is the same as basic net income (loss) per common share for the periods.

Derivative Financial Instruments

The Company evaluates its financial instruments to determine if such instruments are derivatives or contain features that qualify as embedded derivatives in accordance with ASC Topic 815, “Derivatives and Hedging.”

 

227


Table of Contents

Derivative instruments are initially recorded at fair value on the grant date and re-valued at each reporting date, with changes in the fair value reported in the statements of income. Derivative assets and liabilities are classified in the condensed balance sheets as current or non-current based on whether or not net-cash settlement or conversion of the instrument could be required within 12 months of the balance sheet date. The Company has determined that both the EGA Public Warrants and Private Placement Warrants are derivative instruments.

Recent Accounting Standards

In August 2020, the FASB issued Accounting Standards Update (“ASU”) 2020-06, Debt-Debt with Conversion and Other Options (Subtopic 470-20) and Derivatives and Hedging-Contracts in Entity’s Own Equity (Subtopic 815-40) (“ASU 2020-06”) to simplify accounting for certain financial instruments. ASU 2020-06 eliminates the current models that require separation of beneficial conversion and cash conversion features from convertible instruments and simplifies the derivative scope exception guidance pertaining to equity classification of contracts in an entity’s own equity. The new standard also introduces additional disclosures for convertible debt and freestanding instruments that are indexed to and settled in an entity’s own equity. ASU 2020-06 amends the diluted earnings per share guidance, including the requirement to use the if-converted method for all convertible instruments. As a smaller reporting company, ASU 2020-06 is effective January 1, 2024 for fiscal years beginning after December 15, 2023 and should be applied on a full or modified retrospective basis, with early adoption permitted beginning on January 1, 2021. The Company is currently assessing the impact, if any, that ASU 2020-06 would have on its financial position, results of operations or cash flows.

Management does not believe that any other recently issued, but not yet effective, accounting standards, if currently adopted, would have a material effect on our condensed financial statements.

Off-Balance Sheet Arrangements

As of March 31, 2023, we did not have any off-balance sheet arrangements as defined in Item 303(a)(4)(ii) of Regulation S-K.

 

228


Table of Contents

OTHER INFORMATION ABOUT LGM

Overview of the Business and Timeline

LGM was formed as a limited liability company in North Carolina on October 3, 2011. LGM is the parent company of flyExclusive, formed as a limited liability company in North Carolina on June 4, 2013. LGM became fully operational in April of 2015 upon the expiration of Segrave’s non-compete agreement with Delta Airlines. flyExclusive is a premier owner/operator of jet aircraft to provide private jet passengers experiences dedicated to surpassing expectations for quality, convenience, and safety. flyExclusive’s mission is to be the world’s most vertically integrated private aviation company, offering a full range of industry services.

Since 2015, flyExclusive has grown from two LGM/partner owned jets to more than 90 owned and leased aircraft and is currently the fifth largest private jet operator in North America (based on 2022 flight hours). LGM operates a selected fleet of Cessna Citation and Gulfstream aircraft to service customers flying domestically and internationally. As one of the nation’s largest Citation operators, flyExclusive has curated a versatile fleet of Citation CJ3 / CJ3+, Citation Excel / XLS / XLS+, Citation Encore / Encore+, Citation Sovereign, Citation X aircraft. The acquisition of Sky Night, LLC, a charter jet operator headquartered in Tennessee (which LGM plans to spin-out prior to Closing), and the introduction of Gulfstream aircraft into flyExclusive’s fleet in 2020, opened up the opportunity for flyExclusive to expand its footprint internationally. flyExclusive’s purposeful focus on the acquisition of only Cessna and Gulfstream aircraft enables flyExclusive to operate and maintain fewer types of aircraft than most competitors. Our maintenance crews are more efficient given the recurrent nature of their work, which in turn improves dispatch availability of our fleet.

Operations are centered at flyExclusive’s corporate headquarters in Kinston, North Carolina. Located within the North Carolina Global TransPark (NCGTP), flyExclusive leases approximately 145,000 square feet of office and hangar space from the NCGTP’s 2,500-acre multimodal industrial park, which boasts an 11,500-foot runway. Kinston is within two hours of approximately 70% of flyExclusive flights by customer demand. So our location is ideal for organizational synergy and for cost-effective, strategic growth.

In the second half of 2020, flyExclusive launched its jet club, which earned the Robb Report’s “Best of the Best” in 2022. With its efficient pricing model and bespoke, customer-centered approach, the jet club has experienced exponential growth, offering multi-tiered membership options and a 90%+ retention rate among members since its introduction.

Consistent with LGM’s vertical integration mission in the private aviation industry, flyExclusive officially launched its Maintenance, Repair, and Overhaul (“MRO”) operation in the third quarter of 2021, offering interiors and exterior refurbishment services to third parties in addition to maintaining its own fleet. flyExclusive began installing avionics in its mid-size fleet in second quarter of 2022. This affected a significant reduction in aircraft-on-ground due to avionics-related issues which was the primary reason for grounded aircraft. LGM plans to install avionics in its entire fleet on an as-needed basis.

Management’s vision for a capital-efficient, asset-light channel to complete customer offerings became a reality in the second quarter of 2022 with the introduction of flyExclusive’s fractional ownership program. Fractional members purchase or place a deposit towards a fractional share and have immediate access to flyExclusive’s light, mid and super-mid fleets through separate operating deposits. Under the fractional program LGM realizes a profit on the sale, amortized over the life of the contract, while maintaining control of the aircraft and providing a superior customer experience with no monthly management fees, no blackout dates, and minimal peak days.

With the introduction of the fractional program in Q2 2022, LGM ordered five CJ3+ aircraft from Textron Aviation with options to purchase up to 25 additional CJ3+. Following that, in Q3 of 2022, LGM entered into an aircraft purchase agreement to purchase up to 14 additional aircraft, expanding LGM’s order into the mid and

 

229


Table of Contents

super-mid aircraft categories, anticipating delivery from 2024 to 2027. All of these aircraft are expected to be operated under flyExclusive’s fractional ownership program. Also, in Q3 of 2022, flyExclusive opened a new 48,000 square foot hangar, dedicated to its growing MRO division, that substantially expanded its avionics, maintenance, paint, and interior work.

LGM’s Values:

The culture at flyExclusive is based on a commitment to safety that permeates LGM’s values:

 

  1.

Safety First – flyExclusive is committed to delivering safety beyond the industry standard, with conscientious crew training, meticulous jet maintenance, and third-party safety consultant verification, operating an Aviation Research Group United States (“ARGUS”) Platinum Rated fleet and exceeding all FAA standards.

 

  2.

Minutes Matter – LGM demands safety, efficiency, cost control, and accuracy throughout all operations, with a dedicated focus on making employee minutes matter to make moments matter for customers.

 

  3.

Team of Humble Professionals – Professionals at flyExclusive use decades of flying experience, private aviation industry knowledge, and fleet logistics expertise to deliver premium experiences for customers. flyExclusive teams strive to collaborate and communicate effectively and efficiently; our success is attributable to all department levels from support to management.

 

  4.

Winning Attitude – Within the private aviation competitive space, LGM continuously pursues excellence through hard work, hustle, and a commitment to achieve with an “all-in,” winning attitude.

 

  5.

Part of a Larger Cause – LGM dedicates time, talents, and resources to provide relief to a variety of local, regional, and national organizations. flyExclusive professionals deliver premium experiences not only to customers, but also to neighbors and communities in need.

Strategy

flyExclusive’s vertical integration mission is to strategically grow into a full-service private aviation company with essentially all its operations based in Kinston, North Carolina. Key initiatives include the following:

 

  1.

Program Growth – flyExclusive maintains an industry-leading private aviation platform with 99%+ of customers’ flights fulfilled by the flyExclusive fleet. Affiliate lift is an expensive solution to aircraft availability in the private jet charter industry. Most operators are unable to fulfill their demand using their fleets alone, so they must outsource flights to a third party, which can be costly. flyExclusive has had very little affiliate lift (less than 1%) since we maximize efficiency around scheduling – requiring 4 or 5 days of advance trip notice instead of hours as do many of our competitors. Our customers can still schedule with only a few hours’ notice, but they pay a premium to do so.

 

  2.

Aircraft Control – With the introduction of fractional ownership and continued development of the jet club and its unique, industry leading pricing model, flyExclusive can meet a variety of customer needs using capital-efficient programs.

 

  3.

Dispatch Availability – In 2021, flyExclusive opened an MRO facility to paint, refurbish and maintain aircraft. The MRO initiative addresses consistent maintenance shortages industry-wide caused by high demand, and flyExclusive has modeled a transition from approximately 20% in-house maintenance to a targeted 80% in-house maintenance, improving reliability, efficiency, and substantially reducing costs. The MRO initiative also provides a new revenue stream from third parties for future growth.

 

  4.

Modernized Fleet – With an on-site paint facility and refurbishment center, flyExclusive works to ensure a modernized, uniform exterior and interior of its aircraft. flyExclusive’s Net Promoter Scores (“NPS”) have historically and consistently shown that customers have a better overall experience on a consistently branded and upgraded aircraft. flyExclusive controls the entire customer experience with our consistent brand of jets, exteriors, interiors, and pilots.

 

230


Table of Contents
  5.

In-House Pilot Training – On-campus pilot training and new simulator facilities will ensure the timing and availability of both new pilot hires and recurring training. While our competitors are subject to third-party availability for training classes, we will be in control of our training program needs that can produce consistent, reliable results, aimed to remove what we believe is the greatest bottleneck to growth within the aviation industry, resulting in faster on-boarding of pilots by reducing training wait times and lowering costs.

flyExclusive’s charter business has evolved from primarily ad hoc non-contractual wholesale business prior to 2020 to a focus on serving retail customers. flyExclusive’s wholesale and retail ad-hoc customers are non-contractual and have decreased as a percentage of total charter revenue with the increase of flyExclusive’s GRP, jet club, Fractional and Partner contracts. The evolution of flyExclusive’s charter business from non-contractual wholesale operations to servicing contractual retail customers provides LGM with significant customer and revenue visibility.

Most flight revenue is pre-paid and is recognized upon completion of the flight. Contractual programs outline pricing premiums for peak and high demand days, and for reservation notices within the agreed to number of days.

flyExclusive’s required flight notice periods for contractual members and partners are purposefully designed to be longer in length than industry standards. The increased notice period allows flyExclusive to dispatch its aircraft more efficiently. Flights are scheduled logistically according to geographical location to minimize repositioning of aircraft and maximize revenue-producing legs. flyExclusive leverages this multi-day lead time to optimize scheduling, reduce the need to use third-party affiliate aircraft, and maintain a lean customer-to-aircraft ratio. We fly 99%+ of our customers on the flyExclusive fleet, establishing what we believe is the industry-leading customer experience.

Competitive Advantages and Strengths

We believe flyExclusive has an optimal business model that differentiates flyExclusive from its competitors. The following points outline management’s view on flyExclusive’s key competitive advantages and strengths:

 

  1.

Asset Growth – flyExclusive focuses on aircraft acquisition versus operator acquisition. With the launching of the fractional program in 2022 and signing the Textron aircraft acquisition agreement, LGM plans to expand its fleet with brand new aircraft that’s fully leased and purchased at the end of the lease. The repurchase opens a second opportunity to sell the aircraft to owners/partners. LGM also plans to continue acquiring used aircraft that can be fully renovated with our value-add process, and then sold to owners/partners at market rates. These dual channels will maximize our consistent, organic growth.

 

  2.

Customer Fulfillment – 99%+ of our customers fly on flyExclusive’s fleet, avoiding the need for us to rely on third-party operators to fulfill demand. flyExclusive maintains a sharp focus on managing a lean customer-to-aircraft ratio, which contributes to operational efficiencies and what we believe is an industry-leading customer experience.

 

  3.

Operational Profitability – flyExclusive has been EBITDA positive since its second year of operations. flyExclusive invests heavily in aircraft, infrastructure, technology and people to deliver a premium experience for customers, while executing with efficient operations to drive consistent profitability.

 

  4.

Aircraft Control – With a mix of owned and leased aircraft in its fleet, flyExclusive structures partnerships to maintain operational control of its aircraft. We operate our “floating fleet” to minimize non-revenue producing flights. FlyExclusive’s dispatch availability metric is not dependent on other operators’ fleets to fulfill customer flight demand.

 

  5.

Customer Experience –When a customer flies with flyExclusive, they can depend on its jets, pilots, interiors, and exteriors to ensure a leading customer experience. Our proprietary customer and pilot apps are designed to ensure the customers’ experience is as convenient and flawless as possible.

 

231


Table of Contents
  6.

Customer/Jet Ratio – flyExclusive maintains the lowest customer-to-aircraft ratio among its direct competitors. This number is key to the success of the business as flyExclusive’s leadership is able to use and forecast membership growth to plan aircraft acquisition with foresight into capacity. This stands in clear opposition to our competitors who are regularly challenged to fulfill over-committed demand with flights on third-party aircraft.

 

  7.

Maintenance / Refurbishment – With the launch of its MRO operations, flyExclusive is able to transition to a higher percentage of in-house maintenance as opposed to relying on third parties for more costly work and extended wait times. Our MRO operations also provide a revenue stream from third-party fleet operators. Our in-house refurbishment capabilities offer a value-add opportunity for used aircraft purchased, added to the fleet and then sold to our partner/owners.

 

  8.

Jet Branding – flyExclusive NPS scores consistently show that customers have a better experience on newly refurbished jets. flyExclusive’s aggressive branding campaign to refurbish its entire fleet shows a commitment to providing a reliable experience for customers who show appreciation with positive feedback, continued business, and referrals.

 

  9.

Location – Headquartered in Kinston, North Carolina, the cost of LGM’s geographical footprint, labor, and overall operations are lower than competitors who maintain fragmented locations in higher-cost areas. flyExclusive’s position on the vast acreage at the NCGTP allows not only for cost efficiency, but also for organizational synergy and the opportunity for additional strategic infrastructure projects to continue LGM’s vertical integration mission within the private aviation industry.

 

  10.

Spend – flyExclusive spends money on its fleet, customers and IT initiatives dedicated to improving the private jet experience. Sales are largely generated based on referrals, and flyExclusive’s marketing budget is lean and not spent on brand or “sizzle” in comparison to other competitors in the industry.

 

  11.

Lead Time – four-to-five-day lead times are contractual among flyExclusive’s partners, jet club, and fractional members. flyExclusive leverages this opportunity to position its fleet according to geographical location, maintenance, and crew availability to meet demand and optimize dispatch availability. Wholesale and ad-hoc retail bookings are scheduled based on the same qualifications, but with advance notice that flyExclusive uses to backfill demand at higher rates as opposed to competitors who may be challenged to fulfill trips within hours of notice.

 

  12.

Pilot Training – Private aviation consistently views pilot hiring as one of the biggest bottlenecks to the industry, whereas flyExclusive management maintains that outsourcing pilot training is the largest hurdle. When pilots are hired, they onboard and often wait for weeks before they are able to train and fly. flyExclusive plans to bring the majority of its training in-house in 2024 with a new facility and simulators. This strategic initiative is expected to result in cost savings and efficient scheduling with minimal delay, contributing to more uptime for our aircraft and increased dispatch availability.

Product

Charter Channels

Wholesale and Retail Ad Hoc Customers

Wholesale customers are third-party affiliates who need aircraft to service their own customers’ flight needs. Retail ad hoc customers are individuals or entities who are not members in any of flyExclusive’s programs and who book their private air travel directly with flyExclusive. Typically sold within three days of the flight, wholesale and retail ad-hoc sales are used to optimize revenue through the use of available and otherwise unused aircraft. These services are also used to reposition aircraft to locations where other customers have reserved flights, improving operational efficiencies. Wholesale and retail ad hoc customers are quoted and pay based on a proprietary pricing model that considers daily and hourly rates, plus incidental costs.

 

232


Table of Contents

Jet Club

Since its inception in 2020, flyExclusive’s jet club has experienced significant membership growth. Typically requiring reservations be made four days in advance of the flight, flyExclusive’s jet club is divided into five different program types, with the most recent program introduced in June 2023.

Jet Club Program Types:

Fly Club and Exclusive Club are two legacy jet club programs that are no longer sold. However, existing customers can elect to add funds to their account to prepay their travel costs, and continue their membership under these programs. The Fly Club rates are calculated hourly with segment length minimums and there is no annual fee. The Exclusive Club rates are calculated hourly with segment length minimums plus an annual fee.

Jet club I and jet club II are also legacy clubs that are no longer sold. However, existing customers can elect to add funds to their account to prepay their travel costs, and continue their membership under these programs. Jet club flight revenue is calculated based on daily and hourly rates with a monthly fee. Jet club I and jet club II rates are calculated based on the North American Jet Fuel A price per barrel at contract signing. Rate adjustments are calculated in increments based on a sliding scale according to jet fuel pricing and adjust (if applicable) on January 1st and July 1st of each year.

Jet club III was introduced in May of 2022. Customers pay for memberships in deposits based on four different levels with monthly fees. Rates are calculated based on the North American Jet Fuel A price per barrel at contract signing. Rate adjustments are calculated in increments based on a sliding scale according to jet fuel pricing and adjust (if applicable) monthly.

Under the Platinum jet club program that was introduced in March of 2023, customers pay for memberships in deposits based on two different levels. Rates are fixed with a longer call-out period, no peak or high-demand days, and a $0 membership fee. Platinum jet club memberships have a 12 month term.

The most recent jet club program, jet club IV, was announced in June of 2023. Customers pay a deposit based on which of the three membership levels they choose. In addition to daily and hourly rates, members pay a monthly membership fee. The membership has a 24 month term, with rates adjusted after the first anniversary based on changes in aircraft operating costs and fuel prices.

Partner

flyExclusive’s partnership program provides a valuable service to aircraft owners while cost-effectively growing the fleet. flyExclusive purchases and upfits the aircraft, then sells it at a premium and leases it back thereby retaining control of the aircraft. flyExclusive assumes responsibility for maintenance and operations via a triple net lease. Partner benefits include tax depreciation and flights at owner’s rates, which can optimize cash flow for owners. Partner travel is typically sold within five days of a flight at which time partners are quoted, agree to and then pay based on partner rates plus incidentals or other additional costs according to individual contracts. In some cases, partners elect to receive flight credits in lieu of lease payments.

GRP

GRP revenue is a contractual agreement for flyExclusive to provide a certain number of aircraft to another charter business. The program is based on contract rates for light, mid, and super-mid aircraft. Revenue is billed weekly and guaranteed based on the number of designated aircraft flying at a minimum number of hours per aircraft for each aircraft assigned to the GRP customer over a minimum number of days per quarter to allow for maintenance of the aircraft. Each designated aircraft requires a deposit that is recorded in other non-current liabilities on the balance sheet. Contract terms allow for ancillary revenue to be billed or reduced based on given circumstances of a flight. Hourly rates are revised each quarter to account for changes in fuel cost.

 

233


Table of Contents

Fractional

Fractional ownership is sold in percentage increments. Owners have the option to pay for their portion of the aircraft as a partial deposit or full payment. Fractional members pay separate deposits for the use of flight services.

MRO

flyExclusive has invested heavily in its maintenance, paint, interiors, and avionics program through the launch of its MRO program and facilities. Key components of the MRO operation include multiple shifts of 24/7 maintenance and the build out of on-site infrastructure dedicated to reducing downtime and improving uptime for the fleet, and to generate third-party revenue.

Other

LGM also receives income in the form of aircraft sales commissions, the gain/(loss) on sales of investments, and charter services.

Government Regulation

We are subject to government regulation at local, state, federal and international levels. The scope of these regulations is broad, covering a wide range of subjects that include, but are not limited to, those summarized below.

Principal Domestic Regulatory Authorities

The following paragraphs summarize the roles of some of the most prominent domestic regulators of our business.

The Federal Aviation Administration (“FAA”) is the principal regulator of civil aviation safety matters. As applied to our business, flyExclusive possesses an air carrier certificate issued by the FAA in accordance Title 14 of the Code of Federal Regulations (“14 C.F.R.”) Part 119, an and possesses Operations Specification issued pursuant to 14 C.F.R. Part 135, authorizing flyExclusive to engage in on-demand air-taxi operations and a Repair Station Operator certificate issued pursuant to 14 C.F.R. Part 145, authorizing flyExclusive to perform maintenance, repair, paint, interior, and avionics services on aircraft. The FAA’s regulations touch on many aspects of civil aviation, including:

 

   

Certification and oversight of air carriers;

 

   

Aircraft inspection, maintenance, repair, and registration;

 

   

Flight crewmember and maintenance technician training, certification, and surveillance;

 

   

Monitoring drug and alcohol testing for safety-sensitive personnel;

 

   

Airport and airport facility design, construction, and maintenance;

 

   

Air traffic control system oversight, management, training, and maintenance;

There are many FAA regulations that may impact our operations and business. They include but are not limited to the following Parts found in Title 14 of the C.F.R.

“Part 43” contains the regulations for aircraft maintenance, preventative maintenance, rebuilding, and alteration. This Part prescribes the requirements to perform all aircraft maintenance, including the documentation, inspection, and applicable processes and standards.

 

234


Table of Contents

“Part 91” contains the general operating rules for flight safety. These rules govern all flight operations, including private and commercial operations, except to the extent that the commercial operations are subject to additional rules found in other parts of the FAA regulations.

“Part 119” contains rules that govern air carriers. This Part prescribes air carrier certificate requirements, requirements for management personnel employed by an air carrier (i.e. Director of Operations, Director of Maintenance, etc.), and it states which operations are not required to be conducted under Part 135.

“Part 120” contains drug and alcohol testing requirements for Part 135 air carriers and Part 145 repair stations. This Part also contains requirements for record keeping and addressing positive alcohol and drug testing results.

“Part 135” contains additional rules that apply to commercial “on-demand” operations, including crew member rest and duty requirements. “On-demand” operations include flights where the departure location, departure time, and arrival location are specifically negotiated with the customer or the customer’s representative.

“Part 145” contains the rules that govern aircraft maintenance, repair, and overhaul (“MRO”) operations at certificated repair stations. These repair stations are also referred to as MRO facilities. This Part prescribes the requirements to receive Part 145 certification, facility requirements for performing inspection and maintenance work, personnel qualifications, and the type of repair or inspection work that the facility is authorized to conduct.

As the operator of our nation’s air traffic control system, the FAA is responsible for air traffic management. From time to time, the FAA may restrict certain airspace for safety or national security concerns. For example, the FAA may implement a Temporary Flight Restriction (“TFR”) after a natural disaster to reserve certain airspace for emergency response aircraft. TFRs and other airspace restrictions may impact our ability to takeoff or land at certain airports and may also require us to select alternate flight routes. Most TFRs and other airspace restrictions are temporary and have little to no impact on our flight operations.

The U.S. Department of Transportation (“DOT”) is the principal regulator of economic matters in the aviation industry. DOT oversees the operations of flyExclusive, which operates as an air taxi with under a DOT 14 C.F.R. Part 298 exemption that provides certain exemptions from some economic regulatory provisions of Subtitle VII of Title 49, and provides regulations related to various consumer protections applicable to flyExclusive. These regulations include economic authority to conduct business as an air carrier, as well as consumer protection and insurance requirements that apply to our air carrier business operations.

DOT also enforces U.S. laws governing the citizenship of air carriers. We must ensure that we meet DOT’s citizenship requirements so that flyExclusive can maintain its air carrier certificate. This means that flyExclusive must be under the actual control of U.S. citizens (as defined in 49 U.S.C. Section 40102(a)(15)), and must satisfy certain other requirements, including that its president/chief executive officer and at least two-thirds of its board of directors and other managing officers are U.S. citizens, and that at least 75% of its voting stock is owned and controlled, directly and indirectly, by U.S. citizens. The amount of non-voting stock that may be owned or controlled by non-U.S. citizens is limited as well.

National Transportation Safety Board (“NTSB”) is an independent agency that oversees aircraft accident investigations. NTSB regulations governing accident notification are contained in 14 CFR Part 830. NTSB does not regulate aviation, but it does have the authority to issue subpoenas in conjunction with accident investigations. NTSB may, at its discretion, delegate accident investigation duties to the FAA.

The Transportation Security Administration (“TSA”) is an agency under the Department of Homeland Security (“DHS”). TSA is the principal regulator of security in aviation. This includes security in commercial air transportation and at airports. Because of the type of aircraft that we operate and because we operate under Part 135, our passengers undergo security screening by flyExclusive. We are required to have twelve-five

 

235


Table of Contents

standard security program which is reviewed and accepted by TSA. TSA may require us to make certain updates to our security program from time to time. Because of security considerations, we are prohibited from disclosing the contents of our program.

Customs and Border Protection (“CBP”), also an agency of DHS, is the principal regulator of customs and immigration matters. CBP also enforces certain public health matters affecting the aviation industry. When our operations include an international flight, we must provide CBP with an advance disclosure of passenger information, facilitate CBP’s inspection of baggage, and help ensure the proper disposal of any foreign-originating refuse on the aircraft. CBP also oversees entry and clearance into the U.S. This includes importing a foreign-based aircraft into the U.S. for purchase, issuing international arrival clearances for landing in the U.S., and issuing overflight permits for certain international flight arrivals.

The Occupational Safety and Health Administration (“OSHA”) is the principal federal regulator of safety in the workplace. OSHA governs safety requirements in our aircraft maintenance operations. For example, employees may be required to wear a safety harness and certain personal protective equipment when performing maintenance-related tasks.

The International Civil Aviation Organization (“ICAO”) was founded by the Chicago Convention (1944) and is funded and directed by 193 national governments, including the U.S. While it is not a global regulator, it does adopt standards once a diplomatic consensus is reached among its stakeholders. On October 7, 2022, ICAO adopted a long-term global aspirational goal of net-zero carbon emissions by 2050. On September 23, 2022, U.S. Secretary of Energy Jennifer M. Granholm announced the Sustainable Aviation Fuel Grand Challenge Roadmap, a comprehensive plan that outlines a government-wide strategy for scaling up new technologies to produce sustainable aviation fuels (SAFs) across the U.S. airline industry. This project includes collaboration with the Environmental Protection Agency (“EPA”) and the FAA, and will enable the U.S. to meet President Biden’s clean energy goal of a net-zero carbon economy by 2050. In January 2021, the EPA promulgated new rules relating to the greenhouse gas emissions from carbon fuels used in aircraft engines. These areas of regulation are not yet settled and are subject to change based on domestic and foreign political considerations and advancements in technology, making it impossible to say how these developments might impact our business in the future.

Most airports where we operate are owned and operated by state and local government entities. These airport authorities have the right to impose certain safety, security, and other regulations so long as they do not conflict with federal law. Airport authorities also have extensive property rights that empower them to impose conditions on airport facility use and airport property and building leases, including passenger facility charges and related fees. Airports that accept federal funds are required to adhere to certain grant assurance requirements (contracts) with the federal government. Airport tenants are required to adhere to certain grant assurance requirements, and sometimes terms in airport lease agreements are less favorable than would be customary for real estate or other transactions outside of an airport environment.

Foreign Regulatory Authorities

Most foreign countries have their own regulatory authorities that parallel those found in the U.S. The complexity of interaction with the foreign regulators can be magnified by differences in language, culture, legal and social norms, tax and budgetary practices, and perspective on economic development and competition.

Privacy and Data Protection

As part of our day-to-day business operations and the services we provide, including through our website and mobile application, we receive collect, store, process, transmit, share, and use various kinds of personal information pertaining to our employees, members and other travelers, aircraft owners and buyers, and business partners. A variety of federal, state, local, and foreign laws and regulations apply, or could in the future apply as

 

236


Table of Contents

our business grows and expands, to our processing of that personal information, depending on the nature of the information we process and the locations of the individuals to whom it pertains, among other factors.

These laws and regulations are continually evolving and are subject to potentially differing interpretations, including as to their scope and applicability to our business. They may include, but are not limited to, comprehensive consumer privacy and data protection laws such as the California Consumer Privacy Act of 2018 and the European Union’s General Data Protection Regulation and state data security and data breach notification laws that apply to certain sensitive categories of personal information, such as government-issued identification numbers and personal financial and health information.

When and to the extent these laws and regulations apply they can impose a range of obligations on our business. Those obligations can include, among other requirements, providing individuals with privacy notices and giving them an opportunity to opt in or out of our processing or sharing of their personal information; offering, and fulfilling individuals’ requests to exercise, various rights with respect to our use, disclosure, and retention of the personal information we maintain; implementing physical, technical, and organizational security measures to safeguard personal information; and notifying individuals and regulatory authorities in the event personal information is subject to unauthorized access or disclosure. Violations of these laws and regulations can give rise to enforcement actions by governmental agencies, and to private lawsuits for damages and other forms of relief.

Legal Proceedings

Wheels Up Partners LLC v. Exclusive Jets, LLC

On June 30, 2023, flyExclusive served Wheels Up Partners, LLC (“WUP”) a Notice of Termination of the parties’ Fleet Guaranteed Revenue Program Agreement, dated November 1, 2021 (the “GRP Agreement”) following material breaches of the GRP Agreement by WUP, including WUP’s failure to pay outstanding amounts owed to flyExclusive under the GRP Agreement. Subsequently, on July 5, 2023, WUP filed a lawsuit against flyExclusive in the United States District Court for the Southern District of New York, alleging that flyExclusive breached the GRP Agreement and the implied duty of good faith and fair dealing therein by wrongfully terminating the GRP Agreement. WUP contends that flyExclusive did not have a right to terminate the GRP Agreement, that the termination was thus ineffective, and instead constituted a material breach of the GRP Agreement. WUP alleges this gave WUP the right to terminate the GRP Agreement, which WUP alleges it has done. The complaint seeks compensatory damages in an unspecified amount and attorney’s fees and costs. flyExclusive plans to defend this action vigorously.

 

237


Table of Contents

MANAGEMENT’S DISCUSSION AND ANALYSIS OF FINANCIAL CONDITION AND RESULTS OF OPERATIONS OF LGM

You should read the following discussion and analysis of our financial condition and results of operations in conjunction with our consolidated financial statements and the related notes thereto included elsewhere in this prospectus. This discussion contains forward-looking statements that involve risk, assumptions and uncertainties, such as statements of our plans, objectives, expectations, intentions and forecasts. Our actual results could differ materially from those discussed in these forward-looking statements as a result of several factors, including those set forth under the section of this prospectus titled “Risk Factors” and elsewhere in this prospectus. Please refer to the section of this prospectus titled “Cautionary Note Regarding Forward-Looking Statements.” Unless the context otherwise requires, references in this “Management’s Discussion and Analysis of Financial Condition and Results of Operations” section to “flyExclusive,” “we,” “us,” “our,” and “the Company” are intended to mean the business and operations of LGM Enterprises, LLC and its consolidated subsidiaries for all periods discussed.

Overview of Our Business

FlyExclusive is a premier owner and operator of curated private aviation experiences dedicated to surpassing passenger expectations for quality, convenience, and safety. Our mission is to be the world’s most vertically integrated private aviation company through capital-efficient program growth, an industry-leading pricing model, optimal dispatch availability, in-house training, and a controlled premium customer experience on modernized aircraft. As of March 31, 2023, we had over 90 aircraft in our owned and leased fleet that includes light, midsize, super-midsize, and large jets. As one of the nation’s largest Citation operators, flyExclusive has curated a versatile fleet of Citation CJ3 / CJ3+, Citation Excel / XLS / XLS+, Citation Encore / Encore+, Citation Sovereign, and Citation X aircraft. We have a long track record of success and growth across a full range of industry services. Our core competitive advantage is the purpose-built, in-house control of decisions and processes needed to operate a successful private aviation company through a range of market environments.

We have a diversified and evolving business model generating charter revenue through our jet club membership program, our guaranteed revenue program (“GRP”), our fractional program, and our maintenance, repair, and overhaul (“MRO”) program. Our chief operating decision maker, our chief executive officer, reviews our financial information presented on a consolidated basis, and accordingly, we operate under one reportable segment, which is charter aviation services.

Jet club revenue is generated from flight operations as well as membership fees. Jet club members are guaranteed access to our fleet of light, midsize and super-midsize aircraft. New members pay a minimum deposit of $75 thousand up to a maximum of $500 thousand depending on their level of membership. Four membership levels are available to members. Each level determines the daily rate a member is charged for future flights. Membership and incidental fees are also applied against a member’s account. The initial and all subsequent deposits to replenish the member’s account are irrevocable and non-refundable.

GRP revenue is derived from contracts with wholesale customers whereby the customer commits to utilize a specified minimum number of hours per quarter in exchange for guaranteed access to aircraft. Each aircraft requires a deposit that is recorded on the balance sheet. Flight activity is billed weekly based on contract rates for light, midsize, and super-mid-size aircraft. Segment length minimums are billed monthly and guaranteed amounts are billed quarterly. Contract terms allow us to bill for ancillary services based on the circumstances of a flight. Rates are assessed each quarter to account for changes in fuel cost.

Fractional ownership customers purchase a fractional ownership interest in an aircraft for a contractual term of up to five years, with access to our entire fleet, including the aircraft they have purchased a fractional interest in. Fractional owners pay daily and hourly rates for each flight. The first stage of the fractional revenue stream is the pre-owner stage where the customer signs a letter of intent and interim use agreement, which may be before the aircraft is available, and the customer pays two deposits. One deposit is towards the purchase of the fractional

 

238


Table of Contents

interest and the second deposit is to have the ability to use the fleet in the interim period prior to owning the interest. Upon completion of enrollment in the program, fractional members who purchase new aircraft obtain ownership when the aircraft is delivered, expected to be approximately one year from when the aircraft is ordered from the manufacturer. Fractional members have the ability to advance ownership if they purchase an interest in one of our pre-owned fractional aircraft. Once the transfer of interest in the aircraft is complete, the customer becomes an owner. With the transfer of interest, flyExclusive is still able to utilize these aircraft to service other channels, providing us with another capital-light way to grow our fleet.

Our MRO program includes 24/7 maintenance and interior and exterior refurbishment services to third parties in addition to maintaining our own fleet. MRO revenue is recognized over time based on the cost of inventory consumed and labor hours worked for each service provided. The difference between billing for MRO services and the revenue earned to date is included in deferred revenue on the consolidated balance sheet.

Key Factors Affecting Results of Operations

We believe that the following factors have affected our financial condition and results of operations and are expected to continue to have a significant effect:

Economic Conditions

If demand for private aviation services were to decrease, this could result in slower jet club growth, members declining to renew their memberships and reduced interest in the fractional and partnership programs, all of which could have a material adverse effect on our business, financial condition and results of operations. In addition, our customers may consider private air travel through our products and services to be a luxury item, especially when compared to commercial air travel or not traveling by air at all. As a result, any general downturn in economic, business and financial conditions which has an adverse effect on our customers’ spending habits could cause them to travel less frequently and, to the extent they travel, to travel using commercial air carriers or other means considered to be more economical than our products and services. In addition, in cases where significant hours of private flight are needed, many of the companies and high-net-worth individuals to whom we provide products and services have the financial ability to purchase their own aircraft or operate their own corporate flight department should they elect to do so.

Competition

Many of the markets in which we operate are competitive as a result of the expansion of existing private aircraft operators, expanding private aircraft ownership and alternatives such as luxury commercial airline service. We compete against a number of private aviation operators with different business models, and local and regional private charter operators. Factors that affect competition in our industry include price, reliability, safety, regulations, professional reputation, aircraft availability, equipment and quality, consistency and ease of service, willingness and ability to serve specific airports or regions and investment requirements. Our competitors might capture a share of our present or potential customer base, which could adversely affect our business, financial condition and results of operations.

Pilot Availability and Attrition

In recent years, we have experienced significant volatility in our attrition, including volatility resulting from training delays, pilot wage and bonus increases at other industry participants and the growth of cargo, low-cost and ultra-low-cost airlines. In prior periods, these factors, at times, caused our pilot attrition rates to be higher than our ability to hire and retain replacement pilots. If our attrition rates are higher than our ability to hire and retain replacement pilots, our operations and financial results could be materially and adversely affected.

 

239


Table of Contents

Business Impact of COVID-19

In March 2020, the COVID-19 outbreak was declared a pandemic by the World Health Organization. During the first half of 2020, in order to minimize the adverse impact of the COVID-19 pandemic on our operating costs and cash flows we took a number of temporary actions, including offering voluntary furloughs to our employees, implementing a mandatory reduction in all work schedules and delaying certain planned initiatives and internal investments. Since that time, we have reduced or eliminated the majority of these temporary actions. However, as a result of the increased rate of COVID-19 spread during a portion of the fourth quarter of 2021 and into the first quarter of 2022, flight volumes were negatively impacted, primarily due to a combination of customer cancellations, access to third-party supply and reduced crew availability resulting from COVID-19 exposure. These negative impacts could increase again at any time. Moving forward, however, we believe that COVID-19 pandemic has led to a shift in consumer prioritization of wellness and safety, with private aviation viewed increasingly by those in the addressable market as a health-conscious decision rather than a discretionary luxury. We believe this will translate into an increase in flight demand over time.

CARES Act

On March 27, 2020, the CARES Act was signed into law. The CARES Act provided the airline industry with up to (i) $25.0 billion in grants with assurances the support is to be used exclusively for employee salaries, wages and benefits, and (ii) $25.0 billion in secured loans.

We applied to the Treasury for assistance under the Payroll Support Program and the Paycheck Protection Program as established by the CARES Act. We were awarded $23.6 million to support ongoing operations, all of which has been received.

The CARES Act support payments were conditioned, including certain restrictions on executive and other employee compensation and severance through April 1, 2023, and certain ongoing reporting obligations through April 1, 2023. While we believe that we are fully compliant with all requirements of the CARES Act and the Payroll Support Program Agreements, including the requirement to use the awards only for payment of certain employment costs (i.e. wages, salaries and benefits), if we were found to be not in compliance with such requirements, the Treasury has sole discretion to impose any remedy it deems appropriate, including requiring full repayment of the awards with appropriate interest. The imposition of any such remedy could have a material and adverse effect on our financial condition.

The CARES Act also provides an ERC. The goal of the ERC program is to encourage employers to retain and continue paying employees during periods of pandemic-related reduction in business volume even if those employees are not actually working, and therefore, are not providing a service to the employer. Under the Act, eligible employers could take credits up to 70% of qualified wages with a limit of $7 thousand per employee per quarter for the first three quarters of calendar year 2021. In order to qualify for the ERC in 2021, organizations generally have to experience a more than 20% decrease in gross receipts in the quarter compared to the same quarter in calendar year 2019 or its operations are fully or partially suspended during a calendar quarter due to “orders from an appropriate governmental authority limiting commerce, travel, or group meetings (for commercial, social, religious, or other purposes)” due to COVID-19. The credit is taken against our share of Social Security Tax when our payroll provider files, or subsequently amends the applicable quarterly employer tax filings. As of March 31, 2023, we had applied for $9.5 million and received $8.9 million of ERC. Our legal counsel has issued a legal opinion that we, more likely than not, qualified for the ERC. However, it remains uncertain whether we meet the qualifications required to receive the ERC. Therefore, the balance was included in accrued expenses and other current liabilities in the consolidated balance sheet should we be required to potentially repay the ERC funds received.

 

240


Table of Contents

Non-GAAP Financial Measures

In addition to our results of operations below, we report certain key financial measures that are not required by, or presented in accordance with, GAAP.

These non-GAAP financial measures are an addition, and not a substitute for or superior to, measures of financial performance prepared in accordance with GAAP and should not be considered as an alternative to any performance measures derived in accordance with GAAP. We believe that these non-GAAP financial measures of financial results provide useful supplemental information to investors about us. However, there are a number of limitations related to the use of these non-GAAP financial measures and their nearest GAAP equivalents, including that they exclude significant expenses that are required by GAAP to be recorded in our financial measures. In addition, other companies may calculate non-GAAP financial measures differently or may use other measures to calculate their financial performance, and therefore, our non-GAAP financial measures may not be directly comparable to similarly titled measures of other companies.

Adjusted EBITDA

We calculate Adjusted EBITDA as net income (loss) adjusted for (i) interest income (expense), (ii) depreciation and amortization, (iii) public company readiness expenses, and (iv) gain on forgiveness of CARES Act Loan.

We include Adjusted EBITDA as a supplemental measure for assessing operating performance in conjunction with related GAAP amounts and for the following:

 

   

Strategic internal planning, annual budgeting, allocating resources and making operating decisions.

 

   

Historical period-to-period comparisons of our business, as it removes the effect of certain non-cash expenses and expenses and revenue unrelated to our core ongoing business.

The following table reconciles Adjusted EBITDA to net income (loss), the most directly comparable GAAP measure (in thousands):

 

     Three Months Ended March 31,     Years Ended December 31,  
     2023     2022     2022     2021  

Net income (loss)

   $ (11,706   $ (1,837   $ (4,152   $ 2,242  

Add (deduct):

        

Interest income

     (1,094     (178     (782     (597

Interest expense

     4,615       1,275       8,291       4,218  

Depreciation and amortization

     6,415       5,368       23,114       17,353  

Public company readiness expenses(1)

     2,379       —         1,660       —    

CARES Act grant

     —         —         —         (11,153
  

 

 

   

 

 

   

 

 

   

 

 

 

Adjusted EBITDA

   $ 609     $ 4,628     $ 28,131     $ 12,063  
  

 

 

   

 

 

   

 

 

   

 

 

 

 

(1)

Includes costs primarily associated with compliance and consulting in advance of transitioning to a public company.

Key Operating Metrics

In addition to financial measures, we regularly review certain key operating metrics to evaluate our business, determine the allocation of resources and make decisions regarding business strategies. We believe that these metrics can be useful for understanding the underlying trends in our business.

 

241


Table of Contents

The following table summarizes our key operating metrics:

 

     As of March 31,      As of December 31,  
     2023      2022      2022      2021  

Total members

     778        513        720        408  

Average aircraft on certificate

     92        80        90        70  

Ending aircraft on certificate

     93        84        91        78  

 

     Three Months Ended March 31,      Years Ended December 31,  
     2023      2022      2022      2021  

Total flight hours

     13,929        12,611        58,207        47,922  

Total hours per aircraft

     151.7        157.0        646.0        687.4  

Customers per aircraft

     8.4        6.1        7.9        5.2  

Total members

We define total members as the number of club, fractional, and partnership members with active accounts at the end of the reporting period. We define an account as active at the end of the reporting period if the account has a credit balance. We believe that membership growth is strategically correlated to aircraft additions, and the evolution of our business from primarily wholesale in 2020 to servicing retail customers in 2023 provides greater revenue visibility. Due to the nature of our business, we do have periods of time in which not every member utilizes our services.

Average aircraft on certificate

We define average aircraft on certificate as the average number of aircraft on our operating certificates. We believe that our growth has been fueled by a disciplined, strategic approach to adding aircraft, either via ownership in whole or in part or via lease from a third party. The time between the purchase or lease of an aircraft and the aircraft’s certification is critical because revenue cannot be earned on the aircraft until it is certified. Thus, we use average aircraft on certificate as a KPI measurement within a given time period.

Ending aircraft on certificate

We define ending aircraft on certificate as the number of aircraft on our operating certificates at the end of a reporting period. We use ending aircraft on certificate to measure fleet growth in comparison to historical periods.

Total flight hours

We define total flight hours as the actual flight time from the moment of aircraft lift-off at the departure airport until it touches ground at the end of a flight. We believe total flight hours are a useful metric to measure the usage of our programs and the scale of our fleet and revenue growth.

Total hours per aircraft

We define total hours per aircraft as the total flight hours divided by the average number of aircraft on our operating certificates during the reporting period. We use total hours per aircraft to assess operational efficiency as it pertains to aircraft utilization and mitigation of downtime, which can result from maintenance and crew availability.

Customers per aircraft

We define customers per aircraft as our total member count divided by the number of aircraft on our operating certificates at the end of the reporting period. We use customers per aircraft to control the customer

 

242


Table of Contents

experience through the management of our industry-leading customer to aircraft ratio. In the first quarter of 2023, 99.8% of our customers’ flights were fulfilled on our fleet without the high-cost reliance of third parties to meet demand. An optimal customer to aircraft ratio allows us to gain a competitive advantage by having sufficient aircraft available to meet member demand and the flexibility to sell aircraft availability to wholesale and retail customers.

Components of Results of Our Operations

The key components of our results of operations include:

Revenue

We derive revenue from charter flights, which includes our jet club, GRP and fractional programs, and from our MRO services.

Customers prepay us in advance for member flights based on contractual rates depending on the type of flight. We then recognize revenue from these prepayments upon departure of a flight.

Jet club members pay an initial nonrefundable flight deposit where the amount of the flight deposit impacts the contractual rates paid, and most members also pay monthly membership fees. We recognize this kind of revenue monthly as the Company stands ready to provide flight services as requested by the customer, thereby satisfying our related performance obligation. Revenue for flights and related services is recognized when such services are provided to the customers. Fluctuations in revenue during any given period in the flights and related services portion of our jet club program are directly correlated to customer demand.

We derive GRP revenue from contracts with wholesale customers whereby the customer commits to purchase a specified minimum number of hours per quarter in exchange for guaranteed access to specific aircraft. The customer pays hourly rates depending upon aircraft type as well as other incidental fees. Although the customer is committed to a minimum number of flight hours per aircraft and a minimum number of aircraft, actual GRP revenue is highly variable as the customer controls the timing, frequency and total volume of usage, sometimes resulting in significant revenue above the contractual minimum. We recognize the quarterly minimum as revenue ratably over time and any variable consideration generated from flight services above the minimum in the period of performance.

We recognize fractional revenue from the sales of fractional ownership interests in aircraft over the five-year term of the agreement. In certain contracts the customer can require us to repurchase the interest after a fixed period of time but prior to the contractual termination date of the contract. This is accounted for as a right of return. The consideration from the fractional ownership interest, as adjusted for any customer right of return, is recognized over the term of the contract on a straight-line basis. Variable consideration generated from flight services is recognized in the period of performance.

MRO services are comprised of a single performance obligation for aircraft maintenance services such as modifications, repairs and inspections. MRO revenue is recognized over time based on the cost of inventory consumed and labor hours worked for each service provided. The difference between billing for MRO services and the revenue earned to date is included in deferred revenue on the consolidated balance sheet.

Costs and expenses

Cost of revenue

Cost of revenue primarily consists of direct expenses incurred to provide flight services and facilitate operations, including aircraft lease costs, fuel, payroll expenses including wages and employee benefits for employees directly providing and facilitating flight services, crew travel, insurance, maintenance, subscriptions, and third-party flight costs.

 

243


Table of Contents

Selling, general and administrative

Selling, general and administrative expense primarily consists of non-flight related employee compensation wages and benefits in our finance, executive, human resources, legal and other administrative functions, employee training, third-party professional fees, corporate travel, advertising, and corporate related lease expenses.

Depreciation and amortization

Depreciation and amortization expense primarily consists of depreciation of capitalized aircraft. Depreciation and amortization expense also includes amortization of capitalized software development costs.

Other income (expense)

Interest expense

Interest expense primarily consists of interest paid or payable and the amortization of debt discounts and deferred financing costs on our loans.

Gain on forgiveness of CARES Act Loan

Consists of government assistance received from the Treasury under the Payroll Support Program, the Payroll Protection Program, and the Employee Retention Credit as directed by the CARES Act.

Gain (loss) on aircraft sold

Consists of aircraft sales in excess (gain) or below (loss) their net book value.

Gain on leased right-of-use asset

Consists of gains resulting from right-of-use asset lease terminations prior to the end of the lease term, net of any similar losses.

Change in fair value of derivative liability

Change in fair value of derivative liability reflects the non-cash change in the fair value of our embedded derivatives attributed to our convertible notes.

Other income

Other income consists of interest income on treasury bills and municipal bond funds, dividend income, realized gain/loss on sales of investment securities, and state tax payments.

 

244


Table of Contents

Results of Operations

Results of Our Operations for the Three Months Ended March 31, 2023 Compared to the Three Months Ended March 31, 2022

The following table sets forth our results of operations for the three months ended March 31, 2023 and 2022 (in thousands, except percentages):

 

     Three Months Ended March 31,      Change in  
     2023     2022     $     %  

Revenue

   $ 77,032     $ 66,073     $ 10,959       17

Costs and expenses:

        

Cost of revenue

     65,190       52,617       12,573       24

Selling, general and administrative

     15,931       10,843       5,088       47

Depreciation and amortization

     6,415       5,368       1,047       20
  

 

 

   

 

 

   

 

 

   

 

 

 

Total costs and expenses

     87,536       68,828       18,708       27
  

 

 

   

 

 

   

 

 

   

 

 

 

Loss from operations

     (10,504     (2,755     (7,749     (281 )% 

Other income (expense):

        

Interest income

     1,094       178       916       515

Interest expense

     (4,615     (1,275     (3,340     (262 )% 

Gain on aircraft sold

     2,103       2,025       78       4

Change in fair value of derivative liability

     616       —         616       nm

Other income (expense)

     (400     (10     (390     (3,900 )% 
  

 

 

   

 

 

   

 

 

   

 

 

 

Total other income (expense)

     (1,202     918       (2,120     (231 )% 
  

 

 

   

 

 

   

 

 

   

 

 

 

Net loss

     (11,706     (1,837     (9,869     (537 )% 

Net loss attributable to noncontrolling interest

     (2,537     (1,920     (617     (32 )% 
  

 

 

   

 

 

   

 

 

   

 

 

 

Net income (loss) attributable to LGM Enterprises, LLC

   $ (9,169   $ 83     $ (9,252     (11,147 )% 
  

 

 

   

 

 

   

 

 

   

 

 

 

Percentage changes that are considered not meaningful are denoted with “nm”

Revenue

 

     Three Months Ended March 31,       Change in  
in thousands    2023      2022      Amount      %  

Jet club and charter

   $ 50,521      $ 42,721      $ 7,800        18

Guaranteed revenue program

     24,960        23,352        1,608        7

Fractional ownership

     847        —          847        100

Maintenance, repair, and overhaul

     704        —          704        100
  

 

 

    

 

 

    

 

 

    

 

 

 

Total revenue

   $ 77,032      $ 66,073      $ 10,959        17
  

 

 

    

 

 

    

 

 

    

 

 

 

Jet club and charter revenue increased by $7.8 million, or 18%, to $50.5 million for the three months ended March 31, 2023 as compared to the three months ended March 31, 2022. The increase in revenue was primarily driven by increases in flight activity in 2023 compared to 2022, including increases in total membership and total flight hours year-over-year. See the “—Key Operating Metrics” section above for further discussion on total membership and total flight hours.

GRP revenue increased by $1.6 million, or 7%, to $25.0 million for the three months ended March 31, 2023 as compared to the three months ended March 31, 2022 due to increases in contractual rates and committed aircraft.

Fractional ownership revenue was $0.8 million for the three months ended March 31, 2023. We had no such revenue in the three months ended March 31, 2022 because the fractional ownership program was not introduced until the second quarter of 2022.

 

245


Table of Contents

Maintenance, repair, and overhaul revenue was $0.7 million for the three months ended March 31, 2023. We had no such revenue in the three months ended March 31, 2022 because the MRO program was launched in the third quarter of 2021, but the Company did not start performing services until mid-2022.

We expect our revenue to increase over time as a result of adding aircraft to our fleet and forecasted membership growth.

Costs and expenses

Cost of revenue

Cost of revenue increased by $12.6 million, or 24%, for the three months ended March 31, 2023 compared to the three months ended March 31, 2022, primarily due to an increase in total flight hours. See the “—Key Operating Metrics” section above for further discussion on total flight hours. Also contributing to the increase in cost of revenue was the increase in average fuel prices in the first quarter of 2023 compared to the first quarter of 2022.

Selling, general and administrative

Selling, general and administrative expenses increased by $5.1 million, or 47%, for the three months ended March 31, 2023 compared to the three months ended March 31, 2022. The increase in selling, general and administrative expenses was primarily attributable to:

 

   

$3.8 million increase in professional fees (including costs associated with preparing to be a public company), advertising, and marketing costs;

 

   

$1.6 million increase in personnel-related expenses, as we expanded our headcount to serve our growing customer base and to operate as a public company;

 

   

$0.4 million increase in healthcare claims; and

 

   

$0.4 million increase in software, telephone and internet and information technology costs.

The increase to selling, general and administrative expenses for the three months ended March 31, 2023 compared to the three months ended March 31, 2022 was partially offset by a $0.4 million decrease in training, hiring, and recruiting expenses. The remaining fluctuations were not individually significant.

Depreciation and amortization

Depreciation and amortization expenses increased by $1.0 million, or 20%, for the three months ended March 31, 2023 compared to the three months ended March 31, 2022. The increase was primarily due to an increase in depreciation expense resulting from additional aircraft.

Other Income (Expense)

Interest income

Interest income increased by $0.9 million, or 515%, for the three months ended March 31, 2023 compared to the three months ended March 31, 2022, primarily as a result of an increase in interest income on treasury bills.

Interest expense

Interest expense increased by $3.3 million, or 262%, for the three months ended March 31, 2023 compared to the three months ended March 31, 2022. This increase in interest expense was primarily attributable to an increase in the outstanding principal balance on notes payable, and to a lesser degree an increase in the interest rate on our variable rate loans.

 

246


Table of Contents

Change in fair value of derivative liability

Change in fair value of derivative liability increased by $0.6 million for the three months ended March 31, 2023 compared to the three months ended March 31, 2022 due to the identification and measurement of an embedded derivative related to our convertible notes. There was no comparable activity in the first quarter of 2022.

Other (expense) income

Other expense increased by $0.4 million for the three months ended March 31, 2023 compared to the three months ended March 31, 2022, primarily as a result of a $0.3 million increase in state tax payments and a $0.1 million increase on realized gains related to marketable securities for the three months ended March 31, 2023 compared to the three months ended March 31, 2022.

Results of Our Operations for the Year Ended December 31, 2022 Compared to the Year Ended December 31, 2021

The following table sets forth our results of operations for the year ended December 31, 2022 and 2021 (in thousands, except percentages):

 

     Years Ended December 31,     Change in  
     2022     2021     $     %  

Revenue

   $ 320,042     $ 208,277     $ 111,765       54

Costs and expenses:

        

Cost of revenue

     255,441       159,238       96,203       60

Selling, general and administrative

     53,794       34,390       19,404       56

Depreciation and amortization

     23,114       17,353       5,761       33
  

 

 

   

 

 

   

 

 

   

 

 

 

Total costs and expenses

     332,349       210,981       121,368       58
  

 

 

   

 

 

   

 

 

   

 

 

 

Loss from operations

     (12,307     (2,704     (9,603     (355 )% 

Other income (expense):

        

Gain on forgiveness of CARES Act Loan

     —         11,153       (11,153     nm

Interest expense

     (8,291     (4,218     (4,073     (97 )% 

Gain (loss) on aircraft sold

     15,333       (2,297     17,630       768

Gain on leased right-of-use asset

     143       1       142       nm

Change in fair value of derivative liability

     470       —         470       nm

Other income

     500       307       193       63
  

 

 

   

 

 

   

 

 

   

 

 

 

Total other income (expense)

     8,155       4,946       3,209       65
  

 

 

   

 

 

   

 

 

   

 

 

 

Net (loss) income

     (4,152     2,242       (6,394     (285 )% 

Net loss attributable to noncontrolling interest

     (10,200     (5,844     (4,356     (75 )% 
  

 

 

   

 

 

   

 

 

   

 

 

 

Net income attributable to LGM Enterprises, LLC

   $ 6,048     $ 8,086       $(2,038)       (25 )% 
  

 

 

   

 

 

   

 

 

   

 

 

 

Percentage changes that are considered not meaningful are denoted with “nm”

Revenue

 

     Year Ended December 31,      Change in  
in thousands    2022      2021      Amount      %  

Jet club and charter

   $ 194,874      $ 187,317      $ 7,557        4

Guaranteed revenue program

     123,104        20,960        102,144        487

Fractional ownership

     508        —          508        100

Maintenance, repair, and overhaul

     1,556        —          1,556        100
  

 

 

    

 

 

    

 

 

    

 

 

 

Total revenue

   $ 320,042      $ 208,277      $ 111,765        54
  

 

 

    

 

 

    

 

 

    

 

 

 

 

247


Table of Contents

Jet club and charter revenue increased by $7.6 million, or 4%, to $194.9 million for the year ended December 31, 2022 as compared to the year ended December 31, 2021. The increase in revenue was primarily driven by increases in flight activity in 2022 compared to 2021, including increases in total membership and total flight hours year-over-year. See the “—Key Operating Metrics” section above for further discussion on total membership and total flight hours.

GRP revenue increased by $102.1 million, or 487%, to $123.1 million for the year ended December 31, 2022 as compared to the year ended December 31, 2021 as the GRP was launched in the third quarter of 2021.

Fractional ownership revenue increased by $0.5 million for the year ended December 31, 2022 as compared to the year ended December 31, 2021 as the fractional ownership program was not introduced until the second quarter of 2022. There was no comparable activity in 2021.

Maintenance, repair, and overhaul revenue increased by $1.6 million for the year ended December 31, 2022 as compared to the year ended December 31, 2021 as the MRO program was launched in the third quarter of 2021, but the Company did not start performing substantial services for outside customers until 2022. There was no comparable activity in 2021.

We expect our revenue to increase over time as a result of adding aircraft to our fleet and forecasted membership growth

Costs and expenses

Cost of revenue

Cost of revenue increased by $96.2 million, or 60%, for the year ended December 31, 2022 compared to the year ended December 31, 2021, primarily due to an increase in total flight hours. See the “—Key Operating Metrics” section above for further discussion on total flight hours. Also contributing to the increase in cost of revenue was the increase in average fuel prices in 2022 compared to 2021.

Selling, general and administrative

Selling, general and administrative expenses increased by $19.4 million, or 56%, for the year ended December 31, 2022 compared to the year ended December 31, 2021. The increase in selling, general and administrative expenses was primarily attributable to:

 

  -

$7.6 million increase in personnel-related expenses, as we expanded our headcount to serve our growing customer base;

 

  -

$3.8 million increase in professional fees, advertising, and marketing costs;

 

  -

$2.5 million increase in healthcare claims;

 

  -

$1.6 million increase in training, hiring, and recruiting expenses; and

 

  -

$1.0 million in software costs. The remaining increases were not individually significant.

Depreciation and amortization

Depreciation and amortization expenses increased by $5.8 million, or 33%, for the year ended December 31, 2022 compared to the year ended December 31, 2021. The increase was primarily due to an increase in depreciation expense resulting from additional aircraft.

Other Income (Expense)

Gain on forgiveness of CARES Act Loan

Gain on forgiveness of CARES Act Loan reflects government assistance received under the CARES Act programs, including the employee retention credit, payroll protection program forgiveness, and the payroll

 

248


Table of Contents

support program. We did not access those programs in 2022 to support the operations of our business, whereas they resulted in $11.2 million in grant income in 2021. We do not expect significant grant income in the future.

Interest expense

Interest expense increased by $4.1 million, or 97%, for the year ended December 31, 2022 compared to the year ended December 31, 2021. This increase in interest expense was primarily attributable to an increase in the outstanding principal balance on notes payable, and an increase in the interest rate on our variable rate loans.

Gain (loss) on aircraft sold

Gain on aircraft sold increased by $17.6 million, as a result of the continued favorable environment for selling aircraft for the year ended December 31, 2022 as compared to the year ended December 31, 2021.

Gain on leased right-of-use asset

Gain on leased right-of-use asset increased by $0.1 million for the year ended December 31, 2022 compared to the year ended December 31, 2021. This increase is the result of a right-of-use asset termination that occurred during the year ended December 31, 2022 that resulted in a $0.1 million gain.

Change in fair value of derivative liability

Change in fair value of derivative liability increased by $0.5 million for the year ended December 31, 2022 compared to the year ended December 31, 2021 due to the identification and measurement of an embedded derivative related to our convertible notes in 2022. There was no comparable activity in 2021.

Other income

Other income increased by $0.2 million, or 63%, for the year ended December 31, 2022 compared to the year ended December 31, 2021 primarily as a result of a $0.3 million increase for interest and dividend income earned on municipal bond funds and a $0.3 million decrease in state tax payments. These increases were partially offset by a $0.4 million decrease on realized gains related to marketable securities for the year ended December 31, 2022 compared to the year ended December 31, 2021.

Liquidity and Capital Resources

Sources and Uses of Liquidity

Our principal sources of liquidity have historically consisted of financing activities, including proceeds from equity of the owner, notes payable, and operating activities, primarily from the increase in deferred revenue associated with prepaid flights. As of March 31, 2023 and December 31, 2022 we had $22.5 million and $23.2 million of cash and cash equivalents, $69.9 million and $69.4 million in investments, and $0.9 million and $0.1 million available borrowing capacity under the term loan, respectively. As of March 31, 2023, we had $15.5 million of available borrowing capacity under the revolving line of credit. The revolving line of credit did not exist as of December 31, 2022. Our cash equivalents primarily consist of liquid money market funds, and our investments primarily consist of fixed-income securities including corporate bonds, government bonds, municipal issues, and U.S. treasury bills.

We have consistently maintained a working capital deficit, in which our current liabilities exceed our current assets. We believe that this is common within the private aviation industry and is due to the nature of our deferred revenue, primarily related to prepaid flights, which are performance obligations generally for future flights. Our primary needs for liquidity are to fund working capital, debt service requirements, lease and purchase obligations, capital expenditures, and for general corporate purposes. Our cash needs vary from period to period primarily based on the timing and costs of aircraft engine overhauls, repairs, and maintenance and the timing of any aircraft purchases.

 

249


Table of Contents

We believe factors that could affect our liquidity include our rate of revenue growth, changes in demand for our services, competitive pricing pressures, other growth initiatives, our ability to keep increases in operating expenses in line with growth in revenues, and overall economic conditions. To the extent that our current liquidity is insufficient to fund future activities, we would need to raise additional funds. In the future, we may attempt to raise additional capital through the sale of equity securities or through debt financing arrangements. If we raise additional funds by issuing equity securities, the ownership of existing shareholders will be diluted. The incurrence of additional debt financing would result in debt service obligations, and any such debt could include operating and financing covenants that could restrict our operations. In the event that additional funds are required from outside sources, we might not be able to raise it on terms acceptable to us or at all.

We believe that our existing cash on hand, cash generated from operations and available borrowings under our term loan will enable us to secure refinancing as needed to meet our obligations as they become due within the next 12 months.

Cash Requirements

Our material cash requirements include the following contractual and other obligations:

Short-Term Notes Payable

We have entered into multiple short-term loan agreements with various lenders for the purpose of financing the purchase of aircrafts. The loan agreements have varying interest rates, maturity dates and-lender imposed restrictions.

Credit Facility

In August 2018, we entered into a term loan agreement with a maximum borrowing capacity of $12.3 million. We have since entered into amended term loan agreements which have raised the maximum borrowing capacity to $32.3 million as of March 31, 2023.

The current iteration of the term loan agreement matures September 2024 and allows the option to elect an interest rate equal to the SOFR-Based Rate or the Prime-Based Rate.

Convertible Notes

In connection with the Equity Purchase Agreement, we issued an aggregate principal amount of $50.0 million of the Bridge Notes to an investor, which had the ability to increase to $85.0 million. In October 2022, we requested and received the additional $35.0 million from the investor, bringing the total aggregate principal amount to $85.0 million.

The Bridge Notes accrue interest daily at annual rate of 10% prior to the occurrence of the termination of the Equity Purchase Agreement (the “De-SPAC Termination Event”) and 15% after the De-SPAC Termination Event. Before the De-SPAC Termination Event, interest is payable in kind, with accrued interest added to the outstanding principal balance and deemed to be paid. In the event of a De-SPAC Termination Event, the outstanding principal amount, plus payable in-kind interest, becomes payable in a monthly amount equal to outstanding obligation divided by 24 months. The maturity date is the earlier of a) the Closing Date and b) the two year anniversary of the first De-SPAC Termination Event that occurs subsequent to October 17, 2022.

Credit Facility (Revolving Line of Credit)

In March 2023, the Company entered into a revolving uncommitted line of credit loan (the “Master Note”). The Master Note provides a line of credit of up to $60.0 million. At the Company’s option, the annual interest

 

250


Table of Contents

rate on term loans drawn from the Master Note is equal to either the Prime-Based Rate, defined as the greater of 1.25% or the prime rate adjusted by 1.87%, or the Daily Simple SOFR-Based Rate, defined as the greater of 1.25% or the Daily Simple SOFR plus 1.25%. The maturity date of the Master Note is March 9, 2024.

See Note 13 “Debt” to our financial statements included elsewhere in this filing for further information of our debt arrangements.

Leases

We have entered into various lease arrangements for aircraft, hangars, office space and vehicles. Under these leases, we are obligated to pay into aircraft engine reserve programs.

The duration of our leases varies from two to 30 years and the leases are generally non-cancellable operating leases. Our vehicle leases are typically month-to-month and are classified as short-term leases.

See Note 11 “Leases” to our financial statements included elsewhere in this filing for further detail of our lease arrangements.

Capital Expenditures

We currently anticipate that cash required for capital expenditures for the next 12 months is approximately $125.7 million, which includes accounts payable of $17.0 million, accrued expenses and other current liabilities of $24.6 million, short-term notes payable of $3.7 million, short-term debt contractual principal payments due of $72.3 million and non-cancellable lease payments of $11.8 million. We plan to refinance contractual principal payments that comprise the short-term debt liability as they become due. As stated above, we have maintained a positive relationship with our debtholders and have not historically had any difficulty refinancing our debt obligations. Based on our historical experience and the fact that we have not suffered any decline in creditworthiness, we expect that our cash on hand and cash earnings will enable us to secure the necessary refinancing. The accounts payable, accrued expenses, and lease liabilities will be settled using a combination of cash generated by operations, sale of investments and incremental borrowing activity, if necessary.

Our future capital requirements and the adequacy of available funds will depend on many factors, including those set forth in the section titled “Risk Factors—Risks Related to Our Business and Industry.”

Cash Flows

The following table summarizes our cash flows for the periods indicated (in thousands):

 

    Three Months Ended March 31,     Years Ended December 31,  
    2023     2022     2022     2021  

Net cash (used in) provided by:

       

Operating activities

  $ (2,763   $ 17,185     $ 45,639     $ 57,212  

Investing activities

    (6,738     (30,575     (167,266     (70,793

Financing activities

    8,805       4,244       123,675       21,208  
 

 

 

   

 

 

   

 

 

   

 

 

 

Net (decrease) increase in cash and cash equivalents

  $ (696   $ (9,146   $ 2,048     $ 7,627  
 

 

 

   

 

 

   

 

 

   

 

 

 

Cash Flow from Operating Activities

Net cash used in operating activities for the three months ended March 31, 2023 was $2.8 million, resulting from our net loss of $11.7 million, a $2.1 million gain on the sale of property and equipment, a $0.9 million cash inflow from non-cash interest income, and a $0.6 million gain on change in the fair value of the derivative liability, partially offset by a $6.4 million cash inflow from depreciation and amortization, a $3.5 million cash inflow from non-cash rent expense, and a $2.5 million cash inflow from non-cash interest expense. We will

 

251


Table of Contents

continue to evaluate our capital requirements for both short-term and long-term liquidity needs, which could be affected by various risks and uncertainties, including, but not limited to, the effects of rising interest rates, rising aircraft fuel prices, and other risks detailed in the section entitled “Risk Factors Risks Relating to LGM.

Net cash provided by operating activities for the three months ended March 31, 2022 was $17.2 million, resulting from a $12.4 million cash inflow from net changes in operating assets and liabilities, a $5.4 million cash inflow from depreciation and amortization, and a $3.0 million cash inflow from non-cash rent expense, partially offset by a $2.0 million gain on the sale of property and equipment and our net loss of $1.8 million. The $12.4 million cash inflow provided from operating assets and liabilities is primary due to a $12.5 million cash inflow from other non-current liabilities, a $7.2 million cash inflow from accounts payable, and a $5.2 million cash inflow from deferred revenue, partially offset by a $4.6 million cash outflow from other receivable, a $2.9 million cash outflow from right-of-use assets, a $2.5 million cash outflow from accounts receivable, and a $3.2 million cash outflow from amounts due from related parties.

Net cash provided by operating activities for the year ended December 31, 2022 was $45.6 million resulting from a $36.8 million cash inflow from depreciation and amortization, including amortization of contract costs and right-of-use assets, and a $26.2 million cash inflow from net changes from operating assets and liabilities partially offset by a $15.3 million gain on sale of property and equipment and our net loss of $4.2 million. The $26.2 million cash inflow provided from operating assets and liabilities is primarily due to a $27.8 million cash inflow from deferred revenue, a $12.5 million cash inflow from customer deposits, and a $4.4 million cash inflow from accounts payable and accrued expenses due to the differences and timing of disbursements during 2022 compared to 2021, partially offset by a $12.8 million net cash outflow from our operating leases and a $6.3 million cash outflow from accounts receivable.

Net cash provided by operating activities for the year ended December 31, 2021 was $57.2 million resulting from our net income of $2.2 million, a $28.4 million cash inflow from depreciation and amortization, including amortization of contract costs and right-of-use assets, and a $24.1 million cash inflow from net changes from operating assets and liabilities. The $24.1 million cash inflow provided from operating assets and liabilities is primarily due to a $25.0 million cash inflow from customer deposits, a $10.9 million cash inflow from accounts payable and accrued expenses due to the differences and timing of disbursements during 2021 compared to 2020, and a $7.9 million cash inflow from deferred revenue. This is partially offset by a $11.2 million gain on forgiveness of the CARES Act Loans and a $10.0 million net cash outflow from our operating leases.

Cash Flow from Investing Activities

Net cash used in investing activities for the three months ended March 31, 2023 was $6.7 million, primarily due to purchases of investments of $26.3 million, purchases of property and equipment of $20.7 million, and purchases of engine overhauls of $3.1 million. Partially offsetting the increase in net cash used in investing activities were proceeds from the sale of investments of $26.7 million and proceeds from the sale of property and equipment of $16.8 million.

Net cash used in investing activities for the three months ended March 31, 2022 was $30.6 million, primarily due to purchases of property and equipment of $34.5 million, purchases of engine overhauls of $5.6 million, and purchases of investments of $1.7 million. Partially offsetting the increase in net cash used in investing activities were proceeds from the sale of property and equipment of $9.7 million and proceeds from the sale of investments of $1.6 million.

Net cash used in investing activities for the year ended December 31, 2022 was $167.3 million, primarily due to purchases of property and equipment of $146.0 million, purchases of investments of $70.5 million, and purchases of engine overhauls of $21.1 million. Partially offsetting the increase in net cash used in investing activities were proceeds from sales of property and equipment of $60.5 million and proceeds from sales of investments of $10.2 million.

 

252


Table of Contents

Net cash used in investing activities for the year ended December 31, 2021 was $70.8 million. Purchases of property and equipment of $64.3 million, purchases of engine overhauls of $14.4 million, and purchases of investments of $10.3 million were partially offset by proceeds from sales of property and equipment of $19.8 million.

Cash Flow from Financing Activities

Net cash provided by financing activities for the three months ended March 31, 2023 was $8.8 million, resulting primarily from proceeds from debt of $44.4 million to fund purchases of property and equipment, investments, and engine overhauls. Partially offsetting the increase in net cash provided by financing activities were net cash distributions of $16.9 million, repayments of debt of $18.4 million and payments of deferred financing costs of $0.4 million.

Net cash provided by financing activities for the three months ended March 31, 2022 was $4.2 million, primarily resulting from proceeds from debt of $8.8 million to fund purchases of property and equipment, investments, and engine overhauls. Partially offsetting the increase in net cash provided by financing activities were repayments of debt of $3.6 million and net cash distributions of $1.0 million.

Net cash provided by financing activities for December 31, 2022 was $123.7 million primarily resulting from proceeds from debt of $88.2 million, proceeds from issuance of convertible notes of $85.0 million, and net cash contributions of $2.4 million, partially offset by repayments of debt of $52.0 million.

Net cash provided by financing activities for December 31, 2021 was $21.2 million primarily resulting from proceeds from debt of $43.3 million, proceeds from CARES Act Loans of $11.2 million, and proceeds from notes receivable to non-controlling interest of $2.8 million, partially offset by repayments of debt of $35.3 million.

Contractual Obligations, Commitments and Contingencies

Our principal commitments consist of contractual cash obligations under our borrowings with banks, and operating leases for certain controlled aircraft, corporate headquarters, and operational facilities, including aircraft hangars. Our obligations under our borrowing arrangements are described in Note 13 “Debt” and for further information on our leases, see Note 11 “Leases” of the accompanying consolidated financial statements included elsewhere in this proxy statement.

From time to time, we are involved in various litigation matters arising in the ordinary course of business. We believe that we have meritorious arguments in our current litigation matters and that any outcome, either individually or in the aggregate, will not be material to our financial position or results of operations.

Critical Accounting Policies and Estimates

Our management’s discussion and analysis of our financial condition and results of our operations is based on our consolidated financial statements and accompanying notes, which have been prepared in accordance with GAAP. Certain amounts included in or affecting the consolidated financial statements presented in this proxy statement and related disclosure must be estimated, requiring management to make assumptions with respect to values or conditions which cannot be known with certainty at the time the consolidated financial statements are prepared. Management believes that the accounting policies set forth below comprise the most important “critical accounting policies” for the company. A “critical accounting policy” is one which is both important to the portrayal of our financial condition and results of operations and that involves difficult, subjective, or complex judgments, often as a result of the need to make estimates about the effect of matters that are inherently uncertain. Management evaluates such policies on an ongoing basis, based upon historical results and experience, consultation with experts and other methods that management considers reasonable in the particular

 

253


Table of Contents

circumstances under which the judgments and estimates are made, as well as management’s forecasts as to the manner in which such circumstances may change in the future. We have reviewed our critical accounting estimates with the audit committee of our Board of Directors.

Revenue Recognition

Revenue is recognized when the promised services are performed and in an amount that reflects the consideration we expect to be entitled to in exchange for those services. using the following steps:

 

   

1) identification of the contract, or contracts, with a customer.

 

   

2) identification of performance obligations in the contract.

 

   

3) determination of the transaction price.

 

   

4) allocation of the transaction price to the performance obligations in the contract; and,

 

   

5) recognition of revenue when or as the performance obligations are satisfied.

Determining the transaction price may require significant judgement and is determined based on the consideration we expect to be entitled to in exchange for transferring services to the customer, excluding amounts collected on behalf of third parties such as sales taxes.

During the three months ended March 31, 2023 and 2022, we earned revenue primarily from the programs below:

Jet Club Membership

Jet club members are guaranteed access to our fleet of light, midsize and super-midsize aircraft in exchange for a monthly fee. New members pay a minimum deposit of $75 thousand up to a maximum of $500 thousand depending on their level of membership. Four membership levels are available to members, which determines the daily rates a member is charged for future flights. Incidental fees are also applied against a member’s account. The initial and any subsequent deposits are non-refundable and must be used for the monthly membership fee or for future flight services. These customer deposits are included in deferred revenue on the condensed consolidated balance sheet until used by the customer. The membership services performance obligation is satisfied over time on a monthly basis. Revenue for flights and related services is recognized when such services are provided to the customer at a point in time. Memberships are considered active as long as the member’s account is funded and current with membership fees.

Guaranteed Revenue Program

We launched a guaranteed revenue program with a single customer on November 1, 2021. Under this program, we serve as an on-demand charter air carrier and guarantees the services of a specified fleet of aircraft as directed by the customer. The term of the agreement is for a minimum of 28 months, which includes a drawdown period of 10 months if the agreement is terminated. The agreement will continue indefinitely unless terminated by either party. We require a deposit of $1,250 per reserved aircraft. These deposits are included within other non-current liabilities on the condensed consolidated balance sheet. The customer is charged hourly rates for flight services depending on aircraft type in addition to incidental fees. The customer is committed to a minimum number of flight hours per aircraft and a minimum number of aircraft. Revenue is recognized using the right-to-invoice practical expedient. The guaranteed minimum is enforceable and billable on a quarterly basis.

Fractional Ownership

The fractional revenue stream involves a customer purchasing a fractional ownership interest in an aircraft for a contractual term of up to five years. Customers have the right to flight and membership services from a fleet

 

254


Table of Contents

of aircraft, including the aircraft they have fractionally purchased. Customers are charged for flight services as incurred based on agreed upon daily and hourly rates in addition to the upfront fractional ownership purchase price. At the end of the contractual term, we have the unilateral right to repurchase the fractional interest. In certain contracts the customer can require us to repurchase their ownership interest after a fixed period of time but prior to the contractual termination date of the contract. The repurchase price, whether at the contractual termination date or at the specified earlier date, is calculated as follows: 1) the fair market value of the aircraft at the time of repurchase, 2) multiplied by the fractional ownership percentage, 3) less a remarketing fee. At the time of repurchase, all fractional ownership interests revert to us, and all rights to flight and membership services are relinquished. We assessed whether these repurchase agreements results in a lease contract under the scope of ASC 842 but determined that they are revenue contracts under the scope of ASC 606 since the repurchase price is lower than the original selling price, and the customer does not have a significant economic incentive to exercise the put option. Further, the fractional ownership sales are accounted for as containing a right of return and the resulting liability is included within other non-current liabilities on the condensed consolidated balance sheet. The consideration from the fractional ownership interest, as adjusted for any related customer right of return, is included in deferred revenue on the condensed consolidated balance sheet and recognized over the term of the contract on a straight-line basis as the membership services are provided. Variable consideration generated from flight services is recognized in the period of performance.

Maintenance Repair and Overhaul

We separately provide maintenance, repair and overhaul services for aircraft owners and operators at certain facilities. MRO ground services are comprised of a single performance obligation for aircraft maintenance services such as modifications, repairs and inspections. MRO revenue is recognized over time based on the cost of inventory consumed and labor hours worked for each service provided. Any billing for MRO services that exceeds revenue earned to date is included in deferred revenue on the condensed consolidated balance sheet.

Fair Value of Financial Instruments

Management uses valuation techniques, in measuring the fair value of financial instruments, where active market quotes are not available.

In applying the valuation techniques, management makes maximum use of market inputs wherever possible, and uses estimates and assumptions that are, as far as possible, consistent with observable data that market participants would use in pricing the instrument. Where applicable data is not observable, management uses its best estimate about the assumptions that market participants would make. Such estimates include liquidity risk, credit risk and volatility, however, these estimates may vary from the actual results that would be achieved in an arm’s length transaction at the reporting date.

Impairment of Long-Lived Assets

Long-lived assets include aircraft, property and equipment, finite-lived intangible assets, and operating lease right-of-use assets. We review the carrying value of long-lived assets for impairment when events or circumstances indicate that the carrying value might not be recoverable based on the estimated undiscounted future cash flows expected to result from the use and eventual disposition of the asset. The circumstances that would indicate potential impairment may include, but are not limited to, a significant change in the manner in which an asset is being used or losses associated with the use of an asset. We review long-lived assets for impairment at the individual asset or the asset group level for which the lowest level of independent cash flows can be identified and measured. If the carrying amount of a long-lived asset or asset group is determined not to be recoverable, an impairment loss is recognized and a write-down to fair value is recorded.

Leases

ASU 2016-02, Leases (Topic 842), as amended, was adopted on January 1, 2019 utilizing a modified retrospective approach. We adopted the package of practical expedients available at transition that retained the lease

 

255


Table of Contents

classification and initial direct costs for any leases that existed prior to adoption of the standard. Contracts entered into prior to adoption were not reassessed for leases or embedded leases. Upon adoption, we did not use hindsight in determining lease term and impairment. For lease and non-lease components, we have elected to account for both as a single lease component. We have elected the practical expedient not to recognize leases with an initial term of 12 months or less on our consolidated balance sheets and lease expense is recognized on a straight-line basis over the term of the short-term lease. Variable lease payments are recognized as lease expense as they are incurred.

We determine if an arrangement is a lease at inception on an individual contract basis. Operating leases are included in operating lease right-of-use assets, operating lease liabilities, current, and operating lease liabilities, non-current on the consolidated balance sheets. Operating lease right-of-use assets represent the right to use an underlying asset for the lease term and operating lease liabilities represent the obligation to make lease payments arising from the lease. Operating lease right-of-use assets and operating lease liabilities are recognized at commencement date based on the present value of the future minimum lease payments over the lease term. As most of our leases do not provide an explicit borrowing rate, management uses our incremental borrowing rate based on information available at the commencement date, or at the date of transition for leases transitioned to Topic 842 in determining the present value of the lease payments. 

The operating lease right-of-use assets and operating lease liabilities include any lease payments made, including any variable amounts that are based on an index or rate, and exclude lease incentives. Variability that is not due to an index or rate, such as payments made based on hourly rates, are excluded from the lease liability. Leases sometimes include options to extend or terminate the lease. Renewal option periods are included within the lease term and the associated payments are recognized in the measurement of the operating right-of-use asset and operating lease liability when they are at our discretion and considered reasonably certain of being exercised. Lease expense for lease payments is recognized on a straight-line basis over the lease term. 

Recently Issued/Adopted Accounting Standards

Refer to the section titled “Recently Issued Accounting Standards Not Yet Adopted” in Note 2 “Summary of Significant Accounting Policies” of the notes to the consolidated financial statements included elsewhere in this prospectus for more information.

Quantitative and Qualitative Disclosures About Market Risk

In the ordinary course of operating our business, we are exposed to market risks. Market risk represents the risk of loss that may impact our financial position or results of operations due to adverse changes in financial market prices and rates. Our principal market risks are related to interest rates and aircraft fuel.

Interest Rates

We are subject to market risk associated with changing interest rates on certain of our borrowings, which are variable rate debt. Interest rates applicable to our variable rate debt could potentially rise and increase the amount of interest expense incurred. Through March 31, 2023, we had not purchased any derivative instruments to protect against the effects of changes in interest rates.

As of March 31, 2023, we had $96.2 million of variable rate debt including current maturities. A hypothetical 100-basis points increase in market interest rates for the period would have resulted in approximately $0.1 million of additional interest expense in our consolidated results of operations for the three months ended March 31, 2023.

We also hold a portfolio of fixed income available for sale securities that are interest rate sensitive. These investments are subject to decreases in value as a result of increases in interest rates. As a result, for the three months ended March 31, 2023, we had aggregate unrealized gains of $0.1 million, which is included in other comprehensive income. Should we not be able to assert our intent and ability to hold the securities until recovery, we will have to recognize losses on these investments in earnings.

 

256


Table of Contents

Aircraft Fuel

We are subject to market risk associated with changes in the price and availability of aircraft fuel. Aircraft fuel expense for the three months ended March 31, 2023 represented approximately 29% of our total cost of revenue. A hypothetical 10.0% increase in the average price per gallon of aircraft fuel would have increased fuel expense by approximately $1.9 million for the three months ended March 31, 2023. Through March 31, 2023, we had not purchased any derivative instruments to protect against the effects of changes in fuel, although we are somewhat protected from increases because our variable agreements allow for rate adjustments for changes in fuel prices. See “Risk Factors  —  Risks Relating to LGM — Risks Relating to Our Business and Industry  —  Significant increases in fuel costs could have a material adverse effect on our business, financial condition and results of operations” for additional information.

JOBS Act Accounting Election

In April 2012, the JOBS Act was signed into law. The JOBS Act contains provisions that, among other things, reduce certain reporting requirements for an “emerging growth company.” We have elected to use this extended transition period for complying with new or revised accounting standards that have different effective dates for public and private companies until the earlier of the date that we (i) are no longer an emerging growth company or (ii) affirmatively and irrevocably opt out of the extended transition period provided in the JOBS Act. As a result, our audited financial statements may not be comparable to companies that comply with the new or revised accounting pronouncements as of public company effective dates.

We have chosen to rely on the other exemptions and reduced reporting requirements provided by the JOBS Act. Subject to certain conditions set forth in the JOBS Act, as an “emerging growth company” we are not required to, among other things, (i) provide an auditor’s attestation report on our system of internal control over financial reporting pursuant to Section 404 of SOX, (ii) provide all of the compensation disclosure that may be required of non-emerging growth public companies, (iii) comply with any requirement that may be adopted by the Public Company Accounting Oversight Board (United States) regarding mandatory audit firm rotation or a supplement to the auditor’s report providing additional information about the audit and the consolidated financial statements (auditor discussion and analysis) and (iv) disclose certain executive compensation-related items, such as the correlation between executive compensation and performance and comparisons of the chief executive officer’s compensation to median employee compensation. We may remain an “emerging growth company” until the last day of the fiscal year following the fifth anniversary of the completion of this offering. However, if certain events occur prior to the end of such five-year period, including if we become a “large accelerated filer,” our annual gross revenue equals or exceeds $1.07 billion or we issue more than $1.0 billion of non-convertible debt in any three-year period, we will cease to be an “emerging growth company” prior to the end of such five-year period.

 

257


Table of Contents

EGA CURRENT MANAGEMENT AND BOARD OF DIRECTORS

Officers and Directors

Our officers and directors are as follows:

 

Name

   Age     

Position

Gregg S. Hymowitz

     57     

Chief Executive Officer and Director

Gary Fegel

     49     

Chairman

Sophia Park Mullen

     44     

President and Director

Louise Curbishley

     49     

Director

Linda Hall Daschle

     67     

Director

Jonathan Silver

     65     

Director

Noorsurainah (Su) Tengah

     40     

Director

Mr. Gregg S. Hymowitz is the Chief Executive Officer and a director of the Company. Mr. Hymowitz is Chairman and Chief Executive Officer of EnTrust Global and Chair of EnTrust Global’s Investment Committee, Compensation Committee and Financial Controls Committee, and is a member of the Management Committee and the “Blue Ocean” Executive Committee. He is also the Chairman of the Board of Directors of Purus Marine Holdings LP, the environmentally-focused shipping company launched by EnTrust’s Blue Ocean 4Impact strategy. Mr. Hymowitz is a Founder and has been the Managing Partner of EnTrust Global since its founding (as EnTrust Capital) in April 1997. Prior to EnTrust Global, Mr. Hymowitz was Vice President at Goldman, Sachs & Co., which he joined in 1992. For the preceding two years, Mr. Hymowitz was an attorney in the Mergers & Acquisitions practice at Skadden, Arps, Slate, Meagher & Flom. Mr. Hymowitz is a former board member of the Board of Trustees of Montefiore Medical Center and served two terms as a Trustee of the Riverdale Country Day School. Mr. Hymowitz received his J.D. degree from Harvard Law School and his B.A. degree from the State University of New York at Binghamton. Mr. Hymowitz was the 1985 Harry S. Truman Scholar from New York, the 1987 British Hansard Society Scholar and the 2004 recipient of the Governor’s Committee on Scholastic Achievement Award.

Mr. Gary Fegel is the Chairman of the Company. Mr. Fegel is a seasoned global investor and operator who has deep investment experience across the technology, logistics, healthcare, real estate, and commodities sectors. Mr. Fegel was a Senior Partner at Glencore Plc, one of the world’s largest commodity trading and mining companies. He was responsible for the firm’s global aluminum business, where he led a team of over 120 people worldwide. In such capacity, Mr. Fegel established an extensive global network, ranging from governmental entities and conglomerates to private enterprises. Mr. Fegel helped take Glencore public at a $50 billion valuation and exited the company upon its merger with Xstrata Plc, which valued the combined entity at over $80 billion. Following Glencore, Mr. Fegel founded GMF Capital in 2013 as a global investment platform focusing on private equity, real estate and alternative investments. In 2015 Mr. Fegel co-founded GMF Real Estate, an asset management business primarily focused on investing in real estate and healthcare. Since inception, GMF Capital and GMF Real Estate have executed over 100 real estate, private equity and credit transactions. Prior to Glencore, Mr. Fegel worked as a trader for UBS and Credit Suisse First Boston in their derivatives departments, based in Zurich, London, and New York. Mr. Fegel is currently employed by GMF Holding AG, as President and Chairman of the Board Directors. GMF Holding AG is an investment holding company headquartered in Switzerland and is the ultimate parent of GMF Capital LLC. Mr. Fegel has held this position for over six years. For the avoidance of doubt it is not affiliated with the Company. Mr. Fegel serves on the board of several private companies, including Videri Inc., MyskySA, and Swiss Properties AG. Mr. Fegel holds an M.B.A. from the University of St. Gallen.

Ms. Sophia Park Mullen is the President and a director of the Company. Ms. Mullen is also President and Head of Co-Investment Research at EnTrust Global, a member of the Management Committee, and a member of the Global Investment Committee. Ms. Mullen joined EnTrust Global as a Vice President in September 2013

 

258


Table of Contents

with over five years’ previous experience in the industry. Before joining the firm, Ms. Mullen was an Associate in the New York office of Sidley Austin LLP and a member of the firm’s Corporate Reorganization and Bankruptcy Group where she focused on representing both debtors and creditors in a wide variety of matters. Ms. Mullen received her B.S. degree from Georgetown University and her J.D. degree from the University of Notre Dame Law School.

Ms. Louise Curbishley is a director of the Company. Since November 2019 to the present date, Ms. Curbishley has served as the Chief Financial Officer of Members Exchange (MEMX), a market operator founded in 2018 by leading members of the global financial community, which aims to help drive simplicity, efficiency and competition in equity markets. MEMX closed on a $70 million second round financing in May 2020 and commenced trading operations in September 2020. Ms. Curbishley joined MEMX as their first Chief Financial Officer, and in her role is responsible for all audit, financial and tax matters. Previously, starting in 2014, she was the founding Chief Financial Officer and Partner at Hitchwood Capital Management, a roughly $3 billion hedge fund. In 2018, she was named one of the “Fifty Leading Women In Hedge Funds,” an annual list compiled by the Hedge Fund Journal, in association with Ernst & Young. Prior to Hitchwood, she served as the Chief Financial Officer of a number of other hedge funds, including Scout Capital and Libra Capital. She began her career in consulting, focusing on strategy and mergers & acquisitions. Ms. Curbishley is a Certified Public Accountant, and received her MBA degree from Harvard Business School and a Masters of Engineering degree from the University of Oxford.

Ms. Linda Hall Daschle is a director of the Company. In 2009, she formed her own consulting company, LHD & Associates, Inc., which she led until her retirement in 2018. Ms. Daschle was nominated by President Bill Clinton and confirmed in 1993 to begin a four-year term as FAA Deputy Administrator and FAA Acting Administrator, where she led efforts to overhaul the agency’s air traffic control modernization program and implementation of major safety improvements. Ms. Daschle was the first woman to serve as FAA Acting Administrator. Prior to holding that position, she helped start a regional airline, worked for the Civil Aeronautics Board, and became a top executive with the American Association of Airport Executives. She returned to the private sector in 1997 and chaired the public policy practice for over a decade at Baker, Donelson, Bearman, Caldwell, & Berkowitz, PC. From 2014 to 2021, Ms. Daschle served as Board National Security Advisor for Aireon, LLC and was also a member of the company’s Advisory Board. Aireon operates the first-ever global space-based air traffic surveillance system for Automatic Dependent Surveillance-Broadcast (ADS-B) equipped aircraft. In 2021, Ms. Daschle was appointed to the FAA’s Management Advisory Council. She is a member of the Smithsonian National Aviation and Space Museum advisory board. Among the honors bestowed upon Ms. Daschle are placement in the Kansas Aviation Hall of Fame, the Amelia Earhart Pioneering Achievement Award and recipient of the Air Traffic Control Association’s most prestigious honor-the Glen A. Gilbert Memorial Award.

Mr. Jonathan Silver is a director of the Company. Mr. Silver is one of the nation’s leading clean economy investors and advisors and has been recognized as one of the United States’ “Top 10 Green Tech Influencers” by Reuters. Mr. Silver currently serves as a Senior Advisor at Apollo Global Management Inc. and as Chair of its Global Climate Council, and has served in such capacity since 2022. Mr. Silver also currently serves on the boards of National Grid (NYSE: NGG), a FTSE 15 utility company, and Plug Power (NASDAQ: PLUG), the country’s leading manufacturer of hydrogen fuel cells, and has served in such capacities since May 2019 and June 2018, respectively. He served on the board of Peridot Acquisition Corp., a blank-check company generally focusing on opportunities within the energy industry that are driven by the elimination or mitigation of greenhouse gases that merged with Li-Cycle Corp. from October 2020 until 2021. He is also on the board of several privately held clean economy companies. From February 2015 to December 2020, Mr. Silver served as Managing Partner of Tax Equity Advisors LLC, which managed investments in large-scale renewable projects. From 2020 until 2022, Mr. Silver served as Senior Advisor at Guggenheim Partners, LLC. From 2009 to 2011, Mr. Silver served as Executive Director of the Loan Programs Office during President Obama’s administration, leading the government’s $40 billion clean energy investment fund and its $20 billion advanced automotive technology fund, providing financing for a wide range of solar, wind, geothermal, biofuels, fossil, nuclear energy

 

259


Table of Contents

and electric vehicle projects. Earlier, Mr. Silver co-founded and served as Managing Partner of Core Capital Partners, a successful early-stage investor in battery technology, advanced manufacturing, telecommunications and software and as Managing Director and the Chief Operating Officer of Tiger Management, one of the country’s largest and most successful hedge funds. He began his business career at McKinsey and Company, a global management consulting firm. In addition, Mr. Silver served as a policy advisor to four U.S. Cabinet Secretaries — Energy, Commerce, Interior and Treasury. Mr. Silver received his B.A. degree from Harvard University and an advanced degree from The Institute of Political Studies in Paris, and has received both the Fulbright and Rotary Graduate Fellowships.

Ms. Noorsurainah (Su) Tengah is a director of the Company. Since 2019, Ms. Tengah has served as the Executive Manager and Head of Alternative Assets, for the Brunei Investment Agency, the sovereign wealth fund of the Government of Brunei, which was founded in 1983. Ms. Tengah has been with the Brunei Investment Agency for over 16 years; her prior positions have included the Head of Absolute Return, Portfolio Manager Private Equity, Assistant Portfolio Manager External Fund Management, and Analyst of the Macro, Fixed Income, Credit and Equity group. In her current role, she leads a team of 22 investment professionals focused on private and public market investments across the globe, and oversees the strategy and execution for all private equity, absolute return and commodities-related investments. Ms. Tengah serves as a director on the board of Mapletree Industrial Trust Management Ltd. and on the boards of several private companies. Ms. Tengah also served on the board of directors of Boqii Holdings from 2020 until 2023. She has completed the Program for Leadership Development at Harvard Business School, and holds an MSc in Finance and Economics from the Manchester Business School.

Number of Officers and Directors

The Board currently consists of seven directors, divided into three classes with only one class of directors being elected in each year and each class (except for those directors appointed prior to our first annual meeting of stockholders) serving a three-year term. In accordance with the NYSE corporate governance requirements, we are not required to hold an annual meeting until one full year after our first fiscal year end following our listing on the NYSE and, as a result, we might not hold an annual meeting of stockholders until after we consummate our initial business combination.

Prior to the completion of an initial business combination, any vacancy on the Board may be filled only by a vote of a majority of our directors then in office. In addition, prior to the completion of an initial business combination, holders of a majority of the Founder Shares may remove a member of the Board for any reason.

At the Closing, the Existing Equityholders, Sponsor and PubCo will enter into the Stockholders’ Agreement. Pursuant to the Stockholders’ Agreement, among other things, the Existing Equityholders will agree to vote all securities of PubCo that may be voted in the election of PubCo’s directors held by such Existing Equityholders in accordance with the provisions of the Stockholders’ Agreement.

The PubCo Board will initially consist of seven directors. The equityholders of PubCo may nominate directors as follows: the Sponsor Holders by a majority of shares held by them, shall have the right to nominate, and the PubCo Board and the Existing Equityholders will appoint and vote for, two members of the PubCo Board, initially designated pursuant to the Stockholders’ Agreement as Gregg S. Hymowitz and Gary Fegel, and thereafter as designated by the Sponsor, and its permitted transferees, by a majority of shares held by them.

Currently, our officers are appointed by the Board and hold office for such term as may be prescribed by the Board. Our Board is authorized to appoint persons to the offices set forth in our Existing Bylaws as it deems appropriate. Our Existing Bylaws provide that our officers may consist of a Chairman of the Board, Chief Executive Officer, Chief Financial Officer, President, Vice Presidents, Secretary, Treasurer, and such other offices as may be determined by the Board.

 

260


Table of Contents

Director Independence

The NYSE listing standards require that a majority of our Board be independent within one year of the IPO. An “independent director” is defined generally as a person that, in the opinion of a company’s board of directors, has no material relationship with the listed company (either directly or as a partner, stockholder or officer of an organization that has a relationship with the company). Our Board has determined that each of Louise Curbishley, Linda Hall Daschle, Jonathan Silver and Noorsurainah (Su) Tengah is an “independent director” as defined in the NYSE listing standards and applicable SEC rules. Our independent directors will have regularly scheduled meetings at which only independent directors are present.

Officer and Director Compensation

The following disclosure concerns the compensation of EGA’s executive officers and directors for the fiscal year ended December 31, 2021 (i.e., pre-Business Combination).

None of EGA’s executive officers or directors have received any cash compensation for services rendered to EGA. Since the consummation of the IPO and until the earlier of the consummation of the Business Combination and our liquidation, we will pay our Sponsor a total of $10,000 per month for office space, utilities and secretarial and administrative support. In addition, our Sponsor, executive officers and directors, and any of their respective affiliates are being reimbursed for any out-of-pocket expenses incurred in connection with activities conducted on our behalf such as identifying potential target businesses and performing due diligence on suitable business combinations. Our audit committee reviews all payments that were made to our Sponsor, officers or directors, or their affiliates on a quarterly basis. Any such payments prior to the Business Combination are made using funds held outside the Trust Account. Other than quarterly audit committee review of such payments, we do not have any additional controls in place governing our reimbursement payments to our directors and executive officers for their out-of-pocket expenses incurred in connection with identifying and consummating the Business Combination. Other than these payments and reimbursements, no compensation of any kind, including finder’s and consulting fees, is paid by EGA to our Sponsor, executive officers and directors, or any of their respective affiliates, prior to completion of the Business Combination.

Any compensation to be paid to EGA’s executive officers prior to the Closing of the Business Combination will be determined, or recommended to the Board for determination, by a compensation committee constituted solely of independent directors or a majority of the independent directors on the Board.

After the completion of the Business Combination, directors or members of its management team who remain with PubCo may be paid consulting or management fees from PubCo. For more information on post-combination company executive compensation, see “Executive and Director Compensation of LGM.” EGA has not established any limit on the amount of such fees that may be paid by PubCo to EGA’s directors or members of management. It is unlikely the amount of such compensation will be known at the time of the Business Combination, because the directors of the post-combination business will be responsible for determining executive officer and director compensation.

We do not intend to take any action to ensure that members of our management team maintain their positions with us after the consummation of the Business Combination, although it is possible that some or all of our officers and directors may negotiate employment or consulting arrangements to remain with PubCo after the Business Combination. We are not party to any agreements with our officers and directors that provide for benefits upon termination of employment or service.

Committees of the Board of Directors

Our Board has three standing committees: an audit committee, a compensation committee and a nominating and corporate governance committee. Subject to phase-in rules and a limited exception, the NYSE rules and

 

261


Table of Contents

Rule 10A-3 of the Exchange Act require that the audit committee of a listed company be comprised solely of independent directors, and the NYSE rules require that the compensation committee and nominating and corporate governance committee of a listed company each be comprised solely of independent directors. Each committee will operate under a charter that complies with the NYSE rules, will be approved by our Board and will have the composition and responsibilities described below.

Audit Committee

Louise Curbishley, Linda Hall Daschle, Jonathan Silver and Noorsurainah (Su) Tengah serve as members of our audit committee, and Louise Curbishley chairs the audit committee. Under the NYSE listing standards and applicable SEC rules, we are required to have at least three members of the audit committee, all of whom must be independent. Each of Louise Curbishley, Linda Hall Daschle, Jonathan Silver and Noorsurainah (Su) Tengah meet the independent director standard under the NYSE listing standards, SOX Section 301 and under Rule 10-A-3(b)(1) of the Exchange Act.

Each member of the audit committee is financially literate and our Board has determined that Louise Curbishley qualifies as an “audit committee financial expert” as defined in applicable SEC rules and has accounting or related financial management expertise.

We have adopted an audit committee charter, which details the principal functions of the audit committee, including:

 

   

assisting board oversight of (1) the integrity of our financial statements, (2) our compliance with legal and regulatory requirements, (3) the independent registered public accounting firm’s qualifications and independence and (4) the performance of our internal audit function and the independent registered public accounting firm;

 

   

the appointment, compensation, retention, replacement, and oversight of the work of the independent registered public accounting firm engaged by us;

 

   

pre-approving all audit and permitted non-audit services to be provided by the independent registered public accounting firm engaged by us, and establishing pre-approval policies and procedures;

 

   

setting clear hiring policies for employees or former employees of the independent registered public accounting firm, including but not limited to, as required by applicable laws and regulations;

 

   

setting clear policies for audit partner rotation in compliance with applicable laws and regulations;

 

   

obtaining and reviewing a report, at least annually, from the independent registered public accounting firm describing (i) the independent registered public accounting firm’s internal quality-control procedures, (ii) any material issues raised by the most recent internal quality-control review, or peer review, of the audit firm, or by any inquiry or investigation by governmental or professional authorities within the preceding five years respecting one or more independent audits carried out by the firm and any steps taken to deal with such issues and (iii) all relationships between the independent registered public accounting firm and us to assess the independent registered public accounting firm’s independence;

 

   

meeting to review and discuss our annual audited financial statements and quarterly financial statements with management and the independent registered public accounting firm, including reviewing our specific disclosures under “Management’s Discussion and Analysis of Financial Condition and Results of Operations;”

 

   

reviewing and approving any related party transaction required to be disclosed pursuant to Item 404 of Regulation S-K promulgated by the SEC prior to us entering into such transaction; and

 

   

reviewing with management, the independent registered public accounting firm, and our legal advisors, as appropriate, any legal, regulatory or compliance matters, including any correspondence with

 

262


Table of Contents
 

regulators or government agencies and any employee complaints or published reports that raise material issues regarding our financial statements or accounting policies and any significant changes in accounting standards or rules promulgated by FASB, the SEC or other regulatory authorities.

Compensation Committee

Louise Curbishley, Linda Hall Daschle, Jonathan Silver and Noorsurainah (Su) Tengah serve as members of our compensation committee. Under the NYSE listing standards and applicable SEC rules, all members of the compensation committee must be independent. Each of Louise Curbishley, Linda Hall Daschle, Jonathan Silver and Noorsurainah (Su) Tengah are independent and Noorsurainah (Su) Tengah chairs the compensation committee.

We have adopted a compensation committee charter, which details the principal functions of the compensation committee, including:

 

   

reviewing and approving on an annual basis the corporate goals and objectives relevant to our Chief Executive Officer’s compensation, if any is paid by us, evaluating our Chief Executive Officer’s performance in light of such goals and objectives and determining and approving the remuneration (if any) of our Chief Executive Officer based on such evaluation;

 

   

reviewing and making recommendations on an annual basis to our board of directors with respect to (or approving, if such authority is so delegated by our board of directors) the compensation, if any is paid by us, and any incentive-compensation and equity-based plans that are subject to board approval of our other officers;

 

   

reviewing on an annual basis our executive compensation policies and plans;

 

   

implementing and administering our incentive compensation equity-based remuneration plans;

 

   

assisting management in complying with our proxy statement and annual report disclosure requirements;

 

   

approving all special perquisites, special cash payments and other special compensation and benefit arrangements for our officers and employees;

 

   

if required, producing a report on executive compensation to be included in our annual proxy statement; and

 

   

reviewing, evaluating and recommending changes, if appropriate, to the remuneration for directors.

Notwithstanding the foregoing, as indicated above, until the earlier of the consummation of our initial business combination or our liquidation and the payment to our Sponsor of $10,000 per month, for up to 24 months (unless extended), for office space, utilities and secretarial and administrative support and reimbursement of expenses, and in connection with potentially providing financing or other investments in connection with our initial business combination, no compensation of any kind, including finders, consulting or other similar fees, will be paid to any of our existing stockholders, officers, directors or any of their respective affiliates, prior to, or for any services they render in order to effectuate the consummation of an initial business combination.

The Existing Certificate of Incorporation also provides that the compensation committee may, in its sole discretion, retain or obtain the advice of a compensation consultant, legal counsel or other adviser and will be directly responsible for the appointment, compensation and oversight of the work of any such adviser. However, before engaging or receiving advice from a compensation consultant, external legal counsel or any other adviser, the compensation committee will consider the independence of each such adviser, including the factors required by the NYSE and the SEC.

 

263


Table of Contents

Nominating and Corporate Governance Committee

The members of our nominating and corporate governance are Louise Curbishley, Linda Hall Daschle, Jonathan Silver and Noorsurainah (Su) Tengah. Jonathan Silver serves as chair of the nominating and corporate governance committee. Under the NYSE listing standards, all members of the nominating and corporate governance committee must be independent.

The primary purposes of our nominating and corporate governance committee is to assist the Board in:

 

   

identifying, screening and reviewing individuals qualified to serve as directors and recommending to the Board candidates for nomination for election at the annual meeting of stockholders or to fill vacancies on the Board;

 

   

developing and recommending to the Board and overseeing implementation of our corporate governance guidelines;

 

   

coordinating and overseeing the annual self-evaluation of the Board, its committees, individual directors and management in the governance of EGA; and

 

   

reviewing on a regular basis our overall corporate governance and recommending improvements as and when necessary.

The nominating and corporate governance committee is governed by a charter that complies with the rules of the NYSE. The charter also provides that the nominating and corporate governance committee may, in its sole discretion, retain or obtain the advice of, and terminate, any search firm to be used to identify director candidates, and will be directly responsible for approving the search firm’s fees and other retention terms.

Director Nominations

Our nominating and corporate governance committee recommends to the Board candidates for nomination for election at the annual meeting of the stockholders. We have not formally established any specific, minimum qualifications that must be met or skills that are necessary for directors to possess. In general, in identifying and evaluating nominees for director, the Board considers educational background, diversity of professional experience, knowledge of our business, integrity, professional reputation, independence, wisdom, and the ability to represent the best interests of our stockholders.

Compensation Committee Interlocks and Insider Participation

None of our officers currently serves, or in the past year has served, as a member of the compensation committee of any entity that has one or more officers serving on our Board.

Code of Business Conduct and Ethics

We have adopted a code of business conduct and ethics (the “Code of Business Conduct and Ethics”) applicable to our directors, officers and employees. You may review these documents by accessing our public filings at the SEC’s web site at www.sec.gov. In addition, a copy of the Code of Business Conduct and Ethics may be provided without charge upon request. Please see the section of this proxy statement entitled “Where You Can Find More Information.”

Conflicts of Interest

Our stockholders should be aware of the following potential conflicts of interest:

 

   

the anticipated election of Gregg S. Hymowitz, our existing Chief Executive Officer and director, and Gary Fegel, our existing Chairman, as directors of PubCo after the consummation of the Business Combination. As such, in the future they will receive any cash fees, stock options or stock awards that the PubCo Board determines to pay to directors;

 

264


Table of Contents
   

the fact that, pursuant to the Stockholders’ Agreement, our Sponsor, and its permitted transferees, by a majority of shares held by them, will have the right to nominate, and the PubCo Board and the Existing Equityholders, and their permitted transferees, will appoint and vote for, two members of the PubCo Board, initially designated pursuant to the Stockholders’ Agreement as Gregg S. Hymowitz and Gary Fegel, and thereafter as designated by the Sponsor, and its permitted transferees, by a majority of shares held by them;

 

   

the fact that (i) each of Gregg Hymowitz (through his affiliation with EnTrust Global Management GP LLC) and Gary Fegel (through his affiliation with GMF Venture LP) beneficially owns and has a substantial economic interest in Sponsor and (ii) each of Louise Curbishley, Linda Hall Daschle, Jonathan Silver and Noorsurainah (Su) Tengah individually owns and has a small (less than 1%) economic interest in Sponsor (in each case, which is immaterial to their respective net worth and which the Board believes is not material to the Transactions), and, as such, given Sponsor’s ownership of the outstanding EGA Class B Common Stock and warrants as well as certain governance rights that Sponsor will receive under the Stockholders Agreement, each of the foregoing directors of EGA may have an interest in the Business Combination that is different from the Public Stockholders generally;

 

   

the fact that (i) Noorsurainah (Su) Tengah serves as the Executive Manager and Head of Alternative Assets, for the Brunei Investment Agency, which is an investor in EnTrust Global and certain investment vehicles affiliated with EnTrust Global, including EnTrust Emerald (Cayman) LP, which is purchasing $50 million of the Bridge Notes, and (ii) Gregg Hymowitz serves as the Founder and Chief Executive Officer of EnTrust Global, an affiliate of which serves as the general partner of EnTrust Emerald (Cayman) LP and other investment vehicles, which are purchasing $85 million in the aggregate of the Bridge Notes, and in respect of which certain affiliates of EnTrust Global may receive certain management and other fees, and, as such, Ms. Tengah and Mr. Hymowitz may have an interest in the Business Combination that is different from the Public Stockholders generally;

 

   

the continued indemnification of our existing directors and officers and the continuation of our directors’ and officers’ liability insurance after the Business Combination;

 

   

the fact that our Sponsor has waived its right to redeem any of the shares of capital stock of EGA owned by it in connection with a stockholder vote to approve a proposed initial business combination;

 

   

the fact that our Sponsor has agreed to waive its rights to liquidating distributions from the Trust Account with respect to any Founder Shares or Converted Shares held by it if we fail to complete our initial business combination by December 28, 2023 (assuming exercise of all five extension periods, or such earlier date after May 28, 2023 as determined by the Board);

 

   

the fact that if we do not complete our initial business combination by December 28, 2023 (assuming exercise of all five extension periods, or such earlier date after May 28, 2023 as determined by the Board), the proceeds of the sale of the Private Placement Warrants held in the Trust Account will be used to fund the redemption of our EGA Class A Common Stock, and the Private Placement Warrants will expire worthless;

 

   

the fact that, with certain limited exceptions, the Founder Shares and Converted Shares will not be transferable or assignable by our Sponsor until the earlier of: (A) three years after the completion of our initial business combination (or with respect to any Founder Shares or Converted Shares transferred or distributed by the Sponsor to one of our independent directors, one year) and (B) subsequent to our initial business combination, the date on which we complete a liquidation, merger, capital stock exchange, reorganization or other similar transaction that results in all of our stockholders having the right to exchange their shares of EGA Class A Common Stock for cash, securities or other property. With certain limited exceptions, the Private Placement Warrants and the EGA Class A Common Stock underlying such warrants, will not be transferable, assignable or saleable by our Sponsor or its permitted transferees until three years after the completion of our initial business combination. This lock-up is longer than what is common practice generally for special purpose acquisition companies. The rationale for this longer lock-up period is the belief that it would better

 

265


Table of Contents
 

align the interests of the Sponsor with those of our investors, and that it would also provide a competitive advantage when approaching potential target companies, compared to special purpose acquisition companies where the founder shares and private placement warrants are subject to a shorter lock-up period. Since our Sponsor and officers and directors may directly or indirectly own common stock and warrants, our officers and directors may have a conflict of interest in determining whether a particular target business is an appropriate business with which to effectuate our initial business combination;

 

   

the fact that our Sponsor, officers or directors may have a conflict of interest with respect to evaluating the Business Combination and financing arrangements as we may obtain loans from our Sponsor or an affiliate of our Sponsor or any of our officers or directors to finance transaction costs in connection with the Business Combination. Up to $1,500,000 of such loans may be convertible into warrants at a price of $1.50 per warrant at the option of the lender. Such warrants would be identical to the Private Placement Warrants, including as to exercise price, exercisability and exercise period;

 

   

the fact that our Existing Certificate of Incorporation provides that, except in limited circumstances, the doctrine of corporate opportunity does not apply with respect to any of EGA’s officers or directors in circumstances where the application of the doctrine would conflict with any fiduciary duties or contractual obligations they may have and that, in the course of their other business activities, EGA’s officers and directors may have, or may become, aware of other investment and business opportunities which may be appropriate for presentation to EGA as well as the other entities with which they are affiliated and owe fiduciary duties to and that, given the corporate opportunity waiver described above, such EGA directors and officers may not have, or may not, present such opportunity to EGA; however, EGA does not believe that the pre-existing fiduciary duties or contractual obligations of its officers and directors materially impacted its search for an acquisition target;

 

   

the fact that our Sponsor purchased an aggregate of 5,750,000 Founder Shares, for an aggregate offering price of $25,000 at an average purchase price of approximately $0.004 per share. In March 2021, EGA effected a stock dividend resulting in an increase in the total number of shares of EGA Class B Common Stock outstanding from 5,750,000 to 7,187,500. On May 25, 2021, the Sponsor surrendered and EGA cancelled an aggregate of 718,750 shares of EGA Class B Common Stock for no consideration, resulting in an aggregate of 6,468,750 shares of EGA Class B Common Stock outstanding and held by the Sponsor. In July 2021, 843,750 of the Founder Shares were forfeited because the underwriters’ over-allotment granted in the IPO was not exercised, resulting in a decrease in the total number of shares of EGA Class B Common Stock outstanding to 5,625,000, such that the total number of Founder Shares represented 20% of the total number of shares of EGA Common Stock outstanding. On May 19, 2023, EGA’s stockholders approved a proposal to amend EGA’s organizational documents to extend the deadline by which EGA’s initial business combination must be completed up to five times, initially from May 28, 2023 to August 28, 2023, and thereafter for additional one month periods commencing on August 28, 2023 through and until December 28, 2023 (or such earlier date after May 28, 2023 as determined by the Board). In connection with the vote to amend EGA’s organizational documents, the holders of 18,268,171 shares of EGA Class A Common Stock properly exercised their right to redeem their shares for cash. Following the approval of the amendment to EGA’s organizational documents, Sponsor elected to convert 5,624,000 of the 5,625,000 Founder Shares into the Converted Shares. After giving effect to the redemptions described above and the conversion of the Founder Shares, there is an aggregate of 9,856,829 shares of EGA Common Stock outstanding, consisting of 9,855,829 shares of EGA Class A Common Stock, including 4,231,829 shares of EGA Class A Common Stock held by Public Shareholders and 5,624,000 Converted Shares, and 1,000 Founder Shares, such that the total number of Founder Shares and Converted Shares held by Sponsor represents 57% of the total number of shares of EGA Common Stock outstanding, and such securities will have a significantly higher value at the time of the Business Combination, estimated at approximately $58.6 million based on the closing price of $10.41 per share of EGA Class A Common Stock on the NYSE on August 10, 2023 and, in light of the relatively small average price per share originally paid by Sponsor for the Founder Shares, Sponsor and its affiliates can earn a positive rate of return on their investment even if EGA Public Stockholders experience a negative return following the consummation of the Business Combination;

 

266


Table of Contents
   

the fact that our Sponsor paid $6,500,000 for an aggregate of 4,333,333 Private Placement Warrants at a price of $1.50 per warrant in a private placement simultaneously with the completion of the IPO, with each Private Placement Warrant being exercisable commencing 30 days following the Closing, subject to certain lock-up restrictions, for one share of PubCo Class A Common Stock at $11.50 per share; the warrants held by our Sponsor had an aggregate market value of approximately $1.30 million based upon the closing price of $0.299 per warrant on the NYSE on August 10, 2023;

 

   

the fact that if the Trust Account is liquidated, including in the event that we are unable to complete an initial business combination within the required time period, our Sponsor has agreed that it will be liable to us if and to the extent any claims by a third party for services rendered or products sold to us, or a prospective target business with which we have entered into a written letter of intent, confidentiality or similar agreement or business combination agreement, reduce the amount of funds in the Trust Account to below the lesser of (i) $10.00 per public share and (ii) the actual amount per public share held in the Trust Account as of the date of the liquidation of the Trust Account, if less than $10.00 per share due to reductions in the value of the trust assets, less taxes payable, provided that such liability will not apply to any claims by a third party or prospective target business who executed a waiver of any and all rights to the monies held in the Trust Account (whether or not such waiver is enforceable) nor will it apply to any claims under our indemnity of the underwriters of the IPO against certain liabilities, including liabilities under the Securities Act.

Our Sponsor or its affiliates may purchase shares of EGA Class A Common Stock or EGA Public Warrants in privately negotiated transactions or in the open market. There is no limit on the number of shares of EGA Class A Common Stock or EGA Public Warrants our Sponsor or its affiliates may purchase in such transactions, subject to compliance with applicable law and the NYSE rules. If our Sponsor or its affiliates engage in such transactions, they will not make any such purchases when they are in possession of any material nonpublic information not disclosed to the seller or if such purchases are prohibited by Regulation M under the Exchange Act. We do not currently anticipate that such purchases, if any, would constitute a tender offer subject to the tender offer rules under the Exchange Act or a going-private transaction subject to the going-private rules under the Exchange Act; however, if the purchasers determine at the time of any such purchases that the purchases are subject to such rules, the purchasers will comply with such rules. Any such purchases will be reported pursuant to Section 13 and Section 16 of the Exchange Act to the extent such purchasers are subject to such reporting requirements. Any such purchases will satisfy the following conditions:

 

   

the purpose of any such purchases of shares of EGA Class A Common Stock could be to increase the likelihood of obtaining stockholder approval of the initial business combination or to satisfy a closing condition in an agreement with a target that requires us to have a minimum net worth or a certain amount of cash at the closing of our initial business combination, where it appears that such requirement would otherwise not be met. The purpose of any such purchases of EGA Public Warrants could be to reduce the number of EGA Public Warrants outstanding. Any such purchases of EGA Class A Common Stock or EGA Public Warrants may result in the completion of our initial business combination that may not otherwise have been possible.

 

   

our Sponsor and its affiliates will purchase the shares of EGA Class A Common Stock or EGA Public Warrants at a price no higher than the price offered through the redemption process described herein;

 

   

the shares of EGA Class A Common Stock or EGA Public Warrants purchased by our Sponsor or its affiliates will not be voted in favor of approving the Business Combination;

 

   

our Sponsor and its affiliates will waive any Redemption Rights it would otherwise have with respect to the shares of EGA Class A Common Stock or EGA Public Warrants purchased; and

 

   

we will disclose in a Form 8-K, prior to the Special Meeting, the following:

 

   

the amount of shares of EGA Class A Common Stock or EGA Public Warrants outside of the redemption offer purchased by our Sponsor or its affiliates, along with the purchase price;

 

267


Table of Contents
   

the purpose of the purchases by our Sponsor or its affiliates;

 

   

the impact, if any, of the purchases by our Sponsor or its affiliates on the likelihood that the Business Combination will be approved;

 

   

the identities of holders of EGA Class A Common Stock or EGA Public Warrants who sold to our Sponsor or its affiliates (if not purchased on the open market) or the nature of the holders of EGA Class A Common Stock or EGA Public Warrants (e.g., 5% security holders) who sold to our Sponsor or its affiliates; and

 

   

the number of shares of EGA Class A Common Stock or EGA Public Warrants for which we received redemption requests pursuant to our redemption offer.

In general, officers and directors of a corporation incorporated under the laws of the State of Delaware are required to present business opportunities to a corporation if:

 

   

the corporation could financially undertake the opportunity;

 

   

the opportunity is within the corporation’s line of business; and

 

   

it would not be fair to our company and its stockholders for the opportunity not to be brought to the attention of the corporation.

Accordingly, as a result of multiple business affiliations, our officers and directors may have similar legal obligations relating to presenting business opportunities meeting the above-listed criteria to multiple entities. Furthermore, our Existing Certificate of Incorporation provides that we renounce our interest in any corporate opportunity offered to any director or officer unless such opportunity is expressly offered to such person solely in his or her capacity as a director or officer of our company and such opportunity is one we are legally and contractually permitted to undertake and would otherwise be reasonable for us to pursue, and to the extent the director or officer is permitted to refer that opportunity to us without violating another legal obligation.

Below is a table summarizing the entities to which our executive officers, directors and director nominees currently have fiduciary duties or contractual obligations:

 

Individual   Entity   Entity’s Business   Affiliation
Gregg S. Hymowitz   EnTrust Global   Registered Investment Advisor   Chairman, Chief Executive Officer, Founder and Managing Partner

 

  Purus Marine Holdings LP   Environmentally-focused Shipping Company   Chairman of the Board of Directors
Gary Fegel   GMF Holding AG   Investment Holding Company   President and Chairman
  MySky SA   Business Aviation   Director
  Swiss Properties AG   Real Estate   Director
  Videri Inc.   Experience Company   Director & Chairman
Sophia Park Mullen   EnTrust Global   Registered Investment Advisor   Senior Managing Director, President
Louise Curbishley   Members Holdings LLC   Holding Company   Chief Financial Officer
  MEMX Subco LLC   Blocker Corporation   Chief Financial Officer
  MEMX Technologies LLC   Technology   Chief Financial Officer
  MEMX Execution Services LLC   Broker Dealer   Chief Financial Officer
  MEMX LLC   U.S. Stock Exchange   Chief Financial Officer
  MEMX Digital Assets LLC     Chief Financial Officer

 

268


Table of Contents
Individual   Entity   Entity’s Business   Affiliation
Linda Hall Daschle   Smithsonian Institution — National Air & Space Museum   Aviation and Aerospace Museum   Advisory Board Member
  Fed. Aviation Administration Management Advisory Council   Advisory Council to FAA   Member
Jonathan Silver   National Grid plc   Utility Company   Director
  Plug Power Inc.   Hydrogen Fuel Cells   Director
  Intellihot Inc.   Clean Energy   Director
  Apollo Global Management Inc.   Investment Manager   Senior Advisor & Chair of Global Climate Council
Noorsurainah (Su) Tengah   Brunei Investment Agency   Sovereign Wealth Fund   Head of Alternative Assets
  Oman Brunei Investment Co.   Private Equity Investment Company   Director
  Peak Performance Sdn Bhd   Recreation Center   Director
  Purus Marine Holdings LP   Maritime infrastructure company   Director
  Mapletree Industrial Trust Management Ltd.   Real Estate Investment Trust (Singapore-listed)   Director

We have agreed not to enter into a definitive agreement regarding the Business Combination without the prior consent of our Sponsor. On October 17, 2022, our Sponsor approved the entry of EGA into the Equity Purchase Agreement and all transactions contemplated therein. Our Sponsor, officers and directors have agreed to vote any shares of capital stock of EGA owned by them in favor of the Business Combination. Sponsor’s prior consent right did not impacted our search for an acquisition target.

Limitation on Liability and Indemnification of Officers and Directors

Our Existing Certificate of Incorporation provides that our officers and directors will be indemnified by us to the fullest extent authorized by Delaware law, as it now exists or may in the future be amended. In addition, our Existing Certificate of Incorporation provides that our directors will not be personally liable for monetary damages to us or our stockholders for breaches of their fiduciary duty as directors, unless they violated their duty of loyalty to us or our stockholders, acted in bad faith, knowingly or intentionally violated the law, authorized unlawful payments of dividends, unlawful stock purchases or unlawful redemptions, or derived an improper personal benefit from their actions as directors.

We have entered into agreements with our officers and directors to provide contractual indemnification in addition to the indemnification provided for in our Existing Certificate of Incorporation. Our Existing Bylaws also permit us to secure insurance on behalf of any officer, director or employee for any liability arising out of his or her actions, regardless of whether Delaware law would permit such indemnification. We have purchased a policy of directors’ and officers’ liability insurance that insures our officers and directors against the cost of defense, settlement or payment of a judgment in some circumstances and insures us against our obligations to indemnify our officers and directors. Except with respect to any public shares they acquired in the IPO or thereafter (in the event we do not consummate an initial business combination), our officers and directors have agreed to waive any right, title, interest or claim of any kind in or to any monies in the Trust Account, and not to seek recourse against the Trust Account for any reason whatsoever, including with respect to such indemnification.

These provisions may discourage stockholders from bringing a lawsuit against our directors for breach of their fiduciary duty. These provisions also may have the effect of reducing the likelihood of derivative litigation against officers and directors, even though such an action, if successful, might otherwise benefit us and our

 

269


Table of Contents

stockholders. Furthermore, a stockholder’s investment may be adversely affected to the extent we pay the costs of settlement and damage awards against officers and directors pursuant to these indemnification provisions.

We believe that these provisions, the directors’ and officers’ liability insurance and the indemnity agreements are necessary to attract and retain talented and experienced officers and directors.

 

270


Table of Contents

PUBCO MANAGEMENT AFTER THE BUSINESS COMBINATION

Executive Officers and Directors After the Business Combination

Upon the consummation of the Business Combination, the business and affairs of PubCo will be managed by or under the direction of the PubCo Board. EGA is currently evaluating potential director nominees and executive officer appointments, but expects that the directors and executive officers of PubCo upon consummation of the Business Combination will include the following:

 

Name

   Age     

Position

Executive Officers

     

Thomas James Segrave Jr.(3)

     52     

Chief Executive Officer and Chairman of the Board

Brent Smith

     59     

Chief Financial Officer

Michael Guina

     64     

Chief Operating Officer

Non-Employee Directors

     

Gary Fegel(1)

     49     

Director

Michael S. Fox(1)

     59     

Director

Frank B. Holding Jr.(2)(3)

     61     

Director

Gregg S. Hymowitz

     57     

Director

Peter B. Hopper(1)(2)(3)

     58     

Director

Thomas J. Segrave, Sr.(2)(3)

     72     

Director

 

(1)

Member of the Audit Committee, effective upon the consummation of the Business Combination.

(2)

Member of the Compensation Committee, effective upon the consummation of the Business Combination.

(3)

Member of the Nominating and Governance Committee, effective upon the consummation of the Business Combination.

Executive Officers

Thomas James Segrave Jr. Upon the consummation of the Business Combination, Thomas James Segrave Jr. will serve as Chief Executive Officer and Chairman of the PubCo Board. Mr. Segrave is LGM’s founder and Chief Executive Officer since its inception in 2011. Mr. Segrave has a proven record of entrepreneurial business success over the years. Prior to founding LGM, Mr. Segrave served as the founder and Chief Executive Officer of Segrave Aviation, Inc., an aircraft charter company based in Kinston, North Carolina, from 1993 until its sale to Delta Air Lines in 2010. Mr. Segrave is also the founder of LGMV, which operates three fixed base operations at eastern North Carolina airports, the largest daycare center in Kinston, North Carolina, and a restaurant and bar in Atlantic Beach, North Carolina. Mr. Segrave serves as a member of the Board of Trustees of East Carolina University, the Executive Board of L Harvey & Son, one of North Carolina’s oldest privately held businesses and the Industrial Advisory Board Embry-Riddle Aeronautical University. Mr. Segrave is an accomplished professional pilot with over 10,000 hours of flight time, an Airline Transport Pilot License, type ratings in seven different jets and a commercial helicopter rating.

Brent Smith. Upon the consummation of the Business Combination, Brent Smith will serve as Chief Financial Officer of PubCo. Mr. Smith currently serves as LGM’s Chief Financial Officer since joining in September 2022. Prior to joining LGM, Mr. Smith held roles as Executive Partner for Gartner Consulting in 2022 and as Executive Financial Consultant for Brent Smith Consulting in 2021. Mr. Smith has held notable Chief Financial Officer roles for Air Methods, an American Securities portfolio company, from 2019 to 2020; Crossmark, a Warburg Pincus portfolio company, from 2016 to 2018; and NetJets, Inc., a Berkshire Hathaway Company, from 2009 to 2015. Mr. Smith earned his B.S.B.A. in Accounting, Finance and Philosophy from Ohio Northern University and Master of Arts from Ohio State University.

Michael Guina. Upon the consummation of the Business Combination, Michael (“Mike”) Guina will serve as Chief Operating Officer of PubCo. Mr. Guina currently serves as LGM’s Chief Operating Officer since

 

271


Table of Contents

joining LGM in April 2015. Prior to joining LGM, Mr. Guina spent 11 years as Executive Vice President of Delta Private Jets where his responsibilities included oversight of all aspects of operations, sales, product development and revenue management. Prior to his time with Delta Private Jets, Mr. Guina spent ten years with Air Partner PLC where he ultimately served as President of US Operations. Mr. Guina is type rated on the Citation Excel and CJ aircraft and frequently serves as a pilot on LGM charter flights.

Non-Employee Directors

Gary Fegel. Upon the consummation of the Business Combination, Gary Fegel will serve as a member of the PubCo Board. Mr. Fegel is a seasoned global investor and operator who has deep investment experience across the technology, logistics, healthcare, real estate, and commodities sectors. Mr. Fegel was a Senior Partner at Glencore Plc, one of the world’s largest commodity trading and mining companies. He was responsible for the firm’s global aluminum business, where he led a team of over 120 people worldwide. In such capacity, Mr. Fegel established an extensive global network, ranging from governmental entities and conglomerates to private enterprises. Mr. Fegel helped take Glencore public at a $50 billion valuation and exited the company upon its merger with Xstrata Plc, which valued the combined entity at over $80 billion. Following Glencore, Mr. Fegel founded GMF Capital in 2013 as a global investment platform focusing on private equity, real estate and alternative investments. In 2015 Mr. Fegel co-founded GMF Real Estate, an asset management business primarily focused on investing in real estate and healthcare. Since inception, GMF Capital and GMF Real Estate have executed over 100 real estate, private equity and credit transactions. Prior to Glencore, Mr. Fegel worked as a trader for UBS and Credit Suisse First Boston in their derivatives departments, based in Zurich, London, and New York. Mr. Fegel is currently employed by GMF Holding AG, as President and Chairman of the Board Directors. GMF Holding AG is an investment holding company headquartered in Switzerland and is the ultimate parent of GMF Capital LLC. Mr. Fegel has held this position for over six years. For the avoidance of doubt it is not affiliated with the Company. Mr. Fegel serves on the board of several private companies, including Videri Inc., MyskySA, and Swiss Properties AG. Mr. Fegel holds an M.B.A. from the University of St. Gallen.

Michael S. Fox. Upon the consummation of the Business Combination, Michael S. Fox will serve as a member of the PubCo Board. Mr. Fox has thirty years of extensive experience as an attorney representing public, private and government clients on a variety of legal issues. Since 2002, Mr. Fox has been an attorney and director at the law firm of Tuggle Duggins, based in Greensboro, North Carolina. Mr. Fox also brings over twenty years of extensive experience and service in the transportation industry, including serving as the Chairman of the North Carolina Board of Transportation, upon appointment by North Carolina Governor Roy Cooper, since 2017. Since 2020, Mr. Fox has served on the North Carolina Railroad Board of Directors. Mr. Fox has also served on the Piedmont Authority for Regional Transit Board of Directors since 2017 and on the GoTriangle Board of Directors since 2018. Mr. Fox has also previously served on the NC-Virginia High Speed Rail Compact, City of Greensboro Planning and USS North Carolina Battleship boards of directors. In addition to transportation-related experience, Mr. Fox has a history of extensive civic engagement including service on the boards of directors of the Salvation Army and Boys and Girls Club. Mr. Fox has been listed in the “Best Lawyers in America” publication since 2007 in the area of Land Use and Zoning, Litigation Law. Mr. Fox earned his B.A. degree from Appalachian State University and his J.D. degree from the University of North Carolina School of Law.

Frank B. Holding Jr. Upon the consummation of the Business Combination, Frank B. Holding, Jr. will serve as a member of the PubCo Board. Mr. Holding has extensive financial and management experience, as well as a deep commitment to service within the community. Since 2009, Mr. Holding has served as the Chief Executive Officer and Chairman of the Board of Directors of First Citizens Bank and its parent company First Citizens BancShares, Inc., one of the largest family-controlled banks in the United States. Mr. Holding earned his undergraduate Bachelor of Science degree from the University of North Carolina at Chapel Hill and he also holds an M.B.A. from the Wharton School at the University of Pennsylvania. Mr. Holding currently serves on the BlueCross BlueShield of North Carolina Board of Trustees and is a former Chairman of the board. Mr. Holding is also a member of the Mount Olive Pickle Company, Inc. board of directors and a past chairman of the North Carolina Chamber.

 

272


Table of Contents

Peter B. Hopper. Upon the consummation of the Business Combination, Peter B. Hopper will serve as a member of the PubCo Board. Mr. Hopper is a seasoned veteran of the investment banking and private equity sector with more than 20 years of professional experience advising high growth companies on strategies for equity value creation and balance sheet optimizations. Mr. Hopper has extensive experience analyzing and underwriting investments in high growth areas. Additionally, Mr. Hopper possesses deep knowledge of capital markets as well as advising management on dealing with the challenges of high growth businesses. Mr. Hopper received a Bachelor of Science in Finance from Lehigh University in 1986. From 1990 to 1999, Mr. Hopper served as the Vice President of New Business Development for Helicon Cable Communication, leading business development efforts for a privately held top twenty Cable TV MSO (multiple-system operator). From October of 1999 to December of 2000, Mr., Hopper served as the Chief Executive Officer of DURO Communication, Inc., one of the largest privately held ISP/CLECs in the United States. In his capacity as CEO of DURO, Mr. Hopper was chiefly responsible for acquisitions, capital raising operations and senior leadership hiring, overseeing the completion of nearly 50 acquisitions. Following DURO, Mr. Hopper founded and served as Chief Executive Officer of DH Capital, LLC form March 2020 until December 2020. At DH Capital, Mr. Hopper primarily led business origination efforts, headed deal execution on DH Capital’s largest transactions and oversaw the hiring and management of the firm’s investment banking team. From April 2020 until August 2021, Mr. Hopper served as a partner of Abry Partners, a Boston-based private equity firm where he focused on investments in the data center industry, overseeing new deal origination, financial analysis on potential investments and portfolio management on existing investments. Since February of 2022, Mr. Hopper has served as Managing Director, DigitalBridge Investment Management, at DigitalBridge Group, Inc. Mr. Hopper is primarily responsible for overseeing deal origination and analysis for investments being considered for both the Digital Bridge Strategic Assets Fund and Digital Bridge’s flagship growth equity funds, DBPI and DBPII.

Gregg S. Hymowitz. Upon the consummation of the Business Combination, Gregg S. Hymowitz will serve as a member of the PubCo Board. Mr. Hymowitz is Chairman and Chief Executive Officer of EnTrust Global and Chair of EnTrust Global’s Investment Committee, Compensation Committee and Financial Controls Committee, and is a member of the Management Committee and the “Blue Ocean” Executive Committee. He is also the Chairman of the Board of Directors of Purus Marine Holdings LP, the environmentally-focused shipping company launched by EnTrust’s Blue Ocean 4Impact strategy. Mr. Hymowitz is a Founder and has been the Managing Partner of EnTrust Global since its founding (as EnTrust Capital) in April 1997. Prior to EnTrust Global, Mr. Hymowitz was Vice President at Goldman, Sachs & Co., which he joined in 1992. For the preceding two years, Mr. Hymowitz was an attorney in the Mergers & Acquisitions practice at Skadden, Arps, Slate, Meagher & Flom. Mr. Hymowitz is a former board member of the Board of Trustees of Montefiore Medical Center and served two terms as a Trustee of the Riverdale Country Day School. Mr. Hymowitz received his J.D. degree from Harvard Law School and his B.A. degree from the State University of New York at Binghamton. Mr. Hymowitz was the 1985 Harry S. Truman Scholar from New York, the 1987 British Hansard Society Scholar and the 2004 recipient of the Governor’s Committee on Scholastic Achievement Award.

Thomas J. Segrave, Sr. Upon consummation of the Business Combination, Thomas J. Segrave, Sr. will serve as a member of the PubCo Board. Mr. Segrave has extensive experience in the aviation industry and serving on the boards of directors of various companies. From 1985 until 1999, Mr. Segrave served as the Chairman and Chief Executive Officer of American Coatings Technologies, Inc. Mr. Segrave was also involved with the capital formation of Segrave Aviation, Inc. in 1991 and served as the Chief Financial Officer of Segrave Aviation from 2000 to 2010. From 1995 to 2000, Mr. Segrave served as the Chairman of the Board of Directors of Carver Machine Works, Inc., a renowned metal fabricator specializing in welding, precision machining and mechanical assembly. Since 2010, Mr. Segrave has served as a consultant for Advance Concrete, LLC.

 

273


Table of Contents

EXECUTIVE AND DIRECTOR COMPENSATION OF LGM

Throughout this section, unless otherwise noted, “we,” “us,” “our,” “the Company” and similar terms refer to LGM and its subsidiaries prior to the consummation of the Business Combination, and to PubCo and its subsidiaries after the Business Combination. This discussion may contain forward-looking statements that are based on our current plans, considerations, expectations, and determinations regarding future compensation programs. Actual compensation programs that we adopt following the completion of the Business Combination may differ materially from the currently planned programs summarized in this discussion.

This section discusses the material components of the executive compensation program for LGM’s principal executive officer and its two other most highly compensated persons serving as executive officers as of December 31, 2022 for services rendered for the fiscal year ended December 31, 2022 (i.e., pre-Business Combination). These executives are referred to as the “named executive officers.”

In fiscal year 2022, LGM’s “named executive officers” and their positions were as follows:

 

   

Thomas James (“Jim”) Segrave, Jr., Founder, Chairman of the Board and Chief Executive Officer (the “CEO”);

 

   

Brent Smith, Chief Financial Officer; and

 

   

Michael (“Mike”) Guina, Chief Operating Officer.

Summary Compensation Table

The table below shows compensation of LGM’s named executive officers for the year ended December 31, 2022.

 

Name and principal position

   Year      Salary
($)
    

Bonus
($)

   All other
compensation
($)
    

Total
($)

Jim Segrave, Founder, Chairman of the Board and Chief Executive Officer

     2022        —        —      $ 9,564,993 (1)     $9,543,081

Brent Smith, Chief Financial Officer

     2022      $ 112,689 (2)     —        —        $112,689

Mike Guina, Chief Operating Officer

     2022      $ 300,000      —      $ 66,147 (3)     $366,147

 

(1)

Reflects $9,360,436 in distributions from LGM to Mr. Segrave in lieu of salary for his service as CEO in 2022 and $182,645 of incremental cost to LGM with respect to Mr. Segrave’s use of 114.2 hours of flight time on LGM’s aircraft in fiscal year 2022.

(2)

Mr. Smith was hired on August 12, 2022.

(3)

Reflects $46,973 in payments and per diems related to Mr. Guina’s service as a pilot for LGM from time to time.

Narrative to Summary Compensation Table

Base Salaries.

The named executive officers receive their respective base salaries to compensate them for services rendered to LGM (other than in 2022 with respect to Mr. Segrave, who received distributions from LGM in lieu of a base salary). The base salary payable to each named executive officer is intended to provide a fixed component of compensation reflecting the executive’s skill set, experience, role and responsibilities.

The 2022 base salaries for Messrs. Smith and Guina were $350,000 and $300,000, respectively. Mr. Segrave received distributions from LGM in the amount of $9,360,436.

 

274


Table of Contents

Annual Incentive Cash Bonuses.

From time to time, LGM pays cash bonuses to its named executive officers for the achievement of certain objective and/or subjective performance goals, in the discretion of Mr. Segrave.

Long-Term Equity Incentives.

None of LGM’s named executive officers received any stock options or other incentive equity awards in fiscal year 2022.

Other Elements of Compensation

Retirement Plan

The named executive officers are eligible to participate in a 401(k) retirement savings plan maintained by LGM. The Code allows eligible employees to defer a portion of their compensation, within prescribed limits, on a pre-tax basis through contributions to the 401(k) plan. In 2022, contributions made by participants, including the named executive officers, in the 401(k) plan were 50% matched by LGM up to 8% of the employee’s compensation. These matching contributions are generally unvested as of the date on which the contribution is made, and vest 20% over a five-year period, subject to continued service. We anticipate that, following consummation of the Business Combination, our named executive officers will continue to participate in the 401(k) plan on the same terms as other full-time employees.

Employee Benefits

LGM provides benefits to its named executive officers on the same basis as provided to all of its employees, including health, dental and vision insurance; life insurance; accidental death insurance, and dismemberment insurance; and disability insurance.

Aircraft Use

LGM’s executive officers use its aircraft for flights directly related to their business duties. LGM also allows some executive officers to use its aircraft for personal benefit. Certain executive officers are allocated a specific number of flight hours on an annual basis while other executive officers are granted flight hours from time to time at the discretion of Mr. Segrave. Flight hours granted to executives may be used by the executive and their immediate family members. For 2022, the aggregate incremental cost to LGM of Mr. Segrave’s personal use of its aircraft was $182,645. LGM determines the incremental cost of the personal use of its aircraft based on the variable operating costs to LGM, which includes (i) landing, ramp and parking fees and expenses, (ii) crew travel expenses, (iii) aircraft fuel expenses per hour of flight and (iv) incidental expenses. Primarily, LGM’s aircraft are used for business purposes; therefore, fixed costs that do not change based on each usage, such as pilot and crew salaries, lease or purchase costs of aircraft and maintenance costs, are not included in the formula for determining incremental cost. The executive officers incur taxable income for the usage of their granted flight time, calculated in accordance with the tax Standard Industry Fare Level. LGM does not grant bonuses to its executive officers to cover or “gross-up” any income tax owed for use of flight hours for personal benefit. Certain executive officers may also pay for additional flight time in excess of the flight hours allocated to them, based on discounted hourly rates that cover the incremental costs to LGM. Executive officers’ use of personal flight hours is also subject to certain conditions and restrictions, such as minimum notice periods, peak days and minimum daily flight times.

Outstanding Equity Awards at Fiscal Year-End

As of December 31, 2022, there are no outstanding equity awards held by any of the named executive officers.

 

275


Table of Contents

Employment Agreements with Our Named Executive Officers

Employment Agreement with Jim Segrave

LGM entered into an executive employment agreement with Mr. Segrave, effective April 1, 2023, with an initial term of five years. Pursuant to his employment agreement, Mr. Segrave receives an annual base salary of $8,500,000, which is subject to annual review by the PubCo Board to determine whether an increase (but not decrease) is warranted. Mr. Segrave is eligible to receive an annual cash bonus of up to 100% of his base salary, as determined by the PubCo Board in its sole discretion, based on the achievement during the applicable year of (i) objectives for LGM as a whole established by the PubCo Board at the beginning of the applicable year and (ii) objectives for Mr. Segrave agreed by the PubCo Board and Mr. Segrave at the beginning of the applicable year. Mr. Segrave must be employed by LGM through December 31 of the applicable year to earn the annual bonus for such year, which bonus (if any) will be paid no later than the following March 15. Mr. Segrave is also eligible to participate in all employee benefit plans as LGM makes available to its senior executives from time to time. In addition, under Mr. Segrave’s employment agreement, LGM must pay for the fixed lease payment obligations owed to JS Longitude, LLC, for the lease of that certain Textron model 700 aircraft, registration number N221JS (the “Corporate Jet”), which Corporate Jet is for Mr. Segrave’s business and personal use. LGM must also pay for the fixed and variable costs related to the operation of the Corporate Jet by Mr. Segrave or his family. Further, in the event the Corporate Jet is not available and Mr. Segrave or his family travel on an LGM owned/managed aircraft, the costs associated with such use will be paid for by LGM. In addition, Mr. Segrave’s employment agreement subjects him to customary provisions regarding invention assignment and use of LGM’s confidential information.

If the employment of Mr. Segrave is terminated (A) by LGM other than by reason of death, “Disability,” or “Cause” (including LGM’s non-renewal of the employment agreement), or (B) by Mr. Segrave for “Good Reason” (as each such term is defined in the employment agreement), LGM shall provide Mr. Segrave with the following separation benefits: (i) continued payment of Mr. Segrave’s base salary for a period of 24 months, (ii) an amount equal to two times his target bonus for the year of termination (to be not less than 100% of his base salary), (iii) subject to Mr. Segrave’s timely election of continued health insurance coverage under COBRA, fully subsidized premiums for such continuation coverage for Mr. Segrave and his eligible dependents until the earlier of (x) the end of the salary continuation period and (y) the date Mr. Segrave becomes eligible for group health insurance coverage under another employer’s plan, and (iv) such other or additional benefits, if any, as may be provided under the applicable employee benefit plans, programs and arrangements of LGM. All separation benefits are subject to Mr. Segrave timely entering into and not revoking a separation and release of claims agreement in favor of LGM and its affiliates.

Employment Agreement with Mike Guina

LGM entered into an executive employment agreement with Mr. Guina, effective April 21, 2023, with an initial term of two years. Pursuant to his employment agreement, Mr. Guina receives an annual base salary of $360,000, which is subject to annual review by LGM’s CEO to determine whether an increase is warranted. Mr. Guina is eligible to receive an annual cash bonus of up to 50% of his base salary, as determined by LGM’s CEO in his sole discretion, based on the achievement, during the applicable year of (i) objectives for LGM as a whole established by the LGM CEO at the beginning of the year and (ii) objectives for Mr. Guina, agreed by the LGM CEO and Mr. Guina at the beginning of the applicable year. Mr. Guina must be employed by LGM through December 31 of the applicable year to earn the annual bonus for such year, which bonus (if any) will be paid no later than the following March 15. Mr. Guina is also eligible to participate in all employee benefit plans as LGM makes available to its senior executives from time to time. In addition, Mr. Guina’s employment agreement subjects him to customary provisions regarding invention assignment and use of LGM’s confidential information.

If the employment of Mr. Guina is terminated (A) by LGM other than by reason of death, “Disability,” or “Cause” (including LGM’s non-renewal of the employment agreement), or (B) by Mr. Guina for “Good Reason”

 

276


Table of Contents

(as each such term is defined in the employment agreement), LGM shall provide Mr. Guina with the following separation benefits: (i) continued payment of Mr. Guina’s base salary for a period of one month, (ii) subject to Mr. Guina’s timely election of continued health insurance coverage under COBRA, fully subsidized premiums for such continuation coverage for Mr. Guina and his eligible dependents until the earlier of (x) the end of the salary continuation period and (y) the date Mr. Guina becomes eligible for group health insurance coverage under another employer’s plan, and (iii) such other or additional benefits, if any, as may be provided under the applicable employee benefit plans, programs and arrangements of LGM. All separation benefits are subject to Mr. Guina timely entering into and not revoking a separation and release of claims agreement in favor of LGM and its affiliates.

Offer Letter with Brent Smith

On August 12, 2022, LGM entered into an offer letter with Mr. Smith under which his employment with LGM is at-will. Pursuant to the offer letter, Mr. Smith receives an annual base salary of $350,000 and is eligible to receive annual bonus of up to 100% of his annual base salary. For 2022, such bonus opportunity was prorated. Mr. Smith also receives twelve hours of personal flight time annually and is eligible to participate in LGM’s employee benefit plans. Pursuant to the offer letter, if LGM terminates Mr. Smith’s employment without “Cause” or Mr. Smith terminates his employment for “Good Reason” (as each such term is defined in the offer letter), LGM shall provide Mr. Smith with the following separation benefits: (i) continued payment of Mr. Smith’s base salary for a period of six months, and (ii) subject to Mr. Smith’s timely election of continued health insurance coverage under COBRA, reimbursement of a portion of the premiums for such continuation coverage, such that Mr. Smith’s cost of coverage will equal the cost of his active employee coverage as of the termination date, until the earlier of (x) the end of the salary continuation period, (y) the date Mr. Smith becomes eligible for substantially similar group health insurance coverage under another employer’s plan or otherwise, and (z) the date Mr. Smith is no longer eligible for coverage under COBRA. If such termination without “Cause” or for “Good Reason” occurs within three months before or 12 months following a “Change in Control” of LGM (as defined in the offer letter, which will not include the Business Combination), LGM shall provide Mr. Smith with the following separation benefits in lieu of the separation benefits described above: (i) a lump-sum payment equal to 18 months of his base salary plus 50% of his target annul bonus for the year of termination, and (ii) the COBRA reimbursement benefit described above for a period of up to 18 months. All separation benefits are subject to Mr. Smith’s continued compliance with his restrictive covenants and his timely entering into and not revoking a separation and release of claims agreement in favor of LGM and its affiliates.

 

277


Table of Contents

COMPENSATION OF EXECUTIVE OFFICERS AND DIRECTORS AFTER

THE BUSINESS COMBINATION

PubCo Executive Officer and Director Compensation Following the Business Combination

Following the consummation of the Business Combination, PubCo intends to develop an executive compensation program that is designed to align compensation with PubCo’s business objectives and the creation of shareholder value, while enabling PubCo to attract, retain, incentivize and reward individuals who contribute to the long-term success of PubCo.

Executive Compensation. The policies of PubCo with respect to the compensation of its executive officers following the Business Combination will be administered by the PubCo Board in consultation with the Compensation Committee that the PubCo Board expects to establish. We expect that the compensation policies followed by PubCo will be designed to provide for compensation that is sufficient to attract, motivate and retain executives of PubCo and to establish an appropriate relationship between executive compensation and the creation of shareholder value.

In addition to the guidance provided by its Compensation Committee, the PubCo Board may utilize the services of third parties from time to time in connection with the recruiting, hiring and determination of compensation awarded to executive employees.

Director Compensation. It is anticipated that the Compensation Committee of the PubCo Board will determine the annual compensation to be paid to the members of the PubCo Board upon completion of the Business Combination.

Emerging Growth Company Status

As an emerging growth company, PubCo will be exempt from certain requirements related to executive compensation, including the requirements to hold a nonbinding advisory vote on executive compensation and to provide information relating to the ratio of total compensation of PubCo’s chief executive officer to the median of the annual total compensation of all of PubCo’s employees, each as required by the Investor Protection and Securities Reform Act of 2010, which is part of the Dodd-Frank Wall Street Reform and Consumer Protection Act, and is entitled to take advantage of certain other “scaled” disclosure rules, such as only being required to report the compensation of three named executive officers rather than five.

 

278


Table of Contents

BENEFICIAL OWNERSHIP OF SECURITIES

The following table sets forth information regarding (i) the actual beneficial ownership of EGA Common Stock as of August 10, 2023 based on information obtained from the persons named below, with respect to the beneficial ownership of our shares of EGA Common Stock, which is prior to the consummation of the Business Combination and (ii) expected beneficial ownership of PubCo Common Stock immediately following the consummation of the Business Combination by:

 

   

each person known by us to be the beneficial owner of more than 5% of outstanding shares of EGA Common Stock;

 

   

each of our executive officers and directors that beneficially owns our shares of common stock; and

 

   

all our executive officers and directors as a group.

Beneficial ownership is determined according to the rules of the SEC, which generally provide that a person has beneficial ownership of a security if he, she or it possesses sole or shared voting or investment power over that security, including options and warrants that are currently exercisable or exercisable within 60 days. The table below does not include the shares of EGA Class A Common Stock underlying the Private Placement Warrants held by our Sponsor because these securities are not exercisable within 60 days of this proxy statement.

In the table below, percentage ownership prior to the Business Combination is based on 9,855,829 shares of EGA Class A Common Stock (which includes shares of EGA Class A Common Stock that are underlying the EGA Units) and 1,000 shares of EGA Class B Common Stock outstanding as of August 10, 2023. Voting power represents the combined voting power of shares of EGA Class A Common Stock and shares of EGA Class B Common Stock owned beneficially by such person. On all matters to be voted upon, the holders of the shares of EGA Class A Common Stock and the shares of EGA Class B Common Stock vote together as a single class, unless otherwise required by law. Currently, all of the shares of EGA Class B Common Stock are convertible into shares of EGA Class A Common Stock on a one-for-one basis.

In the table below, percentage ownership after the Business Combination assumes (a) that none of the Existing Equityholders elect to have LGM repurchase any LGM Common Units and (b) further assumes two scenarios: (i) no shares of EGA Class A Common Stock are redeemed, and (ii) all outstanding shares of EGA Class A Common Stock held by the EGA Public Stockholders are redeemed Voting power represents the combined voting power of shares of PubCo Class A Common Stock and PubCo Class B Common Stock owned beneficially by such person. On all matters to be voted upon, holders of shares of PubCo Class A Common Stock and PubCo Class B Common Stock will vote together as a single class on all matters submitted to the stockholders for their vote or approval. Holders of PubCo Class A Common Stock and PubCo Class B Common Stock are entitled to one vote per share on all matters submitted to the stockholders for their vote or approval.

The ownership percentages in the table below are calculated based on the outstanding shares of EGA Common Stock as of August 10, 2023. The number of shares owned by each of the 5% owners, executive officers and directors in the table below is based on information available to the Company as of August 10, 2023. On May 19, 2023, EGA’s stockholders approved a proposal to amend EGA’s organizational documents to extend the deadline by which EGA’s initial business combination must be completed up to five times, initially from May 28, 2023 to August 28, 2023, and thereafter for additional one month periods commencing on August 28, 2023 through and until December 28, 2023 (or such earlier date after May 28, 2023 as determined by the Board). In connection with the vote to amend EGA’s organizational documents, the holders of 18,268,171 shares of EGA Class A Common Stock properly exercised their right to redeem their shares for cash. Following the approval of the amendment to EGA’s organizational documents, Sponsor elected to convert 5,624,000 of the 5,625,000 Founder Shares into the Converted Shares. After giving effect to the redemptions described above and the conversion of the Founder Shares, there is an aggregate of 9,856,829 shares of EGA Common Stock outstanding, consisting of 9,855,829 shares of EGA Class A Common Stock, including 4,231,829 shares of EGA Class A Common Stock.

 

279


Table of Contents

held by Public Stockholders and 5,624,000 Converted Shares, and 1,000 Founder Shares. Except as otherwise disclosed in publicly available filings the Company does not have knowledge of which stockholders elected to redeem their shares. Therefore the number of shares owned by the 5% owners listed in the table below may not be accurate. Accordingly, the ownership percentages listed for the 5% owners in the table below also may not be accurate.

 

    Class A Common Stock     Class B Common Stock     Combined Voting Power  
    EGA Class A
Common
Stock Owned
Prior to the
Business
Combination
    PubCo Class A
Common Stock
and LGM
Common Units
Owned Following
the Business
Combination
(assuming no
redemptions)(1)(2)(3)
    PubCo Class A
Common Stock
and LGM
Common Units
Owned
Following the
Business
Combination
(assuming
maximum
redemptions)
    EGA Class B
Common
Stock Owned
Prior to the
Business
Combination
    PubCo Class B
Common Stock
Owned
Following the
Business
Combination(4)
    Prior to the
Business
Combination
    Following
the Business
Combination
Assuming no
Redemption
    Following
the Business
Combination
Assuming
maximum
redemptions
 

Name and Address of Beneficial Owner

  Number     %     Number     %     Number     %     Number     %     Number     %                    

Current Executive Officers and Directors(5)

                         

Gregg Hymowitz(6)

    5,624,000       57.06     19,296,689       21.20     19,296,689       22.23     1,000       100     —         —         57.07     21.20     22.23

Gary Fegel

    —         —         —         —         —         —         —         —         —         —         —         —         —    

Sophia Park Mullen

    —         —         —         —         —         —         —         —         —         —         —         —         —    

Louise Curbishley

    —         —         —         —         —         —         —         —         —         —         —         —         —    

Linda Hall Daschle

    —         —         —         —         —         —         —         —         —         —         —         —         —    

Jonathan Silver

    —         —         —         —         —         —         —         —         —         —         —         —         —    

Noorsurainah (Su) Tengah

    —         —         —         —         —         —         —         —         —         —         —         —         —    

All Current Executive Officers and Directors as a Group (7 Individuals)

    5,624,000     57.06 %     19,296,689       21.20     19,296,689       22.23     1,000       100     —         —         57.07     21.20     22.23

5% Holders:

                         

EG Sponsor LLC (our sponsor)(6)

    5,624,000       57.06     9,958,333       10.94     9,958,333       11.47     1,000       100     —         —         57.07     10.94     11.47

Saba Capital Management, L.P.(7)

    1,721,200       17.46     1,721,200       1.89     —         —         —         —         —         —         17.46     1.89     —    

HGC Investment Management Inc.(8)

    1,604,717       16.28     1,604,717       1.76     —         —         —         —         —         —         16.28     1.76     —    

BTIG, LLC(9)

    1,303,017       13.22     1,303,017       1.43     —         —         —         —         —         —         13.22     1.43     —    

Fir Tree Capital Management LP(10)

    1,513,628       15.36     1,513,628       1.66     —         —         —         —         —         —         15.36     1.66     —    

Third Point LLC(14)

    952,000       9.66     952,000       1.05     —         —         —       —       —       —       9.66     1.05     —  

Executive Officers and Directors After the Business Combination(11)

                         

Jim Segrave(12)

    —         —         60,000,000       65.91     60,000,000       69.13     —         —         60,000,000       100     —         65.91     69.13

Mike Guina

    —         —         —         —         —         —         —         —         —         —         —         —         —    

Brent Smith

    —         —         —         —         —         —         —         —         —         —         —         —         —    

Gary Fegel

    —         —         —         —         —         —         —         —         —         —         —         —         —    

Gregg Hymowitz(6)

    5,624,000       57.06     19,296,689       21.20     19,296,689       22.23     —         —         —         —         57.07     21.20     22.23

Mike Fox

    —         —         —         —         —         —         —         —         —         —         —         —         —    

Peter Hopper

    —         —         —         —         —         —         —         —         —         —         —         —         —    

Frank Holding, Jr.

    —         —         —         —         —         —         —         —         —         —         —         —         —    

Tom Segrave

    —         —         —         —         —         —             —         —         —         —         —    

 

280


Table of Contents
    Class A Common Stock     Class B Common Stock     Combined Voting Power  
    EGA Class A
Common
Stock Owned
Prior to the
Business
Combination
    PubCo Class A
Common Stock
and LGM
Common Units
Owned Following
the Business
Combination
(assuming no
redemptions)(1)(2)(3)
    PubCo Class A
Common Stock
and LGM
Common Units
Owned
Following the
Business
Combination
(assuming
maximum
redemptions)
    EGA Class B
Common
Stock Owned
Prior to the
Business
Combination
    PubCo Class B
Common Stock
Owned
Following the
Business
Combination(4)
    Prior to the
Business
Combination
    Following
the Business
Combination
Assuming no
Redemption
    Following
the Business
Combination
Assuming
maximum
redemptions
 

Name and Address of Beneficial Owner

  Number     %     Number     %     Number     %     Number     %     Number     %                    

All Executive Officers and Directors After the Business Combination as a Group (9 individuals)

    —         —         79,296,689       87.11     79,296,689       91.36     —         —         60,000,000       100     57.07     87.11     91.36

5% Holders of PubCo After the Business Combination

                         

EG Sponsor LLC

    5,624,000       57.06     9,958,333       10.94     9,958,333       11.47     1,000       100     —         —         57.07     10.94     11.47

EnTrust Emerald (Cayman) LP (13)

    —         —         5,000,000       5.49     5,000,000       5.76     —         —         —         —         —         5.49     5.76

 

(1)

Includes 11,833,333 shares of PubCo Class A Common Stock issuable upon the exercise of the 7,500,000 outstanding EGA Public Warrants and 4,333,333 Private Placement Warrants as if such warrants were redeemed as of August 10, 2023.

(2)

The number of shares of PubCo Class A Common Stock outstanding assuming no redemption is 31,028,518 shares and assuming maximum redemptions is 26,796,689 shares. The number of LGM Common Units outstanding assumes 60,000,000 LGM Common Units (excluding LGM Common units held by PubCo) are outstanding immediately following the consummation of the Business Combination. The number of shares of PubCo Class A Common Stock and LGM Common Units outstanding includes 11,833,333 shares of PubCo Class A Common Stock issuable upon the exercise of the 7,500,000 outstanding EGA Public Warrants and 4,333,333 Private Placement Warrants. The number of PubCo Class A Common Stock and LGM Common Units outstanding includes 9,338,356 shares of PubCo Class A Common Stock converted from the Bridge Notes. Subject to the terms of the A&R Operating Agreement and, with respect to the Existing Equityholders, the lock-up period pursuant to the Stockholders’ Agreement, the members of LGM (other than PubCo) may from time to time cause LGM to redeem any or all of their LGM Common Units in exchange for, at PubCo’s election (subject to certain exceptions), either an equal number of shares of PubCo Class A Common Stock or cash (based on the daily per share volume-weighted average price of PubCo Class A Common Stock for the ten trading days immediately prior to the date of the delivery to PubCo of written notice of such member’s desire to redeem its LGM Common Units).

(3)

For purposes of determining the percentage of PubCo Class A Common Stock beneficially owned, the table assumes that each LGM Common Unit held by each beneficial owner is exchanged for one share of PubCo Class A Common Stock.

(4)

The exercise of Redemption Rights will not affect the number of PubCo Class B Common Stock held by their respective holders.

(5)

Unless otherwise noted, the business address of each of the entities or individuals listed is c/o EG Acquisition Corp., 375 Park Avenue, 24th Floor, New York, NY 10152.

(6)

Interests shown consist of Founder Shares, classified as shares of EGA Class B Common Stock which will convert into shares of PubCo Class A Common Stock on a one-for-one basis upon consummation of the Business Combination, and Converted Shares, classified as shares of EGA Class A Common Stock. Our Sponsor is the record holder of such shares, EnTrust Global Management GP LLC is the managing member of our Sponsor and as such has voting and investment discretion with respect to the EGA Common Stock held of record by our Sponsor and may be deemed to have shared beneficial ownership (along with EnTrust Global Management GP LLC, GH Onshore GP LLC and our Sponsor) of the EGA Common Stock held directly by our Sponsor. Gregg Hymowitz is the sole and managing member of GH Onshore GP LLC, which is the sole and managing member of EnTrust Global Management GP LLC, and as a result, may be deemed to have shared beneficial ownership of the common stock held directly by our Sponsor. Each of EnTrust Global Management GP LLC, GH Onshore GP LLC and Gregg Hymowitz disclaims beneficial ownership of such securities except to the extent of its or his pecuniary interest therein. Each of EGA’s officers and directors may hold a direct or indirect interest in our Sponsor. An affiliate of GMF Capital has an approximately 50% membership interest in our Sponsor. Each such person disclaims any beneficial ownership of the reported shares other than to the extent of any pecuniary interest they may have therein, directly or indirectly. Interests shown also include 9,338,356 shares of PubCo Class A Common Stock converted from the Bridge Notes. Gregg Hymowitz serves as the Founder and Chief Executive Officer of EnTrust Global, an affiliate of which serves as the general partner of EnTrust Emerald (Cayman) LP and other investment vehicles, which are purchasing $85 million in the aggregate of the Bridge Notes, and may be deemed to be the beneficial owner of 9,338,356 shares of PubCo Class A Common Stock converted from the Bridge Notes.

 

281


Table of Contents
(7)

According to a Schedule 13G filed with the SEC on February 14, 2023, Saba Capital Management, L.P., Boaz R. Weinstein, and Saba Capital Management GP, LLC may be deemed to have shared dispositive voting power with regard to 1,721,200 shares of EGA Class A Common Stock. The business address of each is 405 Lexington Avenue, 58th Floor, New York, New York 10174.

(8)

According to a Schedule 13G filed with the SEC on February 14, 2023, HGC Investment Management Inc. may be deemed to have sole voting power with regard to 1,604,717 shares of EGA Class A Common Stock. The business address of HGC Investment Management Inc. is 1073 Yonge Street, 2nd Floor, Toronto, Ontario M4W 2L2, Canada.

(9)

According to a Schedule 13G filed with the SEC on January 17, 2023, BTIG may be deemed to have shared voting and dispositive power with regard to 1,303,017 shares of EGA Class A Common Stock. The business address of BTIG is 600 Montgomery Street, 6th Floor, San Francisco, CA 94111.

(10)

According to a Schedule 13G filed with the SEC on February 14, 2023, Fir Tree Capital Management, LP may be deemed to have sole voting power with regard to 1,513,628 shares of EGA Class A Common Stock. The business address of Fir Tree Capital Management LP is 500 5th Avenue, 9th Floor, New York, New York 10110.

(11)

Unless otherwise noted, the business address of each of the entities or individuals listed is 2860 Jetport Road, Kinston, North Carolina 28504.

(12)

PubCo Class A Common Stock holdings consist of 60,000,000 LGM Common Units, assuming the Existing Equityholders do not exercise their rights to have repurchased up to the Closing Date Cash Repurchase Amount described elsewhere in this proxy statement.

(13)

EnTrust Emerald (Cayman) LP is purchasing $50 million of the Bridge Notes. The business address of Entrust Emerald (Cayman) LP is c/o EG Acquisition Corp., 375 Park Avenue, 24th Floor, New York, NY 10152.

(14)

According to a Schedule 13G filed with the SEC on June 9, 2023, Third Point LLC and Daniel S. Loeb may be deemed to have shared voting and dispositive power with regard to 952,000 shares of EGA Class A Common Stock. The business address of Third Point LLC is 55 Hudson Yards, New York, New York 10001.

 

282


Table of Contents

CERTAIN RELATIONSHIPS AND RELATED PARTY TRANSACTIONS

EGA’s Related Party Transactions

Founder Shares

On January 29, 2021, we issued an aggregate of 5,750,000 Founder Shares to our Sponsor for an aggregate purchase price of $25,000 in cash, or approximately $0.004 per share. In March 2021, EGA effected a stock dividend resulting in an increase in the total number of shares of EGA Class B Common Stock outstanding from 5,750,000 to 7,187,500. On May 25, 2021, the Sponsor surrendered an aggregate of 718,750 shares of EGA Class B Common Stock for no consideration, which were cancelled, resulting in an aggregate of 6,468,750 shares of EGA Class B Common Stock outstanding and held by the Sponsor. In July 2021, 843,750 of the Founder Shares were forfeited because the underwriters’ over-allotment was not exercised, resulting in a decrease in the total number of shares of EGA Class B Common Stock outstanding to 5,625,000, such that the total number of Founder Shares represented 20% of the total number of shares of EGA Common Stock outstanding. On May 19, 2023, EGA’s stockholders approved a proposal to amend EGA’s organizational documents to extend the deadline by which EGA’s initial business combination must be completed up to five times, initially from May 28, 2023 to August 28, 2023, and thereafter for additional one month periods commencing on August 28, 2023 through and until December 28, 2023 (or such earlier date after May 28, 2023 as determined by the Board). Following the approval of the amendment to EGA’s organizational documents, Sponsor elected to convert 5,624,000 of the 5,625,000 Founder Shares into the Converted Shares, such that the total number of Founder Shares and Converted Shares held by Sponsor represents 57% of the total number of shares of EGA Common Stock outstanding. The Founder Shares (including the EGA Class A Common Stock issuable upon conversion thereof) and Converted Shares may not, subject to certain limited exceptions, be transferred, assigned or sold by the holder.

Private Placement Warrants

Our Sponsor purchased an aggregate of 4,333,333 Private Placement Warrants at a price of $1.50 per warrant in a private placement that occurred simultaneously with the closing of our IPO. As such, our Sponsor’s interest in this transaction is valued at $6,500,000. Each Private Placement Warrant entitles the holder thereof to purchase one share of EGA Class A Common Stock at a price of $11.50 per share. The Private Placement Warrants (including the EGA Class A Common Stock issuable upon exercise thereof) may not, subject to certain limited exceptions, be transferred, assigned or sold by the holder until three years after the completion of our initial business combination, except, (a) to our officers or directors, any affiliates or family members of any of our officers or directors, any members of our Sponsor, or any affiliates of our Sponsor, as well as affiliates of such members and funds and accounts advised by such members; (b) in the case of an individual, by gift to such individual’s immediate family or to a trust, the beneficiary of which is a member of such individual’s immediate family, an affiliate of such person or to a charitable organization; (c) in the case of an individual, by virtue of laws of descent and distribution upon death of the individual; (d) in the case of an individual, pursuant to a qualified domestic relations order; (e) by private sales or transfers made in connection with the consummation of an initial business combination at prices no greater than the price at which the shares or warrants were originally purchased; (f) in the event of our liquidation prior to the completion of our initial business combination; (g) by virtue of the laws of Delaware or our Sponsor’s limited liability company agreement upon dissolution of our Sponsor; or (h) in the event of our liquidation, merger, capital stock exchange, reorganization or other similar transaction which results in all of our stockholders having the right to exchange their shares of common stock for cash, securities or other property subsequent to our completion of our initial business combination; provided, however, that in the case of clauses (a) through (e) or (g) these permitted transferees must enter into a written agreement agreeing to be bound by these transfer restrictions and the other restrictions contained in the Letter Agreement and by the same agreements entered into by our Sponsor with respect to such securities (including provisions relating to voting, the Trust Account and liquidation distributions), and they are not redeemable by us so long as they are held by our Sponsor or its permitted transferees.

 

283


Table of Contents

Pursuant to the Letter Agreement, we will provide a right of first offer to our Sponsor if, in connection with or prior to the Closing, we propose to raise additional capital by issuing any equity securities, or securities convertible into, exchangeable or exercisable for equity securities (other than warrants in respect of working capital loans as described above or to any seller in such business combination).

Related Party Loans

Our Sponsor agreed to loan us up to $300,000 to be used for a portion of the expenses of our IPO. The Company paid the promissory note in full on June 30, 2021.

On June 14, 2022, the Sponsor agreed to loan the Company $400,000 pursuant to a new promissory note (the “June 2022 Promissory Note”). On October 6, 2022, the Sponsor agreed to loan the Company $420,000 pursuant to a new promissory note (the “October 2022 Promissory Note”). On December 14, 2022, the Sponsor agreed to loan the Company $330,000 pursuant to a new promissory note (the “December 2022 Promissory Note”). On March 2, 2023, the Sponsor agreed to loan the Company $250,000 pursuant to new promissory note (the “March 2023 Promissory Note”). On May 8, 2023, the Sponsor agreed to loan the Company $250,000 pursuant to a new promissory note (together with the June 2022 Promissory Note, October 2022 Promissory Note, December 2022 Promissory Note, and March 2023 Promissory Note, the “Promissory Notes”). The Promissory Notes are non-interest bearing and payable on the earlier of: (i) August 28, 2023 or (ii) the date on which the Company consummates an initial business combination.

On June 1, 2023, the Company issued an unsecured promissory note (the “June 2023 Promissory Note”) in the principal amount of $240,000 to the Sponsor for general corporate purposes. The June 2023 Promissory Note bears no interest and is payable in full on the earlier of: (i) September 28, 2023 or (ii) the date on which the Company consummates an initial business combination. On June 1, 2023, the Company issued an unsecured promissory note (the “Extension Promissory Note”) in the principal amount of $160,000 to the Sponsor. The Extension Promissory Note bears no interest and is payable in full on the date on which the Company consummates an initial business combination. On July 3, 2023, the Company issued an unsecured promissory note (the “July 2023 Promissory Note”) in the principal amount of $160,000 to the Sponsor for general corporate purposes. The July 2023 Promissory Note bears no interest and is payable in full on the earlier of: (i) September 28, 2023 or (ii) the date on which the Company consummates an initial business combination. On August 3, 2023, the Company issued an unsecured promissory note (the “August 2023 Promissory Note,” and together with the Promissory Notes, the the June 2023 Promissory Note, the Extension Promissory Note, and the July 2023 Promissory Note, the “Company Promissory Notes”) in the principal amount of $270,000 to the Sponsor for general corporate purposes. The August 2023 Promissory Note bears no interest and is payable in full on the earlier of: (i) September 28, 2023 or (ii) the date on which the Company consummates an initial business combination.

As of the date of this proxy statement, there is $2,480,000 outstanding under the Company Promissory Notes.

In addition, in order to finance transaction costs in connection with an intended initial business combination, our Sponsor or an affiliate of our Sponsor or certain of our officers and directors may, but are not obligated to, loan us funds as may be required. If we complete an initial business combination, we would repay such loaned amounts out of the proceeds of the Trust Account released to us. Otherwise, such loans would be repaid only out of funds held outside the Trust Account. In the event that the Business Combination does not close, we may use a portion of the working capital held outside the Trust Account to repay such loaned amounts but no proceeds from our Trust Account would be used for such repayment. Up to $1,500,000 of such loans may be convertible into warrants at a price of $1.50 per warrant at the option of the lender. The warrants would be identical to the Private Placement Warrants, including as to exercise price, exercisability and exercise period. as of the date of this proxy statement, no such working capital loans were outstanding. The terms of such loans by our officers and directors, if any, have not been determined and no written agreements exist with respect to such loans. We do not expect to seek loans from parties other than our Sponsor or an affiliate of our Sponsor as we do not believe third parties will be willing to loan such funds and provide a waiver against any and all rights to seek access to funds in our Trust Account.

 

284


Table of Contents

Bridge Notes

In connection with the execution of the Equity Purchase Agreement, on October 17, 2022, LGM entered into a senior subordinated convertible note with an investor and, for certain limited provisions thereof, EGA, pursuant to which LGM borrowed an aggregate principal amount of $50,000,000 at a rate of 10% per annum, payable in kind in additional shares of PubCo upon the closing of the Business Combination. On October 28, 2022, LGM also entered into an Incremental Amendment with the Bridge Note Lenders on the same terms for an aggregate principal amount of $35,000,000, bringing the total principal amount of the Bridge Notes to $85,000,000 in the aggregate. Concurrently with the Closing, the Bridge Notes will automatically be converted into the number of shares of PubCo Class A Common Stock equal to the quotient of (a) the total amount owed by LGM under the Bridge Notes (including accrued PIK interest) divided by (b) $10.00 (subject to adjustment in certain instances, as described in the Bridge Notes). Unless otherwise consented to by the Bridge Note Lenders, the proceeds of the Bridge Notes are to be used primarily for the acquisition of additional aircraft and payment of expenses related thereto.

Tax Receivable Agreement

For a summary of the Tax Receivable Agreement, please see “Proposal No. 1 — The Transaction Proposal — Related Agreements — Tax Receivable Agreement.”

Stockholders’ Agreement

For a summary of the Stockholders’ Agreement, please see “Proposal No. 1 — The Transaction Proposal — Related Agreements — Stockholders’ Agreement.”

A&R Registration Rights Agreement

For a summary of the A&R Registration Rights Agreement, please see “Proposal No. 1 — The Transaction Proposal — Related Agreements — Amended and Restated Registration Rights Agreement.”

Sponsor Voting Agreement

For a summary of the Sponsor Voting Agreement, please see “Proposal No. 1 — The Transaction Proposal — Related Agreements — Sponsor Voting Agreement.”

Subscription Agreements

For a summary of the Subscription Agreement, please see “Proposal No. 1 — The Transaction Proposal — Related Agreements — Subscription Agreements.”

Code of Business Conduct and Ethics

Our Board has adopted a Code of Business Conduct and Ethics setting forth the policies and procedures for its review and approval or ratification of “related party transactions.” Under our Code of Business Conduct and Ethics, conflict of interest situations will include any financial transaction, arrangement or relationship (including any indebtedness or guarantee of indebtedness) involving the company.

Our audit committee must review and approve any related person transaction we propose to enter into. An affirmative vote of a majority of the members of the audit committee present at a meeting at which a quorum is present will be required in order to approve a related party transaction. A majority of the members of the entire audit committee will constitute a quorum. Without a meeting, the unanimous written consent of all of the members of the audit committee will be required to approve a related party transaction. We also require each of our directors and executive officers to complete a directors’ and officers’ questionnaire that elicits information about related party transactions.

 

285


Table of Contents

To further minimize conflicts of interest, we have agreed not to consummate an initial business combination with an entity that is affiliated with any of our Sponsor, officers or directors unless we, or a committee of independent directors, have obtained an opinion from an independent investment banking firm or another independent entity that commonly renders valuation opinions that our initial business combination is fair to our company and our stockholders from a financial point of view. No finder’s fees, reimbursements, consulting fee, monies in respect of any payment of a loan or other compensation will be paid by us to our Sponsor, officers or directors, or any affiliate of our Sponsor or officers, for services rendered to us prior to, or in connection with any services rendered in order to effectuate, the consummation of our initial business combination (regardless of the type of transaction that it is). However, the following payments will be made to our Sponsor, officers or directors, or our or their affiliates, none of which will be made from the proceeds of our IPO held in the Trust Account prior to the completion of our initial business combination:

 

   

Repayment of up to an aggregate of $300,000 in loans made to us by our Sponsor to cover offering related and organizational expenses;

 

   

Payment to an affiliate of our Sponsor of $10,000 per month, for up to 24 months, for office space, utilities and secretarial and administrative support;

 

   

Reimbursement for any out-of-pocket expenses related to identifying, investigating and completing an initial business combination; and

 

   

Repayment of loans which may be made by our Sponsor or an affiliate of our Sponsor or certain of our officers and directors to finance transaction costs in connection with the Business Combination, the terms of which have not been determined nor have any written agreements been executed with respect thereto. At the option of the lender, up to $1,500,000 of such loans may be convertible into warrants identical to the Private Placement Warrants, at a price of $1.50 per warrant.

Our audit committee reviews on a quarterly basis all payments that were made to our Sponsor, officers or directors, or our or their affiliates.

LGM’s Related Party Transactions

The following is a summary of each transaction or series of similar transactions since January 1, 2022 to which LGM was or is a party in which:

 

   

the amount involved exceeded or exceeds $120,000; and

 

   

any of our directors, director nominees or executive officers, any holder of 5% of our capital stock or any member of their immediate family had or will have a direct or indirect material interest.

Transactions with Related Entities

 

   

LGMV is an entity with the same ownership structure as LGM’s ownership structure prior to the Business Combination. Segrave, in his individual capacity, owns 96% of LGMV and LGM, and Segrave, as custodian for Laura Grace Segrave, Madison Lee Segrave, Lillian May Segrave, and Thomas James Segrave III, owns an aggregate of 4% of LGMV and LGM. Carolina Air Center, LLC, Crystal Coast Aviation, LLC, and Kinston Jet Center, LLC are wholly-owned subsidiaries of LGMV and sellers of fuel. In 2022, LGM purchased a total of $2.2 million in fuel from subsidiaries of LGMV at a cost of $4.47 per gallon, representing approximately 2.6% of LGM’s total 2022 fuel purchases to date. In 2023, LGM has purchased a total of $0.8 million in fuel from subsidiaries of LGMV at a cost of $4.16 per gallon.

 

   

LGM leases its headquarters and two aircraft hangars (Hangar 1 and Hangar 2) from Kinston Jet Center, LLC, a wholly-owned subsidiary of LGMV, pursuant to a lease between the parties dated January 1, 2021. In 2022, LGM paid Kinston Jet Center, LLC $720,000 pursuant to this lease, with $9 million in rent remaining as of January 1, 2023.

 

286


Table of Contents
   

LGM leases an aircraft hangar (Hangar 4) from Kinston Jet Center, LLC, a wholly-owned subsidiary of LGMV, pursuant to a lease between the parties dated May 1, 2022. In 2022, LGM paid Kinston Jet Center, LLC $360,000 pursuant to this lease, with $15.7 million in rent remaining as of January 1, 2023.

 

   

LGM leases a house from Kinston Jet House, LLC, a wholly-owned subsidiary of LGMV, pursuant to a lease between the parties dated September 1, 2018. In 2022, LGM paid Kinston Jet House, LLC $30,000 pursuant to this lease, with $20,000 in rent remaining as of January 1, 2023.

 

   

LGM leases an aircraft from Juliette Lima Bravo, LLC, of which Laura Harvey Ball (Thomas Segrave, Jr.’s mother) owns approximately 33%. In 2022, LGM paid Juliette Lima Bravo, LLC $441,300.00 pursuant to this lease, with $525,000.00 in rent remaining as of January 1, 2023.

 

   

LGM Auto, LLC, a wholly-owned subsidiary of LGMV, leases multiple automobiles to flyExclusive. In 2022, flyExclusive paid LGM Auto, LLC an aggregate of $124,704.00 pursuant to such leases, with an aggregate of $45,668.00 made through March 31, 2023.

 

 

   

Peter Hopper, a proposed director of LGM, owns 50% of the outstanding equity of DH Aviation, LLC, an entity that owns a 50% interest in N401JS, an aircraft leased to flyExlcusive. In 2022, the total aircraft lease payments made from flyExclusive to DH Aviation, LLC equaled $192,500 (which Mr. Hopper elected to receive in the form of flight hour credits), with $48,125.01 (which Mr. Hopper elected to receive in the form of flight hour credits) made through March 31, 2023. Mr. Hopper also entered into a side letter with flyExclusive in concurrence with the execution of the aforementioned plane lease. Pursuant to such side letter, Mr. Hopper was granted flight hour credits totaling $82,500 in 2022, with $20,625.00 in flight credits being paid to Mr. Hopper through March 31, 2023.

 

   

Peter Hopper, a proposed director of LGM, owns 50% of the outstanding equity of PHBL, LLC, an entity that leases an aircraft to flyExclusive. In 2022, the total lease payments made from flyExclusive to PHBL, LLC equaled $414,996.00, with $103,749 made through March 31, 2023.

 

   

LGM is a guarantor to that certain Term Note, dated January 29, 2021, by and between Sea Jay, LLC (“Sea Jay”) and The Northern Trust Company, in the amount of $11.9 million. Sea Jay is wholly owned by Segrave.

Related Person Transactions Policy Following the Business Combination

Effective upon the consummation of the Business Combination, the PubCo Board will adopt a written related person transaction policy that will set forth the following policies and procedures for the review and approval or ratification of related person transactions.

A “related person transaction” is a transaction, arrangement or relationship in which PubCo or any of its subsidiaries was, is or will be a participant, the amount of which involved exceeds $120,000, and in which any related person had, has or will have a direct or indirect material interest. A “related person” means:

 

   

any person who is one of PubCo’s executive officers or one of PubCo’s directors;

 

   

any person who is known by PubCo to be the beneficial owner of more than 5% of PubCo’s voting shares;

 

   

any immediate family member of any of the foregoing persons, which means any child, stepchild, parent, stepparent, spouse, sibling, mother-in-law, father-in-law, son-in-law, daughter-in-law, brother-in-law or sister-in-law of a director, executive officer or a beneficial owner of more than 5% of PubCo’s voting shares, and any person (other than a tenant or employee) sharing the household of such director, executive officer or beneficial owner of more than 5% of PubCo’s voting shares; and

 

   

any firm, corporation or other entity in which any of the foregoing persons is a partner or principal, or in a similar position, or in which such person has a 10% or greater beneficial ownership interest.

 

287


Table of Contents

PubCo will have policies and procedures designed to minimize potential conflicts of interest arising from any dealings it may have with its affiliates and to provide appropriate procedures for the disclosure of any real or potential conflicts of interest that may exist from time to time. Specifically, pursuant to PubCo’s audit committee charter, the audit committee will have the responsibility to review related party transactions.

 

288


Table of Contents

DESCRIPTION OF EGA SECURITIES

Capital Structure Prior to the Business Combination

Pursuant to the Existing Certificate of Incorporation, our authorized capital stock consists of 100,000,000 shares of EGA Class A Common Stock, $0.0001 par value, 10,000,000 shares of EGA Class B Common Stock, $0.0001 par value, and 1,000,000 shares of undesignated preferred stock, $0.0001 par value. The following description summarizes the material terms of our capital stock. Because it is only a summary, it might not contain all the information that is important to you.

EGA Units

Each EGA Unit consists of one whole share of EGA Class A Common Stock and one-third of one redeemable EGA Warrant. Each whole EGA Warrant entitles the holder thereof to purchase one share of EGA Class A Common Stock at a price of $11.50 per share, subject to adjustment as described in the registration statement on Form S-1 (No. 333-255046). An EGA Warrant holder may exercise its warrants only for a whole number of shares of EGA Class A Common Stock. This means that only a whole EGA Warrant may be exercised at any given time by an EGA Warrant holder. No fractional warrants will be issued and only whole warrants will trade. Accordingly, unless you own at least three EGA units, you will not be able to receive or trade a whole EGA Warrant.

The EGA Class A Common Stock and EGA Warrants began separate trading on July 16, 2021. Holders of the EGA Units have the option to continue to hold EGA Units or separate their EGA Units into the component securities. Holders need to have their brokers contact our transfer agent in order to separate the EGA Units into shares of EGA Class A Common Stock and EGA Warrants.

Common Stock

As of the date of this proxy statement, there are 9,856,829 shares of EGA Common Stock outstanding, consisting of:

 

   

9,855,829 shares of EGA Class A Common Stock, including 4,231,829 shares of EGA Class A Common Stock held by Public Stockholders, and 5,624,000 Converted Shares held by Sponsor; and

 

   

1,000 shares of EGA Class B Common Stock held by our Sponsor.

Common stockholders of record are entitled to one vote for each share held on all matters to be voted on by stockholders. Other than with regard to our directors prior to our initial business combination, holders of EGA Class A Common Stock and holders of EGA Class B Common Stock will vote together as a single class on all matters submitted to a vote of our stockholders, except as required by law. Unless specified in our Existing Certificate of Incorporation or Existing Bylaws, or as required by applicable provisions of the DGCL or applicable stock exchange rules, the affirmative vote of a majority of our shares of EGA Common Stock that are voted is required to approve any such matter voted on by our stockholders. Our Board is divided into three classes, each of which will generally serve for a term of three years with only one class of directors being elected in each year. There is no cumulative voting with respect to the election of directors, with the result that the holders of more than 50% of the shares voted for the election of directors can elect all of the directors. Our stockholders are entitled to receive ratable dividends when, as and if declared by the Board out of funds legally available therefor. Prior to our initial business combination, only holders of Founder Shares will have the right to vote on the election of directors. Public Stockholders will not be entitled to vote on the election of directors during such time. In addition, prior to the completion of an initial business combination, holders of a majority of our Founder Shares may remove a member of the Board for any reason.

In accordance with the NYSE corporate governance requirements, we are not required to hold an annual meeting until no later than one full year after our first fiscal year end following our listing on the NYSE. Under

 

289


Table of Contents

Section 211(b) of the DGCL, we are, however, required to hold an annual meeting of stockholders for the purposes of electing directors in accordance with our Existing Bylaws, unless such election is made by written consent in lieu of such a meeting. We will not hold an annual meeting of stockholders to elect new directors prior to the consummation of the Business Combination, and thus we might not be in compliance with Section 211(b) of the DGCL, which requires an annual meeting. Therefore, if our stockholders want us to hold an annual meeting prior to the consummation of the Business Combination, they may attempt to force us to hold one by submitting an application to the Delaware Court of Chancery in accordance with Section 211(c) of the DGCL. Prior to the completion of an initial business combination, any vacancy on the Board may be filled by a nominee chosen by holders of a majority of our Founder Shares. In addition, prior to the completion of an initial business combination, holders of a majority of our Founder Shares may remove a member of the Board for any reason.

We will provide our Public Stockholders with the opportunity to redeem all or a portion of their shares of EGA Class A Common Stock upon the completion of the Business Combination at a per share price, payable in cash, equal to the aggregate amount then on deposit in the Trust Account as of two business days prior to the consummation of the Business Combination including interest earned on the funds held in the Trust Account and not previously released to us to pay our franchise and income taxes, divided by the number of then outstanding shares of EGA Class A Common Stock, subject to certain limitations. The amount in the Trust Account is anticipated to be approximately $10.00 per public share. The Redemption Rights may include the requirement that a beneficial holder must identify itself in order to validly redeem its shares.

You will be entitled to receive cash for any shares of EGA Class A Common Stock to be redeemed only if you:

 

  (i)

(a) hold shares of EGA Class A Common Stock, or (b) hold EGA Units and you elect to separate your units into the underlying shares of EGA Class A Common Stock and EGA Public Warrants prior to exercising your Redemption Rights with respect to the shares of EGA Class A Common Stock; and

 

  (ii)

prior to                 , New York time, on                 , 2023 (two business days prior to the vote at the Special Meeting), (a) submit a written request to the Transfer Agent, that we redeem your shares of EGA Class A Common Stock for cash, and (b) deliver your shares of EGA Class A Common Stock to the Transfer Agent, physically or electronically through DTC.

As noted above, holders of EGA Units must elect to separate the underlying shares of EGA Class A Common Stock and EGA Public Warrants prior to exercising Redemption Rights with respect to the shares of EGA Class A Common Stock. If holders hold their EGA Units in an account at a brokerage firm or bank, holders must notify their broker or bank that they elect to separate the EGA Units into the underlying shares of EGA Class A Common Stock and EGA Warrants, or if a holder holds EGA Units registered in its own name, the holder must contact the Transfer Agent directly and instruct it to do so. Public Stockholders may elect to redeem all or a portion of their shares of EGA Class A Common Stock even if they vote for the Transaction Proposal. If the Business Combination is not consummated, the EGA Class A Common Stock will not be redeemed for cash. If the Business Combination is consummated and a Public Stockholder properly exercises its right to redeem its shares of EGA Class A Common Stock and timely delivers its shares to the Transfer Agent, we will redeem each share of EGA Class A Common Stock for a per share price, payable in cash, equal to the aggregate amount then on deposit in the Trust Account, calculated as of two business days prior to the consummation of the Business Combination, including interest earned on the funds held in the Trust Account (net of taxes payable), divided by the number of then-outstanding shares of EGA Class A Common Stock held by the Public Stockholders. For illustrative purposes, as of June 30, 2023, this would have amounted to approximately $10.32 per share of EGA Class A Common Stock. If a Public Stockholder exercises its Redemption Rights, then it will be exchanging its redeemed shares of EGA Class A Common Stock for cash and will no longer own such shares. Any request to redeem shares of EGA Class A Common Stock, once made, may be withdrawn at any time until the date of the Special Meeting and thereafter, with our consent, until the Closing. Furthermore, if a holder of shares of EGA Class A Common Stock delivers its certificate in connection with an election of its redemption and subsequently decides prior to the date of the Special Meeting not to elect to exercise such rights, it may simply request that

 

290


Table of Contents

EGA instruct our Transfer Agent to return the certificate (physically or electronically). The holder can make such request by contacting the Transfer Agent, at the address or email address listed in this proxy statement. We will be required to honor such request only if made prior to the date of the Special Meeting.

Notwithstanding the foregoing, a Public Stockholder, together with any affiliate of such Public Stockholder or any other person with whom such Public Stockholder is acting in concert or as a “group” (as defined in Section 13 of the Exchange Act), will be restricted from redeeming its shares of EGA Class A Common Stock with respect to more than an aggregate of 15% of the shares of EGA Class A Common Stock outstanding, without our prior consent. Accordingly, if a Public Stockholder, alone or acting in concert or as a group, seeks to redeem more than 15% of the shares of EGA Class A Common Stock outstanding, then any such shares in excess of that 15% limit would not be redeemed for cash, without our prior consent.

In order for Public Stockholders to exercise their Redemption Rights in respect of the Transaction Proposal, Public Stockholders must properly exercise their Redemption Rights and deliver their shares of EGA Class A Common Stock (either physically or electronically) to the Transfer Agent prior to                 , New York time, on                 , 2023 (two business days prior to the vote at the Special Meeting). Immediately following the consummation of the Business Combination, EGA will satisfy the exercise of Redemption Rights by redeeming the shares of EGA Class A Common Stock issued to the Public Stockholders that validly exercised their Redemption Rights.

Holders of EGA Warrants will not have Redemption Rights with respect to the warrants. If a public stockholder exercises its redemption rights, such exercise will not result in the loss of any warrants that it may hold. Even if 100% or 4,231,829 shares of EGA Class A Common Stock held by our public shareholders were redeemed, the 7,500,000 EGA Public Warrants will remain outstanding and would have had an aggregate value of $2,242,500 (based on the closing price of the warrants of $0.299 on the NYSE as of August 10, 2023). If a substantial number of, but not all, Public Stockholders exercise their redemption rights, any non-redeeming stockholders would experience dilution to the extent such warrants are exercised and to the extent that additional EGA Class A Common Stock is issued.

Pursuant to our Existing Certificate of Incorporation, if we are unable to complete our initial business combination within 31 months from the closing of our IPO (assuming exercise of all five extension periods, or such earlier time period after 24 months as determined by the Board), or any extended term, we will: (i) cease all operations except for the purpose of winding up, (ii) as promptly as reasonably possible but not more than 10 business days thereafter, subject to lawfully available funds therefor, redeem 100% of the public shares, at a per-share price, payable in cash, equal to the aggregate amount then on deposit in the Trust Account including interest earned on the funds held in the Trust Account and not previously released to us to pay our franchise and income taxes (less up to $100,000 of interest to pay dissolution expenses), divided by the number of then outstanding public shares, which redemption will completely extinguish Public Stockholders’ rights as stockholders (including the right to receive further liquidating distributions, if any), subject to applicable law, and (iii) as promptly as reasonably possible following such redemption, subject to the approval of our remaining stockholders and our Board, dissolve and liquidate, subject in each case to our obligations under Delaware law to provide for claims of creditors and the requirements of other applicable law. Our Sponsor, officers and directors have entered into a letter agreement with us, pursuant to which they have agreed to waive their rights to liquidating distributions from the Trust Account with respect to any Founder Shares or Converted Shares held by them if we fail to complete our initial business combination within 31 months from the closing of our IPO (assuming exercise of all five extension periods, or such earlier time period after 24 months as determined by the Board), unless extended. However, if our Sponsor or members of our management acquire public shares after our IPO, they will be entitled to liquidating distributions from the Trust Account with respect to such public shares if we fail to complete our initial business combination within the prescribed time period.

In the event of a liquidation, dissolution or winding up of EGA after an initial business combination, our stockholders are entitled to share ratably in all assets remaining available for distribution to them after payment

 

291


Table of Contents

of liabilities and after provision is made for each class of stock, if any, having preference over the EGA Common Stock. Our stockholders have no preemptive or other subscription rights. There are no sinking fund provisions applicable to the EGA Common Stock, except that we will provide our stockholders with the opportunity to redeem their public shares for cash equal to their pro rata share of the aggregate amount then on deposit in the Trust Account, upon the completion of our initial business combination, subject to the limitations described herein.

Founder Shares

The Founder Shares are identical to the shares of EGA Class A Common Stock included in the EGA Units sold in our IPO, and holders of Founder Shares have the same stockholder rights as Public Stockholders, except that (i) the Founder Shares are subject to certain transfer restrictions, as described in more detail below, (ii) our Sponsor, officers and directors have entered into a letter agreement with us, pursuant to which they have agreed (a) to waive their Redemption Rights with respect to any shares of capital stock of EGA owned by them in connection with the completion of our initial business combination, (b) to waive their Redemption Rights with respect to their Founder Shares and public shares in connection with a stockholder vote to approve an amendment to our Existing Certificate of Incorporation (x) to modify the substance or timing of our obligation to redeem 100% of our public shares if we do not complete our initial business combination within 31 months from the closing of the IPO (assuming exercise of all five extension periods, or such earlier time period after 24 months as determined by the Board), unless extended, or (y) with respect to any other provision relating to stockholders’ rights or pre-initial business combination activity and (c) to waive their rights to liquidating distributions from the Trust Account with respect to any Founder Shares held by them if we fail to complete our initial business combination within 31 months from the closing of our IPO (assuming exercise of all five extension periods, or such earlier time period after 24 months as determined by the Board), unless extended, although they will be entitled to liquidating distributions from the Trust Account with respect to any public shares they hold if we fail to complete our initial business combination within such time period, (iii) the Founder Shares are shares of EGA Class B Common Stock that will automatically convert into shares of EGA Class A Common Stock at the Closing, or at any time prior thereto at the option of the holder, on a one-for-one basis, subject to adjustment as described herein, and (iv) are entitled to registration rights. Our Sponsor has agreed to vote any shares of capital stock of EGA owned by it in favor of the Business Combination.

The shares of EGA Class B Common Stock will automatically convert into shares of EGA Class A Common Stock at the time of our initial business combination on a one-for-one basis (subject to adjustment for stock splits, stock dividends, reorganizations, recapitalizations and the like), and subject to further adjustment as provided in the Existing Certificate of Incorporation. In the case that additional shares of EGA Class A Common Stock, or equity-linked securities, are issued or deemed issued in excess of the amounts offered in the final prospectus and related to the closing of the Business Combination, the ratio at which shares of EGA Class B Common Stock shall convert into shares of EGA Class A Common Stock will be adjusted (unless the holders of a majority of the outstanding shares of EGA Class B Common Stock agree to waive such adjustment with respect to any such issuance or deemed issuance) so that the number of shares of EGA Class A Common Stock issuable upon conversion of all shares of EGA Class B Common Stock will equal, in the aggregate, on an as-converted basis, 20% of the sum of the total number of all shares of EGA Common Stock outstanding upon completion of the IPO plus all shares of EGA Class A Common Stock and equity-linked securities issued or deemed issued in connection with the Business Combination (excluding any shares or equity-linked securities issued, or to be issued, to any seller in the Business Combination, and any private placement-equivalent warrants issued to our Sponsor or its affiliates upon conversion of loans made to us). We cannot determine at this time whether a majority of the holders of EGA Class B Common Stock at the time of any future issuance would agree to waive such adjustment to the conversion ratio. They may waive such adjustment due to (but not limited to) the following: (i) closing conditions which are part of the agreement for our initial business combination; (ii) negotiation with holders of EGA Class A Common Stock on structuring an initial business combination; or (iii) negotiation with parties providing financing which would trigger the anti-dilution provisions of the EGA Class B Common Stock. If such adjustment is not waived, the issuance would not reduce the percentage ownership of holders of EGA Class B Common Stock, but would reduce the

 

292


Table of Contents

percentage ownership of holders of EGA Class A Common Stock. If such adjustment is waived, the issuance would reduce the percentage ownership of holders of both classes of EGA Common Stock. Holders of Founder Shares may also elect to convert their shares of EGA Class B Common Stock into an equal number of shares of EGA Class A Common Stock, subject to adjustment as provided above, at any time. The term “equity-linked securities” refers to any debt or equity securities that are convertible, exercisable or exchangeable for shares of EGA Class A Common Stock issues in a financing transaction in connection with our initial business combination, including but not limited to a private placement of equity or debt. Securities could be “deemed issued” for purposes of the conversion rate adjustment if such shares are issuable upon the conversion or exercise of convertible securities, warrants or similar securities.

With certain limited exceptions, the Founder Shares are not transferable, assignable or salable (except to our officers and directors and other persons or entities affiliated with our Sponsor, each of whom are subject to the same transfer restrictions) until the earlier of (A) three years after the completion of our initial business combination (or with respect to any Founder Shares transferred or distributed by the Sponsor to one of our independent directors, one year) or (B) subsequent to our initial business combination, the date on which we complete a liquidation, merger, capital stock exchange, reorganization or other similar transaction that results in all of our stockholders having the right to exchange their shares of EGA Common Stock for cash, securities or other property. Any permitted transferees will be subject to the same restrictions and other agreements of our Sponsor with respect to any Founder Shares. The lock-up is longer than what is common practice generally for special purpose acquisition companies. Our Sponsor believes that this longer lock-up period should better align the interests of the Sponsor with those of our investors, and should also provide a competitive advantage when approaching potential target companies, compared to special purpose acquisition companies where the Founder Shares are subject to a shorter lock-up period.

Prior to our initial business combination, only holders of our Founder Shares will have the right to vote on the election of directors. Holders of our public shares will not be entitled to vote on the election of directors during such time. In addition, prior to the completion of an initial business combination, holders of a majority of our Founder Shares may remove a member of the Board for any reason. These provisions of our Existing Certificate of Incorporation may only be amended by a resolution passed by a majority of EGA Class B Common Stock. With respect to any other matter submitted to a vote of our stockholders, including any vote in connection with our initial business combination, except as required by law, holders of our Founder Shares, Converted Shares and holders of our public shares will vote together as a single class, with each share entitling the holder to one vote.

Dividends

We have not paid any cash dividends on EGA Common Stock to date and do not intend to pay cash dividends prior to the completion of the Business Combination. The payment of cash dividends in the future will be dependent upon our revenues and earnings, if any, capital requirements and general financial conditions subsequent to completion of an initial business combination. The payment of any cash dividends subsequent to the Business Combination will be within the discretion of the PubCo Board. Further, if we incur any indebtedness, our ability to declare dividends may be limited by restrictive covenants we may agree to in connection therewith.

Preferred Stock

Our Existing Certificate of Incorporation provides that shares of preferred stock may be issued from time to time in one or more series. Our Board is authorized to fix the voting rights, if any, designations, powers, preferences, the relative, participating, optional or other special rights and any qualifications, limitations and restrictions thereof, applicable to the shares of each series. Our Board may, without stockholder approval, issue preferred stock with voting and other rights that could adversely affect the voting power and other rights of the holders of the EGA Common Stock and could have anti-takeover effects. The ability of our Board to issue

 

293


Table of Contents

preferred stock without stockholder approval could have the effect of delaying, deferring or preventing a change of control of us or the removal of existing management. We have no preferred stock outstanding on the date hereof. Although we do not currently intend to issue any shares of preferred stock, we cannot assure you that we will not do so in the future. No shares of preferred stock were issued or registered in our IPO.

Warrants

Public Stockholders’ Warrants

Each whole EGA Warrant entitles the registered holder to purchase one whole share of our EGA Class A Common Stock at a price of $11.50 per share, subject to adjustment as discussed below, at any time commencing on the later of 12 months from the closing of our IPO or 30 days after the completion of our initial business combination. Pursuant to the warrant agreement, dated May 25, 2021, between EGA and Continental Stock Transfer & Trust Company (the “Warrant Agreement”), an EGA Warrant holder may exercise its EGA Warrants only for a whole number of shares of EGA Class A Common Stock. You should review a copy of the Warrant Agreement, which has been filed with the SEC, for a complete description of the terms and conditions applicable to the EGA Warrants. This means that only a whole EGA Warrant may be exercised at any given time by an EGA Warrant holder. No fractional EGA Warrants will be issued upon separation of the EGA Units and only whole EGA Warrants will trade. Accordingly, unless you own at least three EGA Units, you will not be able to receive or trade a whole EGA Warrant. The EGA Warrants will expire five years after the completion of our initial business combination, at 5:00 PM., New York City time, or earlier upon redemption or liquidation.

We will not be obligated to deliver any shares of EGA Class A Common Stock pursuant to the exercise of an EGA Warrant and will have no obligation to settle such EGA Warrant exercise unless a registration statement under the Securities Act with respect to the shares of EGA Class A Common Stock underlying the EGA Warrants is then effective and a prospectus relating thereto is current, subject to our satisfying our obligations described below with respect to registration. No EGA Warrant will be exercisable and we will not be obligated to issue shares of EGA Class A Common Stock upon exercise of an EGA Warrant unless EGA Class A Common Stock issuable upon such EGA Warrant exercise has been registered, qualified or deemed to be exempt under the securities laws of the state of residence of the registered holder of the EGA Warrants. In the event that the conditions in the two immediately preceding sentences are not satisfied with respect to an EGA Warrant, the holder of such EGA Warrant will not be entitled to exercise such EGA Warrant and such EGA Warrant may have no value and expire worthless. In no event will we be required to net cash settle any EGA Warrant. In the event that a registration statement is not effective for the exercised EGA Warrants, the purchaser of an EGA Unit containing such EGA Warrant will have paid the full purchase price for the unit solely for the share of EGA Class A Common Stock underlying such EGA Unit.

We are not registering the shares of EGA Class A Common Stock issuable upon exercise of the EGA Warrants at this time. However, we have agreed that as soon as practicable, but in no event later than 15 business days after the closing of the Business Combination, we will use our best efforts to file with the SEC a registration statement covering the shares of EGA Class A Common Stock issuable upon exercise of the EGA Warrants, to cause such registration statement to become effective and to maintain a current prospectus relating to those shares of EGA Class A Common Stock until the EGA Warrants expire or are redeemed, as specified in the Warrant Agreement. If a registration statement covering the shares of EGA Class A Common Stock issuable upon exercise of the EGA Warrants is not effective by the 60th business day after the Closing, EGA Warrant holders may, until such time as there is an effective registration statement and during any period when we will have failed to maintain an effective registration statement, exercise EGA Warrants on a “cashless basis” in accordance with Section 3(a)(9) of the Securities Act or another exemption. If that exemption, or another exemption, is not available, holders will not be able to exercise their EGA Warrants on a cashless basis.

Once the EGA Warrants become exercisable, we may call the EGA Warrants for redemption:

 

   

in whole and not in part;

 

294


Table of Contents
   

at a price of $0.01 per EGA Warrant;

 

   

upon not less than 30 days’ prior written notice of redemption (the “30-day redemption period”) to each EGA Warrant holder; and

 

   

if, and only if, the reported last sale price of the EGA Class A Common Stock equals or exceeds $18.00 per share (as adjusted for stock splits, stock dividends, reorganizations, recapitalizations and the like) for any 20 trading days within a 30-trading day period ending three business days before we send the notice of redemption to the EGA Warrant holders.

If and when the EGA Warrants become redeemable by us, we may not exercise our Redemption Rights if the issuance of shares of EGA Class A Common Stock upon exercise of the EGA Warrants is not exempt from registration or qualification under applicable state blue sky laws or we are unable to effect such registration or qualification. We will use our best efforts to register or qualify such shares of EGA Class A Common Stock under the blue sky laws of the state of residence in those states in which the EGA Warrants were offered by us in our IPO.

We have established the last of the redemption criteria discussed above to prevent a redemption call unless there is at the time of the call a significant premium to the warrant exercise price. If the foregoing conditions are satisfied and we issue a notice of redemption of the EGA Warrants, each EGA Warrant holder will be entitled to exercise its EGA Warrant prior to the scheduled redemption date. However, the price of the EGA Class A Common Stock may fall below the $18.00 redemption trigger price (as adjusted for stock splits, stock dividends, reorganizations, recapitalizations and the like) as well as the $11.50 warrant exercise price after the redemption notice is issued.

If we call the EGA Warrants for redemption as described above, our management will have the option to require any holder that wishes to exercise its EGA Warrant to do so on a “cashless basis.” In determining whether to require all holders to exercise their EGA Warrants on a “cashless basis,” our management will consider, among other factors, our cash position, the number of EGA Warrants that are outstanding and the dilutive effect on our stockholders of issuing the maximum number of shares of EGA Class A Common Stock issuable upon the exercise of EGA Warrants. If our management takes advantage of this option, all holders of EGA Warrants would pay the exercise price by surrendering their EGA Warrants for that number of shares of EGA Class A Common Stock equal to the quotient obtained by dividing (x) the product of the number of shares of EGA Class A Common Stock underlying the EGA Warrants, multiplied by the difference between the exercise price of the EGA Warrants and the “fair market value” (defined below) over the exercise price of the EGA Warrants by (y) the fair market value. The “fair market value” shall mean the average reported last sale price of the EGA Class A Common Stock for the 10 trading days ending on the third trading day prior to the date on which the notice of redemption is sent to the holders of EGA Warrants. If our management takes advantage of this option, the notice of redemption will contain the information necessary to calculate the number of shares of EGA Class A Common Stock to be received upon exercise of the EGA Warrants, including the “fair market value” in such case. Requiring a cashless exercise in this manner will reduce the number of shares to be issued and thereby lessen the dilutive effect of a warrant redemption. We believe this feature is an attractive option to us if we do not need the cash from the exercise of the EGA Warrants after our initial business combination. If we call EGA Warrants for redemption and our management does not take advantage of this option, our Sponsor and its permitted transferees would still be entitled to exercise their Private Placement Warrants for cash or on a cashless basis using the same formula described above that other EGA Warrant holders would have been required to use had all EGA Warrant holders been required to exercise their EGA Warrants on a cashless basis, as described in more detail below.

A holder of an EGA Warrant may notify us in writing in the event it elects to be subject to a requirement that such holder will not have the right to exercise such EGA Warrant, to the extent that after giving effect to such exercise, such person (together with such person’s affiliates), to the warrant agent’s actual knowledge, would beneficially own in excess of 4.9% or 9.8% (or such other amount as a holder may specify) of the shares of EGA Class A Common Stock outstanding immediately after giving effect to such exercise.

 

295


Table of Contents

If the number of outstanding shares of EGA Class A Common Stock is increased by a stock dividend payable in shares of EGA Class A Common Stock, or by a split-up of shares of EGA Class A Common Stock or other similar event, then, on the effective date of such stock dividend, split-up or similar event, the number of shares of EGA Class A Common Stock issuable on exercise of each EGA Warrant will be increased in proportion to such increase in the outstanding shares of EGA Class A Common Stock. A rights offering to holders of EGA Class A Common Stock entitling holders to purchase shares of EGA Class A Common Stock at a price less than the fair market value will be deemed a stock dividend of a number of shares of EGA Class A Common Stock equal to the product of (i) the number of shares of EGA Class A Common Stock actually sold in such rights offering (or issuable under any other equity securities sold in such rights offering that are convertible into or exercisable for EGA Class A Common Stock) and (ii) one minus the quotient of (x) the price per share of EGA Class A Common Stock paid in such rights offering divided by (y) the fair market value. For these purposes (i) if the rights offering is for securities convertible into or exercisable for EGA Class A Common Stock, in determining the price payable for EGA Class A Common Stock, there will be taken into account any consideration received for such rights, as well as any additional amount payable upon exercise or conversion and (ii) fair market value means the volume weighted average price of EGA Class A Common Stock as reported during the 10 trading day period ending on the trading day prior to the first date on which the shares of EGA Class A Common Stock trade on the applicable exchange or in the applicable market, regular way, without the right to receive such rights.

In addition, if we, at any time while the EGA Warrants are outstanding and unexpired, pay a dividend or make a distribution in cash, securities or other assets to all or substantially all of the holders of EGA Class A Common Stock on account of such shares of EGA Class A Common Stock (or other shares of our capital stock into which the warrants are convertible), other than (i) as described above, (ii) certain ordinary cash dividends (initially defined as up to $0.50 per share in a 365 day period), (iii) to satisfy the redemption rights of the holders of EGA Class A Common Stock in connection with a proposed initial business combination, (iv) to satisfy the Redemption Rights of the holders of EGA Class A Common Stock in connection with a stockholder vote to amend our Existing Certificate of Incorporation (a) to modify the substance or timing of our obligation to redeem 100% of our EGA Class A Common Stock if we do not complete our initial business combination within 31 months from the closing of our IPO (assuming exercise of all five extension periods, or such earlier time period after 24 months as determined by the Board), unless extended, or (b) with respect to any other provision relating to stockholders’ rights or pre-initial business combination activity, or (v) in connection with the redemption of our public shares upon our failure to complete our initial business combination, then the warrant exercise price will be decreased, effective immediately after the effective date of such event, by the amount of cash and/or the fair market value of any securities or other assets paid on each share of EGA Class A Common Stock in respect of such event.

If the number of outstanding shares of EGA Class A Common Stock is decreased by a consolidation, combination, reverse stock split or reclassification of shares of EGA Class A Common Stock or other similar event, then, on the effective date of such consolidation, combination, reverse stock split, reclassification or similar event, the number of shares of EGA Class A Common Stock issuable on exercise of each EGA Warrant will be decreased in proportion to such decrease in outstanding shares of EGA Class A Common Stock.

Whenever the number of shares of EGA Class A Common Stock purchasable upon the exercise of the EGA Warrants is adjusted, as described above, the warrant exercise price will be adjusted by multiplying the warrant exercise price immediately prior to such adjustment by a fraction (x) the numerator of which will be the number of shares of EGA Class A Common Stock purchasable upon the exercise of the EGA Warrants immediately prior to such adjustment, and (y) the denominator of which will be the number of shares of EGA Class A Common Stock so purchasable immediately thereafter.

In addition, if (x) we issue additional shares of common stock or equity-linked securities for capital raising purposes in connection with the closing of our initial business combination at a newly issued price of less than $9.20 per share (with such issue price or effective issue price to be determined in good faith by our Board and, in

 

296


Table of Contents

the case of any such issuance to our Sponsor or its affiliates, without taking into account any Founder Shares held by our Sponsor or such affiliates, as applicable, prior to such issuance), (y) the aggregate gross proceeds from such issuances represent more than 60% of the total equity proceeds, and interest thereon, available for the funding of our initial business combination on the date of the consummation of our initial business combination (net of redemptions), and (z) the market value is below $9.20 per share, the exercise price of the EGA Warrants will be adjusted (to the nearest cent) to be equal to 115% of the higher of the market value and the newly issued price, and the $18.00 per share redemption trigger price described above will be adjusted (to the nearest cent) to be equal to 180% of the higher of the market value and the newly issued price.

In case of any reclassification or reorganization of the outstanding shares of EGA Class A Common Stock (other than those described above or that solely affects the par value of such shares of EGA Class A Common Stock), or in the case of any merger or consolidation of us with or into another corporation (other than a consolidation or merger in which we are the continuing corporation and that does not result in any reclassification or reorganization of our outstanding shares of EGA Class A Common Stock), or in the case of any sale or conveyance to another corporation or entity of the assets or other property of us as an entirety or substantially as an entirety in connection with which we are dissolved, the holders of the EGA Warrants will thereafter have the right to purchase and receive, upon the basis and upon the terms and conditions specified in the EGA Warrants and in lieu of the shares of EGA Class A Common Stock immediately theretofore purchasable and receivable upon the exercise of the rights represented thereby, the kind and amount of shares of stock or other securities or property (including cash) receivable upon such reclassification, reorganization, merger or consolidation, or upon a dissolution following any such sale or transfer, that the holder of the EGA Warrants would have received if such holder had exercised their EGA Warrants immediately prior to such event. If less than 70% of the consideration receivable by the holders of EGA Class A Common Stock in such a transaction is payable in the form of EGA Class A Common Stock in the successor entity that is listed for trading on a national securities exchange or is quoted in an established over-the-counter market, or is to be so listed for trading or quoted immediately following such event, and if the registered holder of the EGA Warrant properly exercises the EGA Warrant within 30 days following public disclosure of such transaction, the warrant exercise price will be reduced as specified in the Warrant Agreement based on the Black-Scholes value (as defined in the Warrant Agreement) of the EGA Warrant. The purpose of such exercise price reduction is to provide additional value to holders of the EGA Warrants when an extraordinary transaction occurs during the exercise period of the EGA Warrants pursuant to which the holders of the EGA Warrants otherwise do not receive the full potential value of the EGA Warrants in order to determine and realize the option value component of the EGA Warrant. This formula is to compensate the EGA Warrant holder for the loss of the option value portion of the EGA Warrant due to the requirement that the EGA Warrant holder exercise the EGA Warrant within 30 days of the event. The Black-Scholes model is an accepted pricing model for estimating fair market value where no quoted market price for an instrument is available.

The EGA Warrants have been issued in registered form under a warrant agreement between Continental Stock Transfer & Trust Company, as warrant agent, and us and was entered into at the closing of our IPO. The Warrant Agreement provides that the terms of the EGA Warrants may be amended without the consent of any holder to cure any ambiguity or correct any mistake, including to conform the provisions of the Warrant Agreement to the description of the terms of the warrants and the Warrant Agreement set forth in the prospectus, or defective provision, but requires the approval by the holders of at least 50% of the then outstanding public EGA Warrants to make any change that adversely affects the interests of the registered holders of public EGA Warrants.

The EGA Warrants may be exercised upon surrender of the warrant certificate on or prior to the expiration date at the offices of the warrant agent, with the exercise form on the reverse side of the warrant certificate completed and executed as indicated, accompanied by full payment of the exercise price (or on a cashless basis, if applicable), by certified or official bank check payable to us, for the number of EGA Warrants being exercised. The EGA Warrant holders do not have the rights or privileges of holders of EGA Class A Common Stock and any voting rights until they exercise their EGA Warrants and receive shares of EGA Class A Common Stock.

 

297


Table of Contents

After the issuance of shares of EGA Class A Common Stock upon exercise of the EGA Warrants, each holder will be entitled to one vote for each share held of record on all matters to be voted on by stockholders.

No fractional shares will be issued upon exercise of the EGA Warrants. If, upon exercise of the EGA Warrants, a holder would be entitled to receive a fractional interest in a share, we will, upon exercise, round down to the nearest whole number of shares of EGA Class A Common Stock to be issued to the EGA Warrant holder.

Private Placement Warrants

The Private Placement Warrants (including the EGA Class A Common Stock issuable upon exercise of the Private Placement Warrants) are not transferable, assignable or salable until three years after the completion of our initial business combination (except, among other limited exceptions as described under the section of the final prospectus relating to our IPO entitled “Principal Stockholders — Restrictions on Transfers of Founder Shares and Private Placement Warrants,” to our officers and directors and other persons or entities affiliated with our Sponsor) and they are not redeemable by us so long as they are held by our Sponsor or its permitted transferees. The lock-up applicable to our Private Placement Warrants is three years, as further described above, which is longer than what is common practice generally for special purpose acquisition companies. In addition, the lock-up is not subject to any exception based on the price at which our common stock trades after the completion of our initial business combination. Our Sponsor believes that this longer lock-up period should better align the interests of the Sponsor with those of our investors, and should also provide a competitive advantage when approaching potential target companies, compared to special purpose acquisition companies where the private placement warrants are subject to a shorter lock-up period.

Our Sponsor, or its permitted transferees, has the option to exercise the Private Placement Warrants on a cashless basis. Except as described below, the Private Placement Warrants have terms and provisions that are identical to those of the EGA Warrants sold as part of the units in our IPO, including as to exercise price, exercisability and exercise period. If the Private Placement Warrants are held by holders other than the Sponsor or its permitted transferees, the Private Placement Warrants will be redeemable by us and exercisable by the holders on the same basis as the EGA Warrants included in the EGA Units sold in our IPO.

If holders of the Private Placement Warrants elect to exercise them on a cashless basis, they would pay the exercise price by surrendering their warrants for that number of shares of EGA Class A Common Stock equal to the quotient obtained by dividing (x) the product of the number of shares of EGA Class A Common Stock underlying the warrants, multiplied by the excess of the “fair market value” (defined below) over the exercise price of the warrants by (y) the fair market value. The “fair market value” shall mean the average reported last sale price of the EGA Class A Common Stock for the 10 trading days ending on the third trading day prior to the date on which the notice of warrant exercise is sent to the warrant agent. The reason that we have agreed that these warrants will be exercisable on a cashless basis so long as they are held by the Sponsor or its permitted transferees is because it is not known at this time whether they will be affiliated with us following an initial business combination. If they remain affiliated with us, their ability to sell our securities in the open market will be significantly limited. We expect to have policies in place that prohibit insiders from selling our securities except during specific periods of time. Even during such periods of time when insiders will be permitted to sell our securities, an insider cannot trade in our securities if he or she is in possession of material non-public information. Accordingly, unlike Public Stockholders who could sell the shares of EGA Class A Common Stock issuable upon exercise of the EGA Warrants freely in the open market, the insiders could be significantly restricted from doing so. As a result, we believe that allowing the holders to exercise such warrants on a cashless basis is appropriate.

In order to finance transaction costs in connection with an intended initial business combination, our Sponsor or an affiliate of our Sponsor or certain of our officers and directors may, but are not obligated to, loan us funds as may be required. If we complete an initial business combination, we would repay such loaned

 

298


Table of Contents

amounts out of the proceeds of the Trust Account released to us. Otherwise, such loans would be repaid only out of funds held outside the Trust Account. In the event that the Business Combination does not close, we may use a portion of the working capital held outside the Trust Account to repay such loaned amounts but no proceeds from our Trust Account would be used for such repayment. Up to $1,500,000 of such loans may be convertible into warrants at a price of $1.50 per warrant at the option of the lender. The warrants would be identical to the Private Placement Warrants, including as to exercise price, exercisability and exercise period. At March 31, 2023 and December 31, 2022, no such working capital loans were outstanding. The terms of such loans by our officers and directors, if any, have not been determined and no written agreements exist with respect to such loans. We do not expect to seek loans from parties other than our Sponsor or an affiliate of our Sponsor as we do not believe third parties will be willing to loan such funds and provide a waiver against any and all rights to seek access to funds in our Trust Account.

Our Sponsor has agreed not to transfer, assign or sell any of the Private Placement Warrants (including the EGA Class A Common Stock issuable upon exercise of any of these warrants) until the date that is three years after the date we complete our initial business combination, with limited exceptions.

Listing of Securities

Our EGA Units, EGA Class A Common Stock and EGA Warrants are listed on the NYSE under the symbols “EGGFU,” “EGGF” and “EGGFW,” respectively.

Our Transfer Agent and Warrant Agent

The Transfer Agent for EGA Common Stock is also the warrant agent for our warrants. We have agreed to indemnify the Transfer Agent in its roles as transfer agent and warrant agent, its agents and each of its stockholders, directors, officers and employees against all claims and losses that may arise out of acts performed or omitted for its activities in that capacity, except for any liability due to any gross negligence, willful misconduct or bad faith of the indemnified person or entity.

Our Existing Certificate of Incorporation

Our Existing Certificate of Incorporation contains requirements and restrictions relating to our IPO that apply to us until the completion of our initial business combination. These provisions cannot be amended without the approval of the holders of 65% of EGA Common Stock. Our Sponsor, who beneficially owns 57% of EGA Common Stock as of the date of this Proxy Statement, is able to participate in any vote to amend our Existing Certificate of Incorporation and have the discretion to vote in any manner it chooses. Specifically, our Existing Certificate of Incorporation provides, among other things, that:

 

   

If we are unable to complete our initial business combination within 31 months from the closing of our IPO (assuming exercise of all five extension periods, or such earlier time period after 24 months as determined by the Board), unless we extend such term, we will: (i) cease all operations except for the purpose of winding up, (ii) as promptly as reasonably possible but not more than 10 business days thereafter, subject to lawfully available funds therefor, redeem 100% of the public shares, at a per-share price, payable in cash, equal to the aggregate amount then on deposit in the Trust Account including interest earned on the funds held in the Trust Account and not previously released to us to pay our franchise and income taxes (less up to $100,000 of interest to pay dissolution expenses), divided by the number of then outstanding public shares, which redemption will completely extinguish Public Stockholders’ rights as stockholders (including the right to receive further liquidating distributions, if any), subject to applicable law, and (iii) as promptly as reasonably possible following such redemption, subject to the approval of our remaining stockholders and our Board, dissolve and liquidate, subject in each case to our obligations under Delaware law to provide for claims of creditors and the requirements of other applicable law;

 

299


Table of Contents
   

Prior to our initial business combination, we may not issue additional shares of capital stock that would entitle the holders thereof to (i) receive funds from the Trust Account or (ii) vote on any initial business combination;

 

   

Although we do not intend to enter into an initial business combination with a target business that is affiliated with our Sponsor, our directors or our officers, we are not prohibited from doing so. In the event we enter into such a transaction, we, or a committee of independent directors, will obtain an opinion from an independent investment banking firm or another independent entity that commonly renders valuation opinions that such an initial business combination is fair to EGA and our stockholders from a financial point of view;

 

   

If a stockholder vote on our initial business combination is not required by law and we do not decide to hold a stockholder vote for business or other legal reasons, we will offer to redeem our public shares pursuant to Rule 13e-4 and Regulation 14E of the Exchange Act, and will file tender offer documents with the SEC prior to completing our initial business combination which contain substantially the same financial and other information about our initial business combination and the redemption rights as is required under Regulation 14A of the Exchange Act;

 

   

Whether or not we maintain our registration under the Exchange Act or our listing on the NYSE, we will provide our Public Stockholders with the opportunity to redeem their public shares by one of the two methods listed above;

 

   

Our initial business combination will be approved by a majority of our independent directors;

 

   

So long as we obtain and maintain a listing for our securities on the NYSE, the NYSE rules require that we must complete one or more business combinations having an aggregate fair market value of at least 80% of the value of the assets held in the Trust Account (excluding the deferred underwriting commissions and taxes payable) at the time of our signing a definitive agreement in connection with our initial business combination;

 

   

If our stockholders approve an amendment to our Existing Certificate of Incorporation (i) to affect the substance or timing of our obligation to redeem 100% of our public shares if we do not complete our initial business combination within 31 months from the closing of our IPO (assuming exercise of all five extension periods, or such earlier time period after 24 months as determined by the Board) or (ii) with respect to any other provision relating to stockholders’ rights or pre-business combination activity, we will provide our Public Stockholders with the opportunity to redeem all or a portion of their shares of EGA Class A Common Stock upon such approval at a per-share price, payable in cash, equal to the aggregate amount then on deposit in the Trust Account, including interest earned on the funds held in the Trust Account and not previously released to us to pay our franchise and income taxes, divided by the number of then outstanding public shares; and

 

   

We will not effectuate our initial business combination with another blank check company or a similar company with nominal operations.

In addition, our Existing Certificate of Incorporation provides that under no circumstances will we redeem our public shares in an amount that would cause our net tangible assets to be less than $5,000,001 upon consummation of our initial business combination and after payment of underwriters’ fees and commissions.

Certain Anti-Takeover Provisions of Delaware Law and our Existing Certificate of Incorporation and Existing Bylaws

We have opted out of Section 203 of the DGCL. However, our Existing Certificate of Incorporation contains similar provisions providing that we may not engage in certain “business combinations” with any “interested stockholder” for a three-year period following the time that the stockholder became an interested stockholder, unless:

 

   

prior to such time, our Board approved either the business combination or the transaction which resulted in the stockholder becoming an interested stockholder;

 

300


Table of Contents
   

upon consummation of the transaction that resulted in the stockholder becoming an interested stockholder, the interested stockholder owned at least 85% of our voting stock outstanding at the time the transaction commenced, excluding certain shares; or

 

   

at or subsequent to that time, the business combination is approved by our Board and by the affirmative vote of holders of at least 66-2/3% of the outstanding voting stock that is not owned by the interested stockholder.

Generally, a “business combination” includes a merger, asset or stock sale or certain other transactions resulting in a financial benefit to the interested stockholder. Subject to certain exceptions, an “interested stockholder” is a person who, together with that person’s affiliates and associates, owns, or within the previous three years owned, 15% or more of our voting stock.

Under certain circumstances, this provision will make it more difficult for a person who would be an “interested stockholder” to effect various business combinations with a corporation for a three-year period. This provision may encourage companies interested in acquiring EGA to negotiate in advance with our Board because the stockholder approval requirement would be avoided if our Board approves either the business combination or the transaction which results in the stockholder becoming an interested stockholder. These provisions also may have the effect of preventing changes in our Board and may make it more difficult to accomplish transactions which stockholders may otherwise deem to be in their best interests.

Our Existing Certificate of Incorporation provides that the Sponsor and its affiliates, any of its respective direct or indirect transferees who hold at least 15% of our outstanding EGA Common Stock after such transfer and any group as to which such persons are party to, do not constitute “interested stockholders” for purposes of this provision.

Our Existing Certificate of Incorporation provides that our Board is classified into three classes of directors. As a result, in most circumstances, a person can gain control of our Board only by successfully engaging in a proxy contest at two or more annual meetings.

Our authorized but unissued EGA Common Stock and preferred stock are available for future issuances without stockholder approval and could be utilized for a variety of corporate purposes, including future offerings to raise additional capital, acquisitions and employee benefit plans. The existence of authorized but unissued and unreserved EGA Common Stock and preferred stock could render more difficult or discourage an attempt to obtain control of us by means of a proxy contest, tender offer, merger or otherwise.

EGA Class B Common Stock Consent Right

For so long as any shares of EGA Class B Common Stock remain outstanding, we may not, without the prior vote or written consent of the holders of a majority of the shares of EGA Class B Common Stock then outstanding, voting separately as a single class, amend, alter or repeal any provision of our Existing Certificate of Incorporation, whether by merger, consolidation or otherwise, if such amendment, alteration or repeal would alter or change the powers, preferences or relative, participating, optional or other or special rights of the EGA Class B Common Stock. Any action required or permitted to be taken at any meeting of the holders of EGA Class B Common Stock may be taken without a meeting, without prior notice and without a vote, if a consent or consents in writing, setting forth the action so taken, shall be signed by the holders of the outstanding EGA Class B Common Stock having not less than the minimum number of votes that would be necessary to authorize or take such action at a meeting at which all shares of EGA Class B Common Stock were present and voted.

Securities Eligible for Future Sale

We have 9,856,829 shares of EGA Common Stock issued and outstanding. Of these shares, the 4,231,829 shares of EGA Class A Common Stock held by our Public Stockholders are freely tradable without restriction or further registration under the Securities Act, except for any shares purchased by one of our affiliates within the

 

301


Table of Contents

meaning of Rule 144 under the Securities Act. All of the remaining 5,624,000 Converted Shares, 1,000 shares of EGA Class B Common Stock and all 4,333,333 Private Placement Warrants are restricted securities under Rule 144, in that they were issued in private transactions not involving a public offering.

Rule 144

Pursuant to Rule 144, a person who has beneficially owned restricted shares of EGA Common Stock or warrants for at least six months would be entitled to sell their securities provided that (i) such person is not deemed to have been one of our affiliates at the time of, or at any time during the three months preceding, a sale and (ii) we are subject to the Exchange Act periodic reporting requirements for at least three months before the sale and have filed all required reports under Section 13 or 15(d) of the Exchange Act during the 12 months (or such shorter period as we were required to file reports) preceding the sale.

Persons who have beneficially owned restricted shares of EGA Common Stock or warrants for at least six months but who are our affiliates at the time of, or at any time during the three months preceding, a sale, would be subject to additional restrictions, by which such person would be entitled to sell within any three-month period only a number of securities that does not exceed the greater of:

 

   

1% of the total number of shares of EGA Class A Common Stock then outstanding, which equals 225,000 shares immediately after our IPO; or

 

   

the average weekly reported trading volume of the EGA Class A Common Stock during the four calendar weeks preceding the filing of a notice on Form 144 with respect to the sale.

Sales by our affiliates under Rule 144 are also limited by manner of sale provisions and notice requirements and to the availability of current public information about us.

Restrictions on the Use of Rule 144 by Shell Companies or Former Shell Companies

Rule 144 is not available for the resale of securities initially issued by shell companies (other than business combination related shell companies) or issuers that have been at any time previously a shell company. However, Rule 144 also includes an important exception to this prohibition if the following conditions are met:

 

   

the issuer of the securities that was formerly a shell company has ceased to be a shell company;

 

   

the issuer of the securities is subject to the reporting requirements of Section 13 or 15(d) of the Exchange Act;

 

   

the issuer of the securities has filed all Exchange Act reports and materials required to be filed, as applicable, during the preceding 12 months (or such shorter period that the issuer was required to file such reports and materials), other than Current Reports on Form 8-K; and

 

   

at least one year has elapsed from the time that the issuer filed current Form 10 type information with the SEC reflecting its status as an entity that is not a shell company.

As a result, our Sponsor is to sell their Founder Shares and Private Placement Warrants, as applicable, pursuant to Rule 144 without registration one year after we have completed our initial business combination.

Registration and Stockholder Rights

At the Closing, the Existing Holders and New Holders will enter into the A&R Registration Rights Agreement. Among other things, the holders of the Founder Shares, Converted Shares, Private Placement Warrants and EGA Warrants that may be issued upon conversion of working capital loans (and any shares of PubCo Class A Common Stock issuable upon the exercise of the Private Placement Warrants and EGA Warrants that may be issued upon conversion of working capital loans and upon conversion of the Founder Shares), PubCo Class A Common Stock issued upon the redemption of any LGM Common Units, and PubCo Class A Common

 

302


Table of Contents

stock issued upon conversion of the Bridge Notes (which, together, we expect to be approximately 79.3 million shares as of Closing, assuming no repurchases and maximum redemption of LGM Common Units) will be entitled to registration rights pursuant to A&R Registration Rights Agreement, requiring us to register such securities for resale. Pursuant to the A&R Registration Rights Agreement, the Existing Holders holding at least a majority in interest of the then-outstanding number of registrable securities held by the Existing Holders, or the New Holders holding at least a majority-in-interest of the then-outstanding number of registrable securities held by the New Holders will be entitled to, among other things, make a Demand Registration for registration under the Securities Act of all or part of their shares of PubCo Class A Common Stock. Under no circumstances shall PubCo be obligated to effect more than an aggregate of three registrations pursuant to a Demand Registration by the Existing Holders, or more than an aggregate of five registrations pursuant to a Demand Registration by the New Holders, with respect to any or all registrable securities held by such holders. In addition, the Existing Holders and the New Holders will be entitled to “piggy-back” registration rights to certain registration statements filed following the Business Combination. PubCo will bear all of the expenses incurred in connection with the filing of any such registration statements.

 

303


Table of Contents

DESCRIPTION OF PUBCO SECURITIES

As a result of the Business Combination, EGA stockholders will become PubCo stockholders. Your rights as PubCo stockholders will be governed by Delaware law and the A&R PubCo Charter and PubCo Bylaws. The following description of the material terms of PubCo’s securities reflects the anticipated state of affairs upon the Closing.

The following summary of the material terms of PubCo’s securities following the Business Combination is not intended to be a complete summary of the rights and preferences of such securities. The full text of the A&R PubCo Charter and PubCo Bylaws are attached as Annex B and Annex E, respectively, to this proxy statement. You are encouraged to read the applicable provisions of Delaware law, the A&R PubCo Charter and PubCo Bylaws in their entirety for a complete description of the rights and preferences of PubCo’s securities following the business combination.

Authorized and Outstanding Capital Stock

The A&R PubCo Charter authorizes the issuance of                shares, of which                 shares will be shares of PubCo Class A Common Stock, par value $0.0001 per share,                shares will be shares of PubCo Class B Common Stock, par value $0.0001 per share, and                shares will be shares of preferred stock, par value $0.0001 per share. The number of authorized shares of PubCo Class A Common Stock will automatically increase by the number of shares of PubCo Class A Common Stock issuable upon (x) the exchange of all outstanding LGM Common Units for PubCo Class A Common Stock, as a result of redemptions pursuant to the applicable provisions of Article 11 of the A&R Operating Agreement (including for this purpose any PubCo Class A Common Stock issuable upon the exercise of any options, warrants or similar rights to acquire PubCo Class A Common Stock) and (y) in connection with the exercise of all outstanding options, warrants, exchange rights (other than redemptions pursuant to clause (x)), conversion rights or similar rights for PubCo Class A Common Stock. The number of authorized shares of PubCo Class B Common Stock will automatically increase by the number of shares of PubCo Class B Common Stock issuable upon the exercise of all outstanding options, warrants, exchange rights, conversion rights or similar rights for PubCo Class B Common Stock.

As of              , 2023, which is the Record Date, EGA had approximately 9,855,829 shares of EGA Class A Common Stock, including 4,231,829 shares of EGA Class A Common Stock held by the Public Stockholders, 5,624,000 Converted Shared held by Sponsor, 1,000 shares of EGA Class B Common Stock and warrants to purchase 11,833,333 shares of EGA Class A Common Stock, issued and outstanding. As of such date, there were              holders of record of EGA Class A Common Stock,              holders of record of EGA Class B Common Stock, and              holder of record of EGA Warrants. After giving effect to the Business Combination and based on the number of shares of EGA Common Stock outstanding as of the Record Date, under both a no redemptions and no LGM Common Unit repurchases scenario and a no redemptions and maximum LGM Common Unit repurchases scenario, PubCo will have outstanding approximately 19,194,829 shares of PubCo Class A Common Stock and 11,833,333 PubCo Warrants. Under a no redemptions and no LGM Common Unit repurchases scenario, PubCo will have outstanding approximately 60,000,000 shares of PubCo Class B Common Stock. Under a no redemptions and maximum LGM Common Unit repurchases scenario, PubCo will have outstanding approximately 58,500,000 shares of PubCo Class B Common Stock. After giving effect to the Business Combination and based on the number of shares of EGA Common Stock outstanding as of the Record Date, under both a maximum redemption and no LGM Common Unit repurchases scenario and a maximum redemption and maximum LGM Common Unit repurchases scenario, PubCo will have outstanding approximately 16,904,572 shares of PubCo Class A Common Stock and 11,833,333 PubCo Warrants. Under a maximum redemption and no LGM Common Unit repurchases scenario, PubCo will have outstanding approximately 60,000,000 shares of PubCo Class B Common Stock. Under a maximum redemption and maximum LGM Common Unit repurchases scenario, PubCo will have outstanding approximately 58,755,733 shares of PubCo Class B Common Stock.

 

304


Table of Contents

Common Stock

Voting

Pursuant to the A&R PubCo Charter, holders of PubCo Class A Common Stock and PubCo Class B Common Stock will vote together as a single class on all matters submitted to the stockholders for their vote or approval, except as required by applicable law. Holders of PubCo Class A Common Stock and PubCo Class B Common Stock are entitled to one vote per share on all matters submitted to the stockholders for their vote or approval.

Notwithstanding such voting rights, except as otherwise required by law, holders of PubCo Common Stock shall not be entitled to vote on any amendment to the A&R PubCo Charter (including any certificate of designation filed with respect to any series of preferred stock) that relates solely to the terms of one or more outstanding series of preferred stock if the holders of such affected series are entitled, either separately or together as a class with the holders of one or more other such series, to vote thereon by law or pursuant to the A&R PubCo Charter (including any certificate of designation filed with respect to any series of preferred stock).

Dividends

The holders of PubCo Class A Common Stock are entitled to receive dividends, as and if declared by the PubCo Board out of legally available funds. With respect to stock dividends, holders of PubCo Class A Common Stock must receive PubCo Class A Common Stock.

The holders of PubCo Class B Common Stock will not have any right to receive dividends other than stock dividends (as described in (A) below) consisting of shares of PubCo Class B Common Stock, in each case paid proportionally with respect to each outstanding share of PubCo Class B Common Stock.

In no event will any stock dividend, stock split, reverse stock split, combination of stock, reclassification or recapitalization (each, a “Stock Adjustment”) be declared or made on any class of PubCo Common Stock unless a corresponding Stock Adjustment for all other classes of PubCo Common Stock at the time outstanding is made in the same proportion and the same manner (unless the holders of shares representing a majority of the voting power of any such other class of PubCo Common Stock (voting separately as a single class) waive such requirement in advance and in writing, in which event no such Stock Adjustment need be made for such other class of PubCo Common Stock). Notwithstanding such prohibition, PubCo may (A) declare a stock dividend on the PubCo Class A Common Stock only in the event that such stock dividend is made in connection with the issuance of LGM Common Units by LGM to PubCo in exchange for additional capital contributions made by PubCo to LGM, and (B) declare a stock split or stock dividend in connection with the repurchase of shares of PubCo Class A Common Stock such that after giving effect to such repurchase and subsequent stock split or stock dividend there shall be outstanding an equal number of shares of PubCo Class A Common Stock as were outstanding prior to such repurchase and subsequent stock split or stock dividend, in each of case (A) and (B), without any corresponding Stock Adjustment to the other classes of PubCo Common Stock.

Liquidation or Dissolution

Upon PubCo’s liquidation or dissolution, the holders of all classes of PubCo Common Stock are entitled to their respective par value, and the holders of PubCo Class A Common Stock will then be entitled to share ratably in those assets of PubCo that are legally available for distribution to stockholders after payment of liabilities and subject to the prior rights of any holders of preferred stock then outstanding. Other than their par value, the holders of PubCo Class B Common Stock will not have any right to receive a distribution upon a liquidation or dissolution of PubCo.

Redemption, Transferability and Exchange

Subject to the terms of the A&R PubCo Charter, the members of LGM (other than PubCo) may from time to time cause LGM to redeem any or all of their LGM Common Units in exchange for, at PubCo’s election (subject

 

305


Table of Contents

to certain exceptions), either cash (based on the market price for a share of the PubCo Class A Common Stock) (the “Existing Equityholder Cash Out”) or shares of PubCo Class A Common Stock in an amount equal to the number of LGM Common Units being redeemed (the “Existing Equityholder Share Settlement”). At PubCo’s election, such transaction may be effectuated via a direct exchange of PubCo Class A Common Stock or cash by PubCo for the redeemed LGM Common Units (an “Existing Equityholder Direct Exchange”).

The A&R PubCo Charter will provide that (a) if a holder of PubCo Class B Common Stock exercises either the Existing Equityholder Cash Out, or the Existing Equityholder Share Settlement or Existing Equityholder Direct Exchange, then the number of shares of PubCo Class B Common Stock held by such holder equal to the number of LGM Common Units so redeemed, cashed out or exchanged will automatically be cancelled by PubCo for no consideration.

PubCo may not issue PubCo Class B Common Stock such that after the issuance of PubCo Class B Common Stock the holder of such stock does not hold an identical number of LGM Common Units, as applicable, and shares of PubCo Class B Common Stock.

A holder of PubCo Class B Common Stock may transfer or assign shares of PubCo Class B Common Stock (or any legal or beneficial interest in such shares) (directly or indirectly, including by operation of law) only to a Permitted Transferee (as defined in the A&R Operating Agreement) of such holder, and only if such holder also simultaneously transfers an equal number of such holder’s LGM Common Units to such Permitted Transferee in compliance with the A&R Operating Agreement. Any purported transfer of shares of PubCo Class B Common Stock in violation of the preceding sentence shall be null and void and shall not be recognized by PubCo, PubCo’s transfer agent or the Secretary of PubCo.

In the event that a share of PubCo Class A Common Stock is issued as a result of any redemption or Existing Equityholder Direct Exchange of a LGM Common Unit outstanding as of the effective date of the A&R Operating Agreement, a share of PubCo Class B Common Stock held by the holder of such LGM Common Unit in its sole discretion will automatically and without further action on the part of PubCo or the holder thereof be transferred to PubCo for no consideration and thereupon PubCo shall promptly take all necessary action to cause such share to be retired, and such share thereafter may not be reissued by PubCo.

Other Provisions

None of the PubCo Class A Common Stock or PubCo Class B Common Stock has any pre-emptive or other subscription rights.

Preferred Stock

PubCo is authorized to issue up to                shares of preferred stock. The PubCo Board will be authorized, subject to limitations prescribed by Delaware law and the A&R PubCo Charter, to determine the terms and conditions of the preferred stock, including whether the shares of preferred stock will be issued in one or more series, the number of shares to be included in each series and the powers (including the voting power), designations, preferences and rights of the shares. The PubCo Board also will be authorized to designate any qualifications, limitations or restrictions on the shares without any further vote or action by the stockholders. The issuance of preferred stock may have the effect of delaying, deferring or preventing a change in control of PubCo and may adversely affect the voting and other rights of the holders of PubCo Class A Common Stock and PubCo Class B Common Stock, which could have a negative impact on the market price of the PubCo Class A Common Stock. PubCo has no current plan to issue any shares of preferred stock.

Redeemable Warrants

PubCo Warrants

Upon the Closing, each whole PubCo Warrant will entitle the registered holder to purchase one whole share of PubCo Class A Common Stock at a price of $11.50 per share, subject to adjustment as discussed below, at any

 

306


Table of Contents

time commencing 30 days after the Closing. Pursuant to the warrant agreement, a holder of PubCo Warrants may exercise its warrants only for a whole number of shares of PubCo Class A Common Stock. This means that only a whole warrant may be exercised at any given time by a warrant holder. The PubCo Warrants will expire five years after the Closing, at 5:00 p.m., New York City time, or earlier upon redemption or liquidation.

PubCo will not be obligated to deliver any shares of PubCo Class A Common Stock pursuant to the exercise of a warrant and will have no obligation to settle such warrant exercise unless a registration statement under the Securities Act with respect to the shares of PubCo Class A Common Stock underlying the warrants is then effective and a prospectus relating thereto is current, subject to PubCo satisfying its obligations described below with respect to registration. No warrant will be exercisable and PubCo will not be obligated to issue shares of PubCo Class A Common Stock upon exercise of a warrant unless PubCo Class A Common Stock issuable upon such warrant exercise has been registered, qualified or deemed to be exempt under the securities laws of the state of residence of the registered holder of the warrants. In the event that the conditions in the two immediately preceding sentences are not satisfied with respect to a warrant, the holder of such warrant will not be entitled to exercise such warrant and such warrant may have no value and expire worthless. In no event will PubCo be required to net cash settle any warrant.

PubCo will be obligated to file as soon as practicable, but in no event later than 15 business days after the Closing, and to use its best efforts to file with the SEC a registration statement covering the shares of PubCo Class A Common Stock issuable upon exercise of the warrants, to cause such registration statement to become effective and to maintain a current prospectus relating to those shares of PubCo Class A Common Stock until the warrants expire or are redeemed, as specified in the warrant agreement. If a registration statement covering the shares of PubCo Class A Common Stock issuable upon exercise of the warrants is not effective by the 60th business day after the Closing, warrant holders may, until such time as there is an effective registration statement and during any period when PubCo will have failed to maintain an effective registration statement, exercise warrants on a “cashless basis” in accordance with Section 3(a)(9) of the Securities Act or another exemption. If that exemption, or another exemption, is not available, holders will not be able to exercise their warrants on a cashless basis.

Once the warrants become exercisable, PubCo may call the warrants for redemption:

 

   

in whole and not in part;

 

   

at a price of $0.01 per warrant;

 

   

upon not less than 30 days’ prior written notice of redemption (the “30-day redemption period”) to each warrant holder; and

 

   

if, and only if, the last reported sale price of the PubCo Class A Common Stock equals or exceeds $18.00 per share (as adjusted for stock splits, stock dividends, reorganizations, recapitalizations and the like) for any 20 trading days within a 30-trading day period ending three trading days before PubCo sends the notice of redemption to the warrant holders.

If and when the warrants become redeemable by PubCo, PubCo may not exercise its redemption right if the issuance of shares of PubCo Class A Common Stock upon exercise of the warrants is not exempt from registration or qualification under applicable state blue sky laws or PubCo is unable to effect such registration or qualification.

If the foregoing conditions are satisfied and PubCo issues a notice of redemption of the warrants, each warrant holder will be entitled to exercise its warrant prior to the scheduled redemption date. However, the price of the PubCo Class A Common Stock may fall below the $18.00 redemption trigger price (as adjusted for stock splits, stock dividends, reorganizations, recapitalizations and the like) as well as the $11.50 warrant exercise price after the redemption notice is issued.

 

307


Table of Contents

If PubCo calls the warrants for redemption as described above, PubCo’s management will have the option to require any holder that wishes to exercise its warrant to do so on a “cashless basis.” In determining whether to require all holders to exercise their warrants on a “cashless basis,” PubCo’s management will consider, among other factors, PubCo’s cash position, the number of warrants that are outstanding and the dilutive effect on PubCo’s stockholders of issuing the maximum number of shares of PubCo Class A Common Stock issuable upon the exercise of its warrants. If PubCo’s management takes advantage of this option, all holders of warrants would pay the exercise price by surrendering their warrants for that number of shares of PubCo Class A Common Stock equal to the quotient obtained by dividing (x) the product of the number of shares of PubCo Class A Common Stock underlying the warrants, multiplied by the difference between the exercise price of the warrants and the “fair market value” (defined below) over the exercise price of the warrants by (y) the fair market value. The “fair market value” shall mean the average reported last sale price of the PubCo Class A Common Stock for the 10 trading days ending on the third trading day prior to the date on which the notice of redemption is sent to the warrant agent. If PubCo’s management takes advantage of this option, the notice of redemption will contain the information necessary to calculate the number of shares of PubCo Class A Common Stock to be received upon exercise of the warrants, including the “fair market value” in such case. Requiring a cashless exercise in this manner will reduce the number of shares to be issued and thereby lessen the dilutive effect of a warrant redemption. PubCo believes this feature is an attractive option to it if PubCo does not need the cash from the exercise of the warrants after the Closing. If PubCo calls its warrants for redemption and PubCo’s management does not take advantage of this option, the Sponsor and its permitted transferees would still be entitled to exercise their private placement warrants for cash or on a cashless basis using the same formula described above that other warrant holders would have been required to use had all warrant holders been required to exercise their warrants on a cashless basis, as described in more detail below.

A holder of a warrant may notify PubCo in writing in the event it elects to be subject to a requirement that such holder will not have the right to exercise such warrant, to the extent that after giving effect to such exercise, such person (together with such person’s affiliates), to the warrant agent’s actual knowledge, would beneficially own in excess of 4.9% or 9.8% (or such other amount as a holder may specify) of the shares of PubCo Class A Common Stock outstanding immediately after giving effect to such exercise.

If the number of outstanding shares of PubCo Class A Common Stock is increased by a stock dividend payable in shares of PubCo Class A Common Stock, or by a split-up of shares of PubCo Class A Common Stock or other similar event, then, on the effective date of such stock dividend, split-up or similar event, the number of shares of PubCo Class A Common Stock issuable on exercise of each warrant will be increased in proportion to such increase in the outstanding shares of PubCo Class A Common Stock. A rights offering to holders of PubCo Class A Common Stock entitling holders to purchase shares of PubCo Class A Common Stock at a price less than the fair market value will be deemed a stock dividend of a number of shares of PubCo Class A Common Stock equal to the product of (i) the number of shares of PubCo Class A Common Stock actually sold in such rights offering (or issuable under any other equity securities sold in such rights offering that are convertible into or exercisable for PubCo Class A Common Stock) and (ii) one minus the quotient of (x) the price per share of PubCo Class A Common Stock paid in such rights offering divided by (y) the fair market value. For these purposes (i) if the rights offering is for securities convertible into or exercisable for PubCo Class A Common Stock, in determining the price payable for PubCo Class A Common Stock, there will be taken into account any consideration received for such rights, as well as any additional amount payable upon exercise or conversion and (ii) fair market value means the volume weighted average price of PubCo Class A Common Stock as reported during the 10 trading day period ending on the trading day prior to the first date on which the shares of PubCo Class A Common Stock trade on the applicable exchange or in the applicable market, regular way, without the right to receive such rights.

In addition, if PubCo, at any time while the warrants are outstanding and unexpired, pays a dividend or makes a distribution in cash, securities or other assets to the holders of PubCo Class A Common Stock on account of such shares of PubCo Class A Common Stock (or other shares of PubCo capital stock into which the warrants are convertible), other than (i) as described above, (ii) certain ordinary cash dividends (initially defined

 

308


Table of Contents

as up to $0.50 per share in a 365 day period), (iii) to satisfy the redemption rights of the holders of EGA Class A Common Stock in connection with the Closing, or (iv) to satisfy the redemption rights of the holders of PubCo Class A Common Stock in connection with a stockholder vote to amend the A&R PubCo Charter with respect to any provision relating to stockholders’ rights, then the warrant exercise price will be decreased, effective immediately after the effective date of such event, by the amount of cash and/or the fair market value of any securities or other assets paid on each share of PubCo Class A Common Stock in respect of such event.

If the number of outstanding shares of PubCo Class A Common Stock is decreased by a consolidation, combination, reverse stock split or reclassification of shares of PubCo Class A Common Stock or other similar event, then, on the effective date of such consolidation, combination, reverse stock split, reclassification or similar event, the number of shares of PubCo Class A Common Stock issuable on exercise of each warrant will be decreased in proportion to such decrease in outstanding shares of PubCo Class A Common Stock.

Whenever the number of shares of PubCo Class A Common Stock purchasable upon the exercise of the warrants is adjusted, as described above, the warrant exercise price will be adjusted by multiplying the warrant exercise price immediately prior to such adjustment by a fraction (x) the numerator of which will be the number of shares of PubCo Class A Common Stock purchasable upon the exercise of the warrants immediately prior to such adjustment, and (y) the denominator of which will be the number of shares of PubCo Class A Common Stock so purchasable immediately thereafter.

In case of any reclassification or reorganization of the outstanding shares of PubCo Class A Common Stock (other than those described above or that solely affects the par value of such shares of PubCo Class A Common Stock), or in the case of any merger or consolidation of PubCo with or into another corporation (other than a consolidation or merger in which PubCo is the continuing corporation and that does not result in any reclassification or reorganization of outstanding shares of PubCo Class A Common Stock), or in the case of any sale or conveyance to another corporation or entity of the assets or other property of PubCo as an entirety or substantially as an entirety in connection with which PubCo is dissolved, the holders of the warrants will thereafter have the right to purchase and receive, upon the basis and upon the terms and conditions specified in the warrants and in lieu of the shares of PubCo Class A Common Stock immediately theretofore purchasable and receivable upon the exercise of the rights represented thereby, the kind and amount of shares of stock or other securities or property (including cash) receivable upon such reclassification, reorganization, merger or consolidation, or upon a dissolution following any such sale or transfer, that the holder of the warrants would have received if such holder had exercised their warrants immediately prior to such event. However, (i) if the holders of the PubCo Class A Common Stock were entitled to exercise a right of election as to the kind or amount of securities, cash or other assets receivable upon such consolidation or merger, then the kind and amount of securities, cash or other assets for which each warrant shall become exercisable shall be deemed to be the weighted average of the kind and amount received per share by the holders of the PubCo Class A Common Stock in such consolidation or merger that affirmatively make such election, and (ii) if a tender, exchange or redemption offer shall have been made to and accepted by the holders of the PubCo Class A Common Stock (other than a tender, exchange or redemption offer made by PubCo in connection with redemption rights held by stockholders of PubCo as provided for in the A&R PubCo Charter or as a result of the repurchase of shares of PubCo Class A Common Stock by PubCo) under circumstances in which, upon completion of such tender or exchange offer, the maker thereof, together with members of any group (within the meaning of Rule 13d-5(b)(1) under the Exchange Act (or any successor rule)) of which such maker is a part, and together with any affiliate or associate of such maker (within the meaning of Rule 12b-2 under the Exchange Act (or any successor rule)) and any members of any such group of which any such affiliate or associate is a part, own beneficially (within the meaning of Rule 13d-3 under the Exchange Act (or any successor rule)) more than 50% of the issued and outstanding shares of PubCo Class A Common Stock, the holder of a warrant shall be entitled to receive the highest amount of cash, securities or other property to which such holder would actually have been entitled as a stockholder if such warrant holder had exercised the warrant prior to the expiration of such tender or exchange offer, accepted such offer and all of the PubCo Class A Common Stock held by such holder had been purchased pursuant to such tender or exchange offer, subject to adjustments (from and after the consummation of such tender or exchange offer) as nearly equivalent as possible.

 

309


Table of Contents

In addition, if less than 70% of the consideration receivable by the holders of PubCo Class A Common Stock in such a transaction is payable in the form of common stock in the successor entity that is listed for trading on a national securities exchange or is quoted in an established over-the-counter market, or is to be so listed for trading or quoted immediately following such event, and if the registered holder of the warrant properly exercises the warrant within 30 days following public disclosure of such transaction, the warrant exercise price will be reduced as specified in the warrant agreement based on the Black-Scholes value (as defined in the warrant agreement) of the warrant. The purpose of such exercise price reduction is to provide additional value to holders of the warrants when an extraordinary transaction occurs during the exercise period of the warrants pursuant to which the holders of the warrants otherwise do not receive the full potential value of the warrants in order to determine and realize the option value component of the warrant. This formula is to compensate the warrant holder for the loss of the option value portion of the warrant due to the requirement that the warrant holder exercise the warrant within 30 days of the event. The Black-Scholes model is an accepted pricing model for estimating fair market value where no quoted market price for an instrument is available.

The warrants have been issued in registered form under a warrant agreement between Continental Stock Transfer & Trust Company, as warrant agent, and EGA. The warrant agreement provides that the terms of the warrants may be amended without the consent of any holder to cure any ambiguity or correct any defective provision, but requires the approval by the holders of at least 50% of the then outstanding public warrants to make any other change.

The warrants may be exercised upon surrender of the warrant certificate on or prior to the expiration date at the offices of the warrant agent, with the exercise form on the reverse side of the warrant certificate completed and executed as indicated, accompanied by full payment of the exercise price (or on a cashless basis, if applicable), by certified check or wire payable to PubCo, for the number of warrants being exercised. The warrant holders do not have the rights or privileges of holders of PubCo Class A Common Stock or any voting rights until they exercise their warrants and receive shares of PubCo Class A Common Stock. After the issuance of shares of PubCo Class A Common Stock upon exercise of the warrants, each holder will be entitled to one vote for each share held of record on all matters to be voted on by stockholders.

No fractional shares will be issued upon exercise of the warrants. If, upon exercise of the warrants, a holder would be entitled to receive a fractional interest in a share, PubCo will, upon exercise, round down to the nearest whole number of shares of PubCo Class A Common Stock to be issued to the warrant holder.

Private Placement Warrants

The Private Placement Warrants (including the shares of EGA Class A Common Stock issuable upon exercise of the Private Placement Warrants) are not transferable, assignable or salable until three years after the Closing (except, among other limited exceptions, to EGA’s officers and directors and other persons or entities affiliated with the Sponsor) and they are not redeemable by PubCo so long as they are held by the Sponsor or its permitted transferees. The Sponsor, or its permitted transferees, has the option to exercise the Private Placement Warrants on a cashless basis. Except as described below, the Private Placement Warrants have terms and provisions that are identical to those of the EGA Public Warrants, including as to exercise price, exercisability and exercise period. If the Private Placement Warrants are held by holders other than the Sponsor or its permitted transferees, the Private Placement Warrants will be redeemable by PubCo and exercisable by the holders on the same basis as the EGA Warrants included in the EGA Units sold in the IPO.

If holders of the Private Placement Warrants elect to exercise them on a cashless basis, they would pay the exercise price by surrendering their warrants for that number of shares of PubCo Class A Common Stock equal to the quotient obtained by dividing (x) the product of the number of shares of PubCo Class A Common Stock underlying the warrants, multiplied by the excess of the “fair market value” (defined below) over the exercise price of the warrants by (y) the fair market value. The “fair market value” shall mean the average reported last sale price of the PubCo Class A Common Stock for the 10 trading days ending on the third trading day prior to the date on which the notice of warrant exercise is sent to the warrant agent.

 

310


Table of Contents

In order to finance transaction costs in connection with the Business Combination, the Sponsor or an affiliate of the Sponsor or certain of EGA’s officers and directors may, but are not obligated to, loan EGA funds as may be required to fund EGA’s expenses relating to the Business Combination. As of June 30, 2023, $2,050,000 was outstanding under loans provided by the Sponsor. An aggregate of up to $1,500,000 of such loans may be convertible into warrants at a price of $1.50 per warrant at the option of the Sponsor. Such warrants would be identical to the private placement warrants, including as to exercise price, exercisability and exercise period.

Exclusive Forum

The A&R PubCo Charter and the PubCo Bylaws will provide that, to the fullest extent permitted by law, and unless PubCo provides notice in writing to the selection of an alternative forum, the Court of Chancery of the State of Delaware will be the sole and exclusive forum for (i) any derivative action or proceeding brought on behalf of PubCo, (ii) any action asserting a claim of breach of a fiduciary duty owed by any of PubCo’s directors, officers or employees to PubCo or its stockholders, creditors or other constituents, (iii) any action asserting a claim arising pursuant to any provision of the DGCL, the A&R PubCo Charter or the PubCo Bylaws or as to which the DGCL confers jurisdiction on the Court of Chancery of the State of Delaware, (iv) any action asserting a claim governed by the internal affairs doctrine or (v) any action asserting an “internal corporate claim” as that term is defined in Section 115 of the DGCL, in each such case subject to such Court of Chancery having personal jurisdiction over the indispensable parties named as defendants therein, provided that, if and only if the Court of Chancery of the State of Delaware dismisses any such action for lack of subject matter jurisdiction, such action may be brought in another state court sitting in the State of Delaware (or, if no state court located within the State of Delaware has jurisdiction, the federal district court for the District of Delaware). The A&R PubCo Charter and the PubCo Bylaws will further provide that, unless PubCo consents in writing to the selection of an alternative forum, the federal district courts of the United States will be the exclusive forum for resolving any complaint asserting a cause of action arising under the Securities Act. There is uncertainty as to whether a court would enforce such a provision relating to causes of action arising under the Securities Act, and investors cannot waive compliance with the federal securities laws and the rules and regulations thereunder.

Anti-Takeover Effects of Provisions of the A&R PubCo Charter and PubCo Bylaws

The provisions of the A&R PubCo Charter and PubCo Bylaws summarized below may have an anti-takeover effect and may delay, defer or prevent a tender offer or takeover attempt that you might consider in your best interest, including an attempt that might result in your receipt of a premium over the market price for your shares of PubCo Class A Common Stock.

The A&R PubCo Charter and the PubCo Bylaws will contain certain provisions that are intended to enhance the likelihood of continuity and stability in the composition of the PubCo Board and that may have the effect of delaying, deferring or preventing a future takeover or change in control of PubCo unless such takeover or change in control is approved by the PubCo Board.

These provisions include:

Advance Notice Procedures. The PubCo Bylaws will establish an advance notice procedure for stockholder proposals to be brought before an annual meeting of PubCo’s stockholders, and for stockholder nominations of persons for election to the PubCo Board to be brought before an annual or special meeting of stockholders. Stockholders at an annual meeting will only be able to consider proposals or nominations specified in the notice of meeting or brought before the meeting by or at the direction of the PubCo Board or the chairperson of the meeting or by a stockholder who was a stockholder of record on the record date for the meeting, who is entitled to vote at the meeting and who has given PubCo’s Secretary timely written notice, in proper form, of the stockholder’s intention to bring that business or nomination before the meeting. Although the PubCo Bylaws will

 

311


Table of Contents

not give the PubCo Board the power to approve or disapprove stockholder nominations of candidates or proposals regarding other business to be conducted at a special or annual meeting, as applicable, the PubCo Bylaws may have the effect of precluding the conduct of certain business at a meeting if the proper procedures are not followed or may discourage or deter a potential acquirer from conducting a solicitation of proxies to elect its own slate of directors or otherwise attempting to obtain control of PubCo.

Authorized but Unissued Shares. PubCo’s authorized but unissued shares of common stock and preferred stock will be available for future issuance without stockholder approval, subject to rules of the securities exchange on which the PubCo Class A Common Stock is listed. These additional shares may be utilized for a variety of corporate purposes, including future public offerings to raise additional capital, corporate acquisitions, in connection with the redemption or exchange of LGM Common Units and employee benefit plans. The existence of authorized but unissued shares of common stock and preferred stock could render more difficult or discourage an attempt to obtain control of a majority of PubCo Class A Common Stock by means of a proxy contest, tender offer, merger or otherwise.

Business Combinations with Interested Stockholders. The A&R PubCo Charter will provide that PubCo is not subject to Section 203 of the DGCL, an anti-takeover law. In general, Section 203 prohibits a publicly held Delaware corporation from engaging in a business combination, such as a merger, with an “interested stockholder” (which includes a person or group owning 15% or more of the corporation’s voting stock) for a period of three years following the date the person became an interested stockholder, unless (with certain exceptions) the business combination or the transaction in which the person became an interested stockholder is approved in a prescribed manner. Accordingly, PubCo is not subject to any anti-takeover effects of Section 203.

Limitations on Liability and Indemnification of Officers and Directors

The A&R PubCo Charter will limit the liability of the PubCo directors and officers to the fullest extent permitted by the DGCL. The A&R PubCo Charter and the PubCo Bylaws will provide that PubCo, to the fullest extent permitted by the DGCL, will provide the PubCo directors and officers with customary indemnification and advancement and prepayment of expenses. PubCo expects to enter into customary indemnification agreements with each of its executive officers and directors that provide them, in general, with customary indemnification in connection with their service to PubCo or on its behalf.

Transfer Agent and Registrar

The transfer agent for the PubCo Common Stock will be Continental Stock Transfer & Trust Company.

A&R Registration Rights Agreement

For a description of the Registration Rights Agreement among EGA, the Sponsor and the Existing Equityholders, please see “Proposal No. 1 — The Transaction Proposal — Related Agreements — Amended and Restated Registration Rights Agreement.

Listing of PubCo Class A Common Stock

Application has been made for the shares of PubCo Class A Common Stock to be approved for listing on NYSE under the symbol “                .”

 

312


Table of Contents

ANTICIPATED ACCOUNTING TREATMENT

Notwithstanding the legal form, the Business Combination will be accounted for as a reverse recapitalization in accordance with U.S. GAAP and not as a business combination under ASC 805. Under this method of accounting, EGA, will be treated as the acquired company for accounting purposes, whereas LGM will be treated as the accounting acquirer. In accordance with this method of accounting, the Business Combination will be treated as the equivalent of LGM issuing shares for the net assets of EGA, accompanied by a recapitalization. The net assets of LGM will be stated at historical cost, with no goodwill or other intangible assets recorded, and operations prior to the Business Combination will be those of LGM. LGM has been determined to be the accounting acquirer for purposes of the Business Combination based on the following:

 

   

Under each of the repurchase and redemption scenarios described in the unaudited pro forma condensed combined financial information, the Existing Equityholders of LGM will have a majority of the voting interest in PubCo.

 

   

The single stockholder with the largest voting share in PubCo will be an Existing Equityholder of LGM.

 

   

The Chief Executive Officer of LGM will serve as the chairman of PubCo’s governing body and will appoint a majority of the members of the governing body.

 

   

The senior management of LGM will be designated to serve as the senior management of PubCo.

 

   

LGM’s operations will comprise the ongoing operations of PubCo.

APPRAISAL RIGHTS

Neither our stockholders nor our warrant holders have appraisal rights in connection with the Business Combination under the DGCL.

HOUSEHOLDING INFORMATION

Unless we have received contrary instructions, we may send a single copy of this proxy statement to any household at which two or more stockholders reside if we believe the stockholders are members of the same family. This process, known as “householding,” reduces the volume of duplicate information received at any one household and helps to reduce our expenses. However, if stockholders prefer to receive multiple sets of our disclosure documents at the same address this year or in future years, the stockholders should follow the instructions described below. Similarly, if an address is shared with another stockholder and together both of the stockholders would like to receive only a single set of our disclosure documents, the stockholders should follow these instructions:

If the shares are registered in the name of the stockholder, the stockholder should contact us at our offices at EG Acquisition Corp., 375 Park Avenue, 24th Floor, New York, NY 10152. If a bank, broker or other nominee holds the shares, the stockholder should contact the bank, broker or other nominee directly.

TRANSFER AGENT AND REGISTRAR

The transfer agent for our securities is the Continental Stock Transfer & Trust Company.

SUBMISSION OF STOCKHOLDER PROPOSALS

The Board is aware of no other matter that may be brought before the Special Meeting. Under Delaware law, only business that is specified in the notice of Special Meeting to stockholders may be transacted at the Special Meeting.

 

313


Table of Contents

FUTURE STOCKHOLDER PROPOSALS

For any proposal to be considered for inclusion in our proxy statement and form of proxy for submission to the stockholders at PubCo’s 2024 annual meeting of stockholders, assuming consummation of the Business Combination, it must be submitted in writing and comply with the requirements of Rule 14a-8 of the Exchange Act and the PubCo Bylaws. Since the 2024 annual meeting would be PubCo’s first annual meeting of stockholders, such proposals must be received by PubCo at its offices at 2860 Jetport Road, Kinston, North Carolina 28504, a reasonable time before PubCo begins to print and mail the 2024 annual meeting proxy materials in order to be considered for inclusion in PubCo’s proxy materials for the 2024 annual meeting.

In addition, if the Business Combination is consummated, the PubCo Bylaws will provide notice procedures for stockholders to nominate a person as a director and to propose business to be considered by stockholders at a meeting. To be timely, a stockholder’s notice must be delivered to PubCo at 2860 Jetport Road, Kinston, North Carolina 28504, not later than the close of business on the 90th day nor earlier than the opening of business on the 120th day before the anniversary date of the immediately preceding annual meeting of stockholders (which, in the case of the first annual meeting of stockholders following the consummation of the Business Combination, the preceding year’s annual meeting date is deemed under the PubCo Bylaws to be June 3, 2023); provided, however, that in the event that the annual meeting is called for a date that is not within 30 days before or 60 days after such anniversary date, which we anticipate will be the case for the 2024 annual meeting, notice by the stockholder to be timely must be so received not later than the later of (x) the close of business on the 90th day before the meeting and (y) the close of business on the 10th day following the day on which public announcement of the date of the annual meeting was first made by PubCo. Nominations and proposals also must satisfy other requirements set forth in the PubCo Bylaws. The chairman of the PubCo Board may refuse to acknowledge the introduction of any stockholder proposal not made in compliance with the foregoing procedures.

WHERE YOU CAN FIND MORE INFORMATION

EGA files reports, proxy statements and other information with the SEC as required by the Exchange Act. You may access information on EGA at the SEC web site containing reports, proxy statements and other information at: http://www.sec.gov.

If you would like additional copies of this proxy statement or if you have questions about the Business Combination, you should contact via phone or in writing:

If you are a stockholder and would like to request documents, please contact our proxy solicitor Morrow Sodali by calling toll-free (800) 662-5200, or banks and brokers may call at (203) 658-9400, or by emailing EGGF.info@investor.morrowsodali.com. Please make such request no later than five business days before the Special Meeting in order to receive them before the Special Meeting. If you request any documents from Morrow Sodali, Morrow Sodali will mail them to you by first class mail, or another equally prompt means.

All information contained in this proxy statement relating to EGA has been supplied by EGA, and all such information relating to LGM has been supplied by LGM. Information provided by either EGA or LGM does not constitute any representation, estimate or projection of the other.

This document is a proxy statement of EGA for the Special Meeting. EGA has not authorized anyone to give any information or make any representation about the Business Combination, EGA or LGM that is different from, or in addition to, that contained in this proxy statement. Therefore, if anyone does give you information of this sort, you should not rely on it. The information contained in this proxy statement speaks only as of the date of this proxy statement unless the information specifically indicates that another date applies.

 

314


Table of Contents

Annex A

Execution Version

EQUITY PURCHASE AGREEMENT

dated

October 17, 2022

by and among

LGM ENTERPRISES, LLC,

EG ACQUISITION CORP.,

EG SPONSOR LLC,

THE EXISTING EQUITYHOLDERS LISTED ON ANNEX A,

and

THE EXISTING EQUITYHOLDER REPRESENTATIVE


Table of Contents

TABLE OF CONTENTS

 

         Page  
ARTICLE I DEFINITIONS      A-2  
ARTICLE II PURCHASE AND SALE TRANSACTIONS      A-16  

2.1

  Existing Company Interests Re-classification; Purchase and Sale of Common Units; Conversion of Buyer Stock; Issuance of PubCo Stock      A-16  

2.2

  Buyer Warrants      A-17  

2.3

  Directors and Officers of PubCo      A-17  

2.4

  Closing; Closing Date      A-17  

2.5

  Taking of Necessary Action; Further Action      A-17  

2.6

  Withholding      A-18  
ARTICLE III REPRESENTATIONS AND WARRANTIES OF THE EXISTING EQUITYHOLDERS      A-18  

3.1

  Corporate Existence and Power      A-18  

3.2

  Authorization      A-18  

3.3

  Title to the Existing Company Interests      A-18  

3.4

  Non-Contravention      A-18  

3.5

  Finder’s Fees      A-19  
ARTICLE IV REPRESENTATIONS AND WARRANTIES OF THE COMPANY      A-19  

4.1

  Corporate Existence and Power      A-19  

4.2

  Authorization      A-19  

4.3

  Governmental Authorization      A-19  

4.4

  Non-Contravention      A-20  

4.5

  Capital Structure      A-20  

4.6

  Assumed Names      A-20  

4.7

  Reserved      A-21  

4.8

  Financial Statements      A-21  

4.9

  Internal Controls      A-21  

4.10

  Absence of Certain Changes      A-22  

4.11

  Properties; Title to the Company Group’s Assets      A-22  

4.12

  Litigation      A-22  

4.13

  Contracts      A-22  

4.14

  Licenses and Permits      A-24  

4.15

  Compliance with Laws      A-24  

4.16

  Intellectual Property      A-24  

4.17

  Information Technology and Data Matters      A-25  

4.18

  Material Commercial Relationships      A-26  

4.19

  Employees      A-26  

4.20

  Employment Benefit Plans      A-27  

4.21

  Real Property      A-29  

4.22

  Tax Matters      A-30  

4.23

  Environmental Laws      A-32  

4.24

  Finders’ Fees      A-32  

4.25

  Insurance      A-33  

4.26

  Affiliate Arrangements      A-33  

 

A-i


Table of Contents
         Page  

4.27

  Certain Business Practices      A-33  

4.28

  Trade Controls      A-33  

4.29

  Money Laundering Laws      A-33  

4.30

  Not an Investment Company      A-34  

4.31

  Compliance with Aviation Laws      A-34  

4.32

  PSP      A-35  

4.33

  Exclusivity of Representations and Warranties      A-35  

ARTICLE V REPRESENTATIONS AND WARRANTIES OF BUYER

     A-36  

5.1

  Corporate Existence and Power      A-36  

5.2

  Corporate Authorization      A-36  

5.3

  Governmental Authorization      A-36  

5.4

  Non-Contravention      A-36  

5.5

  Finders’ Fees      A-36  

5.6

  Issuance of Stock      A-37  

5.7

  Capitalization      A-37  

5.8

  Trust Account; Financial Capacity      A-38  

5.9

  Listing      A-38  

5.10

  Board Approval      A-38  

5.11

  Buyer SEC Documents and Financial Statements; Internal Controls      A-39  

5.12

  Litigation      A-40  

5.13

  Business Activities; Absence of Changes      A-40  

5.14

  Compliance with Laws      A-41  

5.15

  Money Laundering Laws      A-41  

5.16

  Tax Matters      A-41  

5.17

  Transactions with Affiliates      A-42  

5.18

  Proxy Statements      A-43  

5.19

  Takeover Statutes and Charter Provisions      A-43  

5.20

  Property      A-43  

5.21

  Material Contracts; Defaults      A-43  

5.22

  Independent Investigation      A-43  

5.23

  Exclusivity of Representations and Warranties      A-44  

ARTICLE VI REPRESENTATIONS AND WARRANTIES OF SPONSOR

     A-44  

6.1

  Corporate Existence and Power      A-44  

6.2

  Authorization      A-44  

6.3

  Sponsor Ownership      A-44  

6.4

  Non-Contravention      A-44  

6.5

  Litigation      A-45  

6.6

  Finders Fees      A-45  

ARTICLE VII COVENANTS OF THE COMPANY AND BUYER

     A-45  

7.1

  Conduct of the Business of the Company      A-45  

7.2

  Conduct of the Business of Buyer      A-47  

7.3

  No Solicitation; Support      A-49  

7.4

  Access to Information      A-51  

7.5

  Notices of Certain Events      A-51  

7.6

  SEC Filings; Buyer Special Meeting      A-52  

7.7

  Trust Account      A-55  

 

A-ii


Table of Contents
         Page  

7.8

  Post-Signing PIPE Investment      A-55  

7.9

  Directors’ and Officers’ Indemnification and Insurance      A-56  

7.10

  Efforts; Further Assurances      A-56  

7.11

  Tax Matters      A-57  

7.12

  Buyer Filings and NYSE Listing      A-58  

7.13

  Employee Matters      A-58  

7.14

  Founder Covenants      A-59  

7.15

  Extension of Time Period to Consummate a Business Combination      A-59  

ARTICLE VIII CONDITIONS TO CLOSING

     A-59  

8.1

  Condition to the Obligations of the Parties      A-59  

8.2

  Conditions to Obligations of Buyer      A-60  

8.3

  Conditions to Obligations of the Company      A-61  

ARTICLE IX TERMINATION

     A-61  

9.1

  Termination      A-61  

9.2

  Effect of Termination; Survival      A-62  

ARTICLE X MISCELLANEOUS

     A-63  

10.1

  Notices      A-63  

10.2

  Amendments; Waivers; Remedies      A-64  

10.3

  Arm’s Length Bargaining; No Presumption Against Drafter      A-64  

10.4

  Publicity      A-64  

10.5

  Expenses      A-65  

10.6

  No Assignment or Delegation      A-65  

10.7

  Governing Law      A-65  

10.8

  Counterparts; Facsimile Signatures      A-65  

10.9

  Entire Agreement      A-65  

10.10

  Severability      A-65  

10.11

  Construction of Certain Terms and References; Captions      A-65  

10.12

  Third Party Beneficiaries      A-67  

10.13

  Trust Account Waiver      A-67  

10.14

  No Recourse      A-67  

10.15

  General Release      A-67  

10.16

  Submission to Jurisdiction      A-68  

10.17

  Nonsurvival of Representations, Warranties and Covenants      A-69  

10.18

  Enforcement      A-69  

10.19

  Schedules and Exhibits      A-69  

10.20

  Waiver of Jury Trial; Exemplary Damages      A-69  

10.21

  Waiver of Conflicts      A-70  

10.22

  Existing Equityholder Representative      A-70  

 

A-iii


Table of Contents
ANNEXES
Annex A       Existing Equityholders
EXHIBITS  
Exhibit A       Form of A&R Operating Agreement
Exhibit B       A&R Certificate of Incorporation
Exhibit C       Buyer A&R Bylaws
Exhibit D       Form of Stockholders’ Agreement
Exhibit E       Form of Registration Rights Agreement
Exhibit F       Form of Tax Receivable Agreement
Exhibit G       Form of PIPE Subscription Agreement
Exhibit H       Founder Employment Agreement Term Sheet
SCHEDULES
Schedule I       Percentage Ownership

 

A-iv


Table of Contents

EQUITY PURCHASE AGREEMENT

This EQUITY PURCHASE AGREEMENT (the “Agreement”), dated as of October 17, 2022 (the “Effective Date”), by and among (i) LGM Enterprises, LLC, a North Carolina limited liability company (the “Company”), (ii) solely for purposes of Article I, Section 2.1, Section 2.4, Section 2.5, , Article III, Section 7.3(b), Section 7.10(a), Section 7.11, Section 9.2 and Article X, the existing equityholders of the Company set forth on Annex A hereto (the “Existing Equityholders”), (iii) EG Acquisition Corp., a Delaware corporation (prior to the Closing, “Buyer,” and from and after the Closing, “PubCo”), (iv) solely for the purposes of Section 2.5, Article VI, Section 7.3(c), Section 7.10(a), Section 9.2 and Article X, EG Sponsor LLC, a Delaware limited liability company (“Sponsor”), and (v) Thomas James Segrave, Jr., as the Existing Equityholder Representative (as defined below).

W I T N E S S E T H:

A. The Company directly and indirectly through its Subsidiaries operates a Part 135 private jet charter business (the “Business”);

B. Buyer is a blank check company formed for the sole purpose of entering into a share exchange, asset acquisition, share purchase, recapitalization, reorganization or other similar business combination with one or more businesses or entities;

C. At the Closing, the Existing Equityholders, Buyer and the Company will enter into an Amended and Restated Limited Liability Company Operating Agreement, substantially in the form attached hereto as Exhibit A (the “A&R Operating Agreement”) to, among other things, (1) restructure the capitalization of the Company at the Closing to (x) authorize the issuance of Common Units to Buyer and (y) re-classify the Existing Company Interests held by the Existing Equityholders into Common Units in accordance with this Agreement and the A&R Operating Agreement and (2) appoint Buyer as the managing member of the Company;

D. At the Closing, Buyer will (1) amend and restate its Certificate of Incorporation with the Second Amended and Restated Certificate of Incorporation attached hereto as Exhibit B (the “A&R Certificate of Incorporation”) to, among other things, (x) convert all then-outstanding shares of Buyer Class B Common Stock held by Sponsor (the “Sponsor Shares”) into shares of PubCo Class A Common Stock, and (y) change the name of Buyer to “flyExclusive, Inc.” and (2) replace its existing bylaws by adopting the bylaws attached hereto as Exhibit C (the “Buyer A&R By-laws”);

E. At the Closing, (1) the Existing Equityholders, Sponsor and Buyer will enter into the Stockholders’ Agreement, substantially in the form attached hereto as Exhibit D (the “Stockholders Agreement”), and (2) the Existing Equityholders, Sponsor and Buyer will enter into the Registration Rights Agreement substantially in the form attached hereto as Exhibit E (the “Registration Rights Agreement”);

F. At the Closing, the Existing Equityholders, the Company and Buyer will enter into the Tax Receivable Agreement substantially in the form attached hereto as Exhibit F (the “Tax Receivable Agreement”);

G. On the date hereof, EnTrust Emerald (Cayman) LP and, on or about the date hereof, certain other investors purchased from the Company $85,000,000 principal amount of Senior Subordinated Convertible Notes of the Company, which, upon the Closing, will convert into shares of PubCo Class A Common Stock at a conversion price of $10.00 per share (the “Bridge Notes”); and

H. Effective as of and conditioned upon the Closing, as a condition and inducement to Buyer’s willingness to enter into this Agreement, certain key employees of the Company Group are entering into employment agreements with Buyer or its Affiliate.

 

A-1


Table of Contents

NOW, THEREFORE, in consideration of the premises set forth above, which are incorporated in this Agreement as if fully set forth below, and the representations, warranties, covenants and agreements contained in this Agreement, and other good and valuable consideration, the receipt and sufficiency of which are hereby acknowledged, and intending to be legally bound hereby, the parties accordingly agree as follows:

ARTICLE I

DEFINITIONS

The following terms, as used herein, have the following meanings:

1.1 “$” means U.S. dollars, the legal currency of the United States.

1.2 “A&R Certificate of Incorporation” has the meaning set forth in paragraph D of the recitals.

1.3 “A&R Operating Agreement” has the meaning set forth in paragraph C of the recitals.

1.4 “Action” means any legal action, suit, investigation, inquiry, hearing, arbitration or proceeding (including any civil, criminal, administrative, investigative or appellate proceeding), including any audit, claim or assessment for Taxes or otherwise, in each case by or before an Authority.

1.5 “Additional Agreements” means the A&R Operating Agreement, the Stockholders’ Agreement, the Registration Rights Agreement, the A&R Certificate of Incorporation, the Tax Receivable Agreement, the Bridge Notes and any PIPE Subscription Agreements.

1.6 “Additional Buyer SEC Documents” has the meaning set forth in Section 5.11(a).

1.7 “Additional Proposal” has the meaning set forth in Section 7.6(d).

1.8 “Adjournment Proposal” has the meaning set forth in Section 7.6(d).

1.9 “Affiliate” means, with respect to any Person, any other Person directly or indirectly Controlling, Controlled by, or under common Control with such Person. For avoidance of any doubt, with respect to all periods subsequent to the Closing, Buyer will be an Affiliate of the Company.

1.10 “Affordable Care Act” means the Patient Protection and Affordable Care Act, as amended by the Health Care and Education Reconciliation Act of 2010, and the guidance and regulations issued thereunder.

1.11 “Agreement” has the meaning set forth in the Preamble.

1.12 “Aircraft” has the meaning set forth in Section 4.31(b).

1.13 “Alternative Proposal” has the meaning set forth in Section 7.3(a).

1.14 “Alternative Transaction” has the meaning set forth in Section 7.3(a).

1.15 “AMA Aircraft” has the meaning set forth in Section 4.31(b).

1.16 “Anti-Corruption Laws” has the meaning set forth in Section 4.27.

1.17 “Audited Financial Statements” has the meaning set forth in Section 4.8(a).

 

A-2


Table of Contents

1.18 “Authority” means any nation or government, any state, province or other political subdivision thereof, any entity exercising executive, legislative, judicial, regulatory or administrative functions of or pertaining to government, including any court, arbitrator (public or private) or other body or administrative, regulatory or quasi-judicial authority, agency, department, board, commission or instrumentality of any federal, state, local or foreign jurisdiction.

1.19 “Aviation Laws” has the meaning set forth in Section 4.31(a).

1.20 “Balance Sheet Date” has the meaning set forth in Section 4.8(a).

1.21 “Books and Records” means, with respect to any Person, all books and records, ledgers, employee records, customer lists, files, correspondence, and other records of every kind (whether written, electronic, or otherwise embodied) owned or used by such Person or any of its Subsidiaries or in which such Person or any of its Subsidiaries’ assets, the business or its transactions are otherwise reflected.

1.22 “Bridge Notes” has the meaning set forth in paragraph G of the recitals.

1.23 “Business” has the meaning set forth in paragraph A of the recitals.

1.24 “Business Day” means any day other than a Saturday, Sunday or a legal holiday on which commercial banking institutions in New York and North Carolina are authorized to close for business.

1.25 “Buyer” has the meaning set forth in the Preamble.

1.26 “Buyer A&R By-laws” has the meaning set forth in paragraph D of the recitals.

1.27 “Buyer Board” means the board of directors of Buyer.

1.28 “Buyer Board Recommendation” has the meaning set forth in Section 7.6(h).

1.29 “Buyer Class A Common Stock” means the shares of class A common stock, par value $0.0001 per share, of Buyer, prior to the effectiveness of the A&R Certificate of Incorporation.

1.30 “Buyer Class B Common Stock” means the shares of class B common stock, par value $0.0001 per share, of Buyer, prior to the effectiveness of the A&R Certificate of Incorporation.

1.31 “Buyer Common Stock” means, collectively, the Buyer Class A Common Stock and the Buyer Class B Common Stock.

1.32 “Buyer Disclosure Schedules” has the meaning set forth in Article V.

1.33 “Buyer D&O Indemnified Persons” has the meaning set forth in Section 7.9(a).

1.34 “Buyer Extension Meeting” has the meaning set forth in Section 7.15(b).

1.35 “Buyer Disclosure Schedules” has the meaning set forth in Article V.

1.36 “Buyer Financial Statements” has the meaning set forth in Section 5.11(b).

1.37 “Buyer Governmental Approval” has the meaning set forth in Section 5.3.

1.38 “Buyer Impairment Effect” has the meaning set forth in Section 5.3.

 

A-3


Table of Contents

1.39 “Buyer Material Contract” has the meaning set forth in Section 5.22(a).

1.40 “Buyer Post-Closing Representation” has the meaning set forth in Section 10.21(a).

1.41 “Buyer Preferred Stock” means the shares of preferred stock, par value $0.0001 per share, of Buyer, prior to the effectiveness of the A&R Certificate of Incorporation.

1.42 “Buyer Related Party” has the meaning set forth in Section 5.18.

1.43 “Buyer SEC Documents” has the meaning set forth in Section 5.11(a).

1.44 “Buyer Special Meeting” has the meaning set forth in Section 7.6(d).

1.45 “Buyer Stock Redemption” means the election of an eligible holder of Buyer Common Stock (as determined in accordance with the applicable Buyer’s Organizational Documents and the Investment Management Trust Agreement) to redeem all or a portion of such holder’s Buyer Common Stock, at the per-share price, payable in cash, equal to such holder’s pro rata share of the Trust Account (as determined in accordance with the applicable Buyer’s Organizational Documents and the Investment Management Trust Agreement) in connection with the Closing.

1.46 “Buyer Stockholder Approval Matters” has the meaning set forth in Section 7.6(d).

1.47 “Buyer Unit” means a unit of Buyer comprised of one share of Buyer Class A Common Stock and one-third of one Buyer Warrant.

1.48 “Buyer Warrant” means each warrant to purchase one whole share of Buyer Class A Common Stock at a price of $11.50 per share.

1.49 “CARES Act” means the Coronavirus Aid, Relief, and Economic Security Act (Pub. L. 116-136) and any administrative or other guidance published with respect thereto by any Authority.

1.50 “Change in Control Payment” means any transaction, retention, change in control or similar bonuses, severance payments and other Company Service Provider-related change in control payments payable by any member of the Company Group as of or after the Closing Date (including the employer portion of any withholding, payroll, employment or similar Taxes, if any, associated therewith, whether payable on the Closing Date or at a later time, and whether payable by the Company) as a result of, or in connection with, the consummation of the transactions contemplated by this Agreement.

1.51 “Charter Proposals” has the meaning set forth in Section 7.6(d).

1.52 “Clearance Date” has the meaning set forth in Section 7.6(h).

1.53 “Closing” has the meaning set forth in Section 2.4.

1.54 “Closing Date” has the meaning set forth in Section 2.4.

1.55 “Closing Date Cash Contribution Amount” means, as of immediately prior to the Closing, an aggregate amount equal to the sum of (without duplication), (a) an amount equal to (1) the amount of cash in the Trust Account, less (2) the required amount of cash taken from the Trust Account to fund any Buyer Stock Redemptions, plus (b) the aggregate proceeds received by Buyer from the Post-Signing PIPE Investment (if any), plus (c) the aggregate proceeds received by the Company on or about the date hereof from the funding of the Bridge Notes, less (d) $7,875,000 (representing the amount held in the Trust Account for the Deferred Underwriting Commission).

 

A-4


Table of Contents

1.56 “Closing Date Cash Repurchase Amount” means an amount equal to: (i) $0, in the event the Closing Date Cash Contribution Amount is $85,000,000 or less; (ii) the lesser of (A) $15,000,000 and (B) the excess of the Closing Date Cash Contribution Amount over $85,000,000, in the event the Closing Date Cash Contribution Amount is more than $85,000,000 and less than $185,000,000; and (iii) the lesser of (A) $20,000,000 and (B) $15,000,000 plus the excess of the Closing Date Cash Contribution Amount over $185,000,000, in the event the Closing Date Cash Contribution Amount is more than $185,000,000; provided that should the Closing Date Cash Repurchase Amount result in the Existing Equityholders owning, in the aggregate, less than fifty one percent (51%) of the outstanding Common Units as of immediately following the Closing, the Closing Date Cash Repurchase Amount shall be capped at such amount as would result in the Existing Equityholders owning, in the aggregate fifty one percent (51%) of the Common Units.

1.57 “Closing Date Repurchase” has the meaning set forth in Section 2.1(c).

1.58 “Closing Date Repurchased Units” has the meaning set forth in Section 2.1(c).

1.59 “Closing Date Stock Consideration” means a number of shares of PubCo Class B Common Stock equal to the difference between (a) the Pre-Repurchase Closing Date Outstanding Units less (b) the Closing Date Repurchased Units.

1.60 “Closing Form 8-K” has the meaning set forth in Section 7.6(c).

1.61 “Code” means the Internal Revenue Code of 1986, as amended, and the rules and regulations promulgated thereunder.

1.62 “Common Units” means the “Common Units” of the Company (as defined in the A&R Operating Agreement).

1.63 “Company” has the meaning set forth in the Preamble.

1.64 “Company Affiliate Arrangement” has the meaning set forth in Section 4.26.

1.65 “Company Balance Sheet” means the unaudited consolidated balance sheet of the Company as of June 30, 2022, attached in Schedule 4.8(a).

1.66 “Company Disclosure Schedules” has the meaning set forth in Article IV.

1.67 “Company Governmental Approval” has the meaning set forth in Section 4.3.

1.68 “Company Group” means the Company and its Subsidiaries.

1.69 “Company Impairment Effect” has the meaning set forth in Section 4.3(d).

1.70 “Company Material Adverse Effect” means an event, occurrence, fact, condition or change that has, or would reasonably be expected to have, a material adverse effect on the condition, business or operations of the Company Group, taken as a whole, provided, however, that “Company Material Adverse Effect” shall not include or take into account any event, occurrence, fact, condition or change, directly or indirectly, arising out of or attributable to: (i) general economic or political conditions; (ii) conditions generally affecting the industries in which the Company Group operates; (iii) any changes in financial, banking or securities markets in general, including any disruption thereof and any decline in the price of any security or any market index or any change in prevailing interest rates, or currency exchange rates, monetary policy or fiscal policy; (iv) acts of war (whether or not declared), armed hostilities or terrorism, cyberterrorism, sabotage, and any pandemic, epidemics or human health crises (including COVID-19, or any COVID-19 Measures or any member of the Company Group’s

 

A-5


Table of Contents

compliance therewith or any change in such COVID-19 Measures or interpretations thereof); (v) any action required by this Agreement or any action taken (or omitted to be taken) with the written consent of or at the written request of Buyer; (vi) changes in U.S. GAAP and interpretations thereof, or any changes in applicable Law; (vii) the announcement, pendency or completion of the transactions contemplated by this Agreement other than with respect to Section 4.4; (viii) any natural or man- made disaster or acts of God; or (ix) any failure by the Company Group to meet any internal or published projections, forecasts or revenue or earnings predictions (provided that the underlying causes of such failures (subject to the other provisions of this definition) shall not be excluded if not otherwise falling within any of clauses (i) through (ix) above), except, in the case of each of clauses (i) through (iii), to the extent such event, occurrence, fact, condition or change materially and disproportionately affects the Company Group, taken as a whole, relative to other companies in the industries in which the Company Group operates (in which case only the incremental material and disproportionate impact will be taken into account in determining whether there has been a Company Material Adverse Effect).

1.71 “Company Released Claims” has the meaning set forth in Section 10.15(a).

1.72 “Company Releasee” has the meaning set forth in Section 10.15(a).

1.73 “Company Releasees” has the meaning set forth in Section 10.15(a).

1.74 “Company Releasor” has the meaning set forth in Section 10.15(a).

1.75 “Company Releasors” has the meaning set forth in Section 10.15(a).

1.76 “Company Service Provider” means each individual who is a current or former director, officer, employee, independent contractor or other non-entity service provider of any member of the Company Group.

1.77 “Computer Systems” means the computer hardware, Software, systems, and information technology infrastructure controlled, owned, licensed or leased by the Company Group in the operation of the Business.

1.78 “Confidentiality Agreement” means the Nondisclosure Agreement, dated as of January 21, 2022, by and between the Company and Buyer.

1.79 “Consent” means any consent, approval, clearance, authorization or other similar actions.

1.80 “Contracts” means all legally-binding contracts, agreements, notes, indentures, leases, licenses and sublicenses, commitments, and undertakings, whether oral or written.

1.81 “Control” means the possession, directly or indirectly, of the power to direct or cause the direction of the management and policies of a Person, whether through the ownership of voting securities, by Contract or otherwise; and the terms “Controlled” and “Controlling” shall have the meaning correlative to the foregoing.

1.82 “COVID-19” means SARS-CoV-2 or COVID-19, and any evolutions or mutations thereof or related or associate epidemics, pandemic or disease outbreaks.

1.83 “COVID-19 Measure” means any quarantine, “shelter in place,” “stay at home,” workforce reduction, social distancing, shut down, closure, sequester, safety or similar Law, directive, guidelines or recommendations promulgated by any Authority, including the Centers for Disease Control and Prevention and the World Health Organization, in connection with or in response to COVID-19, including the CARES Act and Families First Act, and any U.S. presidential memorandum, executive order or similar publication or document.

1.84 “D&O Indemnified Persons” has the meaning set forth in Section 7.9(a).

 

A-6


Table of Contents

1.85 “Data Security Requirements” means the following, in each case to the extent applicable to the conduct of the Business: (a) all Privacy Laws; (b) the Company Group’s public-facing or internal policies and procedures regarding any personal information accessed, collected, stored, shared, secured, distributed, transferred, destroyed, processed or used by the Company Group; and (c) Contracts to which any member of the Company Group is bound to the extent such Contracts impose obligations on the Company Group with regard to any personal information accessed, collected, stored, shared, secured, distributed, transferred, destroyed, processed or used by the Company Group.

1.86 “Deferred Underwriting Commission” has the meaning ascribed to such term in the Underwriting Agreement, dated May 25, 2021, by and between Buyer and BTIG, LLC.

1.87 “DGCL” means the Delaware General Corporation Law.

1.88 “Director Election Proposal” has the meaning set forth in Section 7.6(d).

1.89 “Disabling Code” means computer code or other mechanism of any kind designed to disrupt, disable or harm in any manner the operation of any Software or hardware or Computer System or to misuse, gain unauthorized access to or misappropriate any information contained thereon, including worms, bombs, backdoors, clocks, timers, or other disabling device code, or designs or routines that cause Software or information to be erased, inoperable, or otherwise incapable of being used, either automatically, with passage of time or upon command, but not including license keys and other code or similar mechanisms intended to limit access to or use of a Computer System, Software, or hardware to an authorized user.

1.90 “DOT” has the meaning set forth in Section 4.31(a).

1.91 “EDGAR” means the SEC’s Electronic Data Gathering, Analysis and Retrieval system.

1.92 “Effective Date” has the meaning set forth in the Preamble.

1.93 “Employee Benefit Plan” means each “employee benefit plan” within the meaning of Section 3(3) of ERISA (whether or not subject to ERISA) and all other compensation and benefits plans, policies, trust funds, programs, arrangements or payroll practices, including Multiemployer Plans, and each other stock purchase, stock option, restricted stock, profit sharing, pension, savings, severance, retention, employment, consulting, commission, change-of-control, collective bargaining, bonus, incentive, deferred compensation, loan, fringe benefit, insurance, welfare, post-retirement health or welfare, health, life, tuition refund, service award, company car, scholarship, relocation, disability, accident, sick pay, sick leave, accrued leave, vacation, holiday, termination, unemployment, restrictive covenant, and other benefit plan, policy, trust fund, program, arrangement or payroll practice, whether or not subject to ERISA (including any related funding mechanism now in effect or required in the future), whether formal or informal, oral or written, funded or unfunded, insured or self-insured, in each case, that is sponsored, established, maintained, contributed to or required to be contributed to by any member of the Company Group, or under which any member of the Company Group has any current or potential liability.

1.94 “Environmental Laws” means all applicable Laws relating to pollution or the protection of the environment, the use, storage, handling, release or disposal of, or exposure to any Hazardous Materials, occupational safety and health, or to the protection of human health as it relates to the use, storage, handling, release or disposal of or exposure to any Hazardous Materials.

1.95 “Equity” means, with respect to any Person, any capital stock, membership interests, other share capital, equity or ownership interest or other security of or held by such Person.

1.96 “Equity Value” means six hundred million dollars ($600,000,000.00).

 

A-7


Table of Contents

1.97 “ERISA” means the Employee Retirement Income Security Act of 1974, as amended, and the rules and regulations promulgated thereunder.

1.98 “ERISA Affiliate” means each entity, trade or business that is, or in the past six (6) years, a member of a group described in Section 414(b), (c), (m) or (o) of the Code or Section 4001(b)(1) of ERISA that includes or included any member of the Company Group, or that is, or in the past six (6) years was, a member of the same “controlled group” as any member of the Company Group pursuant to Section 4001(a)(14) of ERISA.

1.99 “Exchange Act” means the Securities Exchange Act of 1934.

1.100 “Existing Company Interests” means the currently outstanding membership interests of the Company.

1.101 “Existing Equityholder Post-Closing Representation” has the meaning set forth in Section 10.21(b).

1.102 “Existing Equityholder Representative” has the meaning set forth in Section 10.22(a).

1.103 “Existing Equityholders” has the meaning set forth in the Preamble.

1.104 “Extended Deadline” has the meaning set forth in Section 7.15(a).

1.105 “Extension Approval End Date” has the meaning set forth in Section 7.15(a).

1.106 “Extension Proposals” has the meaning set forth in Section 7.15(a).

1.107 “Extension Proxy Statement” has the meaning set forth in Section 7.15(a).

1.108 “FAA” has the meaning set forth in Section 4.31(a).

1.109 “FCPA” has the meaning set forth in Section 4.27.

1.110 “Financial Statements” has the meaning set forth in Section 4.8(a).

1.111 “Flow-Thru Entity” means any entity, plan or arrangement that is treated for income Tax purposes as a partnership.

1.112 “Flow-Thru Tax Returns” means income Tax Returns of the Company or its Subsidiaries for which the items of income, deductions, credits, gains or losses are passed through to the direct or indirect equityholders of the applicable entity under applicable Tax Law (including, for the avoidance of doubt, any IRS Form 1065 of the Company or any of its Subsidiaries).

1.113 “Fraud” means, with respect to any Person, an actual and intentional fraud by such Person with respect to the making of representations and warranties contained in this Agreement by such Person and not with respect to any other matters.

1.114 “Governmental Approvals” has the meaning set forth in Section 5.3.

1.115 “Hazardous Material” means any pollutants, contaminants, wastes, or other materials or substances that are regulated or for which liability or standards of conduct may be imposed under any Environmental Law, and shall include without limitation oil, petroleum, petroleum-derived substances, radiation and radioactive materials, polychlorinated biphenyls, urea formaldehyde, perfluoroalkyl and polyfluoroalkyl substances, and asbestos or any materials containing asbestos.

1.116 “HSR Act” has the meaning set forth in Section 4.3(c).

 

A-8


Table of Contents

1.117 “Indebtedness” means with respect to any Person, (a) all obligations of such Person for borrowed money (including amounts by reason of overdrafts and amounts owed by reason of letter of credit reimbursement agreements) including with respect thereto, all interests, fees and costs and prepayment and other penalties, (b) all obligations of such Person evidenced by bonds, debentures, notes or similar instruments, (c) all obligations of such Person under conditional sale or other title retention agreements relating to property purchased by such Person, (d) all obligations of such Person issued or assumed as the deferred purchase price of property or services (other than accounts payable to creditors for goods and services incurred in the ordinary course of business), (e) all Indebtedness of others secured by (or for which the holder of such Indebtedness has an existing right, contingent or otherwise, to be secured by) any lien or security interest on property owned or acquired by such Person, whether or not the obligations secured thereby have been assumed, (f) all obligations of such Person under leases required to be accounted for as capital leases under U.S. GAAP (as defined below), other than any lease obligations which would not have been capitalized under U.S. GAAP before the implementation of ASC 842, (g) any unfunded or underfunded liabilities pursuant to any pension, retirement or nonqualified deferred compensation plan or arrangement, any contributions (other than an employee contribution) required to be made by any member of the Company Group under any Employee Benefit Plan that contains a cash or deferred arrangement intended to qualify under Section 401(k) of the Code for any periods prior to the Closing that have not been remitted to such plan prior to the Closing, any unpaid severance obligations of the Company Group with respect to Company Service Providers terminated prior to the Closing, and any earned but unpaid compensation (including salary, bonuses and paid time off) for any period prior to the Closing Date, in each case, together with the employer portion of any withholding, payroll, employment or similar Taxes, if any, associated therewith and only to the extent not otherwise reflected as Transaction Expenses, and (h) all guarantees of obligations described in clauses (a) through (g) by such Person, and excluding any aircraft lease. For the avoidance of doubt, the Deferred Underwriting Commission shall not be deemed Indebtedness.

1.118 “Insurance Policies” has the meaning set forth in Section 4.25.

1.119 “Intellectual Property” means (together with all rights in or to) all of the following, anywhere in the world: any (a) trademark, service mark, trade name, domain names, trade dress, URLs, social media accounts, logos and other source identifiers, including registration thereof or application for registration therefor, together with the goodwill symbolized by any of the foregoing (“Marks”), (b) patent, patent application (including provisional applications), statutory invention registrations, including all divisionals, continuations, continuations-in-part, renewals, reissues, extensions, certificates of reexamination, utility models and supplementary protection certificates (“Patents”), (c) invention disclosures, trade secret, know-how (clause (c), collectively, “Trade Secrets”), (d) formulae, methods, processes, protocols, specifications, techniques, and other forms of technology (whether or not embodied in any tangible form and including all tangible embodiments of the foregoing, such as laboratory notebooks, samples, studies and summaries), (e) rights in Software, (f) published and unpublished works of authorship, whether copyrightable or not, moral rights and mask works, copyright, copyright registration, application for copyright registration, and (g) other type of proprietary intellectual property right.

1.120 “Intended Tax Treatment” has the meaning set forth in Section 7.11(c).

1.121 “Internal Controls” has the meaning set forth in Section 4.9(a).

1.122 “Investment Company Act” means the Investment Company Act of 1940, as amended.

1.123 “Investment Management Trust Agreement” means the investment management trust agreement, dated May 25, 2021, by and between Buyer and the Trustee.

1.124 “IPO” means the initial public offering of Buyer pursuant to the Prospectus.

1.125 “IRS” means the U.S. Internal Revenue Service, and any successor thereof.

 

A-9


Table of Contents

1.126 “Law” means any domestic or foreign, federal, state, municipality or local law, statute, ordinance, code, common law, act or treaty of any applicable Authority, including rule or regulation promulgated thereunder.

1.127 “Leased Real Property” means all of the Real Property that is leased, subleased or licensed by the Company or a member of the Company Group, pursuant to the Leases.

1.128 “Leases” means each lease, sublease, license or other Contract pursuant to which Real Property is leased, subleased, licensed, used or occupied (together with all modifications, amendments, supplements, replacements, restatements, waivers, side letters and guaranties thereof or thereto) by the Company or a member of the Company Group.

1.129 “Liabilities” means any and all liabilities, debts or obligations of any nature (whether absolute, accrued, contingent or otherwise, whether known or unknown, whether direct or indirect, whether matured or unmatured and whether due or to become due).

1.130 “Lien” means, with respect to any asset, any mortgage, deeds of trust, judgments, lien, license, pledge, charge, security interest, or encumbrance of any kind in respect of such asset, and any conditional sale or voting agreement or proxy, including any agreement to give any of the foregoing.

1.131 “Material Commercial Relationships” has the meaning set forth in Section 4.18(a).

1.132 “Material Contract” has the meaning set forth in Section 4.13(b).

1.133 “Material Suppliers” has the meaning set forth in Section 4.18(a).

1.134 “Money Laundering Laws” has the meaning set forth in Section 4.29.

1.135 “Multiemployer Plan” means each Employee Benefit Plan that is a “multiemployer plan” as defined in Section 3(37) or 4001(a)(3) of ERISA or Section 414(f) of the Code.

1.136 “Net Outstanding Buyer Shares” means a number equal to (a) the number of shares of Buyer Common Stock outstanding as of the date of this Agreement, plus (b) the number of shares of PubCo Class A Common Stock issued pursuant to the Post-Signing PIPE Investment (if any), plus (c) the number of shares of PubCo Class A Common Stock issued pursuant to the conversion of the Bridge Notes, minus (d) the number of shares of Buyer Common Stock redeemed as of the Closing Date pursuant to the Buyer Stock Redemptions;

1.137 “New Buyer Securities” has the meaning set forth in Section 7.3(c)(i).

1.138 “Non-Recourse Parties” has the meaning set forth in Section 10.14.

1.139 “NYSE” means The New York Stock Exchange.

1.140 “NYSE Proposal” has the meaning set forth in Section 7.6(d).

1.141 “Open Source Software” means all Software, documentation or other material that is distributed as “free software,” “open source software” or under a similar licensing or distribution model, including the GNU General Public License (GPL), GNU Lesser General Public License (LGPL), Mozilla Public License (MPL), or any other license described by the Open Source Initiative as set forth on www.opensource.org.

1.142 “Order” means any decree, order, judgment, ruling, writ, judicial or arbitral award, injunction, verdict, determination, binding decision, rule or consent of or by an Authority.

 

A-10


Table of Contents

1.143 “Ordinary Course Tax Sharing Agreement” means any written commercial agreement entered into in the ordinary course of business the principal subject matter of which is not Tax but which contains customary Tax indemnification provisions.

1.144 “Organizational Documents” means, with respect to any Person, its certificate of incorporation and bylaws, operating or limited liability company agreement, limited partnership agreement, memorandum and articles of association or similar organizational documents, in each case, as amended.

1.145 “Outside Closing Date” has the meaning set forth in Section 9.1(c).

1.146 “Owned Intellectual Property” means all Intellectual Property owned or purported to be owned by any member of the Company Group.

1.147 “Payroll Tax Executive Order” means the Presidential Memorandum on Deferring Payroll Tax Obligations in Light of the Ongoing COVID-19 Disaster, as issued on August 8, 2020 and including any administrative or other guidance published with respect thereto by any Authority (including IRS Notice 2020-65).

1.148 “PCAOB” means the Public Company Accounting Oversight Board.

1.149 “PCAOB 2021 Audited Financials” has the meaning set forth in Section 7.6(c).

1.150 “Permits” means all permits, licenses, authorizations, Consents, registrations, concessions, grants, franchises, certificates, waivers and filings issued or required by any Authority under applicable Law.

1.151 “Permitted Liens” means (i) all exceptions, covenants, conditions, restrictions, easements, rights of way encumbrances and other similar matters affecting title to any Leased Real Property which, to the knowledge of the Company, do not materially impair the use or occupancy of such Leased Real Property or the operation of the Business or detract materially from the value or marketability of the assets to which they relate; (ii) mechanics’, carriers’, workers’, repairers’ and similar statutory Liens arising or incurred in the ordinary course of business for amounts that are securing amounts that are not yet past due and payable or that, individually or in the aggregate, are not material in amount; (iii) Liens for Taxes, assessments or governmental charges or levies which are not yet due and payable, that may thereafter be paid without penalty, or which are being contested in good faith by appropriate proceedings (provided appropriate reserves required pursuant to U.S. GAAP have been made in respect thereof); (iv) zoning, building codes and other land use Laws regulating the use or occupancy of the Leased Real Property or the activities conducted thereon which are not violated by the use of the Company Group of such Leased Real Property; (v) ordinary course purchase money Liens and Liens securing rental payments under operating or capital lease arrangements for amounts not yet due or payable; (vi) non-exclusive licenses to Intellectual Property granted in the ordinary course of business; (vii) Liens in respect of pledges or deposits under workers’ compensation Laws, unemployment insurance or other similar legislation, to secure the performance of tenders, statutory obligations, surety and appeal bonds, bids, leases, government contracts, performance and return of money bonds, or to secure liability to insurance carriers; (viii) Liens arising under operating equipment leases in the ordinary course of business; (ix) Liens disclosed in the Company Disclosure Schedules; (x) Liens in favor of the Company Group’s lenders that will be released at Closing following the payment of the related Indebtedness, (xi) Liens granted by or arising through Buyer following the Closing; and (xii) other Liens arising or incurred in the ordinary course of business that do not materially impair the ordinary conduct of business or detract materially from the use, occupancy, value or marketability of the assets to which they relate.

1.152 “Person” means an individual, corporation, partnership (including a general partnership, limited partnership or limited liability partnership), limited liability company, association, trust or other entity or organization, including a government, domestic or foreign, or political subdivision thereof, or an agency or instrumentality thereof.

 

A-11


Table of Contents

1.153 “PIPE Subscription Agreement” has the meaning set forth in Section 7.8(a).

1.154 “Post-Signing PIPE Investment” has the meaning set forth in Section 7.8(a).

1.155 “Post-Transaction Employees” has the meaning set forth in Section 7.13(a).

1.156 “Pre-Closing Tax Period” means any taxable period ending on or before the Closing Date and the portion of any Straddle Period ending on and including the Closing Date.

1.157 “Pre-Repurchase Closing Date Outstanding Units” means 60,000,000, representing the quotient of (i) Equity Value, divided by (ii) $10.00.

1.158 “Privacy Laws” means all applicable Laws pertaining to the access, collection, storage, sharing, securing, distribution, transfer, destruction, processing and use of personal information (including any security breach notification requirements and Laws), in each case, to the extent applicable to the Business.

1.159 “Prospectus” has the meaning set forth in Section 10.13.

1.160 “Proxy Statement” has the meaning set forth in Section 7.6(d).

1.161 “PSP” means the Payroll Support Program under Division A, Title IV, Subtitle B of the CARES Act including Subtitle A of Title IV of Division N of the Consolidated Appropriations Act, 2021 and/or any other extensions, supplements, amendments and/or similar Laws, which provide payroll support to passenger air carriers, cargo air carriers, and certain contractors for the continuation of payment of employee wages, salaries, and benefits.

1.162 “PSP Grant Amount” has the meaning given in Section 4.32.

1.163 “PubCo” has the meaning set forth in the Preamble.

1.164 “PubCo Class A Common Stock” means the shares of class A common stock, par value $0.0001 per share, of PubCo as set forth in the A&R Certificate of Incorporation.

1.165 “PubCo Class B Common Stock” means the shares of class B common stock, par value $0.0001 per share, of PubCo as set forth in the A&R Certificate of Incorporation.

1.166 “PubCo Common Stock” means the shares of PubCo Class A Common Stock and shares of PubCo Class B Common Stock.

1.167 “PubCo Employee Stock Purchase Plan” means the PubCo 2022 Employee Stock Purchase Plan to be adopted by the PubCo at the Closing.

1.168 “PubCo Employee Stock Purchase Plan Proposal” has the meaning set forth in Section 7.6(d).

1.169 “PubCo Equity Incentive Plan” means the PubCo 2022 Equity Incentive Plan to be adopted by the PubCo at the Closing.

1.170 “PubCo Equity Incentive Plan Proposal” has the meaning set forth in Section 7.6(d).

1.171 “PubCo Warrant” means warrants for PubCo Class A Common Stock (which shall be in the identical form of the Buyer Warrants, but in the name of the PubCo).

1.172 “Public Offering Material” has the meaning set forth in Section 7.6(f).

 

A-12


Table of Contents

1.173 “Q3 Financials” has the meaning set forth in Section 7.6(c).

1.174 “Qualified Transferee” has the meaning set forth in Section 7.3(b)(iv).

1.175 “Real Property” means, collectively, all real properties and interests therein (including the right to use), together with all buildings, fixtures, trade fixtures, plant and other improvements located thereon or attached thereto, to the extent constituting real property pursuant to applicable law.

1.176 “Registered Intellectual Property” means Patents, registered Marks, applications to register Marks (excluding applications that have been abandoned), registered copyrights and applications for copyright registration, and registered domain names.

1.177 “Registration Rights Agreement” has the meaning set forth in paragraph E of the recitals.

1.178 “Related Claim” has the meaning set forth in Section 10.16(a).

1.179 “Remedies Exception” means bankruptcy, insolvency, fraudulent transfer, reorganization, moratorium and similar Laws of general applicability relating to or affecting creditors’ rights generally, and subject, as to enforceability to general equity principles (whether considered in a proceeding in equity or at law).

1.180 “Representatives” means, with respect to a Person, such Person’s directors, officers, employees, advisors, agents, consultants, attorneys, accountants, investment bankers or other representatives of such Person.

1.181 “Required Buyer Stockholder Approval” has the meaning set forth in Section 8.1(b).

1.182 “Sanctioned Country” means any country or region that is, or has been in the last five years, the subject or target of a comprehensive embargo under Trade Controls (including the Crimea region of Ukraine, Cuba, Iran, North Korea, Russia, Sudan, Syria, and Venezuela).

1.183 “Sanctioned Person” means any Person that is the subject or target of sanctions or restrictions under Trade Controls, including: (i) any Person listed on any applicable U.S. or non-U.S. sanctions- or export-related restricted party list, including the U.S. Department of the Treasury Office of Foreign Assets Control’s (“OFAC”) Specially Designated Nationals and Blocked Persons List; (ii) any entity that is, in the aggregate, fifty percent (50%) or greater owned, directly or indirectly, or otherwise controlled by a Person or Persons described in clause (i); or (iii) any national of a Sanctioned Country.

1.184 “Sarbanes-Oxley Act” means the Sarbanes-Oxley Act of 2002.

1.185 “SEC” means the U.S. Securities and Exchange Commission.

1.186 “Securities” means, with respect to any Person, (i) any securities (including debt securities) directly or indirectly convertible into or exchangeable or exercisable for any Equity or securities containing any profit participation features, (ii) any rights, warrants or options directly or indirectly to subscribe for or to purchase any Equity or securities containing any profit participation features, or to subscribe for or to purchase any securities (including debt securities) convertible into or exchangeable or exercisable for any Equity or securities containing any profit participation features, (iii) any share appreciation rights, phantom share rights, other rights the value of which is linked to the value of any securities or interests referred to in clauses (i) through (ii) above or other similar rights or (iv) any securities (including debt securities) issued or issuable with respect to the securities or interests referred to in clauses (i) through (iii) above in connection with a combination of shares, recapitalization, merger, consolidation or other reorganization.

1.187 “Securities Act” means the Securities Act of 1933.

 

A-13


Table of Contents

1.188 “Software” means all computer software, including all source code, object or executable code, firmware, software compilations, software implementations of algorithms, software tool sets, compilers, application programming interfaces, data, databases, software models and methodologies, development tools, and programmer comments and annotations, documentation and data relating to the foregoing.

1.189 “Specified Courts” has the meaning set forth in Section 10.16(a).

1.190 “Sponsor” has the meaning set forth in the Preamble.

1.191 “Sponsor Released Claims” has the meaning set forth in Section 10.15(b).

1.192 “Sponsor Releasee” has the meaning set forth in Section 10.15(b).

1.193 “Sponsor Releasees” has the meaning set forth in Section 10.15(b).

1.194 “Sponsor Releasor” has the meaning set forth in Section 10.15(b).

1.195 “Sponsor Releasors” has the meaning set forth in Section 10.15(b).

1.196 “Sponsor Securities” has the meaning set forth in Section 6.3.

1.197 “Sponsor Shares” has the meaning set forth in Section 7.8(c).

1.198 “Sponsor Voting Letter Agreement” has the meaning set forth in Section 7.3(c)(iii).

1.199 “Stockholders Agreement” has the meaning set forth in paragraph E of the recitals.

1.200 “Straddle Period” means any taxable period that begins on or before and ends after the Closing Date.

1.201 “Subsidiary” or “Subsidiaries” means (i) one or more entities of which at least fifty percent (50%) of the capital stock or share capital or other equity or voting securities are Controlled or owned, directly or indirectly, by the respective Person and (ii) any partnership, limited liability company, joint venture or other entity of which the respective Person or any Subsidiary is a general partner, manager, managing member or the equivalent.

1.202 “Tangible Personal Property” means all tangible personal property and interests therein, including manufacturing production devices, machinery, computers and accessories, furniture, office equipment, Aircraft, automobiles, trucks, forklifts and other vehicles owned or leased by the Company and other tangible property.

1.203 “Tax Action” means any Action in respect of Taxes.

1.204 “Tax Receivable Agreement” has the meaning set forth in paragraph F of the Recitals.

1.205 “Tax Return” means any return, information return, declaration, or any similar statement, and any amendment thereto, including any attached schedule and supporting information that is filed or required to be filed with any Taxing Authority in connection with the determination, assessment, collection or payment of a Tax.

1.206 “Tax Sharing Agreement” means any agreement or arrangement pursuant to which any member of the Company Group is or may be obligated to indemnify any Person (other than a member of the Company Group) for, or otherwise pay, any Tax of or imposed on such Person, or pay over to any Person (other than a member of the Company Group) any amount determined by reference to actual or deemed Tax benefits, Tax assets or attributes or Tax savings, other than an Ordinary Course Tax Sharing Agreement.

 

A-14


Table of Contents

1.207 “Tax(es)” means all U.S. federal, state, local, or non-U.S. net or gross income, net or gross receipts, net or gross proceeds, payroll, employment, excise, stamp, occupation, windfall or excess profits, profits, customs, capital stock, withholding, social security, unemployment, real property, personal property (tangible and intangible), sales, use, transfer, value added, alternative or add-on minimum, capital gains, ad valorem, franchise, capital, estimated, goods and services, premium, environmental or other taxes, assessments, duties or similar charges of any kind whatsoever in the nature of tax imposed by or otherwise payable to any Taxing Authority and any escheat and unclaimed property obligations, including all interest, penalties and additions to tax with respect to the foregoing.

1.208 “Taxing Authority” means the IRS and any other Authority responsible for the collection, assessment or imposition of any Tax or the administration of any Law relating to any Tax.

1.209 “Termination Date” has the meaning set forth in Section 7.3(b)(ii).

1.210 “Trade Controls” means all U.S. and non-U.S. Laws relating to (i) economic, trade, and financial sanctions, including those administered and enforced by OFAC, the U.S. Department of State, and the United Nations; (ii) export, import, reexport, transfer, and retransfer controls, including those administered and enforced by the U.S. Department of Commerce Bureau of Industry and Security, U.S. Customs and Border Protection, and the United Nations; (iii) antiboycott requirements; and (iv) the prevention of money laundering.

1.211 “Transaction Expenses” means, collectively, (i) the amount of the unpaid fees, commissions, costs or expenses that have been incurred by the Company Group or Buyer in connection with the negotiation, execution or delivery of this Agreement and the Additional Agreements or the consummation of the transactions contemplated hereby or thereby, including costs and expenses of the Company’s or Buyer’s advisors in relation thereto and the Deferred Underwriting Commission and (ii) any Transfer Taxes. With respect to Buyer, Transaction Expenses shall also include any unpaid operational expenses as of the Closing and any costs or fees incurred by Sponsor in connection with obtaining an affirmative vote for the Extension Proposals, if applicable.

1.212 “Transaction Proposal” has the meaning set forth in Section 7.6(d).

1.213 “Transfer Taxes” means any and all transfer, documentary, sales, use, gross receipts, stamp, registration, value added, recording, escrow and other similar Taxes and fees (including any penalties and interest) incurred in connection with the transactions contemplated by this Agreement.

1.214 “Treasury” has the meaning set forth in Section 4.32.

1.215 “Treasury Regulations” means the regulations promulgated by the U.S. Department of the Treasury pursuant to and in respect of provision of the Code.

1.216 “Trust Account” has the meaning set forth in Section 5.8(a).

1.217 “Trust Fund” has the meaning set forth in Section 5.8(a).

1.218 “Trustee” has the meaning set forth in Section 5.8(a).

1.219 “TSA” has the meaning set forth in Section 4.31(a).

1.220 “U.S. GAAP” means U.S. generally accepted accounting principles, consistently applied.

1.221 “Unaudited Financial Statements” has the meaning set forth in Section 4.8(a).

1.222 “Waiving Parties” has the meaning set forth in Section 10.21(a).

 

A-15


Table of Contents

1.223 “Warrant Agent” means Continental Stock Transfer & Trust Company.

1.224 “Warrant Agreement” means the Warrant Agreement, dated as of May 28, 2021, between the Warrant Agent and Buyer.

ARTICLE II

PURCHASE AND SALE TRANSACTIONS

2.1 Existing Company Interests Re-classification; Purchase and Sale of Common Units; Conversion of Buyer Stock; Issuance of PubCo Stock. Upon the terms and subject to the conditions set forth in this Agreement, at the Closing:

(a) The Existing Company Interests held by the Existing Equityholders shall automatically be re-classified into an aggregate number of Common Units equal to the Pre-Repurchase Closing Date Outstanding Units, with each Existing Equityholder holding such number of Common Units equal to the total number of Pre-Repurchase Closing Date Outstanding Units multiplied by the percentage set forth next to such Existing Equityholder’s name on Schedule I, in each case free and clear of all Liens other than restrictions pursuant to the Company’s Organizational Documents, applicable securities Laws, this Agreement and the Additional Agreements. Following such re-classification, any certificates that may be outstanding evidencing ownership of Existing Company Interests shall be of no further force or effect;

(b) Buyer shall contribute to the Company the Closing Date Cash Contribution Amount (or, in the case of clause (c) of the definition thereof, the Buyer shall be deemed to have contributed to the Company) and, in consideration thereof, the Company shall issue to Buyer a number of Common Units equal to the number of Net Outstanding Buyer Shares, free and clear of all Liens other than restrictions pursuant to the Company’s Organizational Documents, applicable securities Laws, this Agreement and the Additional Agreements;

(c) Immediately following the transaction set forth in Section 2.1(b), at the election of the Existing Equityholders, the Company shall repurchase an aggregate number of Common Units from the Existing Equityholders equal to the Closing Date Cash Repurchase Amount divided by ten dollars ($10.00) per unit (such number, the “Closing Date Repurchased Units”), with each Existing Equityholder selling such number of Common Units equal to the total number of Closing Date Repurchased Units multiplied by the percentage set forth next to such Existing Equityholder’s name on Schedule I, for a per Common Unit purchase price of ten dollars ($10.00) per unit (the “Closing Date Repurchase”);

(d) Immediately following the transaction set forth in Section 2.1(c), the Company shall make payments of the Transaction Expenses that remain unpaid as of the Closing by wire transfer of immediately available funds on behalf of the Company and Buyer to the Persons to whom such amounts are owed;

(e) Simultaneously with the transaction set forth in Section 2.1(a), Buyer will file the A&R Certificate of Incorporation with the Delaware Secretary of State;

(f) As of immediately prior to the Delaware Secretary of State’s acceptance of the A&R Certificate of Incorporation, each share of Buyer Class B Common Stock issued and outstanding immediately prior to the Closing will automatically convert into one (1) share of Buyer Class A Common Stock pursuant to Section 4.3(b)(i)(B) of Buyer’s Existing Certificate of Incorporation;

(g) Immediately following the Delaware Secretary of State’s acceptance of the A&R Certificate of Incorporation, PubCo shall (i) issue, to the Existing Equityholders, a number of shares of PubCo Class B Common Stock equal to the Closing Date Stock Consideration free and clear of all Liens other than restrictions pursuant to PubCo’s Organizational Documents in exchange for the payment to PubCo by each such Existing

 

A-16


Table of Contents

Equityholder of adequate consideration, and (ii) make appropriate book entries to the accounts designated in writing by the Existing Equityholders at least five (5) Business Days prior to Closing evidencing the issuances to the Existing Equityholders of PubCo Class B Common Stock; and

(h) The parties acknowledge, by way of an example, as a result of the transactions contemplated by this Section 2.1, that as of immediately following the Closing (including the Closing Date Repurchase), and assuming that (i) the number of shares redeemed pursuant to the Buyer Stock Redemption is 12,500,000, (ii) the Bridge Notes convert into 8,500,000 shares of PubCo Class A Common Stock at Closing, (iii) a PIPE Subscription Agreement for a Post-Signing PIPE Investment of $15,000,000 is obtained after the date hereof and is funded in an aggregate amount equal to $15,000,000 at the Closing, and (iv) based on the foregoing, the Closing Date Cash Repurchase Amount is equal to $40,000,000 (such that the number of Closing Date Repurchased Units is 4,000,000):

(i) the Existing Equityholders will hold, in the aggregate, 56,000,000 shares of PubCo Class B Common Stock and 56,000,000 Common Units;

(ii) PubCo will hold 25,625,000 Common Units; and

(iii) public holders of PubCo (including investors in the Post-Signing PIPE Investment and the Bridge Notes) will hold, in the aggregate, 25,625,000 shares of PubCo Class A Common Stock (which includes 5,625,000 shares of PubCo Class A Common Stock to be held by Sponsor).

2.2 Buyer Warrants. Immediately following the Delaware Secretary of State’s acceptance of the A&R Certificate of Incorporation, and without any action on the part of any holder of a Buyer Warrant, each Buyer Warrant that is issued and outstanding immediately prior to the Closing shall be converted into a corresponding PubCo Warrant exercisable for PubCo Class A Common Stock in accordance with its terms and, in accordance with the terms of the A&R Operating Agreement, Buyer and the Company shall enter into the Warrant Agreements (as defined in the A&R Operating Agreement).

2.3 Directors and Officers of PubCo. Immediately after the Closing, (a) PubCo’s board of directors shall consist of the directors as set forth in Section 3 of the Stockholders’ Agreement, and (b) the officers of the Company shall be the officers set forth on Schedule 2.3 until the earlier of their resignation or removal or until their respective successors are duly appointed.

2.4 Closing; Closing Date. Unless this Agreement is earlier terminated in accordance with Article IX, the closing of the transactions contemplated by this Agreement (the “Closing”) shall take place by conference call and exchange of signature pages by e-mail, facsimile or electronic transmission on 10:00 a.m. New York time on a date no later than two (2) Business Days after the satisfaction or waiver of all the conditions set forth in Article VIII, or at such other place and time as the Company and Buyer may mutually agree upon. The date on which the Closing actually occurs is hereinafter referred to as the “Closing Date.” In the event that all of the conditions set forth in Article VIII have been satisfied or waived such that the Closing would occur pursuant to this Section 2.4, but the Company notifies Buyer in writing that PubCo would not be able to satisfy its requirements to file the Closing Form 8-K within four (4) Business Days following the Closing because the Company cannot provide financial statements that are compliant with Regulation S-X of the SEC that are required to be filed with such Closing Form 8-K, then the Closing shall be delayed until such time as the Company is able to provide such financial statements, but in no event past the Outside Closing Date, and the Company shall use its reasonable best efforts to provide such compliant financial statements as promptly as practicable.

2.5 Taking of Necessary Action; Further Action.

(a) At the Closing, each of the Existing Equityholders, the Company, Sponsor and PubCo shall duly execute and deliver each of the Additional Agreements (other than the Bridge Notes and any PIPE Subscription Agreements) to which it is a party.

 

A-17


Table of Contents

(b) If, at any time after the Closing, any further action is necessary or desirable to carry out the purposes of this Agreement and the Additional Agreements, each of PubCo, Sponsor, the Existing Equityholders and the Company shall take all such lawful and necessary action to carry out such purposes, so long as such action is not inconsistent with this Agreement.

2.6 Withholding. Buyer and the Company shall be entitled to deduct and withhold (or cause to be deducted and withheld) from any amount otherwise payable under this Agreement such amounts as are required to be deducted and withheld with respect to the making of such payment under the Code or any other provision of applicable Tax Laws, and shall remit any such deducted and withheld amounts to the appropriate Taxing Authority as required by all applicable Tax Laws. To the extent that such withheld amounts are paid over to or deposited with the applicable Taxing Authority, such withheld amounts shall be treated for all purposes of this Agreement as having been paid to the Person in respect of which such deduction and withholding were made. Prior to undertaking any such deduction or withholding pursuant to this Section 2.6, Buyer shall provide reasonable advance notice to the Person in respect of whom any such deduction or withholding (other than any deduction or withholding resulting from the failure of any Existing Equityholder to provide an IRS Form W-9 or any compensation-related deduction or withholding, provided that sufficient opportunity was given to such Person to provide such forms or other documentation) is required and cooperate in good faith with such Person to obtain any reduction or relief from any such deduction or withholding.

ARTICLE III

REPRESENTATIONS AND WARRANTIES OF THE EXISTING EQUITYHOLDERS

Each Existing Equityholder, severally and not jointly, hereby represents and warrants to Buyer as follows.

3.1 Corporate Existence and Power. Such Existing Equityholder that is not an individual is duly organized, validly existing and in good standing (to the extent such concept applies) under the laws of the jurisdiction in which such Existing Equityholder was formed.

3.2 Authorization. The execution, delivery and performance by such Existing Equityholder of this Agreement and the Additional Agreements to which it is, or at the Closing will be, a party and the consummation by such Existing Equityholder of the transactions contemplated hereby and thereby are within the respective limited liability company, corporate or powers of such Existing Equityholder (if applicable) and have been duly authorized by all necessary action on the part of such Existing Equityholder (if applicable). This Agreement constitutes, and, upon their execution and delivery, each of the Additional Agreements to which such Existing Equityholder is a party will, assuming due authorization and execution by each other party hereto and thereto, constitute, a valid and legally binding agreement of such Existing Equityholder, as applicable, enforceable against such Existing Equityholder in accordance with their respective terms, subject to the Remedies Exception.

3.3 Title to the Existing Company Interests. As of the date of this Agreement, such Existing Equityholder is the sole owner of record of and beneficially owns the Existing Company Interests set forth next to such Existing Equityholder’s name on Schedule 3.3. and such Existing Equityholder has good and marketable title to such Existing Company Interests, free and clear of all Liens other than restrictions pursuant to the Company’s Organizational Documents and securities Laws.

3.4 Non-Contravention. Assuming the accuracy of the representations and warranties in Sections 4.4 and 5.4 the execution, delivery or performance by such Existing Equityholder of this Agreement or any Additional Agreements to which it is, or is specified to be, a party does not or will not (a) contravene or conflict with any Organizational Documents of such Existing Equityholder or any of its Affiliates, (b) assuming all of the Company Governmental Approvals are obtained and any applicable waiting periods referred to herein have expired, violate any provision of any Law or Order binding upon or applicable to such Existing Equityholder or

 

A-18


Table of Contents

its Affiliates, (c) constitute a default under or breach of (with or without the giving of notice or the passage of time or both) or violate or give rise to any right of termination, cancellation, amendment or acceleration of any right or obligation of such Existing Equityholder or its Affiliates or (d) result in the creation or imposition of any Lien (except for Permitted Liens) on any of the Existing Company Interests, in each case, except as would not be reasonably expected to materially delay or prevent the consummation of the transactions contemplated hereunder.

3.5 Finders Fees. Except as set forth on Schedule 3.5, with respect to the transactions contemplated by this Agreement or the Additional Agreements, there is no investment banker, broker, finder or other intermediary which has been retained by or is authorized to act on behalf of such Existing Equityholder or any of its Affiliates who might be entitled to any fee or commission from Buyer or the Company or any of its Subsidiaries in connection with the consummation of the transactions contemplated by this Agreement.

ARTICLE IV

REPRESENTATIONS AND WARRANTIES OF THE COMPANY

The Company hereby represents and warrants to Buyer as follows (the parties agree that any reference in a particular Section in the disclosure schedules delivered by the Company to Buyer as of the date hereof (the “Company Disclosure Schedules”) shall be deemed to be an exception to the representations and warranties of the Company that are contained in the corresponding Section of this Article IV; provided, that, where it is apparent on the face of a disclosure under a particular section of the Company Disclosure Schedules that such disclosure is relevant to the matters described under any other Sections of this Article IV, such disclosure shall also be deemed to be made to such other Sections):

4.1 Corporate Existence and Power. The Company is a limited liability company duly formed, validly existing and in good standing under the Laws of the State of North Carolina and its Subsidiaries are duly organized, validly existing and in good standing (to the extent that such concept applies) under the laws of the jurisdiction in which they were formed, except as would not be reasonably expected to, individually or in the aggregate, be material to the Company Group. Each member of the Company Group has the requisite power and authority, corporate and otherwise, to own and operate its properties and assets and to carry on the Business as presently conducted, except as would not be reasonably expected to, individually or in the aggregate, be material to the Company Group. Each member of the Company Group is duly licensed or qualified to do business and is in good standing in each jurisdiction in which the properties owned or leased by it or the operation of its business as currently conducted makes such licensing or qualification necessary, except where the failure to be so licensed or qualified has not been and would not reasonably be expected to, individually or in the aggregate, be material to the Company Group. Schedule 4.1 lists all jurisdictions in which each member of the Company Group is qualified to conduct the business. Copies of Organizational Documents of each member of the Company Group have heretofore been made available to Buyer, and such copies are each true and complete copies in all material respects of such instruments as amended and in effect on the Effective Date.

4.2 Authorization. The execution, delivery and performance by the Company of this Agreement and the Additional Agreements to which it is, or will be at the Closing, a party and the consummation by the Company of the transactions contemplated hereby and thereby is within the limited liability company power of the Company, and have been duly authorized by all necessary action on the part of the Company. This Agreement constitutes, and, upon their execution and delivery, each of the Additional Agreements to which the Company is a party, assuming due authorization and execution by each other party hereto and thereto, will constitute, a valid and legally binding agreement of the Company, as applicable, enforceable against the Company in accordance with their respective terms subject to the Remedies Exception.

4.3 Governmental Authorization. Neither the execution, delivery nor performance by the Company of this Agreement or any Additional Agreements to which it is a party requires any Consent by or in respect of, or

 

A-19


Table of Contents

registration, declaration or filing with, any Authority other than (a) compliance with any applicable requirements of the Exchange Act or the Securities Act, (b) the appropriate filings and approvals under the rules of NYSE, (c) compliance with any applicable requirements of the Hart-Scott-Rodino Antitrust Improvements Act of 1976, as amended (“HSR Act”) and (d) other actions or filings the absence or omission of which would not, individually or in the aggregate be reasonably expected to prevent or materially delay the Company’s ability to consummate the transactions contemplated hereunder (a “Company Impairment Effect”) (each of the foregoing clauses (a)  through (d), a “Company Governmental Approval”).

4.4 Non-Contravention. Except as set forth on Schedule 4.4, none of the execution, delivery or performance by the Company of this Agreement or any Additional Agreements to which it is a party does or will (a) contravene or conflict with the respective Organizational Documents of the Company, (b) assuming all of the Company Governmental Approvals are obtained and any applicable waiting periods referred to herein have expired, violate any provision of any Law or Order binding upon or applicable to any member of the Company Group, (c) except for the Contracts listed on Schedule 4.4 requiring a Consent of any Person, constitute a default under or breach of (with or without the giving of notice or the passage of time or both) or violate or give rise to any material right of termination, cancellation, amendment or acceleration of any right or obligation of any member of the Company Group, (d) result in the creation or imposition of any Lien (except for Permitted Liens) on any of the Existing Company Interests, or (e) result in the creation or imposition of any Lien (except for Permitted Liens) on any member of the Company Group’s material assets, in the cases of (b) through this clause (e), except as would not be reasonably expected to have, individually or in the aggregate, a Company Material Adverse Effect.

4.5 Capital Structure.

(a) Capitalization. As of the date of this Agreement, all of the issued and outstanding Existing Company Interests (i) have been duly authorized and validly issued, are fully paid and non-assessable, and have not been issued in violation of any preemptive or similar rights of any Person, and (ii) are owned legally and of record by the Persons and in the amounts set forth on Schedule 4.5(a). As of the date of this Agreement, the Existing Company Interests are the only outstanding Securities of the Company and no Person has the right to obtain, through Contract or otherwise, any Securities of the Company.

(b) Schedule 4.5(b) sets forth the name of each Subsidiary of the Company, and with respect to each Subsidiary, its jurisdiction of organization, its authorized shares or other Securities (if applicable), and the number of issued and outstanding shares or other Securities and the record holders thereof. Except as set forth on Schedule 4.5(b), (i) All of the outstanding Securities of each Subsidiary of the Company are duly authorized and validly issued, duly registered and non-assessable (if applicable), were offered, sold and delivered in material compliance with all applicable securities Laws, and are owned by a member of the Company Group free and clear of all Liens (other than those, if any, imposed by such Subsidiary’s Organizational Documents or applicable securities Laws); (ii) there are no Contracts to which the Company or any of its Affiliates is a party or bound with respect to the voting (including voting trusts or proxies) of the shares or other Securities of any Subsidiary of the Company other than the Organizational Documents of the Company and any such Subsidiary; (iii) the Company does not own or have any rights to acquire, directly or indirectly, any shares or other Securities of, or otherwise Control, any Person; (iv) none of the Company or any of its Subsidiaries is a participant in any joint venture, partnership or similar arrangement; and (v) no member of the Company Group has made any loan or capital contribution or otherwise made funds available to any other Person and there is no outstanding contractual obligation of any member of the Company Group to make a loan or capital contribution or otherwise provide funds to any other Person.

4.6 Assumed Names. Since January 1, 2019, no member of the Company Group has used any name other than “flyExclusive” to conduct the Business. Each member of the Company Group has filed appropriate “doing business as” certificates in all applicable jurisdictions with respect to itself, except as would not be reasonably expected to, individually or in the aggregate, be material to the Company Group, taken as a whole.

 

A-20


Table of Contents

4.7 Reserved.

4.8 Financial Statements.

(a) Schedule 4.8(a) includes (i) the audited consolidated financial statements of the Company as of and for the fiscal years ended December 31, 2020 and December 31, 2021, consisting of the audited consolidated balance sheets as of such dates, the audited consolidated income statement for the twelve (12) month periods ended on such dates, the audited consolidated statement of members’ capital and the audited consolidated cash flow statements for the twelve (12) month periods ended on such dates (the “Audited Financial Statements”) and (ii) the unaudited consolidated financial statements of the Company as of and for the six (6) month period ended June 30, 2022 (the “Balance Sheet Date”) consisting of the unaudited consolidated balance sheets as of such date, the unaudited consolidated income statement for the six (6) month period ended June 30, 2022, and the unaudited consolidated cash flow statements for the six (6) month period ended June 30, 2022 (the “Unaudited Financial Statements” and all financial statements referred to in this Section 4.8(a) collectively, the “Financial Statements”).

(b) The Financial Statements fairly present in all material respects, in accordance with U.S. GAAP applied on a consistent basis in all material respects throughout the covered periods, the financial position of the Company as of the dates thereof and the results of operations of the Company for the periods reflected therein. The Financial Statements (i) have been prepared based on the books and records of the Company Group (except, in the case of the Unaudited Financial Statements, for the absence of footnotes and other presentation items and normal year-end adjustments) and (ii) have been prepared in accordance with the Company’s reporting and accounting policies and in accordance with U.S. GAAP and in accordance with Regulation S-X of the SEC (except, in the case of the Unaudited Financial Statements, for the absence of footnotes and other presentation items and normal year-end adjustments).

(c) Except as specifically disclosed, reflected or adequately reserved against on the Company Balance Sheet, and for Liabilities of a similar nature and in similar amounts incurred in the ordinary course of business since the Balance Sheet Date, as of the date of this Agreement there are no material Liabilities of any nature (whether accrued, fixed or contingent, liquidated or unliquidated, asserted or unassisted or otherwise) that would be required to be set forth on the Company Balance Sheet (in accordance with U.S. GAAP), except for Liabilities (i) reflected or reserved for on the Financial Statements or disclosed in the notes thereto, (ii) that have arisen since the Balance Sheet Date in the ordinary course of the Company Group, (iii) that will be discharged or paid off prior to or at the Closing, (iv) arising under this Agreement or the performance by the Company Group of its obligations hereunder, (v) that are disclosed in the Schedules to this Agreement, (vi) arise from or related to executory contractual obligations of the Company Group, or (vii) that have not been, and would not reasonably be expected to be, individually or in the aggregate, material to the Company Group, taken as a whole.

(d) Except as set forth on Schedule 4.8(d), there are no Change in Control Payments.

4.9 Internal Controls. The Company maintains a system of internal accounting controls designed to provide reasonable assurances regarding the reliability of financial reporting and the preparation of the Financial Statements in accordance with U.S. GAAP (“Internal Controls”). The Internal Controls that are designed to provide, in all material respects, reasonable assurance that (i) transactions are executed only in accordance with the Company management’s general or specific authorization; and (ii) transactions are recorded as necessary to permit preparation of the Financial Statements and to maintain accountability for the Company’s assets. Neither the Company nor an independent auditor of the Company has identified or been made aware of (i) any significant deficiency or material weakness in the system of Internal Controls utilized by the Company, (ii) any fraud, whether or not material, that involves the Company’s management or other employees who have a role in the preparation of the Financial Statements or the Internal Controls utilized by the Company, or (iii) any claim or allegation regarding any of the foregoing.

 

A-21


Table of Contents

4.10 Absence of Certain Changes. Since the Balance Sheet Date to the date of this Agreement, other than COVID-19 Measures or in connection with the transactions contemplated by this Agreement and the Additional Agreements, the Company Group has conducted the Business in the ordinary course in all material respects and no member of the Company Group has taken any action that would, after the Effective Date, be prohibited or omitted to take any action that would, after the Effective Date, be required, as the case may be, by Section 7.1(b). Since the Balance Sheet Date, there has been no Company Material Adverse Effect.

4.11 Properties; Title to the Company Groups Assets. Except as disclosed on Schedule 4.11:

(a) The material items of Tangible Personal Property have no material defects, are, in all material respects, in good operating condition and repair and function in accordance with their intended uses (ordinary wear and tear excepted) and have been properly maintained, and are suitable for their present uses and meet all specifications and warranty requirements with respect thereto, in each case, except as would not be reasonably expected to, individually or in the aggregate, be material to the Company Group.

(b) Except with respect to Intellectual Property, (i) the Company Group has good, valid and marketable title in and to, or in the case of leases for personal property and the assets which are leased or licensed pursuant to Contracts, a valid leasehold interest or license in or a right to use, all of its assets reflected on the Company Balance Sheet or acquired after Balance Sheet Date, except as would not reasonably be expected to, individually or in the aggregate, be material to the Company Group, (ii) and except as would not be reasonably expected to, individually or in the aggregate, be material to the Company Group, no such asset is subject to any Liens other than Permitted Liens, and (iii) and except as would not be reasonably expected to, individually or in the aggregate, be material to the Company Group, taken as a whole, the Company Group’s assets constitute all of the assets of any kind or description whatsoever, including goodwill, for the Company Group to operate the Business immediately after the Closing in the same manner as the Business is currently being conducted.

(c) The assets of the Company Group constitute all of the material assets and rights that are reasonably necessary to permit Buyer to conduct the Business immediately following the Closing in the same manner as conducted by the Company Group during the 12-month period immediately preceding the Closing Date, in all material respects.

4.12 Litigation. Except as disclosed on Schedule 4.12, there is no, and since January 1, 2019 there has been no, Action pending against, or to the knowledge of the Company, threatened against, the Company Group or any of its respective officers or directors before any Authority or which in any manner challenges or seeks to prevent, enjoin, alter or delay the transactions contemplated hereby or by the Additional Agreements, in each case, except as would not reasonably be expected to, individually or in the aggregate, be material to the Company Group, taken as a whole. There are no outstanding settlement agreements or similar written agreements with any Authority or outstanding Orders that would reasonably be expected to, individually or in the aggregate, have a Company Impairment Effect.

4.13 Contracts.

(a) Except as disclosed on Schedule 4.13(a), none of the Company Group is party to or bound by:

(i) any Contract that requires annual payments or expenses by, or annual payments or income to, the Company Group of $250,000 or more;

(ii) any Employee Benefit Plan, Contract, or other agreement with any Company Service Provider or other Person, under which any member of the Company Group is obligated (A) to provide annual compensation of at least $100,000, (B) to provide payment upon the termination of any Company Service Provider, or (C) to provide a payment, benefit, or accelerated vesting upon the execution of this Agreement or the Closing or in connection with any of the transactions contemplated by this Agreement;

 

A-22


Table of Contents

(iii) any collective bargaining agreement or other agreement or Contract with any labor union, works council, bargaining representative, or any other similar employee or labor organization applicable to any Company Service Provider;

(iv) any Contract creating a material joint venture, strategic alliance, limited liability company or partnership agreement (including the ownership of any aircraft);

(v) any Contract or series of related Contracts, within the past three (3) years, relating to the acquisition of, investment in, or disposition of any material business, Securities or assets of the Company Group or any other Person (whether by merger, sale of Securities, sale of assets or otherwise);

(vi) any Contract (A) for a licensing agreement for material Owned Intellectual Property licensed by any member of the Company Group other than non-exclusive licenses granted by such member of the Company Group in the ordinary course of business, (B) for a license agreement for Intellectual Property licensed by a third party that is material to the Business other than “shrink wrap,” off-the-shelf, or other publicly or commercially available licenses for which a member of the Company Group pays a license fee of no more than $250,000 in the aggregate annually, and (C) whereby the Company Group is restricted in the ability to use or enforce any Owned Intellectual Property, including settlement agreements;

(vii) any Contract that (A) relates to secrecy, confidentiality and nondisclosure obligations that restrict the conduct of the Company Group (except for such Contracts entered into in the ordinary course of business), (B) restricts the Company Group’s ability to compete in any line of business or with any Person, (C) contains exclusivity obligations, “most favored nation” provisions or other similar restrictions, rights or obligations, binding on the Company Group;

(viii) any Contract with an Authority;

(ix) any Contract providing for material guarantees, indemnification arrangements and other hold harmless arrangements made or provided by the Company Group to a third party other than any indemnity or similar provisions incidental to any Contract entered into by the Company Group in the ordinary course of business;

(x) any Contract to which any Existing Equityholder is a party;

(xi) any Contract (excluding aircraft leases entered into in the ordinary course of business) that provides for the ownership of, leasing of, title to, use of, or any leasehold or other interest in any real or personal property that involves aggregate base rental payments in excess of $100,000 in any calendar year;

(xii) any Contract relating to outstanding Indebtedness, including financial instruments of indenture or security instruments (typically interest-bearing) such as notes, mortgages, loans and lines of credit, except any such Contract with an aggregate outstanding principal amount not exceeding $250,000;

(xiii) any Contract relating to the voting or control of the Securities of the Company Group or the election of directors of the Company (other than the Organizational Documents of the Company Group);

(xiv) any Contract that can be terminated, or the provisions of which are altered, as a result of the consummation of the transactions contemplated by this Agreement or any of the Additional Agreements to which the Company Group is a party; and

(xv) any Contract with a Material Commercial Relationship.

(b) Except for any Material Contract that has terminated or will terminate upon the expiration of the stated term thereof prior to the Closing Date and except as would not reasonably be expected to, individually or

 

A-23


Table of Contents

in the aggregate, result in a material liability to the Company Group, taken as a whole, as of the date of this Agreement, each Contract disclosed or required to be disclosed pursuant to this Section 4.13 (each, a “Material Contract”) represents the valid and binding obligations of the Company or one of its Subsidiaries party thereto and, to the knowledge of the Company, represents the valid and binding obligations of the other parties thereto, and is in full force and effect, and neither the Company Group nor, to the knowledge of the Company, any other party thereto, is in material breach or default (whether with or without the passage of time or the giving of notice or both) under the terms of any such Material Contract. The Company has provided to Buyer true and correct copies of each written Material Contract and a summary of the material terms of any oral Material Contract as of the date of this Agreement. None of the Company Group has received any written, or to the knowledge of the Company, oral notice to terminate any Material Contracts or to amend or not renew any type of Material Contract as defined in Sections 4.13(a)(i), 4.13(a)(iv), 4.13(a)(vi), or 4.13(a)(xv).

4.14 Licenses and Permits. Schedule 4.14 lists each material Permit held by the Company Group, affecting, or relating to, the Business or any member of the Company Group, together with the name of the Authority issuing the same. Such Permits are valid and in full force and effect in all material respects, and none of such Permits will, assuming the related third party Consent has been obtained or waived prior to the Closing Date, if applicable, be terminated or become terminable as a result of the transactions contemplated hereby, except, in each case, as would not reasonably be expected to, individually or in the aggregate, be material to the Company Group. The Company Group has all material Permits necessary to operate the Business in the manner in which it is now operated, except where the absence of such permit would not be material to the Company Group, taken as a whole.

4.15 Compliance with Laws. Except where such violation has not been material to the Company Group, taken as a whole, no member of the Company Group is in violation of, and since January 1, 2019 has not violated any Law or Order, and to the knowledge of the Company, since January 1, 2019 the Company Group has not received any subpoenas by any Authority.

4.16 Intellectual Property.

(a) Schedule 4.16 sets forth a true, correct and complete list of all Registered Intellectual Property owned or purported to be owned by any member of the Company Group (whether exclusively or jointly with another Person), specifying as to each, as applicable: (i) the nature of such Intellectual Property (e.g., whether a patent, trademark, copyright, or domain name); (ii) the owner(s) of such Intellectual Property, (iii) the jurisdictions by or in which such Intellectual Property has been issued or registered or in which an application for such issuance or registration has been filed; and (iv) the applicable registration or serial number of such Intellectual Property.

(b) The Company Group exclusively owns all right, title and interest to and in all Owned Intellectual Property free and clear of all Liens, except for Permitted Liens, and has the right to use all other Intellectual Property used in or necessary for the operation of the Business.

(c) (i) Since January 1, 2019, the Company Group (A) has not been charged in writing with, or been a defendant, in any Action, and (B) has not received any written notice relating to any actual, alleged or suspected infringement, misappropriation or violation of any Intellectual Property of any third party by the Company Group; (ii) there is no other claim currently pending against the Company Group of infringement of any Intellectual Property of a third party by the Company Group; and (iii) to the knowledge of the Company, there is currently no continuing, and since January 1, 2019 there has not been any, infringement, misappropriation, or violation by any other Person of any Owned Intellectual Property.

(d) To the knowledge of the Company, neither the conduct of the Business nor the current use by the Company Group of any Owned Intellectual Property infringes, misappropriates, or violates, and has not since January 1, 2019 infringed, misappropriated, or violated, the Intellectual Property of any third party except as

 

A-24


Table of Contents

would not reasonably be expected to, individually or in the aggregate, be material to the Company Group, taken as a whole.

(e) All employees, agents, consultants or contractors of the Company Group who have contributed to or participated in the creation or development of any material Intellectual Property for the Company Group either: (i) are parties to a written, valid and enforceable “work-for-hire” agreements under which a member of the Company Group is deemed to be the owner or author of all Intellectual Property rights created or developed by such Person; or (ii) have executed a written assignment in favor of the Company Group of all right, title and interest in and to all Intellectual Property created or developed by such Person.

(f) None of the execution, delivery or performance by the Company Group of this Agreement or any of the Additional Agreements to which the Company Group is a party or the consummation by the Company Group of the transactions contemplated hereby or thereby will cause any material item of Intellectual Property owned or licensed by the Company Group immediately prior to the Closing to not be owned or licensed by the Company Group on substantially the same terms and conditions immediately following the Closing, except as would not be reasonably expected to, individually or in the aggregate, be material to the Company Group, taken as a whole.

(g) The Company Group has taken reasonable measures to safeguard and maintain the confidentiality of all Trade Secrets and other Owned Intellectual Property that are confidential and material to the operation of the Business.

(h) No source code of Software comprising Owned Intellectual Property has been (i) provided, licensed or made available to any Person, except for employees, contractors and consultants engaged by the Company Group with a need to access it in the ordinary course of business that are subject to nondisclosure agreements protecting the Company Group’s rights therein; (ii) deposited into escrow for the benefit of any Person; or (iii) released from escrow to any Person due to obligations under any source code escrow agreement.

(i) The Company Group does not use Open Source Software in a manner that would (i) require any member of the Company Group to distribute any source code of Software comprising Owned Intellectual Property to any third party, (ii) create obligations for any member of the Company Group to grant, or purport to grant, to any third party any patent rights (including any patent non-asserts or patent licenses) under any Owned Intellectual Property, or (iii) impose any present economic limitations on any Company Group member’s commercial exploitation of any Owned Intellectual Property.

4.17 Information Technology and Data Matters.

(a) Except as set forth on Schedule 4.17(a), all Computer Systems are in good operating condition and operate in accordance with their applicable documentation in all material respects. To the knowledge of the Company, none of the Computer Systems contains any Disabling Code. The Company Group employs commercially reasonable protection and security measures (including commercially reasonable physical, organizational and technological measures) designed to protect the confidentiality, integrity and security of the Computer Systems and designed to detect and safeguard against Disabling Code affecting the Company Group’s Business operations. To the knowledge of the Company, there have been no (i) successful unauthorized intrusions or breaches of the security of the Computer Systems, (ii) prolonged periods of unscheduled unavailability of the Computer Systems, or (iii) failures, breakdowns or continued substandard performance of the Computer Systems, in each case that have caused any substantial disruption or interruption in or use of the Computer Systems as a whole or with respect to any portion thereof.

(b) Except as set forth on Schedule 4.17(b), the Company Group complies with, and has complied with, all Data Security Requirements in all material respects. Neither the execution and delivery of this Agreement nor the consummation of the Closing will result in a material breach or violation of, or constitute a default under, any Data Security Requirement, except as would not be reasonably expected to, individually or in the aggregate, be

 

A-25


Table of Contents

material to the Company Group, taken as a whole. To the knowledge of the Company, no member of the Company Group has experienced any breach of security, phishing incident, ransomware or malware attack, or other incident in which confidential information, Trade Secrets, or personal information maintained in connection with the Company Group’s Business operations was or may have been accessed, disclosed, or exfiltrated in an unauthorized manner, except as would not be, individually or in the aggregate, be material to the Company Group, , and no member of the Company Group has received any written notices or complaints from any Person or been the subject of any Action with respect thereto.

4.18 Material Commercial Relationships.

(a) Schedule 4.18 sets forth (i) the ten (10) largest vendors to the Company Group for the twelve (12) month period ended December 31, 2021 and the six (6) month period ended June 30, 2022 determined based on the aggregate amount paid by the Company Group to such providers in the relevant periods (the “Material Suppliers”) and (ii) the ten (10) largest customers of the Company Group for the twelve (12) month period ended December 31, 2021 and the six (6) month period ended June 30, 2022, determined based on the aggregate amount paid by such customer to the Company Group in the relevant periods (together with the Material Suppliers, the “Material Commercial Relationships”).

(b) As of the date hereof, no Material Commercial Relationship has ceased doing business with the Company Group and no member of the Company Group has received any written, or to the knowledge of the Company, oral notice, or otherwise agreed to, (i) terminating, cancelling or discontinuing its relation with the Company Group, (ii) materially reducing its purchase of services or goods from the Company Group or materially reducing its sale of goods or services to the Company Group, in each case, relative to the levels achieved during the twelve (12) month period ended December 31, 2021, or (iii) altering or modifying (whether related to payment terms, price, duration or otherwise) in any material adverse respect the terms upon which it is willing to do business with the Company Group or otherwise materially and adversely modifying its relationship with the Company Group. To the knowledge of the Company, no Material Commercial Relationship intends to terminate, cancel or discontinue or otherwise terminate or materially and adversely modify its relationship with the Company Group.

4.19 Employees.

(a) The Company has delivered a true and accurate list, as of the date hereof, of each Company Service Provider who is currently employed by, or is actively providing services to, the Company Group, together with such individual’s title or position, employing entity, work location, full-time or part-time status, current rate of hourly wage or salary, and “exemption” status.

(b) Each member of the Company Group is and for the past three (3) years has been in compliance in all material respects with all applicable Laws relating to the employment or engagement of labor, including all applicable Laws relating to wages, hours, overtime, collective bargaining, employment discrimination, civil rights, safety and health, workers’ compensation, pay equity, classification of employees and independent contractors, and the collection and payment of withholding and/or social security Taxes. (i) Each member of the Company Group has met in all material respects all requirements required by Law or regulation relating to the employment of foreign citizens, including all requirements of Form I-9 Employment Verification, and (ii) no member of the Company Group currently employs any Person who is not permitted to work in the jurisdiction in which such Person is or was employed. In the past three (3) years, no Person has brought or, to the knowledge of the Company, threatened to bring a claim for unpaid compensation or employee benefits, including overtime amounts.

(c) Except as set forth on Schedule 4.19(c) of the Company Disclosure Schedules, no member of the Company Group is delinquent in payment to any Company Service Provider more than $2,500 and more than 30 days for any wages, fees, salaries, commissions, bonuses, or other direct compensation for service performed by

 

A-26


Table of Contents

them or amounts required to be reimbursed to such Company Service Provider or in payments owed upon any termination of such Company Service Provider’s employment or engagement.

(d) No member of the Company Group is a party to or otherwise bound by any collective bargaining agreement or other agreement with a labor union, works council or similar employee or labor organization applicable to any Company Service Provider and, to the knowledge of the Company, there are no activities or proceedings of any labor union, works council, or similar employee or labor organization to organize any such Company Service Providers. Additionally, (i) there is no unfair labor practice charge or complaint pending before any applicable Authority relating to the Company Group or any Company Service Provider; (ii) there is no labor strike, material slowdown, material dispute, or material work stoppage or lockout pending or, to the knowledge of the Company, threatened against or affecting any member of the Company Group, and no member of the Company Group has experienced any strike, material slowdown or material work stoppage, lockout or other collective labor action by or with respect to any Company Service Providers; (iii) there is no representation claim or petition pending before any applicable Authority; and (iv) there are no charges with respect to or relating to any member of the Company Group pending before any applicable Authority responsible for the prevention of unlawful employment practices.

(e) To the knowledge of the Company, no current Company Service Provider is bound by any Contract (including licenses, covenants or commitments of any nature) or subject to any judgment, decree or Order of any Authority that would materially interfere with the use of such Company Service Provider’s best efforts to promote the interests of the Company Group or that would materially conflict with the Business as currently conducted. To the knowledge of the Company, (i) no current Company Service Provider whose annual base compensation is at least $100,000, or group of Company Service Providers, intends to terminate their employment or engagement with the Company Group, and no entity within the Company Group has a present intention to terminate the employment or engagement of any of the foregoing, and (ii) no current Company Service Provider whose annual base compensation is at least $100,000 has received an offer to join a business that is competitive with the business activities of the Company Group.

(f) During the past three (3) years, (i) no allegations of workplace sexual harassment or illegal retaliation or discrimination have been made known to any member of the Company Group, initiated, filed or, to the knowledge of the Company, threatened against any Company Service Provider, (ii) to the knowledge of the Company, no incidents of any such workplace sexual harassment or illegal retaliation or discrimination have occurred, and (iii) no member of the Company Group has entered into any settlement agreement related to allegations of sexual harassment or illegal retaliation or discrimination by any Company Service Provider.

4.20 Employment Benefit Plans.

(a) Schedule 4.20(a) sets forth a true and complete list of each material Employee Benefit Plan. With respect to each Employee Benefit Plan, the Company has provided to Buyer or its counsel a true and complete copy, to the extent applicable, of: (i) each current writing constituting a part of such Employee Benefit Plan and all amendments thereto, and a written description of any material unwritten Employee Benefit Plan; (ii) the most recent annual report and accompanying schedules; (iii) the current summary plan description and any summaries of material modifications; (iv) the most recent annual financial statements and actuarial reports; (v) the most recent determination or opinion letter received by any member of the Company Group from the IRS regarding the tax-qualified status of such Employee Benefit Plan; (vi) the most recent written results of all required compliance testing; and (vii) copies of any material correspondence with the IRS, Department of Labor or other Authority. There has been no amendment to, nor announcement by any member of the Company Group relating to, any Employee Benefit Plan which would be reasonably expected to increase materially the expense of maintaining such plan above the level of the expense incurred therefor for the most recent fiscal year. The Company Group may amend or terminate any Employee Benefit Plan (other than any Employee Benefit Plan that is an individual agreement or arrangement with a Company Service Provider (including an individual award or similar participation agreement under an Employee Benefit Plan) that requires the Company Service Provider’s

 

A-27


Table of Contents

consent of such amendment or termination) at any time without incurring any liability thereunder other than in respect of routine benefits claims incurred prior to such amendment or termination and the customary costs of implementing such amendment or termination.

(b) Each Employee Benefit Plan (and each related trust, insurance contract or fund) has been established, administered and funded in accordance with its express terms, and in compliance in all material respects with all applicable Laws, including ERISA and the Code. There are no pending or, to the knowledge of the Company, threatened actions, claims or lawsuits against or relating to the Employee Benefit Plans, the assets of any of the trusts under such Employee Benefit Plans or the plan sponsor or the plan administrator, or against any fiduciary of the Employee Benefit Plans with respect to the operation of such Employee Benefit Plans (other than routine benefits claims in the ordinary course of business). Neither the Company Group nor, to the knowledge of the Company, any “party in interest” or “disqualified person” with respect to an Employee Benefit Plan has engaged in a non-exempt “prohibited transaction” within the meaning of Section 4975 of the Code or Section 406 of ERISA. To the knowledge of the Company, no fiduciary (within the meaning of Section 3(21) of ERISA) has breached any fiduciary duty with respect to an Employee Benefit Plan or otherwise has any liability in connection with acts taken (or the failure to act) with respect to the administration or investment of the assets of any Employee Benefit Plan. No Employee Benefit Plan is presently under audit or examination (nor has written notice been received of a potential audit or examination) by any Authority. All payments required to be made by any member of the Company Group under, or with respect to, any Employee Benefit Plan (including all contributions, distributions, reimbursements, premium payments or intercompany charges) with respect to all prior periods have been timely made or, for any such payments that are not yet due, properly accrued and reflected in the Financial Statements prior to the date hereof, in each case, in accordance with the provisions of each of the Employee Benefit Plans, applicable Law and U.S. GAAP. There is not now, nor to the knowledge of the Company do any circumstances exist that could give rise to, any requirement for the posting of security with respect to an Employee Benefit Plan or the imposition of any Lien on the assets of any member of the Company Group under ERISA or the Code.

(c) With respect to each Employee Benefit Plan that is intended to qualify under Section 401(a) of the Code, such Employee Benefit Plan, and its related trust, has at all times since its adoption been so qualified and has received a current determination letter (or is the subject of a current opinion letter in the case of any prototype plan) from the IRS on which the Company Group can rely that it is so qualified and that its trust is exempt from Tax under Section 501(a) of the Code, and nothing has occurred with respect to the operation of any such Employee Benefit Plan which could be reasonably expected to cause the loss of such qualification or exemption or the imposition of any material liability, penalty or Tax under ERISA or the Code. No stock or other Securities issued by any member of the Company Group forms or has formed any part of the assets of any Employee Benefit Plan that is intended to qualify under Section 401(a) of the Code.

(d) No Employee Benefit Plan is, and no member of the Company Group or any ERISA Affiliate of the Company Group has ever sponsored, established, maintained, contributed to or been required to contribute to, or in any way has any liability (whether on account of an ERISA Affiliate or otherwise), directly or indirectly, with respect to any plan that is, (i) subject to Title IV or Section 302 of ERISA or Section 412, 430 or 4971 of the Code or a “defined benefit” plan within the meaning of Section 414(j) of the Code or Section 3(35) of ERISA (whether or not subject thereto), (ii) a Multiemployer Plan, (iii) a plan that has two or more contributing sponsors at least two of whom are not under common control, within the meaning of Section 4063 of ERISA, (iv) a plan sponsored by a professional employer organization, co-employer organization, human resources or benefits outsourcing entity, or similar vendor or provider, (v) a “multiple employer welfare arrangement” (as defined in Section 3(40) of ERISA), or (vi) a plan maintained in connection with any trust described in Section 501(c)(9) of the Code. No member of the Company Group or any ERISA Affiliate has withdrawn at any time within the preceding six (6) years from any Multiemployer Plan, or incurred any withdrawal liability which remains unsatisfied, and no events have occurred and no circumstances exist that could reasonably be expected to result in any such liability to any member of the Company Group.

 

A-28


Table of Contents

(e) To the knowledge of the Company, no event has occurred and no condition exists that would subject any member of the Company Group by reason of its affiliation with any ERISA Affiliate to any (i) Tax, penalty, fine, (ii) Lien, or (iii) other liability imposed by ERISA, the Code or other applicable Laws, in each case, in respect of any employee benefit plan maintained, sponsored, contributed to, or required to be contributed to by any ERISA Affiliate (other than a member of the Company Group).

(f) Each Employee Benefit Plan that is subject to the Affordable Care Act has been established, maintained, and administered in compliance with the requirements of the Affordable Care Act, including all notice and coverage requirements, and the Company Group and each ERISA Affiliate offers minimum essential health coverage, satisfying the affordability and minimum value requirements, to full-time employees (as defined by the Affordable Care Act) sufficient to prevent liability for assessable payments under Section 4980H of the Code. No member of the Company Group has attempted to maintain the grandfathered health plan status under the Affordable Care Act of any Employee Benefit Plan. No Employee Benefit Plan provides, and no member of the Company Group has any current or potential obligation to provide, any medical, health, life or other welfare benefits after the termination of a Company Service Provider’s employment or engagement, as applicable, except as may be required by Section 4980B of the Code and Section 601 of ERISA, any other applicable Law or at the sole expense of the participant or the participant’s beneficiary. No Employee Benefit Plan that provides group health benefits is a self-insured arrangement by any member of the Company Group or funded through a trust and no event has occurred and no condition exists that could reasonably be expected to result in a material increase in the premium costs of any Employee Benefit Plan that is fully-insured. No member of the Company Group has incurred (whether or not assessed), or is reasonably expected to incur or to be subject to, any Tax or other penalty with respect to the reporting requirements under Sections 6055 and 6056 of the Code, as applicable, or under Section 4980B, 4980D, or 4980H of the Code.

(g) Neither the execution and delivery of this Agreement nor the consummation of the transactions contemplated hereby will (either alone or in combination with another event) (i) result in any payment becoming due, or increase the amount of any compensation or benefits due, to any Company Service Provider or with respect to any Employee Benefit Plan; (ii) increase any benefits otherwise payable under any Employee Benefit Plan; (iii) result in the acceleration of the time of payment or vesting of any such compensation or benefits, or the forgiveness of indebtedness of any Company Service Provider; or (iv) result in an obligation to fund or otherwise set aside assets to secure to any extent any of the obligations under any Employee Benefit Plan. No Person is entitled to receive any additional payment (including any Tax gross-up or other payment) from any member of the Company Group as a result of the imposition of the excise Taxes required by Section 4999 of the Code or any Taxes required by Section 409A of the Code.

(h) Neither the execution and delivery of this Agreement nor the approval or consummation of the transactions contemplated by this Agreement (either alone or in combination with another event) will result in any payment or benefit (whether in cash or property or the vesting of property) to any “disqualified individual” (as such term is defined in Treasury Regulations Section 1.280G-1) that could, individually or in combination with any other such payment, constitute an “excess parachute payment” (as defined in Section 280G(b)(1) of the Code).

(i) No Employee Benefit Plan is or has ever been (and no member of the Company Group has sponsored, maintained or had any obligation with respect to) a “nonqualified deferred compensation plan” within the meaning of Section 409A of the Code.

(j) No Employee Benefit Plan covers any Company Service Providers residing or working outside of the United States.

4.21 Real Property.

(a) No member of the Company Group owns or has ever owned any Real Property. Schedule 4.21(a) sets forth a list of all the Leases. The Company Group has delivered to Buyer true, correct and complete copies of

 

A-29


Table of Contents

the Leases. No option to renew, extend, or otherwise modify any Lease has been entered in to or exercised by the Company Group or to the knowledge of the Company, by any other party thereto, other than as evidenced by a written agreement included in the Leases.

(b) Except as would not reasonably be expected to be material to the Company Group, with respect to each Lease: (i) subject to such Lease’s terms and conditions, the Remedies Exception and Permitted Liens, such Lease is valid, binding and in full force and effect, and the Company Group enjoys peaceful and undisturbed possession of the Leased Real Property pertaining to such Lease; (ii) to the knowledge of the Company, there exists no default or event of default thereunder by any member of the Company Group party thereto; (iii) to the knowledge of the Company, (A) none of the parties to each Lease is in breach of such Lease and no party to a Lease has received notice of default or termination thereunder, and (B) no event has occurred or circumstance exists which, with the delivery of notice, the passage of time or both, would constitute a breach or default, or permit the termination, modification or acceleration of rent under such Lease; (iv) except as may be evidenced by the Lease documentation delivered to Buyer and listed on Schedule 4.21(b), no member of the Company Group has subleased, licensed or otherwise granted any Person the legal right to use or occupy the Leased Real Property or any portion thereof; (v) except as set forth in Schedule 4.21(b), no member of the Company Group has collaterally assigned or granted any other security interest in such Lease or any interest therein; and (vi) there are no Liens on the estate or interest created by, under or through any Lease, other than Permitted Liens. To the knowledge of the Company, the Leased Real Property is in a state of maintenance and repair that is, in all material respects, adequate and suitable for the purposes for which it is presently being used in all material respects. Except as evidenced by the Leases, the Company Group does not own or hold, nor is obligated under or a party to, any option, right of first refusal or other contractual right to purchase, acquire, sell, assign or dispose of any Real Property or any interest therein.

(c) There are no brokerage commissions due, or which are currently scheduled to become due, with respect to any Lease and payable by the Company Group.

(d) Except as would not reasonably be expected to be material to the Company Group, there is no ongoing construction work being performed by the Company Group or the counterparty to any Lease at any Leased Real Property.

(e) To the knowledge of the Company Group, all utilities that are available to and connected with the Leased Real Property are in sufficient quantities to adequately serve the same for its current use. To the knowledge of the Company Group, no fact or condition exists that could reasonably be expected to result in the termination or impairment of presently available access from adjoining public or private streets or rights-of-way or in the discontinuation of presently available sewer, water, electric, gas, telephone or other utilities or services for any Leased Real Property. The Company Group has not received notice (i) of any action for revocation of any certificate of occupancy relating to any Leased Real Property, or (ii) of any public improvements or other measures that would result in material special assessments against or otherwise materially and adversely affect any Leased Real Property. To the knowledge of the Company Group there is no current pending or threatened condemnation, expropriation or other similar governmental taking of any interest in any Leased Real Property.

4.22 Tax Matters. Except as set forth on Schedule 4.22:

(a) All material Tax Returns required to be filed by or in respect of each member of the Company Group have been filed and all such Tax Returns are true, correct, complete, and accurate in all material respects. All material Taxes owed by or in respect of each member of the Company Group have been paid in full to the appropriate Taxing Authority.

(b) Since January 1, 2019, each member of the Company Group has complied in all material respects with all applicable Laws relating to the reporting, payment, collection and withholding of Taxes and has withheld or collected, paid over to the applicable Taxing Authority and reported all material Taxes required to be withheld or collected by the Company Group or any member thereof.

 

A-30


Table of Contents

(c) There is no Action pending, ongoing, or, to the knowledge of the Company, threatened in writing, with respect to material Taxes of any member of the Company Group that has not been fully resolved.

(d) No statute of limitations in respect of the assessment or collection of any material Taxes of any member of the Company Group has been waived or extended, which waiver or extension is in effect. No member of the Company Group is the beneficiary of any extension of time (other than an automatic extension of time not requiring the consent of the applicable Taxing Authority) within which to file any Tax Return not previously filed.

(e) There is no Lien (other than Liens described in clause (iii) of the definition of Permitted Liens) for Taxes upon any of the assets of any member of the Company Group.

(f) No claim has been made in the three years prior to the date of this Agreement and, to the knowledge of the Company, prior to the three years prior to the date of this Agreement, in writing by a Taxing Authority in a jurisdiction where any member of the Company Group has not paid any Tax or filed Tax Returns, asserting that the member of the Company Group is or may be subject to Tax or required to file Tax Returns in such jurisdiction. No member of the Company Group currently has a permanent establishment or other fixed place of business in a country other than the country in which it is organized.

(g) No member of the Company Group is a party to any Tax Sharing Agreement (other than an Ordinary Course Tax Sharing Agreement).

(h) No election under Treasury Regulations Section 301.9100-22 (or any similar provision of state, local, or non-U.S. Laws) has been made with respect to any member of the Company Group.

(i) No member of the Company Group will be required to include any material item of income in, or exclude any material item of deduction from, taxable income for any taxable period (or portion thereof) ending after the Closing Date as a result of any (i) change in, or use of an improper, method of accounting made prior to the Closing for or in respect of a taxable period (or portion thereof) ending on or prior to the Closing Date, (ii) “closing agreement” as described in Section 7121 of the Code (or any similar provision of state, local or foreign law) executed prior to the Closing, (iii) intercompany transactions occurring, or any excess loss account existing, prior to the Closing, in each case as described in Treasury Regulations promulgated under Section 1502 of the Code (or any similar provision of state, local or foreign law), or (iv) installment sale or open transaction disposition made on or prior to the Closing Date. No member of the Company Group uses the cash method of accounting for income Tax purposes or will be required to make any payment after the Closing as a result of an election under Section 965 of the Code (or any similar provision of state, local, or non-U.S. Laws).

(j) To the extent applicable, each of the Company and its Subsidiaries is registered for the purposes of sales Tax, use Tax, value-added Taxes, or any similar Tax in all jurisdictions where it is required by Law to be so registered, and has complied in all material respects with all Laws relating to such Taxes.

(k) No member of the Company Group (i) has engaged or participated in any “listed transaction” within the meaning of Section 6707A(c)(2) of the Code and applicable Treasury Regulations thereunder, (ii) has any Liability for material Taxes of any Person (other than another member of the Company Group) under Treasury Regulations Section 1.1502-6 (or any similar provision of state, local or foreign Law), as a result of being (or having been) a member of an affiliated, consolidated, unitary, or other group for applicable Tax purposes, as a transferee or successor, by contract, assumption or otherwise, or (iii) is subject to or has requested any private letter ruling (or similar ruling) from any Taxing Authority that is still in effect (or pending if requested).

(l) In the two years prior to the date of this Agreement, no member of the Company Group has been a “distributing corporation” or a “controlled corporation” (as such terms are used in Section 355 of the Code) in a distribution intended or purported to qualify in whole or in part for Tax-deferred treatment under Section 355 of the Code (or so much of Section 356 of the Code as it relates to Section 355 of the Code).

 

A-31


Table of Contents

(m) The Company as of the date hereof is, and at all times since its formation has been, treated as a partnership (and not as a “publicly traded partnership” within the meaning of Section 7704(b) of the Code) for U.S. federal and all applicable state and local income Tax purposes. Each Subsidiary of the Company, as of the date hereof is, and at all times since its formation has been, properly classified for U.S. federal and all applicable state and local income Tax purposes as the type of entity set forth opposite its name on Schedule 4.22(m).

(n) No Existing Equityholder is a “foreign person” within the meaning of Code Section 1445 or Code Section 1446(f).

(o) No member of the Company Group (i) has deferred any “applicable employment taxes” (as defined in Section 2302(d)(1) of the CARES Act) that may be deferred pursuant to Section 2302 of the CARES Act; (ii) has deferred any payroll Tax obligations (including those imposed by Sections 3101(a) and 3201 of the Code) pursuant to or in connection with the Payroll Tax Executive Order or (iii) has sought or obtained, or intends to seek or obtain a covered loan under paragraph (36) of Section 7(a) of the Small Business Act (15 U.S.C. 636(a)), as added by Section 1102 of the CARES Act. To the extent applicable, each member of the Company Group has complied in all material respects with all legal requirements applicable for any Tax credits claimed by such member of the Company Group under Sections 7001 through 7005 of the Families First Coronavirus Response Act (U.S. Public Law 116-127) and Section 2301 of the CARES Act or any similar provision of state or local law.

(p) No member of the Company Group is currently nor has it ever been included in any consolidated, combined, or unitary Tax Return.

(q) Neither the Business nor any member of the Company Group (nor any predecessor thereof) was in existence prior to January 1, 1994.

4.23 Environmental Laws.

(a) Except or as would not reasonably be expected to, individually or in the aggregate, be material to the Company Group, taken as a whole, or as set forth on Schedule 4.23(a), (i) each member of the Company Group is currently and since January 1, 2019 has been in material compliance with all Environmental Laws; (ii) without limiting the generality of the foregoing, each member of the Company Group has obtained and complied with, and is currently in compliance with, all Permits that may be required pursuant to Environmental Laws; (iii) no member of the Company Group has received any notice, report or other information regarding any actual or alleged violation of or Liabilities under any Environmental Laws; (iv) there are no Actions pending or, to the knowledge of the Company, threatened against any member of the Company Group with respect to violations of or Liabilities under Environmental Laws; and (v) no member of the Company Group, nor any of their respective predecessors or Affiliates, has treated, stored, disposed of, arranged for or permitted the disposal of, transported, handled, released or exposed any person to any Hazardous Material, or to the knowledge of the Company Group, owned or operated any property or facility contaminated by any Hazardous Material, in each case, as has given or would give rise to liabilities or obligations under any Environmental Laws.

(b) The Company Group has delivered to Buyer all environmental and occupational safety and health-related audits, reports and other material documents relating to their past or current properties or operations which are in their possession or reasonable control.

4.24 Finders Fees. Except as set forth on Schedule 4.24, with respect to the transactions contemplated by this Agreement or the Additional Agreements, there is no investment banker, broker, finder or other intermediary which has been retained by or is authorized to act on behalf of any member of the Company Group or any of its respective Affiliates or equityholders who might be entitled to any fee or commission from Buyer, the Company or any of their respective Subsidiaries in connection with the consummation of the transactions contemplated by this Agreement.

 

A-32


Table of Contents

4.25 Insurance. Schedule 4.25 contains a list of all material current property and liability insurance policies covering the Company Group, the Business or the assets of the Company Group (the “Insurance Policies”), and no written notice of cancellation, termination, material adverse modification or revocation or other written notice that any Insurance Policy is no longer in full force or effect or that the issuer of any Insurance Policy is not willing or able to perform its obligations thereunder has been received by the Company Group (and except as would not be, individually or in the aggregate, material to the Company Group, all premiums due and payable thereon have been paid in full).

4.26 Affiliate Arrangements. Except as set forth on Schedule 4.26, no officer, director or Affiliate of any member of the Company Group, and to the knowledge of the Company, no individual in such officer’s or director’s immediate family, (a) is a party to any Contract (other than employment or employment related agreements) with any member of the Company Group, (b) has any interest in any material property or asset used by the Company Group or necessary for the Business, (c) has outstanding Indebtedness owed to or from any member of the Company Group or (d) is the beneficiary of any guarantee provided by any member of the Company Group(in each case in the foregoing clauses (a) through (d), except for (A) Liabilities that will be extinguished as of the Closing, (B) employment agreements, fringe benefits and other compensation paid to directors, officers and employees, (C) reimbursements of expenses incurred in connection with their employment or service, and (D) amounts paid pursuant to Employee Benefit Plan) (any such arrangement, a “Company Affiliate Arrangement”). Except as set forth on Schedule 4.26, no Affiliate of the Company Group and, to the knowledge of the Company, no officer or director of the Company Group, has any direct or indirect financial interest in any Material Commercial Relationships (it being agreed, however, that the passive ownership of securities listed on any national securities exchange representing no more than five percent (5%) of the outstanding voting power of any Person shall not be deemed a “financial interest” in any such Person). Except as set forth on Schedule 4.26, to the knowledge of the Company, no officer or director of any member of the Company Group is an officer, director, manager, employee or consultant of any Material Commercial Relationship.

4.27 Certain Business Practices. Neither the Company Group nor, to the knowledge of the Company, any director, officer, agent or employee of the Company Group (in their capacities as such) has, since January 1, 2019, (i) used any funds for unlawful contributions, gifts, entertainment or other unlawful expenses relating to political activity, (ii) made any unlawful payment to foreign or domestic government officials or employees, to foreign or domestic political parties or campaigns or violated any provision of the Foreign Corrupt Practices Act of 1977 (“FCPA”), UK Bribery Act, or similar applicable Law prohibiting bribery or corruption (together with the FCPA, “Anti-Corruption Laws”) or (iii) made any other unlawful payment. Neither the Company Group, nor, to the knowledge of the Company, any director, officer, agent or employee of the Company Group (nor any Person acting on behalf of any of the foregoing, but solely in his or her capacity as a director, officer, employee or agent of the Company Group) has, since January 1, 2019, directly or indirectly, given or agreed to give any gift or similar benefit to any customer, supplier, governmental employee or other Person who is or may be in a position to help or hinder the Company Group or assist the Company Group in connection with any actual or proposed transaction, in each case in violation of any Anti-Corruption Law. No Action involving the Company Group with respect to any Anti-Corruption Law is pending or, to the knowledge of the Company, threatened.

4.28 Trade Controls. Neither the Company Group, nor to the knowledge of the Company, any director, officer, agent or employee of the Company Group (in their capacities as such) has, since January 1, 2019, (i) been a Sanctioned Person, (ii) been organized, resident or located in a Sanctioned Country, (iii) engaged in any illegal dealings or transactions with any Sanctioned Person or in any Sanctioned Country, or (iv) otherwise in violation of Trade Controls. The Company Group has not received from any Authority or any other Person any written notice, inquiry, or internal or external allegation; made any voluntary or involuntary disclosure to an Authority; or conducted any internal investigation or audit, in each case concerning any actual or potential violation or wrongdoing related to Trade Controls.

4.29 Money Laundering Laws. The operations of the Company Group are and, since January 1, 2019, have been conducted at all times in compliance in all material respects with applicable laundering statutes in all

 

A-33


Table of Contents

applicable jurisdictions, the rules and regulations thereunder and any related or similar rules, regulations or guidelines, issued, administered or enforced by any governmental Authority (collectively, the “Money Laundering Laws”), and no Action involving the Company Group with respect to the Money Laundering Laws is pending or, to the knowledge of the Company, threatened.

4.30 Not an Investment Company. The Company is not an “investment company” within the meaning of the Investment Company Act.

4.31 Compliance with Aviation Laws.

(a) Except as set forth on Schedule 4.31(a), except as has not been, or would not reasonably be expected to be, individually or in the aggregate, material to the Company Group, taken as a whole, the Company Group (i) is in compliance with all applicable Laws, including all applicable Laws prescribed or administered by the U.S. Federal Aviation Administration (“FAA”), Department of Transportation (“DOT”), and Transportation Security Administration (“TSA”) under Title 14 of the Code of Federal Regulations and Title 49 of the U.S. Code, (such Laws, collectively, the “Aviation Laws”), (ii) has not been subject to an investigation with respect to potential violations of any Aviation Laws within the last five (5) years and (iii) has not received a Letter of Investigation from the FAA, DOT, TSA or other Authority for any material discrepancies or violations during inspections or audits within the last five (5) years.

(b) Schedule 4.31(b) sets forth a true and complete list of each aircraft owned or leased by the Company Group as of the date of this Agreement (each, an “Aircraft”), including the manufacturer, model, aircraft registration number and manufacturing year of each such Aircraft; provided that such list shall not include those aircraft that are owned by third parties and managed by the Company or any of its Subsidiaries under aircraft management agreements (regardless of whether such management agreements are styled as “leases”) (“AMA Aircraft”).

(c) Except as set forth on Schedule 4.31(c):

(i) to the knowledge of the Company, each current employee performing a safety-sensitive function in accordance with 14 C.F.R. part 120is enrolled in an FAA-mandated drug and alcohol testing program;

(ii) all Aircraft have an unexpired FAA aircraft registration certificate and have a FAA standard certificate of airworthiness that is in full force and effect (except for the period of time any Aircraft or AMA Aircraft may be out of service and such certificate is suspended in connection therewith);

(iii) upon acquisition or lease by the Company or any of its Subsidiaries, all Aircraft as of immediately prior to the Closing been, are being, or, with respect to Aircraft leased or subleased to another Person or AMA Aircraft, are required to be, maintained in all material respects according to applicable regulatory standards and the maintenance program of the aircraft operator approved by the FAA or the applicable Authority;

(iv) all records required to be maintained for each Aircraft or AMA Aircraft are correct and complete in all material respects and are currently in the possession of the Company or its Subsidiaries (or, in the case of Aircraft or AMA Aircraft leased from a third party, being maintained in compliance with the terms of the related lease);

(v) no Aircraft owned or leased by the Company or any of its Subsidiaries (excluding for this purpose, any AMA Aircraft) is subleased to or otherwise in the possession of another air carrier or another Person other than the Company or any of its Subsidiaries, to operate such Aircraft in air transportation or otherwise;

(vi) all Aircraft owned or leased by the Company or any of its Subsidiaries (excluding for this purpose, any AMA Aircraft), are operated in all material respects according to all applicable regulatory standards approved by the FAA or the applicable Authority, and are not engaged in any impermissible leasing arrangements contrary to the requirements of 14 C.F.R. parts 91 or 135.

 

A-34


Table of Contents

(d) The Company, and any Subsidiary of the Company acting as an “Air Carrier” as defined in 49 USC §40102(a)(2), is, and at the Effective Date shall be, a “Citizen of the United States” as defined in 49 USC § 40102(a)(15)(C).

(e) The Company’s Subsidiaries listed on Schedule 4.31(e) hold (i) a valid and current “Air Carrier Certificate” pursuant to 14 CFR Part 119 and associated operations specifications pursuant to 14 CFR Part 135, (ii) a DOT-approved “Air Taxi Operator” registration under 14 CFR Part 298, or (iii) a valid and current “Air Agency Certificate” pursuant to 14 CFR Part 145, as applicable to each Subsidiary for its operations. Schedule 4.31(e) sets forth a true and complete list of each Permit issued to the Company or any of its Subsidiaries by any Authority to sell or conduct air transportation, including each certificate issued pursuant to any section of Title 14 of the Code of Federal Regulations and all associated operations specifications thereunder.

(f) Schedule 4.31(f) sets forth a true and complete list of each Supplemental Type Certificate or Parts Manufacturer Approval issued to the Company or any of its Subsidiaries by the FAA, pursuant to 14 CFR Part 21.

4.32 PSP. The Company has not received any notice of non-compliance or audit regarding any terms of any PSP agreement related to the payment or any liability pursuant to, arising out of or otherwise in connection with the PSP and any programs promulgated thereunder. Any applications submitted and/or agreements entered into by the Company in connection with the PSP (a) were authorized by the Company in accordance with its certificate of formation, operating agreement, and related organizational documents, (b) were completed and submitted by the Company in good faith, (c) were correct and complete in all material respects, (d) presented fairly the financial position and results of operations of the Company as set forth therein, (e) were derived from the books and records of the Company, and (f) complied with the CARES Act, the PSP, and applicable Laws. The Company’s use of the proceeds of the PSP complies with the CARES Act, PSP, and applicable Laws. The Company did not make any prohibited distributions and capital contributions contrary to the terms of the PSP associated agreements. The Company was eligible to receive funds pursuant to the PSP under the requirements of the CARES Act, PSP, and as otherwise provided by applicable Laws. The Company, Existing Equityholders, and Existing Equityholder Representative have taken all actions required by, and in compliance with, and refrained from taking any actions prohibited by, the CARES Act, PSP, and applicable Laws. The Company has not transferred, pledged, mortgaged, encumbered, or otherwise assigned its PSP Agreement or any PSP funds provided under its PSP agreement, or any interest therein, or any claim, account receivable, or funds arising thereunder or accounts holding PSP support, to any party, bank, trust company, or other person without the express written approval of U.S. Department of Treasury (“Treasury”). The aggregate total amount of grants received by the Company under the PSP is $17,081,873 (PSP1 $7,403,036, PSP2 $5,007,935, PSP3 $4,670,902) (the “PSP Grant Amount”). If Treasury determines, in its sole discretion, that the Company violated the terms of its PSP agreements, Company acknowledges and agrees that it may be required to refund the PSP Grant Amount and pay all associated interest and fees as set forth in the PSP agreements.

4.33 EXCLUSIVITY OF REPRESENTATIONS AND WARRANTIES. EXCEPT AS OTHERWISE EXPRESSLY SET FORTH IN ARTICLE III OR ARTICLE IV OR THE ADDITIONAL AGREEMENTS, OR IN THE CERTIFICATE TO BE DELIVERED BY THE COMPANY AT THE CLOSING, NONE OF THE COMPANY, THE EXISTING EQUITYHOLDERS, ANY AFFILIATE OF THE COMPANY OR THE EXISTING EQUITYHOLDERS, OR ANY OTHER PERSON MAKES, AND THE COMPANY AND THE EXISTING EQUITYHOLDERS EXPRESSLY DISCLAIM, ANY REPRESENTATIONS OR WARRANTIES OF ANY KIND OR NATURE, EXPRESS OR IMPLIED, IN CONNECTION WITH THIS AGREEMENT, THE ADDITIONAL AGREEMENTS OR ANY OF THE TRANSACTIONS CONTEMPLATED HEREBY OR THEREBY. FOR THE AVOIDANCE OF DOUBT, THE REPRESENTATIONS AND WARRANTIES EXPRESSLY AND SPECIFICALLY SET FORTH IN ARTICLE IV OF THIS AGREEMENT (AS QUALIFIED BY THE COMPANY DISCLOSURE SCHEDULES) ARE SOLELY MADE BY THE COMPANY.

 

A-35


Table of Contents

ARTICLE V

REPRESENTATIONS AND WARRANTIES OF BUYER

Buyer hereby represents and warrants to the Company and the Existing Equityholders that, except as disclosed in Buyer SEC Documents or the disclosure schedules delivered by Buyer to the Company as of the date hereof (the “Buyer Disclosure Schedules”), each of the following representations and warranties is true, correct and complete as of the date of this Agreement and as of the Closing Date (or, if such representations and warranties are made with respect to a certain date, as of such date). The parties agree that any reference in a particular Section in the Buyer Disclosure Schedules shall be deemed to be an exception to the representations and warranties of Buyer that are contained in the corresponding section of this Article V; provided, that, where it is apparent on the face of a disclosure under a particular section of the Buyer Disclosure Schedules that such disclosure is relevant to the matters described under any other Sections of this Article V, such disclosure shall also be deemed to be made to such other Sections.

5.1 Corporate Existence and Power. Buyer is a corporation duly organized, validly existing in good standing under the Laws of the State of Delaware. Buyer has all power and authority, corporate and otherwise, and all material Permits and Consents required to own and operate its properties and assets and to carry on its business as presently conducted. Buyer has made available to the Company accurate and complete copies of its Organizational Documents, each as currently in effect.

5.2 Corporate Authorization. The execution, delivery and performance by each of Buyer and Sponsor of this Agreement and the Additional Agreements to which it is, or is specified to be, a party and the consummation by Buyer and Sponsor of the transactions contemplated hereby and thereby are within the corporate powers of Buyer and have been duly authorized by all necessary corporate action on the part of Buyer to the extent required by its Organizational Documents, applicable Laws or any Contract to which it is a party or by which its securities are bound other than the Required Buyer Stockholder Approval (as defined in Section 8.1(b)). This Agreement has been duly executed and delivered by Buyer and it constitutes, and upon their execution and delivery, the Additional Agreements to which Buyer is, or is specified to be, a party will constitute, a valid and legally binding agreement of Buyer, enforceable against it in accordance with their representative terms.

5.3 Governmental Authorization. Neither the execution, delivery nor performance by Buyer of this Agreement or any Additional Agreements to which it is, or is specified to be, a party requires any Consent by or in respect of, or registration, declaration or filing with, any Authority other than (a) compliance with any applicable requirements of the Exchange Act or the Securities Act, (b) the appropriate filings and approvals under the rules of NYSE, (c) compliance with any applicable requirements of the HSR Act, and (d) other actions or filings the absence or omission of which would not, individually or in the aggregate, be reasonably expected to prevent or materially delay or impair Buyer’s ability to consummate the transactions contemplated hereunder (a “Buyer Impairment Effect”) (each of the foregoing clauses (a) through (d), a “Buyer Governmental Approval” and together with the Company Governmental Approvals, the “Governmental Approvals”).

5.4 Non-Contravention. The execution, delivery and performance by each of Buyer of this Agreement or any Additional Agreements to which each is, or is specified to be, a party does not and will not (a) violate, contravene or conflict with the Organizational Documents of Buyer, (b) contravene or conflict with or constitute a violation of any provision of any Law or Order binding upon Buyer, (c) result in a violation or breach of, or constitute a default or give rise to any right of termination, cancellation, amendment, modification, suspension, revocation or acceleration under, any of the terms, conditions or provisions of any Contract to which Buyer is bound, or (d) result in the creation of any Lien (other than Permitted Liens) upon any of the properties or assets of Buyer, except, in each case of clauses (b) through (d), for any contravention or conflicts that would not reasonably be expected to be material to Buyer or to have a Buyer Impairment Effect.

5.5 Finders Fees. Except as set forth on Schedule 5.5 of the Buyer Disclosure Schedules, there is no investment banker, broker, finder or other intermediary which has been retained by or is authorized to act on

 

A-36


Table of Contents

behalf of Buyer who might be entitled to any brokerage, finder’s or other fee or commission from Buyer upon consummation of the transactions contemplated by this Agreement or any of the Additional Agreements.

5.6 Issuance of Stock. The PubCo Class B Common Stock, when issued in accordance with this Agreement, will be duly authorized and validly issued in compliance with applicable Laws, and will be fully paid and nonassessable and free of preemptive rights, subscription rights or any similar right under any provision of Law, Buyer’s Organizational Documents or any Contract to which Buyer is a party or by which Buyer is bound and will be capable of effectively vesting in the Existing Equityholders title to all such securities, free and clear of all Liens (other than Liens arising pursuant to applicable securities Laws).

5.7 Capitalization.

(a) As of the date hereof, the authorized capital stock of Buyer consists of (i) 100,000,000 shares of Buyer Class A Common Stock, par value $0.0001 per share, (ii) 10,000,000 shares of Buyer Class B Common Stock, par value $0.0001 per share, and (iii) 1,000,000 shares of Buyer Preferred Stock, of which 22,500,000 shares of Buyer Class A Common Stock and 5,625,000 shares of Buyer Class B Common Stock are issued and outstanding as of the Effective Date. 11,833,333 shares of Buyer Class A Common Stock are reserved for issuance with respect to Buyer Warrants, including 7,500,000 shares reserved for issuance upon the exercise of Buyer Warrants originally issued as part of the Buyer Units. A total of 11,833,333 Buyer Warrants are issued and outstanding as of the date of this Agreement. No other shares of capital stock or other Securities of Buyer are issued, reserved for issuance or outstanding. All issued and outstanding shares of Buyer Common Stock and the Buyer Warrants (A) have been duly authorized, validly issued, fully paid and nonassessable, (B) were issued in compliance in all material respects with applicable Law, (C) were not issued in violation of any purchase option, right of first refusal, preemptive right, subscription right or any similar right under any provision of Law, Buyer’s Organizational Documents or any Contract to which Buyer is a party or by which Buyer is bound, and (D) are fully vested and not otherwise subject to a substantial risk of forfeiture within the meaning of Code Section 83. Except as set forth in Buyer’s Organizational Documents, there are no outstanding contractual obligations of Buyer to repurchase, redeem or otherwise acquire any Buyer Common Stock or any other Securities of Buyer. There are no outstanding contractual obligations of Buyer to provide funds to, or make any investment (in the form of a loan, capital contribution or otherwise) in, any other Person.

(b) Except for this Agreement, the Buyer Warrants, the Bridge Notes, any PIPE Subscription Agreements and the Additional Agreements, there are (i) no subscriptions, calls, options, warrants, rights or other securities convertible into or exchangeable or exercisable for shares of Buyer Common Stock or the equity interests of Buyer, or any other Contracts to which Buyer is a party or by which Buyer is bound obligating Buyer to issue or sell any shares of capital stock of, other equity interests in, or debt securities of, Buyer, and (ii) no equity equivalents, stock appreciation rights, phantom stock ownership interests or similar rights in Buyer. Except as disclosed in the Buyer SEC Documents or Buyer’s Organizational Documents, there are no outstanding contractual obligations of Buyer to repurchase, redeem or otherwise acquire any securities or equity interests of Buyer. There are no outstanding bonds, debentures, notes or other indebtedness of Buyer having the right to vote (or convertible into, or exchangeable for, securities having the right to vote) on any matter for which Buyer’s stockholders may vote. Except as disclosed in the Buyer SEC Documents, Buyer is not a party to any stockholders agreement, voting agreement or registration rights agreement relating to Buyer Common Stock or any other equity interests of Buyer. Buyer does not own any capital stock or any other equity interests in any other Person or have any right, option, warrant, conversion right, stock appreciation right, redemption right, repurchase right, agreement, arrangement or commitment of any character under which a Person is or may become obligated to issue or sell, or give any right to subscribe for or acquire, or in any way dispose of, any shares of the capital stock or other equity interests, or any securities or obligations exercisable or exchangeable for or convertible into any shares of the capital stock or other equity interests, of such Person. There are no securities or instruments issued by or to which Buyer is a party containing anti-dilution or similar provisions that will be triggered by the consummation of the transactions contemplated hereby or by the Bridge Notes or any PIPE Subscription Agreements that have not been or will not be waived on or prior to the Closing Date.

 

A-37


Table of Contents

5.8 Trust Account; Financial Capacity.

(a) As of the date hereof, Buyer has at least $225,000,000 in the trust fund established by Buyer for the benefit of its public stockholders (the “Trust Fund”) in a trust account (the “Trust Account”), maintained by Continental Stock Transfer & Trust Company (the “Trustee”) acting as trustee, and such monies are invested in “government securities” (as such term is defined in the Investment Company Act) and held in trust by the Trustee pursuant to the Investment Management Trust Agreement. The Investment Management Trust Agreement is in full force and effect and is a legal, valid and binding obligation of Buyer and to the knowledge of Buyer, the Trustee, enforceable against it and, to the knowledge of Buyer, the Trustee in accordance with its terms, subject to the Remedies Exception. The Investment Management Trust Agreement has not been terminated, repudiated, rescinded, amended, supplemented or modified, in any respect, and no such termination, repudiation, rescission, amendment, supplement or modification is contemplated by Buyer or, to the knowledge of Buyer, the Trustee. There are no separate Contracts that would cause the description of the Investment Management Trust Agreement in the Buyer SEC Documents to be inaccurate in any material respect or, to the knowledge of Buyer, that would entitle any Person to any portion of the funds in the Trust Account (other than (a) the holders of Securities of Buyer prior to the Closing Date who shall have elected to redeem their Buyer Class A Common Stock pursuant to Buyer’s Organizational Documents or (b) if Buyer fails to complete a “Business Combination,” as such term is defined in Buyer’s Organizational Documents, within the allotted time period and liquidates the Trust Fund, subject to the terms of the Investment Management Trust Agreement, Buyer is permitted to pay in limited amounts the expenses of the Trust Account’s liquidation and dissolution, and then Buyer’s public shareholders). Prior to the Closing, none of the funds held in the Trust Account are required to be released, except to pay Taxes from any interest income earned in the Trust Account, and to redeem Buyer Common Stock pursuant to Buyer’s Organizational Documents. Buyer has not released any money from the Trust Account (other than interest income earned on the principal held in the Trust Account as permitted by the Investment Management Trust Agreement or reimbursements for tax liability of Buyer arising from interest income earned on the principal held in the Trust Account as permitted by the Investment Management Trust Agreement). As of the Closing, the obligations of Buyer to dissolve or liquidate pursuant to Buyer’s Organizational Documents shall terminate, and, as of the Closing, Buyer shall have no obligation whatsoever pursuant to Buyer’s Organizational Documents to dissolve and liquidate the assets of Buyer by reason of the consummation of the transactions contemplated hereby. As of the date of this Agreement, there are no Actions pending or, to the knowledge of Buyer, threatened, with respect to the Trust Account.

(b) As of the date hereof, assuming the accuracy of the representations and warranties of the Company and the Existing Equityholders herein and the compliance by the Company and the Existing Equityholders with their respective obligations hereunder, Buyer has no reason to believe that any of the conditions to the use of funds in the Trust Account will not be satisfied or funds available in the Trust Account will not be available to Buyer on the Closing Date.

(c) Other than loans from its Sponsor disclosed in the Buyer SEC Documents or for working capital purposes prior to Closing, Buyer does not have, or have any present intention, agreement, arrangement or understanding to enter into or incur, any obligations with respect to or under any Indebtedness.

5.9 Listing. The Buyer Units, Buyer Class A Common Stock and Buyer Warrants are listed on NYSE, with trading symbols “EGGFU,” “EGGF” and “EGGFW,” respectively.

5.10 Board Approval. The Buyer Board (including any required committee or subgroup of such board) has, at a meeting thereof duly called and held, unanimously (a) declared the advisability of the transactions contemplated by this Agreement, (b) determined that the transactions contemplated hereby are fair and in the best interests of Buyer and its stockholders, (c) recommended its stockholders to vote in favor of the transactions contemplated hereby, (d) resolved to recommend to the stockholders of Buyer approval of each of the Buyer Stockholder Approval Matters, (e) determined that the fair market value of the Company is equal to at least eighty percent (80%) of the amount held in the Trust Account (net of amounts disbursed to management for

 

A-38


Table of Contents

working capital purposes, if permitted, and less the Deferred Underwriting Commission and Taxes payable on interest earned on the Trust Account) as of the date hereof and (f) determined that the transactions contemplated hereby constitute a “Business Combination” as such term is defined in Buyer’s Organizational Documents.

5.11 Buyer SEC Documents and Financial Statements; Internal Controls.

(a) Buyer has filed on a timely basis all forms, reports, schedules, statements and other documents, including any exhibits thereto, required to be filed or furnished by Buyer with the SEC since Buyer’s formation under the Exchange Act or the Securities Act, together with any amendments, restatements or supplements thereto (the “Buyer SEC Documents”), and will file all such forms, reports, schedules, statements and other documents, including any required exhibits thereto, required to be filed by it subsequent to the date of this Agreement (the “Additional Buyer SEC Documents”). Buyer has made available to the Company copies in the form filed with the SEC of all of the following, except to the extent available in full without redaction on the SEC’s website through EDGAR for at least five (5) days prior to the date of this Agreement: (i) Buyer’s Annual Reports on Form 10-K for each fiscal year of Buyer beginning with the first year Buyer was required to file such a form, (ii) Buyer’s Quarterly Reports on Form 10-Q for each fiscal quarter of Buyer beginning with the first quarter Buyer was required to file such a form, (iii) all proxy statements relating to Buyer’s meetings of stockholders (whether annual or special) held, and all information statements relating to stockholder consents, since the beginning of the first fiscal year referred to in clause (i) above, (iv) all of its Current Reports on Form 8-K filed since the beginning of the first fiscal year referred to in clause (i) above, (v) Buyer’s Registration Statement on Form S-1 (and any amendments thereto), and (vi) all other forms, reports, registration statements and other documents (other than preliminary materials if the corresponding definitive materials have been provided to the Company pursuant to this Section 5.11) filed by Buyer with the SEC since Buyer’s formation (for the avoidance of doubt, “Buyer SEC Documents” shall include, but not limited to, the forms, reports, registration statements and other documents referred to in clauses (i), (ii), (iii), (iv) and (v) above, whether or not available through EDGAR), including in each case all exhibits and annexes and any amendments, restatements or supplements thereto. The Buyer SEC Documents were, and the Additional Buyer SEC Documents will be, prepared in all material respects in accordance with the requirements of the Securities Act, the Exchange Act, and the Sarbanes-Oxley Act, as the case may be, and the rules and regulations thereunder. The Buyer SEC Documents did not, and the Additional Buyer SEC Documents will not, at the time they were or are filed, as the case may be, with the SEC (except to the extent that information contained in any Buyer SEC Document or Additional Buyer SEC Document has been or is revised or superseded by a later filed Buyer SEC Document or Additional Buyer SEC Document, then on the date of such filing) contain any untrue statement of a material fact or omit to state a material fact required to be stated therein or necessary in order to make the statements made therein, in the light of the circumstances under which they were made, not misleading. As used in this Section 5.11, the term “file” shall be broadly construed to include any manner in which a document or information is furnished, supplied or otherwise made available to the SEC through EDGAR.

(b) The financial statements and notes contained or incorporated by reference in the Buyer SEC Documents and the Additional Buyer SEC Documents (collectively, the “Buyer Financial Statements”) are complete and accurate and fairly present in all material respects, in accordance with U.S. GAAP applied on a consistent basis in all material respects and Regulation S-X or Regulation S-K of the SEC, as applicable, the financial position of Buyer as of the dates thereof and the results of operations of Buyer for the periods reflected therein. The Buyer Financial Statements (i) were prepared from the Books and Records of Buyer and (ii) were audited in accordance with the standards of the Public Company Accounting Oversight Board.

(c) (i) Buyer has established and, since the IPO has maintained, a system of “internal controls” over financial reporting (as defined in Rule 13a-15 and Rule 15d-15 under the Exchange Act) sufficient to provide reasonable assurance regarding the reliability of its financial reporting and the preparation of its financial statements for external purposes in accordance with U.S. GAAP and (ii) Buyer has established and maintained disclosure controls and procedures (as defined in Rule 13a-15 and Rule 15d-15 under the Exchange Act) designed to ensure that material information relating to Buyer is made known to the principal executive officer and principal financial officer, or persons performing similar functions, by others within Buyer as appropriate to

 

A-39


Table of Contents

allow timely decisions regarding required disclosure and to make the certifications required pursuant to Sections 302 and 906 of the Sarbanes-Oxley Act. Buyer maintains and, for all periods covered by Buyer Financial Statements, has maintained Books and Records in the ordinary course of business that are accurate and complete and reflect the revenues, expenses, assets and liabilities of Buyer in all material respects.

(d) There are no outstanding loans or other extensions of credit made by Buyer to any executive officer (as defined in Rule 3b-7 under the Exchange Act) or director of Buyer. Buyer has not taken any action prohibited by Section 402 of the Sarbanes-Oxley Act.

(e) Buyer is and, since the IPO, has been, in compliance, in all material respects with all applicable listing and corporate governance rules and regulations of NYSE. The Buyer Units, Buyer Class A Common Stock and Buyer Warrants are registered pursuant to Section 12(b) of the Exchange Act and are listed for trading on NYSE. As of the date of this Agreement, there is no Action pending or, to the knowledge of Buyer, threatened against Buyer by NYSE, the Financial Industry Regulatory Authority or the SEC, respectively, with respect to any intention to deregister Buyer Units, Buyer Class A Common Stock or Buyer Warrants or prohibit or terminate the listing of the Buyer Units, Buyer Class A Common Stock or Buyer Warrants on NYSE. None of Buyer nor any of its Affiliates has taken any action that is designed to terminate the registration of Buyer Units, Buyer Class A Common Stock or Buyer Warrants under the Exchange Act.

(f) Except as disclosed in the Buyer SEC Documents, since its incorporation and to the date of this Agreement, Buyer has not become aware of or received, from Buyer’s independent auditors or otherwise, any written complaint, allegation, assertion or claim that there is (i) a “significant deficiency” in the system of internal accounting controls utilized by Buyer or the internal controls over financial reporting of Buyer, (ii) a “material weakness” in the system of internal accounting controls utilized by or internal controls over financial reporting of Buyer, (iii) any fraud, whether or not material, that involves management or other employees of Buyer who have a role in the preparation of financial statements or the internal accounting controls utilized by Buyer, or (iv) any claim or allegation regarding any of the foregoing.

(g) Except as specifically disclosed, reflected or fully reserved against in Buyer Financial Statements, and for liabilities and obligations of a similar nature and in similar amounts incurred in the ordinary course of business since Buyer’s formation, there are no material liabilities, debts or obligations (whether accrued, fixed or contingent, liquidated or unliquidated, asserted or unassisted, absolute, determined, determinable or otherwise) of Buyer. All debts and Liabilities, fixed or contingent, which should be included under U.S. GAAP on a balance sheet are included in the Buyer Financial Statements.

(h) To the knowledge of Buyer, as of the date of this Agreement, there are no outstanding SEC comments from the SEC with respect to the Buyer SEC Documents. To the knowledge of Buyer, none of the Buyer SEC Documents filed on or prior to the date hereof is subject to ongoing SEC review or investigation as of the date hereof.

5.12 Litigation. There is no Action pending against or, to the knowledge of Buyer, threatened against Buyer or any of its officers or directors before any Authority or which in any manner challenges or seeks to prevent, enjoin, alter or delay the transactions contemplated hereby or by the Additional Agreements to which Buyer is, or is specified to be, a party. There are no outstanding Orders against Buyer. Buyer is not, and has not previously been, subject to any Action with any Authority.

5.13 Business Activities; Absence of Changes.

(a) Since its incorporation, Buyer has not conducted any business activities other than activities (i) in connection with or incident or related to its incorporation or continuing corporate (or similar) existence, (ii) directed toward the accomplishment of a business combination, including those incident or related to or incurred in connection with the negotiation, preparation or execution of this Agreement or any Additional Agreement to which Buyer is a party, the performance of its covenants or agreements in this Agreement or any

 

A-40


Table of Contents

Additional Agreement to which Buyer is a party or the consummation of the transactions contemplated hereby or thereby or (iii) those that are administrative, ministerial or otherwise immaterial in nature. Except as set forth in Buyer’s Organizational Documents, there is no Contract binding upon Buyer or to which Buyer is a party which has or would reasonably be expected to have the effect of prohibiting or materially impairing any business practice of it, any acquisition of property by it, the conduct of business by it or as would cause a Buyer Impairment Effect.

(b) Buyer does not own or have a right to acquire, directly or indirectly, any interest or investment (whether equity or debt) in any corporation, partnership, joint venture, business, trust or other entity. Except for this Agreement and the transactions contemplated hereby, Buyer has no interests, rights, obligations or liabilities with respect to, and is not party to, bound by or has its assets or property subject to, in each case whether directly or indirectly, any Contract or transaction which is, or could reasonably be interpreted as constituting, a “Business Combination” as such term is defined in Buyer’s Organizational Documents.

(c) Except for (i) this Agreement and the agreements expressly contemplated hereby (including any agreements permitted by Section 7.2) and (ii) the Deferred Underwriting Commission or with respect to fees and expenses of Buyer’s legal, financial and other advisors or placement agents, Buyer is not, and at no time has been, party to any Contract with any other Person that would require payments by Buyer in excess of fifty thousand dollars ($50,000) monthly, two hundred thousand dollars ($200,000) in the aggregate with respect to any individual Contract or more than one million dollars ($1,000,000) in the aggregate when taken together with all such other Contracts (other than this Agreement and the agreements expressly contemplated hereby (including any agreements permitted by Section 7.2)).

(d) (i) Since the date of Buyer’s incorporation, there has not been any change, development, condition, occurrence, event or effect relating to Buyer or its Subsidiaries that, individually or in the aggregate, resulted in, or would reasonably be expected to result in, a material adverse effect on the ability of Buyer to enter into, perform its obligations under this Agreement or consummate the transactions contemplated hereby and (ii) since December 31, 2021 through the date of this Agreement, Buyer and its Subsidiaries have not taken any action that would require the consent of the Company pursuant to Section 7.2(b) if such action had been taken after the date hereof.

5.14 Compliance with Laws. Buyer is not in violation of, has not violated and is not under investigation with respect to any violation or alleged violation of, any Law or Order issued by any Authority, nor is there any basis for any such charge and Buyer has not previously received any subpoenas by any Authority.

5.15 Money Laundering Laws. The operations of Buyer are and have been conducted at all times in compliance with the Money Laundering Laws, and no Action involving Buyer with respect to the Money Laundering Laws is pending or, to the knowledge of Buyer, threatened.

5.16 Tax Matters.

(a) Buyer has duly and timely filed all material Tax Returns required to be filed by it and all such Tax Returns are true, correct, complete, and accurate in all material respects. Buyer has duly and timely paid in full to the appropriate Taxing Authority all material Taxes owed by it.

(b) There is no Action pending, ongoing, or, to the knowledge of Buyer, threatened in writing with respect to material Taxes of Buyer that has not been fully resolved.

(c) No statute of limitations in respect of the assessment or collection of any material Taxes of Buyer has been waived or extended, which waiver or extension is in effect. Buyer is not the beneficiary of any extension of time (other than an automatic extension of time not requiring the consent of the applicable Taxing Authority) within which to file any Tax Return not previously filed.

 

A-41


Table of Contents

(d) Buyer has in all material respects complied with all applicable Laws relating to the reporting, payment, collection and withholding of material Taxes and has duly and timely withheld or collected, paid over to the applicable Taxing Authority and reported all material Taxes required to be withheld or collected by Buyer.

(e) There is no Lien (other than Liens for Taxes not yet due and payable) for Taxes upon any of the assets of Buyer.

(f) No claim has been made by a Taxing Authority in a jurisdiction where Buyer has not paid any Tax or filed Tax Returns, asserting that Buyer is or may be subject to Tax in such jurisdiction. Buyer does not currently have a permanent establishment or other fixed place of business in a country other than the country in which it is organized.

(g) Buyer is not a party to any Tax Sharing Agreement (other than an Ordinary Course Tax Sharing Agreement).

(h) Buyer is not currently nor has it ever been included in any consolidated, combined, or unitary Tax Return other than a Tax Return that includes only Buyer.

(i) In the two years prior to the date of this Agreement, Buyer has not been a “distributing corporation” or a “controlled corporation” (as such terms are used in Section 355 of the Code) in a distribution intended or purported to qualify in whole or in part for Tax-deferred treatment under Section 355 of the Code (or so much of Section 356 of the Code as it relates to Section 355 of the Code).

(j) Buyer (i) has not engaged or participated in any “reportable transaction” or “listed transaction” within the meaning of Section 6707A(c)(1) of the Code and Treasury Regulations Section 1.6011-4(b) (or other analogous provision of state, local or non-U.S. law), (ii) does not have any Liability for material Taxes of any Person (other than another member of the Company Group) under Treasury Regulations Section 1.1502-6 (or any similar provision of state, local or foreign Law), as a result of being (or having been) a member of an affiliated, consolidated, unitary, or other group for applicable Tax purposes, as a transferee or successor, by contract, assumption or otherwise, or (iii) is not subject to nor has requested any private letter ruling (or similar ruling) from any Taxing Authority that is still in effect (or pending if requested).

(k) Buyer will not be required to include any material item of income in, or exclude any material item of deduction from, taxable income for any taxable period (or portion thereof) ending after the Closing Date as a result of any (i) change in, or use of an improper, method of accounting for or in respect of a taxable period (or portion thereof) ending on or prior to the Closing Date, (ii) “closing agreement” as described in Section 7121 of the Code (or any similar provision of state, local or foreign law) executed on or prior to the Closing Date, (iii) intercompany transactions occurring, or any excess loss account existing, on or prior to the Closing Date, in each case as described in Treasury Regulations under Section 1502 of the Code (or any similar provision of state, local or foreign law), (iv) installment sale or open transaction disposition made on or prior to the Closing Date or, (v) prepaid amount or advanced payment received or deferred revenue accrued on or prior to the Closing. Buyer will be required to make any payment after the Closing as a result of an election under Section 965 of the Code (or any similar provision of state, local, or non-U.S. Laws).

(l) Buyer as of the date hereof is, and at all times since its formation has been, treated as a corporation within the meaning of Treasury Regulations section 301.7701-2(b) for U.S. federal and all applicable state and local income Tax purposes.

5.17 Transactions with Affiliates. There are no Contracts between (a) Buyer, on the one hand, and (b) Sponsor or any officer, director, employee, partner, member, manager, direct or indirect equityholder or Affiliate of Buyer, on the other hand (each Person identified in this clause (b), a “Buyer Related Party”), other than (i) Contracts with respect to a Buyer Related Party’s employment with, or the provision of services to, Buyer that were entered into in the ordinary course of business (including with regard to benefit plans,

 

A-42


Table of Contents

indemnification arrangements and other ordinary course compensation matters) or (ii) Contracts with respect to a Buyer Related Party’s status as a holder of Securities of Buyer.

5.18 Proxy Statements. On the dates when first filed in accordance with Regulation 14A of the Exchange Act, the Proxy Statement (or any amendment or supplement thereto) shall comply in all material respects with the applicable requirements of the Exchange Act. On the date of any filing pursuant to Regulation 14A of the Exchange Act, the date the Proxy Statement is first mailed to the stockholders of Buyer, and at the time of the Buyer Special Meeting, the Proxy Statement (together with any amendments or supplements thereto), will not contain any untrue statement of a material fact or omit to state any material fact required to be stated therein or necessary in order to make the statements made therein, in light of the circumstances under which they were made, not misleading; provided, however, that Buyer makes no representations or warranties as to the information contained in or omitted from the Proxy Statement in reliance upon and in conformity with information furnished in writing to Buyer by or on behalf of the Company or the Existing Equityholders specifically for inclusion in the Proxy Statement.

5.19 Takeover Statutes and Charter Provisions. Assuming that none of the Company and the Existing Equityholders holds any Buyer Common Stock, as of the date of this Agreement, no “fair price,” “moratorium,” “control share acquisition” or other anti-takeover statute or similar domestic or foreign Law applies with respect to Buyer or any of its Subsidiaries in connection with this Agreement or any of the transactions contemplated hereby. As of the date of this Agreement, there is no stockholder rights plan, “poison pill” or similar anti-takeover agreement or plan in effect to which Buyer or any of its Subsidiaries is subject, party or otherwise bound.

5.20 Property. Neither Buyer nor any of its Subsidiaries (a) owns or leases any real or personal property or (b) is a party to any agreement or option to purchase any real property, personal property or other material interest therein.

5.21 Material Contracts; Defaults.

(a) The Buyer SEC Documents disclose each “material contract” (as such term is defined in Item 601(b)(10) of Regulation S-K of the SEC) (other than confidentiality and non-disclosure agreements, this Agreement, Bridge Notes and any PIPE Subscription Agreements) to which, as of the date of this Agreement, Buyer or one or more of its Subsidiaries is a party or by which any of their respective assets are bound (the “Buyer Material Contracts”).

(b) Each Buyer Material Contract was entered into at arm’s length and in the ordinary course of business. Except for any Buyer Material Contract that has terminated or will terminate upon the expiration of the stated term thereof prior to the Closing Date, with respect to any Buyer Material Contract, (i) such Contracts are in full force and effect and represent the legal, valid and binding obligations of Buyer and, to the knowledge of Buyer, represent the legal, valid and binding obligations of the other parties thereto, and, to the knowledge of Buyer, are enforceable by Buyer to the extent a party thereto in accordance with their terms, subject in all respects to the Remedies Exception, (ii) neither Buyer nor, to the knowledge of Buyer, any other party thereto is in material breach of or material default (or would be in material breach, violation or default but for the existence of a cure period) under any such Contract, (iii) since the IPO, neither Buyer nor its Subsidiaries have received any written or, to the knowledge of Buyer, oral claim or notice of material breach of or material default under any such Contract, (iv) to the knowledge of Buyer, no event has occurred which, individually or together with other events, would reasonably be expected to result in a material breach of or a material default under any such Contract (in each case, with or without notice or lapse of time or both) and (v) since the IPO through the date hereof, neither Buyer nor its Subsidiaries have received written notice from any other party to any such Contract that such party intends to terminate or not renew any such Contract.

5.22 Independent Investigation. Buyer has conducted its own independent investigation, review and analysis of the Company and acknowledges that it has been provided satisfactory access to the personnel, properties,

 

A-43


Table of Contents

assets, premises, books and records, and other documents and data of the Company for such purpose. Buyer acknowledges and agrees that (i) in making its decision to enter into this Agreement and to consummate the transactions contemplated hereby, it has relied solely upon its own investigation and the express representations and warranties of the Company and the Existing Equityholders set forth in this Agreement (subject to the related portions of the Company Disclosure Schedules), the Additional Agreements and in any certificate delivered to Buyer pursuant hereto or thereto, and (ii) except as otherwise expressly set forth in this Agreement, any assets, properties and business of the Company Group are furnished “as is”, “where is” and subject to and except for the representations and warranties of the Company expressly and specifically set forth in Article IV of this Agreement (as qualified by the Company Disclosure Schedules), with all faults and without any other representation or warranty of any nature whatsoever.

5.23 EXCLUSIVITY OF REPRESENTATIONS AND WARRANTIES. EXCEPT AS OTHERWISE EXPRESSLY SET FORTH IN ARTICLE V OR ARTICLE VI OR THE ADDITIONAL AGREEMENTS OR THE CERTIFICATE TO BE DELIVERED BY BUYER OR SPONSOR AT CLOSING, NONE OF BUYER, SPONSOR, OR ANY OF ITS AFFILIATES OR ANY OTHER PERSON MAKES, AND BUYER EXPRESSLY DISCLAIM, ANY REPRESENTATIONS OR WARRANTIES OF ANY KIND OR NATURE, EXPRESS OR IMPLIED, IN CONNECTION WITH THIS AGREEMENT, THE ADDITIONAL AGREEMENTS OR ANY OF THE TRANSACTIONS CONTEMPLATED HEREBY OR THEREBY.

ARTICLE VI

REPRESENTATIONS AND WARRANTIES OF SPONSOR

Sponsor hereby represents and warrants to the Company and the Existing Equityholders that each of the following representations and warranties is true, correct and complete with respect to Sponsor as of the date of this Agreement and as of the Closing Date (or, if such representations and warranties are made with respect to a certain date, as of such date).

6.1 Corporate Existence and Power. Sponsor is a limited liability company duly organized, validly existing in good standing under the Laws of the State of Delaware. Sponsor has all requisite power, authority and capacity, corporate and otherwise, and all Permits and Consents necessary and required to carry on its business as presently conducted, except as would not prevent or materially delay the consummation of the transactions contemplated hereby.

6.2 Authorization. The execution, delivery and performance by Sponsor of this Agreement and the Additional Agreements to which it is, or at the Closing will be, a party and the consummation by Sponsor of the transactions contemplated hereby and thereby are within the limited liability company powers of Sponsor and have been duly authorized by all necessary action on the part of Sponsor. This Agreement constitutes, and, upon their execution and delivery, each of the Additional Agreements to which Sponsor is, or is specified to be, a party will constitute, a valid and legally binding agreement of Sponsor, as applicable, enforceable against Sponsor in accordance with their respective terms, subject to the Remedies Exception.

6.3 Sponsor Ownership. As of the date hereof, Sponsor is the holder of record and the “beneficial owner” (within the meaning of Rule 13d-3 under the Exchange Act) of 0 shares of Buyer Class A Common Stock and 5,625,000 shares of Buyer Class B Common Stock, 0 Buyer Units, and 4,333,333 Buyer Warrants (collectively, the “Sponsor Securities”), in each case, free and clear of all Liens other than restrictions arising under (a) this Agreement, (b) the Organizational Documents of Buyer and Sponsor (including the Investment Management Trust Agreement), (c) the Additional Agreements, (d) the Sponsor Voting Letter Agreement or (e) any applicable securities Laws.

6.4 Non-Contravention. Assuming the accuracy of the representations and warranties in Sections 4.4 and 5.4 the execution, delivery or performance by Sponsor of this Agreement or any Additional Agreements to which it

 

A-44


Table of Contents

is or will be a party does not or will not (a) contravene or conflict with Sponsor’s Organizational Documents or any of its Affiliates, (b) assuming all of the Company Governmental Approvals and Buyer Governmental Approvals are obtained and any applicable waiting periods referred to herein have expired, violate any provision of any Law or Order binding upon or applicable to Sponsor or its Affiliates, (c) constitute a default under or breach of (with or without the giving of notice or the passage of time or both) or violate or give rise to any right of termination, cancellation, amendment or acceleration of any right or obligation of Sponsor or its Affiliates or (d) result in the creation or imposition of any Lien (except for Permitted Liens) on any of the Sponsor Securities, in each case, except as would not be reasonably expected to materially delay or prevent the consummation of the transactions contemplated hereunder.

6.5 Litigation. There is no, and since its formation, there has been no, Action pending against, or to the knowledge of Buyer and Sponsor, threatened against, Sponsor before any Authority which would reasonably be expected to adversely affect Sponsor’s ownership of the Sponsor Securities, or otherwise materially delay or prevent the consummation of the transactions contemplated hereunder or otherwise prevent Sponsor from complying with the terms and provisions of this Agreement and the Additional Agreements to which Sponsor is, or is specified to be, a party. Sponsor is not subject to any outstanding Order that would prevent or materially delay the Closing or otherwise prevent Sponsor from complying with the terms and provisions of this Agreement or the Additional Agreements to which Sponsor is or will be, a party. Since its formation, Sponsor is not, and has not previously been, subject to any Action with any Authority.

6.6 Finders Fees. Except for BTIG, LLC, there is no investment banker, broker, finder or other intermediary which has been retained by or is authorized to act on behalf of Sponsor or any of its Affiliates who might be entitled to any brokerage, finder’s or other fee or commission from Buyer upon consummation of the transactions contemplated by this Agreement or any of the Additional Agreements.

ARTICLE VII

COVENANTS OF THE COMPANY AND BUYER

The Company and Buyer, as applicable, covenant and agree that:

7.1 Conduct of the Business of the Company.

(a) From the Effective Date through the Closing Date, except (i) as required by this Agreement or applicable Law, (ii) with Buyer’s written consent, or (iii) with respect to actions taken, or omitted to be taken, by the Company or any of its Subsidiaries required by any COVID-19 Measures or otherwise required to protect the business of the Company Group in response to COVID-19, the Company shall, and shall cause its Subsidiaries to, use commercially reasonable efforts to conduct their respective businesses in all material respects in the ordinary course and shall use their commercially reasonable efforts to preserve substantially intact their respective properties, operations and relationships with the applicable Authorities, key employees, key suppliers and other Persons (it being understood that no action or failure to act permitted by Section 7.1(b) shall constitute a breach of this sentence).

(b) Except (i) as otherwise set forth on Schedule 7.1(b), (ii) as required by this Agreement (including the Company’s execution and delivery of the Bridge Notes) or applicable Law, or (iii) with respect to actions taken, or omitted to be taken, by the Company or any of its Subsidiaries required by any COVID-19 Measures or otherwise required to protect the business of the Company Group in response to COVID-19, or taken by the Company in the ordinary course, from the Effective Date until and including the Closing Date, without Buyer’s prior consent, the Company shall not, and shall cause its Subsidiaries not to:

(i) amend, modify or supplement its Organizational Documents other than (A) pursuant to this Agreement or (B) otherwise to facilitate the consummation of the transactions contemplated hereby, or take or authorize any action to wind up the affairs or dissolve any member of the Company Group;

 

A-45


Table of Contents

(ii) (A) pay, declare or promise to pay any dividends or other distributions with respect to its Securities, or pay, declare or promise to pay any other payments to any holder of Securities (other than, (x) in the case of any equityholder that is a service provider of the Company Group, payments of compensation or employee benefits in the ordinary course of business or (y) to the Company or a wholly- owned Subsidiary) or (B) issue, sell, grant, redeem or repurchase any Securities or make any changes (by combination, reorganization, reclassification or otherwise) in the capital structure of any member of the Company Group (other than grants of Company equity awards to service providers of the Company Group in the ordinary course of business);

(iii) enter into any Contract or enter into or carry out any transaction that (A) would be a Company Affiliate Arrangement if entered into prior to the Effective Date or (B) would obligate the Company Group to make a Change in Control Payment;

(iv) sell, lease, sublease, license or otherwise dispose of any member of the Company Group’s material assets (including without limitation, the Leased Real Property) other than in the ordinary course of business;

(v) except as required by applicable Law or any Employee Benefit Plan listed on Schedule 4.20(a), (A) increase the compensation or benefits of any Company Service Provider, except in the ordinary course of business consistent with past practice for a Company Service Provider whose annual base compensation is not greater than $100,000, (B) accelerate the vesting or payment of any compensation or benefits of any Company Service Provider, (C) enter into, materially amend or terminate any Employee Benefit Plan (or any plan, program, agreement or arrangement that would be an Employee Benefit Plan if in effect on the date hereof) or grant, materially amend or terminate any awards thereunder, (D) fund any payments or benefits that are payable or to be provided under any Employee Benefit Plan except in the ordinary course of business, (E) terminate without “cause” (as determined consistent with past practice) any Company Service Provider whose annual base compensation is at least $100,000, (F) hire or engage or offer to hire or engage any new Company Service Provider whose annual base compensation is anticipated to equal or exceed $100,000, (G) make or forgive any loan to any Company Service Provider (other than advancement of expenses in the ordinary course of business consistent with past practices), (H) enter into, amend, extend or terminate any collective bargaining agreement or other agreement with a labor union, works council or similar employee or labor organization (or enter into negotiations to do any of the foregoing), (I) recognize or certify any labor union, works council, bargaining representative, or any other similar employee or labor organization as the bargaining representative for any Company Service Provider, or (J) implement or announce any employee layoffs, furloughs, reductions in force, reductions in compensation, hour or benefits, work schedule changes or similar actions that could implicate the Worker Adjustment and Retraining Notification Act or any similar state law;

(vi) (A) obtain or incur any loan or other Indebtedness in excess of $250,000 other than third-party asset-level Indebtedness incurred on an arm’s length basis and on terms consistent with past practice used for the acquisition of, or refinancing of, Aircraft (provided that any such asset-level Indebtedness does not have a loan-to-value ratio exceeding eighty percent (80%), (B) forgive, cancel or compromise any material debt or claim, or waive or release any right of material value, (C) amend or waive any term of the Bridge Notes or (D) grant any indemnity, bond or other guarantee for the benefit of any Person except in connection with any asset-level Indebtedness permitted pursuant to clause (A) above;

(vii) incur any material Lien on the Company Group’s assets or Securities, except for Permitted Liens or the Liens incurred in the ordinary course of business;

(viii) merge or consolidate with or acquire any other Person or be acquired by any other Person;

(ix) (A) make, change, or revoke any material Tax election (outside the ordinary course of business), (B) enter into any settlement or compromise with any Taxing Authority relating to any material Tax matter, (C) abandon or fail to conduct any material audit, examination, or other Action in respect of a material Tax or material Tax Return, (D) file any amended Tax Return in respect of material Taxes, (E) consent to any

 

A-46


Table of Contents

extension or waiver of the statutory period of limitations applicable to any material Tax or material Tax Return, (F) enter into any Tax Sharing Agreement (other than an Ordinary Course Tax Sharing Agreement), (G) adopt or change a method of Tax accounting with respect to material Taxes (outside the ordinary course of business), or (H) change an accounting period with respect to material Taxes;

(x) commence, pay, discharge, settle or compromise any material Action;

(xi) assign, sell, license (other than on a non-exclusive basis in the ordinary course of business), transfer, abandon, allow to lapse or expire, or otherwise dispose of, any Intellectual Property;

(xii) disclose any Trade Secrets (other than pursuant to a written confidentiality agreement entered into in the ordinary course of business with reasonable protections of, and preserving all rights of the Company Group in, such Trade Secrets);

(xiii) make any material change in its accounting methodology, practice or policy other than changes required by U.S. GAAP or applicable Law;

(xiv) waive or release any noncompetition, nonsolicitation, nondisclosure, noninterference, nondisparagement, or other restrictive covenant obligation of any Company Service Provider (other than any waiver of noncompetition or similar obligations for any former employee or independent contractor who had annual base compensation not in excess of $200,000 during his or her tenure with the Company);

(xv) make or commit to make capital expenditures unrelated to the operation of the business in the ordinary course of business other than in an amount not in excess of $250,000, in the aggregate; or

(xvi) terminate without replacement or fail to use commercially reasonable efforts to maintain any Permit material to the conduct of the business of Company Group; or

(xvii) authorize, agree to or undertake any legally binding obligation to do any of the foregoing.

7.2 Conduct of the Business of Buyer.

(a) From the Effective Date through the Closing Date, Buyer shall remain a “blank check company” as defined under the Securities Act, shall keep current and timely file all of its public filings with the SEC, and shall not conduct any business operations or activities other than required in connection with this Agreement and ordinary course operations to maintain its status as a NYSE-listed special purpose acquisition company pending the completion of the transactions contemplated hereby.

(b) Unless required by this Agreement or applicable Law, from the Effective Date until and including the Closing Date, without the Company’s prior consent (which such consent shall not be unreasonably withheld, delayed or conditioned), Buyer shall not:

(i) change, modify or amend the Investment Management Trust Agreement, or Buyer’s Organizational Documents, other than (A) to effectuate the A&R Certificate of Incorporation and the Buyer A&R By-laws or (B) otherwise to facilitate the consummation of the transactions contemplated hereby, or take or authorize any action to wind up the affairs or dissolve Buyer;

(ii) (A) make, declare, set aside or pay any dividends on, or make any other distribution (whether in cash, stock or property) in respect of any of its outstanding capital stock or other equity interests; (B) other than the Buyer Stock Redemption;

(iii) (A) make, change, or revoke any material Tax election (outside the ordinary course of business); (B) enter into any settlement or compromise with any Taxing Authority relating to any material Tax matter; (C) abandon or fail to conduct any material audit, examination, or other Action in respect of a material

 

A-47


Table of Contents

Tax or material Tax Return; (D) file any amended Tax Return in respect of material Taxes; (E) consent to any extension or waiver of the statutory period of limitations applicable to any material Tax or material Tax Return; (F) enter into any Tax Sharing Agreement (other than any Ordinary Course Tax Sharing Agreement); (G) adopt or change a method of Tax accounting with respect to material Taxes (outside the ordinary course of business); or (H) change an accounting period with respect to material Taxes;

(iv) enter into, renew or amend in any material respect, any Contract with a Buyer Related Party other than any transaction or Contract pursuant to which Sponsor or any of its Affiliates provides debt financing to Buyer;

(v) enter into, or amend or modify any material term of, terminate (excluding any expiration in accordance with its terms), or waive or release any material rights, claims or benefits under, any Buyer Material Contract (or any Contract that, if existing on the date hereof, would have been a Buyer Material Contract) or any collective bargaining or similar agreement (including agreements with works councils and trade unions and side letters) to which Buyer or its Subsidiaries is a party or by which it is bound;

(vi) waive, release, compromise, settle or satisfy any pending or threatened claim (which shall include, but not be limited to, any pending or threatened Action) or compromise or settle any liability in excess of $250,000;

(vii) incur, create, assume, refinance, guarantee or otherwise become liable for (whether directly, contingently or otherwise) any Indebtedness other than any transaction or Contract pursuant to which Sponsor or any of its Affiliates provides debt financing to Buyer;

(viii) (A) offer, issue, deliver, grant or sell, or authorize or propose to offer, issue, deliver, grant or sell, any capital stock of, or other equity interests in, Buyer or any securities convertible into, exercisable or exchangeable for, or any rights, warrants or options to acquire, any such capital stock or equity interests or issue or take any actions that would result in the issuance of any New Buyer Securities to Sponsor, other than (1) in connection with the exercise of any Buyer Warrants outstanding on the date hereof or (2) the transactions contemplated by this Agreement (including the transactions contemplated by the Bridge Notes and any PIPE Subscription Agreements) or (B) amend, modify or waive any of the terms or rights set forth in, any Buyer Warrant or the Warrant Agreement, including any amendment, modification or reduction of the warrant price set forth therein (other than by operation of its terms);

(ix) (A) fail to maintain its existence or acquire by merger or consolidation with, or merge or consolidate with, or purchase a material portion of the assets or equity of, any corporation, partnership, limited liability company, association, joint venture or other business organization or division thereof; or (B) adopt or enter into a plan of complete or partial liquidation, dissolution, merger, consolidation, restructuring, recapitalization or other reorganization of Buyer or its Subsidiaries (other than the transactions contemplated by this Agreement);

(x) make any capital expenditures;

(xi) make any loans, advances or capital contributions to, or investments in, any other Person (including to any of its officers, directors, agents or consultants), make any change in its existing borrowing or lending arrangements for or on behalf of such Persons, or enter into any “keep well” or similar agreement to maintain the financial condition of any other Person;

(xii) enter into any new line of business outside of the business currently conducted by Buyer as of the date of this Agreement;

(xiii) make any change in financial accounting methods, principles or practices, except insofar as may have been required by a change in U.S. GAAP (including pursuant to standards, guidelines and interpretations of the Financial Accounting Standards Board or any similar organization) or applicable Law;

 

A-48


Table of Contents

(xiv) voluntarily fail to maintain, cancel or materially change coverage under any insurance policy in form and amount equivalent in all material respects to the insurance coverage currently maintained with respect to Buyer and its Subsidiaries and their assets and properties; or

(xv) enter into any agreement or undertaking to do any action prohibited under this Section 7.2.

(c) from the Effective Date until and including the Closing Date, Buyer shall use commercially reasonable efforts to continue performing under Buyer’s Organizational Documents, the Investment Management Trust Agreement and all other agreements or Contracts to which Buyer or its Subsidiaries may be a party.

7.3 No Solicitation; Support.

(a) From the Effective Date through the earlier of (x) termination of this Agreement in accordance with Article IX and (y) the Closing, other than in connection with the transactions contemplated hereby, neither the Company, on the one hand, nor Buyer, on the other hand, shall, and such Persons shall cause each of their respective Representatives not to, directly or indirectly, (i) solicit, initiate, engage, participate in or knowingly encourage negotiations or discussions with any Person concerning, or the making of any offers or proposals related to, any Alternative Transaction, (ii) take any other action intended or designed to facilitate the efforts of any Person relating to a possible Alternative Transaction, (iii) enter into, engage in or continue any discussions or negotiations with respect to an Alternative Transaction with, or provide any non-public information, data or access to employees to, any Person that has made, or that is considering making, a proposal with respect to an Alternative Transaction or (iv) approve, recommend or enter into any Alternative Transaction or any Contract related to any Alternative Transaction. For purposes of this Agreement, the term “Alternative Transaction” means any of the following transactions to which any member of the Company Group or Buyer, as applicable, is a party (other than the transactions contemplated by this Agreement): (1) any merger, consolidation, share exchange, business combination, amalgamation, recapitalization, consolidation, liquidation or dissolution or other similar transaction or (2) any sale, lease, license, exchange, transfer or other disposition of the consolidated assets of such Person (other than the sale, the lease, license, transfer or other disposition of assets in the ordinary course of business) or Securities of any member of the Company Group or Buyer, as applicable, in a single transaction or series of transactions; provided that the transactions contemplated in Section 7.8 (Post-Signing PIPE Investment) shall not constitute an Alternative Transaction. If there is an unsolicited proposal for, or an indication of interest in entering into, an Alternative Transaction, communicated in writing to the Company Group or Buyer or any of their respective Representatives (each, an “Alternative Proposal”), such party shall as promptly as practicable (and in any event within two (2) Business Days after receipt) advise the other party to this Agreement in writing of such Alternative Proposal and the material terms and conditions of any such Alternative Proposal (including any changes thereto) and the identity of the Person making any such Alternative Proposal. The Company shall, and shall cause its Affiliates and Representatives to, immediately discontinue any ongoing communications or negotiations relating to any Alternative Transaction and instruct each other participant in its strategic process to destroy any confidential information of the Company Group (and terminate access to any data room for each such other participant). The Company and Buyer shall keep each other informed on a reasonably current basis of material developments with respect to any such Alternative Proposal. Buyer shall, and shall cause its Affiliates and Representatives to, immediately cease any and all existing discussions or negotiations with any Person conducted prior to the date hereof with respect to, or which is reasonably likely to give rise to or result in, an Alternative Proposal. Any breach of this Section 7.3 by a Representative of a party shall be deemed a breach of this Section 7.3 by such party.

(b) Existing Equityholder Support.

(i) Consent and Approval. Each Existing Equityholder hereby, subject to the terms and conditions of this Agreement and the Additional Agreements, approves and consents to, with respect to all the Existing Company Interests held by such Existing Equityholder, the reclassification of Existing Company Interests into, and the issuance of, the Common Units, the other transactions contemplated by this Agreement and the

 

A-49


Table of Contents

Additional Agreements (including, for the avoidance of doubt, the adoption by the Company of the A&R Operating Agreement), and such other actions necessary or advisable for the consummation of the foregoing transactions.

(ii) Retention of Units. Subject to Section 7.3(b)(iv) hereof, each Existing Equityholder agrees that such Existing Equityholder shall not, prior to the earlier of (x) the date on which this Agreement is terminated in accordance with its terms and (y) the Closing Date (the “Termination Date”), directly or indirectly, sell, offer for sale, transfer, tender, pledge, encumber, assign, or otherwise dispose of, or grant a proxy with respect to, any of the Existing Equityholder’s Existing Company Interests.

(iii) Waiver of Appraisal Rights; Litigation. To the full extent permitted by Law, each Existing Equityholder hereby irrevocably waives, and agrees not to exercise, any rights of appraisal, any dissenters’ rights and any similar rights relating to the issuance of the Common Units that Existing Equityholder may directly or indirectly have arising out of or in connection with the transactions contemplated by this Agreement or the Additional Agreements by virtue of the ownership of any Existing Company Interests. Each Existing Equityholder further agrees not to commence, join in, facilitate, assist or encourage any Action, derivative or otherwise, against Buyer, Sponsor or the Company, any of their respective Affiliates, any of the foregoing Persons’ successors, and any of the foregoing Persons’ directors or officers relating to the negotiation, execution or delivery of this Agreement or the Additional Agreements or the consummation of any of the transactions contemplated hereby or thereby, including any Action (x) challenging the validity of, or seeking to enjoin the operation of, any provision of this Agreement or the Additional Agreements or (y) alleging a breach of any fiduciary or similar duty of the board of directors of the Company in connection with this Agreement, the Additional Agreements or the transactions contemplated hereby or thereby.

(iv) Notwithstanding anything to the contrary set forth in this Section 7.3(b), each Existing Equityholder that is a natural Person may, without the prior written consent of any other party hereto, transfer all or a portion of the Existing Company Interests owned by such Existing Equityholder to any member of such Existing Equityholder’s immediate family or to any trust or other estate planning vehicle that is under the control of such Existing Equityholder and for the sole benefit of such Existing Equityholder and/or such Existing Equityholder’s spouse, former spouse, ancestors and descendants (whether natural or adopted), parents and their descendants and any spouse of the foregoing Persons (each, a “Qualified Transferee”); provided that each such Qualified Transferee (as applicable) shall, as a condition to such transfer, execute a joinder or accession agreement reasonably acceptable to Buyer and the Company to become a party to this Agreement and be bound by the terms and conditions of this Agreement with respect to such Existing Company Interests.

(c) Sponsor Support.

(i) New Buyer Securities. In the event that any Buyer Common Stock, Buyer Warrants, Buyer Units or other Securities of Buyer are issued to Sponsor after the date of this Agreement with the Company’s prior written consent pursuant to any stock dividend, stock split, recapitalization, reclassification, combination or exchange of Buyer Common Stock, Buyer Warrants or Buyer Units of, on or affecting the Buyer Common Stock, Buyer Warrants or Buyer Units owned by Sponsor or otherwise (such Buyer Common Stock, Buyer Warrants or Buyer Units, collectively the “New Buyer Securities”), then such New Buyer Securities acquired or purchased by Sponsor shall be subject to the terms of this Agreement to the same extent as if they constituted the Buyer Common Stock, Buyer Warrants or Buyer Units owned by Sponsor as of the date hereof.

(ii) Voting. At any meeting of the stockholders of Buyer, however called, or at any adjournment thereof (including, without limitation, the Buyer Special Meeting), or in any other circumstance in which the vote, consent or other approval of the stockholders of Buyer is sought, Sponsor shall (x) appear at each such meeting or otherwise cause all of its Buyer Common Stock to be counted as present thereat for purposes of calculating a quorum and (y) vote (or cause to be voted), or execute and deliver a written consent (or cause a written consent to be executed and delivered) covering, all of its Buyer Common Stock: (A) in favor of each of

 

A-50


Table of Contents

the Transaction Proposal, the NYSE Proposal, the Charter Proposals, the Director Election Proposal, the PubCo Equity Incentive Plan Proposal, the PubCo Employee Stock Purchase Plan Proposal and, if applicable, any Additional Proposal or Adjournment Proposal; (B) against any proposal for or relating to a “Business Combination,” as such term is defined in Buyer’s Organizational Documents, other than the Buyer Stockholder Approval Matters or any Additional Proposal, or an Adjournment Proposal; (C) against any merger agreement or merger, consolidation, combination, sale of substantial assets, reorganization, recapitalization, dissolution, liquidation or winding up of or by Buyer (other than this Agreement and the transactions contemplated hereby); and (D) against any change in the business or management of Buyer or any change to the Buyer Board (other than in connection with the Buyer Stockholder Approval Matters) or extension of its deadline to consummate a “Business Combination” as such term is defined in Buyer’s Organizational Documents.

(iii) Sponsor shall comply with, and fully perform all of its obligations, covenants and agreements set forth in, that certain Letter Agreement, dated as of May 25, 2021, by and among Sponsor, Buyer and certain other parties thereto (the “Sponsor Voting Letter Agreement”), including the obligations of Sponsor pursuant to Section 1 therein to not redeem any Buyer Common Stock owned by Sponsor (including the Sponsor Shares) in connection with transactions contemplated hereby.

(iv) During the period beginning on the date hereof and ending on the Termination Date, Sponsor shall not modify or amend any Contract between or among Sponsor, anyone related by blood, marriage or adoption to Sponsor or any Affiliate of Sponsor (other than Buyer), on the one hand, and Buyer or any of Buyer’s Subsidiaries, on the other hand, including, for the avoidance of doubt, the Sponsor Voting Letter Agreement.

7.4 Access to Information. From the Effective Date until and including the Closing Date, the Company and Buyer shall, use reasonable efforts and to the extent permitted by Law (including COVID-19 Measures), (a) continue to give the other party and its Representatives access to its offices, properties, and Books and Records, it being understood that the access to the properties will not extend to the sampling of the soil, groundwater, vapor, or indoor air quality at the property, (b) furnish to the other party and its Representatives such information relating to the business of the Company Group or Buyer as such Persons may reasonably request and (c) cause its respective Representatives to cooperate with the other party in such other party’s investigation of its business; provided that no investigation pursuant to this Section 7.4 (or any investigation prior to the Effective Date) shall affect any representation or warranty given by the Company Group or Buyer and, provided further that any investigation pursuant to this Section 7.4 shall be conducted in such manner as not to interfere unreasonably with the conduct of the business of the Company Group or Buyer. Notwithstanding anything to the contrary in this Agreement, neither party shall be required to provide the access described above or disclose any information if doing so is reasonably likely to (i) result in a waiver of attorney client privilege, work product doctrine or similar privilege or (ii) violate any Contract to which it is a party or to which it is subject or applicable Law; provided that the non-disclosing party must advise the other party that it is withholding such access or information and (to the extent reasonably practicable) the basis on which the access is not granted or information is not disclosed; provided further that the non-disclosing party shall use commercially reasonable efforts to remove such impediment such that the information can be provided and, in the event that such impediment cannot be removed, to provide such information to the extent it would not result in the loss of such privilege or the violation of such Contract or applicable Law (including by providing a redacted version of the applicable document).

7.5 Notices of Certain Events. Each of the Company and Buyer shall promptly notify the other party of:

(a) any notice or other communication from any Person (including any Authority) alleging that the Consent of such Person is or may be required in connection with the transactions contemplated by this Agreement or that the transactions contemplated by this Agreement might give rise to any Action by or on behalf of such Person or result in the creation of any Lien on any Securities of the Company or share capital or capital stock of Buyer or any member of the Company Group’s or Buyer’s assets;

 

A-51


Table of Contents

(b) any Actions commenced or, to such party’s knowledge, threatened in writing against such party that would prevent or delay the consummation of the transactions contemplated by this Agreement or any Additional Agreement; and

(c) the occurrence of any fact or circumstance to the knowledge of such party which results, or would result, in the failure to satisfy the condition to the other party’s obligation to close as set forth in Section 8.2(b) or Section 8.2(c), on the one hand, or Section 8.3(b), on the other hand.

7.6 SEC Filings; Buyer Special Meeting.

(a) In connection with any filing Buyer makes with the SEC contemplated by this Agreement or the Additional Agreements or in connection with the transactions contemplated hereby and thereby, the Company will, and will cause its Subsidiaries and Affiliates to, in connection with the disclosure included in any such filing or the responses provided to the SEC in connection with the SEC’s comments to a filing, use commercially reasonable efforts to (i) cooperate with Buyer, (ii) respond to questions about the Company Group required in any filing or requested by the SEC, and (iii) provide any information reasonably requested by Buyer in connection with any filing with the SEC.

(b) Each of Buyer and the Company agrees to use commercially reasonable efforts to, as promptly as reasonably practical, to furnish the other party with such information as shall be reasonably requested concerning itself, its Subsidiaries, officers, directors, managers, stockholders, and other equityholders and information regarding such other matters as may be reasonably necessary or advisable or as may be reasonably requested for inclusion in (including to be incorporated by reference in) or attachment to the Proxy Statement, the Closing Form 8-K or any other filing required to be made by Buyer with the SEC under the Exchange Act in connection with the transactions contemplated by this Agreement or the Additional Agreements. Each of Buyer and the Company shall ensure that any information provided by it or on its behalf for inclusion in (including to be incorporated by reference in) or attachment to the Proxy Statement, at the earlier of the date it is filed with the SEC or first mailed to Buyer stockholders, shall be accurate in all material respects and does not omit to state any material fact required to be stated therein or necessary in order to make the statements therein, in light of the circumstances under which they are made, not misleading, and complies as to form in all material respects with the requirements of the Exchange Act and the rules and regulations promulgated thereunder and in addition shall contain substantially the same financial and other information about the Company Group and its equityholders as is required under Regulation 14A of the Exchange Act regulating the solicitation of proxies. If at any time prior to the Closing, Buyer or the Company becomes aware of (x) the Proxy Statement’s containing any untrue statement of a material fact or omitting to state a material fact necessary in order to make the statements made, in light of the circumstances under which they were made, not misleading or (y) any other information which is required to be set forth in an amendment or supplement to the Proxy Statement so that it would not include any untrue statement of a material fact or omitting to state a material fact necessary in order to make the statements made, in light of the circumstances under which they were made, not misleading, the Company or Buyer (as applicable) shall promptly inform Buyer or the Company (as applicable) and each cooperate with the other in filing with the SEC or mailing to Buyer’s stockholders an amendment or supplement to the Proxy Statement. Each of the Company and Buyer shall use its commercially reasonable efforts to cause their and their Subsidiaries’ managers, directors, officers and employees to be reasonably available to Buyer, the Company and their respective counsel in connection with the drafting of such filings and mailings and responding in a timely manner to comments from the SEC.

(c) The Company shall deliver to Buyer as promptly as reasonably practicable: (i) unaudited consolidated financial statements of the Company including consolidated balance sheets, statements of operations and comprehensive income (loss), statements of members’ capital and statements of cash flows as of and for the nine (9) month periods ended September 30, 2022 and September 30, 2021, together with all related notes and schedules thereto, prepared in accordance with U.S. GAAP applied on a consistent basis throughout the covered periods and Regulation S-X of the SEC and reviewed by the Company’s independent auditor in

 

A-52


Table of Contents

accordance with Statement on Auditing Standards No. 100 issued by the American Institute of Certified Public Accountants (the “Q3 Financials”); (ii) the audited consolidated balance sheets of the Company as of December 31, 2021 and December 31, 2020, and the related audited consolidated statements of operations and comprehensive income (loss), statements of members’ capital and statements of cash flows for the years then ended, audited in accordance with PCAOB standards and including the notes and schedules thereto and the report of the Company’s independent auditor (the “PCAOB 2021 Audited Financials”), (iii) all other audited and unaudited financial statements of the Company required under the applicable rules and regulations and guidance of the SEC to be included in the Proxy Statement or the Current Report on Form 8-K announcing the Closing (the “Closing Form 8-K”); (iv) all selected financial data of the Company required by Item 301 of Regulation S-K, as necessary for inclusion in the Proxy Statement and Closing Form 8-K; and (v) management’s discussion and analysis of financial condition and results of operations prepared in accordance with Item 303 of Regulation S-K of the SEC (as if the Company was subject thereto) with respect to the periods described in clause (i) and (ii) above, as necessary for inclusion in the Proxy Statement and Closing Form 8-K. The Company shall use its commercially reasonable efforts to deliver (i) the Q3 Financials to Buyer prior to December 31, 2022, (ii) the PCAOB 2021 Audited Financials to Buyer prior to December 31, 2022 and (iii) to the extent required, prior to March 1, 2023, the audited consolidated balance sheets of the Company as of December 31, 2022 and December 31, 2021, and the related audited consolidated statements of operations and comprehensive income (loss), statements of members’ capital and statements of cash flows for the years then ended, audited in accordance with PCAOB standards and including the notes and schedules thereto and the report of the Company’s independent auditor. The Company shall also promptly deliver to Buyer copies of any audited annual consolidated financial statements of the Company that the Company’s auditor may issue.

(d) As promptly as practicable after the Effective Date and the receipt by Buyer from the Company the Q3 Financials and PCAOB 2021 Audited Financials, Buyer shall prepare with the assistance and cooperation of the Company Group, and Buyer shall file with the SEC, a proxy statement in connection with the transactions contemplated hereby and by the Additional Agreements and that has been mutually agreed upon by both Buyer and the Company (such agreement not to be unreasonably withheld or delayed) (as amended, the “Proxy Statement”) for the purpose of soliciting proxies from Buyer’s stockholders for the matters to be acted upon at the Buyer Special Meeting and providing the public stockholders of Buyer an opportunity in accordance with Buyer’s Organizational Documents and the IPO Prospectus to have their Buyer Common Stock redeemed in conjunction with the stockholder vote on Buyer Stockholder Approval Matters as defined below. Buyer shall provide the Company and its counsel with a reasonable opportunity to review and comment on the Proxy Statement prior to its filing with the SEC or mailing to shareholders and Buyer shall consider any comments by the Company and its counsel in good faith. Each of Buyer and the Company shall use its commercially reasonable efforts to cause the Proxy Statement to comply with the rules and regulations promulgated by the SEC and to comply with all state “blue sky” Laws applicable to carrying out the transactions contemplated hereby. The Proxy Statement shall include proxy materials for the purpose of soliciting proxies from Buyer stockholders to vote at a special general meeting of Buyer’s stockholders to be called and held for such purpose (the “Buyer Special Meeting”), in favor of resolutions approving (i) the approval of the “Business Combination,” as such term is defined in Buyer’s Organizational Documents, and the adoption and approval of this Agreement and the Additional Agreements and the transactions contemplated hereby or thereby by the holders of Buyer Common Stock in accordance with Buyer’s Organizational Documents, Delaware Law and the rules and regulations of the SEC and NYSE (the “Transaction Proposal”), (ii) the approval, for purposes of complying with and to the extent required by applicable NYSE listing rules, of the issuance by PubCo, as successor to Buyer, of the PubCo Common Stock to be issued in connection with the transactions contemplated by this Agreement (the “NYSE Proposal”), (iii) the adoption of the A&R Certificate of Incorporation in the form on Exhibit B and approval of each change to Buyer’s existing certificate of incorporation required to be separately approved (the “Charter Proposals”) effective as of the Closing, (iv) the election of directors effective as of the Closing (the “Director Election Proposal”), (v) the adoption and approval of the PubCo Equity Incentive Plan (the “PubCo Equity Incentive Plan Proposal”) effective as of the Closing, (vi) the adoption and approval of the PubCo Employee Stock Purchase Plan (the “PubCo Employee Stock Purchase Plan Proposal”) effective as of the Closing, (vii) such other matters as the Company Group and Buyer shall hereafter mutually determine to be necessary or

 

A-53


Table of Contents

appropriate in order to effect the transactions contemplated by this Agreement or the Additional Agreements (each, an “Additional Proposal”) (the approvals described in foregoing clauses (i) through (vii), collectively, the “Buyer Stockholder Approval Matters”), and (viii) the adjournment of the Buyer Special Meeting, if necessary, to permit further solicitation of proxies if there are not sufficient votes to approve and adopt any of the foregoing proposals (the “Adjournment Proposal”). Without the prior written consent of the Company, the Buyer Stockholder Approval Matters shall be the only matters (other than procedural matters) which Buyer shall propose to be acted on by Buyer’s stockholders at the Buyer Special Meeting.

(e) To the extent not prohibited by Law, Buyer will advise the Company, reasonably promptly after Buyer receives notice thereof, of the time when the Proxy Statement or any supplement or amendment has been filed, of the issuance of any stop Order or the suspension of the qualification of the Buyer Class A Common Stock for offering or sale in any jurisdiction, of the initiation or written threat of any proceeding for any such purpose, or of any request by the SEC for the amendment or supplement of the Proxy Statement or for additional information. To the extent not prohibited by Law, the Company and its counsel shall be given a reasonable opportunity to review and comment on the Proxy Statement each time before any such document is filed with the SEC by Buyer and Buyer shall give reasonable and good faith consideration to any comments made by the Company and its counsel. To the extent not prohibited by Law, each of Buyer and the Company shall provide the other party and its counsel with (i) any comments or other communications, whether written or oral, that such party or its counsel may receive from time to time from the SEC or its staff with respect to the Proxy Statement promptly after receipt of those comments or other communications and (ii) a reasonable opportunity to participate in the response of such party to those comments and to provide comments on that response (to which reasonable and good faith consideration shall be given), including by participating with the other parties or their counsel in any discussions or meetings with the SEC.

(f) If requested by Buyer, the Company shall provide (i) “comfort” letters (prepared pursuant to AU 634 of the Public Company Accounting Oversight Board) from the applicable independent registered public accounting firm(s) of the Company relating to the financial and share information of the Company contained or incorporated by reference into the Public Offering Material (as defined below), (ii) legal opinions from counsel to the Company, in such form as are generally provided to underwriters in connection with underwritten public offerings of securities, and (iii) any negative assurances statements relating to the Public Offering Material, in such forms as are generally provided to underwriters in connection with underwritten public offerings of securities, in form and substance reasonably satisfactory to BTIG and its counsel. “Public Offering Material” means any registration statement, offering memorandum, circular, prospectus, proxy statement or other disclosure document to be prepared by Buyer or the Company in connection with the transactions contemplated by this Agreement, and such amendments or supplements thereto, in each case that are filed with the SEC.

(g) The Buyer Board shall not (and no committee or subgroup thereof shall) change, withdraw, withhold, qualify or modify, or publicly propose to change, withdraw, withhold, qualify or modify, the Buyer Board Recommendation.

(h) As promptly as practical, but in no event more than forty-five (45) days following the date upon which the SEC staff confirms (A) it has no further comments on the Proxy Statement or (B) that it will not review the Proxy Statement (such date, the “Clearance Date”), Buyer Board shall convene and hold the Buyer Special Meeting in accordance with the DGCL. Buyer shall use its commercially reasonable efforts to solicit from its stockholders proxies or votes in favor of the approval of Buyer Stockholder Approval Matters as promptly as practicable following the Clearance Date, and take all other actions reasonably necessary or advisable to obtain the approval of Buyer Stockholder Approval Matters, including, (i) establishing the record date (which record date shall be mutually agreed with the Company) for, and duly calling and giving notice of Buyer Special Meeting in accordance with the DGCL, (ii) causing the Proxy Statement to be disseminated to Buyer’s stockholders in compliance with applicable Law no later than five (5) Business Days following the Clearance Date and (iii) soliciting proxies from the holders of Buyer Common Stock to vote in accordance with the recommendation of the Buyer Board with respect to each of the Buyer Stockholder Approval Matters. Buyer

 

A-54


Table of Contents

shall, through the Buyer Board recommend to its stockholders that they approve the Buyer Stockholder Approval Matters (the “Buyer Board Recommendation”) and shall include the Buyer Board Recommendation in the Proxy Statement. Notwithstanding anything to the foregoing, if on the date for which Buyer Special Meeting is scheduled, Buyer has not received proxies representing a sufficient number of shares to obtain the Required Buyer Stockholder Approval (as defined below), whether or not a quorum is present, Buyer may make up to one (1) postponement or adjournment of Buyer Special Meeting; provided that (x) the Buyer Special Meeting may not be postponed or adjourned by an aggregate of twenty (20) Business Days without the Company’s prior written consent and (y) the Buyer Special Meeting is held no later than five (5) Business Days prior to the Termination Date.

(i) With respect to any Buyer stockholder outreach in connection with the Buyer Special Meeting, the Company shall use its commercially reasonable efforts to, and shall cause its Representatives to, provide to Buyer all cooperation reasonably requested by Buyer, which commercially reasonable efforts shall include (x) furnishing Buyer with information to be used in the preparation of one or more information packages or marketing materials regarding the business, operations, financial projections or prospects of the Company and (y) causing the Company’s Representatives with appropriate seniority and expertise to participate in a reasonable number of meetings or presentations.

7.7 Trust Account. Prior to the Closing (subject to the satisfaction or waiver of the conditions set forth in Article VIII) Buyer shall make appropriate arrangements to cause the funds in the Trust Account to be disbursed in accordance with the Investment Management Trust Agreement and for the payment of (a) all amounts payable to stockholders of Buyer holding Buyer Units or Buyer Common Stock who shall have validly redeemed their Buyer Units or Buyer Common Stock, (b) the expenses of Buyer to the third parties to which they are owed, (c) the Deferred Underwriting Commission and (d) the remaining monies in the Trust Account to Buyer. Except as otherwise expressly provided in the Investment Management Trust Agreement, Buyer shall not agree to, or permit, any amendment or modification of, or waiver under, the Investment Management Trust Agreement without the prior written consent of the Company.

7.8 Post-Signing PIPE Investment.

(a) In its sole discretion, Buyer may, prior to the Closing, enter into subscription agreements for the sale of PubCo Class A Common Stock to be issued at the Closing, on terms (i) materially consistent with the form of subscription agreement attached hereto as Exhibit G (the “PIPE Subscription Agreement”) and (ii) priced at not less than $10.00 per share (any such investments, collectively, the “Post-Signing PIPE Investment”). Without the prior written consent of the Company, Buyer shall not enter into any subscription agreements for the sale of Buyer Class A Common Stock or PubCo Class A Common Stock that do not satisfy clause (i) and (ii) above.

(b) From the date hereof until the Closing Date, Buyer shall, and shall cause its financial advisors and legal counsel to, keep the Company and its financial advisors and its legal counsel reasonably informed with respect to the Post-Signing PIPE Investment (if any), including by (i) providing regular updates and (ii) consulting and cooperating with, and considering in good faith any feedback or comments from, the Company, its financial advisors and its legal counsel with respect to such matters, including the negotiation of any subscription agreements for the Post-Signing PIPE Investment. For the avoidance of doubt, raising any amount of Post-Signing PIPE Investment is not a condition to Closing.

(c) Buyer shall use its commercially reasonable efforts to take, or cause to be taken, all actions and do, or cause to be done, all things necessary, proper or advisable to consummate the transactions contemplated by the Bridge Notes and any PIPE Subscription Agreements on the terms and conditions set forth therein, including maintaining in effect the Bridge Notes and any PIPE Subscription Agreements and to: (a) satisfy in all material respects on a timely basis all conditions and covenants applicable to Buyer in the Bridge Notes and any PIPE Subscription Agreements; and (b) in the event that all conditions in the Bridge Notes and any PIPE Subscription

 

A-55


Table of Contents

Agreements have been satisfied, consummate the transactions contemplated by the Bridge Notes and any PIPE Subscription Agreements at, or substantially simultaneously with, the Closing.

7.9 Directors and Officers Indemnification and Insurance.

(a) The parties agree that all rights to exculpation, indemnification and advancement of expenses existing in favor of the current or former directors and officers of (x) Buyer (the “Buyer D&O Indemnified Persons”) and (y) the Company and its Subsidiaries (together with the Buyer D&O Indemnified Persons, the “D&O Indemnified Persons”) as provided in their respective Organizational Documents, in each case as in effect on the date of this Agreement, or under any indemnification, employment or other similar agreements (including the advancing of expenses as incurred to the fullest extent permitted under applicable Law) between any D&O Indemnified Person and any of the Company and its Subsidiaries or Buyer (as applicable) in effect on the Effective Date and disclosed on Schedule 7.9(a), shall survive the Closing and continue in full force and effect in accordance with their respective terms to the extent permitted by applicable Law. For a period of six (6) years after the Closing Date, PubCo shall cause the Organizational Documents of PubCo and the Company (and its Subsidiaries) to contain provisions no less favorable with respect to exculpation and indemnification of and advancement of expenses to D&O Indemnified Persons than are set forth as of the date of this Agreement in the Organizational Documents of Buyer to the extent permitted by applicable Law.

(b) For a period of six (6) years from the Closing, PubCo shall, or shall cause its Affiliates or Subsidiaries to, maintain in effect directors’ and officers’ liability insurance covering the D&O Indemnified Persons on terms substantially equivalent to, and in any event not less favorable in the aggregate, the terms of such current insurance coverage; provided that in no event shall PubCo be required to expend for such policies pursuant to this Section 7.9 an aggregate amount in excess of three hundred percent (300%) of the aggregate annual premium payable by the Company Group or Buyer, as applicable for the last full fiscal year, which amounts are set forth on Schedule 7.9(b). Notwithstanding the foregoing, Buyer or the Company may cause coverage to be extended under the current directors’ and officers’ liability insurance by obtaining a six-year “tail” policy with respect to claims existing or occurring at or prior to the Closing and (i) if and to the extent such policies have been obtained prior to the Closing with respect to any such Persons, the Company Group and PubCo shall maintain (and cause their Subsidiaries to maintain) such policies in effect and continue to honor the obligations thereunder, and (ii) if any claim is asserted or made within such six-year period, any insurance required to be maintained under this Schedule 7.9(b) shall be continued in respect of such claim until the final disposition thereof.

(c) The provisions of this Section 7.9 shall survive the Closing and are intended to be for the benefit of, and shall be enforceable by, each of the D&O Indemnified Persons and their respective heirs and Representatives.

7.10 Efforts; Further Assurances.

(a) Subject to the terms and conditions of this Agreement, each party shall use its commercially reasonable efforts to take, or cause to be taken, all actions and to do, or cause to be done, all things reasonably necessary or desirable under applicable Laws, and cooperate as reasonably requested by the other parties, to consummate and implement expeditiously each of the transactions contemplated by this Agreement (including the receipt of all applicable Governmental Approvals). The parties shall execute and deliver such other documents, certificates, agreements and other writings and take such other actions as may be reasonably necessary or reasonably desirable in order to consummate or implement expeditiously each of the transactions contemplated by this Agreement. Without limiting the generality of the foregoing, the Company shall, and shall cause its Subsidiaries to, use its commercially reasonable efforts to obtain each third party Consent set forth on Schedule 7.10 that is required for the consummation of the transactions contemplated by this Agreement and the Additional Agreements. Notwithstanding the foregoing, in no event shall the Company Group or Buyer be obligated to pay any monetary compensation (for the avoidance of doubt, excluding the payment of

 

A-56


Table of Contents

administrative, filing, application, processing or similar fees or charges) or grant any concession in connection with obtaining any Consents, authorizations or approvals required in order to consummate the transactions contemplated by this Agreement pursuant to the terms of any Contract to which any member of the Company Group is a party.

(b) Buyer and the Company shall use commercially reasonable efforts to take all actions as may be requested by any such Authority to obtain all applicable Governmental Approvals.

(c) In furtherance and not in limitation of the foregoing, each of the Company and Buyer will (i) make an appropriate filing of a Notification and Report Form pursuant to the HSR Act with respect to the transactions contemplated by this Agreement within thirty (30) Business Days of the date of this Agreement, (ii) supply as promptly as reasonably practicable any additional information and documentary material that may be requested pursuant to the HSR Act, (iii) furnish to the other such necessary information and reasonable assistance as the other may require in connection with its preparation of any notification, filing, submission or further documentation or evidence that is necessary in obtaining the expiration or termination of any applicable waiting period under the HSR Act, (iv) promptly disclose to the other all correspondence received from or sent to any relevant Governmental Authority in connection herewith and shall keep the other fully informed of any other related communication in whatever form with any of the relevant Authority (subject to appropriate confidentiality agreements to limit disclosure, including, with respect to competitively sensitive information, to outside counsel only), and (v) use its reasonable best efforts to take or cause to be taken all other actions necessary, proper or advisable consistent with this Section 7.10 to cause the expiration or termination of the applicable waiting periods, or receipt of required authorizations, as applicable, under the HSR Act as soon as possible.

7.11 Tax Matters.

(a) Each Flow-Thru Tax Return for a taxable period that includes the Closing Date (i) for which the “interim closing method” under Section 706 of the Code (or any similar provision of state, local or non-U.S. Law) is available shall be prepared in accordance with such method, (ii) shall be prepared in accordance with Section 706(d)(3) of the Code to the extent applicable, (iii) for which an election under Section 754 of the Code (or any similar provision of state, local or non-U.S. Law) may be made shall make such election to the extent not already made, and (iv) shall be prepared in a manner such that any and all deductions, losses, or credits of the Company Group resulting from, attributable to, or accelerated by the payment of expenses in connection with the transactions contemplated by this Agreement are allocated to any taxable period (or portion thereof) ending on or before the Closing Date to the extent permitted by applicable Tax Law at a “more likely than not” standard of comfort.

(b) All Transfer Taxes shall constitute Transaction Expenses. Unless otherwise required by applicable Law, the Company shall prepare and file, or cause to be prepared and filed, all necessary Tax Returns in respect of such Transfer Taxes and other documentation with respect to all Transfer Taxes, and, if required by applicable Law, the Existing Equityholders, the Company Group and Buyer shall, and shall cause their respective Affiliates to, reasonably cooperate and join in the execution of any such Tax Returns and other documentation. The parties shall reasonably cooperate to establish any available exemption from (or reduction in) any such Transfer Taxes.

(c) The parties acknowledge and agree that for U.S. federal and, as applicable, state and local Tax purposes, it is intended that (i) the recapitalization of the equity interests of the Company in connection with the execution of the A&R Operating Agreement will be treated as a non-taxable recapitalization of the equity of the Company, (ii) the payment and contribution of the Closing Date Cash Contribution Amount contemplated by Section 2.1(b) (other than the Closing Date Cash Repurchase Amount) be treated as a contribution of such amount by Buyer to the Company governed by Section 721(a) of the Code (and any similar applicable state or local provisions of Tax Law) and (iii) the payment and contribution of the Closing Date Cash Repurchase Amount contemplated by Section 2.1(c) and the repurchase by the Company of Common Units from the Existing

 

A-57


Table of Contents

Equityholders contemplated by Section 2.1(c), together, be treated as an acquisition of partnership interests in the Company by Buyer from the Existing Equityholders governed by Section 741 of the Code (clauses (i), (ii) and (iii), the “Intended Tax Treatment”). The parties shall, and shall cause each of their respective applicable Affiliates to prepare and file all Tax Returns consistent with the Intended Tax Treatment; take no position in any communication (whether written or unwritten) with any Taxing Authority or any other action inconsistent with the Intended Tax Treatment (unless otherwise required by applicable Law or a determination by a Taxing Authority); promptly inform each other of any challenge by any Taxing Authority to any portion of the Intended Tax Treatment; and consult with and keep one another informed with respect to the status of, and any discussion, proposal or submission with respect to, any such challenge to any portion of the Intended Tax Treatment.

(d) Without the prior written consent of Buyer, the Company shall not make or cause or permit there to be made any election under Treasury Regulations Section 301.9100-22 (or any similar provision of state, local, or non-U.S. Laws) with respect to any member of the Company Group. With respect to any audit, examination, or other Tax Action for any Pre-Closing Tax Period relating to a Flow-Thru Tax Return or any member of the Company Group that is a Flow-Thru Entity and for which the election provided for in Section 6226 of the Code (or any similar provision of state, local, or non-U.S. Laws) is available, the Company shall timely make or cause there to be timely made for any member of the Company Group all such available elections in accordance with applicable Laws. From and after the Closing, Buyer shall have the right to participate, at its sole cost and expense, in any Tax Action of any member of the Company Group that is a Flow-Thru Entity for any Pre-Closing Tax Period (or Straddle Period), and no such Tax Action shall be settled or compromised without the prior written consent of Buyer (not to be unreasonably withheld, conditioned or delayed) to the extent the settlement or compromise of any such Tax Action would reasonably be expected to result in any imputed underpayment imposed pursuant to Section 6232 of the Code on any member of the Company Group and for which no election under Section 6226 of the Code is available.

(e) Notwithstanding anything contained in the A&R Operating Agreement, in the event of any conflict between this Section 7.11 and any provisions of the A&R Operating Agreement (other than Section 8.4 of the A&R Operating Agreement), this Section 7.11 shall control.

7.12 Buyer Filings and NYSE Listing.

(a) From the date hereof through the Closing, Buyer will keep current and timely file all reports required to be filed or furnished with the SEC and otherwise comply in all material respects with its reporting obligations under applicable securities Laws.

(b) From the date hereof through the Closing, Buyer shall ensure Buyer remains listed as a public company on, and for shares of Buyer Common Stock to be listed on, NYSE.

7.13 Employee Matters.

(a) For a period of at least twelve (12) months from the Closing, PubCo shall (i) continue to sponsor any Employee Benefit Plan that covers any individuals who are employed by the Company immediately prior to the Closing and who continue their employment with PubCo or its Affiliates or Subsidiaries following the Closing (the “Post-Transaction Employees”), and (ii) provide such Post-Transaction Employees with annual base salary or base wages, as applicable, and target cash incentive compensation opportunities that are substantially comparable in the aggregate to the annual base salary or base wages, as applicable, and target cash incentive compensation opportunities provided to such Post-Transaction Employees immediately prior to the Closing (other than (A) equity or equity based incentives, (B) nonqualified compensation, equity or equity-based compensation, post-termination or retiree health and welfare benefits, or (C) change in control payments, retention payments, or other similar nonrecurring compensation); provided, that nothing in this Section 7.13 shall in any way provide any Post-Transaction Employee with any right to continued employment or limit PubCo’s and Affiliates’ of Subsidiaries’ right to terminate the employment of any Post-Transaction Employee.

 

A-58


Table of Contents

(b) Nothing contained herein shall be construed as requiring, and the Company shall take no action that would have the effect of requiring, PubCo or any of its Affiliates or Subsidiaries to continue the employment of any specific person. The provisions of this Section 7.13 are for the sole benefit of PubCo and the Company and nothing herein, expressed or implied, is intended or shall be construed to (i) establish, modify, amend or terminate any Employee Benefit Plan or any compensation and benefits plans maintained for or provided to Post-Transaction Employees prior to or following the Closing; (ii) confer upon any Company Service Provider any right to continued employment or engagement for any period or create any obligation on the part of the Company, PubCo or any of their respective Affiliates or Subsidiaries to employ any Person, including the Post-Transaction Employees, for any period following the Closing; or (iii) entitle any Person to continued receipt of any specific employee benefit or create any right to compensation or benefits of any nature or kind whatsoever.

7.14 Founder Covenants. Prior to Closing, (i) the Existing Equityholder Representative shall negotiate with Buyer in good faith the terms of an employment agreement with Buyer, to be effective as of the Closing, consistent with the terms set forth in the term sheet attached as Exhibit H and (ii) the Existing Equityholder Representative shall, and shall cause his applicable Affiliates, to negotiate with Buyer in good faith with respect to any amendments to any of the Company Affiliate Arrangements reasonably requested by Buyer to ensure that they reflect arm’s length, market-based terms.

7.15 Extension of Time Period to Consummate a Business Combination.

(a) If the Proxy Statement relating to the Buyer Special Meeting has not been mailed to the stockholders of the Buyer with the SEC by April 17, 2023 as promptly as reasonably practicable after such date, Buyer shall prepare (with the reasonable cooperation of the Company Group) and file with the SEC a proxy statement (such proxy statement, together with any amendments or supplements thereto, the “Extension Proxy Statement”) pursuant to which it shall seek the approval of its stockholders for proposals to amend (i) the Buyer’s Organizational Documents and (ii) the Trust Agreement, in each case, to extend the time period for Buyer to consummate its initial business combination from May 28, 2023 (the “Extension Approval End Date”) to a date no later than September 28, 2023 (such date, the “Extended Deadline” and such proposals, the “Extension Proposals”). Buyer shall use its reasonable efforts to cause the Extension Proxy Statement to comply with the rules and regulations promulgated by the SEC, to have the Extension Proxy Statement cleared by the SEC as promptly as practicable after such filing. Buyer shall provide the Company a reasonable opportunity to review the Extension Proxy Statement prior to its filing with the SEC and will consider in good faith the incorporation of any comments thereto provided by the Company.

(b) Buyer shall (i) as promptly as practicable after the Extension Proxy Statement is cleared by the SEC, (A) cause the Extension Proxy Statement to be disseminated to Buyer’s stockholders in compliance with applicable Law, (B) duly (x) give notice of and (y) convene and hold a meeting of its stockholders (the “Buyer Extension Meeting”) in accordance with the Buyer’s Organizational Documents and NYSE listing rules, for a date no later than three (3) Business Days prior to the Extension Approval End Date (or such later date as the Company and Buyer shall agree), and (C) solicit proxies from the holders of Buyer Common Stock to vote in favor of each of the Extension Proposals, and (ii) provide its stockholders with the opportunity to elect to effect a Buyer Stock Redemption; provided that, notwithstanding anything to the contrary set forth in this Section 7.15 to the extent (1) the Required Buyer Stockholder Approval is obtained at any time before the Buyer Extension Meeting is held and (2) the Closing has occurred prior to the Extension Approval End Date, all obligations under this Section 7.15, shall terminate and be of no further force or effect.

ARTICLE VIII

CONDITIONS TO CLOSING

8.1 Condition to the Obligations of the Parties. The obligations of all of the parties to consummate the Closing and the transactions contemplated by the Additional Agreements are subject to the satisfaction of all the following conditions:

 

A-59


Table of Contents

(a) No applicable Law and no Order shall be in effect that prohibits or prevents the consummation of the Closing or the transactions contemplated by the Additional Agreements.

(b) Buyer Stockholder Approval Matters that are submitted to the vote of the stockholders of Buyer at the Buyer Special Meeting in accordance with Buyer’s Organizational Documents shall have been approved by the requisite vote of the stockholders of Buyer at the Buyer Special Meeting in accordance with Buyer’s Organizational Documents (the “Required Buyer Stockholder Approval”).

(c) Buyer shall have at least $5,000,001 in tangible net assets (as determined in accordance with Rule 3a51-1(g)(1) of the Exchange Act) as of immediately prior to Closing.

(d) Buyer shall remain listed on NYSE. Buyer shall not have received any written notice from NYSE that it has failed, or would reasonably be expected to fail to meet the NYSE listing requirements as of the Closing Date for any reason, where such notice has not been subsequently withdrawn by NYSE or the underlying failure appropriately remedied or satisfied.

(e) The filings of the Parties pursuant to the HSR Act shall have been made and the applicable waiting period and any extensions thereof shall have expired or been terminated.

8.2 Conditions to Obligations of Buyer. The obligation of Buyer to consummate the Closing and the transactions contemplated by the Additional Agreements are subject to the satisfaction, or the waiver at Buyer’s sole and absolute discretion, of all the following further conditions:

(a) The Company and the Existing Equityholders shall have duly performed all of their respective obligations hereunder required to be performed by it at or prior to the Closing Date in all material respects (disregarding all references to “material respects” that may already be contained in the applicable covenants).

(b) (i) All of the representations and warranties of the Company in Article IV (other than Sections 4.1 (Corporate Existence and Power), 4.2 (Authorization), 4.4(a) (Non-Contravention), 4.5(a) (Capital Structure) and 4.24 (Finders Fees)) and all of the representations and warranties of the Existing Equityholders in Article III (other than Sections 3.2 (Authorization) and 3.3 (Title to the Existing Company Interests)), in each case disregarding all qualifications and exceptions contained herein relating to materiality or Company Material Adverse Effect, shall be true and correct as of the Closing Date except as provided in the Company Disclosure Schedules pursuant to Article IV (except that if the representation and warranties that speak as of a specific date prior to the Closing Date, such representations and warranties need only to be true and correct as of such earlier date), except as would not in the aggregate reasonably be expected to have a Company Material Adverse Effect; and (ii) (A) all of the representations and warranties of the Company in Sections 4.1 (Corporate Existence and Power), 4.2 (Authorization), 4.4(a) (Non-Contravention), 4.5(a) (Capital Structure) and 4.24 (Finders Fees) and (B) all of the representations and warranties of the Existing Equityholders contained in Sections 3.2 (Authorization) and 3.3 (Title to the Existing Company Interests), in each case disregarding all qualifications and exceptions contained herein relating to materiality or Company Material Adverse Effect, shall be true and correct in all material respects as of the Closing Date (except that if the representation and warrants that speak as of a specific date prior to the Closing Date, such representations and warranties need only to be true and correct in all material respects as of such earlier date).

(c) Since the date of this Agreement, there shall have been no Company Material Adverse Effect which is continuing and uncured.

(d) Buyer shall have received a certificate signed by an authorized officer of the Company to the effect set forth in clauses (a) through (c) of this Section 8.2.

(e) Buyer shall have received duly executed counterparts from the Company and the Existing Equityholders, as applicable, of the Additional Agreements.

 

A-60


Table of Contents

8.3 Conditions to Obligations of the Company. The obligations of the Company to consummate the Closing and the transactions contemplated by the Additional Agreements are subject to the satisfaction, or the waiver at the Company’s discretion, of all of the following further conditions:

(a) Buyer and Sponsor shall have duly performed all of their obligations hereunder required to be performed by them at or prior to the Closing Date in all material respects (disregarding all references to “material respects” that may already be contained in the applicable covenants).

(b) (i) (A) All of the representations and warranties of Buyer contained in Article V in this Agreement (other than Sections 5.1 (Corporate Existence and Power) 5.2 (Corporate Authorization), 5.4(a) (Non-Contravention) 5.5 (Finders Fees), 5.6 (Issuance of Stock) and 5.7 (Capitalization)) and (B) all of the representations and warranties of Sponsor in Sections 6.4(b), 6.4(c) and 6.4(d) (Non-Contravention), in each case disregarding all qualifications and exceptions contained herein relating to materiality, shall be true and correct at and as of the Closing Date (except that if the representation and warranties that speak as of a specific date prior to the Closing Date, such representations and warranties need only to be true and correct as of such earlier date) other than where the failure of such representations and warranties to be so true and correct taken in the aggregate would not be reasonably expected to have a material adverse effect on Buyer, and (ii) (A) all of the representations and warranties of Buyer in Sections 5.1 (Corporate Existence and Power), 5.2 (Corporate Authorization), 5.4(a) (Non-Contravention), 5.5 (Finders Fees), 5.6 (Issuance of Stock) and 5.7 (Capitalization) and (B) all of the representations and warranties of Sponsor contained in Article VI (other than Sections 6.4(b), 6.4(c) and 6.4(d) (Non-Contravention)), in each case, disregarding all qualifications and exceptions contained herein relating to materiality, shall be true and correct in all material respects as of the Effective Date and as of the Closing Date (except that if the representations and warranties that speak as of a specific date prior to the Closing Date, such representations and warranties need only to be true and correct in all material respects as of such earlier date).

(c) The Company shall have received a certificate signed by an authorized officer of Buyer to the effect set forth in clauses (a) and (b) of this Section 8.3.

ARTICLE IX

TERMINATION

9.1 Termination.

(a) This Agreement may be terminated and the transactions contemplated hereby may be abandoned at any time prior to the Closing by mutual written consent of Buyer and the Company.

(b) This Agreement may be terminated and the transactions contemplated hereby may be abandoned at any time prior to the Closing by written notice by either Buyer or the Company if any Law or Order permanently restraining, enjoining or otherwise prohibiting the transactions contemplated by this Agreement has become final and non-appealable; provided, however, that the right to terminate this Agreement pursuant to this Section 9.1(b) shall not be available to a party if the failure by such party (in the case of the Company, the Company or any Existing Equityholder, and in the case of Buyer, Buyer or Sponsor) to comply with any provision of this Agreement is the principal cause of the Law or Order or the failure of the Law or Order to be lifted.

(c) In the event that the Closing of the transactions contemplated hereunder has not occurred by the Outside Closing Date, Buyer or the Company, as the case may be, shall have the right, at its sole option, to terminate this Agreement without liability to the other side; provided, however, that the right to terminate this Agreement pursuant to this Section 9.1(c) shall not be available to a party if the failure by such party (in the case of the Company, the Company or any Existing Equityholder, and in the case of Buyer, Buyer or Sponsor) to

 

A-61


Table of Contents

comply with any provision of this Agreement is the principal cause of the Closing not occurring prior to the Outside Closing Date. Such right may be exercised by Buyer or the Company, as the case may be, by giving written notice to the other at any time after the Outside Closing Date. “Outside Closing Date” means the deadline for Buyer to consummate its initial business combination pursuant to Buyer’s Organizational Documents, which is initially May 28, 2023; provided, however, that, in the event that the Extension Proposals are approved by the stockholders of Buyer pursuant to Section 7.15, the “Outside Closing Date” shall mean the Extended Deadline.

(d) Buyer may terminate this Agreement by giving notice to the Company prior to the Closing if the Company or any Existing Equityholder shall have materially breached any of such Person’s representations, warranties, agreements or covenants contained herein to be performed at or prior to the Closing and such breach (i) would result in the failure to satisfy any condition set forth in Section 8.2(a) or Section 8.2(b) and (ii) is incapable of being cured by the Outside Closing Date, or if capable of being cured by the Outside Closing Date, shall not be cured within twenty (20) days following receipt by the Company of a notice describing in reasonable detail the nature of such breach; provided that Buyer shall not have the right to terminate this Agreement pursuant to this Section 9.1(d) if at such time Buyer or Sponsor is in material breach of this Agreement which would result in a failure to satisfy any condition set forth in Section 8.3(a) or Section 8.3(b).

(e) The Company may terminate this Agreement by giving notice to Buyer if Buyer or Sponsor shall have materially breached any of its covenants, agreements, representations, or warranties contained herein to be performed at or prior to the Closing and such breach (i) would result in the failure to satisfy any condition set forth in Section 8.3(a) or Section 8.3(b) and (ii) is incapable of being cured by the Outside Closing Date, or if capable of being cured by the Outside Closing Date, shall not be cured within twenty (20) days following receipt by Buyer of a notice describing in reasonable detail the nature of such breach; provided that the Company shall not have the right to terminate this Agreement pursuant to this Section 9.1(e) if at such time the Company is in material breach of this Agreement which would result in a failure to satisfy any condition set forth in Section 8.2(a) or Section 8.2(b).

(f) This Agreement may be terminated and the transactions contemplated hereby may be abandoned at any time prior to the Closing by written notice by either Buyer or the Company if this Agreement or the transactions contemplated hereby fail to be authorized or approved by the Required Buyer Stockholder Approval at a duly convened Buyer Special Meeting (subject to any postponement, adjournment or recess thereof).

9.2 Effect of Termination; Survival. This Agreement may only be terminated in the circumstances described in Article IX. In the event of the valid termination of this Agreement pursuant to Article IX, this Agreement shall forthwith become void, and there shall be no Liability on the part of any party, any of their respective Affiliates or any of their and their Affiliates’ respective Representatives, and all rights and obligations of each party shall cease, except that the provisions of Article I, this Article IX, Article X and the Confidentiality Agreement shall survive any termination hereof; provided, however, that nothing in this Section 9.2 shall be deemed to release any party from any Liability for Fraud prior to such termination.

 

A-62


Table of Contents

ARTICLE X

MISCELLANEOUS

10.1 Notices. Any notice hereunder shall be sent in writing, addressed as specified below, and shall be deemed given: (a) if by hand or recognized courier service, by 5:00 PM on a Business Day, addressee’s day and time, on the date of delivery, and otherwise on the first Business Day after such delivery; (b) if by E-mail, on the date that transmission is sent electronically without any “bounce back” or similar error message; or (c) five days after mailing by certified or registered mail, return receipt requested. Notices shall be addressed to the respective parties as follows (excluding telephone numbers, which are for convenience only), or to such other address as a party shall specify to the others in accordance with these notice provisions:

if to the Company Group, the Existing Equityholder Representative or any Existing Equityholder, to:

 

LGM Enterprises, LLC
2860 Jetport Road
Kinston, North Carolina 28504
Attention:    Thomas James Segrave, Jr.
Telephone:    252-717-3333
E-mail:    jsegrave@flyexclusive.com

with a copy (which shall not constitute notice) to:

 

Wyrick Robbins Yates & Ponton LLP
The Summit
4101 Lake Boone Trail, Suite 300
Raleigh, NC 27607-7506
Attention:    Larry E. Robbins
Telephone:    919-865-2800
E-mail:    lrobbins@wyrick.com

if to Buyer prior to the Closing

 

EG Acquisition Corp.

375 Park Avenue, 24th Floor

New York, NY 10152
Attention:    Sophia Mullen
Telephone:    212-888-1040
E-mail:    smullen@entrustglobal.com

with a copy (which shall not constitute notice) to:

 

Willkie Farr & Gallagher LLP
787 Seventh Avenue
New York, NY 10019-6099
Attention:    Steven A. Seidman
   Sean M. Ewen
Telephone:    212-728-8000
E-mail:    sseidman@willkie.com
   sewen@willkie.com

 

A-63


Table of Contents

and

 

EG Sponsor LLC
375 Park Avenue, 24th Floor
New York, NY 10152
Attention:    Matthew Lux
Telephone:    212-224-5583
E-mail:    mlux@entrustglobal.com

10.2 Amendments; Waivers; Remedies.

(a) This Agreement cannot be amended, supplemented or modified, except by a writing signed by each of Buyer, the Company and the Existing Equityholders, and cannot be amended, supplemented or modified orally or by course of conduct. No provision hereof can be waived, except by a writing signed by the party against whom such waiver is to be enforced, and any such waiver shall apply only in the particular instance in which such waiver shall have been given.

(b) Neither any failure or delay in exercising any right or remedy hereunder or in requiring satisfaction of any condition herein nor any course of dealing shall constitute a waiver of or prevent any party from enforcing any right or remedy or from requiring satisfaction of any condition. No notice to or demand on a party waives or otherwise affects any obligation of that party or impairs any right of the party giving such notice or making such demand, including any right to take any action without notice or demand not otherwise required by this Agreement. No exercise of any right or remedy with respect to a breach of this Agreement shall preclude exercise of any other right or remedy, as appropriate to make the aggrieved party whole with respect to such breach, or subsequent exercise of any right or remedy with respect to any other breach.

(c) Any party to this Agreement may, at any time prior to the Closing, by action taken by its board of directors (or similar governing body), managing member, general partner or other officers or Persons thereunto duly authorized, (i) extend the time for the performance of the obligations or acts of the other parties hereto, (ii) waive any inaccuracies in the representations and warranties (of another party hereto) that are contained in this Agreement or (iii) waive compliance by the other parties hereto with any of the agreements or conditions contained in this Agreement, but such extension or waiver shall be valid only if set forth in an instrument in writing signed by the party granting such extension or waiver.

(d) Except as otherwise expressly provided herein, no statement herein of any right or remedy shall impair any other right or remedy stated herein or that otherwise may be available.

10.3 Arms Length Bargaining; No Presumption Against Drafter. This Agreement has been negotiated at arm’s length by parties of equal bargaining strength, each represented by counsel or having had but declined the opportunity to be represented by counsel and having participated in the drafting of this Agreement. This Agreement creates no fiduciary or other special relationship among the parties, and no such relationship otherwise exists. No presumption in favor of or against any party in the construction or interpretation of this Agreement or any provision hereof shall be made based upon which Person might have drafted this Agreement or such provision.

10.4 Publicity. Except as required by Law and except with respect to Buyer SEC Documents and, with respect to the Proxy Statement and Closing Form 8-K, in conformity with Section 7.6 of this Agreement, the parties agree that neither they nor their Representatives shall issue any press release or make any other public disclosure concerning the transactions contemplated hereunder without the prior written approval of the other party hereto. If a party is required to make such a disclosure as required by Law, Buyer or the Company (as applicable) will be afforded a reasonable opportunity to review and comment on such public disclosure prior to its issuance (which shall be considered by the Company or Buyer, as applicable, in good faith). The foregoing shall not prohibit disclosure made in connection with the enforcement of any right or remedy relating to this Agreement, the Additional Agreements or the transactions contemplated hereby or thereby.

 

A-64


Table of Contents

10.5 Expenses. Unless otherwise specified herein, each party shall bear its own costs and expenses in connection with this Agreement, the Additional Agreements and the transactions contemplated hereby and thereby.

10.6 No Assignment or Delegation. No party may assign any right or delegate any obligation hereunder, including by merger, consolidation, operation of Law, or otherwise, without the written consent of the other parties. Any purported assignment or delegation that does not comply with the immediately preceding sentence shall be void, in addition to constituting a material breach of this Agreement.

10.7 Governing Law. This Agreement and all Related Claims shall be construed and enforced in accordance with and governed by the Laws (both substantive and procedural) of the State of Delaware, without giving effect to the conflict of Laws principles thereof.

10.8 Counterparts; Facsimile Signatures. This Agreement may be executed in counterparts, each of which shall constitute an original, but all of which shall constitute one agreement. This Agreement shall become effective upon delivery to each party of an executed counterpart or the earlier delivery to each party of original, photocopied, or electronically transmitted signature pages that together (but need not individually) bear the signatures of all other parties.

10.9 Entire Agreement. This Agreement together with the Additional Agreements, including any exhibits and Schedules attached hereto or thereto, sets forth the entire agreement of the parties with respect to the subject matter hereof and thereof and supersedes all prior and contemporaneous understandings and agreements related thereto (whether written or oral), all of which are merged herein. No provision of this Agreement or any Additional Agreement, including any exhibits and Schedules attached hereto or thereto, may be explained or qualified by any agreement, negotiations, understanding, discussion, conduct or course of conduct. Except as otherwise expressly stated herein or any Additional Agreement, there is no condition precedent to the effectiveness of any provision hereof or thereof. No party has relied on any representation from, or warranty or agreement of, any person in entering into this Agreement, prior hereto or contemporaneous herewith or any Additional Agreement, except those expressly stated herein or therein. Other than Article I, Section 2.5, Article VI, Section 7.3(c), Section 7.10(a), Section 9.2 and Article X, no provision of this Agreement shall be enforced against, or shall give rise to any obligation or liability of, Sponsor. Other than Section 2.1, Section 2.4, Section 2.5, Article III, Section 7.3(b), Section 7.10(a), Section 7.11, Section 9.2 and Article X, no provision of this Agreement shall be enforced against, or shall give rise to any obligation or liability of, any Existing Equityholder.

10.10 Severability. A determination by a court or other legal Authority that any provision that is not of the essence of this Agreement is legally invalid shall not affect the validity or enforceability of any other provision hereof. The parties shall cooperate in good faith to substitute (or cause such court or other legal Authority to substitute) for any provision so held to be invalid a valid provision, as alike in substance to such invalid provision as is lawful.

10.11 Construction of Certain Terms and References; Captions. In this Agreement:

(a) References to particular Sections and subsections, schedules, and exhibits not otherwise specified are cross-references to Sections and subsections, schedules, and exhibits of this Agreement.

(b) The words “herein,” “hereof,” “hereunder,” and words of similar import refer to this Agreement as a whole and not to any particular provision of this Agreement, and, unless the context requires otherwise, “party” means a party signatory hereto.

(c) Any use of the singular or plural, or the masculine, feminine, or neuter gender, includes the others, unless the context otherwise requires; “including” means “including without limitation;” “or” means “and/or;”

 

A-65


Table of Contents

“any” means “any one, more than one, or all;” and, unless otherwise specified, any financial or accounting term has the meaning of the term under U.S. generally accepted accounting principles as consistently applied heretofore by the Company Group.

(d) Unless otherwise specified, any reference to any agreement (including this Agreement), instrument, or other document includes all schedules, exhibits, or other attachments referred to therein, and any reference to a statute or other law includes any rule, regulation, ordinance, or the like promulgated thereunder, in each case, as amended, restated, supplemented, or otherwise modified from time to time. Any reference to a numbered Schedule means the same-numbered Section of the Company Disclosure Schedules.

(e) If any action is required to be taken or notice is required to be given within a specified number of days following a specific date or event, the day of such date or event is not counted in determining the last day for such action or notice. If any action is required to be taken or notice is required to be given on or before a particular day which is not a Business Day, such action or notice shall be considered timely if it is taken or given on or before the next Business Day. The word “day” means calendar day unless Business Day is expressly specified.

(f) Captions are included for convenience only.

(g) All references in this Agreement to “the knowledge of the Company” or similar terms means the actual knowledge of Thomas James Segrave, Jr., Billy Barnard and Cason Maddison, and all references in this Agreement to “the knowledge of Buyer” means the actual knowledge of Gregg S. Hymowitz and Sophia Mullen.

(h) For the avoidance of doubt, all references in this Agreement to “ordinary course” or “ordinary course of business” means the ordinary course of business consistent with past practice (other than actions taken (or not taken) as a result of or otherwise related to the COVID-19 Measures), provided that, for purposes of Sections 7.1 and 7.2, it shall take into account any material event or change in circumstances that occurs following the date of this Agreement.

(i) References to the “date hereof” mean the date of this Agreement.

(j) The headings contained in this Agreement are inserted for convenience only and shall not affect in any way the meaning or interpretation of this Agreement.

(k) The words “writing,” “written” and comparable terms refer to printing, typing and other means of reproducing words (including electronic media) in a visible form.

(l) The word “extent” in the phrase “to the extent” means the degree to which a subject or other thing extends, and such phrase shall not mean simply “if”.

(m) All references to any Law, contract or agreement will be to such Law or Contract as amended, supplemented or otherwise modified from time to time.

(n) To the extent this Agreement refers to information or documents that have been made available, delivered, furnished or otherwise provided by the Existing Equityholders or the Company to Buyer or its Affiliates, such obligation shall be deemed to be satisfied, and such information or documentation shall be deemed to be satisfied, and such information or documentation shall be deemed to have been made available, delivered, furnished or otherwise provided to Buyer or its Affiliates, as applicable, for all purposes under the Agreement, if and to the extent such information or documentation has been posted in the electronic data room maintained by the Company for the purposes of the transactions contemplated by this Agreement no later than twenty-four (24) hours prior to the date of this Agreement. To the extent this Agreement refers to information or documents that have been made available, delivered, furnished or otherwise provided by Buyer to the Existing

 

A-66


Table of Contents

Equityholders, the Company or their respective Affiliates, such obligation shall be deemed to be satisfied, and such information or documentation shall be deemed to have been made available, delivered, furnished or otherwise provided to the Existing Equityholders, the Company Group or their respective Affiliates, as applicable, for all purposes under the Agreement, if and to the extent such information or documentation has been filed or furnished by Buyer with the SEC no later than twenty-four (24) hours prior to the date of this Agreement.

(o) References to any Person include the successors and permitted assigns of that Person.

10.12 Third Party Beneficiaries. Except as set forth in Section 7.9 and Section 10.15, neither this Agreement nor any provision hereof confers any benefit or right upon or may be enforced by any Person not a signatory hereto.

10.13 Trust Account Waiver. Reference is made to the final IPO prospectus of Buyer, dated May 27, 2021 (the “Prospectus”). The Company Group and the Existing Equityholders understand that Buyer has established the Trust Account for the benefit of the public stockholders of Buyer and the underwriters of the IPO pursuant to the Investment Management Trust Agreement and that, except for a portion of the interest earned on the amounts held in the Trust Account, Buyer may disburse monies from the Trust Account only for the purposes set forth in the Investment Management Trust Agreement. For and in consideration of Buyer agreeing to enter into this Agreement, the Company Group and the Existing Equityholders each hereby agree that he, she or it does not have any right, title, interest or claim of any kind in or to any monies in the Trust Account and hereby agrees that he, she or it will not seek recourse against the Trust Account for any claim it may have in the future as a result of, or arising out of, any negotiations, contracts or agreements with Buyer. Notwithstanding the foregoing, (x) nothing herein shall serve to limit or prohibit the Company Group’s or the Existing Equityholders’ right to pursue a claim against Buyer for legal relief against monies or other assets that are held outside the Trust Account and other than distributions from the Trust Account directly or indirectly to Buyer’s stockholders, for specific performance or other equitable relief in connection with the consummation of the transactions contemplated by this Agreement so long as such claim would not affect Buyer’s ability to fulfill its obligations to effectuate the redemptions of the Buyer Units or Buyer Common Stock or comply with the Investment Management Trust Agreement and (y) nothing herein shall serve to limit or prohibit any claims that the Company Group and the Existing Equityholders may have in the future against Buyer’s assets or funds that are not held in the Trust Account and other than distributions from the Trust Account directly or indirectly to Buyer’s public stockholders.

10.14 No Recourse. Notwithstanding anything that may be express or implied in this Agreement, the parties acknowledge and agree that no recourse under this Agreement or under any Additional Agreements shall be had against any Person that is not a party to this Agreement or such Additional Agreement, as applicable, including any past, present or future director, officer, agent, employee or other Representative of any past, present or future equity holder of any Existing Equityholder or of any Affiliate or successor or assignee thereof (collectively, the “Non-Recourse Parties”), as such, whether by the enforcement of any assessment or by any legal or equitable proceeding, or by virtue of any statute, regulation or other applicable Law, it being expressly agreed and acknowledged that no liability whatsoever shall attach to, be imposed on or otherwise be incurred by any Non-Recourse Party in connection with or arising out of this Agreement. Notwithstanding anything else in this Agreement or the Additional Agreements to the contrary, the obligations of the Existing Equityholders hereunder and thereunder are several.

10.15 General Release.

(a) Effective as of the Closing, each Existing Equityholder, on behalf of itself and each of its Affiliates (individually, a “Company Releasor” and collectively, “Company Releasors”) hereby releases and forever discharges the Company Group, and any past present and future Affiliates or Representatives of the Company Group (individually, a “Company Releasee” or collectively, “Company Releasees”) from any and all Actions,

 

A-67


Table of Contents

Orders, Contracts and Liabilities whatsoever, whether known or unknown, suspected or unsuspected, both at law and in equity, which each Company Releasor or any of their respective Affiliates, Representatives or any of its or their respective heirs, executors, administrators or assigns, now has, has ever had, or may hereafter have against any Company Releasee arising contemporaneously with or prior to the Closing Date solely from the Company Releasor’s capacity as a holder of the Existing Company Interests and not in such Existing Equityholder’s capacity as an employee, director, manager, contractual counterparty (other than as a holder of the Existing Company Interests) or any other capacity (all of the foregoing collectively, the “Company Released Claims”); provided, however, that nothing contained herein shall operate to release any obligations of the Company Group under this Agreement or the Additional Agreements between the Company and any Existing Equityholder. Each Company Releasor hereby irrevocably covenants to refrain from, directly or indirectly, asserting any Company Released Claim, or commencing, instituting, or causing to be commenced, any Action of any kind against any Company Releasee based upon any matter released hereby.

(b) Effective as of the Closing, Sponsor, on behalf of itself and each of its Affiliates (individually, a “Sponsor Releasor” and collectively, “Sponsor Releasors”) hereby releases and forever discharges Buyer and, following the Closing, PubCo and the Company Group, and any past present and future Affiliates or Representatives of Buyer and, following the Closing, PubCo and Company Group (individually, a “Sponsor Releasee” or collectively, “Sponsor Releasees”) from any and all Actions, Orders, Contracts and Liabilities whatsoever, whether known or unknown, suspected or unsuspected, both at law and in equity, which each Sponsor Releasor or any of their respective Affiliates, Representatives or any of its or their respective heirs, executors, administrators or assigns, now has, or will have ever had as of the Closing, against any Sponsor Releasee arising contemporaneously with or prior to the Closing Date from the Sponsor Releasor’s capacity as a holder of Buyer Common Stock (all of the foregoing collectively, the “Sponsor Released Claims”); provided, however, that nothing contained herein shall operate to release any obligations of Buyer, PubCo or the Company under this Agreement or the Additional Agreements between Sponsor and Buyer. Each Sponsor Releasor hereby irrevocably covenants to refrain from, directly or indirectly, asserting any Sponsor Released Claim, or commencing, instituting, or causing to be commenced, any Action of any kind against any Sponsor Releasee based upon any matter released hereby.

(c) Company Releasees and Sponsor Releasees are intended to be third party beneficiaries of this Section 10.15.

10.16 Submission to Jurisdiction.

(a) The parties shall submit any dispute, claim, controversy or Action (in each case, whether in contract, tort, equity or otherwise) based upon, arising out of or relating to this Agreement (including with respect to the meaning, effect, validity, termination, interpretation, performance, or enforcement of this Agreement), the negotiation, execution performance or any alleged breach thereof (“Related Claim”) to the exclusive jurisdiction of the Court of Chancery of the State of Delaware (or, to the extent the Court of Chancery of the State of Delaware declines to accept jurisdiction over a particular matter, any federal court within the State of Delaware (and any courts having jurisdiction over appeals therefrom), or, if no federal court in the State of Delaware accepts jurisdiction, any state court within the State of Delaware (and any courts having jurisdiction over appeals therefrom) (collectively, the “Specified Courts”)), and the parties hereby irrevocably agree that all Related Claims shall be heard and determined in such courts. The parties hereby (i) submit to the exclusive personal and subject matter jurisdiction of any Specified Court any Related Claims and (ii) irrevocably and unconditionally waive, to the fullest extent permitted by applicable Law, any objection which it may now or hereafter have to the laying of venue of any such Related Claim brought in any Specified Court or any defense of inconvenient forum for the maintenance of such dispute. The parties agree that a final judgment in any such dispute shall be conclusive and may be enforced in other jurisdictions by suit on the judgment or in any other manner provided by Law.

(b) The parties hereby consent to process being served by any other party in any Related Claim by the delivery of a copy thereof in accordance with the provisions of Section 10.1 (other than by E-mail) along with a

 

A-68


Table of Contents

notification that service of process is being served in conformance with this Section 10.16(b). Nothing in this Agreement will affect the right of any party to serve process in any other manner permitted by Law.

(c) This submission to jurisdiction Section 10.16 shall survive the termination of this Agreement.

10.17 Nonsurvival of Representations, Warranties and Covenants. None of the representations, warranties, covenants, obligations or other agreements in this Agreement or in any certificate, statement or instrument delivered pursuant to this Agreement, including any rights arising out of any breach of such representations, warranties, covenants, obligations, agreements and other provisions, shall survive the Closing and shall terminate and expire upon the occurrence of the Closing (and there shall be no liability after the Closing in respect thereof), except for (a) those covenants and agreements contained herein that by their terms expressly apply in whole or in part at or after the Closing and then only with respect to any breaches occurring at or after the Closing and (b) this Article X.

10.18 Enforcement. The parties hereto agree that irreparable damage could occur in the event that any of the provisions of this Agreement were not performed in accordance with their specific terms or were otherwise breached. It is accordingly agreed that the parties shall be entitled to an injunction or injunctions to prevent breaches of this Agreement and to specific enforcement of the terms and provisions of this Agreement, in addition to any other remedy to which any party is entitled at law or in equity. In the event that any Action shall be brought in equity to enforce the provisions of this Agreement, no party shall allege, and each party hereby waives the defense, that there is an adequate remedy at law, and each party agrees to waive any requirement for the securing or posting of any bond in connection therewith.

10.19 Schedules and Exhibits. The Schedules and Exhibits referenced herein are a part of this Agreement as if fully set forth herein. All references herein to Schedules and Exhibits shall be deemed references to such parts of this Agreement, unless the context shall otherwise require. Any disclosure made by a party in the Schedules with reference to any section or schedule of this Agreement shall be deemed to be a disclosure with respect to all other sections or schedules to which such disclosure may apply to the extent the relevance of such disclosure is reasonably apparent on the face of the disclosure in such Schedule. Certain information set forth on the Schedules is included solely for informational purposes.

10.20 Waiver of Jury Trial; Exemplary Damages.

(a) THE PARTIES TO THIS AGREEMENT HEREBY KNOWINGLY, VOLUNTARILY AND IRREVOCABLY WAIVE ANY RIGHT EACH SUCH PARTY MAY HAVE TO TRIAL BY JURY IN ANY ACTION OF ANY KIND OR NATURE, IN ANY COURT IN WHICH AN ACTION MAY BE COMMENCED, ARISING OUT OF OR IN CONNECTION WITH THIS AGREEMENT OR ANY ADDITIONAL AGREEMENT, OR BY REASON OF ANY OTHER CAUSE OR DISPUTE WHATSOEVER BETWEEN OR AMONG ANY OF THE PARTIES TO THIS AGREEMENT OF ANY KIND OR NATURE, IN EACH CASE, WHETHER NOW EXISTING OR HEREAFTER ARISING, AND WHETHER IN CONTRACT, TORT, EQUITY OR OTHERWISE. EACH PARTY HERETO (A) CERTIFIES THAT NO REPRESENTATIVE OF ANY OTHER PARTY HAS REPRESENTED, EXPRESSLY OR OTHERWISE, THAT SUCH OTHER PARTY WOULD NOT, IN THE EVENT OF ANY ACTION, SEEK TO ENFORCE THE FOREGOING WAIVER AND (B) ACKNOWLEDGES THAT IT AND THE OTHER PARTIES HAVE BEEN INDUCED TO ENTER INTO THIS AGREEMENT BY, AMONG OTHER THINGS, THE MUTUAL WAIVERS AND CERTIFICATIONS IN THIS SECTION 10.20(A). NO PARTY SHALL BE AWARDED PUNITIVE OR OTHER EXEMPLARY DAMAGES RESPECTING ANY DISPUTE ARISING UNDER THIS AGREEMENT OR ANY ADDITIONAL AGREEMENT.

(b) Each of the parties to this Agreement acknowledge that each has been represented in connection with the signing of this waiver by independent legal counsel selected by the respective party and that such party has discussed the legal consequences and import of this waiver with legal counsel. Each of the parties to this

 

A-69


Table of Contents

Agreement further acknowledge that each has read and understands the meaning of this waiver and grants this waiver knowingly, voluntarily, without duress and only after consideration of the consequences of this waiver with legal counsel.

10.21 Waiver of Conflicts.

(a) Each party hereby agrees, on its own behalf and on behalf of its directors, managers, officers, owners, employees and Affiliates (including Sponsor) and each of their successors and assigns (all such parties, the “Waiving Parties”), that following the Closing, Willkie Farr & Gallagher LLP (or any of its affiliated partnerships) may represent any Person in connection with any transaction or Action involving or relating to Buyer, the Company or their respective Subsidiaries (any such representation, the “Buyer Post-Closing Representation”) notwithstanding its representation of Buyer in connection with the transactions contemplated by this Agreement. Each of Buyer and the Company on behalf of itself and the Waiving Parties hereby consents thereto and irrevocably waives (and will not assert) any conflict of interest or any objection arising therefrom or relating thereto, even though the interests of the Buyer Post-Closing Representation may be directly adverse to any Waiving Party.

(b) Each party hereby agrees, on its own behalf and on behalf of its Waiving Parties, that following the Closing, Wyrick Robbins Yates & Ponton LLP may represent any Person in connection with any transaction or Action involving or relating to the Company Group or the Existing Equityholders (any such representation, the “Existing Equityholder Post-Closing Representation”) notwithstanding its representation of the Company Group and the Existing Equityholders in connection with the transactions contemplated by this Agreement. Each of the Company and the Existing Equityholders, on behalf of itself and the Waiving Parties hereby consents thereto and irrevocably waives (and will not assert) any conflict of interest or any objection arising therefrom or relating thereto, even though the interests of the Existing Equityholder Post-Closing Representation may be directly adverse to any Waiving Party.

10.22 Existing Equityholder Representative.

(a) Each Existing Equityholder irrevocably constitutes and appoints Thomas James Segrave, Jr. as the “Existing Equityholder Representative,” such Existing Equityholder’s true and lawful attorney-in-fact and agent, with full power of substitution, and authorizes him acting for such Existing Equityholder and in such Existing Equityholder’s name, place and stead, in any and all capacities to do and perform every act and thing required, permitted, necessary or desirable to be done in connection with the transactions contemplated by this Agreement and the Additional Agreements, as fully to all intents and purposes as such Existing Equityholder might or could do in person, including to:

(i) take any and all actions (including, without limitation, executing and delivering any documents or amendments, incurring any costs and expenses on behalf of the Existing Equityholders) and make any and all determinations which may be required or permitted in connection with the implementation of this Agreement and the Additional Agreements and the transactions contemplated hereby and thereby;

(ii) give and receive notices and communications under this Agreement and the Additional Agreements;

(iii) negotiate, defend, settle, compromise and otherwise handle and resolve any and all claims and disputes with Buyer or its Affiliates arising out of or in respect of this Agreement or the Additional Agreements;

(iv) retain legal counsel, accountants, consultants and other experts, and incur any other reasonable expenses, in connection with all matters and things set forth or necessary with respect to this Agreement or the Additional Agreements and the transactions contemplated hereby and thereby; and

 

A-70


Table of Contents

(v) make any other decision or election or exercise such rights, power and authority as are incidental to the foregoing or that is, in the opinion of the Existing Equityholder Representative, necessary or advisable to effectuate the foregoing.

(b) Each of the Existing Equityholders acknowledges and agrees that upon execution of this Agreement, upon any delivery by the Existing Equityholder Representative of any waiver, amendment, agreement, opinion, certificate or other document executed by the Existing Equityholder Representative, such Existing Equityholder shall be bound by such documents as fully as if such Existing Equityholder had executed and delivered such documents.

(c) Upon the death, disability or incapacity of the initial Existing Equityholder Representative appointed pursuant to Section 10.22(a), each of the Existing Equityholders acknowledges and agrees that such Person as is appointed by the Existing Equityholders who held a majority of the outstanding Existing Company Interests immediately prior to the Closing shall be the Existing Equityholder Representative. The Existing Equityholder Representative may resign at any time; provided that it must provide the Existing Equityholders who held a majority of the Existing Company Interests immediately prior to Closing thirty (30) days’ prior written notice of such decision to resign. The Existing Equityholder Representative shall not receive compensation for service in such capacity. The designation of any Person as the Existing Equityholder Representative is and shall be coupled with an interest, and, except as set forth in this Section 10.22, such designation is irrevocable and shall not be affected by the death, incapacity, illness, bankruptcy, dissolution or other inability to act of any of the Existing Equityholders.

(d) Any and all actions taken or not taken, exercises of rights, power or authority and any decision or determination made by the Existing Equityholder Representative in connection herewith shall be absolutely and irrevocably binding upon the Existing Equityholders as if such Person had taken or not taken such action, exercised such rights, power or authority or made such decision or determination in its own capacity, and Buyer may rely upon such action, exercise of right, power, or authority or such decision or determination of the Existing Equityholder Representative as the action, inaction, exercise, right, power, or authority, or decision or determination of such Person, and no Existing Equityholder shall have the right to object, dissent, protest or otherwise contest the same. Buyer is hereby relieved from any liability to any Person for any acts done by the Existing Equityholder Representative and any acts done by Buyer in accordance with any decision, act, consent or instruction of the Existing Equityholder Representative.

(e) On the date hereof, each Existing Equityholder has provided to the Existing Equityholder Representative a duly executed copy of each signature page required for such Existing Equityholder in connection with the Additional Agreements. Each such signature page shall be released by the Existing Equityholder Representative at the Closing without further authorization or action necessary on behalf of each Existing Equityholder.

[The remainder of this page intentionally left blank; signature pages to follow]

 

A-71


Table of Contents

IN WITNESS WHEREOF, the parties have caused this Agreement to be duly executed as of the day and year first above written.

 

BUYER:
EG ACQUISITION CORP.
By:  

/s/ Gregg S. Hymowitz

  Name:   Gregg S. Hymowitz
  Title:   Chief Executive Officer
SPONSOR,
solely for the purposes of Article I, Section 2.5, Article VI, Section 7.3(c), Section 7.10(a), Section 9.2, and Article X
EG SPONSOR LLC
By:  

/s/ Matthew Lux

  Name   Matthew Lux
  Title:   Authorized Signatory
COMPANY:
LGM ENTERPRISES, LLC
By:  

/s/ Jim Segrave

  Name:  

Thomas James Segrave, Jr.

  Title:   Founder, Chairman, &
    Chief Executive Officer
EXISTING EQUITYHOLDERS,
solely for purposes of Article I, Section 2.1, Section 2.4, Section 2.5, Article III, Section 7.3(b), Section 7.10(a), Section 7.11, Section 9.2 and Article X:
By:  

/s/ Jim Segrave

  Name:   Thomas James Segrave, Jr.

[Signature Page – Equity Purchase Agreement]

 

A-72


Table of Contents
EXISTING EQUITYHOLDERS,
solely for purposes of Article I, Section 2.1, Section 2.4, Section 2.5, Article III, Section 7.3(b), Section 7.10(a), Section 7.11, Section 9.2 and Article X:
By:  

/s/ Jim Segrave

  Name: Thomas James Segrave, Jr., as Custodian for Laura Grace Segrave
EXISTING EQUITYHOLDERS,
solely for purposes of Article I, Section 2.1, Section 2.4, Section 2.5, Article III, Section 7.3(b), Section 7.10(a), Section 7.11, Section 9.2 and Article X:
By:  

/s/ Jim Segrave

  Name: Thomas James Segrave, Jr., as Custodian for Madison Lee Segrave
EXISTING EQUITYHOLDERS,
solely for purposes of Article I, Section 2.1, Section 2.4, Section 2.5, Article III, Section 7.3(b), Section 7.10(a), Section 7.11, Section 9.2 and Article X:
By:  

/s/ Jim Segrave

  Name: Thomas James Segrave, Jr., as Custodian for Lillian May Segrave
EXISTING EQUITYHOLDERS,
solely for purposes of Article I, Section 2.1, Section 2.4, Section 2.5, Article III, Section 7.3(b), Section 7.10(a), Section 7.11, Section 9.2 and Article X:
By:  

/s/ Jim Segrave

  Name: Thomas James Segrave, Jr., as Custodian for Thomas James Segrave III
EXISTING EQUITYHOLDER REPRESENTATIVE:
By:  

/s/ Jim Segrave

  Name: Thomas James Segrave, Jr.

[Signature Page – Equity Purchase Agreement]

 

A-73


Table of Contents

ANNEX A

EXISTING EQUITYHOLDERS

Thomas James Segrave, Jr.

Thomas James Segrave, Jr., as Custodian for Laura Grace Segrave

Thomas James Segrave, Jr., as Custodian for Madison Lee Segrave

Thomas James Segrave, Jr., as Custodian for Lillian May Segrave

Thomas James Segrave, Jr., as Custodian for Thomas James Segrave III

Schedule I

 

A-74


Table of Contents

SCHEDULE I

PERCENTAGE OWNERSHIP

EXISTING EQUITYHOLDERS

 

Existing Equityholder

   Percentage
Ownership
 

Thomas James Segrave, Jr.

     96

Thomas James Segrave, Jr., as Custodian for Laura Grace Segrave

     1

Thomas James Segrave, Jr., as Custodian for Madison Lee Segrave

     1

Thomas James Segrave, Jr., as Custodian for Lillian May Segrave

     1

Thomas James Segrave, Jr., as Custodian for Thomas James Segrave III

     1

Total

     100

Schedule I

 

A-75


Table of Contents

Annex A-1

AMENDMENT NO. 1 TO

EQUITY PURCHASE AGREEMENT

This AMENDMENT NO. 1 TO EQUITY PURCHASE AGREEMENT (this “Amendment”) is entered into as of April 21, 2023, by and among EG Acquisition Corp., a Delaware corporation (“EGA”); LGM Enterprises, LLC, a North Carolina limited liability company (“LGM”); and the existing equityholders of LGM (the “Existing Equityholders” and, together with EGA and LGM, the “Amending Parties”). Unless otherwise indicated herein, words and terms which are defined in the Purchase Agreement (as defined below) shall have the same meaning where used in this Amendment.

WHEREAS, the above-listed Persons are parties to that certain Equity Purchase Agreement, dated as of October 17, 2022 (the “Purchase Agreement”), by and among the Amending Parties, EG Sponsor LLC, a Delaware limited liability company and Thomas James Segrave, Jr. in his capacity as Existing Equityholder Representative;

WHEREAS, pursuant to Section 10.2 of the Purchase Agreement, any term of the Purchase Agreement may be amended, supplemented or modified only with the signed, written consent of each of the Amending Parties; and

WHEREAS, the Amending Parties desire to amend the Purchase Agreement as set forth below.

NOW THEREFORE, in consideration of the mutual promises and covenants set forth herein, and for other good and valuable consideration, the receipt and sufficiency of which is hereby acknowledged, the Amending Parties agree as follows:

1. Amendment to Section 7.15(a). Section 7.15(a) of the Purchase Agreement is hereby amended and restated in its entirety as follows:

“If the Proxy Statement relating to the Buyer Special Meeting has not been mailed to the stockholders of the Buyer with the SEC by April 17, 2023 as promptly as reasonably practicable after such date, Buyer shall prepare (with the reasonable cooperation of the Company Group) and file with the SEC a proxy statement (such proxy statement, together with any amendments or supplements thereto, the “Extension Proxy Statement”) pursuant to which it shall seek the approval of its stockholders for proposals to amend (i) the Buyer’s Organizational Documents and (ii) the Trust Agreement, in each case, to extend the time period for Buyer to consummate its initial business combination from May 28, 2023 (the “Extension Approval End Date”) to a date no later than December 28, 2023 (such date, the “Extended Deadline” and such proposals, the “Extension Proposals”). Buyer shall use its reasonable efforts to cause the Extension Proxy Statement to comply with the rules and regulations promulgated by the SEC, to have the Extension Proxy Statement cleared by the SEC as promptly as practicable after such filing. Buyer shall provide the Company a reasonable opportunity to review the Extension Proxy Statement prior to its filing with the SEC and will consider in good faith the incorporation of any comments thereto provided by the Company.”

2. Continued Validity of Purchase Agreement. Except as specifically amended by this Amendment, the Purchase Agreement shall remain in full force and effect as originally constituted.

3. Successors and Assigns. The terms and conditions of this Amendment shall inure to the benefit of and be binding upon all of the parties to the Purchase Agreement and each of their respective successors and assigns.

4. Governing Law. This Amendment, and all claims arising in whole or in part out of, related to, based upon, or in connection herewith or the subject matter hereof or the transactions contemplated hereby, whether in

 

A-1-1


Table of Contents

contract or in tort or otherwise, will be governed by, construed and enforced in accordance with the laws of the State of Delaware, without giving effect to any choice or conflict of law provision or rule that would cause the application of the laws of any other jurisdiction.

5. Counterparts; Electronic Signature. This Amendment may be executed and delivered by facsimile sent by telephonic transmission, e-mail transmission or other electronic means (including DocuSign) and in two or more counterparts, each of which shall be deemed an original, but all of which together shall constitute one and the same instrument.

[Remainder of page intentionally left blank.]

 

A-1-2


Table of Contents

IN WITNESS WHEREOF, the Amending Parties have executed this Amendment as of the date first written above.

 

EG ACQUISITION CORP.
By:  

/s/ Gregg S. Hymowitz

Name:   Gregg S. Hymowitz
Title:   Chief Executive Officer
LGM ENTERPRISES, LLC
By:  

/s/ Thomas James Segrave, Jr.

Name:   Thomas James Segrave, Jr.
Title:   Founder, Chairman & Chief Executive Officer
EXISTING EQUITYHOLDERS
By:  

/s/ Thomas James Segrave, Jr.

Name:   Thomas James Segrave, Jr.
By:  

/s/ Thomas James Segrave, Jr.

Name:  

Thomas James Segrave, Jr.,

as Custodian for Laura Grace Segrave

By:  

/s/ Thomas James Segrave, Jr.

Name:  

Thomas James Segrave, Jr.,

as Custodian for Madison Lee Segrave

By:  

/s/ Thomas James Segrave, Jr.

Name:  

Thomas James Segrave, Jr.,

as Custodian for Lillian May Segrave

By:  

/s/ Thomas James Segrave, Jr.

Name:  

Thomas James Segrave, Jr.,

as Custodian for Thomas James Segrave III

[Signature Page to Amendment No. 1 to Equity Purchase Agreement]

 

A-1-3


Table of Contents

Annex B

SECOND AMENDED AND RESTATED CERTIFICATE OF INCORPORATION

of

EG ACQUISITION CORP.

(Pursuant to Section 242 and 245 of

the General Corporation Law of the State of Delaware)

[            ], 2023

EG Acquisition Corp., a corporation organized and existing under the laws of the State of Delaware (the “Corporation”), hereby certifies as follows:

1. The name of the Corporation is EG Acquisition Corp. The Corporation was incorporated under the same name by the filing of its original certificate of incorporation of the Corporation with the Secretary of State of the State of Delaware on January 28, 2021.

2. This Second Amended and Restated Certificate of Incorporation (this “Amended Certificate of Incorporation”) amends, integrates and restates in its entirety the Corporation’s certificate of incorporation as currently in effect as follows, and has been duly adopted in accordance with the provisions of Sections 228, 242 and 245 of the General Corporation Law of the State of Delaware (as from time to time in effect, the “General Corporation Law”).

3. The text of the certificate of incorporation of the Corporation, as heretofore amended, is hereby amended and restated by this Amended Certificate of Incorporation to read in its entirety as set forth in EXHIBIT A attached hereto.

IN WITNESS WHEREOF, EG Acquisition Corp. has caused this Amended Certificate of Incorporation to be signed by a duly authorized officer of the Corporation, on [            ], 2023.

 

EG ACQUISITION CORP.,

a Delaware corporation

By:  

/s/ [            ]

Name:   [            ]
Title:   [            ]

 

B-1


Table of Contents

EXHIBIT A

SECOND AMENDED AND RESTATED CERTIFICATE OF INCORPORATION

OF

FLYEXCLUSIVE, INC.

1. Name. The name of the corporation is flyExclusive, Inc. (the “Corporation”).

2. Address; Registered Office and Agent. The address of the Corporation’s registered office in the State of Delaware is 251 Little Falls Drive, Wilmington, New Castle County, Delaware, 19808, and the name of the Corporation’s registered agent at such address is Corporation Service Company.

3. Purpose. The purpose of the Corporation is to engage in any lawful act or activity for which corporations may be organized under the General Corporation Law of the State of Delaware (the “General Corporation Law”) as it now exists or may hereafter be amended and supplemented.

4. Number of Shares.

4.1 The total number of shares of all classes of stock that the Corporation shall have authority to issue is [            ] shares, consisting of:

(a) [            ] shares of Class A common stock, with the par value of $0.0001 per share (the “Class A Common Stock”),

(b) [            ] shares of Class B common stock, with the par value of $0.0001 per share (the “Class B Common Stock” and together with the Class A Common Stock and the Class B Common Stock, the “Common Stock”); and

(c) [            ] shares of Preferred Stock, with the par value of $0.0001 par value per share (“Preferred Stock”).

Upon the filing of this Amended Certificate of Incorporation (the “Effective Time”), each share of Class B common stock, par value $0.0001 per share of the Corporation issued and outstanding immediately prior to the Effective Time shall, automatically without any further action by the Corporation or any stockholder, be reclassified into one fully paid and nonassessable share of Class A Common Stock.

4.2 The number of authorized shares of any class of the Common Stock may be increased or decreased, in each case by (in addition to any vote of the holders of Preferred Stock that may be required by the terms of this Amended Certificate of Incorporation) the affirmative vote of the holders of a majority of the total voting power of the outstanding shares of capital stock of the Corporation entitled to vote thereon, voting together as a single class, irrespective of the provisions of Section 242(b)(2) of the General Corporation Law, and no vote of the holders of any class of the Common Stock voting separately as a class will be required therefor. Notwithstanding the immediately preceding sentence, the number of authorized shares of any particular class may not be decreased below the number of shares of such class then outstanding, plus:

(a) in the case of Class A Common Stock, the number of shares of Class A Common Stock issuable (x) assuming the exchange of all outstanding common units of the OpCo (the “Common Units”) for Class A Common Stock, as a result of Redemptions pursuant to the applicable provisions of Article 11 of the OpCo Operating Agreement (including for this purpose any Common Units issuable upon the exercise of any options, warrants or similar rights to acquire Common Units) and (y) in connection with the exercise of all outstanding options, warrants, exchange rights (other than Redemptions pursuant to clause (x)), conversion rights or similar rights for Class A Common Stock; and

 

B-2


Table of Contents

(b) in the case of Class B Common Stock, the number of shares of Class B Common Stock issuable in connection with the exercise of all outstanding options, warrants, exchange rights, conversion rights or similar rights for Class B Common Stock; and

5. Classes of Shares. The designation, relative rights, power and preferences, qualifications, restrictions and limitations of the shares of each class of stock are as follows.

5.1 Common Stock.

(a) Voting Rights.

(i) (A) Each share of Class A Common Stock will entitle the record holder thereof to one vote on all matters on which stockholders generally are entitled to vote; and (B) each share of Class B Common Stock will entitle the record holder thereof to one vote on all matters on which stockholders generally are entitled to vote on all matters on which stockholders generally are entitled to vote, except that, in each case, to the fullest extent permitted by law; provided, however, that, except as otherwise required by law, holders of Common Stock shall not be entitled to vote on any amendment to this Amended Certificate of Incorporation (including any certificate of designation filed with respect to any series of Preferred Stock) that relates solely to the terms of one or more outstanding series of Preferred Stock if the holders of such affected series are entitled, either separately or together as a class with the holders of one or more other such series, to vote thereon by law or pursuant to this Amended Certificate of Incorporation (including any certificate of designation filed with respect to any series of Preferred Stock).

(ii) Except as otherwise required in this Amended Certificate of Incorporation or by applicable law, the holders of Common Stock will vote together as a single class on all matters.

(b) Dividends; Stock Splits or Combinations.

(i) Subject to applicable law and the rights, if any, of the holders of any class or series of stock having a preference senior to or the right to participate with the Class A Common Stock with respect to the payment of dividends, dividends of cash or property may be declared and paid on the Class A Common Stock out of the assets of the Corporation that are by law available therefor, at the times and in the amounts as the Board in its discretion may determine.

(ii) Except as provided in Section 5.1(b)(iii) with respect to stock dividends, dividends of cash or property may not be declared or paid on the Class B Common Stock.

(iii) In no event will any stock dividend, stock split, reverse stock split, combination of stock, reclassification or recapitalization (each, a “Stock Adjustment”) be declared or made on any class of Common Stock unless a corresponding Stock Adjustment for all other classes of Common Stock at the time outstanding is made in the same proportion and the same manner (unless the holders of shares representing a majority of the voting power of any such other class of Common Stock (voting separately as a single class) waive such requirement in advance and in writing, in which event no such Stock Adjustment need be made for such other class of Common Stock). Notwithstanding the foregoing, the Corporation shall be entitled to (A) declare a stock dividend on the Class A Common Stock only in the event that such stock dividend is made in connection with the issuance of Common Units by OpCo to the Corporation in exchange for additional capital contributions made by the Corporation to OpCo and (B) declare a stock split or stock dividend in connection with the repurchase of shares of Class A Common Stock such that after giving effect to such repurchase and subsequent stock split or stock dividend there shall be outstanding an equal number of shares of Class A Common Stock as were outstanding prior to such repurchase and subsequent stock split or stock dividend, in each case (A) and (B), without any corresponding Stock Adjustment to the other classes of Common Stock. Stock dividends with respect to each class of Common Stock may only be paid with shares of stock of the same class of Common Stock.

 

B-3


Table of Contents

(c) Liquidation. In the event of any voluntary or involuntary liquidation, dissolution or winding up of the affairs of the Corporation, after payment or provision for payment of the debts and other liabilities of the Corporation and of the preferential and other amounts, if any, the holders of all outstanding shares of Common Stock will be entitled to receive, pari passu, an amount per share equal to the par value thereof, and thereafter the holders of all outstanding shares of Class A Common Stock will be entitled to receive the remaining assets of the Corporation available for distribution ratably in proportion to the number of shares of Class A Common Stock held by such holders. The holders of shares of Class B Common Stock, as such, will not be entitled to receive, with respect to such shares, any assets of the Corporation in excess of the par value thereof, in the event of any voluntary or involuntary liquidation, dissolution or winding up of the affairs of the Corporation.

(d) Restriction on Issuance of Class B Common Stock. No shares of Class B Common Stock may be issued by the Corporation except to a holder of Common Units, such that after such issuance of Class B Common Stock such holder of Common Units holds an identical number of Common Units, as applicable, and shares of Class B Common Stock.

(e) Restriction on Transfer of Class B Common Stock. A holder of Class B Common Stock may transfer or assign shares of Class B Common Stock (or any legal or beneficial interest in such shares) (directly or indirectly, including by operation of law) only to a Permitted Transferee of such holder, and only if such holder also simultaneously transfers an equal number of such holder’s Common Units to such Permitted Transferee in compliance with the OpCo Operating Agreement. Any purported transfer of shares of Class B Common Stock in violation of the preceding sentence shall be null and void and shall not be recognized by the Corporation, the Corporation’s transfer agent or the Secretary of the Corporation.

5.2 Preferred Stock. The Preferred Stock may be issued from time to time in one or more series. The Board is hereby expressly authorized to provide for the issue of all or any of the shares of the Preferred Stock in one or more series, and to fix the number of shares and to determine or alter for each such series, such voting powers, full or limited, or no voting powers, and such designation, preferences, and relative, participating, optional, or other rights and such qualifications, limitations, or restrictions thereof, as shall be stated and expressed in the resolution or resolutions adopted by the Board providing for the issuance of such shares and as may be permitted by the DGCL. The Board is also expressly authorized to increase or decrease the number of shares of any series subsequent to the issuance of shares of that series, but not below the number of shares of such series then outstanding. In case the number of shares of any series shall be decreased in accordance with the foregoing sentence, the shares constituting such decrease shall resume the status that they had prior to the adoption of the resolution originally fixing the number of shares of such series. The number of authorized shares of Preferred Stock may be increased or decreased (but not below the number of shares thereof then outstanding) by the affirmative vote of the holders of a majority of the voting power of the stock of the Corporation entitled to vote thereon, without a separate vote of the holders of the Preferred Stock, or of any series thereof, unless a vote of any such holders is required pursuant to the terms of any certificate of designation filed with respect to any series of Preferred Stock.

6. Certain Provisions Related to Redemption Rights.

6.1 Reservation of Shares of Class A Common Stock for Redemptions. The Corporation will at all times reserve and keep available out of its authorized and unissued shares of Class A Common Stock, for the purposes of effecting any exchanges pursuant to the applicable provisions of Article 11 of the OpCo Operating Agreement, the number of shares of Class A Common Stock that are issuable in connection with the exchange of all outstanding Common Units as a result of any Redemption or Direct Exchange pursuant to the applicable provisions of Article 11 of the OpCo Operating Agreement (including for this purpose any Common Units issuable upon the exercise of any options, warrants or similar rights to acquire Common Units), as applicable (without regard to any restrictions on Redemption contained therein and assuming no Redemptions for cash). The Corporation covenants that all the shares of Class A Common Stock that are issued upon any such Redemption or exchange of such Common Units will, upon issuance, be validly issued, fully paid and non-assessable.

 

B-4


Table of Contents

6.2 Retirement of Class B Common Stock. In the event that a share of Class A Common Stock is issued as a result of any Redemption or Direct Exchange of a Common Unit outstanding as of the effective date of the OpCo Operating Agreement, pursuant to the applicable provisions of Article 11 of the OpCo Operating Agreement, pursuant to the applicable provisions of Article 11 of the OpCo Operating Agreement, a share of Class B Common Stock held by the holder of such Common Unit in its sole discretion will automatically and without further action on the part of the Corporation or the holder thereof be transferred to the Corporation for no consideration and thereupon the Corporation shall promptly take all necessary action to cause such share to be retired, and such share thereafter may not be reissued by the Corporation.

6.3 Taxes. The issuance of shares of Class A Common Stock pursuant to the applicable provisions of Article 11 of the OpCo Operating Agreement will be made without charge to the applicable holder of Common Units receiving such shares in redemption or exchange for Common Units for any transfer taxes, stamp taxes or duties or other similar tax in respect of the issuance.

7. Board of Directors; Committees.

7.1 Number of Directors. The business and affairs of the Corporation shall be managed by, or under the direction of, the Board. Unless and except to the extent that the by-laws of the Corporation (as such By-laws may be amended from time to time, the “By-laws”) shall so require, the election of the directors of the Corporation (the “Directors”) need not be by written ballot. Except as otherwise provided for the number of authorized Directors may be fixed from time to time by the Board (subject to the Stockholders’ Agreement if then in effect).

7.2 Vacancies and Newly Created Directorships. Subject to obtaining any required stockholder votes or consents under the Stockholders’ Agreement (or complying with any stockholders’ designation rights under the Stockholders’ Agreement) and subject to any limitation imposed by law and the rights of any series of Preferred Stock, newly created directorships resulting from any increase in the authorized number of Directors or any vacancies on the Board resulting from death, resignation, retirement, disqualification, removal from office or other cause shall be filled solely by the affirmative vote of the remaining Directors then in office, even if less than a quorum of the Board. Any Director so chosen shall hold office until the next election of the Directors in which such Director is included and until his or her successor shall be duly elected and qualified or until such Director’s earlier death, disqualification, resignation or removal. No decrease in the number of Directors shall shorten the term of any Director then in office.

7.3 Removal of Directors. Subject to obtaining any required stockholder votes or consents under the Stockholders’ Agreement and subject to any limitation imposed by law and the rights of any series of Preferred Stock, any Director or the entire Board may be removed from office at any time, with or without cause and only by the affirmative vote of the holders of a majority of the total voting power of the outstanding shares of capital stock of the Corporation entitled to vote generally in the election of Directors, voting together as a single class.

8. General Corporation Law; Section 203 and Business Combinations. The Corporation hereby expressly elects not to be governed by Section 203 of the General Corporation Law.

9. Limitation of Liability.

9.1 A Director or officer of the Corporation shall not be personally liable to the Corporation or its stockholders for monetary damages for breach of fiduciary duty as a Director or officer, as applicable, except for liability of (i) a Director or officer for any breach of the Director’s or officer’s duty of loyalty to the Corporation or its stockholders, (ii) a Director or officer for acts or omissions not in good faith or which involve, intentional misconduct or a knowing violation of law, (iii) a Director under Section 174 of the DGCL, or (iv) a Director or officer for any transaction from which the Director or officer derived an improper personal benefit, or (v) an officer in any action by or in the right of the Corporation. If applicable law is amended after approval by the stockholders of this Section 10 to authorize corporate action further eliminating or limiting the personal liability of Directors or officers, then the liability of a Director or officer to the Corporation shall be eliminated or limited to the fullest extent permitted by applicable law as so amended.

 

B-5


Table of Contents

9.2 To the fullest extent permitted by applicable law, the Corporation is authorized to provide indemnification of (and advancement of expenses to) Directors, officers and agents of the Corporation (and any other persons to which applicable law permits the Corporation to provide indemnification) through Bylaw provisions, agreements with such agents or other persons, vote of stockholders or disinterested Directors or otherwise in accordance with such applicable law.

9.3 Any repeal or modification of this Section 9 shall only be prospective and shall not adversely affect the rights or protections or increase the liability of any officer or Director of the Corporation under this Section 9 in effect at the time of the alleged occurrence of any act or omission to act giving rise to liability or indemnification and occurring prior to such appeal or modification.

10. Director and Officer Indemnification and Advancement of Expenses.

10.1 To the fullest extent permitted by applicable law, as the same exists or may hereafter be amended, the Corporation shall indemnify and hold harmless each person who is or was made a party or is threatened to be made a party to or is otherwise involved in any threatened, pending or completed action, suit or proceeding, whether civil, criminal, administrative or investigative (a “proceeding”) by reason of the fact that he or she is or was a director or officer of the Corporation or any predecessor of the Corporation or, while a director or officer of the Corporation or any predecessor of the Corporation, is or was serving at the request of the Corporation or any predecessor of the Corporation as a director, officer, employee or agent of another corporation or of a partnership, joint venture, trust, other enterprise or nonprofit entity, including service with respect to an employee benefit plan (an “indemnitee”), whether the basis of such proceeding is alleged action in an official capacity as a director, officer, employee or agent, or in any other capacity while serving as a director, officer, employee or agent, against all liability and loss suffered and expenses (including, without limitation, attorneys’ fees, judgments, fines, ERISA excise taxes and penalties and amounts paid in settlement) reasonably incurred by such indemnitee in connection with such proceeding. The Corporation shall to the fullest extent not prohibited by applicable law pay the expenses (including attorneys’ fees) incurred by an indemnitee in defending or otherwise participating in any proceeding in advance of its final disposition; provided, however, that, to the extent required by applicable law, such payment of expenses in advance of the final disposition of the proceeding shall be made only upon receipt of an undertaking, by or on behalf of the indemnitee, to repay all amounts so advanced if it shall ultimately be determined that the indemnitee is not entitled to be indemnified under this Section 10 or otherwise. The rights to indemnification and advancement of expenses conferred by this Section 10 shall be contract rights and such rights shall continue as to an indemnitee who has ceased to be a director, officer, employee or agent and shall inure to the benefit of his or her heirs, executors and administrators. Notwithstanding the foregoing provisions of this Section 10.1, except for proceedings to enforce rights to indemnification and advancement of expenses, the Corporation shall indemnify and advance expenses to an indemnitee in connection with a proceeding (or part thereof) initiated by such indemnitee only if such proceeding (or part thereof) was authorized by the Board.

10.2 The rights to indemnification and advancement of expenses conferred on any indemnitee by this Section 10 shall not be exclusive of any other rights that any indemnitee may have or hereafter acquire under law, this Amended and Restated Certificate, the By-laws, an agreement, vote of stockholders or disinterested directors, or otherwise.

10.3 Any repeal or amendment of this Section 10 by the stockholders of the Corporation or by changes in law, or the adoption of any other provision of this Amended and Restated Certificate inconsistent with this Section 10, shall, unless otherwise required by law, be prospective only (except to the extent such amendment or change in law permits the Corporation to provide broader indemnification rights on a retroactive basis than permitted prior thereto), and shall not in any way diminish or adversely affect any right or protection existing at the time of such repeal or amendment or adoption of such inconsistent provision in respect of any proceeding (regardless of when such proceeding is first threatened, commenced or completed) arising out of, or related to, any act or omission occurring prior to such repeal or amendment or adoption of such inconsistent provision.

 

B-6


Table of Contents

10.4 This Section 10 shall not limit the right of the Corporation, to the extent and in the manner authorized or permitted by law, to indemnify and to advance expenses to persons other than indemnitees.

11. Adoption, Amendment or Repeal of By-laws.

11.1 In furtherance and not in limitation of the powers conferred by law, subject to the Stockholders’ Agreement (for so long as it remains in effect), the Board is expressly authorized to make, alter, amend or repeal the By-laws subject to the power of the stockholders of the Corporation entitled to vote with respect thereto to make, alter, amend or repeal the By-laws.

11.2 The stockholders of the Corporation also shall have the power to adopt, amend or repeal the By-laws. Notwithstanding the foregoing, any adoption, amendment or repeal of the By-laws of the Corporation may only be done in accordance with the Certificate of Incorporation, the Stockholders’ Agreement and the General Corporation Law.

12. Adoption, Amendment and Repeal of Certificate. Subject to the Stockholders’ Agreement (for so long as it remains in effect) and subject to any limitation imposed by law and the rights of any series of Preferred Stock, the Corporation reserves the right to amend, alter, change or repeal any provision contained in this Amended Certificate of Incorporation, in the manner now or hereafter prescribed by the General Corporation Law, and all rights, preferences and privileges of whatsoever nature conferred upon stockholders, Directors or any other Persons whomsoever by and pursuant to this Amended Certificate of Incorporation in its present form or as hereafter amended, are granted and held subject to this reservation.

13. Severability. If any provision or provisions of this Amended Certificate of Incorporation shall be held to be invalid, illegal or unenforceable as applied to any circumstance for any reason whatsoever: (i) the validity, legality and enforceability of such provisions in any other circumstance and of the remaining provisions of this Amended Certificate of Incorporation (including, without limitation, each portion of any paragraph of this Amended Certificate of Incorporation containing any such provision held to be invalid, illegal or unenforceable that is not itself held to be invalid, illegal or unenforceable) shall not in any way be affected or impaired thereby and (ii) to the fullest extent possible, the provisions of this Amended Certificate of Incorporation (including, without limitation, each such portion of any paragraph of this Amended Certificate of Incorporation containing any such provision held to be invalid, illegal or unenforceable) shall be construed so as to permit the Corporation to protect its Directors, officers, employees and agents from personal liability in respect of their good faith service to or for the benefit of the Corporation to the fullest extent permitted by law.

14. Forum Selection.

14.1 Unless the Corporation consents in writing to the selection of an alternative forum, the Court of Chancery of the State of Delaware shall be the sole and exclusive forum for (i) any derivative action or proceeding brought on behalf of the Corporation, (ii) any action asserting a claim of breach of a fiduciary duty owed by any Director or officer or other employee of the Corporation to the Corporation or the Corporation’s stockholders, creditors or other constituents, (iii) any action asserting a claim against the Corporation or any Director or officer or other employee of the Corporation arising pursuant to any provision of the General Corporation Law of the State of Delaware or this Certificate of Incorporation or the By-laws (as each may be amended from time to time), (iv) any action asserting a claim against the Corporation or any Director or officer or other employee of the Corporation governed by the internal affairs doctrine; or (v) any action asserting an “internal corporate claim” as that term is defined in Section 115 of the General Corporation Law of the State of Delaware, in all cases to the fullest extent permitted by law and subject to the court’s having personal jurisdiction over the indispensable parties named as defendants provided, that, if and only if the Court of Chancery of the State of Delaware dismisses any such action for lack of subject matter jurisdiction, such action may be brought in another state court sitting in the State of Delaware (or, if no state court located within the State of Delaware has jurisdiction, the federal district court for the District of Delaware).

 

B-7


Table of Contents

14.2 Unless the Corporation consents in writing to the selection of an alternative forum, the federal district courts of the United States of America shall, to the fullest extent permitted by law, be the sole and exclusive forum for the resolution of any complaint asserting a cause of action arising under the Securities Act of 1933, as amended.

15. Restrictions on Ownership.

15.1 At no time shall more than 25% of the voting interest of the Corporation be owned or controlled by persons who are not “citizens of the United States” (as defined in Title 49, United States Code, Section 40102 and administrative interpretations thereof issued by the Department of Transportation or its predecessor or successors, or as the same may be from time to time amended) (“Non-Citizens”). In the event that Non-Citizens shall own (beneficially or of record) or have voting control over any shares of capital stock of the Corporation, the voting rights of such persons shall be subject to automatic suspension to the extent required to ensure that the Corporation remains a “citizen of the United States,” as defined immediately above. The By-laws shall contain provisions to implement this Section 15, including, without limitation, provisions restricting or prohibiting transfer of shares of voting stock to Non-Citizens and provisions restricting or removing voting rights as to shares of voting stock owned or controlled by Non-Citizens. Any determination as to ownership, control or citizenship made by the Board shall be conclusive and binding as between the Corporation and any stockholder for purposes of this Section 15.

15.2 Each certificate, notice or other representative document for capital stock of the Corporation with voting rights (including each such certificate, notice or representative document for capital stock issued upon any permitted transfer of capital stock) shall contain a legend in substantially the following form:

“THE SECURITIES OF FLYEXCLUSIVE, INC. REPRESENTED BY THIS CERTIFICATE, NOTICE OR DOCUMENT ARE SUBJECT TO VOTING RESTRICTIONS WITH RESPECT TO CERTAIN SECURITIES HELD BY PERSONS OR ENTITIES THAT FAIL TO QUALIFY AS “CITIZENS OF THE UNITED STATES” AS DEFINED IN SECTION 40102(A)(15) OF TITLE 49 OF THE UNITED STATES CODE, AS AMENDED, IN ANY SIMILAR LEGISLATION OF THE UNITED STATES ENACTED IN SUBSTITUTION OR REPLACEMENT THEREFOR, AND AS INTERPRETED BY THE DEPARTMENT OF TRANSPORTATION, ITS PREDECESSORS AND SUCCESSORS, FROM TIME TO TIME. SUCH VOTING RESTRICTIONS ARE CONTAINED IN THE CERTIFICATE OF INCORPORATION AND THE BY-LAWS OF FLYEXCLUSIVE, INC. AS THE SAME MAY BE AMENDED OR RESTATED FROM TIME TO TIME. A COMPLETE AND CORRECT COPY OF THE CERTIFICATE OF INCORPORATION AND THE BY-LAWS SHALL BE FURNISHED FREE OF CHARGE TO THE HOLDER OF THE SECURITIES REPRESENTED HEREBY UPON WRITTEN REQUEST TO THE SECRETARY OF THE CORPORATION.”

16. Definitions. As used in this Amended Certificate of Incorporation, unless the context otherwise requires or as set forth in another Article or Section of this Amended Certificate of Incorporation, the term:

(a) “Affiliate” means, with respect to any Person, any other Person directly or indirectly controlling, controlled by, or under common control with such Person; provided, that (i) neither the Corporation nor any of its subsidiaries will be deemed an Affiliate of any stockholder of the Corporation or any of such stockholders’ Affiliates and (ii) no stockholder of the Corporation will be deemed an Affiliate of any other stockholder of the Corporation, in each case, solely by reason of any investment in the Corporation or any rights conferred on such stockholder pursuant to the Stockholders’ Agreement (including any representatives of such stockholder serving on the Board).

(b) “Amended Certificate of Incorporation” means this Second Amended and Restated Certificate of Incorporation.

(c) “Board” means the board of directors of the Corporation.

 

B-8


Table of Contents

(d) “By-laws” is defined in Section 7.1.

(e) “Class A Common Stock” is defined in Section 4.1.

(f) “Class B Common Stock” is defined in Section 4.1.

(g) “Common Stock” is defined in Section 4.1.

(h) “Common Unit” means a Common Unit of OpCo.

(i) “control” (including the terms “controlling” and “controlled”), with respect to the relationship between or among two or more Persons, means the possession, directly or indirectly, of the power to direct or cause the direction of the affairs or management of such subject Person, whether through the ownership of voting securities, as trustee or executor, by contract or otherwise.

(j) “Corporation” is defined in the introductory paragraph.

(k) “DGCL” is defined as the Delaware General Corporation Law.

(l) “Direct Exchange” has the meaning set forth in the OpCo Operating Agreement.

(m) “Director” is defined in Section 7.1.

(n) “General Corporation Law” is defined in the recitals.

(o) “OpCo” means LGM Enterprises, LLC, a North Carolina imited liability company, or any successor thereto.

(p) “OpCo Operating Agreement” means the Amended and Restated Limited Liability Company Operating Agreement of OpCo, dated as of [            ], 2023, as the same may be amended, restated, supplemented and/or otherwise modified, from time to time.

(q) “Permitted Transfer” has the meaning set forth in the OpCo Operating Agreement.

(r) “Person” means any individual, general partnership, limited partnership, limited liability company, corporation, trust, business trust, joint stock company, joint venture, unincorporated association, cooperative or association or any other legal entity or organization of whatever nature, and shall include any successor (by merger or otherwise) of such entity.

(s) “Preferred Stock” has the meaning set forth in Section 4.1(c).

(t) “Redemption” has the meaning set forth in the OpCo Operating Agreement.

(u) “Share Settlement” has the meaning set forth in the OpCo Operating Agreement.

(v) “Stock Adjustment” is defined in Section 5.1(b)(iii).

(w) “Stockholders Agreement” means the Stockholders’ Agreement, dated as of [            ], 2023, by and among the Managing Member and the other parties thereto or that may become parties thereto from time to time, as the same may be amended, restated, supplemented and/or otherwise modified, from time to time.

[Remainder of page intentionally left blank.]

 

B-9


Table of Contents

Annex C

AMENDED AND RESTATED OPERATING AGREEMENT

OF

LGM ENTERPRISES, LLC

(A North Carolina Limited Liability Company)

Dated as of [●], 2023

THE OWNERSHIP INTERESTS AND UNITS REPRESENTED BY THIS AMENDED AND RESTATED OPERATING AGREEMENT HAVE NOT BEEN REGISTERED UNDER THE UNITED STATES SECURITIES ACT OF 1933, AS AMENDED, OR UNDER ANY OTHER APPLICABLE SECURITIES LAWS. SUCH OWNERSHIP INTERESTS AND UNITS MAY NOT BE SOLD, ASSIGNED OR OTHERWISE DISPOSED OF AT ANY TIME WITHOUT EFFECTIVE REGISTRATION UNDER SUCH ACT AND LAWS OR EXEMPTION THEREFROM, AND COMPLIANCE WITH THE OTHER SUBSTANTIAL RESTRICTIONS ON TRANSFERABILITY SET FORTH HEREIN.

 

C-i


Table of Contents

AMENDED AND RESTATED OPERATING AGREEMENT

OF

LGM ENTERPRISES, LLC

TABLE OF CONTENTS

 

            PAGE  

ARTICLE I - DEFINITIONS

     C-1  

1.1

     Definitions      C-1  

1.2

     Successor Statutes and Agencies; Global Terms      C-9  

ARTICLE II – FORMATION OF LIMITED LIABILITY COMPANY

     C-9  

2.1

     Formation and Tax Classification      C-9  

2.2

     Continuation of the Company      C-9  

2.3

     Company Name      C-10  

2.4

     Term of Company      C-10  

2.5

     Purposes      C-10  

2.6

     Title to Company Property      C-10  

ARTICLE III - MANAGEMENT

     C-10  

3.1

     Management      C-10  

3.2

     Officers      C-11  

3.3

     No Management by Members      C-11  

3.3

     Reliance by Third Parties      C-11  

3.5

     Personnel; Expenses; Insurance; Reimbursements; Related Party Transactions      C-11  

3.6

     Restrictions on the Managing’s Members Authority      C-12  

ARTICLE IV – MEMBERS, UNITS, CAPITAL CONTRIBUTIONS, CAPITAL ACCOUNTS

     C-12  

4.1

     Identity of Members      C-12  

4.2

     Units      C-12  

4.3

     Exchange of Existing Company Interests      C-13  

4.4

     Limitation of Liability      C-13  

4.5

     Capital Contributions      C-13  

4.6

     Capital Accounts      C-13  

4.7

     Additional Ownership Interests      C-14  

4.8

     Advances      C-15  

4.9

     No Resignation or Withdrawal; No Interest      C-15  

4.10

     Nature of Ownership Interest; No Partition      C-15  

4.11

     Warrants      C-15  

4.12

     Authorization and Issuance of Additional Common Units      C-15  

4.13

     Repurchase or Redemption of Shares of Class A Common Stock      C-16  

4.14

     Managing Member Equity Awards      C-17  

 

C-ii


Table of Contents
            PAGE  

ARTICLE V - ALLOCATIONS

     C-18  

5.1

     Allocations of Profits and Losses      C-18  

5.2

     Regulatory Allocations      C-19  

5.3

     Curative Allocations      C-20  

5.4

     Tax Allocations      C-20  

ARTICLE VI - DISTRIBUTIONS

     C-21  

6.1

     Distributions      C-21  

6.2

     Distributions In-Kind      C-21  

6.3

     Tax Distributions      C-22  

6.4

     Amounts Withheld      C-22  

6.5

     Limitations on Distribution      C-23  

6.6

     Right of Set-Off      C-23  

ARTICLE VII – BOOKS AND RECORDS

     C-23  

7.1

     Books, Records and Financial Statements      C-23  

7.2

     Accounting Methods      C-24  

7.3

     Audit      C-24  

ARTICLE VIII – TAX MATTERS

     C-24  

8.1

     Partnership Representative      C-24  

8.2

     Section 754 Election      C-26  

8.3

     Other Tax Matters      C-26  

8.4

     Adverse Tax Consequences      C-27  

8.5

     Post-Closing Covenants      C-27  

ARTICLE IX – LIABILITY, EXCULPATION AND INDEMIFICATION

     C-27  

9.1

     Exculpation      C-27  

9.2

     Indemnification by the Company      C-28  

9.3

     Insurance      C-29  

9.4

     Fiduciary Duties and Obligations      C-30  

ARTICLE X – RESTRICTIONS ON TRANSFERS OF OWNERSHIP INTERESTS

     C-30  

10.1

     Transfers by the Managing Member      C-30  

10.2

     Transfers by Members      C-30  

10.3

     Certain Provisions Applicable to Transfers      C-31  

10.4

     Pledges      C-31  

10.5

     Certain Transactions with Respect to the Managing Member      C-31  

ARTICLE XI - REDEMPTION

     C-32  

11.1

     Redemption Right of a Member      C-32  

11.2

     Contribution of the Managing Member      C-34  

11.3

     Direct Exchange Right of the Managing Member      C-34  

 

C-iii


Table of Contents
            PAGE  

11.4

     Reservation of Shares of Class A Common Stock; Listing; Certificate of Incorporation      C-35  

11.5

     Effect of Exercise of Redemption      C-35  

11.6

     Tax Treatment      C-35  

ARTICLE XII – DISSOLUTION

     C-36  

12.1

     Dissolution      C-36  

12.2

     Articles of Dissolution      C-36  

12.3

     Liquidation Priorities      C-36  

12.4

     Winding Up      C-37  

12.5

     Claims of the Members      C-37  

12.6

     No Restoration Obligation      C-37  

ARTICLE XIII – PROCEDURES FOR ACTIONS AND CONSENTS OF MEMBERS

     C-37  

13.1

     Procedures for Actions and Consents of Members      C-37  

13.2

     Actions and Consents of Members      C-37  

ARTICLE XIV - MISCELLANEOUS

     C-38  

14.1

     Notices      C-38  

14.2

     Waiver      C-39  

14.3

     Cumulative Remedies      C-39  

14.4

     Binding Effect      C-39  

14.5

     Interpretation      C-39  

14.6

     Severability      C-39  

14.7

     Counterparts      C-39  

14.8

     Integration      C-39  

14.9

     Amendments      C-39  

14.10

     Definitions      C-40  

14.11

     Governing Law      C-40  

14.12

     Consent to Jurisdiction      C-40  

14.13

     Creditors      C-40  

EXHIBIT ANAMES AND ADDRESSES OF THE MEMBERS

 

C-iv


Table of Contents

AMENDED AND RESTATED OPERATING AGREEMENT

OF

LGM ENTERPRISES, LLC

THIS AMENDED AND RESTATED OPERATING AGREEMENT (this “Agreement”) OF LGM ENTERPRISES, LLC, a North Carolina limited liability company (the “Company”), is made and entered into and becomes effective as of [•] (the “Effective Date”) by and among the Company, flyExclusive, Inc., a Delaware corporation, as the managing member of the Company (together with any successor managing member permitted pursuant to this Agreement, the “Managing Member”), and the Members.

RECITALS:

A. The Company was formed as a North Carolina limited liability company on October 3, 2011 upon the filing of its Articles of Organization with the office of the Secretary of State of the State of North Carolina under and pursuant to the Act.

B. The Company and certain Members hereto previously entered into that certain Operating Agreement of the Company, dated as of October 3, 2011, as amended (the “Previous Agreement”).

C. In connection with the transactions contemplated by the Purchase Agreement, the Members desire to amend and restate the Previous Agreement in its entirety to, among other things, (i) restructure the capitalization of the Company to (x) authorize the issuance of Common Units to flyExclusive, Inc. and (y) reclassify the Existing Company Interests into Common Units as set forth herein, and (ii) appoint flyExclusive, Inc. as the Managing Member.

NOW, THEREFORE, in consideration of the mutual covenants herein contained and other valuable consideration, the receipt and adequacy of which are hereby acknowledged, the parties hereto hereby agree as follows:

ARTICLE I

DEFINITIONS

1.1 Definitions. Unless otherwise expressly provided herein, the following terms with initial capital letters have the meanings set forth below whenever used in this Agreement:

Act” means the North Carolina Limited Liability Company Act, as from time to time amended, and any successor to the Act. Any reference in this Agreement to a specific statutory provision of the Act shall, unless otherwise specifically excluded, include any successor provision(s) to the referenced provision.

Adjusted Capital Account Deficit” means, with respect to the Capital Account of any Member as of the end of any Fiscal Year, the amount by which the balance in such Capital Account is less than zero. For this purpose, such Member’s Capital Account balance shall be:

(a) decreased for any items described in Treasury Regulations sections 1.704-1(b)(2)(ii)(d)(4), (5), and (6); and

(b) increased for (i) any amount such Member is (A) obligated to restore upon liquidation of the Company pursuant to Treasury Regulations section 1.704-1(b)(2)(ii)(b)(3) or (B) treated as being obligated to restore pursuant to Treasury Regulations section 1.704-1(b)(2)(ii)(c), and (ii) such Member’s share of Company Minimum Gain and Member Nonrecourse Debt Minimum Gain.

 

C-1


Table of Contents

The foregoing definition of Adjusted Capital Account is intended to comply with the provisions of Regulations section 1.704-1(b)(2)(ii)(d) and shall be interpreted consistently therewith.

Affiliate” means with respect to a specified Person, any Person that directly or indirectly controls, is controlled by, or is under common control with, the specified Person. As used in this definition, the term “control” (including, with correlative meanings, the terms “controlled by” and “under common control with”), means the possession, directly or indirectly, of the power to direct or cause the direction of the management and policies of a Person, whether through ownership of voting securities, by contract or otherwise, and is not limited, for instance, to the ownership of more than fifty percent (50%) of the voting securities of a corporate Person. For purposes of this Agreement, no Member shall be deemed to be an Affiliate of any other Member solely as a result of membership in the Company.

Agreement” has the meaning given to such term in the Preamble.

Articles of Organization” means the Articles of Organization of the Company filed with the Secretary of State of the State of North Carolina, as amended or restated from time to time.

Assumed Tax Rate” has the meaning set forth in Section 6.3.2.

BBA Audit Provisions” means the provisions for United States federal income tax audits of entities taxable as a partnership in subchapter C of chapter 63 of the Code.

Black-Out Period” means any “black-out” or similar period under the Managing Member’s policies covering trading in the Managing Member’s securities to which the applicable Redeeming Member is subject (or shall be subject at such time as it owns Class A Common Stock), which period restricts the ability of such Redeeming Member to immediately resell shares of Class A Common Stock to be delivered to such Redeeming Member in connection with a Share Settlement.

Board” means the Board of Directors of the Managing Member.

Book Value” means, with respect to any asset or property of the Company (including any property of any Subsidiary that is treated as a disregarded entity for U.S. federal income tax purposes), the Company’s adjusted basis for U.S. federal income tax purposes, except as follows:

(a) The initial Book Value of any asset contributed, or deemed contributed, by a Member to the Company shall be the gross fair market value of such asset at the time of contribution (as determined in good faith by the Managing Member).

(b) If so elected by the Managing Member, the Book Value of all Company assets shall be adjusted to equal their respective gross fair market value as of any time such adjustment would be allowable under Treasury Regulations section 1.704-1(b)(2)(iv)(f) (as determined in good faith by the Managing Member).

(c) The Book Value of any item of Company assets distributed to any Member shall be adjusted to equal the gross fair market value of such asset on the date of distribution (as determined in good faith by the Managing Member).

(d) The Book Value of each item of Company assets shall be increased or decreased to reflect any adjustments to the adjusted basis of such assets pursuant to Sections 734(b) or 743(b) of the Code, but only to the extent that such adjustments are taken into account in determining Capital Accounts pursuant to Treasury Regulations section 1.704-1(b)(2)(iv)(m) and clause (f) of the “Profits and Losses” definition herein or Section 5.2.7 hereof; provided, however, that the Book Value shall not be adjusted pursuant to this clause to the extent that the Managing Member determines that an adjustment pursuant to clause (b) above

 

C-2


Table of Contents

is necessary or appropriate in connection with a transaction that otherwise would result in an adjustment pursuant to this clause.

If the Book Value of an asset has been determined or adjusted pursuant to clauses (a), (b) and (d), such Book Value shall thereafter be adjusted in accordance with Treasury Regulations section 1.704-1(b)(2)(iv)(g).

Capital Account” means, with respect to any Member, the separate account maintained for such Member in accordance with the provisions of this Agreement.

Capital Contribution” means a contribution of money or other property by a Member to the Company.

Cash Settlement” means an amount of immediately available funds in U.S. dollars equal to the product of (a) the number of Redeemed Units multiplied by (b) the average of the daily VWAP of a share of Class A Common Stock for the ten (10) Trading Days immediately prior to the date of delivery of the relevant Redemption Notice.

Change of Control” means the occurrence of any of the following events:

(a) any “person” or “group” (within the meaning of Sections 13(d) and 14(d) of the Exchange Act, but excluding any employee benefit plan of such person and its subsidiaries, and any person or entity acting in its capacity as trustee, agent or other fiduciary or administrator of any such plan, and excluding the Permitted Holders) becomes the “beneficial owner” (within the meaning of Rules 13d-3 and 13d-5 under the Exchange Act), directly or indirectly, of shares of Class A Common Stock, Class B Common Stock, preferred stock and/or any other class or classes of capital stock of the Managing Member (if any) representing in the aggregate more than fifty percent (50%) of the voting power of all of the outstanding shares of capital stock of the Managing Member entitled to vote;

(b) the stockholders of the Managing Member approve a plan of complete liquidation or dissolution of the Managing Member or there is consummated an agreement or series of related agreements for the sale or other disposition, directly or indirectly, by the Managing Member of all or substantially all of the Managing Member’s assets (including a sale of all or substantially all of the assets of the Company); or

(c) there is consummated a merger or consolidation of the Managing Member with any other corporation or entity, and, immediately after the consummation of such merger or consolidation, the voting securities of the Managing Member immediately prior to such merger or consolidation do not continue to represent, or are not converted into, more than fifty percent (50%) of the combined voting power of, or economic interest in, the then-outstanding voting securities of the Person resulting from such merger or consolidation or, if the surviving company is a Subsidiary, the ultimate parent thereof.

Notwithstanding the foregoing, a “Change of Control” shall not be deemed to have occurred by virtue of the consummation of any transaction or series of integrated transactions immediately following which the record holders of the Class A Common Stock, Class B Common Stock, preferred stock and/or any other class or classes of capital stock of the Managing Member immediately prior to such transaction or series of transactions continue to have substantially the same proportionate ownership in and voting control over, and own substantially all of the shares of, an entity which owns all or substantially all of the assets of the Managing Member immediately following such transaction or series of transactions.

Change of Control Date” has the meaning set forth in Section 10.5.1.

Change of Control Transaction” means any Change of Control that was approved by the Board prior to such Change of Control.

Class A Common Stock” means the Class A Common Stock, par value $0.0001 per share, of the Managing Member.

 

C-3


Table of Contents

Class B Common Stock” means the Class B Common Stock, par value $0.0001 per share, of the Managing Member.

Code” means the United States Internal Revenue Code of 1986, as amended from time to time, or any corresponding federal tax statute enacted after the date of this Agreement.

Common Unit” means a Unit which entitles the holder thereof to the distributions, allocations, and other rights that are accorded holders of Common Units under this Agreement.

Company” has the meaning given to such term in the preamble to this Agreement.

Company Minimum Gain” has the meaning set forth for “partnership minimum gain” in Treasury Regulations sections 1.704-2(b)(2) and 1.704-2(d).

Consent” means the consent to, approval of, or vote in favor of a proposed action by a Member given in accordance with Article XIII hereof.

Corresponding Rights” means any rights issued with respect to a share of Class A Common Stock or Class B Common Stock pursuant to a “poison pill” or similar stockholder rights plan approved by the Board.

Covered Person” has the meaning set forth in Section 9.1.1.

Covered Proceeding” has the meaning set forth in Section 9.2.2.

Direct Exchange” has the meaning set forth in Section 11.3.1.

Dissolution Event” is defined in Section 12.1.1.

Draft Tax Statements” has the meaning set forth in Section 8.3.2.4.

Effective Date” has the meaning set forth in the Preamble.

Equity Securities” means, with regard to any Person, as applicable, (a) any capital stock, voting, partnership, membership, joint venture or other ownership or equity interests, or other share capital of such Person, (b) any debt or equity securities of such Person, directly or indirectly, convertible into or exchangeable for any capital stock, partnership, membership, joint venture or other ownership or equity interests, or other share capital (whether voting or non-voting, whether preferred, common or otherwise) of such Person or containing any profit participation features with respect to such Person, (c) any rights or options directly or indirectly to subscribe for or to purchase any capital stock, partnership, membership, joint venture or other ownership or equity interests, other share capital of such Person or securities containing any profit participation features with respect to such Person or directly or indirectly to subscribe for or to purchase any securities directly or indirectly convertible into or exchangeable for any capital stock, partnership, membership, joint venture or other ownership interests, other share capital of such Person or securities containing any profit participation features with respect to such Person, (d) any share, unit, ownership interest, appreciation rights, phantom share rights, contingent interest or other similar rights relating to such Person, or (e) any Equity Securities of such Person issued or issuable with respect to the securities referred to in clauses (a) through (d) above in connection with a combination of shares, units or ownership interests, or recapitalization, exchange, merger, consolidation or other reorganization.

Estimated Tax Periods” means the periods from January 1 to March 31, from April 1 to May 31, from June 1 to August 31, and from September 1 to December 31, which may be adjusted by the Managing Member to the extent necessary to take into account changes in estimated tax payment due dates for U.S. federal income taxes under applicable law.

 

C-4


Table of Contents

Exchange Act” means the U.S. Securities Exchange Act of 1934, as amended, and any applicable rules and regulations promulgated thereunder, and any successor to such statute, rules or regulations.

Exchange Election Notice” has the meaning set forth in Section 11.3.2.

Excluded Instruments” has the meaning set forth in Section 4.11.

Existing Company Interests” means the issued and outstanding Ownership Interests of the Company immediately prior to the Effective Date.

Final Tax Statements” has the meaning set forth in Section 8.3.2.4.

Fiscal Year” means (a) any twelve (12)-month period commencing on January 1 and ending on December 31 or (b) any portion of the period described in clause (a) of this sentence for which the Company is required to allocate Profits, Losses and other items of Company income, gain, loss or deduction pursuant to Article V, subject to, in either case for tax matters, Section 706 of the Code.

Flow-Thru Tax Return” means an income Tax Return of the Company or its Subsidiaries for which the items of income, deductions, credits, gains or losses are passed through to the direct or indirect equityholders of the Company under applicable tax law (including, for the avoidance of doubt, any IRS Form 1065 of the Company or any of its Subsidiaries).

GAAP” means U.S. generally accepted accounting principles, in effect as of the date of determination thereof.

Issuance Items” has the meaning set forth in Section 5.2.8.

Lender” has the meaning set forth in Section 10.4.2.

LLC Tax Costs” has the meaning set forth in Section 8.1.6.

Managing Member” has the meaning set forth in the Preamble.

Managing Member Equity Plan” means any stock incentive or equity purchase plan or other similar equity compensation plan now or hereafter adopted by the Managing Member.

Members” means the Persons identified as the Members on Exhibit A hereto and such other Persons who may become Members from time to time under the terms of this Agreement, but does not include any Person who has ceased to be a member of the Company. Any reference to a particular Member or holder of an Ownership Interest shall include successors and permitted transferees of such Member. “Members” refers to such Persons as a group. At any time that there is only one Member of the Company, the term “Members” when used in this Agreement means and refers to the one Member.

Member Nonrecourse Debt” has the meaning set forth for “partner nonrecourse debt” in Treasury Regulations section 1.704-2(b)(4).

Member Nonrecourse Debt Minimum Gain” means an amount, with respect to each Member Nonrecourse Debt, equal to the Company Minimum Gain that would result if such Member Nonrecourse Debt were treated as a Nonrecourse Liability, determined in accordance with Treasury Regulations section 1.704-2(i)(3).

Member Nonrecourse Deductions” has the meaning set forth for “partner nonrecourse deductions” in Treasury Regulations sections 1.704-2(i)(1) and 1.704-2(i)(2).

 

C-5


Table of Contents

Member Representative” means Thomas James Segrave, Jr.

Member Schedule” has the meaning set forth in Section 7.1.1.

Nonrecourse Deductions” has the meaning set forth in Treasury Regulations section 1.704-2(b)(1).

Nonrecourse Liability” means a liability of the Company for which no Member bears the economic risk of loss within the meaning of Treasury Regulations section 1.752-2.

Optionee” means a Person to whom a Stock Option is granted under any Managing Member Equity Plan.

Ownership Interest” means the entire ownership interest of a Member in the Company at any particular time, including the right of such Member to any and all benefits to which a Member may be entitled under this Agreement and the Act, together with the obligations of such Member to comply with all the terms and provisions of this Agreement with which such Member is required to comply.

Partnership Representative” has the meaning set forth in Section 8.1.1.

Percentage Interest” means, with respect to any Member as of any time, the percentage determined by dividing the number of Units held by the Member as of such time by the total number of Units then outstanding.

Permitted Holder” means (i) the Stockholder Parties (as defined in the Stockholders’ Agreement) as of the Effective Date; (ii) any Permitted Transferee (as defined in the Stockholders’ Agreement) that becomes party to the Stockholders’ Agreement; (iii) any Affiliate of any of the foregoing; or (iv) any “group” (within the meaning of Sections 13(d) and 14(d) of the Exchange Act) in which the Persons referred to in the foregoing clauses beneficially own (within the meaning of Rules 13d-3 and 13d-5 under the Exchange Act) in the aggregate, directly or indirectly, a majority of the voting power of the shares of Class A Common Stock and Class B Common Stock beneficially owned by such “group.”

Permitted Transfer” has the meaning set forth in Section 10.2.2.

Permitted Transferee” has the meaning set forth in Section 10.2.2.

Person” means any individual, corporation, association, partnership (general or limited), joint venture, trust, estate, limited liability company, or other legal entity or organization, and any government or subdivision thereof or any governmental or regulatory agency.

Previous Agreement” has the meaning set forth in the Recitals.

Profits” and “Losses” means, for each Fiscal Year or other applicable period, an amount equal to the Company’s taxable income or loss for such Fiscal Year or other applicable period, determined in accordance with Section 703(a) of the Code (but including in taxable income or loss for this purpose all items of income, gain, loss or deduction required to be stated separately pursuant to Section 703(a)(1) of the Code), with the following adjustments:

(a) any income of the Company that is exempt from federal income tax and not otherwise taken into account in computing Profits or Losses pursuant to this definition shall be added to such taxable income or loss;

(b) any expenditures of the Company described in Section 705(a)(2)(B) of the Code (or treated as expenditures described in Section 705(a)(2)(B) of the Code pursuant to Treasury Regulations section 1.704-1(b)(2)(iv)(i)) and not otherwise taken into account in computing Profits or Losses pursuant to this definition, any expenditures contemplated by Section 709 of the Code (except for amounts with respect to

 

C-6


Table of Contents

which an election is properly made under Section 709(b) of the Code), and any expenditures resulting in a deduction for a loss incurred in connection with the sale or exchange of Company property that is disallowed to the Company under Sections 267(a)(1) or 707(b) of the Code, in each case, shall be subtracted from such taxable income or loss;

(c) in lieu of the depreciation, amortization, and other cost recovery deductions taken into account in computing such taxable income or loss, there shall be taken into account depreciation as computed on the Company’s books and records for accounting purposes;

(d) if the Book Value of any Company property is adjusted pursuant to Treasury Regulations section 1.704-1(b)(2)(iv)(f), the aggregate amount of such adjustment shall be included and taken into account in computing Profits or Losses pursuant to the terms of this Agreement, as if the Company recognized gain or loss on a sale of such assets at such time equal to the amount of such aggregate adjustments;

(e) upon any actual or deemed distribution to a Member of any Company property (other than cash or cash equivalents) with respect to any Units, there shall be included and taken into account any unrealized gain or unrealized loss attributable to such distributed property, as if such unrealized gain or unrealized loss had been recognized in a sale of such property immediately prior to such distribution for an amount equal to the fair market value of such property.

(f) gain or loss resulting from any disposition of Company property with respect to which gain or loss is recognized for federal income tax purposes shall be computed by reference to the Book Value of the disposed of property, notwithstanding that the adjusted tax basis of such property differs from its Book Value;

(g) to the extent an adjustment to the adjusted tax basis of any Company asset pursuant to Sections 734(b) or 743(b) of the Code is required pursuant to Treasury Regulations section 1.704-1(b)(2)(iv)(m)(4) to be taken into account in determining Capital Accounts, the amount of such adjustment shall be treated as an item of gain (if the adjustment increases the basis of the asset) or loss (if the adjustment decreases the basis of the asset) from the disposition of the asset and shall be taken into account for purposes of computing Profits or Losses;

(h) notwithstanding any other provision hereunder, any items that are specially allocated pursuant to Sections 5.2 and 5.3 of this Agreement shall not be taken into account in computing Profits or Losses; and

(i) such other adjustments shall be made as are reasonably required in the good faith discretion of the Managing Member in order for the allocations under Article V to comply with Section 704(b) of the Code and the Treasury Regulations promulgated thereunder.

Items of Company income, gain, loss, deduction, and expense that are to be specially allocated under any provision hereof shall be computed in a manner consistent with the computation of “Profits and Losses.”

Pubco Offer” has the meaning set forth in Section 10.5.2.

Purchase Agreement” means certain that Equity Purchase Agreement, dated as of October 17, 2022, by and among the Company, the Managing Member, the Members, and Sponsor.

Redeemed Units” has the meaning set forth in Section 11.1.1.

Redeeming Member” has the meaning set forth in Section 11.1.1.

Redemption” has the meaning set forth in Section 11.1.1.

Redemption Date” has the meaning set forth in Section 11.1.1.

Redemption Notice” has the meaning set forth in Section 11.1.1.

 

C-7


Table of Contents

Redemption Right” has the meaning set forth in Section 11.1.1.

Registration Rights Agreement” means the Registration Rights Agreement, dated the Effective Date, by and among the Managing Member, the Sponsor and the other parties thereto from time to time.

Regulatory Allocations” has the meaning set forth in Section 5.3.

Securities Act” means the U.S. Securities Act of 1933 and the rules promulgated thereunder, each as amended from time to time.

Share Settlement” means a number of shares of Class A Common Stock (together with any Corresponding Rights) equal to the number of Redeemed Units.

Sponsor” means EG Sponsor LLC, a Delaware limited liability company.

Stock Option” has the meaning set forth in Section 4.14.1.

StockholdersAgreement” means the Stockholders’ Agreement, dated as of the Effective Date, by and among the Managing Member and the other parties thereto from time to time.

Subsidiary” means, for any Person, any other Person of which the initial Person directly or indirectly owns more than fifty percent (50%) of the outstanding voting securities or that is required to be consolidated with the initial Person under GAAP. Unless the context otherwise specifically requires, the term “Subsidiary” shall be a reference to a Subsidiary of the Company.

Tax Date” has the meaning set forth in Section 4.14.2.2.

Tax Distributions” has the meaning set forth in Section 6.3.1.

Tax Distribution Amount” has the meaning set forth in Section 6.3.2.

Tax Receivable Agreement” means the Tax Receivable Agreement, dated as of the Effective Date, by and among the Company, the Managing Member and the other parties named therein.

Tax Return” means any return, information return, declaration, or any similar statement, and any amendment thereto, including any attached schedule and supporting information that is filed or required to be filed with any taxing authority in connection with the determination, assessment, collection or payment of a tax.

Tax Withholding/Payment Amounts” has the meaning set forth in Section 6.4.

Trading Day” means a day on which The New York Stock Exchange (NYSE) or such other principal United States securities exchange on which the shares of Class A Common Stock are listed or admitted to trading is open for the transaction of business (unless such trading shall have been suspended for the entire day).

Transfer” means any sale, exchange, transfer, or assignment (including a pledge or other grant of a security interest), whether voluntary or involuntary.

Transferee” has the meaning set forth in Section 10.3.

Treasury Regulations” means the temporary and final regulations promulgated by the United States Department of the Treasury pursuant to and in respect of provisions of the Code, as such regulations may be amended from time to time (including corresponding provisions of succeeding regulations).

 

C-8


Table of Contents

Units” means each of the Common Units, which collectively constitute all of the Ownership Interests of the Company. Each individual Unit constitutes a fractional part of the Ownership Interest of each Member in the Company representing the relative interest, rights and obligations a Member has with respect to certain economic rights, voting, and other items pertaining to the Company as set forth in this Agreement. Unless otherwise provided herein, references in this Agreement to “Units” of a Member include all or the portion of such Member’s Ownership Interest that is represented by or attributable to, or otherwise relates to, such Units. Whole, as well as fractional, numbers of Units may be issued by the Company and/or owned by Members.

Upstairs Warrants” has the meaning set forth in Section 4.11.

VWAP” means the daily per share volume-weighted average price of the Class A Common Stock on the principal U.S. securities exchange on which Class A Common Stock trades, as displayed under the heading Bloomberg VWAP on the Bloomberg page designated for the Class A Common Stock (or its equivalent successor if such page is not available) in respect of the period from the open of trading on such day until the close of trading on such day (or if such volume-weighted average price is unavailable, (a) the per share volume-weighted average price of such Class A Common Stock on such day (determined without regard to afterhours trading or any other trading outside the regular trading session or trading hours), or (b) if such determination is not feasible, the market price per share of Class A Common Stock, in either case as determined by a nationally recognized independent investment banking firm retained in good faith for this purpose by the Managing Member).

Warrant Agreements” has the meaning set forth in Section 4.11.

Warrants” has the meaning set forth in Section 4.11.

1.2 Successor Statutes and Agencies; Global Terms. Any reference contained in this Agreement to specific statutory or regulatory provisions or to specific governmental agencies or entities includes any successor statute or regulation, or agency or Person, as the case may be.

ARTICLE II

FORMATION OF LIMITED LIABILITY COMPANY

2.1 Formation and Tax Classification. The Company has been previously formed as a limited liability company under and pursuant to the Act. Each Member represents and warrants that such Member is duly authorized to join in this Agreement and that the person executing this Agreement on its behalf is duly authorized to do so. The Members intend that the Company shall and shall continue to be classified as a partnership for federal, state and local income and franchise tax purposes, unless and until the Company has only one owner or the Members (other than the Managing Member) give Consent to the Company’s making of an affirmative election to be classified for federal income tax purposes as an association taxable as a corporation. Each Member and the Company shall file all tax returns and shall otherwise take all tax and financial reporting positions in a manner consistent with such treatment.

2.2 Continuation of the Company. The Members hereby continue the Company as a limited liability company under the Act and agree to operate the Company on the terms and subject to the conditions and for the purposes and the term set forth herein. The rights and obligations of Members with respect to the Company shall be determined in accordance with the terms and conditions of this Agreement to the greatest extent permitted by law, and where the Act provides for rights and obligations specified in the Act that differ from or are inconsistent with the rights and obligations set forth in this Agreement, such rights and obligations shall be as set forth in this Agreement rather than as set forth in the Act, to the greatest extent permitted by law. As of the Effective Date, any previous agreement for the formation, organization, or governance of the Company (including, but not limited to, the Previous Agreement) is hereby superseded and amended by substituting this Agreement in its

 

C-9


Table of Contents

entirety. The Managing Member shall, from time to time, execute or cause to be executed all such certificates, instruments and other documents, and do, make, or cause to be done or made all such filings, recordings, publishings and other acts as the Managing Member may deem necessary or appropriate to comply with the requirements of law for the continuation and operation of the Company in all jurisdictions in which the Company shall desire to conduct its business.

2.3 Company Name. The name of the Company is “LGM Enterprises, LLC.” The business of the Company shall be conducted under such name or such other name as shall be designated from time to time by the Managing Member in compliance with the Act.

2.4 Term of Company. The term of the Company commenced on October 3, 2011, the effective date of the filing of the Articles of Organization with the Secretary of State of the State of North Carolina pursuant to the Act. The Company shall continue in existence in perpetuity, unless the Company’s Articles of Organization are amended to provide for a definite period of duration, in which case the Company shall continue in existence until the close of business on the last day of such period, or unless the Company is sooner dissolved and its affairs wound up in accordance with the provisions of this Agreement or the Act.

2.5 Purposes. The Company has been formed for the object and purpose of engaging in any lawful act or activity for which a limited liability company may be organized under the Act.

2.6 Title to Company Property. Title to Company property may be held in the name of the Company or a nominee of the Company.

ARTICLE III

MANAGEMENT

3.1 Management of the Company.

3.1.1 The business and affairs of the Company shall be managed by and under the direction of the Managing Member. Except for those acts and things as to which approval by the Members is expressly required by the Articles of Organization, this Agreement, the Act, or other applicable law, including, without limitation, Section 3.6 hereof, the Managing Member shall have full, exclusive, and complete discretion to manage and control the business and affairs of the Company and, except as expressly otherwise provided in this Agreement as it may be amended from time to time, to make all decisions affecting the business and affairs of the Company and to take all such actions as it deems necessary, appropriate, advisable, incidental, or convenient to accomplish the purposes of the Company as set forth herein.

3.1.2 The Managing Member shall have the sole power to bind the Company, except and to the extent that such power is expressly delegated by the Managing Member pursuant to Section 3.2. Any reference in this Agreement to a decision, determination, or other action which may be made or taken by the Managing Member shall mean that such decision, determination, or other action may be made or taken in the sole and absolute discretion of the Managing Member (or in the sole and absolute discretion of any Person to whom the Managing Member has expressly delegated the authority or duty to make or take such decision, determination, or other action pursuant to Section 3.2).

3.1.3 Any instrument regarding a matter approved by the Managing Member and/or Members, as appropriate, may be executed and delivered on behalf of the Company by the Managing Member; no other signature shall be required for any such instrument to be valid, binding, and enforceable against the Company in accordance with its terms. All Persons may rely thereon and shall be exonerated from any and all liability if they deal with the Managing Member on the basis of documents approved and executed on behalf of the Company by the Managing Member.

3.1.4 The Managing Member may not be removed.

 

C-10


Table of Contents

3.1.5 Except for the allocations and distributions provided herein with respect to any Units owned by the Managing Member, the Managing Member shall not receive any compensation, whether in the form of a management fee or otherwise, for serving in such capacity.

3.2 Officers. The Managing Member may, from time to time, delegate to one or more Persons (including any other Member, any officer of the Company or of any Member, or any member, partner, shareholder, or Affiliate of any Member) such authority and duties and assign such titles to such Persons as the Managing Member shall determine; provided, however, that any delegation of authority by the Managing Member hereunder shall not relieve the Managing Member from its duties and responsibilities set forth in the Act or in this Agreement. Any such delegation pursuant to this Section 3.2 may be revoked at any time by the Managing Member.

3.3 No Management by Members. No Member (other than the Managing Member, in its capacity as such) shall take part in the day-to-day management, operation, or control of the business and affairs of the Company. Except and only to the extent expressly provided for in this Agreement and as delegated by the Managing Member, no Member or other Person, other than the Managing Member, shall be an agent of the Company or have any right, power or authority to transact any business in the name of the Company or to act for or on behalf of or to bind the Company. Notwithstanding the foregoing, nothing in this Section 3.3 shall limit the rights of any Person under the Purchase Agreement or the Tax Receivable Agreement.

3.4 Reliance by Third Parties. Any Person dealing with the Company or the Managing Member may rely upon a certificate signed by the Managing Member as to:

(a) the identity of any officers of the Managing Member, any officer of the Company, or any Member thereof;

(b) the existence or non-existence of any fact or facts which constitute a condition precedent to acts by the Managing Member or in any other manner germane to the affairs of the Company;

(c) the Persons who are authorized to execute and deliver any agreement, instrument, or document of or on behalf of the Company; or

(d) any act or failure to act by the Company or as to any other matter whatsoever involving the Company or any Member.

3.5 Personnel; Expenses; Insurance; Reimbursements; Related Party Transactions.

3.5.1 The Company may employ or contract with personnel to carry on the Company’s business. Subject to the terms of any employment, consulting, or other contract to which the Company or any of its Subsidiaries is a party and to any other provision of this Agreement, the Managing Member may employ, dismiss from employment, terminate and determine the compensation of any and all employees, agents, independent contractors, attorneys, accountants, and such other persons as it shall determine to be necessary, advisable, incidental, or convenient. Without limiting the generality of the foregoing, the Company may employ or contract any Person who is a Member or a member, partner, shareholder, or Affiliate of a Member, provided that such employment or contract are on commercially reasonable terms.

3.5.2 The Managing Member may cause the Company to purchase, at the Company’s expense, (a) such liability, casualty, property, life, and other insurance as the Managing Member in its discretion deems necessary, advisable, incidental, or convenient to protect the Company’s assets and personnel against loss or claims of any nature, and (b) any insurance covering the potential liabilities of any contractor for, or agent or employee of, the Company or the Managing Member, and any of the officers, directors and employees of the Managing Member or the Company, and potential liabilities of the Managing Member or any other Person serving at the request of the Managing Member as a director and/or officer of a corporation or official of any other Person in which the Company has an investment; provided, however, that the Managing Member shall not be liable to the Company or other Members for its failure to purchase any insurance or its failure to purchase insurance with adequate coverage.

 

C-11


Table of Contents

3.5.3 The Company may reimburse the Members, officers, and employees of the Company for all out-of-pocket expenses incurred by such Persons on behalf of the Company in accordance with such reimbursement policies as may be established by the Managing Member, as such policies may be limited by the terms of any applicable employment agreement and any agreement that may be entered into among the Members amending the terms of this Agreement. In addition, the Company shall reimburse and indemnify and hold harmless the Managing Member for the direct and indirect costs of carrying on its business, including, without limitation, (a) operating, administrative and other similar costs, (b) any insurance, legal, tax, accounting and other professional fees and expenses (but, for the avoidance of doubt, excluding any income tax liabilities of the Managing Member (which shall include any withholding tax liabilities with respect to the Managing Member)), (c) fees and expenses related to any securities offering, investment or acquisition transaction authorized by the Managing Member, (d) other fees and expenses in connection with the maintenance of the existence of the Managing Member, (e) any other liabilities of the Managing Member to the extent permitted by law, and (f) any costs or expenses with respect to directors, officers or employees of the Managing Member. The Managing Member’s reasonable determination of which expenses may be reimbursed to a Member or officer of the Company, as applicable, and the amount of such expenses, shall be conclusive and binding on the Members. Such reimbursement shall be treated as an expense of the Company and shall not be deemed to constitute a distributive share of the Profits or a distribution or return of capital to any Member.

3.5.4 The Company may engage in any transaction or contract with any Member or Affiliate of a Member or any employee or officer of such Member or Affiliate of a Member, on such terms and conditions as may be prescribed by the Managing Member in its discretion.

3.6 Restrictions on the Managing Member’s Authority. The Managing Member may not take any action in contravention of an express prohibition or limitation of this Agreement without the Consent of the Members (other than the Managing Member), and may not, without limitation:

(a) take any action that would make it impossible to carry on the ordinary business of the Company, except as otherwise provided in this Agreement;

(b) perform any act that would subject a Member to personal liability in any jurisdiction or any other liability except as provided herein or under the Act; or

(c) enter into any contract, mortgage, loan or other agreement that expressly prohibits or restricts (i) the Managing Member or the Company from performing its specific obligations under Section 11.1 or Section 11.3 hereof or (ii) a Member from exercising its rights under Section 11.1 or Section 11.3 hereof to effect a Redemption or a Direct Exchange, respectively.

ARTICLE IV

MEMBERS, UNITS, CAPITAL CONTRIBUTIONS, CAPITAL ACCOUNTS

4.1 Identity of Members. The name and address of each Member as of the Effective Date are set forth on Exhibit A attached hereto, which Exhibit may be amended by the Managing Member without obtaining the Consent of the Members as of the effectiveness of any subsequent transfer or issuance of any Units that is in accordance with this Agreement.

4.2 Units.

4.2.1 As of the Effective Date, (a) each Member’s Ownership Interest in the Company shall be represented by Units, which may be divided into one or more types, classes or series, or subseries of any type, class or series, with each type, class or series, or subseries thereof, having the rights and privileges, as determined by the Managing Member in accordance with this Agreement, and (b) the only authorized class of Units is Common Units. The Members shall have no right to vote on any matter, except as specifically set

 

C-12


Table of Contents

forth in this Agreement, or as may be required under the Act. Any such vote shall be at a meeting of the Members entitled to vote or in writing as provided herein.

4.2.2 Except as otherwise determined by the Managing Member, the Company shall not cause the Company to in any manner effect any subdivision (by any stock or Unit split, stock or Unit dividend or distribution, reclassification, reorganization, recapitalization or otherwise) or combination (by reverse stock or Unit split, reclassification, reorganization, recapitalization or otherwise) of the outstanding Units or Equity Securities of the Company unless accompanied by a substantively identical subdivision or combination, as applicable, of the outstanding Equity Securities of the Managing Member, with corresponding changes made with respect to any other exchangeable or convertible securities, to maintain at all times a one-to-one ratio between (a) the number of Common Units owned by the Managing Member and the number of outstanding shares of Class A Common Stock, and (b) the number of Common Units owned by any Member (other than the Managing Member), directly or indirectly, and the number of outstanding shares of Class B Common Stock owned by such Member.

4.2.3 Unless the Managing Member otherwise consents, Units shall not be represented by certificates. Notwithstanding the foregoing sentence, the Managing Member shall provide Members with Units represented by certificates to facilitate pledges pursuant to Section 10.4 or Transfers otherwise permitted by Article X of this Agreement.

4.3 Exchange of Existing Company Interests. As of the Effective Date, the Existing Company Interests automatically shall be exchanged into a commensurate number of Common Units pursuant to Section 2.1(a) of the Purchase Agreement. The number of Common Units issued to each holder of Existing Company Interests upon the foregoing exchange shall deemed to be issued and outstanding as of the Effective Date and the holders of such Common Units are Members hereunder.

4.4 Limitation of Liability. Except as provided in the Act or as expressly provided in this Agreement, no Member of the Company shall be obligated personally for any debt, obligation, or liability of the Company or of any other Member solely by reason of being a Member of the Company. In no event shall any Member or former Member (a) be obligated to make any capital contribution or payment to or on behalf of the Company except as expressly provided for in this Agreement, (b) have any liability in its capacity as a Member in excess of such Member’s obligation to make capital contributions or other payments expressly provided for in this Agreement or (c) have any liability to return distributions received by such Member from the Company except as otherwise specifically provided in this Agreement or other related agreements, as expressly agreed to in another writing, or as may be required by applicable law.

4.5 Capital Contributions. No Member shall be required to make any Capital Contributions to the Company or to lend any funds to the Company unless all the Members agree. No Member shall have any personal liability for the payment or repayment of any Capital Contribution of any other Member or its predecessor. A Member is not entitled to interest on any Capital Contributions, or to a return of any Capital Contributions, except as specifically provided in this Agreement.

4.6 Capital Accounts. A Capital Account shall be established and maintained for each Member in accordance with Treasury Regulations section 1.704-1(b)(2)(iv) and, to the extent consistent with said Treasury Regulations, in accordance with principles of this Section 4.6 for items accounted for from and after the date of this Agreement. In the maintenance of Capital Accounts for the Members, the following provisions shall apply:

4.6.1 The Capital Account of each Member shall be credited with: (a) the amount of any Capital Contribution made in cash by such Member; (b) the fair market value (net of any liabilities the Company is considered to assume or take subject to under Section 752 of the Code) of any Capital Contribution made in property other than cash by such Member (as determined in good faith by the Managing Member); (c) allocations to such Member of Profits pursuant to Article V; and (d) any other item required to be credited for proper maintenance of capital accounts by the Treasury Regulations under Section 704(b) of the Code.

 

C-13


Table of Contents

4.6.2 A Member’s Capital Account shall be debited with: (a) the amount of any cash distributed to such Member; (b) the fair market value (net of liabilities that such Member is considered to assume or take subject to under Section 752 of the Code) of any property other than cash distributed to such Member (as determined in good faith by the Managing Member); (c) allocations to such Member of Losses pursuant to Article V; and (d) any other item required to be debited for proper maintenance of capital accounts by the Treasury Regulations under Section 704(b) of the Code.

4.6.3 The Company may (in the discretion of the Managing Member), upon the occurrence of the events specified in Treasury Regulations section 1.704-1(b)(2)(iv)(f) or as otherwise provided in the Treasury Regulations, increase or decrease the Capital Accounts of the Members in accordance with the rules of such Treasury Regulations and Treasury Regulations section 1.704-1(b)(2)(iv)(g) to reflect a revaluation of Company property. The fair market value of Company property used to determine such increases or decreases shall be determined in good faith by the Managing Member.

4.6.4 Following the date hereof, upon any Permitted Transfer by a Member of all or any portion such Member’s Units in accordance with the terms of this Agreement, so much of the Capital Account of the Transferring Member as is attributable to the Units so Transferred shall be Transferred to the Capital Account of the Transferee Member.

4.6.5 The provisions of this Section 4.6 and other portions of this Agreement relating to allocations and the proper maintenance of Capital Accounts are designed and intended to comply with the requirements of Treasury Regulations section 1.704-1(b). The Members intend that such provisions be interpreted and applied in a manner consistent with such Treasury Regulations. The Managing Member is authorized to modify the manner in which the Capital Accounts are maintained if the Managing Member determines, after consultation with the Company’s tax advisors, that such modification (a) is required or prudent to comply with the Treasury Regulations and (b) is not likely to have a material adverse effect on the amounts distributable to any Member of the Company.

4.7 Additional Ownership Interests.

4.7.1 The Managing Member shall have the right to cause the Company to create and/or issue additional Units or Equity Securities of the Company (including other classes, groups or series thereof having such relative rights, powers, and/or obligations as may from time to time be established by the Managing Member, including rights, powers, and/or obligations different from, senior to or more favorable than existing classes, groups and series of Units or Equity Securities of the Company), in which event the Managing Member shall have the power to amend this Agreement to reflect such additional issuances and to make any such other amendments as the Managing Member reasonably and in good faith deems necessary to reflect such additional issuances (including amending this Agreement to increase the authorized number of Units or Equity Securities of any class, group or series, to create and authorize a new class, group or series of Units or Equity Securities and to add the terms of such new class, group or series of Units or Equity Securities including economic and governance rights which may be different from, senior to or more favorable than the other existing Units or Equity Securities), in each case without the Consent of any Member. In connection with any issuance of any Units or Equity Securities of the Company pursuant to this Section 4.7.1, each Person who acquires such additional Units or Equity Securities of the Company (a) shall execute a counterpart to this Agreement, accepting and agreeing to be bound by all terms and conditions hereof, and (b) may be required in exchange for such additional Units or Equity Securities of the Company to make a Capital Contribution to the Company in an amount to be determined by the Managing Member.

4.7.2 The Company may issue preferred Ownership Interests, which may have such designations, preferences, and relative, optional or other special rights as shall be fixed by the Managing Member and, notwithstanding any provision to the contrary contained herein, the Managing Member may, without the Consent of any Member, make such amendments to this Agreement as are necessary or appropriate to effect the terms and conditions of any such issuance.

4.7.3 Each Person who subscribes for an additional Ownership Interest and satisfies the conditions established by the Managing Member shall be admitted to the Company as a Member in respect of said

 

C-14


Table of Contents

Ownership Interest, effective upon the execution by such Person of a counterpart of this Agreement, without the Consent of the Members.

4.8 Advances. If any Member advances any funds to the Company, the amount of such advance shall neither increase its Capital Account nor entitle it to any increase in its share of the distributions of the Company. The amount of any such advance shall be a debt obligation of the Company to such Member (which may be evidenced by a promissory note) and, unless otherwise specifically provided in this Agreement, shall be repaid to it by the Company with interest at a rate equal to (a) the prime interest rate as published in the Wall Street Journal from time to time or (b) such higher rate as may be approved by the Managing Member, and upon such other commercially reasonable terms and subject to such other conditions as may be determined by the Managing Member. Unless otherwise specifically provided in this Agreement, any such advance shall be payable and collectible only out of the Company’s assets or property, and the Members shall not be personally obligated to repay any part thereof. No Person who makes any such loan to the Company shall have or acquire, as a result of making such loan, any direct or indirect interest in the profits, capital or property of the Company, other than as a creditor.

4.9 No Resignation or Withdrawal; No Interest. Except as approved by the Managing Member in its sole discretion or as expressly provided herein, a Member (a) may not resign, withdraw, or dissociate from the Company prior to the dissolution and winding up of the Company in accordance with the provisions of Article XII, except in connection with a Transfer of all of such Member’s Ownership Interests, (b) may not receive the return of, or interest on, its Capital Contribution, Capital Account, or other amount, and (c) shall not have the right to petition or to take any action to subject the Company’s assets or any part thereof to the authority of any court or other governmental body in connection with any bankruptcy, insolvency, receivership or similar proceeding.

4.10 Nature of Ownership Interest; No Partition. An Ownership Interest shall for all purposes be personal property. A Member has no interest in any of the Company’s assets or property. Each Member hereby waives any and all rights that it may have to maintain an action for partition of the Company’s assets or property.

4.11 Warrants. On the Effective Date, in connection with the transactions contemplated by the Purchase Agreement, the Company has issued warrants to purchase Common Units (the “Warrants”) to the Managing Member pursuant to warrant agreements (the “Warrant Agreements”) entered into between the Company and the Managing Member as of the Effective Date. Upon the valid exercise of a Warrant in accordance with the applicable Warrant Agreement, the Company shall issue to the Managing Member the number of Common Units, free and clear of all liens and encumbrances other than those arising under applicable securities laws and this Agreement, to be issued in connection with such exercise. Excluding warrants, options or similar instruments governed by Section 4.14 (the “Excluded Instruments”), which shall be governed by such section, in the event any holder of a warrant (other than an Excluded Instrument) to purchase shares of Class A Common Stock (the “Upstairs Warrants”) exercises an Upstairs Warrant, then the Managing Member agrees that it shall cause a corresponding exercise (including by effecting such exercise in the same manner, i.e., by payment of a cash exercise price or on a cashless basis) of a Warrant with similar terms held by it, such that the number of shares of Class A Common Stock issued in connection with the exercise of such Upstairs Warrant shall match with a corresponding number of Common Units issued by the Company pursuant to the Warrant Agreements, and the Managing Member agrees that it shall not exercise any Warrants other than in connection with the corresponding exercise of an Upstairs Warrant. In the event an Upstairs Warrant is redeemed, the Company shall redeem a Warrant with similar terms held by the Managing Member.

4.12 Authorization and Issuance of Additional Common Units.

4.12.1 The Company shall undertake all actions, including, without limitation, an issuance, reclassification, distribution, division, combination or recapitalization, with respect to the Common Units, to maintain at all times a one-to-one ratio between the number of Common Units owned by the Managing

 

C-15


Table of Contents

Member, directly or indirectly, and the number of outstanding shares of Class A Common Stock, disregarding, for purposes of maintaining the one-to-one ratio, (a) unvested shares of Class A Common Stock, (b) treasury stock or (c) preferred stock or other debt or Equity Securities (including, without limitation, warrants, options or rights) issued by the Managing Member that are convertible into or exercisable or exchangeable for Class A Common Stock (except to the extent the net proceeds from such other Equity Securities, including any exercise or purchase price payable upon conversion, exercise or exchange thereof, has been contributed by the Managing Member to the equity capital of the Company). In the event the Managing Member issues, transfers or delivers from treasury stock or repurchases Class A Common Stock in a transaction not contemplated in this Agreement, the Managing Member shall take all actions such that, after giving effect to all such issuances, transfers, deliveries or repurchases, the number of outstanding Common Units owned by the Managing Member shall equal on a one-for-one basis the number of outstanding shares of Class A Common Stock. In the event the Managing Member issues, transfers or delivers from treasury stock or repurchases or redeems the Managing Member’s preferred stock in a transaction not contemplated in this Agreement, the Managing Member shall have the authority to take all actions such that, after giving effect to all such issuances, transfers, deliveries, repurchases or redemptions, the Managing Member holds (in the case of any issuance, transfer or delivery) or ceases to hold (in the case of any repurchase or redemption) Equity Securities in the Company which (in the good faith determination of the Managing Member) are in the aggregate substantially equivalent to the outstanding preferred stock of the Managing Member so issued, transferred, delivered, repurchased or redeemed.

4.12.2 Except as specifically contemplated by this Agreement or otherwise determined by the Managing Member, to maintain at all times a one-to-one ratio between the number of Common Units owned by the Managing Member and the number of outstanding shares of Class A Common Stock, the Company shall not undertake any subdivision (by any Common Unit split, Common Unit distribution, reclassification, recapitalization or similar event) or combination (by reverse Common Unit split, reclassification, recapitalization or similar event) of the Common Units that is not accompanied by an identical subdivision or combination of Class A Common Stock, unless such action is necessary to maintain at all times a one-to-one ratio between the number of Common Units owned, directly or indirectly, by the Managing Member and the number of outstanding shares of Class A Common Stock owned by the Managing Member. In addition, the Company and the Members shall undertake all actions that the Managing Member in its reasonable discretion determines are necessary, including, without limitation, an issuance, reclassification, distribution, division, combination or recapitalization, with respect to the Common Units, to maintain at all times a one-to-one ratio between the number of Common Units owned by any Member (other than the Managing Member), directly or indirectly, and the number of outstanding shares of Class B Common Stock owned by such Member.

4.12.3 The Company shall only be permitted to issue additional Common Units, and/or establish other classes of Ownership Interests to the Persons and on the terms and conditions provided for in Section 4.7, this Section 4.12 or Section 4.14.

4.13 Repurchase or Redemption of Shares of Class A Common Stock. If, at any time, any shares of Class A Common Stock are repurchased or redeemed (whether by exercise of a put or call, automatically or by means of another arrangement) by the Managing Member, then the Managing Member shall cause the Company, immediately prior to such repurchase or redemption of Class A Common Stock, to redeem a corresponding number of Common Units held by the Managing Member, at an aggregate redemption price equal to the aggregate purchase or redemption price of the shares of Class A Common Stock being repurchased or redeemed by the Managing Member (plus any expenses related thereto) and upon such other terms as are the same for the shares of Class A Common Stock being repurchased or redeemed by the Managing Member. Notwithstanding the foregoing, the provisions of this Section 4.13 shall not apply in the event that such repurchase of shares of Class A Common Stock is paired with a stock split or stock dividend such that after giving effect to such repurchase and subsequent stock split or stock dividend there shall be outstanding an equal number of shares of Class A Common Stock as were outstanding prior to such repurchase and subsequent stock split or stock

 

C-16


Table of Contents

dividend. Notwithstanding any provision to the contrary contained in this Agreement, the Company shall not make any repurchase or redemption if such repurchase or redemption would violate any applicable law.

4.14 Managing Member Equity Awards.

4.14.1 Options Granted to Service Providers. If at any time or from time to time, an option to purchase shares of Class A Common Stock that was granted under any Managing Member Equity Plan to an employee or other service provider of the Company or its Subsidiaries (or any stock appreciation right or similar award, collectively, a “Stock Option”) is duly exercised:

4.14.1.1 For each share of Class A Common Stock with respect to which the Stock Option is exercised, the Managing Member shall be considered to have sold to the Optionee, and the Optionee shall be considered to have purchased from the Managing Member, for a cash price per share equal to the value of a share of Class A Common Stock at the time of the exercise, a number of shares of Class A Common Stock equal to the quotient of (x) the per share exercise price of such Stock Option divided by (y) the value of a share of Class A Common Stock at the time of such exercise (provided, that if such Stock Option is exercised on a cashless basis, no such shares of Class A Common Stock shall be considered to have been purchased by the Optionee pursuant to this Section 4.14.1.1).

4.14.1.2 The Managing Member shall be considered to have sold to the Company (or if the Optionee is an employee of, or other service provider to, a Subsidiary of the Company, the Managing Member shall be considered to have sold to such Subsidiary), and the Company (or such Subsidiary, as applicable) shall be considered to have purchased from the Managing Member, a number of shares of Class A Common Stock equal to the excess of (x) the number of shares of Class A Common Stock as to which such Stock Option is being exercised over (y) the number of shares of Class A Common Stock sold to the Optionee pursuant to Section 4.14.1.1 hereof (provided, that if such Stock Option is exercised on a cashless basis, the Managing Member shall be considered to have sold to the Company (or an applicable Subsidiary of the Company) the number of shares of Class A Common Stock into which such Stock Option is settled on a cashless basis). The purchase price per share of Class A Common Stock for such sale of shares of Class A Common Stock to the Company (or such Subsidiary) shall be the fair market value of a share of Class A Common Stock as of the date of exercise of such Stock Option (as determined in good faith by the Managing Member).

4.14.1.3 The Company shall be considered to have transferred to the Optionee (or if the Optionee is an employee of, or other service provider to, a Company Subsidiary, the Subsidiary shall transfer to the Optionee) at no additional cost to such Optionee and as additional compensation to such Optionee, the number of shares of Class A Common Stock described in Section 4.14.1.2.

4.14.1.4 The Managing Member shall be considered to have made a Capital Contribution to the Company in an amount equal to all proceeds considered to have been received by the Managing Member pursuant to Section 4.14.1.1 and Section 4.14.1.2 in connection with the exercise of such Stock Option. The Managing Member shall receive for such Capital Contribution, a number of Common Units equal to the number of shares of Class A Common Stock for which such Stock Option was exercised (or, if such Stock Option is exercised on a cashless basis, the number of shares of Class A Common Stock into which such Stock Option is settled on a cashless basis).

4.14.2 Restricted Stock Granted to Service Providers. If at any time or from time to time, in connection with any Managing Member Equity Plan, any shares of Class A Common Stock are issued to an employee of the Company or its Subsidiaries (including (a) any shares of Class A Common Stock that are subject to forfeiture in the event such employee terminates his or her employment with the Company or any Subsidiary, and (b) any shares of Class A Common Stock issued in settlement of restricted stock units or any other non-Stock Option award under a Managing Member Equity Plan) in consideration for services performed for the Company or any Subsidiary:

4.14.2.1 the Managing Member shall issue such number of shares of Class A Common Stock as are to be issued to such employee in accordance with the applicable Managing Member Equity Plan;

 

C-17


Table of Contents

4.14.2.2 on the date (such date, the “Tax Date”) that the value of such shares is includible in taxable income of such employee, the following events shall be deemed to have occurred: (a) the Managing Member shall be deemed to have contributed such shares of Class A Common Stock to the Company (and, if such employee is an employee of, or other service provider to, a Subsidiary, the Company shall be deemed to have contributed such shares to such Subsidiary) for an equivalent amount of Common Units and (b) the Company (or such Subsidiary) shall be deemed to have delivered such shares of Class A Common Stock to such employee.

4.14.3 Future Managing Member Equity Plans. Nothing in this Agreement shall be construed or applied to preclude or restrain the Managing Member from adopting, modifying or terminating stock incentive plans for the benefit of employees, directors or other business associates of the Managing Member, the Company or any of their respective Affiliates. The Members acknowledge and agree that, in the event that any such plan is adopted, modified or terminated by the Managing Member, the Managing Member and the Company and their Affiliates shall be entitled to administer such plans in a manner consistent with the provisions of this Section 4.14, and that the Managing Member and the Company may make any amendments that are necessary or advisable to this Section 4.14 to accommodate such administration, without the requirement of any further Consent or acknowledgement of any other Member.

ARTICLE V

ALLOCATIONS

5.1 Allocations of Profits and Losses.

5.1.1 After giving effect to the special allocations set forth in Sections 5.2 and 5.3 hereof, Profits and Losses (for this purpose, all items of income, gain, loss, or deduction required to be stated separately pursuant to Section 703(a)(1) of the Code shall be included in Profits and Losses) for any Fiscal Year shall be allocated as follows:

5.1.1.1 Profits and Losses for such Fiscal Year shall be allocated to the Capital Accounts of the Members so as to ensure, to the maximum extent possible, that the Capital Accounts of the Members as of the end of such Fiscal Year, as increased by the sum of the amounts described in clause (b) of the definition of “Adjusted Capital Account Deficit” herein with respect to such Member as of the end of such Fiscal Year, are equal to the aggregate distributions that the Members would be entitled to receive if all of the assets of the Company were sold for their Book Value (without any adjustment being deemed to be made to the Book Value of the Company’s assets in respect of the presumed liquidation thereof), the liabilities of the Company were paid in full (except that Nonrecourse Liabilities and Member Nonrecourse Debts shall be paid only to the extent, with respect to each asset subject to such a liability, the amount of the liability does not exceed the Book Value), and the remaining proceeds were distributed as of the end of such Fiscal Year in accordance with the order and priority set forth in Article XII. The allocations made pursuant to this Section 5.1.1.1 are intended to comply with the provisions of Section 704(b) of the Code and the Treasury Regulations thereunder.

5.1.1.2 In the event that the allocation of Losses pursuant to Section 5.1.1.1 above would result in a Member having an Adjusted Capital Account Deficit at the end of any Fiscal Year, and at such time there are other Members who would not, as a result of such allocation, have an Adjusted Capital Account Deficit, then all Losses in excess of the amount that can be allocated until the foregoing circumstance occurs shall instead be allocated among the Members not having Adjusted Capital Account Deficits on a proportionate basis until each such Member would similarly be caused to have an Adjusted Capital Account Deficit. At such time as a further allocation of Losses cannot be made without causing a Member to have an Adjusted Capital Account Deficit, then all remaining Losses for such Fiscal Year shall be allocated to the Members in accordance with their respective Percentage Interests, unless and except to the extent that the Managing Member, upon consultation with the Company’s professional tax advisors, determines that another manner is required under Section 704 of the Code and the Treasury Regulations thereunder.

 

C-18


Table of Contents

5.1.2 If during any Fiscal Year there is a change in any Member’s Percentage Interests as a result of the admission of one or more Members, the withdrawal of a Member, or a Transfer of an Ownership Interest, the Profits, Losses, or any other item allocable to the Members under this Agreement for the Fiscal Year shall, subject to the terms of the Purchase Agreement, be allocated among the Members so as to reflect their varying interests in the Company during the Fiscal Year, using any permissible method convention or extraordinary item under Section 706 of the Code and the Treasury Regulations promulgated thereunder, as reasonably selected by the Managing Member in consultation with the Members. In furtherance of the foregoing, any such permissible method, convention or extraordinary item selected by the Managing Member shall be set forth in a dated, written statement maintained with the Company’s books and records. The Members hereby agree that any such selection by the Managing Member is made by “agreement of the partners” within the meaning of Treasury Regulations section 1.706-4(f).

5.2 Regulatory Allocations. The following special allocations shall be made in the following order:

5.2.1 Except as otherwise provided in Treasury Regulations section 1.704-2(f), notwithstanding any other provision of this Article V, if there is a net decrease in Company Minimum Gain during any Fiscal Year, each Member shall be specially allocated items of Company income and gain for such Fiscal Year (and, if necessary, subsequent Fiscal Years) in an amount equal to such Member’s share of the net decrease in Company Minimum Gain, determined in accordance with Treasury Regulations section 1.704-2(g). Allocations pursuant to the previous sentence shall be made in proportion to the respective amounts required to be allocated to each Member pursuant thereto. The items to be so allocated shall be determined in accordance with Treasury Regulations sections 1.704-2(f)(6) and 1.704-2(j)(2). This Section 5.2.1 is intended to comply with the minimum gain chargeback requirement in Treasury Regulations section 1.704-2(f) and shall be interpreted consistently therewith.

5.2.2 Except as otherwise provided in Treasury Regulations section 1.704-2(i)(4), notwithstanding any other provision of this Article V, if there is a net decrease in Member Nonrecourse Debt Minimum Gain attributable to a Member Nonrecourse Debt during any Fiscal Year, each Member who has a share of the Member Nonrecourse Debt Minimum Gain attributable to such Member Nonrecourse Debt, determined in accordance with Treasury Regulations section 1.704-2(i)(5), shall be specially allocated items of Company income and gain for such Fiscal Year (and, if necessary, subsequent Fiscal Year) in an amount equal to such Member’s share of the net decrease in Member Nonrecourse Debt Minimum Gain attributable to such Member Nonrecourse Debt, determined in accordance with Treasury Regulations section 1.704-2(i)(4). Allocations pursuant to the previous sentence shall be made in proportion to the respective amounts required to be allocated to each Member pursuant thereto. The items to be so allocated shall be determined in accordance with Treasury Regulations sections 1.704-2(i)(4) and 1.704-2(j)(2). This Section 5.2.2 is intended to comply with the minimum gain chargeback requirement in Treasury Regulations section 1.704-2(i)(4) and is to be interpreted consistently therewith.

5.2.3 If any Member unexpectedly receives any adjustments, allocations, or distributions described in Treasury Regulations sections 1.704-1(b)(2)(ii)(d)(4), 1.704-1(b)(2)(ii)(d)(5), or 1.704-1(b)(2)(ii)(d)(6), items of Company income and gain shall be specially allocated to each such Member in an amount and manner sufficient to eliminate, to the extent required by the Treasury Regulations, any Adjusted Capital Account Deficit of such Member as quickly as possible; provided, however, that an allocation pursuant to this Section 5.2.3 shall be made only if and to the extent that such Member would have an Adjusted Capital Account Deficit after all other allocations provided for in this Article V have been tentatively made as if this Section 5.2.3 were not in the Agreement. This Section 5.2.3 is intended to constitute a “qualified income offset” within the meaning of Treasury Regulations section 1.704-1(b)(2)(ii)(d) and is to be interpreted consistently therewith.

5.2.4 If any Member has a deficit Capital Account at the end of any Fiscal Year that is in excess of the sum of (a) the amount such Member is obligated to restore pursuant to any provision of this Agreement, and (b) the amount such Member is deemed to be obligated to restore pursuant to the penultimate sentences of Treasury Regulations sections 1.704-2(g)(1) and 1.704-2(i)(5), each such Member shall be specially

 

C-19


Table of Contents

allocated items of Company income and gain in the amount of such excess as quickly as possible; provided, however, that an allocation pursuant to this Section 5.2.4 shall be made only if and to the extent that such Member would have a deficit Capital Account in excess of such sum after all other allocations provided for in this Article V have been made as if Section 5.2.3 hereof and this Section 5.2.4 were not in the Agreement.

5.2.5 Nonrecourse Deductions for any Fiscal Year shall be allocated pro rata among the Members in accordance with their respective Percentage Interests, unless and except to the extent that the Managing Member, upon consultation with the Company’s professional tax advisors, determines that another manner is required under Section 704 of the Code and the Treasury Regulations thereunder.

5.2.6 Any Member Nonrecourse Deductions for any Fiscal Year shall be specially allocated to the Member that bears the economic risk of loss with respect to the Member Nonrecourse Debt to which such Member Nonrecourse Deductions are attributable in accordance with Treasury Regulations section 1.704-2(i)(1).

5.2.7 To the extent an adjustment to the adjusted tax basis of any Company asset pursuant to Sections 734(b) or 743(b) of the Code is required, pursuant to Treasury Regulations sections 1.704-1(b)(2)(iv)(m)(2) or 1.704-1(b)(2)(iv)(m)(4), to be taken into account in determining Capital Accounts as the result of a distribution to a Member in complete liquidation of such Member’s Units in the Company, the amount of such adjustment to Capital Accounts shall be treated as an item of gain (if the adjustment increases the basis of the asset) or loss (if the adjustment decreases such basis), and such gain or loss shall be specially allocated: (i) if Treasury Regulations section 1.704-1(b)(2)(iv)(m)(2) applies, to the Members in accordance with how they would share the allocated item of gain or loss if it were included in computing the Profits or Losses in the Company for the period in which the adjustment occurs; or (ii) if Treasury Regulations section 1.704-1(b)(2)(iv)(m)(4) applies, to the Member to which such distribution was made.

5.2.8 Any income, gain, loss, or deduction realized as a direct or indirect result of the issuance of an Unit by the Company to a Member (the “Issuance Items”) shall be allocated among the Members so that, to the extent possible, the net amount of such Issuance Items, together with all other allocations under this Agreement to each Member, shall be equal to the net amount that would have been allocated to each such Member if the Issuance Items had not been realized.

5.2.9 Allocations and other adjustments with respect to any “non-compensatory options” (as defined in Treasury Regulations section 1.721-2(f)), shall be made in accordance with the Treasury Regulations including Treasury Regulations section 1.721-2.

5.3 Curative Allocations. The allocations set forth in Section 5.2.1 through and including Section 5.2.7 (the “Regulatory Allocations”) are intended to comply with certain requirements of Treasury Regulations sections 1.704-1(b) and 1.704-2. The Regulatory Allocations may not be consistent with the manner in which the Members intend to allocate Profits and Losses of the Company or make distributions. Accordingly, notwithstanding the other provisions of this Article V, but subject to the Regulatory Allocations, income, gain, deduction and loss shall be reallocated among the Members so as to eliminate the effect of the Regulatory Allocations and thereby cause the respective Capital Accounts of the Members to be in the amounts (or as close thereto as possible) they would have been if Profits and Losses (and such other items of income, gain, deduction and loss) had been allocated without reference to the Regulatory Allocations. In general, the Members anticipate that this shall be accomplished by specially allocating other Profits and Losses (and such other items of income, gain, deduction and loss) among the Members so that the net amount of the Regulatory Allocations and such special allocations to each such Member is zero. In exercising its discretion under this Section 5.3, the Managing Member shall take into account future Regulatory Allocations that, although not yet made, are likely to be made and offset other prior Regulatory Allocations.

5.4 Tax Allocations.

5.4.1 The income, gains, losses, deductions and credits of the Company shall be allocated, for federal, state and local income tax purposes, among the Members in accordance with the allocation of such income,

 

C-20


Table of Contents

gains, losses, deductions and credits among the Members for computing their Capital Accounts; provided that if any such allocation is not permitted by the Code or other applicable law, the Company’s subsequent income, gains, losses, deductions and credits shall be allocated among the Members so as to reflect as nearly as possible the allocation set forth herein in computing their Capital Accounts.

5.4.2 Items of Company taxable income, gain, loss and deduction with respect to any property contributed to the capital of the Company shall be allocated among the Members in accordance with Section 704(c) of the Code and the Treasury Regulations thereunder so as to take account of any variation between the adjusted basis of such property to the Company for federal income tax purposes and its Book Value using any proper method reasonably selected by the Managing Member. For the avoidance of doubt and without limiting the foregoing, the traditional method as described in Treasury Regulations section 1.704-3(b) shall be applied with respect to each asset contributed (or deemed contributed) or otherwise owned by the Company as of the Effective Date.

5.4.3 If the Book Value of any Company asset is adjusted pursuant to Section 4.6.3, subsequent allocations of items of taxable income, gain, loss and deduction with respect to such asset shall take account of any variation between the adjusted basis of such asset for federal income tax purposes and its Book Value using any proper method reasonably selected by the Managing Member.

5.4.4 Allocations of tax credits, tax credit recapture, and any items related thereto shall be allocated to the Members as reasonably determined by the Managing Member taking into account the principles of Treasury Regulations section 1.704-1(b)(4)(ii).

5.4.5 For purposes of determining a Member’s share of the Company’s “excess nonrecourse liabilities” within the meaning of Treasury Regulations section 1.752-3(a)(3), such excess nonrecourse liabilities shall be allocated pro rata among the Members in accordance with their respective Percentage Interests, unless and except to the extent that the Managing Member, upon consultation with the Company’s professional tax advisors, determines that another manner is required under Section 752 of the Code and the Treasury Regulations thereunder.

5.4.6 Allocations pursuant to this Section 5.4 are solely for purposes of federal, state and local taxes and shall not affect, or in any way be taken into account in computing, any Member’s Capital Account or share of Profits, Losses distributions or other items.

ARTICLE VI

DISTRIBUTIONS

6.1 Distributions. Subject to Section 6.5 hereof and any nondiscretionary restrictions or limitations regarding distributions imposed on the Company by the Act or under any loan agreements, other financing documents, or other contracts or agreements to which the Company or its property may be subject, the Managing Member may, in its sole discretion, cause the Company to make distributions of cash or other property in such aggregate amounts as the Managing Member may determine, at any time and from time to time. Except for distributions in connection with the dissolution and liquidation of the Company (to which the provisions of Article XII apply), such distributions, after reducing the distributable cash or other property for any required Tax Distributions to be made pursuant to Section 6.3, shall be made pro rata to the Members in accordance with their respective Percentage Interests.

6.2 Distributions In-Kind. To the extent that the Company makes pro rata distributions of property in-kind to the Members, the Company shall be treated as making a distribution equal to the fair market value of such property for purposes of Section 6.1 and such property shall be treated as if it were sold for an amount equal to its fair market value. Any resulting gain or loss shall be allocated to the Members’ Capital Accounts in accordance with Article V. The fair market value of such property shall be determined in good faith by the Managing Member.

 

C-21


Table of Contents

6.3 Tax Distributions.

6.3.1 If the total distributions of cash and/or other property (based on the fair market value of such other property as determined in good faith by the Managing Member) that otherwise would be distributable to any Member for an Estimated Tax Period (or portion thereof), but without regard to this Section 6.3, are less than the applicable Tax Distribution Amount for such Estimated Tax Period (or portion thereof), then, to the extent available, the Managing Member shall cause the Company to make distributions to such Member (“Tax Distributions”), provided that such Tax Distributions are made pro rata to the Members in accordance with their respective Percentage Interests, in an amount equal to such underage, at least five (5) days prior to the date on which any estimated tax payments are due, in order to permit such Member to timely pay its estimated tax obligations for such Estimated Tax Period (or portion thereof) (and solely in the case of Managing Member, to satisfy its obligations under the Tax Receivable Agreement).

6.3.2 The applicable “Tax Distribution Amount” for a Member for an Estimated Tax Period (or portion thereof) shall be equal to (a) the product of (i) the highest combined effective federal and state income tax rate applicable to an individual or corporate resident in the State of North Carolina, whichever is higher, (after giving effect to income tax deductions (if allowable) for state and local income taxes and excluding, for this purpose, any reduction in rate attributable to Section 199A of the Code) for such Estimated Tax Period (or portion thereof) (the “Assumed Tax Rate”), and (ii) the aggregate amount of taxable income or gain of the Company that is allocated or is estimated to be allocated to such Member for U.S. federal income tax purposes for such Estimated Tax Period (or portion thereof) reduced, but not below zero, by any tax deduction, loss, or credit previously allocated to such Member and not previously taken into account for purposes of the calculation of the amount of any Tax Distribution Amount plus (b) solely with respect to Managing Member, to the extent the amounts described in clause (a) are not sufficient to timely meet its obligations pursuant to the Tax Receivable Agreement, any incremental amount required to permit the Managing Member to timely meet its obligations pursuant to the Tax Receivable Agreement (with all Tax Distribution Amounts updated to reflect the final Company tax returns for each applicable taxable year).

6.3.3 The Managing Member may adjust the Assumed Tax Rate as it reasonably determines is necessary to take into account the effect of any changes in applicable tax law. Tax Distribution Amounts pursuant to this Section 6.3 shall be computed without regard to the effect of any special basis adjustments or resulting adjustments to taxable income made pursuant to Sections 734(b), 743(b), and 754 of the Code. The Assumed Tax Rate shall be the same for all Members, regardless of the actual combined income tax rate of the Member or its direct or indirect owners. The Managing Member shall make, in its reasonable discretion, equitable adjustments (downward (but not below zero) or upward) to the Members’ Tax Distributions (but in any event pro rata to the Members in accordance with their respective Percentage Interests) to take into account increases or decreases in the number of Common Units held by each Member during the relevant period.

6.3.4 All Tax Distributions shall be treated for all purposes under this Agreement as advances against, and shall offset and reduce dollar-for-dollar, subsequent distributions under Section 6.1.

6.4 Amounts Withheld. To the extent the Company (or any entity in which the Company holds a direct or indirect interest) or the Managing Member is required by law to deduct or withhold any amounts or to make tax payments (including, without limitation, any imputed underpayments under the Code, or similar amounts under state, local, or non-U.S. law) on behalf of or with respect to any Member or in respect of any Redemption, Direct Exchange, conversion of any interest into a Unit, or any other acquisition of Units or Ownership Interests by any Person, or if any entity in which the Company holds a direct or indirect interest is required to withhold on amounts payable to the Company or its Subsidiaries as a result of the status (e.g., based on tax residency or treaty qualification status) of a Member, the Managing Member may deduct or withhold or cause the Company (or other applicable withholding agent) to deduct or withhold any such amounts and to make any such tax payments as so required without any gross-up payments owed to the applicable Member or other Person. All such amounts deducted or withheld, or to be deducted or withheld, or payments made, or to be made, on behalf of a Member or

 

C-22


Table of Contents

as a result of the status of a Member (“Tax Withholding/Payment Amounts”) shall, at the option of the Managing Member, (a) be promptly paid to the Company (or the Managing Member, as applicable) by the Member or other Person on whose behalf such Tax Withholding/Payment Amounts were made or are to be made (either before the deduction or withholding (e.g. if there is no cash payment from which to withhold) or payment is required to be made or after the Managing Member, the Company (or other applicable withholding agent) undertakes such deduction or withholding or makes such tax payment), or (b) be repaid by reducing the amount of the current or next succeeding distribution or distributions which would otherwise have been made to such Member or, if such distributions are not sufficient for that purpose, by so reducing the proceeds of liquidation otherwise payable to such Member. Whenever the Managing Member selects option (b) pursuant to the preceding sentence for repayment of a Tax Withholding/Payment Amount by a Member, for all other purposes of this Agreement such Member shall be treated as having received all distributions (whether before or upon liquidation) unreduced by the amount of such Tax Withholding/Payment Amount. At the reasonable request of the Managing Member, the Company, or any applicable withholding agent, the Members (or other applicable Persons) shall provide the Managing Member, the Company, or other applicable withholding agent with any necessary tax forms, including Internal Revenue Service Form W-9 or the appropriate series of Internal Revenue Service Form W-8, as applicable, or any other information or form that is relevant to determine whether any deduction or withholding is required. To the fullest extent permitted by law, each Member hereby agrees to indemnify and hold harmless the Company, the Managing Member, and the other Members from and against any liability (including, without limitation, any liability for taxes, penalties, additions to tax, interest or imputed underpayments under Section 6232(a) of the Code, or similar amounts under state, local, or non-U.S. law) with respect to income attributable to or distributions or other payments or property deliverable to such Member, including any amounts required to be deducted or withheld in respect thereof. Each Member’s obligations under this Section 6.4 shall survive the dissolution, liquidation and winding up of the Company for the applicable statute of limitations period and shall survive any partial or complete transfer or redemption of a Member’s Units or Ownership Interest in the Company. To the extent any amounts are deducted or withheld and paid over to the appropriate taxing authority pursuant to this Section 6.4, such amounts shall be treated as having been paid to the Person to whom such amounts would otherwise have been required to be paid.

6.5 Limitations on Distribution. Notwithstanding any provision to the contrary contained in this Agreement, the Company shall not make a distribution to any Member if such distribution would violate applicable law or the terms of any indebtedness of the Company.

6.6 Right of Set-Off. The Managing Member shall have the right to cause the Company to apply all or any portion of any amount of a distribution otherwise distributable to a Member against any advances or other sums then due and owing to the Company from or on behalf of such Member, including, without limitation, advances under Section 6.4 that are not repaid. The portion of any such distribution so applied as a set-off against amounts due and owing shall, even though not physically distributed to the Member, be treated as a distribution with respect to the Member’s Units for purposes of this Agreement, including, but not limited to, the determination of the Member’s Capital Account balance and the amount of future allocations and distributions to which the Member is entitled. In addition, to the extent the amount applied is being set off for payment of an unpaid Capital Contribution, the amount shall be treated as a Capital Contribution by the Member as of the date of the distribution so applied.

ARTICLE VII

BOOKS AND RECORDS

7.1 Books, Record and Financial Statements.

7.1.1 The number and type of Units issued to each Member shall be set forth opposite such Member’s name on the schedule of Members of the Company held by the Company in its books and records (the “Member Schedule”). The Member Schedule shall be maintained by the Managing Member on behalf of

 

C-23


Table of Contents

the Company in accordance with this Agreement. When any Units or other Equity Securities of the Company are issued, repurchased, redeemed, converted or Transferred in accordance with this Agreement, the Member Schedule shall be amended by the Managing Member to reflect such issuance, repurchase, redemption or Transfer, the admission of additional Members or substitute Members and the resulting Percentage Interest of each Member. Following the date hereof, no Person shall be admitted as a Member and no additional Units shall be issued except as expressly provided herein.

7.1.2 At all times during the continuance of the Company, the Managing Member shall cause the Company to maintain, at its principal place of business, separate books of account for the Company that shall show a true and accurate record of all costs and expenses incurred, all charges made, all credits made and received and all income derived in connection with the operation of the Company’s business in accordance with GAAP consistently applied, and, to the extent inconsistent therewith, in accordance with this Agreement.

7.1.3 All of the records and books of account of the Company, in whatever form maintained, shall at all times be maintained at the principal office of the Company and shall be open to the inspection and examination of the Members or their representatives during reasonable business hours. Such right of inspection and examination may be exercised through any agent or employee of a Member designated by it or by an attorney or independent certified public accountant designated by such Member. Such Member shall bear all expenses incurred in any examination made on behalf of such Member.

7.2 Accounting Methods. For financial reporting purposes and for purposes of determining Profits and Losses and other items required to be allocated pursuant to Article V, the books and records of the Company shall be kept on the accrual method of accounting, in accordance with GAAP consistently applied, and to the extent inconsistent therewith, in accordance with this Agreement. Such books and records and the entries therein shall reflect all Company transactions and be appropriate for the Company’s business.

7.3 Audit. The financial statements of the Company, or of the Managing Member if such statements are prepared solely on a consolidated basis with the Managing Member, shall be audited at the end of each Fiscal Year by the Company’s independent certified public accountant, with each such audit to be accompanied by a report of such accountant containing its opinion, addressed and provided to each of the Members. The cost of such audits shall be an expense of the Company. A copy of any such audited financial statements and accountant’s report, and any management letters from such accountants, shall be provided to the Members promptly upon receipt by the Company thereof. The Managing Member may select and change the Company’s independent public accountants.

ARTICLE VIII

TAX MATTERS

8.1 Partnership Representative.

8.1.1 The Managing Member is hereby designated as the “partnership representative” pursuant to Section 6223 of the Code for U.S. federal income and applicable state and local income tax purposes (the “Partnership Representative”). For each taxable year in which the Partnership Representative is an entity, the Company shall appoint the “designated individual” identified by the Partnership Representative to act on its behalf in accordance with the applicable Treasury Regulations or analogous provisions of state or local law. Each Member, by execution of this Agreement, hereby consents to the appointment of the Managing Member as Partnership Representative as set forth herein and agrees to execute, certify, acknowledge, deliver, swear to, file and record, at the appropriate public offices, such documents as may be necessary or appropriate to evidence such consent and agrees to take, and that the Managing Member is authorized to take (or cause the Company to take), such other actions as may be necessary pursuant to Treasury Regulations or other Internal Revenue Service or Treasury guidance or applicable state or local law to cause such designation.

 

C-24


Table of Contents

8.1.2 Subject to the terms of this Agreement and the Purchase Agreement, the Partnership Representative shall have the power and authority to (a) make any election under Sections 6221-6241 of the Code, and (b) shall have all other rights and powers granted under the BBA Audit Provisions with respect to the Company and its Members. If the Partnership Representative causes the Company to make an election under Section 6226(a) of the Code or any successor provision (or any analogous provision of state, local, or non-U.S. law), each Member who was a Member of the Company for U.S. federal income tax purposes for the “reviewed year” (within the meaning of Section 6225(d)(1) of the Code or similar concept under applicable state, local law, or non-U.S. law), shall take any adjustment to income, gain, loss, deduction, credit, or otherwise (as determined in the notice of final partnership adjustment or similar concept under applicable state, local, or non-U.S. law) into account as provided for in Section 6226(b) of the Code (or similar concept under applicable state, local, or non-U.S. law).

8.1.3 Each Member agrees to cooperate in good faith with the Partnership Representative with respect to its rights and responsibilities hereunder, including timely providing any information and complying with any requirements that are necessary or advisable to reduce the amount of any tax, interest, penalties or similar amounts the cost of which is (or would otherwise be) borne by the Company (directly or indirectly), or to make any election permitted by this Agreement and the Code or other relevant tax law unless such Member is restricted from providing such information under any applicable law. Subject to the foregoing, each Member shall provide the Partnership Representative with reasonable advance notice prior to treating any Company item inconsistently on such Member’s tax return with the treatment of the item on the Company’s tax return or prior to independently acting with respect to tax audits, examinations, or other proceedings affecting the Company.

8.1.4 The Partnership Representative shall, within ten (10) days of the receipt of any notice from the Internal Revenue Service in any administrative proceeding at the Company level relating to the determination of any Company item of income, gain, loss, deduction or credit, mail a copy of such notice to each Member.

8.1.5 In connection with any of the actions set forth in this Section 8.1, the Partnership Representative, after consulting with the Company’s tax or accounting advisors, has the authority to determine the proper tax and accounting treatment of such action in the Partnership Representative’s reasonable discretion and in reliance upon the applicable Code and Treasury Regulations promulgated thereunder.

8.1.6 Any direct, out-of-pocket expense incurred by the Partnership Representative in carrying out the obligations hereunder shall be allocated to and charged to the Company as an expense of the Company for which the Partnership Representative shall be reimbursed. In addition, if the Company incurs any liability for taxes, interest, or penalties by reason of an Internal Revenue Service audit under the BBA Audit Provisions or a similar liability by reason of an audit by a state, local, or other government tax authority (the “LLC Tax Costs”), then the Partnership Representative may require the Members (including any former Member) to whom such liability relates, as reasonably apportioned and determined in good faith by the Managing Member based on consultation and advice from the Company’s professional tax advisors, to pay, and each such Member (including any former Member) hereby agrees to pay, such amount to the Company of the LLC Tax Costs as is attributable to the Ownership Interest of the current or former Member for the taxable period at issue. Any such amount shall not be treated as a Capital Contribution for purposes of any provision herein that affects distributions to the Members, and shall not be treated as a Capital Contribution in any respect except for the limited purpose of crediting the holder’s Capital Account therefor if and as may be required by the Treasury Regulations or other applicable federal tax authority.

8.1.7 Any such amount not paid by a current or former Member at the time reasonably requested by the Partnership Representative shall accrue interest at the rate set by the Partnership Representative (not to exceed the maximum rate permitted by law), compounded monthly, until paid, and such current or former Member shall also be liable to the Company for any damages resulting from a delay in making such payment beyond the date such payment is reasonably requested by the Partnership Representative, and for this purpose the fact that the Company could have paid this amount with other funds shall not be taken into

 

C-25


Table of Contents

account in determining such damages. Without reduction in the obligation of a current or former Member under this Section 8.1, any amount paid by the Company that is attributable to a current or former Member, as determined by the Partnership Representative in its reasonable discretion, and that is not paid by such a current or former Member as provided herein, may be treated as a distribution, or other payment of any amount payable or to be paid, by the Company to such a current or former Member. To the fullest extent permitted by law, each Member hereby agrees to indemnify and hold harmless the Company and the other Members from and against any liability for LLC Tax Costs allocated to such Member with respect to the Units of such Member.

8.1.8 The Company shall not be obligated to pay any fees or other compensation to the Partnership Representative in its capacity as such. However, the Company shall reimburse and indemnify and hold harmless the Partnership Representative (and any “designated individual”) for any and all out-of-pocket costs and expenses (including reasonable attorneys and other professional fees) incurred by it in its capacity as Partnership Representative (or “designated individual”).

8.1.9 This Section 8.1 shall be interpreted to apply to Members and former Members and shall survive the transfer of a Member’s Ownership Interest, the termination of this Agreement, and the termination, dissolution, liquidation and winding up of the Company.

8.2 Section 754 Election. The Company (and to the extent provided in the Tax Receivable Agreement, each Subsidiary of the Company that is treated as a partnership for U.S. federal income tax purposes) shall have in effect an election under Section 754 of the Code for the taxable year in which the date of this Agreement occurs and shall maintain and keep such election in effect at all times. Each Member shall, upon request of the Partnership Representative, supply the information necessary to give effect to any such election.

8.3 Other Tax Matters.

8.3.1 Tax Returns.

8.3.1.1 The Managing Member shall arrange for the preparation and filing of all tax returns required to be filed by the Company in accordance with the procedures set forth in this Section 8.3.1.

8.3.1.2 For any taxable period that ends on or before, or includes, the Effective Date, the Managing Member shall (a) cause the tax returns of the Company for such taxable period to be prepared in a manner consistent with the past practices of the Company, unless otherwise required by applicable law, and (b) submit such tax returns to the Member Representative for review no later than thirty (30) days prior to the due date for filing such tax returns (taking into account applicable extensions) and all reasonable comments received from the Member Representative no later than five (5) days prior to the due date for filing any such tax returns (taking into account applicable extensions) shall be incorporated in such tax returns.

8.3.1.3 On or before April 15, June 15, September 15, and December 15 of each Fiscal Year (or, if the due dates for estimated tax payments applicable to the Members or their equityholders are modified after the date of this Agreement, on or before such modified due dates), the Company shall send to each Person who was a Member at any time during the prior quarter, an estimate of information that each such Member reasonably requires in connection with discharging its tax reporting and estimated tax payment obligations.

8.3.1.4 As soon as reasonably practicable after the end of a Fiscal Year, the Managing Member shall cause the Company to provide to the Member Representative, on behalf of each Member, a statement showing an estimate of each Member’s state tax apportionment information and each Member’s estimated allocations of taxable income, gains, losses, deductions and credits for such Fiscal Year and, as soon as reasonably practicable following the end of the prior Fiscal Year, the Managing Member shall cause the Company to provide to the Member Representative, on behalf of each Member, a statement showing each Member’s final state tax apportionment information and allocations

 

C-26


Table of Contents

to the Members of taxable income, gains, losses, deductions and credits for such Fiscal Year and a completed Internal Revenue Service Schedule K-1 (and, if applicable, completed Schedules K-2 and K-3) (the statements referred to in this sentence, collectively, the “Draft Tax Statements”). For as long as the Member Representative holds 10% or more of the outstanding Common Units of the Company, (i) upon delivery of any Draft Tax Statements to the Member Representative, the Member Representative shall have thirty (30) days to review the applicable Draft Tax Statements and provide any comments to the Managing Member on such Draft Tax Statements and (ii) the Managing Member shall incorporate all reasonable comments received from the Member Representative during the thirty (30) day review period and such statements, reflecting the Member Representative’s reasonable comments, shall be the (“Final Tax Statements”). The Managing Member shall cause the Company to deliver Final Tax Statements to each applicable Member within five (5) days of such statements becoming Final Tax Statements.

8.3.1.5 For as long as the Member Representative holds 10% or more of the outstanding Common Units of the Company, (i) at least thirty (30) days prior to the due date for the filing of any tax return of the Company or any Company Subsidiary, the Managing Member shall send a draft of such tax return, which shall be prepared consistently with any applicable Final Tax Statements, to the Member Representative for the Member Representative’s review and comment and (ii) the Managing Member shall incorporate all reasonable comments received from the Member Representative at least five (5) days prior to the due date for the filing of any such tax return.

8.4 Adverse Tax Consequences. Notwithstanding anything to the contrary in this Agreement, the Purchase Agreement, the Previous Agreement, the Registration Rights Agreement, the Stockholders’ Agreement, the Tax Receivable Agreement or the Warrant Agreements, the Managing Member shall have the authority to, and shall, take any steps it determines are necessary or appropriate to prevent the Company from being taxable as a corporation for U.S. federal income tax purposes. In furtherance of the foregoing, except with the consent of the Managing Member, no Transfer by a Member of its Units (including any Redemption, Direct Exchange, conversion of any Ownership Interest into a Unit or any other acquisition of Units by any Person or the Company) may be made to or by any Person if such Transfer, Redemption, Direct Exchange, conversion, acquisition or other action could result in the Company being unable to qualify for one or more of the “safe harbors” set forth in Regulations Section 1.7704-1 (or such other guidance subsequently published by the Internal Revenue Service setting forth safe harbors under which interests will not be treated as “readily tradable on a secondary market (or the substantial equivalent thereof)” within the meaning of Section 7704 of the Code).

8.5 Post-Closing Covenants. Without the prior written consent of the Member Representative (not to be unreasonably withheld, conditioned or delayed), with respect to any Flow-Thru Tax Returns of the Company or any Subsidiary of the Company, the Managing Member shall not cause or permit the Company or any Subsidiary of the Company to (a) make, change or revoke any election of the Company or any Subsidiary of the Company with retroactive effect to any taxable period (or portion thereof) ending on or before the Effective Date, or (b) initiate discussion, voluntary disclosure or examination with any taxing authority regarding such taxes or tax returns of the Company or any Subsidiary of the Company for any taxable period (or portion thereof) ending on or before the Effective Date.

ARTICLE IX

LIABILITY, EXCULPATION AND INDEMNIFICATION

9.1 Exculpation.

9.1.1 A “Covered Person” shall mean any Member, any Affiliate of a Member, any partner, shareholder, member, director, officer, agent, or employee of any Member or of any Affiliate of any Member, the Managing Member, any director, officer, agent, or employee of the Company or of any of its Subsidiaries, and any Person who, at the request of the Company serves in any capacity on behalf of another

 

C-27


Table of Contents

entity, including, without limitation, any director, officer or employee of the Managing Member. No Covered Person shall be liable to the Company or any other Covered Person for any loss, damage or claim incurred by reason of any act or omission performed or omitted by such Covered Person in good faith on behalf of the Company and in a manner reasonably believed to be within the scope of authority conferred on such Covered Person by this Agreement, except (a) a Covered Person shall be liable for any such loss, damage or claim incurred by reason of such Covered Person’s gross negligence, willful misconduct, or knowing violation of the law or of this Agreement, (b) as provided in the Act in the case of the Managing Member for any liability or damages therefor arising by reason of the failure of the Managing Member to comply with the duties and standards of conduct set forth under section 57D-3-21 of the Act, as modified or eliminated by this Agreement, or as otherwise imposed by the Act or other applicable law, or (c) as provided in the Act in the case of the Managing Member or a Member in the circumstances provided in section 57D-4-06(b)(2) of the Act.

9.1.2 A Covered Person shall be fully protected in relying in good faith upon the records of the Company (or such other entity which he or she serves) and upon such information, opinions, reports or statements presented to the Company (or such other entity which he or she serves) by any Person as to matters the Covered Person reasonably believes are within such other Person’s professional or expert competence and who in the reasonable belief of such Covered Person has been selected with reasonable care by or on behalf of the Company (or such other entity which he or she serves), including information, opinions, reports or statements as to the value and amount of the assets, liabilities, profits, losses, or any other facts pertinent to the existence and amount of assets from which distributions to Members might properly be paid.

9.1.3 Any repeal or modification of this Section 9.1 shall not adversely affect the right or protection of the Managing Member or a Member existing at the time of such repeal or modification.

9.2 Indemnification by the Company.

9.2.1 To the fullest extent permitted by law, the Company shall indemnify any Covered Person to the extent and in the manner specified in this Section 9.2; provided, however, that no Member is to be reimbursed or indemnified by the Company for any federal, state or local income, estate, gift or other taxes imposed on the Member or its ultimate owners by reason of (a) such Member’s having, selling or otherwise transferring any Units or Ownership Interest in the Company or (b) allocation of income or gain from the Company or the Company’s being treated as a flow-through entity, and not a separate taxable entity, for purposes of income tax laws.

9.2.2 A Covered Person who was or is a party, or is threatened to be made a party, to any threatened, pending or completed action, suit or proceeding, whether civil, criminal, administrative or investigative, by reason of alleged acts or omissions in his capacity as a Covered Person (a “Covered Proceeding”), other than a Covered Proceeding brought by or in the right of the Company or the Members generally, shall be indemnified and held harmless by the Company from and against all losses, claims, damages, liabilities, costs, expenses (including reasonable legal fees and expenses), judgments, fines, settlements, and other amounts which the Covered Person may actually and reasonably incur in connection with or by reason of such Covered Proceeding, by reason of any acts, omissions, or alleged acts or omissions committed directly or indirectly on behalf of the Company (whether or not the Covered Person is still acting in such capacity at the commencement of or during such Covered Proceeding), except to the extent that such act or omission was done fraudulently or in bad faith or as a result of willful and wanton misconduct or gross negligence or except to the extent that, with respect to any criminal action or proceeding, such Person had reasonable cause to believe his conduct was unlawful. The termination of any Covered Proceeding by judgment, order, conviction, plea, settlement, or its equivalent, shall not of itself create a presumption that the act or omission was done fraudulently or in bad faith or as a result of wanton or willful misconduct or, with respect to any criminal Covered Proceeding, that the Person had reasonable cause to believe that his conduct was unlawful.

9.2.3 A Covered Person who was or is a party, or is threatened to be made a party, by reason of alleged acts or omissions in his capacity as a Covered Person, to any Covered Proceeding brought by or in the right

 

C-28


Table of Contents

of the Company or of the Members generally to procure a judgment in its or their favor, shall be indemnified and held harmless as set forth in Section 9.2.2 to the extent that such Covered Person acted in good faith and in a manner such Covered Person reasonably believed to be in or not opposed to the best interests of the Company. If the Covered Person shall have been adjudicated by final and nonappealable order in such Covered Proceeding to be liable to the Company or to the Members generally, then the indemnification provided for in the preceding sentence shall apply only to the extent that the tribunal having jurisdiction over such Covered Proceeding shall determine that, despite the adjudication of liability, in view of all the circumstances of the case, the Covered Person is fairly and reasonably entitled to such indemnification.

9.2.4 The Company shall pay, (a) from the inception of a Covered Proceeding and for its entire duration, all costs and expenses of the Covered Person with respect to such Covered Proceeding as they become due, including without limitation reasonable legal fees and expenses, and (b) in connection with the termination of a Covered Proceeding (whether or not appellate or other review proceedings are taken or contemplated), all judgments, fines, settlement payments, other costs and expenses (including reasonable legal fees and expenses) and other amounts incurred by the Covered Person, provided that in each case described in clause (a) or (b), the Covered Person shall have delivered to the Company a written undertaking to repay all such amounts to the Company to the extent it is determined, as provided in Section 9.2.2 or Section 9.2.3, that the Covered Person is not entitled to indemnification with respect to part or all of the amounts paid.

9.2.5 The Managing Member shall control the defense of any Covered Person in a Covered Proceeding as well as any settlement with respect to such Covered Person, including, without limitation, the selection and direction of counsel. The Covered Person shall not consent to the entry of any judgment or other dispositive order or to any settlement without the consent of the Managing Member. The Managing Member and counsel selected by it shall not consent to the entry of any judgment or other dispositive order as to the Covered Person which does not provide for a complete and unconditional release of all liability in favor of the Covered Person.

9.2.6 The obligations of the Company under this Section 9.2 shall be enforceable solely against the assets of the Company, and not against the assets of any Member, of any securityholder of the Managing Member, or of any officer, director, agent, or employee of the Company or the Managing Member. The provisions of this Section 9.2 are solely for the benefit of the Covered Person and his, her, or its heirs, personal representatives, successors, and assigns.

9.2.7 The rights and remedies granted a Covered Person by this Section 9.2 shall be in addition to, and not in lieu of, (a) any and all rights and remedies available to a Covered Person against the Company or any other Person, whether conferred by any provision of law, by any agreement, bylaw, articles of incorporation, or other document, or by any resolution or other action, and (b) any and all rights and claims available to a Covered Person under any policy of insurance. Amounts payable under this Section 9.2 shall not be reduced or deferred by reason of any such other rights, remedies, or claims which may be available to a Covered Person, provided however, that a Covered Person shall have only one satisfaction with respect to amounts incurred, and provided further, that the Company shall be subrogated to a Covered Person’s claims against other Persons and under any policy of insurance, to the extent of payments made by the Company to such Covered Person under this Section 9.2. Notwithstanding anything herein to the contrary, no Person shall be entitled to any rights under this Section 9.2 without the prior written consent of the Managing Member.

9.2.8 The indemnification provided by this Section 9.2 shall: (a) be deemed exclusive of any other rights to which a Person seeking indemnification may be entitled under any statute, agreement, or otherwise, (b) continue as to a Person who ceases to be the Managing Member or a Member; (c) inure to the benefit of the estate, heirs, executors, administrators, or other successors of an indemnitee; and (d) not be deemed to create any rights for the benefit of any other Person.

9.3 Insurance. The Company may purchase and maintain such insurance with such coverages on behalf of Covered Persons and such other Persons as the Managing Member may determine, against any liability that may

 

C-29


Table of Contents

be asserted against or expenses that may be incurred by any such Person in connection with the activities of the Company (or such other entity which he or she serves), regardless of whether the Company (or such entity) would have the power to indemnify such Person against such liability under the provisions of this Agreement. The Managing Member and the Company may enter into indemnity contracts with Covered Persons or other parties and adopt written procedures pursuant to which arrangements are made for the advancement of expenses and the funding of obligations under Section 9.2.2 above and containing such other procedures regarding indemnification as are appropriate, provided that such contracts and procedures shall not be in derogation of the protections provided by this Article IX. No Covered Person shall be permitted to make a claim under any insurance coverage purchased and maintained by the Company without the prior written consent of the Managing Member. For the avoidance of doubt, any costs or liabilities under any indemnity contract entered into by the Managing Member with a Covered Person shall be paid by the Company.

9.4 Fiduciary Duties and Obligations. Except to the extent required by the Act, neither the Members nor the Managing Member shall have fiduciary duties of loyalty or otherwise with respect to the Company.

ARTICLE X

RESTRICTIONS ON TRANSFERS OF OWNERSHIP INTERESTS

10.1 Transfers by the Managing Member. Except as otherwise provided in this Agreement, including in Sections 4.11, 4.12, 4.13 and 10.5, the Managing Member may not Transfer all or any part of its Ownership Interest without the Consent of the Members (other than the Managing Member) holding at least a majority of the aggregate Common Units then outstanding and held by such Members.

10.2 Transfers by Members.

10.2.1 Except as set forth in Section 10.2.2, Section 10.4 or Section 10.5, to the fullest extent permitted by law, no Member may Transfer all or any part of such Member’s Ownership Interests without the prior written consent of the Managing Member, which consent may be given or withheld in the Managing Member’s sole and absolute discretion. Unless a Transferee is admitted as a substitute Member in accordance with Section 10.3, a Transfer by a Member of all or any part of such Member’s Ownership Interests shall not release such Member from any of such Member’s obligations or liabilities hereunder or limit the Managing Member’s rights with respect to such Member of any nature whatsoever arising under this Agreement; provided, that any such Transferee shall be entitled to allocations and distributions with respect to its Ownership Interests but shall not have any of the other rights of a Member under this Agreement.

10.2.2 The restrictions contained in the first sentence of Section 10.2.1 shall not apply to any of the following (each, a “Permitted Transfer” and each Transferee, a “Permitted Transferee”): (a)(i) a Transfer pursuant to a Redemption in accordance with Article XI or (B) a Transfer by a Member to another Member, the Company or any of its Subsidiaries, (ii) a Transfer to an Affiliate of, or owner of an equity interest in, a Member (including any distribution by such Member to its members, partners or shareholders or any redemption of the equity interests in such Member held by one or more of its members, partners or shareholders, and any related distributions or redemptions by such members, partners or shareholders to their respective members, partners or shareholders) or (iii) any Transfer of equity or other interests in such Member (including, for the avoidance of doubt, any Transfers of equity or other interests in the Managing Member) so long as such Transfer is consistent with the terms of any agreement with the Managing Member and/or the Company; provided, however, that (A) the restrictions contained in this Agreement shall continue to apply to the transferred Ownership Interests after any Permitted Transfer of such Ownership Interests, and (B) in the case of the foregoing clause (ii), prior to such Transfer the transferor shall deliver a written notice to the Managing Member, which notice shall disclose in reasonable detail the identity of the proposed Permitted Transferee. Any attempted transfer of Ownership Interests that does not comply with the provisions of this Section 10.2.2 shall be void ab initio and shall not be recognized by the Company for any purpose.

 

C-30


Table of Contents

10.3 Certain Provisions Applicable to Transfers. Any Person who acquires Ownership Interests in accordance with this Agreement (“Transferee”) shall be admitted as a Member upon the satisfaction of the following conditions:

10.3.1 the Transferee agrees to be bound by all the terms and provisions of this Agreement applicable to it;

10.3.2 the Transferor and Transferee execute and acknowledge such other instruments, in form and substance satisfactory to the Managing Member, as the Managing Member may deem necessary or desirable to effect such substitution; and

10.3.3 such Transfer does not (A) cause the Company to become a “publicly traded partnership,” as such term is defined in Section 469(k)(2) or 7704 of the Code, or (B) cause the Company to become subject to regulation or inspection under the Bank Holding Company Act of 1956, as amended.

For purposes of this Article X, a transaction shall be deemed to be a Transfer, irrespective of its form, if it has economic effect which is substantially equivalent to that of a Transfer under the relevant circumstances.

10.4 Pledges. A holder of Common Units may pledge or grant a security interest in such Common Units subject to the following conditions:

10.4.1 such holder provides thirty (30) days’ prior written notice of the pledge or grant to the Managing Member;

10.4.2 such pledge or grant of security interest shall be made in connection with a bona fide extension of credit by a Person (the “Lender”) who in the ordinary course of such Person’s business engages in such extensions of credit; and

10.4.3 prior to completing such pledge or grant of security interest, such holder shall deliver to the Managing Member an undertaking or other instrument reasonably satisfactory to the Managing Member (and for the benefit of each holder of Common Units) in which the Lender acknowledges and agrees that the exercise by the Lender of remedies involving Transfer of ownership of such shares or of rights appurtenant thereto shall be a Transfer subject to all the terms of conditions of this Agreement.

Notwithstanding the foregoing, the Managing Member may prevent a holder from pledging or granting a security interest in its Common Units if it determines that the exercise of the Lender’s remedies could cause a Transfer otherwise prohibited by this Agreement, including a Transfer prohibited by Section 10.3.2.

10.5 Certain Transactions with Respect to the Managing Member.

10.5.1 In connection with a Change of Control Transaction, each Member shall, and the Managing Member shall have the right, in its sole discretion, to require each Member to effect a Redemption of all or a portion of such Member’s Common Units, pursuant to which such Common Units shall be exchanged for shares of Class A Common Stock (or economically equivalent cash or securities of a successor entity), mutatis mutandis, in accordance with the Redemption provisions of Article XI and otherwise in accordance with this Section 10.5.1. Any such Redemption pursuant to this Section 10.5.1 shall be effective immediately prior to the consummation of such Change of Control Transaction (and, for the avoidance of doubt, shall be contingent upon the consummation of such Change of Control Transaction and shall not be effective if such Change of Control Transaction is not consummated) (the date of such Redemption pursuant to this Section 10.5.1, the “Change of Control Date”). From and after the Change of Control Date, (a) the Common Units subject to such Redemption shall be deemed to be transferred to the Managing Member on the Change of Control Date and (b) each such Member shall cease to have any rights with respect to the Common Units subject to such Redemption (other than the right to receive shares of Class A Common Stock (or economically equivalent cash or equity securities in a successor entity) pursuant to such Redemption). In the event of an expected Change of Control Transaction, the Managing Member shall

 

C-31


Table of Contents

provide written notice of an expected Change of Control Transaction to all Members within the earlier of (i) five (5) business days following the execution of a definitive agreement providing for such Change of Control Transaction and (ii) ten (10) business days before the proposed date upon which the contemplated Change of Control Transaction is to be effected, including in such notice such information as may reasonably describe the Change of Control Transaction, subject to applicable law or regulation, including the date of execution of such agreement or such proposed effective date, as applicable, the amount and types of consideration to be paid for shares of Class A Common Stock in the Change of Control Transaction and any election with respect to types of consideration that a holder of shares of Class A Common Stock, as applicable, shall be entitled to make in connection with a Change of Control Transaction (which election shall be available to each Member on the same terms as holders of shares of Class A Common Stock). Following delivery of such notice and on or prior to the Change of Control Date, the Members shall take all actions reasonably requested by the Managing Member to effect such Redemption, including taking any action and delivering any document required pursuant to this Section 10.5.1 to effect such Redemption.

10.5.2 In the event that a tender offer, share exchange offer, issuer bid, take-over bid, recapitalization, or similar transaction with respect to Class A Common Stock (a “Pubco Offer”) is proposed by the Managing Member or is proposed to the Managing Member or its stockholders and approved by the Board or is otherwise effected or to be effected with the consent or approval of the Board, the Managing Member shall provide written notice of the Pubco Offer to all Members within the earlier of (a) five (5) business days following the execution of an agreement (if applicable) with respect to, or the commencement of (if applicable), such Pubco Offer and (b) ten (10) business days before the proposed date upon which the Pubco Offer is to be effected, including in such notice such information as may reasonably describe the Pubco Offer, subject to applicable law or regulation, including the date of execution of such agreement (if applicable) or of such commencement (if applicable), the material terms of such Pubco Offer, including the amount and types of consideration to be received by holders of shares of Class A Common Stock in the Pubco Offer, any election with respect to types of consideration that a holder of shares of Class A Common Stock, as applicable, shall be entitled to make in connection with such Pubco Offer, and the number of Common Units held by such Member that is applicable to such Pubco Offer. The Members shall be permitted to participate in such Pubco Offer by delivering a written notice of participation that is effective immediately prior to the consummation of such Pubco Offer (and that is contingent upon consummation of such offer), and shall include such information necessary for consummation of such offer as requested by the Managing Member. In the case of any Pubco Offer that was initially proposed by the Managing Member, the Managing Member shall use reasonable best efforts to enable and permit the Members to participate in such transaction to the same extent or on an economically equivalent basis as the holders of shares of Class A Common Stock, and to enable such Members to participate in such transaction without being required to exchange Common Units prior to the consummation of such transaction.

10.5.3 In the event that a transaction or proposed transaction constitutes both a Change of Control Transaction and a Pubco Offer, the provisions of Section 10.5.1 shall take precedence over the provisions of Section 10.5.2 with respect to such transaction, and the provisions of Section 10.5.2 shall be subordinate to provisions of Section 10.5.1, and may only be triggered if the Managing Member elects to waive the provisions of Section 10.5.1.

ARTICLE XI

REDEMPTION

11.1 Redemption Right of a Member.

11.1.1 Each Member (other than the Managing Member and its Subsidiaries) shall be entitled to cause the Company to redeem (a “Redemption”) its Common Units in whole or in part (the “Redemption Right”) at any time and from time to time and, to the extent applicable to such Member, following the waiver or expiration of the Lock-Up Period (as defined in the Stockholders’ Agreement), relating to the shares of the

 

C-32


Table of Contents

Managing Member that may be applicable to such Member. A Member desiring to exercise its Redemption Right (each, a “Redeeming Member”) shall exercise such right by giving written notice (the “Redemption Notice”) to the Company with copies to the Managing Member. The Redemption Notice shall specify the number of Common Units (the “Redeemed Units”) that the Redeeming Member intends to have the Company redeem and a date, not less than three (3) business days nor more than ten (10) business days after delivery of such Redemption Notice (unless and to the extent that the Managing Member in its sole discretion agrees in writing to waive such time periods), on which exercise of the Redemption Right shall be completed (the “Redemption Date”); provided, however, that the Company, the Managing Member and the Redeeming Member may change the number of Redeemed Units and/or the Redemption Date specified in such Redemption Notice to another number and/or date by mutual agreement signed in writing by each of them; provided further, however, that the Redemption may be conditioned (including as to timing) by the Redeeming Member on the closing of an underwritten distribution of the shares of Class A Common Stock that may be issued in connection with such proposed Redemption. Subject to Section 11.3 and unless the Redeeming Member has revoked or delayed a Redemption as provided in Section 11.1.2, on the Redemption Date (to be effective immediately prior to the close of business on the Redemption Date):

11.1.1.1 the Redeeming Member shall Transfer and surrender, free and clear of all liens and encumbrances the Redeemed Units to the Company (including any certificates representing the Redeemed Units if they are certificated); and

11.1.1.2 the Company shall (a) cancel the Redeemed Units, (b) in consideration for the surrender of the Redeemed Units, at the option of the Managing Member, either (i) transfer the Share Settlement to the Redeeming Member or (ii) pay the Cash Settlement to the Redeeming Member, and (c) if the Units are certificated, issue to the Redeeming Member a certificate for a number of Common Units equal to the difference (if any) between the number of Common Units evidenced by the certificate surrendered by the Redeeming Member pursuant Section 11.1.1 and the Redeemed Units.

11.1.2 A Redeeming Member shall be entitled to revoke its Redemption Notice or delay the consummation of a Redemption if any of the following conditions exists:

11.1.2.1 any registration statement pursuant to which the resale of the Class A Common Stock to be registered for such Redeeming Member at or immediately following the consummation of the Redemption shall have ceased to be effective pursuant to any action or inaction by the Securities Exchange Commission or no such resale registration statement has yet become effective;

11.1.2.2 the Managing Member shall have failed to cause any related prospectus to be supplemented by any required prospectus supplement necessary to effect such Redemption;

11.1.2.3 the Managing Member shall have exercised its right to defer, delay or suspend the filing or effectiveness of a registration statement and such deferral, delay or suspension shall affect the ability of such Redeeming Member to have its Class A Common Stock registered at or immediately following the consummation of the Redemption;

11.1.2.4 the Redeeming Member is in possession of any material non-public information concerning the Managing Member, the receipt of which results in such Redeeming Member being prohibited or restricted from selling Class A Common Stock at or immediately following the Redemption without disclosure of such information (and the Managing Member does not permit disclosure of such information);

11.1.2.5 any stop order relating to the registration statement pursuant to which the Class A Common Stock was to be registered by such Redeeming Member at or immediately following the Redemption shall have been issued by the Securities Exchange Commission;

11.1.2.6 there shall have occurred a material disruption in the securities markets generally or in the market or markets in which the Class A Common Stock is then traded;

11.1.2.7 there shall be in effect an injunction, a restraining order or a decree of any nature of any governmental authority that restrains or prohibits the Redemption;

 

C-33


Table of Contents

11.1.2.8 the Managing Member shall have failed to comply in all material respects with its obligations under the Registration Rights Agreement, and such failure shall have affected the ability of such Redeeming Member to consummate the resale of Class A Common Stock to be received upon such Redemption pursuant to an effective registration statement; or

11.1.2.9 the Redemption Date would occur three (3) business days or less prior to, or during, a Black-out Period;

If a Redeeming Member delays the consummation of a Redemption pursuant to this Section 11.1.2, the Redemption Date shall occur on the fifth (5th) business day following the date on which the condition(s) giving rise to such delay cease to exist (or such other day as the Managing Member, the Company and such Redeeming Member may agree in writing).

11.1.3 The number of shares of Class A Common Stock (together with any Corresponding Rights) applicable to any Share Settlement shall not be adjusted on account of any distributions previously made with respect to the Redeemed Units or dividends previously paid with respect to Class A Common Stock; provided, however, that if a Redeeming Member causes the Company to redeem Redeemed Units and the Redemption Date occurs subsequent to the record date for any distribution with respect to the Redeemed Units but prior to payment of such distribution, the Redeeming Member shall be entitled to receive such distribution with respect to the Redeemed Units on the date that it is made notwithstanding that the Redeeming Member Transferred and surrendered the Redeemed Units to the Company prior to such date.

11.1.4 In the case of a Share Settlement, in the event a reclassification or other similar transaction occurs following delivery of a Redemption Notice, but prior to the Redemption Date, as a result of which shares of Class A Common Stock are converted into another security, then a Redeeming Member shall be entitled to receive the amount of such other security (and, if applicable, any Corresponding Rights) that the Redeeming Member would have received if such Redemption Right had been exercised and the Redemption Date had occurred immediately prior to the record date of such reclassification or other similar transaction.

11.1.5 Notwithstanding anything to the contrary contained herein, neither the Company nor the Managing Member shall be obligated to effectuate a Redemption if such Redemption could (as determined in the reasonable discretion of the Managing Member) cause the Company to be treated as a “publicly traded partnership” or to be taxed as a corporation pursuant to Section 7704 of the Code or successor provisions of the Code.

11.2 Contribution of the Managing Member. In the case of a Share Settlement, unless the Redeeming Member has timely revoked or delayed a Redemption as provided in Section 11.1.2, subject to Section 11.5, on the Redemption Date (to be effective immediately prior to the close of business on the Redemption Date) (a) the Managing Member shall make a Capital Contribution to the Company (in the form of the Share Settlement), and (b), the Company shall issue to the Managing Member a number of Common Units equal to the number of Redeemed Units surrendered by the Redeeming Member.

11.3 Direct Exchange Right of the Managing Member.

11.3.1 Notwithstanding anything to the contrary in this Article XI (without limitation to the rights of the Members under this Article XI, including the right to revoke a Redemption Notice), the Managing Member may, in its sole and absolute discretion, elect to effect on the Redemption Date the exchange of Redeemed Units for the Share Settlement or the Cash Settlement, as applicable, through a direct exchange of such Redeemed Units and the Share Settlement or the Cash Settlement, as applicable, between the Redeeming Member, on the one hand, and the Managing Member, on the other hand (a “Direct Exchange”), rather than contributing the Share Settlement or the Cash Settlement, as applicable, to the Company for purposes of the Company to redeem the Redeemed Units from the Redeeming Member in consideration of the Share Settlement or the Cash Settlement, as applicable. Upon such Direct Exchange pursuant to this Section 11.3, the Managing Member shall acquire the Redeemed Units and shall be treated for all purposes of this Agreement as the owner of such Units.

 

C-34


Table of Contents

11.3.2 The Managing Member may, at any time prior to a Redemption Date, deliver written notice (an “Exchange Election Notice”) to the Company and the Redeeming Member setting forth its election to exercise its right to consummate a Direct Exchange; provided, that such election is subject to the limitations set forth in Article XI and does not unreasonably prejudice the ability of the parties to consummate a Redemption or Direct Exchange on the Redemption Date. An Exchange Election Notice may be revoked by the Managing Member at any time; provided, that any such revocation does not unreasonably prejudice the ability of the parties to consummate a Redemption or Direct Exchange on the Redemption Date. The right to consummate a Direct Exchange in all events shall be exercisable for all of the Redeemed Units that would have otherwise been subject to a Redemption.

11.3.3 Except as otherwise provided by this Section 11.3, a Direct Exchange shall be consummated pursuant to the same timeframe as the relevant Redemption would have been consummated if the Managing Member had not delivered an Exchange Election Notice and as follows:

11.3.3.1 the Redeeming Member shall Transfer and surrender, free and clear of all liens and encumbrances, the Redeemed Units to the Managing Member;

11.3.3.2 in consideration for the Transfer and surrender of the Redeemed Units, the Managing Member shall, at its option, either (i) transfer the Share Settlement to the Redeeming Member or (ii) pay the Cash Settlement to the Redeeming Member; and

11.3.3.3 the Company shall (x) register the Managing Member as the owner of the Redeemed Units and (y) if the Units are certificated, issue to the Redeeming Member a certificate for a number of Common Units equal to the difference (if any) between the number of Common Units evidenced by the certificate surrendered by the Redeeming Member pursuant to this Section 11.3 and the Redeemed Units, and issue to the Managing Member a certificate for the number of Redeemed Units acquired from the Redeeming Member pursuant to this Section 11.3.

11.4 Reservation of Shares of Class A Common Stock; Listing; Certificate of Incorporation. At all times the Managing Member shall reserve and keep available out of its authorized but unissued Class A Common Stock, solely for the purpose of issuance upon a Share Settlement in connection with a Redemption, such number of shares of Class A Common Stock as shall be issuable upon any such Share Settlement pursuant to a Redemption; provided that nothing contained herein shall be construed to preclude the Managing Member from satisfying its obligations in respect of any such Share Settlement pursuant to a Redemption by delivery of purchased Class A Common Stock (which may or may not be held in the treasury of the Managing Member). Subject to the terms of the Registration Rights Agreement, the Managing Member shall deliver Class A Common Stock that has been registered under the Securities Act with respect to any Share Settlement pursuant to a Redemption to the extent a registration statement is effective and available with respect to such shares. The Managing Member shall use its commercially reasonable efforts to list the Class A Common Stock required to be delivered upon any such Share Settlement pursuant to a Redemption prior to such delivery upon each national securities exchange upon which the outstanding shares of Class A Common Stock are listed at the time of such Share Settlement pursuant to a Redemption (it being understood that any such shares may be subject to transfer restrictions under applicable securities laws). The Managing Member covenants that all shares of Class A Common Stock issued in connection with a Share Settlement pursuant to a Redemption shall, upon issuance, be validly issued, fully paid and non-assessable. The provisions of this Article XI shall be interpreted and applied in a manner consistent with any corresponding provisions of the Managing Member’s certificate of incorporation (if any).

11.5 Effect of Exercise of Redemption. This Agreement shall continue notwithstanding the consummation of a Redemption by a Member and all rights set forth herein shall continue in effect with respect to the remaining Members and, to the extent the Redeeming Member has any remaining Common Units following such Redemption, the Redeeming Member. No Redemption shall relieve a Redeeming Member of any prior breach of this Agreement by such Redeeming Member.

11.6 Tax Treatment. Unless otherwise required by applicable law including a determination of an applicable taxing authority that is final, the parties hereto agree to treat any Redemption or Direct Exchange as a direct

 

C-35


Table of Contents

exchange between the Managing Member and the Redeeming Member for U.S. federal and applicable state and local income tax purposes and each of the Company, the Managing Member and the applicable Redeeming Members and their respective Affiliates shall report any Redemption or Direct Exchange consistent therewith for all U.S. federal and applicable state and local income tax purposes unless otherwise required by applicable law including a determination of an applicable taxing authority that is final.

ARTICLE XII

DISSOLUTION

12.1 Dissolution.

12.1.1 The Company shall be dissolved and its affairs shall be wound up upon the occurrence of the first of any of the following events (a “Dissolution Event”): (a) if the Company’s Articles of Organization are subsequently amended to provide for a definite period of duration for the Company’s existence, the close of business on the last day of such period, (b) the written agreement of all the Members; or (c) dissolution required by operation of law. Notwithstanding any provision of the Act, the Company shall not dissolve prior to the occurrence of a Dissolution Event as set forth above.

12.1.2 Upon the dissolution of the Company, the business and affairs of the Company shall terminate and be wound up, and the assets of the Company shall be liquidated under this Article XII. Dissolution of the Company shall be effective as of the day on which the event occurs giving rise to the dissolution, but the Company shall not terminate until there has been a complete winding up and liquidation of the Company’s business and affairs, and the assets of the Company have been distributed as provided in Section 12.3. Until such time, the Members shall continue to share Profits and Losses and other items required to be allocated under Article V in the same manner as before the dissolution of the Company. Upon dissolution of the Company, the Managing Member may cause any part or all of the assets of the Company to be sold in such manner as the Managing Member may determine in an effort to obtain the best prices for such assets; provided, however, that the Managing Member may, in its discretion, distribute assets of the Company in kind to the Members to the extent practicable.

12.1.3 Upon the dissolution of the Company, the Managing Member shall promptly notify each of the Members of such dissolution.

12.2 Articles of Dissolution. In connection with a Dissolution Event and the commencement of winding up of the Company, the Managing Member (or such other Person or Persons as the Act may require or permit) shall file Articles of Dissolution with the Secretary of State of the State of North Carolina as may be required under the Act. In addition, at that time or such other time or times as may be required in connection with the Company’s dissolution and winding up, the Managing Member (or such other Person or Persons as may be responsible for the Company’s liquidation) shall make any other filings, cancel any other filings that are required to, or should, be canceled, and take such other actions as may be necessary to wind up and liquidate the Company.

12.3 Liquidation Priorities. In settling accounts after dissolution of the Company, the assets of the Company shall be paid in the following order and priority:

(a) first, to the creditors of the Company, in the order of priority as provided by law, excluding to Members with respect to their Units or Capital Contributions, but including Members on account of any loans made to, or other debts owed to them by, the Company;

(b) next, to the establishment of such reserves for contingent liabilities and costs of liquidation as the Managing Member may reasonably determine; and

(c) the balance, if any, to the Members, after giving effect to all contributions, distributions and allocations for all periods, in accordance with Section 6.1.

 

C-36


Table of Contents

Distributions upon liquidation of the Company (or any Member’s Ownership Interest in the Company) and related adjustments shall be made by the end of the taxable year of the liquidation (or, if later, within ninety (90) days after the date of such liquidation) or at such other time as may be permitted by the Treasury Regulations.

12.4 Winding Up. A reasonable time shall be allowed for the orderly winding up of the business and affairs of the Company and the liquidation of its assets pursuant to Section 12.3 in order to minimize any losses otherwise attendant upon such winding up and liquidation. The Company must set aside adequate reserves to discharge all costs, expenses, and liabilities theretofore incurred or for which the Company has committed prior to the date of termination so that all distributions in kind to Members shall be free and clear of such costs, expenses, and liabilities. The distribution of cash and/or property to a Member in accordance with the provisions of Section 12.3 constitutes a complete return to the Members of their Capital Contributions and a complete distribution to the Members of and with respect to their Ownership Interest and all the Company’s property. To the extent that a Member returns funds to the Company, such Member has no claim against any other Member for those funds.

12.5 Claims of the Members. Members and former Members shall look solely to the Company’s assets for the return of their Capital Contributions, and if the assets of the Company remaining after payment of or due provision for all debts, liabilities and obligations of the Company are insufficient to return such Capital Contributions, the Members and former Members shall have no recourse against the Company or any other Member.

12.6 No Deficit Restoration Obligation. Notwithstanding anything to the contrary in this Agreement, upon a liquidation within the meaning of Treasury Regulations section 1.704-1(b)(2)(ii)(g), if any Member has a Adjusted Capital Account Deficit (after giving effect to all contributions, distributions, allocations, and other Capital Account adjustments for all fiscal years, including the fiscal year in which the liquidation occurs), such Member shall not have any obligation to make any Capital Contribution to the Company, and the negative balance of such Member’s Capital Account shall not be considered a debt owed by such Member to the Company or to any other Person for any purpose whatsoever.

ARTICLE XIII

PROCEDURES FOR ACTIONS AND CONSENTS OF MEMBERS

13.1 Procedures for Actions and Consents of Members. The actions requiring Consent of any Member or Members pursuant to this Agreement, including Section 3.6 hereof, or otherwise pursuant to applicable law, are subject to the procedures set forth in this Article XIII.

13.2 Actions and Consents of Members.

13.2.1 Meetings of the Members may be called only by the Managing Member to transact any business that the Managing Member determines. The call shall state the nature of the business to be transacted. Notice of any such meeting shall be given to all Members entitled to act at the meeting not less than ten (10) days nor more than sixty (60) days prior to the date of such meeting. Members may vote in person or by proxy at such meeting. Unless approval by a different number or proportion of the Members is required by this Agreement, the affirmative vote of Members holding a majority of the outstanding Units held by the Members entitled to act on any proposal shall be sufficient to approve such proposal at a meeting of the Members. Whenever the vote, consent or approval of Members is permitted or required under this Agreement, such vote, consent or approval may be given at a meeting of Members by written Consent in accordance with the procedure prescribed in Section 13.2.2 hereof.

13.2.2 Any action requiring the Consent of any Member or group of Members pursuant to this Agreement or that is required or permitted to be taken at a meeting of the Members may be taken without a

 

C-37


Table of Contents

meeting if a consent in writing or by electronic transmission setting forth the action so taken or consented to is given by Members whose affirmative vote would be sufficient to approve such action or provide such Consent at a meeting of the Members. Such consent may be in one instrument or in several instruments, and shall have the same force and effect as the affirmative vote of such Members at a meeting of the Members. Such consent shall be filed with the Managing Member. An action so taken shall be deemed to have been taken at a meeting held on the effective date so specified by the Managing Member. For purposes of obtaining a Consent in writing or by electronic transmission, the Managing Member may require a response within a reasonable specified time, but not less than fifteen (15) days, and failure to respond in such time period shall constitute a Consent to the Managing Member’s recommendation with respect to the proposal; provided, however, that an action shall become effective at such time as requisite Consents are received even if prior to such specified time.

13.2.3 Each Member entitled to act at a meeting of the Members may authorize any Person or Persons to act for it by proxy on all matters in which a Member is entitled to participate, including waiving notice of any meeting, or voting or participating at a meeting. Each proxy must be signed by the Member or its attorney-in-fact. Every proxy shall be revocable in the discretion of the Member executing it, such revocation to be effective upon the Company’s receipt of written notice of such revocation from the Member executing such proxy, unless such proxy states that it is irrevocable and is coupled with an interest.

13.2.4 The Managing Member may set, in advance, a record date for the purpose of determining the Members (a) entitled to Consent to any action, (b) entitled to receive notice of or vote at any meeting of the Members, or (c) in order to make a determination of Members for any other proper purpose. Such date, in any case, shall not be prior to the close of business on the day the record date is fixed and shall be not more than ninety (90) days and, in the case of a meeting of the Members, not less than five (5) days, before the date on which the meeting is to be held or Consent is to be given. If no record date is fixed, the record date for the determination of Members entitled to notice of or to vote at a meeting of the Members shall be at the close of business on the day on which the notice of the meeting is sent, and the record date for any other determination of Members shall be the effective date of such Member action, distribution or other event. When a determination of the Members entitled to vote at any meeting of the Members has been made as provided in this section, such determination shall apply to any adjournment at such meeting.

13.2.5 Each meeting of Members shall be conducted by the Managing Member or such other Person as the Managing Member may appoint pursuant to such rules for the conduct of the meeting as the Managing Member or such other Person deems appropriate in its sole and absolute discretion. Without limitation of the foregoing, meetings of Members may be held at the same time as and as part of, and conducted in the same manner as, the meetings of the Managing Member’s stockholders.

ARTICLE XIV

MISCELLANEOUS

14.1 Notices. All notices provided for in this Agreement shall be in writing, duly signed by the party giving such notice, addressed as follows:

(a) If given to the Company, to the Managing Member at the address for such Member set forth on Exhibit A; and

(b) If given to any Member or any of such Member’s members or shareholders, at its address set forth on Exhibit A.

All notices required or permitted by this Agreement shall be given by overnight first-class mail, postage prepaid, sent by commercial overnight courier service or by electronic mail (with a subject indicating that it is a notice pursuant to this Agreement). Any such notice shall be deemed to have been duly given or made and to have become legally effective, in each case, only at the time of receipt thereof by both the primary Person to whom it is directed and each Person to whom a copy is required to be sent in

 

C-38


Table of Contents

accordance with Exhibit A. Any provision in this Agreement referring to the “giving” or “delivery” of a notice shall be construed in accordance with the preceding sentence.

14.2 Waiver. No consent or waiver, express or implied, by the Company, the Managing Member, or any Member to or for any breach or default by the Company, the Managing Member, or any Member in the performance by the Company, Managing Member, or such Member of his, her, or its obligations under this Agreement may be deemed or construed to be a consent or waiver to or of any other breach or default in the performance by the Company, the Managing Member, or such Member of the same or any other obligations of the Company, the Managing Member, or such Member under this Agreement. Failure on the part of the Company, Managing Member, or any Member to complain of any act or failure to act of the Company, any Manager, or any Members or to declare the Company, any Manager, or any Members in default, regardless of how long such failure continues, shall not constitute a waiver by the Company, a Manager, or such Member of his, her, or its rights hereunder.

14.3 Cumulative Remedies. The rights and remedies provided by this Agreement are cumulative and the use of any one right or remedy by any party shall not preclude or waive its right to use any or all other remedies. Said rights and remedies are given in addition to any other rights the parties may have by law, statute, ordinance or otherwise.

14.4 Binding Effect. Subject to other applicable provisions of this Agreement, this Agreement shall be binding upon and inure to the benefit of the parties and, to the extent permitted by this Agreement, their successors, heirs, legal representatives and assigns. Whenever any provision of this Agreement refers to a Member, such provision shall be deemed to refer also to any Transferee of an Ownership Interest of such Member, subject to other applicable provisions of this Agreement.

14.5 Interpretation. All references to “this Agreement” include the exhibits, schedules, and appendixes hereto. Throughout this Agreement, nouns, pronouns and verbs shall be construed as masculine, feminine, neuter, singular or plural, whichever shall be applicable. All references herein to Sections, subsections, paragraphs or clauses, or to exhibits, schedules or appendixes, shall refer to corresponding provisions of this Agreement. Use of the word “including” shall mean “including without limitation,” unless otherwise stated.

14.6 Severability. The invalidity or unenforceability of any particular provision of this Agreement shall not affect the other provisions hereof, and this Agreement shall be construed in all respects as if such invalid or unenforceable provision were omitted. Each provision of this Agreement is intended to be severable. If any term or provision of this Agreement or the application thereof to any Person or circumstance is held to be invalid or unenforceable to any extent, the remainder of this Agreement and the application of such provisions to other Persons or circumstances shall not be affected thereby, and the intent of this Agreement shall be enforced to the greatest extent permitted by law.

14.7 Counterparts. This Agreement may be executed in two (2) or more counterparts, each of which shall be deemed an original, but all of which together shall constitute one and the same instrument. Counterparts may be delivered via electronic mail (including pdf or any electronic signature complying with the U.S. federal ESIGN Act of 2000, e.g., www.docusign.com) or other transmission method and any counterpart so delivered shall be deemed to have been duly and validly delivered and be valid and effective for all purposes.

14.8 Integration. This Agreement and all Exhibits hereto, together with all other agreements that shall become effective on the Effective Date, constitute the entire agreement among the parties hereto pertaining to the subject matter hereof and shall supersede all prior agreements and understanding pertaining hereto.

14.9 Amendments. Except as otherwise specifically provided in this Agreement, this Agreement may be amended, supplemented, waived or modified in whole or in part only by the written consent of all the Members (with the Managing Member acting with the approval of a majority of the disinterested directors of its Board of Directors).

 

C-39


Table of Contents

14.10 Headings. The headings and subheadings in this Agreement are included for convenience and identification only and are in no way intended to describe, interpret, define or limit the scope, extent or intent of this Agreement or any provision hereof.

14.11 Governing Law. The substantive laws of the State of North Carolina govern the validity of this Agreement, the construction of its terms and the interpretation of the rights and duties of the parties, without giving effect to any choice of law or conflict of law rules or provisions (whether of the State of North Carolina or any other jurisdiction) that would cause the application of the laws of any jurisdiction other than the State of North Carolina.

14.12 Consent to Jurisdiction. Each party to this Agreement hereby irrevocably submits to the exclusive jurisdiction of any state or federal court sitting in the State of Delaware in any action or proceeding arising out of or relating to this Agreement, and each party hereby irrevocably agrees that all claims asserted in such action or proceeding shall be heard and determined in any such court. Each party further irrevocably waives any objection which such party may now or hereafter have to the venue of the state or federal court in the State of Delaware having jurisdiction, and irrevocably agrees not to assert that such court is an inconvenient forum.

14.13 Creditors. None of the provisions of this Agreement are for the benefit of or may be enforceable by any creditors of the Company or of any of its Affiliates, and no creditor that makes a loan to the Company or any of its Affiliates may have or acquire (except pursuant to the terms of a separate agreement executed by the Company in favor of such creditor) at any time, as a result of making the loan, any direct or indirect interest in Company profits, losses, gains, distributions, capital, or property other than as a secured creditor or unsecured creditor, as the case may be.

[Signature Pages Follow]

 

C-40


Table of Contents

IN WITNESS WHEREOF, the parties hereto have caused this Agreement to be executed and delivered in such form as to be binding as of the date first above written.

 

COMPANY:

LGM ENTERPRISES, LLC,

a North Carolina limited liability company

By:  

 

Name  

 

Title:  

 

MANAGING MEMBER:

FLYEXCLUSIVE, INC.,

a Delaware corporation

By:  

 

Name  

 

Title:  

 

[Signature Page Follows]

 

C-41


Table of Contents

IN WITNESS WHEREOF, the parties hereto have caused this Agreement to be executed and delivered in such form as to be binding as of the date first above written.

 

MEMBERS:

 

Thomas James Segrave, Jr.

 

Thomas James Segrave, Jr. as Custodian for Laura Grace Segrave

 

Thomas James Segrave, Jr. as Custodian for Madison Lee Segrave

 

Thomas James Segrave, Jr. as Custodian for Lillian May Segrave

 

Thomas James Segrave, Jr. as Custodian for Thomas James Segrave, III

FLYEXCLUSIVE, INC.,

a Delaware corporation

By:  

 

Name  

 

Title:  

 

 

C-42


Table of Contents

EXHIBIT A

NAMES AND ADDRESSES OF THE MEMBERS

If to the Company or the Managing Member:

If to the Members:

 

C-43


Table of Contents

Annex D

EG ACQUISTION CORP.

2023 EQUITY INCENTIVE PLAN

2023 Equity Incentive Plan Approved by

the Board and Stockholders on [] and [], 2023, respectively

1. Purposes of the Plan. The purposes of this Plan are to attract and retain the best available personnel to serve as Employees, Directors or Consultants; to provide additional incentives to Employees, Directors and Consultants to contribute to the successful performance of the Company and any Related Entity; to promote the growth of the market value of the Company’s Common Stock; to align the interests of Participants with those of the Company’s stockholders; and to promote the success of the Company’s business.

2. Definitions. The following definitions will apply as used herein and in all individual Award Agreements except as a term may be otherwise defined in an individual Award Agreement. In the event a term is separately defined in an individual Award Agreement, such definition will supersede the definition contained in this Section 2.

(a) “Administrator” means the Plan Administrator as described in Section 4. With reference to the duties of the Administrator under the Plan which have been delegated to one or more persons pursuant to Section 4, the term “Administrator” shall refer to such person(s) unless such delegation has been revoked.

(b) “Applicable Laws” means the legal requirements relating to the Plan and the Awards under applicable provisions of federal and state securities laws, the corporate laws of Delaware, and, to the extent other than Delaware, the corporate law of the state of the Company’s incorporation, the Code, the rules of any applicable stock exchange or national market system, and the rules of any non-U.S. jurisdiction applicable to Awards granted to residents therein.

(c) “Assumed” means, with respect to an Award, that pursuant to a Corporate Transaction either (i) the Award is expressly affirmed as continuing in effect by the Company, or (ii) the contractual obligations represented by the Award are expressly assumed (and not simply by operation of law) by the successor entity or its Parent in connection with the Corporate Transaction with appropriate adjustments to the number and type of securities of the successor entity or its Parent subject to the Award and the exercise or purchase price thereof which at least preserves the compensation element of the Award existing at the time of the Corporate Transaction as determined in accordance with the instruments evidencing the agreement to assume the Award.

(d) “Award” means the grant of an Option, Stock Appreciation Right, Dividend Equivalent Right, Restricted Stock, Restricted Stock Unit, or other right or benefit under the Plan.

(e) “Award Agreement” means the written agreement evidencing the grant of an Award executed by the Company and the Participant, including any amendments thereto.

(f) “Board” means the Board of Directors of the Company.

(g) “Cause” means, with respect to the termination by the Company or a Related Entity of a Participant’s Continuous Service:

(i) that such termination is for “Cause” as such term (or word of like import) is expressly defined in a then-effective written employment agreement, consulting agreement, service agreement or other similar agreement between the Participant and the Company or such Related Entity, provided, however, that with regard to any agreement that defines “Cause” on the occurrence of or in connection with a Corporate Transaction, such definition of “Cause” will not apply until a Corporate Transaction actually occurs; or

 

D-1


Table of Contents

(ii) in the absence of such then-effective written agreement and definition, is based on, in the determination of the Administrator: (A) the Participant’s performance of any act, or failure to perform any act, in bad faith and to the detriment of the Company or a Related Entity; (B) the Participant’s dishonesty, intentional misconduct or material breach of any agreement with the Company or a Related Entity; (C) the Participant’s material breach of any noncompetition, confidentiality or similar agreement with the Company or a Related Entity, as determined under such agreement; (D) the Participant’s commission of a crime involving dishonesty, breach of trust, or physical or emotional harm to any person; (E) if the Participant is an Employee or Consultant, the Participant’s engaging in acts or omissions constituting gross negligence, misconduct or a willful violation of a Company or a Related Entity policy which is or is reasonably expected to be materially injurious to the Company and/or a Related Entity; or (F) if the Participant is an Employee, the Participant’s failure to follow the reasonable instructions of the Board or such Participant’s direct supervisor, which failure, if curable, is not cured within 10 days after notice to such Participant or, if cured, recurs within 180 days.

(h) “Change in Control” means the occurrence, in a single transaction or in a series of related transactions, of any one or more of the following events:

(i) a transaction or series of transactions (other than an offering of Common Stock to the general public through a registration statement filed with the Securities and Exchange Commission) whereby any “person” or related “group” of “persons” (as such terms are used in Sections 13(d) and 14(d)(2) of the Exchange Act) (other than the Company, any of its Subsidiaries, an employee benefit plan maintained by the Company or any of its Subsidiaries or a “person” that, prior to such transaction, directly or indirectly controls, is controlled by, or is under common control with, the Company) directly or indirectly acquires beneficial ownership (within the meaning of Rule 13d-3 under the Exchange Act) of securities of the Company possessing more than 50% of the total combined voting power of the Company’s securities outstanding immediately after such acquisition;

(ii) during any period of two consecutive years, individuals who, at the beginning of such period, constitute the Board together with any new Director(s) (other than a Director designated by a person who shall have entered into an agreement with the Company to effect a transaction described in Section 2(h)(i) or Section 2(h)(iii)) whose election by the Board or nomination for election by the Company’s stockholders was approved by a vote of at least two-thirds of the Directors then still in office who either were Directors at the beginning of the two-year period or whose election or nomination for election was previously so approved, cease for any reason to constitute a majority thereof; or

(iii) the consummation by the Company (whether directly involving the Company or indirectly involving the Company through one or more intermediaries) of (x) a merger, consolidation, reorganization, or business combination or (y) a sale or other disposition of all or substantially all of the Company’s assets in any single transaction or series of related transactions or (z) the acquisition of assets or stock of another entity, in each case other than a transaction:

(A) that results in the Company’s voting securities outstanding immediately before the transaction continuing to represent (either by remaining outstanding or by being converted into voting securities of the Company or the person that, as a result of the transaction, controls, directly or indirectly, the Company or owns, directly or indirectly, all or substantially all of the Company’s assets or otherwise succeeds to the business of the Company (the Company or such person, the “Successor Entity”)) directly or indirectly, at least a majority of the combined voting power of the Successor Entity’s outstanding voting securities immediately after the transaction, and

(B) after which no “person” or “related” group of “persons” (as such terms are used in Sections 13(d) and 14(d)(2) of the Exchange Act) beneficially owns voting securities representing 50% or more of the combined voting power of the Successor Entity; provided, however, that no person or related group of persons shall be treated for purposes of this Section 2(h)(c)(ii) as beneficially owning 50% or more of the combined voting power of the Successor Entity solely as a result of the voting power held in the Company prior to the consummation of the transaction.

 

D-2


Table of Contents

Notwithstanding the foregoing definition or any other provision of this Plan, (A) the term Change in Control will not include a sale of assets, merger or other transaction effected exclusively for the purpose of changing the domicile of the Company, and (B) the definition of Change in Control (or any analogous term) in an individual written agreement between a Participant and the Company or a Related Entity will supersede the foregoing definition with respect to Awards subject to such agreement; provided, however, that (1) if no definition of Change in Control (or any analogous term) is set forth in such an individual written agreement, the foregoing definition will apply; and (2) no Change in Control (or any analogous term) will be deemed to occur with respect to Awards subject to such an individual written agreement without a requirement that the Change in Control (or any analogous term) actually occur. If required for compliance with Section 409A, in no event will an event be deemed a Change in Control if such event is not also a “change in the ownership of” the Company, a “change in the effective control of” the Company, or a “change in the ownership of a substantial portion of the assets of” the Company, each as determined under Treasury Regulations Section 1.409A-3(i)(5) (without regard to any alternative definition thereunder).

The Administrator shall have full and final authority, which shall be exercised in its discretion, to determine conclusively whether a Change in Control of the Company has occurred pursuant to the above definition, and the date of the occurrence of such Change in Control and any incidental matters relating thereto.

(i) “Code” means the Internal Revenue Code of 1986, as amended, or any successor statute.

(j) “Committee” means the Compensation Committee of the Board or another committee appointed by the Board to administer the Plan in accordance with Section 4(a) below.

(k) “Common Stock” means the Company’s voting common stock, $0.0001 par value per share.

(l) “Company” means [EG Acquisition Corp.], a Delaware corporation, or any successor entity that adopts the Plan in connection with a Corporate Transaction.

(m) “Consultant” means any person (other than an Employee or a Director, solely with respect to rendering services in such person’s capacity as a Director) who is engaged by the Company or any Related Entity to render consulting or advisory services to the Company or such Related Entity.

(n) “Continuous Service” means that the provision of services to the Company or a Related Entity in any capacity of Employee, Director or Consultant is not interrupted or terminated. In jurisdictions requiring notice in advance of an effective termination as an Employee, Director or Consultant, Continuous Service will be deemed terminated upon the actual cessation of providing services to the Company or a Related Entity notwithstanding any required notice period that must be fulfilled before a termination as an Employee, Director or Consultant can be effective under Applicable Laws. A Participant’s Continuous Service will be deemed to have terminated either upon an actual termination of Continuous Service or upon the entity for which the Participant provides services ceasing to be a Related Entity. Continuous Service will not be considered interrupted in the case of (i) any approved leave of absence, (ii) transfers among the Company, any Related Entity, or any successor in any capacity of Employee, Director or Consultant, or (iii) any change in status as long as the individual remains in the service of the Company or a Related Entity in any capacity of Employee, Director or Consultant (except as otherwise provided in the Award Agreement). An approved leave of absence for purposes of this Plan will include sick leave, military leave, or any other authorized personal leave, so long as the Company or Related Entity has a reasonable expectation that the individual will return to provide services for the Company or Related Entity, and provided further that the leave does not exceed six months, unless the individual has a statutory or contractual right to re-employment following a longer leave. For purposes of each Incentive Stock Option granted under the Plan, if such leave exceeds three months, and reemployment upon expiration of such leave is not guaranteed by statute or contract, then the Incentive Stock Option will be treated as a Non-statutory Stock Option beginning on the day three months and one day following the expiration of such three month period.

 

D-3


Table of Contents

(o) “Corporate Transaction” means any of the following transactions, provided, however, that the Administrator will determine under parts (ii), (iii) and (iv) whether multiple transactions are related, and its determination will be final, binding and conclusive:

(i) a merger or consolidation in which the Company is not the surviving entity, except for a transaction the principal purpose of which is to change the state in which the Company is incorporated;

(ii) the sale, transfer or other disposition of all or substantially all of the assets of the Company in one or a series of related transactions;

(iii) any reverse merger or series of related transactions culminating in a reverse merger (including, but not limited to, a tender offer followed by a reverse merger) in which the Company is the surviving entity but (A) the Shares outstanding immediately prior to such merger are converted or exchanged by virtue of the merger into other property, whether in the form of securities, cash or otherwise, or (B) in which securities possessing more than 50% of the total combined voting power of the Company’s outstanding securities are transferred to a person or persons different from those who held such securities immediately prior to such merger or the initial transaction culminating in such merger; or

(iv) acquisition in a single or series of related transactions by any person or related group of persons (other than the Company or by a Company-sponsored employee benefit plan) of beneficial ownership (within the meaning of Rule 13d-3 of the Exchange Act) of securities possessing more than 50% of the total combined voting power of the Company’s outstanding securities; or

(v) the complete liquidation or dissolution of the Company.

If required for compliance with Section 409A, in no event will an event or series of related events be deemed a Corporate Transaction if such event is not also a “change in the ownership of” the Company, a “change in the effective control of” the Company, or a “change in the ownership of a substantial portion of the assets of” the Company, each as determined under Treasury Regulations Section 1.409A-3(i)(5) (without regard to any alternative definition thereunder).

(p) “Data” has the meaning set forth in Section 21 of this Plan.

(q) “Director” means a member of the Board or the board of directors of any Related Entity.

(r) “Disability” means a “disability” (or word of like import) as defined under the long-term disability policy of the Company or the Related Entity to which the Participant provides services regardless of whether the Participant is covered by such policy. If the Company or the Related Entity to which the Participant provides service does not have a long-term disability plan in place, “Disability” means that a Participant is unable to carry out the responsibilities and functions of the position held by the Participant by reason of any medically determinable physical or mental impairment for a period of not less than 90 consecutive days. A Participant will not be considered to have incurred a Disability unless he or she furnishes proof of such impairment sufficient to satisfy the Administrator.

(s) “Disqualifying Disposition” means any disposition (including any sale) of Common Stock received upon exercise of an Incentive Stock Option before either (i) two years after the date the Employee was granted the Incentive Stock Option, or (ii) one year after the date the Employee acquired Common Stock by exercising the Incentive Stock Option. If the Employee has died before such stock is sold, these holding period requirements do not apply and no Disqualifying Disposition can occur thereafter.

(t) “Dividend Equivalent Right” means a right entitling the Participant to compensation measured by dividends paid with respect to Common Stock.

 

D-4


Table of Contents

(u) “Effective Date” has the meaning set forth in Section 15 below.

(v) “Employee” means any person, including an Officer or Director, who is in the employ of the Company or any Related Entity, subject to the control and direction of the Company or any Related Entity as to both the work to be performed and the manner and method of performance. The payment of a director’s fee by the Company or a Related Entity to an individual will not be sufficient to make such individual an “Employee” of the Company or a Related Entity.

(w) “Exchange Act” means the Securities Exchange Act of 1934, as amended.

(x) “Fair Market Value” means, as of any date, the value of the Common Stock determined as follows.

(i) If the Common Stock is listed on one or more established stock exchanges or national market systems, including without limitation The NASDAQ Global Select Market, The NASDAQ Global Market, or The NASDAQ Capital Market of The NASDAQ Stock Market LLC, its Fair Market Value will be the closing sales price for such stock (or the closing bid, if no sales were reported) as quoted on the principal exchange or system on which the Common Stock is listed (as determined by the Administrator) on the date of determination (or, if no closing sales price or closing bid was reported on that date, as applicable, on the last trading date such closing sales price or closing bid was reported), as reported in The Wall Street Journal or such other source as the Administrator deems reliable;

(ii) If the Common Stock is regularly quoted on an automated quotation system (including the OTC markets and systems maintained by OTC Markets Group Inc.) or by a recognized securities dealer, its Fair Market Value will be the closing sales price for such stock as quoted on such system or by such securities dealer on the date of determination, but if selling prices are not reported, the Fair Market Value of a Share will be the mean between the high bid and low asked prices for the Common Stock on the date of determination (or, if no such prices were reported on that date, on the last date such prices were reported), as reported in The Wall Street Journal or such other source as the Administrator deems reliable; or

(iii) In the absence of an established market for the Common Stock of the type described in (i) and (ii), above, the Fair Market Value thereof will be determined by the Administrator in good faith by application of a reasonable valuation method consistently applied and taking into consideration all available information material to the value of the Company in a manner in compliance with Section 409A, or in the case of an Incentive Stock Option, in a manner in compliance with Section 422 of the Code.

(y) “Incentive Stock Option” means an Option intended to qualify as an incentive stock option within the meaning of Section 422 of the Code.

(z) “Non-statutory Stock Option” means an Option that either (i) is not intended to qualify as an Incentive Stock Option, or (ii) fails to qualify as an Incentive Stock Option.

(aa) “Officer” means a person who is an officer of the Company or a Related Entity within the meaning of Section 16 of the Exchange Act and the rules and regulations promulgated thereunder.

(bb) “Option” means an option to purchase one or more Shares pursuant to an Award Agreement granted under the Plan.

(cc) “Parent” means a “parent corporation,” whether now or hereafter existing, as defined in Section 424(e) of the Code.

(dd) “Participant” means the holder of an outstanding Award.

 

D-5


Table of Contents

(ee) “Performance Award” means an Award under the Plan in which the vesting or other realization of the Award by a Participant is subject to the achievement of certain performance criteria over the course of a Performance Period, all as determined by the Administrator in accordance with Section 8 below.

(ff) “Performance Period” means the time period established by the Administrator during which specified performance criteria must be met in connection with a Performance Award as described in Section 8 below.

(gg) “Plan” means this EG Acquisition Corp. 2023 Equity Incentive Plan, as the same may be amended from time to time.

(hh) “Post-Termination Exercise Period” means the period specified in the Award Agreement of not less than 30 days commencing on the date of termination (other than termination by the Company or any Related Entity for Cause) of the Participant’s Continuous Service, or such longer period as may be applicable upon death or Disability.

(ii) “Related Entity” means any Parent or Subsidiary of the Company.

(jj) “Restricted Stock” means Shares issued under the Plan to the Participant for such consideration, if any, and subject to such restrictions on transfer, rights of first refusal, repurchase provisions, forfeiture provisions, and other terms and conditions as established by the Administrator.

(kk) “Restricted Stock Units” means an Award which may be earned in whole or in part upon the passage of time or the attainment of performance criteria established by the Administrator and which may be settled for cash, Shares or other securities or a combination of cash, Shares or other securities as established by the Administrator.

(ll) “Rule 16b-3” means Rule 16b-3 promulgated by the Securities and Exchange Commission pursuant to the Exchange Act, as such rule may be amended from time to time, and includes any successor provisions thereto.

(mm) “Stock Appreciation Right” means an Award entitling the Participant to Shares or cash compensation, as established by the Administrator, measured by appreciation in the value of Common Stock.

(nn) “Section 409A” means Section 409A of the Code, the Treasury Regulations and other guidance issued thereunder by the United States Department of the Treasury (whether issued before or after the Effective Date), and all state laws of similar effect.

(oo) “Share” means a share of the Common Stock.

(pp) “Subsidiary” means a “subsidiary corporation,” whether now or hereafter existing, as defined in Section 424(f) of the Code.

(qq) “Tax Obligations” means all federal, state, local, and foreign income tax, social insurance, payroll tax, fringe benefits tax, or other tax-related liabilities related to a Participant’s participation in the Plan and the receipt of any benefits hereunder, as determined under the Applicable Laws.

3. Stock Subject to the Plan.

(a) Subject to adjustment as described in Section 13 below, the maximum aggregate number of Shares which may be issued pursuant to all Awards is []1 Shares. The Shares may be authorized, but unissued, or reacquired Common Stock.

 

1 

NTD: To equal         % of total outstanding shares post-business combination.

 

D-6


Table of Contents

(b) Subject to adjustment in accordance with Section 13, no more than [] Shares may be issued in the aggregate pursuant to the exercise of Incentive Stock Options.

(c) Any Shares covered by an Award (or portion of an Award) which is forfeited, canceled or expires (whether voluntarily or involuntarily) will be deemed not to have been issued for purposes of determining the maximum aggregate number of Shares which may be issued under the Plan, except that the maximum aggregate number of Shares which may be issued pursuant to the exercise of Incentive Stock Options will not exceed the number specified in Section 3(b). Shares that actually have been issued under the Plan pursuant to an Award will not be returned to the Plan and will not become available for future issuance under the Plan, except that if unvested Shares are forfeited or repurchased by the Company, such Shares will become available for future grant under the Plan.

(d) In the event any Option or other Award granted under the Plan is exercised through the tendering of Shares (either actually or through attestation), or in the event tax withholding obligations are satisfied by tendering or withholding Shares, any Shares so tendered or withheld will not again be available for Awards under the Plan. To the extent that cash is delivered in lieu of Shares upon the exercise of a Stock Appreciation Right pursuant to Section 6(l), the Company will be deemed, for purposes of applying the limitation on the number of shares, to have issued the total number of Shares which were otherwise issuable upon such exercise, notwithstanding that cash was issued in lieu of such Shares. Shares reacquired by the Company on the open market or otherwise using cash proceeds from the exercise of Options will not be available for Awards under the Plan.

(e) During the term of the Plan, the Company will at all times reserve and keep available a sufficient number of Shares to satisfy the requirements of the Plan.

4. Administration of the Plan.

(a) Plan Administrator. The Plan will be administered by (i) the Board or (ii) a Committee designated by the Board, which Committee will be constituted in such a manner as to satisfy the Applicable Laws and to permit such grants and related transactions under the Plan to be exempt from Section 16(b) of the Exchange Act in accordance with Rule 16b-3. Once appointed, such Committee will continue to serve in its designated capacity until otherwise directed by the Board.

(b) Powers of the Administrator. Subject to the Applicable Laws, the provisions of the Plan, and in the case of a Committee, subject to the specific duties delegated by the Board to such Committee, the Administrator will have the authority, in its discretion:

(i) to select the Employees, Directors and Consultants to whom Awards may be granted from time to time hereunder;

(ii) to determine whether and to what extent Awards are granted hereunder;

(iii) to determine the number of Shares or the amount of other consideration to be covered by each Award granted hereunder;

(iv) determine the vesting schedule (if any) applicable to all Awards under the Plan;

(v) to determine the type, terms and conditions of any Award granted hereunder;

(vi) to accelerate vesting on any Award or to waive any forfeiture restrictions applicable thereto or to waive any other limitation or restriction with respect to an Award;

 

D-7


Table of Contents

(vii) to approve forms of Award Agreements for use under the Plan;

(viii) to establish additional terms, conditions, rules or procedures to accommodate the rules or laws of applicable non-U.S. jurisdictions and to afford Participants favorable treatment under such rules or laws; provided, however, that no Award will be granted under any such additional terms, conditions, rules or procedures with terms or conditions which are inconsistent with the provisions of the Plan;

(ix) to amend the terms of any outstanding Award granted under the Plan, provided that any amendment that would materially adversely affect the Participant’s rights under an outstanding Award will not be made without the Participant’s written consent; provided, however, that an amendment or modification that may cause an Incentive Stock Option to become a Non-statutory Stock Option will not be treated as adversely affecting the rights of the Participant;

(x) to construe and interpret the terms of the Plan and Awards, including without limitation, any notice of Award or Award Agreement, granted pursuant to the Plan;

(xi) to make other determinations as provided in this Plan; and

(xii) to take such other action, not inconsistent with the terms of the Plan, as the Administrator deems appropriate.

The express grant in the Plan of any specific power to the Administrator will not be construed as limiting any power or authority of the Administrator; provided that the Administrator may not exercise any right or power reserved to the Board. Any decision made, or action taken, by the Administrator or in connection with the administration of this Plan will be final, conclusive and binding on all persons having an interest in the Plan.

(c) Delegation of Authority. To the extent permitted by Applicable Law, the Board or Committee may from time to time delegate to a committee of one or more Officers of the Company the authority to grant or amend Awards or to take other actions pursuant to this Section 4; provided, however, that in no event shall an Officer of the Company be delegated the authority to grant awards to, or amend Awards held by, the following individuals: (i) individuals who are subject to Section 16 of the Exchange Act, (ii) Directors, or (iii) Officers to whom authority to grant or amend Awards has been delegated hereunder; provided, further, that any delegation of authority shall only be permitted to the extent it is permissible under Applicable Law. Any delegation hereunder shall be subject to the restrictions and limits that the Board or Committee specifies at the time of such delegation, and the Board may at any time rescind the authority so delegated or appoint a new delegatee. At all times, the delegatee appointed under this Section 4(c) shall serve in such capacity at the pleasure of the Board and the Committee.

(d) Indemnification. In addition to such other rights of indemnification as they may have as members of the Board or as Officers or Employees of the Company or a Related Entity, members of the Board and any Officers or Employees of the Company or a Related Entity to whom authority to act for the Board, the Administrator or the Company is delegated will be defended and indemnified by the Company to the extent permitted by law on an after-tax basis against all reasonable expenses, including attorneys’ fees, actually and necessarily incurred in connection with the defense of any claim, investigation, action, suit or proceeding, or in connection with any appeal therein, to which they or any of them may be a party by reason of any action taken or failure to act under or in connection with the Plan, or any Award granted hereunder, and against all amounts paid by them in settlement thereof (provided such settlement is approved by the Company) or paid by them in satisfaction of a judgment in any such claim, investigation, action, suit or proceeding, except in relation to such liabilities, costs, and expenses as may arise out of, or result from, the bad faith, gross negligence, willful misconduct, or criminal acts of such persons; provided, however, that within 30 days after the institution of such claim, investigation, action, suit or proceeding, such person will offer to the Company, in writing, the opportunity at the Company’s expense to defend the same.

 

D-8


Table of Contents

5. Eligibility. Awards other than Incentive Stock Options may be granted to Employees, Directors, and Consultants of the Company or any Related Entity. Incentive Stock Options may be granted only to Employees of the Company or a Related Entity. An Employee, Director, or Consultant who has been granted an Award may, if otherwise eligible, be granted additional Awards. Awards may be granted to such Employees, Directors, or Consultants who are residing in non-U.S. jurisdictions as the Administrator may determine from time to time.

6. Terms and Conditions of Awards.

(a) Types of Awards. The Administrator is authorized under the Plan to award any type of arrangement to an Employee, Director or Consultant that is not inconsistent with the provisions of the Plan and that by its terms involves or might involve the issuance of (i) Shares, (ii) cash or (iii) an Option, a Stock Appreciation Right, or similar right with a fixed or variable price related to the Fair Market Value of the Shares and with an exercise or conversion privilege related to the passage of time, the occurrence of one or more events, or the satisfaction of performance criteria or other conditions. Such Awards include, without limitation, Options, Stock Appreciation Rights, sales or bonuses of Restricted Stock, Restricted Stock Units, Performance Awards, and Dividend Equivalent Rights. An Award may consist of one such security or benefit, or two or more of them in any combination or alternative.

(b) Designation of Award. Each Award will be evidenced by an Award Agreement in form and substance satisfactory to the Administrator. The type of each Award will be designated in the Award Agreement. In the case of an Option, the Option will be designated as either an Incentive Stock Option or a Non-statutory Stock Option. However, notwithstanding such designation, any portion of an Option designated as an Incentive Stock Option that exceeds the $100,000 limitation of Section 422(d) of the Code will be treated as a Non-statutory Stock Option. The $100,000 limitation of Section 422(d) of the Code is calculated based on the aggregate Fair Market Value of the Shares subject to Options designated as Incentive Stock Options which become exercisable for the first time by a Participant during any calendar year (under all plans of the Company or any Related Entity). For purposes of this calculation, Incentive Stock Options will be taken into account in the order in which they were granted, and the Fair Market Value of the Shares will be determined as of the grant date of the relevant Option. Any Option granted which fails to satisfy the requirements of the Applicable Laws for treatment as an Incentive Stock Option will be a Non-statutory Stock Option.

(c) Conditions of Award. Subject to the terms of the Plan, the Administrator will determine the provisions, terms, and conditions of each Award including, but not limited to, the Award vesting schedule, repurchase provisions, rights of first refusal, forfeiture provisions, form of payment (cash, Shares, or other consideration) upon settlement of the Award, payment contingencies, and satisfaction of any performance criteria that may be established by the Administrator.

(d) Term of Award. The term of each Award will be the term stated in the Award Agreement as determined by the Administrator, provided, however, that the term of any Option will be no more than 10 years from the date of grant thereof, and provided further that in the case of an Incentive Stock Option granted to a Participant who, at the time the Option is granted, owns stock representing more than 10% of the voting power of all classes of stock of the Company or any Related Entity, the term of the Incentive Stock Option will be no more than five years from the date of grant thereof. Notwithstanding the foregoing, the specified term of any Award will not include any period for which the Participant has elected to defer the receipt of the Shares or cash issuable pursuant to the Award.

(e) Date of Grant. The date of grant of an Award will be, for all purposes, the date on which the Administrator makes the determination to grant such Award, or such other later date as is determined by the Administrator.

(f) Notice to Company of Disqualifying Disposition. Each Employee who receives an Incentive Stock Option must agree to notify the Company in writing immediately after the Employee makes a Disqualifying Disposition of any Common Stock acquired pursuant to the exercise of an Incentive Stock Option.

 

D-9


Table of Contents

(g) Acquisitions and Other Transactions. The Administrator may issue Awards under the Plan in settlement, assumption or substitution for, outstanding awards or obligations to grant future awards in connection with the Company or a Related Entity acquiring another entity, an interest in another entity or an additional interest in a Related Entity whether by merger, stock purchase, asset purchase or other form of transaction.

(h) Deferral of Award Payment. The Administrator may establish one or more programs under the Plan to permit selected Participants the opportunity to elect to defer receipt of consideration upon exercise of an Award, satisfaction of performance criteria, or other event that absent the election would entitle the Participant to payment or receipt of Shares or other consideration under an Award. The Administrator may establish the election procedures, the timing of such elections, the mechanisms for payments of, and accrual of interest or other earnings, if any, on amounts, Shares or other consideration so deferred, and such other terms, conditions, rules and procedures that the Administrator deems advisable for the administration of any such deferral program.

(i) Separate Programs. The Administrator may establish one or more separate programs under the Plan for the purpose of issuing particular forms of Awards to one or more classes of Participants on such terms and conditions as determined by the Administrator from time to time.

(j) Early Exercise. An Award Agreement may, but need not, include a provision whereby the Participant may elect at any time while an Employee, Director or Consultant to exercise any part or all of the Award prior to full vesting of the Award. Any unvested Shares received pursuant to such exercise may be subject to a repurchase right in favor of the Company or a Related Entity or to any other restriction the Administrator determines to be appropriate.

(k) Transferability of Awards. Unless the Administrator provides otherwise, no Award may be sold, pledged, assigned, hypothecated, transferred, or disposed of in any manner other than by will or by the laws of descent or distribution and may be exercised, during the lifetime of the Participant, only by the Participant. Notwithstanding the foregoing, the Participant may designate one or more beneficiaries of the Participant’s Award in the event of the Participant’s death on a beneficiary designation form provided by the Administrator.

(l) Stock Appreciation Rights. Stock Appreciation Rights may be granted (i) with respect to any Option granted under this Plan, either concurrently with the grant of such Option or at such later time as determined by the Administrator (as to all or any portion of the Shares subject to the Option), or (ii) alone, without reference to any related Option. Each Stock Appreciation Right granted by the Administrator under this Plan will be subject to the following terms and conditions. Each Stock Appreciation Right granted to any Participant will relate to such number of Shares as determined by the Administrator, subject to adjustment as provided in Section 13. In the case of a Stock Appreciation Right granted with respect to an Option, the number of Shares to which the Stock Appreciation Right pertains will be reduced in the same proportion that the holder of the Option exercises the related Option. The exercise price of a Stock Appreciation Right will be determined by the Administrator at the date of grant but may not be less than 100% of the Fair Market Value of the Shares subject thereto on the date of grant. Subject to the right of the Administrator to deliver cash in lieu of Shares (which, as it pertains to Officers and Directors of the Company, will comply with all requirements of the Exchange Act), the number of Shares which issuable upon the exercise of a Stock Appreciation Right will be determined by dividing:

(i) the number of Shares as to which the Stock Appreciation Right is exercised multiplied by the amount of the appreciation in such Shares (for this purpose, the “appreciation” will be the amount by which the Fair Market Value of the Shares subject to the Stock Appreciation Right on the exercise date exceeds (A) in the case of a Stock Appreciation Right related to an Option, the exercise price of the Shares under the Option or (B) in the case of a Stock Appreciation Right granted alone, without reference to a related Option, an amount determined by the Administrator at the time of grant, subject to adjustment under Section 13); by

(ii) the Fair Market Value of a Share on the exercise date.

 

D-10


Table of Contents

In lieu of issuing Shares upon the exercise of a Stock Appreciation Right, the Administrator may elect to pay the holder of the Stock Appreciation Right cash equal to the Fair Market Value on the exercise date of any or all of the Shares which would otherwise be issuable. No fractional Shares will be issued upon the exercise of a Stock Appreciation Right; instead, the holder of the Stock Appreciation Right will be entitled to receive a cash adjustment equal to the same fraction of the Fair Market Value of a Share on the exercise date or to purchase the portion necessary to make a whole share at its Fair Market Value on the date of exercise. The exercise of a Stock Appreciation Right related to an Option will be permitted only to the extent that the Option is exercisable under its terms on the date of surrender. Any Incentive Stock Option surrendered pursuant to the provisions of this Section 6(l) will be deemed to have been converted into a Non-statutory Stock Option immediately prior to such surrender.

7. Award Exercise or Purchase Price.

(a) Exercise or Purchase Price. The exercise or purchase price, if any, for an Award will be as follows.

(i) In the case of an Incentive Stock Option:

(1) granted to an Employee who, at the time of the grant of such Incentive Stock Option owns stock representing more than 10% of the voting power of all classes of stock of the Company or any Related Entity, the per Share exercise price will be not less than 110% of the Fair Market Value per Share on the date of grant; or

(2) granted to any Employee other than an Employee described in the preceding paragraph, the per Share exercise price will be not less than 100% of the Fair Market Value per Share on the date of grant.

(ii) In the case of a Non-statutory Stock Option, the per Share exercise price will be not less than 100% of the Fair Market Value per Share on the date of grant.

(iii) In the case of other Awards, such price as is determined by the Administrator.

(iv) Notwithstanding the foregoing provisions of this Section 7(a), in the case of an Award issued pursuant to Section 6(g) above, the exercise or purchase price for the Award will be determined in accordance with the provisions of the relevant instrument evidencing the agreement to issue such Award and the Applicable Laws.

(b) Consideration. Subject to Applicable Laws, the consideration to be paid for the Shares to be issued upon exercise or purchase of an Award, including the method of payment, will be determined by the Administrator. In addition to any other types of consideration the Administrator may determine, the Administrator is authorized to accept as consideration for Shares issued under the Plan the following:

(i) cash;

(ii) check;

(iii) surrender of Shares or delivery of a properly executed form of attestation of ownership of Shares as the Administrator may require which have a Fair Market Value on the date of surrender or attestation equal to the aggregate exercise price of the Shares as to which said Award is exercised;

(iv) with respect to Options, payment through a broker-dealer sale and remittance procedure pursuant to which the Participant (A) provides written instructions to a broker-dealer acceptable to the Company to effect the immediate sale of some or all of the purchased Shares and remit to the Company sufficient funds to cover the aggregate exercise price payable for the purchased Shares and (B) provides written directives to the

 

D-11


Table of Contents

Company to deliver the certificates (or other evidence satisfactory to the Company to the extent that the Shares are uncertificated) for the purchased Shares directly to such broker-dealer in order to complete the sale transaction;

(v) with respect to Options, payment through a “net exercise” such that, without the payment of any funds, the Participant may exercise the Option and receive the net number of Shares equal to (i) the number of Shares as to which the Option is being exercised, multiplied by (ii) a fraction, the numerator of which is the Fair Market Value per Share (on such date as is determined by the Administrator) less the Exercise Price per Share, and the denominator of which is such Fair Market Value per Share;

(vi) past or future services actually or to be rendered to the Company or a Related Entity; or

(vii) any combination of the foregoing methods of payment.

The Administrator may at any time or from time to time, by adoption of or by amendment to the standard forms of Award Agreement described in Section 4(c)(vii), or by other means, grant Awards which do not permit all of the foregoing forms of consideration to be used in payment for the Shares or which otherwise restrict one or more forms of consideration.

8. Performance Awards.

(a) Grant of Performance Awards. The Administrator may issue Performance Awards under the Plan in accordance with this Section 8. Performance Awards may be Options, Stock Appreciation Rights, Restricted Stock, Restricted Stock Units, or any other form of Award permitted pursuant to the Plan.

(b) Award Agreement for Performance Awards. Any Award intended to be a Performance Award pursuant to this Section 8 will be evidenced by an Award Agreement that will specify the number of Shares covered by the Award, the applicable performance criteria, the duration of the Performance Period, and such other terms and conditions as the Administrator, in its sole discretion, will determine. Unless otherwise determined by the Administrator, payment of the Award to a Participant will occur following the end of the Performance Period, or if later, the date on which any applicable contingency or restriction has ended.

(c) Performance Criteria. The performance criteria for any Performance Awards will be established by the Administrator and may include, but are not limited to, any one of, or combination of, the following criteria:

(i) Net earnings or net income (before or after taxes);

(ii) Earnings per share;

(iii) Net sales growth;

(iv) Net operating profit;

(v) Return measures (including, but not limited to, return on assets, capital, equity, or sales);

(vi) Cash flow (including, but not limited to, operating cash flow, free cash flow, and cash flow return on capital);

(vii) Cash flow per share;

(viii) Earnings before or after taxes, interest, depreciation, and/or amortization;

 

D-12


Table of Contents

(ix) Gross or operating margins;

(x) Productivity ratios;

(xi) Share price (including, but not limited to, growth measures and total shareholder return);

(xii) Expense targets or ratios;

(xiii) Charge-off levels;

(xiv) Improvement in or attainment of revenue levels;

(xv) Margins;

(xvi) Operating efficiency;

(xvii) Operating expenses;

(xviii) Economic value added;

(xix) Improvement in or attainment of expense levels;

(xx) Improvement in or attainment of working capital levels;

(xxi) Debt reduction;

(xxii) Capital targets;

(xxiii) Consummation of acquisitions, dispositions, projects or other specific events or transactions; or

(xxiv) Other significant operational or business milestones.

(d) Determination of Performance Criteria. Performance criteria may be measured on an absolute (e.g., plan or budget) or relative basis, and may be established on a corporate-wide basis or with respect to one or more business units, divisions, subsidiaries or business segments, or may be established on an individual basis. Relative performance may be measured against a group of peer companies, a financial market index or other acceptable objective and quantifiable indices. If the Administrator determines that a change in the business, operations, corporate structure or capital structure of the Company, or the manner in which the Company conducts its business, or other events or circumstances render the performance objectives unsuitable, the Administrator may modify the minimum acceptable level of achievement, in whole or in part, as the Administrator deems appropriate and equitable. Performance objectives may be adjusted for material items not originally contemplated in establishing the performance target for items resulting from discontinued operations, extraordinary gains and losses, the effect of changes in accounting standards or principles, acquisitions or divestitures, changes in tax rules or regulations, capital transactions, restructuring, nonrecurring gains or losses or unusual items. Performance measures may vary from Performance Award to Performance Award, and from Participant to Participant, and may be established on a stand-alone basis, in tandem or in the alternative. The Administrator will have the authority to impose such other restrictions on as it may deem necessary or appropriate to ensure that Performance Awards satisfy all requirements of the Applicable Laws.

(e) Administrator Certification of Achievement of Performance Criteria. Following the completion of each Performance Period, the Administrator will determine whether the applicable performance criteria have

 

D-13


Table of Contents

been achieved for the Performance Awards for such Performance Period. In determining the amounts earned by a Participant pursuant to an Award issued pursuant to this Section 8, the Administrator will have the right to (i) adjust the amount payable at a given level of performance to take into account additional factors that the Administrator may deem relevant to the assessment of individual or corporate performance for the Performance Period, (ii) determine what actual Award, if any, will be paid in the event of a Corporate Transaction or in the event of a termination of employment following a Corporate Transaction prior to the end of the Performance Period, and (iii) determine what actual Award, if any, will be paid in the event of a termination of employment other than as the result of a Participant’s death or Disability prior to a Corporate Transaction and prior to the end of the Performance Period.

9. Tax Withholding.

(a) Prior to the delivery of any Shares or cash pursuant to an Award (or the exercise thereof), or at such other time as the Tax Obligations are due, the Company, in accordance with the Code and any Applicable Laws, will have the power and the right to deduct or withhold, or require a Participant to remit to the Company, an amount sufficient to satisfy all Tax Obligations. The Administrator may condition such delivery, payment, or other event pursuant to an Award on the payment by the Participant of any such Tax Obligations.

(b) The Administrator, pursuant to such procedures as it may specify from time to time, may designate the method or methods by which a Participant may satisfy the Tax Obligations. As determined by the Administrator in its sole discretion from time to time, these methods may include one or more of the following:

(i) paying cash;

(ii) directing the Company withhold cash or Shares deliverable to the Participant having a Fair Market Value equal to the amount required to be withheld;

(iii) delivering to the Company already-owned Shares having a Fair Market Value equal to the amount required to be withheld or remitted, provided the delivery of such Shares will not result in any adverse accounting consequences as the Administrator determines;

(iv) selling a sufficient number of Shares otherwise deliverable to the Participant through such means as the Administrator may determine (whether through a broker or otherwise) equal to the Tax Obligations required to be withheld;

(v) retaining from salary or other amounts payable to the Participant cash having a sufficient value to satisfy the Tax Obligations; or

(vi) any other means which the Administrator determines to both comply with Applicable Laws, and to be consistent with the purposes of the Plan.

The amount of Tax Obligations will be deemed to include any amount that the Administrator determines may be withheld at the time the election is made, not to exceed the amount determined by using the maximum federal, state, local and foreign marginal income tax rates applicable to the Participant or the Company, as applicable, with respect to the Award on the date that the amount of tax or social insurance liability to be withheld or remitted is to be determined. The Fair Market Value of the Shares to be withheld or delivered will be determined as of the date that the Tax Obligations are required to be withheld.

10. Rights As a Stockholder.

(a) Restricted Stock. Except as otherwise provided in any Award Agreement, a Participant will not have any rights of a stockholder with respect to any of the Shares granted to the Participant under an Award of

 

D-14


Table of Contents

Restricted Stock (including the right to vote or receive dividends and other distributions paid or made with respect thereto). No dividends or Dividend Equivalent Rights will be paid in respect of any unvested Award of Restricted Stock, unless and until such Shares vest.

(b) Other Awards. In the case of Awards other than Restricted Stock, a Participant will not have any rights of a stockholder, nor will dividends or Dividend Equivalent Rights accrue or be paid, with respect to any of the Shares granted pursuant to such Award until the Award is exercised or settled and the Shares are delivered (as evidenced by the appropriate entry on the books of the Company or of a duly authorized transfer agent of the Company).

11. Exercise of Award.

(a) Procedure for Exercise.

(i) Any Award granted hereunder will be exercisable at such times and under such conditions as determined by the Administrator under the terms of the Plan and as specified in the Award Agreement.

(ii) An Award will be deemed to be exercised when written notice of such exercise has been given to the Company in accordance with the terms of the Award Agreement by the person entitled to exercise the Award and full payment for the Shares with respect to which the Award is exercised has been made in compliance with the terms of the Award Agreement and the Plan.

(b) Exercise of Award Following Termination of Continuous Service. In the event of termination of a Participant’s Continuous Service for any reason other than Disability or death, such Participant may, but only during the Post-Termination Exercise Period (but in no event later than the expiration date of the term of such Award), exercise the portion of the Participant’s Award that was vested at the date of such termination (or such greater portion of the Participant’s Award as may be determined by the Administrator). Unless otherwise provided in the applicable Award Agreement, the Participant’s right to exercise the Award will terminate concurrently with the termination of Participant’s Continuous Service for Cause. In the event of a Participant’s change of status from Employee to Consultant, an Employee’s Incentive Stock Option will convert automatically to a Non-statutory Stock Option on the day three months and one day following such change of status. Unless otherwise determined by the Administrator, the unvested portion of a Participant’s Award will terminate as of the date of termination. In addition, if the Participant does not exercise the vested portion of the Participant’s Award within the Post-Termination Exercise Period, the Award will terminate upon the conclusion of the Post-Termination Exercise Period.

(c) Disability of Participant. In the event of termination of a Participant’s Continuous Service as a result of his or her Disability, such Participant may, but only within 12 months from the date of such termination (or such longer period as specified in the Award Agreement but in no event later than the expiration date of the term of such Award as set forth in the Award Agreement), exercise the portion of the Participant’s Award that was vested at the date of such termination; provided, however, that if such Disability is not a “disability” as such term is defined in Section 22(e)(3) of the Code, in the case of an Incentive Stock Option such Incentive Stock Option will automatically convert to a Non-statutory Stock Option on the day three months and one day following such termination. Unless otherwise determined by the Administrator, the unvested portion of a Participant’s Award will terminate as of the date of such termination. In addition, if the Participant does not exercise the vested portion of the Participant’s Award within the period specified in the Award Agreement following such termination, the Award will terminate upon the conclusion of such period.

(d) Death of Participant. In the event of a termination of the Participant’s Continuous Service as a result of his or her death, or in the event of the death of the Participant during the Post-Termination Exercise Period or during the 12 month period following the Participant’s termination of Continuous Service as a result of his or her Disability, the Participant’s estate or a person who acquired the right to exercise the Award by bequest

 

D-15


Table of Contents

or inheritance may exercise the portion of the Participant’s Award that was vested as of the date of termination, within 12 months from the date of death (or such longer period as specified in the Award Agreement but in no event later than the expiration of the term of such Award as set forth in the Award Agreement). Unless otherwise determined by the Administrator, the unvested portion of a Participant’s Award will terminate as of the date of the Participant’s death. In addition, if the Participant’s estate or a person who acquired the right to exercise the Award by bequest or inheritance does not exercise the vested portion of the Participant’s Award within the period specified in the Award Agreement following the Participant’s death, the Award will terminate upon the conclusion of such period.

(e) Extension if Exercise Prevented by Law. Notwithstanding the foregoing, if the exercise of an Award within the applicable time periods set forth in this Section 11 is prevented by the provisions of Section 12 below, the Award will remain exercisable until one month after the date the Participant is notified by the Company that the Award is exercisable, but in any event no later than the expiration of the term of such Award as set forth in the Award Agreement.

12. Conditions Upon Issuance of Shares; Manner of Issuance of Shares.

(a) Legal Compliance. Shares will not be issued pursuant to the exercise or vesting of an Award unless the issuance and delivery of such Shares will comply with Applicable Laws. If at any time the Administrator determines that the delivery of Shares pursuant to the exercise, vesting or any other provision of an Award is or may be unlawful under Applicable Laws, the vesting or right to exercise an Award or to otherwise receive Shares pursuant to the terms of an Award will be suspended until the Administrator determines that such delivery is lawful and will be further subject to the approval of counsel for the Company with respect to such compliance. The Company will have no obligation to effect any registration or qualification of the Shares under any Applicable Law.

(b) Investment Representations. As a condition to the exercise of an Award, the Company may require the person exercising such Award to represent and warrant at the time of any such exercise that the Shares are being purchased only for investment and without any present intention to sell or distribute such Shares if, in the opinion of counsel for the Company, such a representation is required by any Applicable Laws.

(c) Inability to Obtain Authority. The inability of the Company to obtain authority from any regulatory body having jurisdiction, which authority is deemed by the Company’s counsel to be necessary to the lawful issuance and sale of any Shares hereunder, will relieve the Company of any liability in respect of the failure to issue or sell such Shares as to which such requisite authority has not been obtained.

(d) Form of Issuance of Shares. Subject to the Applicable Laws and any governing rules or regulations, the Company will issue or cause to be issued the Shares acquired pursuant to an Award and will deliver such Shares to or for the benefit of the Participant by means of one or more of the following as determined by the Administrator: (i) by delivering to the Participant evidence of book entry Shares credited to the account of the Participant, (ii) by depositing such Shares for the benefit of the Participant with any broker with which the Participant has an account relationship, or (iii) by delivering such Shares to the Participant in certificate form.

(e) Fractional Shares. No fractional Shares will be issued pursuant to any Award under the Plan; any Participant who would otherwise be entitled to receive a fraction of a Share upon exercise or vesting of an Award will receive from the Company cash in lieu of such fractional Shares in an amount equal to the Fair Market Value of such fractional Shares, as determined by the Administrator.

13. Adjustments. Subject to any required action by the stockholders of the Company, the number of Shares covered by each outstanding Award, and the number of Shares which have been authorized for issuance under the Plan but as to which no Awards have yet been granted or which have been returned to the Plan, the exercise or purchase price of each such outstanding Award, as well as any other terms that the Administrator determines

 

D-16


Table of Contents

require adjustment will be proportionately adjusted for (i) any increase or decrease in the number of issued and outstanding Shares resulting from a stock split, reverse stock split, stock dividend, combination or reclassification of the Shares, or similar transaction affecting the Shares, (ii) any other increase or decrease in the number of issued and outstanding Shares effected without receipt of consideration by the Company, or (iii) any other transaction with respect to the Company’s Common Stock including a corporate merger, consolidation, acquisition of property or stock, separation (including a spin-off or other distribution of stock or property), reorganization, liquidation (whether partial or complete) or any similar transaction; provided, however that conversion of any convertible securities of the Company will not be deemed to have been “effected without receipt of consideration.” Such adjustment will be made by the Administrator and its determination will be final, binding and conclusive. Except as the Administrator determines, no issuance by the Company of shares of stock of any class, or securities convertible into shares of stock of any class, will affect, and no adjustment by reason hereof will be made with respect to, the number or price of Shares subject to an Award. No adjustments will be made for dividends paid in cash or in property other than Common Stock of the Company, nor will cash dividends or dividend equivalents accrue or be paid in respect of unexercised Options or unvested Awards hereunder.

14. Corporate Transactions.

(a) Termination of Awards to Extent Not Assumed in Corporate Transaction. Effective upon the consummation of a Corporate Transaction, all outstanding Awards under the Plan will terminate, except that Awards will not terminate to the extent they are Assumed in connection with the Corporate Transaction.

(b) Effect of a Corporate Transaction. The Administrator may establish such terms and conditions relating to the effect of a Corporate Transaction on Awards as the Administrator deems appropriate, including, but not limited to, determining that: (i) one or more Awards will vest and become exercisable, realizable, or payable, or restrictions applicable to an Award will lapse, in whole or in part prior to or upon consummation of such Corporate Transaction, and, to the extent the Administrator determines, terminate upon or immediately prior to the effectiveness of such Corporate Transaction; (ii) Awards will be Assumed by, or replaced with awards that have substantially equivalent terms by, the surviving corporation (or a parent or subsidiary of the surviving corporation); (iii) Participants will receive a payment in satisfaction of outstanding Awards of Restricted Stock Units or of other rights or benefits, in such amount and form as may be determined by the Administrator; (iv) outstanding Options and Stock Appreciation Rights be terminated or surrendered, in exchange for a payment by the Company, in cash or other property as determined by the Administrator, in an amount equal to the amount, if any, by which the then Fair Market Value of the Shares subject to the Participant’s unexercised Options and Stock Appreciation Rights exceeds the exercise price (and, for the avoidance of doubt, if the Administrator determines in good faith that as of the date of the occurrence of the Corporate Transaction the per share Fair Market Value of the Shares does not exceed the per share exercise price of a given Award, then such Award may be terminated by the Company without payment), and (v) after giving Participants an opportunity to exercise all of their outstanding Options and Stock Appreciation Rights, the Administrator may terminate any or all unexercised Options and Stock Appreciation Rights at such time as the Administrator deems appropriate. In taking any of the actions permitted under this Section 14(b), the Administrator will not be obligated to treat all Awards, all Awards held by a Participant, or all Awards of the same type, similarly. Such action(s) by the Administrator will take place as of the date of the Corporate Transaction or such other date as the Administrator may specify.

(c) Effect of Acceleration on Incentive Stock Options. Any Incentive Stock Option accelerated under this Section 14 in connection with a Corporate Transaction will remain exercisable as an Incentive Stock Option under the Code only to the extent the $100,000 limitation of Section 422(d) of the Code is not exceeded.

(d) Change in Control. An Award may be subject to additional acceleration of vesting and exercisability upon or after a Change in Control as may be provided in the Award Agreement for such Award, in any other written agreement between the Company or any Related Entity and the Participant or in any director compensation policy of the Company, but in the absence of such provision, no such acceleration will occur.

 

D-17


Table of Contents

15. Effective Date and Term of Plan; Stockholder Approval.

(a) This Plan became effective upon its adoption by the Board on [] (the “Effective Date”). The Plan will continue in effect for a period of 10 years from the Effective Date unless sooner terminated, subject to the approval of the Plan by the stockholders of the Company as described in Section 15(c) below.

(b) The expiration of the Plan will not have the effect of terminating any Awards outstanding on such date, except as otherwise provided in the applicable Award Agreement.

(c) The Plan will be subject to approval by the stockholders of the Company within 12 months after the date the Plan is adopted by the Board. Such stockholder approval will be obtained in the manner and to the degree required under Applicable Laws.

16. Amendment, Suspension or Termination of the Plan.

(a) The Board may at any time suspend or terminate the Plan, or amend the Plan in any respect, except that it may not, without the approval of the stockholders obtained within 12 months before or after the Board adopts a resolution authorizing any of the following actions, do any of the following:

(i) increase the total number of shares that may be issued under the Plan (except by adjustment pursuant to Section 13);

(ii) modify the provisions of Section 6 regarding eligibility for grants of Incentive Stock Options;

(iii) modify the provisions of Section 7(a) regarding the exercise price at which shares may be offered pursuant to Options (except by adjustment pursuant to Section 13); or

(iv) extend the expiration date of the Plan.

(b) Except as provided in Section 13 (including, without limitation, any stock dividend, stock split, extraordinary cash dividend, recapitalization, reorganization, merger, consolidation, split-up, spin-off, combination, or exchange of shares), the Company may not, without approval by the Company’s stockholders, (i) lower the exercise price of an Option or Stock Appreciation Right, (ii) cancel an Option or Stock Appreciation Right when the exercise price per Share exceeds the Fair Market Value of a Share in exchange for cash or another Award, or (iii) take any other action with respect to an Option or Stock Appreciation Right that would be treated as a repricing under the rules and regulations of the principal U.S. national securities exchange on which the Shares are listed.

(c) No Award may be granted during any suspension of the Plan or after termination of the Plan. No suspension or termination of the Plan will adversely affect any rights under Awards already granted to a Participant without his or her consent.

17. No Effect on Terms of Employment/Consulting Relationship. Neither the Plan nor any Award will confer upon any Participant any right with respect to the Participant’s Continuous Service, nor will either interfere in any way with the Participant’s right or the right of the Company or a Related Entity to terminate the Participant’s Continuous Service at any time, with or without Cause, and with or without notice. The ability of the Company or any Related Entity to terminate the employment of a Participant who is employed on an “at will” basis is in no way affected by its determination that the Participant’s Continuous Service has been terminated for Cause for the purposes of this Plan.

18. No Effect on Retirement and Other Benefit Plans. Except as specifically provided in a retirement or other benefit plan of the Company or a Related Entity, Awards will not be deemed compensation for purposes of

 

D-18


Table of Contents

computing benefits or contributions under any retirement plan of the Company or a Related Entity, and will not affect any benefits under any other benefit plan of any kind or any benefit plan subsequently instituted under which the availability or amount of benefits is related to level of compensation. The Plan is not a “Retirement Plan” or “Welfare Plan” under the Employee Retirement Income Security Act of 1974, as amended.

19. Information to Participants. The Company will provide to each Participant, during the period for which such Participant has one or more Awards outstanding, such information as required by Applicable Laws.

20. Electronic Delivery. The Administrator may decide to deliver any documents related to any Award granted under the Plan through an online or electronic system established and maintained by the Company or another third party designated by the Company or to request a Participant’s consent to participate in the Plan by electronic means. By accepting an Award, each Participant consents to receive such documents by electronic delivery and agrees to participate in the Plan through an online or electronic system established and maintained by the Company or another third party designated by the Company, and such consent will remain in effect throughout Participant’s Continuous Service with the Company and any Related Entity and thereafter until withdrawn in writing by Participant.

21. Data Privacy. The Administrator may decide to collect, use and transfer, in electronic or other form, personal data as described in this Plan or any Award for the exclusive purpose of implementing, administering and managing participation in the Plan. By accepting an Award, each Participant acknowledges that the Company holds certain personal information about Participant, including, but not limited to, name, home address and telephone number, date of birth, social security number or other identification number, salary, nationality, job title, details of all Awards awarded, cancelled, exercised, vested or unvested, for the purpose of implementing, administering and managing the Plan (the “Data”). Each Participant further acknowledges that Data may be transferred to any third parties assisting in the implementation, administration and management of the Plan and that these third parties may be located in jurisdictions that may have different data privacy laws and protections, and Participant authorizes such third parties to receive, possess, use, retain and transfer the Data, in electronic or other form, for the purposes of implementing, administering and managing the Plan, including any requisite transfer of such Data as may be required to a broker or other third party with whom the recipient or the Company may elect to deposit any Shares acquired upon any Award.

22. Application of Section 409A. This Plan and the Awards granted hereunder will be construed and administered such that the Awards either qualify for an exemption from the application of Section 409A or satisfy the requirements of Section 409A. If an Award is subject to Section 409A: (i) distributions will only be made in a manner and upon an event permitted under Section 409A, (ii) payments to be made upon a termination of employment will only be made upon a “separation from service” under Section 409A, (iii) payments to be made upon a Corporate Transaction will only be made upon an event that qualifies as a “change in control event” under Section 409A (without giving effect to any elective provisions permitted thereunder), and (iv) in no event will a Participant, directly or indirectly, designate the calendar year in which a distribution is made, except in accordance with Section 409A. Each payment in any series of installment payments under an Award will be treated as a separate payment for purposes of Section 409A. Any Award granted under this Plan that is subject to Section 409A and that is to be distributed to a “specified employee” (as defined in Section 409A) upon a separation from service will be administered so that any distribution with respect to such Award will be postponed for six months following the date of the Participant’s separation from service, if required by Section 409A. If a distribution is so delayed pursuant to Section 409A, the distribution will be paid within 30 days after the end of the six-month period or the Participant’s death, if earlier. Notwithstanding any provision of the Plan to the contrary, in the event that following the Effective Date the Administrator determines that any Award may be subject to Section 409A, the Administrator may adopt such amendments to the Plan and the applicable Award Agreement or adopt other policies and procedures, or take any other actions, that the Administrator determines are necessary or appropriate to (A) exempt the Award from Section 409A and/or preserve the intended tax treatment of the benefits provided with respect to the Award, or (B) comply with the requirements of Section 409A. Notwithstanding anything in the Plan or any Award Agreement to the contrary,

 

D-19


Table of Contents

each Participant will be solely responsible for the tax consequences of Awards, and in no event will the Company have any responsibility or liability if an Award does not meet any applicable requirements of Section 409A. Although the Company intends to administer the Plan to avoid taxation under Section 409A, the Company does not represent or warrant that the Plan or any Award is exempt from, or compliant with, Section 409A.

23. Clawback/Repayment. All Awards will be subject to reduction, cancellation, forfeiture or recoupment to the extent necessary to comply with (i) any applicable clawback, forfeiture or other similar policy adopted by the Board and as in effect from time to time; and (ii) applicable law. Further, to the extent that the Participant receives any amount in excess of the amount that the Participant should otherwise have received under the terms of the Award for any reason (including, without limitation, by reason of a financial restatement, mistake in calculations or other administrative error), the Participant may be required to repay any such excess amount to the Company.

24. Unfunded Obligation. Participants will have the status of general unsecured creditors of the Company. Any amounts payable to Participants pursuant to the Plan will be unfunded and unsecured obligations for all purposes, including, without limitation, Title I of the Employee Retirement Income Security Act of 1974, as amended. Neither the Company nor any Related Entity will be required to segregate any monies from its general funds, or to create any trusts, or establish any special accounts with respect to such obligations. The Company will retain at all times beneficial ownership of any investments, including trust investments, which the Company may make to fulfill its payment obligations hereunder. Any investments or the creation or maintenance of any trust or any Participant account will not create or constitute a trust or fiduciary relationship between the Administrator, the Company or any Related Entity and a Participant, or otherwise create any vested or beneficial interest in any Participant or the Participant’s creditors in any assets of the Company or a Related Entity. The Participants will have no claim against the Company or any Related Entity for any changes in the value of any assets that may be invested or reinvested by the Company with respect to the Plan.

25. Construction. Captions and titles contained herein are for convenience only and will not affect the meaning or interpretation of any provision of the Plan. Except when otherwise indicated by the context, the singular includes the plural and the plural includes the singular. Use of the term “or” is not intended to be exclusive, unless the context clearly requires otherwise.

 

D-20


Table of Contents

Annex E

BYLAWS

OF

FLYEXCLUSIVE, INC.

I. CORPORATE OFFICES

1.1 Registered Office

The registered office of flyExclusive, Inc. (the “Corporation”) is [251 Little Falls Drive, Wilmington, New Castle County, Delaware, 19808]. The name of the registered agent of the Corporation at such location is [Corporation Service Company].

1.2 Other Offices

The board of directors (the “Board”) may at any time establish other offices at any place or places where the Corporation is qualified to do business.

II. MEETINGS OF STOCKHOLDERS

2.1 Place of Meetings

Meetings of stockholders shall be held at any place, within or outside the State of Delaware, designated by the Board. The Board may, in its sole discretion, determine that a meeting shall not be held at any place, but may instead be held solely by means of remote communication as authorized by Section 211 of the Delaware General Corporation Law (the “DGCL”).

If authorized by the Board in its sole discretion, and subject to such guidelines and procedures as the Board may adopt, stockholders and proxyholders not physically present at a meeting of stockholders may, by means of remote communication, participate in a meeting of stockholders, be deemed present in person and vote at a meeting of stockholders whether such meeting is to be held at a designated place or solely by means of remote communication, provided that (a) the Corporation shall implement reasonable measures to verify that each person deemed present and permitted to vote at the meeting by means of remote communication is a stockholder or proxyholder, (b) the Corporation shall implement reasonable measures to provide such stockholders and proxyholders a reasonable opportunity to participate in the meeting and to vote on matters submitted to the stockholders, including an opportunity to read or hear the proceedings of the meeting substantially concurrently with such proceedings, and (c) if any stockholder or proxyholder votes or takes other action at the meeting by means of remote communication, a record of such vote or other action shall be maintained by the Corporation.

2.2 Annual Meeting

The annual meeting of stockholders shall be held each year on a date and at a time designated by the Board. In the absence of such designation, the annual meeting of stockholders shall be held on the third Monday in April in each year at 1:00 p.m. However, if such day falls on a legal holiday, then the meeting shall be held at the same time and place on the next succeeding full business day. At the meeting, directors shall be elected and any other proper business may be transacted.

2.3 Special Meeting

Special meetings of the stockholders may be called, at any time for any purpose or purposes, by the Board or by such person or persons as may be authorized by the certificate of incorporation ( the “Certificate of

 

E-1


Table of Contents

Incorporation”) or these bylaws (the “Bylaws”), or by such person or persons duly designated by the Board whose powers and authority, as expressly provided in a resolution of the Board, include the power to call such meetings, but such special meetings may not be called by any other person or persons.

2.4 Advance Notice Procedures for Business Brought before a Meeting.

(a) At an annual meeting of the stockholders, only such business shall be conducted as shall have been properly brought before the meeting. To be properly brought before an annual meeting, business must be (i) specified in a notice of meeting given by or at the direction of the Board, (ii) if not specified in a notice of meeting, otherwise brought before the meeting by the Board or the chairperson of the meeting, or (iii) otherwise properly brought before the meeting by a stockholder present in person who (A) (1) was a stockholder of the Corporation both at the time of giving the notice provided for in this Section 2.4 and at the time of the meeting, (2) is entitled to vote at the meeting and (3) has complied with this Section 2.4 or (B) properly made such proposal in accordance with Rule 14a-8 under the Securities Exchange Act of 1934, as amended and the rules and regulations thereunder (as so amended and inclusive of such rules and regulations, the “Exchange Act”), which proposal has been included in the proxy statement for the annual meeting. The foregoing clause (iii) shall be the exclusive means for a stockholder to propose business to be brought before an annual meeting of the stockholders. The only matters that may be brought before a special meeting are the matters specified in the Corporation’s notice of meeting given by or at the direction of the Person calling the meeting pursuant to the Certificate of Incorporation and Section 2.3 of these Bylaws.

(b) For purposes of this Section 2.4 and Section 2.5 of these Bylaws, as applicable, “present in person” shall mean that the stockholder proposing that the business be brought before the annual or special meeting of the Corporation, or, if the proposing stockholder is not an individual, a qualified representative of such proposing stockholder, appear at such annual meeting, and a “qualified representative” of such proposing stockholder shall be (i) any person who is authorized in writing by such stockholder to act for such stockholder as proxy at the meeting of stockholders and such person must produce such writing or electronic transmission, or a reliable reproduction of the writing or electronic transmission, at the meeting of stockholders or (ii) if such proposing stockholder is (A) a general or limited partnership, any general partner or Person who functions as a general partner of the general or limited partnership or who controls the general or limited partnership, (B) a corporation or a limited liability company, any officer or Person who functions as an officer of the corporation or limited liability company or any officer, director, general partner or Person who functions as an officer, director or general partner of any entity ultimately in control of the corporation or limited liability company or (C) a trust, any trustee of such trust. This Section 2.4 shall apply to any business that may be brought before an annual or special meeting of stockholders other than nominations for election to the Board at an annual meeting, which shall be governed by Section 2.5 of these Bylaws. Stockholders seeking to nominate persons for election to the Board must comply with Section 2.5 of these Bylaws, and this Section 2.4 shall not be applicable to nominations for election to the Board except as expressly provided in Section 2.5 of these Bylaws.

(c) Without qualification, for business to be properly brought before an annual meeting by a stockholder pursuant to Section 2.4(d)(iii), (i) the stockholder must provide Timely Notice (as defined below) thereof in writing and in proper form to the Secretary of the Corporation (the “Secretary”), (ii) the stockholder must provide any updates or supplements to such notice at the times and in the forms required by this Section 2.4 and (iii) the proposed business must constitute a proper matter for stockholder action. To be timely, a stockholder’s notice must be delivered to, or mailed and received at, the principal executive offices of the Corporation not less than ninety (90) days nor more than one hundred twenty (120) days prior to the one-year anniversary of the preceding year’s annual meeting (which, in the case of the first annual meeting of stockholders following the closing of the Corporation’s initial underwritten public offering of common stock, the preceding year’s annual meeting date shall be deemed to be June 5, 2021); provided, however, that if the date of the annual meeting is more than thirty (30) days before or more than sixty (60) days after such anniversary date, notice by the stockholder to be timely must be so delivered, or mailed and received, not later than the ninetieth (90th) day prior to such annual meeting or, if later, the tenth (10th) day following the day on which public disclosure of the date of such annual meeting

 

E-2


Table of Contents

was first made (such notice within such time periods, “Timely Notice”). In no event shall any adjournment or postponement of an annual meeting or the announcement thereof commence a new time period or extend a time period for the giving of Timely Notice as described above.

(d) To be in proper form for purposes of this Section 2.4, a stockholder’s notice to the Secretary shall set forth:

(i) As to each Proposing Person (as defined below), (A) the name and address of such Proposing Person (including, if applicable, the name and address that appear on the Corporation’s books and records); and (B) the number of shares of each class or series of stock of the Corporation that are, directly or indirectly, owned of record or beneficially owned (within the meaning of Rule 13d-3 under the Exchange Act) by such Proposing Person, except that such Proposing Person shall in all events be deemed to beneficially own any shares of any class or series of stock of the Corporation as to which such Proposing Person has a right to acquire beneficial ownership at any time in the future (the disclosures to be made pursuant to the foregoing clauses (A) and (B) are referred to as “Stockholder Information”);

(ii) As to each Proposing Person, (A) the full notional amount of any securities that, directly or indirectly, underlie any “derivative security” (as such term is defined in Rule 16a-1(c) under the Exchange Act) that constitutes a “call equivalent position” (as such term is defined in Rule 16a-1(b) under the Exchange Act) (“Synthetic Equity Position”) and that is, directly or indirectly, held or maintained by such Proposing Person with respect to any shares of any class or series of stock of the Corporation; provided that, for the purposes of the definition of “Synthetic Equity Position,” the term “derivative security” shall also include any security or instrument that would not otherwise constitute a “derivative security” as a result of any feature that would make any conversion, exercise or similar right or privilege of such security or instrument becoming determinable only at some future date or upon the happening of a future occurrence, in which case the determination of the amount of securities into which such security or instrument would be convertible or exercisable shall be made assuming that such security or instrument is immediately convertible or exercisable at the time of such determination; and, provided, further, that any Proposing Person satisfying the requirements of Rule 13d-1(b)(1) under the Exchange Act (other than a Proposing Person that so satisfies Rule 13d-1(b)(1) under the Exchange Act solely by reason of Rule 13d-1(b)(1)(ii)(E)) shall not be deemed to hold or maintain the notional amount of any securities that underlie a Synthetic Equity Position held by such Proposing Person as a hedge with respect to a bona fide derivatives trade or position of such Proposing Person arising in the ordinary course of such Proposing Person’s business as a derivatives dealer, (B) any rights to dividends on the shares of any class or series of stock of the Corporation owned beneficially by such Proposing Person that are separated or separable from the underlying shares of the Corporation, (C) any material pending or threatened legal proceeding in which such Proposing Person is a party or material participant involving the Corporation or any of its officers or directors, or any Affiliate of the Corporation, (D) any other material relationship between such Proposing Person, on the one hand, and the Corporation or any Affiliate of the Corporation, on the other hand, (E) any direct or indirect material interest in any material contract or agreement of such Proposing Person with the Corporation or any Affiliate of the Corporation (including, in any such case, any employment agreement, collective bargaining agreement or consulting agreement), (F) any other information relating to such Proposing Person that would be required to be disclosed in a proxy statement or other filing required to be made in connection with solicitations of proxies or consents by such Proposing Person in support of the business proposed to be brought before the meeting pursuant to Section 14(a) of the Exchange Act (the disclosures to be made pursuant to the foregoing clauses (A) through (F) are referred to as “Disclosable Interests”); provided, however, that Disclosable Interests shall not include any such disclosures with respect to the ordinary course business activities of any broker, dealer, commercial bank, trust company or other nominee who is a Proposing Person solely as a result of being the stockholder directed to prepare and submit the notice required by these Bylaws on behalf of a beneficial owner and (G) a representation whether any Proposing Person, intends or is part of a group which intends to deliver a proxy statement and/or form of proxy to holders of at least the percentage of the Corporation’s outstanding capital stock required to approve or adopt the proposal and/or otherwise to solicit proxies or votes from stockholders in support of such proposal; and

 

E-3


Table of Contents

(iii) As to each item of business that the stockholder proposes to bring before the annual meeting, (A) a brief description of the business desired to be brought before the annual meeting, the reasons for conducting such business at the annual meeting and any material interest in such business of each Proposing Person, (B) the text of the proposal or business (including the text of any resolutions proposed for consideration), (C) a reasonably detailed description of all agreements, arrangements and understandings (1) between or among any of the Proposing Persons or (2) between or among any Proposing Person and any other Person or entity (including their names) in connection with the proposal of such business by such stockholder and (D) any other information relating to such item of business that would be required to be disclosed in a proxy statement or other filing required to be made in connection with solicitations of proxies in support of the business proposed to be brought before the meeting pursuant to Section 14(a) of the Exchange Act; provided, however, that the disclosures required by this Section 2.4(d) shall not include any disclosures with respect to any broker, dealer, commercial bank, trust company or other nominee who is a Proposing Person solely as a result of being the stockholder directed to prepare and submit the notice required by these Bylaws on behalf of a beneficial owner.

(e) For purposes of this Section 2.4, the term “Proposing Person shall mean (i) the stockholder providing the notice of business proposed to be brought before an annual meeting, (ii) the beneficial owner or beneficial owners, if different, on whose behalf the notice of the business proposed to be brought before the annual meeting is made, (iii) any participant (as defined in paragraphs (a)(ii)-(vi) of Instruction 3 to Item 4 of Schedule 14A) with such stockholder in such solicitation or (iv) any associate (within the meaning of Rule 12b-2 under the Exchange Act for the purposes of these Bylaws) of such stockholder, beneficial owner or any other participant.

(f) A Proposing Person shall update and supplement its notice to the Corporation of its intent to propose business at an annual meeting, if necessary, so that the information provided or required to be provided in such notice pursuant to this Section 2.4 shall be true and correct as of the record date for notice of the meeting and as of the date that is ten (10) business days prior to the meeting or any adjournment or postponement thereof, and such update and supplement shall be delivered to, or mailed and received by, the Secretary at the principal executive offices of the Corporation not later than five (5) business days after the record date for notice of the meeting (in the case of the update and supplement required to be made as of such record date), and not later than eight (8) business days prior to the date for the meeting or, if practicable, any adjournment or postponement thereof (and, if not practicable, on the first practicable date prior to the date to which the meeting has been adjourned or postponed) (in the case of the update and supplement required to be made as of ten (10) business days prior to the meeting or any adjournment or postponement thereof). For the avoidance of doubt, the obligation to update and supplement as set forth in this paragraph or any other Section of these Bylaws shall not limit the Corporation’s rights with respect to any deficiencies in any notice provided by a stockholder, extend any applicable deadlines hereunder or enable or be deemed to permit a stockholder who has previously submitted notice hereunder to amend or update any proposal or to submit any new proposal, including by changing or adding matters, business or resolutions proposed to be brought before a meeting of the stockholders.

(g) Notwithstanding anything in these Bylaws to the contrary, no business shall be conducted at an annual meeting that is not properly brought before the meeting in accordance with this Section 2.4. The presiding officer of the meeting shall, if the facts warrant, determine that the business was not properly brought before the meeting in accordance with this Section 2.4, and if he or she should so determine, he or she shall so declare to the meeting and any such business not properly brought before the meeting shall not be transacted.

(h) In addition to the requirements of this Section 2.4 with respect to any business proposed to be brought before an annual meeting, each Proposing Person shall comply with all applicable requirements of the Exchange Act with respect to any such business. Nothing in this Section 2.4 shall be deemed to affect the rights of stockholders to request inclusion of proposals in the Corporation’s proxy statement pursuant to Rule 14a-8 under the Exchange Act.

 

E-4


Table of Contents

(i) For purposes of these Bylaws, “public disclosure” shall mean disclosure in a press release reported by a national news service or in a document publicly filed by the Corporation with the Securities and Exchange Commission pursuant to Sections 13, 14 or 15(d) of the Exchange Act.

2.5 Advance Notice Procedures for Nominations of Directors.

(a) Subject in all respects to the provisions of the Stockholders’ Agreement and Certificate of Incorporation, nominations of any person for election to the Board at an annual meeting or at a special meeting (but only if the election of directors is a matter specified in the notice of meeting given by or at the direction of the person calling such special meeting) may be made at such meeting only (i) by or at the direction of the Board, including by any committee or persons authorized to do so by the Board or these Bylaws, or (ii) by a stockholder present in person (as defined in Section 2.4) who (A) was a beneficial owner of shares of the Corporation both at the time of giving the notice provided for in this Section 2.5 and at the time of the meeting, (B) is entitled to vote at the meeting and (C) has complied with this Section 2.5 as to such notice and nomination. The foregoing clause (ii) shall be the exclusive means for a stockholder to make any nomination of a person or persons for election to the Board at any annual meeting of stockholders other than in accordance with the provisions of the Stockholders’ Agreement and the Certificate of Incorporation.

(b) Without qualification, for a stockholder to make any nomination of a person or persons for election to the Board at an annual meeting, the stockholder must (i) provide Timely Notice (as defined in Section 2.4(c) of these Bylaws) thereof in writing and in proper form to the Secretary, (ii) provide the information, agreements and questionnaires with respect to such stockholder and its candidate for nomination as required by this Section 2.5, and (iii) provide any updates or supplements to such notice at the times and in the forms required by this Section 2.5. In no event shall any adjournment or postponement of an annual meeting or the announcement thereof commence a new time period or extend a time period for the giving of a stockholder’s notice as described above.

(c) To be in proper form for purposes of this Section 2.5, a stockholder’s notice to the Secretary shall set forth:

(i) As to each Nominating Person (as defined below), the Stockholder Information (as defined in Section 2.4(d)(i) of these Bylaws) except that for purposes of this Section 2.5, the term “Nominating Person” shall be substituted for the term “Proposing Person” in all places it appears in Section 2.4(d)(i);

(ii) As to each Nominating Person, any Disclosable Interests (as defined in Section 2.4(d)(ii), except that for purposes of this Section 2.5 the term “Nominating Person” shall be substituted for the term “Proposing Person” in all places it appears in Section 2.4(d)(ii) and the disclosure with respect to the business to be brought before the meeting in Section 2.4(d)(iii) shall be made with respect to nomination of each person for election as a director at the meeting) and a representation whether any Nominating Person intends or is part of a group which intends to deliver a proxy statement and/or form of proxy to holders of at least the percentage of the Corporation’s outstanding capital stock required to elect the nominee and/or otherwise to solicit proxies or votes from stockholders in support of such nomination; and

(iii) As to each candidate whom a Nominating Person proposes to nominate for election as a director, (A) all information with respect to such candidate for nomination that would be required to be set forth in a stockholder’s notice pursuant to this Section 2.5 if such candidate for nomination were a Nominating Person, (B) all information relating to such candidate for nomination that is required to be disclosed in a proxy statement or other filings required to be made in connection with solicitations of proxies for election of directors in a contested election pursuant to Section 14(a) under the Exchange Act (including such candidate’s written consent to being named in the Corporation’s proxy statement as a nominee and to serving as a director if elected), (C) a description of any direct or indirect material interest in any material contract or agreement between or among any Nominating Person, on the one hand, and each candidate for nomination or his or her respective associates or any other participants in such solicitation, on the other

 

E-5


Table of Contents

hand, including, without limitation, all information that would be required to be disclosed pursuant to Item 404 under Regulation S-K if such Nominating Person were the “registrant” for purposes of such rule and the candidate for nomination were a director or executive officer of such registrant, and (D) a completed and signed questionnaire, representation and agreement as provided in Section 2.5(h).

(d) For purposes of this Section 2.5, the term “Nominating Person shall mean (i) the stockholder providing the notice of the nomination proposed to be made at the meeting, (ii) the beneficial owner or beneficial owners, if different, on whose behalf the notice of the nomination proposed to be made at the meeting is made, (iii) any other participant (as defined in paragraphs (a)(ii)-(vi) of Instruction 3 to Item 4 of Schedule 14A) in such solicitation and (iv) any associate (within the meaning of Rule 12b-2 under the Exchange Act for the purposes of these Bylaws) of such stockholder or beneficial owner or any other participant in such solicitation.

(e) A stockholder providing notice of any nomination proposed to be made at a meeting shall further update and supplement such notice, if necessary, so that the information provided or required to be provided in such notice pursuant to this Section 2.5 shall be true and correct as of the record date for notice of the meeting and as of the date that is ten (10) business days prior to the meeting or any adjournment or postponement thereof, and such update and supplement shall be delivered to, or mailed and received by, the Secretary at the principal executive offices of the Corporation not later than five (5) business days after the record date for notice of the meeting (in the case of the update and supplement required to be made as of such record date), and not later than eight (8) business days prior to the date for the meeting or, if practicable, any adjournment or postponement thereof (and, if not practicable, on the first practicable date prior to the date to which the meeting has been adjourned or postponed) (in the case of the update and supplement required to be made as of ten (10) business days prior to the meeting or any adjournment or postponement thereof). For the avoidance of doubt, the obligation to update and supplement as set forth in this paragraph or any other Section of these Bylaws shall not limit the Corporation’s rights with respect to any deficiencies in any notice provided by a stockholder, extend any applicable deadlines hereunder or enable or be deemed to permit a stockholder who has previously submitted notice hereunder to amend or update any nomination or to submit any new nomination.

(f) Notwithstanding anything in Section 2.5(b) to the contrary, in the event that the number of directors to be elected to the Board at the annual meeting is increased effective after the time period for which nominations would otherwise be due under Section 2.5(b) and there is no public announcement by the Corporation naming the nominees for the additional directorships at least one hundred (100) days prior to the first anniversary of the preceding year’s annual meeting, a stockholder’s notice required by this Section 2.5 shall also be considered timely, but only with respect to nominees for the additional directorships, if it shall be delivered to the Secretary at the principal executive offices of the Corporation not later than the close of business on the tenth (10th) day following the day on which such public announcement is first made by the Corporation.

(g) Only such business shall be conducted at a special meeting of stockholders as shall have been brought before the meeting pursuant to the Corporation’s notice of meeting. Nominations of persons for election to the Board may be made at a special meeting of stockholders at which directors are to be elected pursuant to the Corporation’s notice of meeting (i) by or at the direction of the Board or (ii) provided that the Board has determined that directors shall be elected at such meeting, by any stockholder of the Corporation who is a stockholder of record at the time the notice provided for in this Section 2.5 is delivered to the Secretary, who is entitled to vote at the meeting and upon such election and who complies with the notice procedures set forth in this Section 2.5. In the event the Corporation calls a special meeting of stockholders for the purpose of electing one or more directors to the Board, any such stockholder entitled to vote in such election of directors may nominate a person or persons (as the case may be) for election to such position(s) as specified in the Corporation’s notice of meeting, if the stockholder’s notice required by Section 2.5(b) shall be delivered to the Secretary at the principal executive offices of the Corporation not earlier than the close of business on the one hundred twentieth (120th) day prior to such special meeting and not later than the close of business on the later of the ninetieth (90th) day prior to such special meeting or the tenth (10th) day following the day on which the Corporation first makes a public announcement of the date of the special meeting at which directors are to be

 

E-6


Table of Contents

elected. In no event shall the public announcement of an adjournment or postponement of a special meeting commence a new time period (or extend any time period) for the giving of a stockholder’s notice as described above.

(h) To be eligible to be a candidate for election as a director of the Corporation at an annual meeting, a candidate must be nominated in the manner prescribed in this Section 2.5 (or otherwise in accordance with the Stockholders’ Agreement or Certificate of Incorporation, as applicable) and the candidate for nomination, whether nominated by the Board or by a stockholder of record, must have previously delivered (in the case of a nomination by a stockholder pursuant to Section 2.5(a)(b), in accordance with the time period prescribed in this Section 2.5 for delivery of the stockholder notice of nomination), to the Secretary at the principal executive offices of the Corporation, (i) a completed written questionnaire (in the form provided by the Corporation) with respect to the background, qualifications, stock ownership and independence of such candidate for nomination, and such additional information with respect to such proposed nominee as would be required to be provided by the Corporation pursuant to Schedule 14A if such proposed nominee were a participant in the solicitation of proxies by the Corporation in connection with such annual or special meeting and (ii) a written representation and agreement (in the form provided by the Corporation) that such candidate for nomination (A) is not, and will not become a party to, any agreement, arrangement or understanding with any Person or entity other than the Corporation with respect to any direct or indirect compensation or reimbursement for service as a director of the Corporation that has not been disclosed therein and (B) if elected as a director of the Corporation, will comply with all applicable corporate governance, conflict of interest, confidentiality, stock ownership and trading and other policies and guidelines of the Corporation applicable to all directors and in effect during such person’s term in office as a director (and, if requested by any candidate for nomination, the Secretary shall provide to such candidate for nomination all such policies and guidelines then in effect).

(i) The Board may also require any proposed candidate for nomination as a Director to furnish such other information as may reasonably be requested by the Board in writing prior to the meeting of stockholders at which such candidate’s nomination is to be acted upon in order for the Board to determine the eligibility of such candidate for nomination to be an independent director of the Corporation in accordance with the Corporation’s corporate governance guidelines.

(j) In addition to the requirements of this Section 2.5 with respect to any nomination proposed to be made at a meeting, each Nominating Person shall comply with all applicable requirements of the Exchange Act with respect to any such nominations.

(k) No candidate shall be eligible for nomination as a director of the Corporation unless such candidate for nomination and the Nominating Person seeking to place such candidate’s name in nomination has complied with this Section 2.5, as applicable. The presiding officer at the meeting shall, if the facts warrant, determine that a nomination was not properly made in accordance with this Section 2.5, and if he or she should so determine, he or she shall so declare such determination to the meeting, the defective nomination shall be disregarded and any ballots cast for the candidate in question (but in the case of any form of ballot listing other qualified nominees, only the ballots cast for the nominee in question) shall be void and of no force or effect.

(l) Notwithstanding anything in these Bylaws to the contrary, no candidate for nomination shall be eligible to be seated as a director of the Corporation unless nominated and elected in accordance with this Section 2.5.

(m) Notwithstanding anything to the contrary contained in these Bylaws, for as long as any party to the Stockholders’ Agreement has a right to designate or nominate a Director, the procedure for any such nomination shall be governed by the Stockholders’ Agreement and such party shall not be subject to the notice procedures set forth in these Bylaws for the nomination of any person to serve as a Director at any annual meeting or special meeting of stockholders.

 

E-7


Table of Contents

2.6 Notice of Stockholders’ Meetings

(a) Except to the extent otherwise required by law, all notices of meetings with stockholders shall be in writing and shall be sent or otherwise given in accordance with Section 2.6 of these Bylaws not less than ten (10) nor more than sixty (60) days before the date of the meeting to each stockholder entitled to vote at such meeting. The notice shall specify the place, if any, date, and hour of the meeting, the means of remote communication, if any, by which stockholders and proxyholders may be deemed to be present in person and vote at such meeting, and, in the case of a special meeting, the purpose or purposes for which the meeting is called.

(b) Without limiting the manner by which notice otherwise may be given effectively to stockholders, any notice to stockholders given by the Corporation shall also be effective if given by a form of electronic transmission consented to by the stockholder to whom the notice is given. Any such consent shall be revocable by the stockholder by written notice to the Corporation. Any such consent shall be deemed revoked if (i) the Corporation is unable to deliver by electronic transmission two (2) consecutive notices given by the Corporation in accordance with such consent, and (ii) such inability becomes known to the secretary or an assistant secretary of the Corporation or to the transfer agent, or other person responsible for the giving of notice; provided, however, that the inadvertent failure to recognize such revocation shall not invalidate any meeting or other action.

(c) Without limiting the manner by which notice otherwise may be given effectively to stockholders, any notice to stockholders given by the Corporation shall be effective if given by a single written notice to stockholders who share an address if consented to by the stockholders at that address to whom such notice is given. Any such consent shall be revocable by the stockholder by written notice to the Corporation. Any stockholder who fails to object in writing to the Corporation, within sixty (60) days of having been given written notice by the Corporation of its intention to send the single notice permitted under this subsection 2.6(c), shall be deemed to have consented to receiving such single written notice.

(d) Sections 2.6(b) and (c) shall not apply to any notice given to stockholders under Sections 164 (notice of sale of shares of stockholder who failed to pay an installment or call on stock not fully paid), 296 (notice of disputed claims relating to insolvent corporations), 311 (notice of meeting of stockholders to revoke dissolution of corporation), 312 (notice of meeting of stockholders of corporation whose certificate of incorporation has been renewed or revived) and 324 (notice when stock has been attached as required for sale upon execution process) of the DGCL.

2.7 Manner of Giving Notice; Affidavit of Notice

(a) Written notice of any meeting of stockholders, if mailed, is given when deposited in the United States mail, postage prepaid, directed to the stockholder at his, her or its address as it appears on the records of the Corporation. An affidavit of the secretary or an assistant secretary or of the transfer agent or other agent of the Corporation that the notice has been given shall, in the absence of fraud, be prima facie evidence of the facts stated therein.

(b) Notice given pursuant to this Section 2.7(b) shall be deemed given: (i) if by facsimile telecommunication, when directed to a number at which the stockholder has consented to receive notice; (ii) if by electronic mail, when directed to an electronic mail address at which the stockholder has consented to receive notice; (iii) if by a posting on an electronic network together with separate notice to the stockholder of such specific posting, upon the later of such posting and the giving of such separate notice; and (iv) if by any other form of electronic transmission, when directed to the stockholder. An affidavit of the secretary, an assistant secretary or the transfer agent or other agent of the Corporation that the notice has been given by a form of electronic transmission shall, in the absence of fraud, be prima facie evidence of the facts stated therein.

 

E-8


Table of Contents

2.8 Quorum

The holders of a majority of the stock issued and outstanding and entitled to vote thereat, present in person or represented by proxy, shall constitute a quorum at all meetings of the stockholders for the transaction of business except as otherwise provided by statute or by the Certificate of Incorporation. If, however, such quorum is not present or represented at any meeting of the stockholders, then the stockholders entitled to vote thereat, present in person or represented by proxy, shall have power to adjourn the meeting from time to time, without notice other than announcement at the meeting, until a quorum is present or represented. At such adjourned meeting at which a quorum is present or represented, any business may be transacted that might have been transacted at the meeting as originally noticed.

2.9 Adjourned Meeting; Notice

When a meeting is adjourned to another time or place, unless these Bylaws otherwise require, notice need not be given of the adjourned meeting if the time and place thereof, and the means of remote communication, if any, by which stockholders and proxyholders may be deemed to be present in person and vote at such meeting, are announced at the meeting at which the adjournment is taken. At the adjourned meeting the Corporation may transact any business that might have been transacted at the original meeting. If the adjournment is for more than thirty (30) days, or if after the adjournment a new record date is fixed for the adjourned meeting, a notice of the adjourned meeting shall be given to each stockholder of record entitled to vote at the meeting.

2.10 Conduct of Business

The date and time of the opening and the closing of the polls for each matter upon which the stockholders will vote at a meeting shall be announced at the meeting by the person presiding over the meeting. The Board may adopt by resolution such rules and regulations for the conduct of the meeting of stockholders as it shall deem appropriate. Except to the extent inconsistent with such rules and regulations as adopted by the Board, the chairperson of any meeting of stockholders shall have the right and authority to convene and (for any or no reason) to recess and/or adjourn the meeting, to prescribe such rules, regulations and procedures and to do all such acts as, in the judgment of such chairperson, are appropriate for the proper conduct of the meeting. Such rules, regulations or procedures, whether adopted by the Board or prescribed by the chairperson of the meeting, may include, without limitation, the following: (i) the establishment of an agenda or order of business for the meeting; (ii) rules and procedures for maintaining order at the meeting and the safety of those present; (iii) limitations on attendance at or participation in the meeting to stockholders entitled to vote at the meeting, their duly authorized and constituted proxies or such other persons as the chairperson of the meeting shall determine; (iv) restrictions on entry to the meeting after the time fixed for the commencement thereof; and (v) limitations on the time allotted to questions or comments by participants. The presiding person at any meeting of stockholders, in addition to making any other determinations that may be appropriate to the conduct of the meeting (including, without limitation, determinations with respect to the administration and/or interpretation of any of the rules, regulations or procedures of the meeting, whether adopted by the Board or prescribed by the person presiding over the meeting), shall, if the facts warrant, determine and declare to the meeting that a matter of business was not properly brought before the meeting and if such presiding person should so determine, such presiding person shall so declare to the meeting and any such matter or business not properly brought before the meeting shall not be transacted or considered. Unless and to the extent determined by the Board or the chairperson of the meeting, meetings of stockholders shall not be required to be held in accordance with the rules of parliamentary procedure.

2.11 Voting

(a) The stockholders entitled to vote at any meeting of stockholders shall be determined in accordance with the provisions of Section 2.11 of these Bylaws, subject to the provisions of Sections 217 and 218 of the DGCL (relating to voting rights of fiduciaries, pledgors and joint owners of stock and to voting trusts and other voting agreements).

 

E-9


Table of Contents

(b) Except as otherwise provided in the Certificate of Incorporation, each stockholder shall be entitled to one vote for each share of capital stock held by such stockholder.

2.12 Record Date for Stockholder Meetings and Other Purposes

(a) In order that the Corporation may determine the stockholders entitled to notice of or to vote at any meeting of stockholders or any adjournment thereof, the Board may fix a record date, which record date shall not precede the date upon which the resolution fixing the record date is adopted by the Board, and which record date shall not be more than sixty (60) days nor less than ten (10) days before the date of such meeting. If the Board so fixes a date, such date shall also be the record date for determining the stockholders entitled to vote at such meeting unless the Board determines, at the time it fixes such record date, that a later date on or before the date of the meeting shall be the date for making such determination. If no record date is fixed by the Board, the record date for determining stockholders entitled to notice of or to vote at a meeting of stockholders shall be the close of business on the next day preceding the day on which notice is first given, or, if notice is waived, at the close of business on the day next preceding the day on which the meeting is held. A determination of stockholders of record entitled to notice of or to vote at a meeting of stockholders shall apply to any adjournment of the meeting; provided, however, that the Board may fix a new record date for the adjourned meeting; and in such case shall also fix as the record date for stockholders entitled to notice of such adjourned meeting the same or an earlier date as that fixed for determination of stockholders entitled to vote in accordance herewith at the adjourned meeting.

(b) In order that the Corporation may determine the stockholders entitled to receive payment of any dividend or other distribution or allotment or any rights or the stockholders entitled to exercise any rights in respect of any change, conversion or exchange of capital stock, or for the purposes of any other lawful action, the Board may fix a record date, which record date shall not precede the date upon which the resolution fixing the record date is adopted, and which record date shall be not more than sixty (60) days prior to such action. If no record date is fixed, the record date for determining stockholders for any such purpose shall be at the close of business on the day on which the Board adopts the resolution relating thereto.

2.13 Proxies

Each stockholder entitled to vote at a meeting of stockholders may authorize another Person or Persons to act for such stockholder by proxy authorized by an instrument in writing or by a transmission permitted by law filed in accordance with the procedure established for the meeting, but, no such proxy shall be voted or acted upon after three (3) years from its date, unless the proxy provides for a longer period. The revocability of a proxy that states on its face that it is irrevocable shall be governed by the provisions of Section 212 of the DGCL. A proxy may be in the form of an electronic transmission which sets forth or is submitted with information from which it can be determined that the electronic transmission was authorized by the stockholder.

2.14 List of Stockholders Entitled to Vote

The Corporation shall prepare, at least ten (10) days before every meeting of stockholders, a complete list of the stockholders entitled to vote at the meeting (provided, however, that if the record date for determining the stockholders entitled to vote is less than ten (10) days before the date of the meeting, the list shall reflect the stockholders entitled to vote as of the tenth day before the meeting date), arranged in alphabetical order, and showing the address of each stockholder and the number of shares registered in the name of each stockholder. The Corporation shall not be required to include electronic mail addresses or other electronic contact information on such list. Such list shall be open to the examination of any stockholder, for any purpose germane to the meeting for a period of at least ten (10) days prior to the meeting: (i) on a reasonably accessible electronic network, provided that the information required to gain access to such list is provided with the notice of the meeting, or (ii) during ordinary business hours, at the Corporation’s principal executive office. In the event that the Corporation determines to make the list available on an electronic network, the Corporation may take

 

E-10


Table of Contents

reasonable steps to ensure that such information is available only to stockholders of the Corporation (the “Stockholders”). If the meeting is to be held at a place, then the list shall be produced and kept at the time and place of the meeting during the whole time thereof, and may be inspected by any stockholder who is present. If the meeting is to be held solely by means of remote communication, then the list shall also be open to the examination of any stockholder during the whole time of the meeting on a reasonably accessible electronic network, and the information required to access such list shall be provided with the notice of the meeting. Such list shall presumptively determine the identity of the stockholders entitled to vote at the meeting and the number of shares held by each of them. Except as otherwise provided by law, the stock ledger shall be the only evidence as to who are the stockholders entitled to examine the list of stockholders required by this Section 2.14 or to vote in person or by proxy at any meeting of stockholders.

2.15 Inspectors of Election

(a) Before any meeting of stockholders, the Corporation shall appoint an inspector or inspectors of election to act at the meeting or its adjournment and make a written report thereof. The Corporation may designate one or more Persons as alternate inspectors to replace any inspector who fails to act. If any Person appointed as inspector or any alternate fails to appear or fails or refuses to act, then the chairperson of the meeting shall appoint a Person to fill that vacancy.

(b) Such inspectors shall:

(i) determine the number of shares outstanding and the voting power of each, the number of shares represented at the meeting and the validity of any proxies and ballots;

(ii) count all votes or ballots;

(iii) count and tabulate all votes;

(iv) determine and retain for a reasonable period a record of the disposition of any challenges made to any determination by the inspector(s); and

(v) certify its or their determination of the number of shares represented at the meeting and its or their count of all votes and ballots.

(c) Each inspector, before entering upon the discharge of the duties of inspector, shall take and sign an oath faithfully to execute the duties of inspection with strict impartiality and according to the best of such inspector’s ability. Any report or certificate made by the inspectors of election is prima facie evidence of the facts stated therein. The inspectors of election may appoint such Persons to assist them in performing their duties as they determine.

2.16 Delivery to the Corporation

Whenever this Article II requires one or more persons (including a record or beneficial owner of stock) to deliver a document or information to the Corporation or any officer, employee or agent thereof (including any notice, request, questionnaire, revocation, representation or other document or agreement), such document or information shall be in writing exclusively (and not in an electronic transmission) and shall be delivered exclusively by hand (including, without limitation, overnight courier service) or by certified or registered mail, return receipt requested, and the Corporation shall not be required to accept delivery of any document not in such written form or so delivered. For the avoidance of doubt, the Corporation expressly opts out of Section 116 of the DGCL with respect to the delivery of information and documents to the Corporation required by this Article II.

 

E-11


Table of Contents

2.17 Waiver of Notice

Whenever notice is required to be given under any provision of the DGCL or of the Certificate of Incorporation or these Bylaws, a written waiver thereof, signed by the person entitled to notice, or a waiver by electronic transmission by the person entitled to notice, whether before or after the time stated therein, shall be deemed equivalent to notice. Attendance of a person at a meeting shall constitute a waiver of notice of such meeting, except when the person attends a meeting for the express purpose of objecting, at the beginning of the meeting, to the transaction of any business because the meeting is not lawfully called or convened. Neither the business to be transacted at, nor the purpose of, any regular or special meeting of the stockholders need be specified in any written waiver or any waiver by electronic transmission of notice unless so required by the Certificate of Incorporation or these Bylaws.

2.18 Stockholder Action by Written Consent Without a Meeting

(a) Unless otherwise provided in the certificate of incorporation, any action required by the General Corporation Law of Delaware to be taken at any annual or special meeting of stockholders of a corporation, or any action that may be taken at any annual or special meeting of such stockholders, may be taken without a meeting, without prior notice, and without a vote if a consent in writing, setting forth the action so taken, is signed by the holders of outstanding stock having not less than the minimum number of votes that would be necessary to authorize or take such action at a meeting at which all shares entitled to vote thereon were present and voted.

(b) A telegram, cablegram or other electronic transmission consenting to an action to be taken and transmitted by a stockholder, proxyholder or other person or persons authorized to act for a stockholder or proxyholder, shall be deemed to be written, signed and dated for the purposes of this Section 2.18, provided that any such telegram, cablegram or other electronic transmission sets forth or is delivered with information from which the Corporation can determine (a) that the telegram, cablegram or other electronic transmission was transmitted by the stockholder, proxyholder or other authorized person or persons, and (b) the date on which such stockholder, proxyholder or other authorized person or persons transmitted such telegram, cablegram or electronic transmission. The date on which such telegram, cablegram or electronic transmission is transmitted shall be deemed to be the date on which such consent was signed. No consent given by telegram, cablegram or other electronic transmission shall be deemed to have been delivered until such consent is reproduced in paper form and until such paper form shall have been delivered to the Corporation by delivery to its registered office in this State, its principal place of business or an officer or agent of the Corporation having custody of the book in which proceedings of meetings of stockholders are recorded. Delivery made to the Corporation’s registered office shall be made by hand or by certified or registered mail, return receipt requested. Notwithstanding the foregoing limitations on delivery, consents given by telegram, cablegram or other electronic transmission may be otherwise delivered to the principal place of business of the Corporation or to an officer or agent of the Corporation having custody of the book in which proceedings of meetings of stockholders are recorded, to the extent and in the manner provided by resolution of the Board of the Corporation. Any copy, facsimile or other reliable reproduction of a consent in writing may be substituted or used in lieu of the original writing for any and all purposes for which the original writing could be used, provided that such copy, facsimile or other reproduction shall be a complete reproduction of the entire original writing.

(c) Prompt notice of the taking of the corporate action without a meeting by written consent shall be given to those stockholders who have not consented in writing. If the action that is consented to is such as would have required the filing of a certificate under any section of the DGCL if such action had been voted on by stockholders at a meeting thereof, then the certificate filed under such section shall state, in lieu of any statement required by such section concerning any vote of stockholders, that written notice and written consent have been given as provided in Section 228 of the DGCL.

 

E-12


Table of Contents

2.19 Record Date for Stockholder Notice; Voting; Giving Consents

(a) In order that the Corporation may determine the stockholders entitled to notice of or to vote at any meeting of stockholders or any adjournment thereof, or entitled to express consent to corporate action in writing without a meeting, or entitled to receive payment of any dividend or other distribution or allotment of any rights, or entitled to exercise any rights in respect of any change, conversion or exchange of stock or for the purpose of any other lawful action, the Board may fix, in advance, a record date that shall not be more than sixty (60) nor less than ten (10) days before the date of such meeting, nor more than sixty (60) days prior to any other action.

(b) If the Board does not so fix a record date:

(i) the record date for determining stockholders entitled to notice of or to vote at a meeting of stockholders shall be at the close of business on the day next preceding the day on which notice is given, or, if notice is waived, at the close of business on the day next preceding the day on which the meeting is held;

(ii) the record date for determining stockholders entitled to express consent to corporate action in writing without a meeting, when no prior action by the Board is necessary, shall be the day on which the first written consent is expressed; and

(iii) the record date for determining stockholders for any other purpose shall be at the close of business on the day on which the Board adopts the resolution relating thereto.

(c) A determination of stockholders of record entitled to notice of or to vote at a meeting of stockholders shall apply to any adjournment of the meeting; provided, however, that the Board may fix a new record date for the adjourned meeting.

2.20 List of Stockholders Entitled to Vote

The officer who has charge of the stock ledger of the Corporation shall prepare and make, at least ten (10) days before every meeting of stockholders, a complete list of the stockholders entitled to vote at the meeting, arranged in alphabetical order, and showing the address of each stockholder and the number of shares registered in the name of each stockholder. The Corporation shall not be required to include electronic mail addresses or other electronic contact information on such list. Such list shall be open to the examination of any stockholder for any purpose germane to the meeting for a period of at least ten (10) days prior to the meeting: (a) on a reasonably accessible electronic network, provided that the information required to gain access to such list is provided with the notice of the meeting, or (b) during ordinary business hours, at the principal place of business of the Corporation. In the event that the Corporation determines to make the list available on an electronic network, the Corporation may take reasonable steps to ensure that such information is available only to Stockholders. If the meeting is to be held at a place, then the list shall be produced and kept at the time and place of the meeting during the whole time thereof, and may be examined by any stockholder who is present. If the meeting is to be held solely by means of remote communication, then the list shall also be open to the examination of any stockholder during the whole time of the meeting on a reasonably accessible electronic network, and the information required to access such list shall be provided with the notice of the meeting.

2.21 Stockholder Proposals

Any stockholder wishing to bring any other business before a meeting of stockholders, including, but not limited to, the nomination of persons for election as directors, must provide notice to the Corporation not more than ninety (90) and not less than fifty (50) days before the meeting in writing by registered mail, return receipt requested, of the business to be presented by the stockholders at the stockholders’ meeting. Any such notice shall set forth the following as to each matter the stockholder proposes to bring before the meeting: (a) a brief description of the business desired to be brought before the meeting and the reasons for conducting such business

 

E-13


Table of Contents

at the meeting and, if such business includes a proposal to amend the Bylaws of the Corporation, the language of the proposed amendment; (b) the name and address, as they appear on the Corporation’s books, of the stockholder proposing such business; (c) the class and number of shares of the Corporation that are beneficially owned by such stockholder; (d) a representation that the stockholder is a holder of record of stock of the Corporation entitled to vote at such meeting and intends to appear in person or by proxy at the meeting to propose such business; and (e) any material interest of the stockholder in such business. Notwithstanding the foregoing provisions of this Section 2.21, a stockholder shall also comply with all applicable requirements of all applicable laws, rules and regulations, including, but not limited to, the Securities Act of 1933, as amended (the “Securities Act”), and the rules and regulations promulgated thereunder, with respect to the matters set forth in this Section 2.21. In the absence of such notice to the Corporation meeting the above requirements, a stockholder shall not be entitled to present any business at any meeting of stockholders.

III. DIRECTORS

3.1 Powers

Subject to the provisions of the DGCL and any limitations in the Certificate of Incorporation or these Bylaws relating to action required to be approved by the stockholders or by the outstanding shares, the business and affairs of the Corporation shall be managed and all corporate powers shall be exercised by or under the direction of the Board.

3.2 Number of Directors

(a) The number of directors constituting the Board shall be not more than nine (9) but not less than [seven (7)], and may be fixed or changed, within this minimum and maximum, by the stockholders or the Board. The number of directors constituting the initial Board shall be fixed at [seven] ([7]). At least two-thirds (2/3) of the members of Board shall be comprised of individuals who are citizens of the United States, as defined in Title 49, United States Code, Section 40102, and consistent with administrative interpretations thereof issued by the Department of Transportation or its predecessor or successors, or as the same may be from time to time amended (each a “U.S. Citizen”); except that if the Board has one member or two members, such members shall be U.S. Citizens. Subject to the Certificate of Incorporation, the number of directors shall be fixed exclusively by resolution of the Board.

(b) No reduction of the authorized number of directors shall have the effect of removing any director before that director’s term of office expires.

3.3 Election, Qualification and Term of Office of Directors

(a) Except as provided in Sections 3.4 and 3.18 of these Bylaws, directors shall be elected at each annual meeting of stockholders to hold office until the next annual meeting. Directors need not be stockholders unless so required by the Certificate of Incorporation or these Bylaws, wherein other qualifications for directors may be prescribed. Each director, including a director elected to fill a vacancy, shall hold office until his or her successor is elected and qualified or until his or her earlier resignation or removal. Each director shall be a natural person.

(b) Elections of directors need not be by written ballot.

3.4 Resignation and Vacancies

(a) Any director may resign at any time upon notice given in writing or electronic transmission to the Corporation. When one or more directors so resigns and the resignation is effective at a future date, a majority of the directors then in office, including those who have so resigned, shall have the power to fill such vacancy or

 

E-14


Table of Contents

vacancies, the vote thereon to take effect when such resignation or resignations shall become effective, and each director so chosen shall hold office as provided in this Section 3.4 in the filling of other vacancies.

(b) Unless otherwise provided in the Certificate of Incorporation or these Bylaws:

(i) vacancies and newly created directorships resulting from any increase in the authorized number of directors elected by all of the stockholders having the right to vote as a single class may be filled by a majority of the directors then in office, although less than a quorum, or by a sole remaining director; and

(ii) whenever the holders of any class or classes of stock or series thereof are entitled to elect one or more directors by the provisions of the Certificate of Incorporation, vacancies and newly created directorships of such class or classes or series may be filled by a majority of the directors elected by such class or classes or series thereof then in office, or by a sole remaining director so elected.

(c) If at any time, by reason of death or resignation or other cause, the Corporation should have no directors in office, then any officer or any stockholder or an executor, administrator, trustee or guardian of a stockholder, or other fiduciary entrusted with like responsibility for the person or estate of a stockholder, may call a special meeting of stockholders in accordance with the provisions of the Certificate of Incorporation or these Bylaws, or may apply to the Court of Chancery for a decree summarily ordering an election as provided in Section 211 of the DGCL.

(d) If, at the time of filling any vacancy or any newly created directorship, the directors then in office constitute less than a majority of the whole Board (as constituted immediately prior to any such increase), then the Court of Chancery may, upon application of any stockholder or stockholders holding at least ten percent (10%)of the total number of the shares at the time outstanding having the right to vote for such directors, summarily order an election to be held to fill any such vacancies or newly created directorships, or to replace the directors chosen by the directors then in office as aforesaid, which election shall be governed by the provisions of Section 211 of the DGCL as far as applicable.

3.5 Place of Meetings; Meetings by Telephone

(a) The Board of the Corporation may hold meetings, both regular and special, either within or outside the State of Delaware.

(b) Unless otherwise restricted by the Certificate of Incorporation or these Bylaws, members of the Board, or any committee designated by the Board, may participate in a meeting of the Board, or any committee, by means of conference telephone or other communications equipment by means of which all persons participating in the meeting can hear each other, and such participation in a meeting shall constitute presence in person at the meeting.

3.6 First Meetings

The first meeting of each newly elected Board shall be held at such time and place as shall be fixed by the vote of the stockholders at the annual meeting and no notice of such meeting shall be necessary to the newly elected directors in order legally to constitute the meeting, provided a quorum shall be present. In the event of the failure of the stockholders to fix the time or place of such first meeting of the newly elected Board, or in the event such meeting is not held at the time and place so fixed by the stockholders, the meeting may be held at such time and place as shall be specified in a notice given as hereinafter provided for special meetings of the Board, or as shall be specified in a written waiver signed by all of the directors.

3.7 Regular Meetings

Regular meetings of the Board may be held without notice at such time and at such place as shall from time to time be determined by the Board.

 

E-15


Table of Contents

3.8 Special Meetings; Notice

(a) Special meetings of the Board for any purpose or purposes may be called at any time by the chairman of the Board, the president, any vice president, the secretary or any director.

(b) Notice of the time and place of special meetings shall be delivered either personally or by mail, telex, facsimile, telephone or electronic transmission to each director, addressed to each director at such director’s address and/or phone number and/or electronic transmission address as it is shown on the records of the Corporation. If the notice is mailed, it shall be deposited in the United States mail at least four (4) days before the time of the holding of the meeting. If the notice is delivered personally or by telex, facsimile, telephone or electronic transmission, it shall be delivered by telephone or transmitted at least forty-eight (48) hours before the time of the holding of the meeting. Any oral notice given personally or by telephone may be communicated either to the director or to a person at the office of the director who the person giving the notice has reason to believe will promptly communicate it to the director. The notice need not specify the purpose or the place of the meeting, if the meeting is to be held at the principal executive office of the Corporation. Notice may be delivered by any person entitled to call a special meeting or by an agent of such person.

3.9 Quorum

At all meetings of the Board, a majority of the authorized number of directors shall constitute a quorum for the transaction of business and the act of a majority of the directors present at any meeting at which there is a quorum shall be the act of the Board, except as otherwise specifically provided by statute or by the Certificate of Incorporation and except that directors who are U.S. Citizens must comprise at least two-thirds (2/3) of the directors deemed present for purposes of determining a quorum, and a quorum shall not exist if directors who are not U.S. Citizens constitute more than one-third (1/3) of the directors present and entitled to vote on the particular action.

3.10 Waiver Of Notice

Whenever notice is required to be given under any provision of the DGCL or of the Certificate of Incorporation or these Bylaws, a written waiver thereof, signed by the person entitled to notice, or a waiver by electronic transmission by the person entitled to notice, whether before or after the time stated therein, shall be deemed equivalent to notice. Attendance of a person at a meeting shall constitute a waiver of notice of such meeting, except when the person attends a meeting for the express purpose of objecting, at the beginning of the meeting, to the transaction of any business because the meeting is not lawfully called or convened. Neither the business to be transacted at, nor the purpose of, any regular or special meeting of the directors, or meeting of a committee of directors, need be specified in any written waiver of notice unless so required by the Certificate of Incorporation or these Bylaws.

3.11 Adjourned Meeting; Notice

If a quorum is not present at any meeting of the Board, then the directors present thereat may adjourn the meeting from time to time, without notice other than announcement at the meeting, until a quorum is present.

3.12 Board Action by Written Consent Without a Meeting

Unless otherwise restricted by the Certificate of Incorporation or these Bylaws, any action required or permitted to be taken at any meeting of the Board, or of any committee thereof, may be taken without a meeting if all members of the Board or committee, as the case may be, consent thereto in writing or by electronic transmission and the writing or writings or electronic transmission or transmissions are filed with the minutes of proceedings of the Board or committee. Such filing shall be in paper form if the minutes are maintained in paper form and shall be in electronic form if the minutes are maintained in electronic form.

 

E-16


Table of Contents

3.13 Fees and Compensation of Directors

Unless otherwise restricted by the Certificate of Incorporation or these Bylaws, the Board shall have the authority to fix the compensation of directors.

3.14 Approval of Loans to Officers

Subject to compliance with applicable law, including without limitation any federal or state securities laws, the Corporation may lend money to, or guarantee any obligation of, or otherwise assist any officer or other employee of the Corporation or of its subsidiary, including any officer or employee who is a director of the Corporation or its subsidiary, whenever, in the judgment of the directors, such loan, guaranty or assistance may reasonably be expected to benefit the Corporation. The loan, guaranty or other assistance may be with or without interest and may be unsecured, or secured in such manner as the Board shall approve, including, without limitation, a pledge of shares of stock of the Corporation. Nothing contained in this Section 3.14 shall be deemed to deny, limit or restrict the powers of guaranty or warranty of the Corporation at common law or under any statute.

3.15 Removal of Directors

(a) Unless otherwise restricted by statute, by the Certificate of Incorporation or by these Bylaws, any director or the entire Board may be removed, with or without cause, by the holders of a majority of the shares then entitled to vote at an election of directors; provided, that, whenever the holders of any class or classes of stock, or series thereof, are entitled to elect one or more directors by the provisions of the Certificate of Incorporation, removal of any directors elected by such class or classes of stock, or series thereof, shall be by the holders of a majority of the shares of such class or classes of stock, or series of stock, then entitled to vote at an election of directors.

(b) No reduction of the authorized number of directors shall have the effect of removing any director prior to the expiration of such director’s term of office.

3.16 Chairman of the Board of Directors

The Corporation may also have, at the discretion of the Board, a chairman of the Board. The chairman of the Board shall, if such a person is elected, preside at the meetings of the Board and exercise and perform such other powers and duties as may from time to time be assigned to him or her by the Board, or as may be prescribed by these Bylaws.

3.17 Classified Board of Directors

The Board shall be divided into three (3) classes, Class I, Class II, and Class III, which shall be as nearly equal in number as possible. The term of office of each director in Class I shall expire at the first annual meeting of Stockholders following the effectiveness of this Section 3.17. The term of office of each director in Class II shall expire at the second annual meeting of the Stockholders following the effectiveness of this Section 3.17. The term of office of each director in Class III shall expire at the third annual meeting of Stockholders following the effectiveness of this Section 3.17. Each director shall serve until the election and qualification of a successor or until such director’s earlier resignation, death or removal from office. Upon the expiration of the term of office for each class of directors, the directors of such class shall be elected for a term of three (3) years, to serve until the election and qualification of their successors or until their earlier resignation, death or removal from office.

3.18 Nominating Procedures

Nominations for election of directors shall be governed by this Section 3.17. Nominations for the election of directors may only be made by the Board, by the nominating committee of the Board (or, if none, any other

 

E-17


Table of Contents

committee serving a similar function) or by any stockholder entitled to vote generally in elections of directors where the stockholder complies with the requirements of this Section 3.17. Any stockholder of record entitled to vote generally in elections of directors may nominate one or more persons for election as directors at a meeting of stockholders only if written notice of such stockholder’s intent to make such nomination or nominations has been given, either by personal delivery or by United States certified mail, postage prepaid, to the Secretary (a) with respect to an election to be held at an annual meeting of stockholders, not more than ninety (90) days nor less than fifty (50) days in advance of such meeting, and (b) with respect to an election to be held at a special meeting of stockholders called for the purpose of the election of directors, not later than the close of business on the tenth (10th) business day following the date on which notice of such meeting is first given to stockholders. Each such notice of a stockholder’s intent to nominate a director or directors at an annual or special meeting shall set forth the following: (i) the name and address, as they appear on the Corporation’s books, of the stockholder who intends to make the nomination and the name and residence address of the person or persons to be nominated; (ii) the class and number of shares of the Corporation which are beneficially owned by the stockholder; (iii) a representation that the stockholder is a holder of record of stock of the Corporation entitled to vote at such meeting and intends to appear in person or by proxy at the meeting to nominate the person or persons specified in the notice; (iv) a description of all arrangements or understandings between the stockholder and each nominee and any other person or persons (naming such person or persons) pursuant to which the nomination or nominations are to be made by the stockholder; (v) such other information regarding each nominee proposed by such stockholder as would be required to be disclosed in solicitations of proxies for election of directors, or as would otherwise be required, in each case pursuant to Regulation 14A under the Exchange Act including any information that would be required to be included in a proxy statement filed pursuant to Regulation 14A had the nominee been nominated by the Board; and (vi) the written consent of each nominee to be named in a proxy statement and to serve as director of the Corporation if so elected. No person shall be eligible to serve as a director of the Corporation unless nominated in accordance with the procedures set forth in this Section 3.17. If the chairman of the stockholders’ meeting shall determine that a nomination was not made in accordance with the procedures described by these Bylaws, he shall so declare to the meeting, and the defective nomination shall be disregarded. Notwithstanding the foregoing provisions of this Section, a stockholder shall also comply with all applicable requirements of the Exchange Act and the rules and regulations promulgated thereunder with respect to the matters set forth in this Section.

3.19 Lead Independent Director.

The independent directors on the Board shall annually designate one independent director to serve as the lead independent director of the Board (the “Lead Independent Director”) for a term of one year. The Lead Independent Director shall have and may exercise such powers as may, from time to time, be assigned to him or her by the Board or by the other independent directors in matters upon which only independent directors may act. The Lead Independent Director shall be “independent” pursuant to applicable Stock Exchange Rules and shall not be an officer or employee of the Corporation. Notwithstanding the foregoing, the Board shall not be required to designate a Lead Independent Director if the chairperson of the Board is “independent” pursuant to applicable Stock Exchange Rules and shall not be an officer or employee of the Corporation.

IV. COMMITTEES

4.1 Committees of Directors

The Board may, by resolution passed by a majority of the whole Board, designate one or more committees, with each committee to consist of one or more of the directors of the Corporation. At least two-thirds of the members of each committee shall be comprised of individuals who are U.S. Citizens, except that if a committee has one member or two members, such members shall be U.S. Citizens. The Board may designate one or more directors as alternate members of any committee, who may replace any absent or disqualified member at any meeting of the committee. In the absence or disqualification of a member of a committee, the member or members thereof present at any meeting and not disqualified from voting, whether or not he or they constitute a

 

E-18


Table of Contents

quorum, may unanimously appoint another member of the Board to act at the meeting in the place of any such absent or disqualified member. Any such committee, to the extent provided in the resolution of the Board or in the bylaws of the Corporation, shall have and may exercise all the powers and authority of the Board in the management of the business and affairs of the Corporation, and may authorize the seal of the Corporation to be affixed to all papers that may require it; but no such committee shall have the power or authority to (i) approve or adopt, or recommend to the stockholders, any action or matter expressly required by the DGCL to be submitted to stockholders for approval, or (ii) adopt, amend or repeal any bylaws of the Corporation.

4.2 Committee Minutes

Each committee shall keep regular minutes of its meetings and report the same to the Board when required.

4.3 Meetings and Action of Committees

Meetings and actions of committees shall be governed by, and be held and taken in accordance with, the provisions of Article III of these Bylaws, Section 3.5 (place of meetings and meetings by telephone), Section 3.7 (regular meetings), Section 3.8 (special meetings and notice), Section 3.9 (quorum), Section 3.10 (waiver of notice), Section 3.11 (adjourned meeting and notice), and Section 3.12 (Board action by written consent without a meeting), with such changes in the context of those Bylaws as are necessary to substitute the committee and its members for the Board and its members; provided, however, that the time of regular meetings of committees may also be called by resolution of the Board and that notice of special meetings of committees shall also be given to all alternate members, who shall have the right to attend all meetings of the committee. The Board may adopt rules for the government of any committee not inconsistent with the provisions of these Bylaws.

V. OFFICERS

5.1 Officers

The officers of the Corporation shall be a chief executive officer, a president, one or more vice presidents, a secretary and a treasurer. The Corporation may also have, at the discretion of the Board, a chairman of the Board, one or more assistant vice presidents, assistant secretaries, assistant treasurers and any such other officers as may be appointed in accordance with the provisions of Section 5.3 of these Bylaws. Any number of offices may be held by the same person.

5.2 Election of Officers

The officers of the Corporation, except such officers as may be appointed in accordance with the provisions of Sections 5.3 of these Bylaws, shall be chosen by the Board, subject to the rights, if any, of an officer under any contract of employment.

5.3 Subordinate Officers

The Board may appoint, or empower the president to appoint, such other officers and agents as the business of the Corporation may require, each of whom shall hold office for such period, have such authority and perform such duties as are provided in these Bylaws or as the Board may from time to time determine.

5.4 Removal and Resignation of Officers

(a) Subject to the rights, if any, of an officer under any contract of employment, any officer may be removed, either with or without cause, by an affirmative vote of the majority of the Board at any regular or special meeting of the Board or by any officer upon whom such power of removal may be conferred by the Board.

 

E-19


Table of Contents

(b) Any officer may resign at any time by giving written notice to the Corporation. Any resignation shall take effect at the date of the receipt of that notice or at any later time specified in that notice; and, unless otherwise specified in that notice, the acceptance of the resignation shall not be necessary to make it effective. Any resignation is without prejudice to the rights, if any, of the Corporation under any contract to which the officer is a party.

5.5 Vacancies in Offices

Any vacancy occurring in any office of the Corporation shall be filled by the Board.

5.6 Chairman of the Board

The chairman of the Board, if such an officer be elected, shall, if present, preside at meetings of the Board and exercise and perform such other powers and duties as may from time to time be assigned to him by the Board or as may be prescribed by these Bylaws. If there is no chief executive officer, then the chairman of the Board shall also be the chief executive officer of the Corporation and shall have the powers and duties prescribed in Section 5.7 of these Bylaws. The chairman of the Board shall be chosen by the Board.

5.7 Chief Executive Officer

Subject to such supervisory powers, if any, as may be given by the Board to the chairman of the Board, the chief executive officer of the Corporation shall, subject to the control of the Board, have general supervision, direction and control of the business and the officers of the Corporation. The chief executive officer shall preside at all meetings of the stockholders and, in the absence or nonexistence of a chairman of the Board, at all meetings of the Board at which he or she is present. The chief executive officer shall have the general powers and duties of management usually vested in the office of chief executive officer of a corporation and shall have such other powers and duties as may be prescribed by the Board or these Bylaws.

5.8 President

Subject to such supervisory powers, if any, as may be given by the Board to the chairman of the Board or the chief executive officer, if there be such officers, the president shall, subject to the control of the Board, have general supervision, direction and control of the business and the officers of the Corporation. In the absence or nonexistence of the chief executive officer, he or she shall preside at all meetings of the stockholders and, in the absence or nonexistence of a chairman of the Board and chief executive officer, at all meetings of the Board at which he or she is present. He or she shall have the general powers and duties of management usually vested in the office of president of a corporation and shall have such other powers and duties as may be prescribed by the Board or these Bylaws. The Board may provide in their discretion that the offices of president and chief executive officer may be held by the same person.

5.9 Vice Presidents

In the absence or disability of the chief executive officer and president, the vice presidents, if any, in order of their rank as fixed by the Board or, if not ranked, a vice president designated by the Board, shall perform all the duties of the president and when so acting shall have all the powers of, and be subject to all the restrictions upon, the president. The vice presidents shall have such other powers and perform such other duties as from time to time may be prescribed for them by the Board, these Bylaws, the president or the chairman of the Board.

5.10 Secretary

(a) The Secretary or an agent of the Corporation shall keep or cause to be kept, at the principal executive office of the Corporation or such other place as the Board may direct, a book of minutes of all meetings and

 

E-20


Table of Contents

actions of directors, committees of directors and stockholders. The minutes shall show the time and place of each meeting, whether regular or special (and, if special, how authorized and the notice given), the names of those present at directors’ meetings or committee meetings, the number of shares present or represented at stockholders’ meetings and the proceedings thereof.

(b) The Secretary shall keep, or cause to be kept, at the principal executive office of the Corporation or at the office of the Corporation’s transfer agent or registrar, as determined by resolution of the Board, a share register, or a duplicate share register, showing the names of all stockholders and their addresses, the number and classes of shares held by each, the number and date of certificates evidencing such shares, and the number and date of cancellation of every certificate surrendered for cancellation.

(c) The Secretary shall give, or cause to be given, notice of all meetings of the stockholders and of the Board required to be given by law or by these Bylaws. The Secretary shall keep the seal of the Corporation, if one be adopted, in safe custody and shall have such other powers and perform such other duties as may be prescribed by the Board or by these Bylaws.

5.11 Treasurer

(a) The treasurer shall keep and maintain, or cause to be kept and maintained, adequate and correct books and records of accounts of the properties and business transactions of the Corporation, including accounts of its assets, liabilities, receipts, disbursements, gains, losses, capital, retained earnings and shares. The books of account shall at all reasonable times be open to inspection by any director.

(b) The treasurer shall deposit all money and other valuables in the name and to the credit of the Corporation with such depositaries as may be designated by the Board. The treasurer shall disburse the funds of the Corporation as may be ordered by the Board, shall render to the president and directors, whenever they request it, an account of all of his or her transactions as treasurer and of the financial condition of the Corporation, and shall have such other powers and perform such other duties as may be prescribed by the Board or these Bylaws.

5.12 Assistant Secretary

The assistant secretary, or, if there is more than one, the assistant secretaries in the order determined by the stockholders or Board (or if there be no such determination, then in the order of their election) shall, in the absence of the Secretary or in the event of his or her inability or refusal to act, perform the duties and exercise the powers of the Secretary and shall perform such other duties and have such other powers as the Board or the stockholders may from time to time prescribe.

5.13 Representation of Shares of Other Corporations

The chairman of the Board, the chief executive officer, the president, any vice president, the treasurer, the secretary or assistant secretary of this Corporation, or any other person authorized by the Board or the chief executive officer, president or a vice president, is authorized to vote, represent, and exercise on behalf of this Corporation all rights incident to any and all shares of any other corporation or corporations standing in the name of this Corporation. The authority granted herein may be exercised either by such person directly or by any other person authorized to do so by proxy or power of attorney duly executed by such person having the authority.

5.14 Authority and Duties of Officers

In addition to the foregoing authority and duties, all officers of the Corporation shall respectively have such authority and perform such duties in the management of the business of the Corporation as may be designated from time to time by the Board or the stockholders.

 

E-21


Table of Contents

5.15 Compensation

The compensation of the officers of the Corporation for their services as such shall be fixed from time to time by or at the direction of the Board. An officer of the Corporation shall not be prevented from receiving compensation by reason of the fact that he or she is also a director of the Corporation.

5.16 Limitations on Non-Citizens as Managing Officers.

Notwithstanding anything to the contrary in these Bylaws, the chief executive officer and the president (if applicable) and at least two-thirds (2/3) of the officers of the Corporation shall each be a U.S. Citizen.

VI. INDEMNITY

6.1 Indemnification of Directors and Officers

The Corporation shall, to the maximum extent and in the manner permitted by the DGCL, indemnify each of its directors and officers against expenses (including attorneys’ fees), judgments, fines, settlements, and other amounts actually and reasonably incurred in connection with any proceeding, arising by reason of the fact that such person is or was an agent of the Corporation. For purposes of this Section 6.1, a director or officer of the Corporation includes any person (i) who is or was a director or officer of the Corporation, (ii) who is or was serving at the request of the Corporation as a director, officer, manager, member, partner, trustee or other agent of another corporation, limited liability company, partnership, joint venture, trust or other enterprise, or (iii) who was a director or officer of a corporation that was a predecessor corporation of the Corporation or of another enterprise at the request of such predecessor corporation. Such indemnification shall be a contract right and shall include the right to receive payment of any expenses incurred by the indemnitee in connection with any proceeding in advance of its final disposition, consistent with the provisions of applicable law as then in effect. The right of indemnification provided in this Section 6.1 shall not be exclusive of any other rights to which those seeking indemnification may otherwise be entitled, and the provisions of this Section 6.1 shall inure to the benefit of the heirs and legal representatives of any person entitled to indemnity under this Section 6.1 and shall be applicable to proceedings commenced or continuing after the adoption of this Section 6.1, whether arising from acts or omissions occurring before or after such adoption. In furtherance, but not in limitation of the foregoing provisions, the following procedures, presumptions and remedies shall apply with respect to advancement of expenses and the right to indemnification under this Section 6.1:

(a) Advancement of Expenses. All reasonable expenses incurred by or on behalf of the indemnitee in connection with any proceeding shall be advanced to the indemnitee by the Corporation within twenty (20) days after the receipt by the Corporation of a statement or statements from the indemnitee requesting such advance or advances from time to time, whether prior to or after final disposition of such proceeding, unless, prior to the expiration of such twenty-day period, the Board shall unanimously (except for the vote, if applicable, of the indemnitee) determine that the indemnitee has no reasonable likelihood of being entitled to indemnification pursuant to this Section 6.1. Such statement or statements shall reasonably evidence the expenses incurred by the indemnitee and, if required by law at the time of such advance, shall include or be accompanied by an undertaking by or on behalf of the indemnitee to repay the amounts advanced if it should ultimately be determined that the indemnitee is not entitled to be indemnified against such expenses pursuant to this Section 6.1.

(b) Procedure for Determination of Entitlement to Indemnification.

(i) To obtain indemnification under this Section 6.1, an indemnitee shall submit to the Secretary a written request, including such documentation and information as is reasonably available to the indemnitee and reasonably necessary to determine whether and to what extent the indemnitee is entitled to indemnification (the “Supporting Documentation”). The determination of the indemnitee’s entitlement to indemnification shall be

 

E-22


Table of Contents

made not later than sixty (60) days after receipt by the Corporation of the written request for indemnification together with the Supporting Documentation. The Secretary shall, promptly upon receipt of such a request for indemnification, advise the Board in writing that the indemnitee has requested indemnification, whereupon the Corporation shall provide such indemnification, including without limitation advancement of expenses, so long as the indemnitee is legally entitled thereto in accordance with applicable law.

(ii) The indemnitee’s entitlement to indemnification under this Section 6.1 shall be determined in one of the following ways: (A) by a majority vote of the Disinterested Directors (as hereinafter defined), even though less than a quorum of the Board; (B) by a committee of such Disinterested Directors, even though less than a quorum of the Board; (C) by a written opinion of Independent Counsel (as hereinafter defined) if (x) a Change of Control (as hereinafter defined) shall have occurred and the indemnitee so requests or (y) a quorum of the Board consisting of Disinterested Directors is not obtainable or, even if obtainable, a majority of such Disinterested Directors so directs; (D) by the Stockholders (but only if a majority of the Disinterested Directors, if they constitute a quorum of the Board, presents the issue of entitlement to indemnification to the stockholders for their determination); or (E) as provided in paragraph (c) below.

(iii) In the event the determination of entitlement to indemnification is to be made by Independent Counsel pursuant to paragraph (b)(ii) above, a majority of the Disinterested Directors shall select the Independent Counsel, but only an Independent Counsel to which the indemnitee does not reasonably object; provided, however, that if a Change of Control shall have occurred, the indemnitee shall select such Independent Counsel, but only an Independent Counsel to which the Board does not reasonably object.

(iv) The only basis upon which a finding that indemnification may not be made is that such indemnification is prohibited by law.

(c) Presumptions and Effect of Certain Proceedings. Except as otherwise expressly provided in this Section 6.1, if a Change of Control shall have occurred, the indemnitee shall be presumed to be entitled to indemnification under this Section 6.1 upon submission of a request for Indemnification together with the Supporting Documentation in accordance with paragraph (b)(i), and thereafter the Corporation shall have the burden of proof to overcome that presumption in reaching a contrary determination. In any event, if the person or persons empowered under paragraph (b)(ii) above to determine entitlement to indemnification shall not have been appointed or shall not have made a determination within sixty (60) days after receipt by the Corporation of the request therefor together with the Supporting Documentation, the indemnitee shall be deemed to be entitled to indemnification and the indemnitee shall be entitled to such indemnification unless (A) the indemnitee misrepresented or failed to disclose a material fact in making the request for indemnification or in the Supporting Documentation or (B) such indemnification is prohibited by law. The termination of any proceeding described in this Section 6.1, or of any claim, issue or matter therein, by judgment, order, settlement or conviction, or upon a plea of nolo contendere or its equivalent, shall not, of itself, adversely affect the right of the indemnitee to indemnification or create a presumption that the indemnitee did not act in good faith and in a manner that the indemnitee reasonably believed to be in or not opposed to the best interests of the Corporation or, with respect to any criminal proceeding, that the indemnitee had reasonable cause to believe that the indemnitee’s conduct was unlawful.

(d) Remedies of Indemnitee.

(i) In the event that a determination is made pursuant to paragraph (b)(ii) that the indemnitee is not entitled to indemnification under this Section 6.1: (A) the indemnitee shall be entitled to seek an adjudication of his or her entitlement to such indemnification either, at the indemnitee’s sole option, in (x) an appropriate court of the State of Delaware or any other court of competent jurisdiction, or (y) an arbitration to be conducted by a single arbitrator pursuant to the rules of the American Arbitration Association; (B) any such judicial proceeding or arbitration shall be de novo and the indemnitee shall not be prejudiced by reason of such adverse determination; and (C) in any such judicial proceeding or arbitration the Corporation shall have the burden of proving that the indemnitee is not entitled to indemnification under this Section 6.1.

 

E-23


Table of Contents

(ii) If a determination shall have been made or is deemed to have been made, pursuant to paragraph (b)(ii) or (iii), that the indemnitee is entitled to indemnification, the Corporation shall be obligated to pay the amounts constituting such indemnification within five (5) days after such determination has been made or is deemed to have been made and shall be conclusively bound by such determination unless (A) the indemnitee misrepresented or failed to disclose a material fact in making the request for indemnification or in the Supporting Documentation, or (B) such indemnification is prohibited by law. In the event that: (X) advancement of expenses is not timely made pursuant to paragraph (a); or (Y) payment of indemnification is not made within five (5) days after a determination of entitlement to indemnification has been made or deemed to have been made pursuant to paragraph (b)(ii) or (iii), the indemnitee shall be entitled to seek judicial enforcement of the Corporation’s obligation to pay to the indemnitee such advancement of expenses or indemnification. Notwithstanding the foregoing, the Corporation may bring an action, in an appropriate court in the State of Delaware or any other court of competent jurisdiction, contesting the right of the indemnitee to receive indemnification hereunder due to the occurrence of an event described in subclause (A) or (B) of this clause (ii) (a “Disqualifying Event”); provided, however, that in any such action the Corporation shall have the burden of proving the occurrence of such Disqualifying Event.

(iii) The Corporation shall be precluded from asserting in any judicial proceedings or arbitration commenced pursuant to this paragraph (d) that the procedures and presumptions of this Section 6.1 are not valid, binding and enforceable and shall stipulate in any such court or before any such arbitrator that the Corporation is bound by all the provisions of this Section 6.1.

(iv) In the event that the indemnitee, pursuant to this paragraph (d), seeks a judicial adjudication of or an award in arbitration to enforce his or her rights under, or to recover damages for breach of, this Section 6.1, the indemnitee shall be entitled to recover from the Corporation, and shall be indemnified by the Corporation against, any expenses actually and reasonably incurred by the indemnitee if the indemnitee prevails in such judicial adjudication or arbitration. If it shall be determined in such judicial adjudication or arbitration that the indemnitee is entitled to receive part but not all of the indemnification or advancement of expenses sought, the expenses incurred by the indemnitee in connection with such judicial adjudication shall be prorated accordingly.

(e) Definitions. For purposes of this Section 6.1:

(i) “Change in Control” means a change in control of the Corporation of a nature that would be required to be reported in response to Item 6(e) of Schedule 14A of Regulation 14A promulgated under the Exchange Act, whether or not the Corporation is then subject to such reporting requirement; provided that, without limitation, such a change in control shall be deemed to have occurred if (A) any “person” (as such term is used in Sections 13(d) and 14(d) of the Act) is or becomes the “beneficial owner” (as defined in Rule l3d-3 under the Act), directly or indirectly, of securities of the Corporation representing twenty-five percent (25%) or more of the combined voting power of the Corporation’s then outstanding securities without the prior approval of at least a majority of the members of the Board in office immediately prior to such acquisition; (B) the Corporation is a party to a merger, consolidation, sale of assets or other reorganization, or a proxy contest, as a consequence of which members of the Board in office immediately prior to such transaction or event constitute less than a majority of the Board thereafter; or (C) during any period of two (2) consecutive years, individuals who at the beginning of such period constituted the Board (including for this purpose any new director whose election or nomination for election by the Corporation’s stockholders was approved by a vote of at least a majority of the directors then still in office who were directors at the beginning of such period) cease for any reason to constitute at least a majority of the Board;

(ii) “Disinterested Director” means a director of the Corporation who is not a party to the proceeding in respect of which indemnification is sought by the indemnitee; and

(iii) “Independent Counsel” means a law firm or a member of a law firm that neither presently is, nor in the past five (5) years has been, retained to represent: (A) the Corporation or the indemnitee in any matter

 

E-24


Table of Contents

material to either such party or (B) any other party to the proceeding giving rise to a claim for indemnification under this Section 6.1. Notwithstanding the foregoing, the term “Independent Counsel” shall not include any person who, under the applicable standards of professional conduct then prevailing under such persons, relevant jurisdiction of practice, would have a conflict of interest in representing either the Corporation or the indemnitee in an action to determine the indemnitee’s rights under this Section 6.1.

(f) Invalidity; Severability; Interpretation. If any provision or provisions of this Section 6.1 shall be held to be invalid, illegal or unenforceable for any reason whatsoever: (i) the validity, legality and enforceability of the remaining provisions of this Section 6.1 (including, without limitation, all portions of any paragraph of this Section 6.1 containing any such provision held to be invalid, illegal or unenforceable, that are not themselves invalid, illegal or unenforceable) shall not in any way be affected or impaired thereby; and (ii) to the fullest extent possible, the provisions of this Section 6.1 (including, without limitation, all portions of any paragraph of this Section 6.1 containing any such provision held to be invalid, illegal or unenforceable, that are not themselves invalid; illegal or unenforceable) shall be construed so as to give effect to the intent manifested by the provision held invalid, illegal or unenforceable. Reference herein to laws, regulations or agencies shall be deemed to include all amendments thereof, substitutions therefor and successors thereto.

6.2 Indemnification of Others

The Corporation shall have the power, to the extent and in the manner permitted by the DGCL, to indemnify each of its officers, employees and agents (other than directors) against expenses (including attorneys’ fees), judgments, fines, settlements, and other amounts actually and reasonably incurred in connection with any proceeding, arising by reason of the fact that such person is or was an agent of the Corporation. For purposes of this Section 6.2, an officer, employee or agent of the Corporation (other than a director) includes any person (a) who is or was an employee or agent of the Corporation, (b) who is or was serving at the request of the Corporation as a director, officer, manager, member, partner, trustee, employee or other agent of another corporation, limited liability company, partnership, joint venture, trust or other enterprise, or (c) who was an employee or agent of a corporation that was a predecessor corporation of the Corporation or of another enterprise at the request of such predecessor corporation.

6.3 Insurance

The Corporation may purchase and maintain insurance on behalf of any person who is or was a director, officer, manager, member, partner, trustee, employee or other agent of the Corporation, or is or was serving at the request of the Corporation as a director, officer, employee or agent of another corporation, limited liability company, partnership, joint venture, trust or other enterprise against any liability asserted against him and incurred by him in any such capacity, or arising out of his or her status as such, whether or not the Corporation would have the power to indemnify him against such liability under the provisions of the DGCL.

VII. RECORDS AND REPORTS

7.1 Maintenance and Inspection of Records

(a) The Corporation shall, either at its principal executive office or at such place or places as designated by the Board, keep a record of its stockholders listing their names and addresses and the number and class of shares held by each stockholder, a copy of these Bylaws as amended to date, accounting books and other records.

(b) Any stockholder of record, in person or by attorney or other agent, shall, upon written demand under oath stating the purpose thereof, have the right during the usual hours for business to inspect for any proper purpose the Corporation’s stock ledger, a list of its stockholders and its other books and records and to make copies or extracts therefrom. A proper purpose shall mean a purpose reasonably related to such person’s interest as a stockholder. In every instance where an attorney or other agent is the person who seeks the right to

 

E-25


Table of Contents

inspection, the demand under oath shall be accompanied by a power of attorney or such other writing that authorizes the attorney or other agent to so act on behalf of the stockholder. The demand under oath shall be directed to the Corporation at its registered office in Delaware or at its principal place of business.

(c) Any records maintained by a corporation in the regular course of its business, including its stock ledger, books of account and minute books, may be kept on, or by means of, or be in the form of, any information storage device or method, provided that the records so kept can be converted into clearly legible paper form within a reasonable time. Any corporation shall so convert any records so kept upon the request of any person entitled to inspect such records pursuant to any provision of the Certificate of Incorporation, these Bylaws or the DGCL. When records are kept in such manner, a clearly legible paper from or by means of the information storage device or method shall be admissible in evidence, and accepted for all other purposes, to the same extent as an original paper record of the same information would have been, provided the paper form accurately portrays the record.

7.2 Inspection by Directors

Any director shall have the right to examine the Corporation’s stock ledger, a list of its stockholders and its other books and records for a purpose reasonably related to his or her position as a director. The Court of Chancery is hereby vested with the exclusive jurisdiction to determine whether a director is entitled to the inspection sought. The court may summarily order the Corporation to permit the director to inspect any and all books and records, the stock ledger and the stock list and to make copies or extracts therefrom. The burden of proof shall be upon the Corporation to establish that the inspection such director seeks is for an improper purpose. The court may, in its discretion, prescribe any limitations or conditions with reference to the inspection, or award such other and further relief as the court may deem just and proper.

7.3 Annual Statement to Stockholders

The Board shall present at each annual meeting, and at any special meeting of the stockholders when called for by vote of the stockholders, a full and clear statement of the business and condition of the Corporation.

VIII. GENERAL MATTERS

8.1 Checks

From time to time, the Board shall determine by resolution which person or persons may sign or endorse all checks, drafts, other orders for payment of money, notes or other evidences of indebtedness that are issued in the name of or payable to the Corporation, and only the persons so authorized shall sign or endorse those instruments.

8.2 Execution of Corporate Contracts and Instruments

The Board, except as otherwise provided in these Bylaws, may authorize any officer or officers, or agent or agents, to enter into any contract or execute any instrument in the name of and on behalf of the Corporation; such authority may be general or confined to specific instances. Unless so authorized or ratified by the Board or within the agency power of an officer, no officer, agent or employee shall have any power or authority to bind the Corporation by any contract or engagement or to pledge its credit or to render it liable for any purpose or for any amount.

8.3 Stock Certificates; Partly Paid Shares

(a) The shares of the Corporation shall be represented by certificates, provided that the Board of the Corporation may provide by resolution or resolutions that some or all of any or all classes or series of its stock

 

E-26


Table of Contents

shall be uncertificated shares. Any such resolution shall not apply to shares represented by a certificate until such certificate is surrendered to the Corporation. Notwithstanding the adoption of such a resolution by the Board, every holder of stock represented by certificates and upon request every holder of uncertificated shares shall be entitled to have a certificate signed by, or in the name of the Corporation by the chairman or vice-chairman of the Board, or the president or vice president, and by the treasurer or an assistant treasurer, or the secretary or an assistant secretary of such Corporation representing the number of shares registered in certificate form. Any or all of the signatures on the certificate may be a facsimile. In case any officer, transfer agent or registrar who has signed or whose facsimile signature has been placed upon a certificate has ceased to be such officer, transfer agent or registrar before such certificate is issued, it may be issued by the Corporation with the same effect as if he were such officer, transfer agent or registrar at the date of issue. The Corporation shall not have power to issue a certificate in bearer form.

(b) The Corporation may issue the whole or any part of its shares as partly paid and subject to call for the remainder of the consideration to be paid therefor. Upon the face or back of each stock certificate issued to represent any such partly paid shares, and upon the books and records of the Corporation in the case of uncertificated partly paid shares, the total amount of the consideration to be paid therefor and the amount paid thereon shall be stated. Upon the declaration of any dividend on fully paid shares, the Corporation shall declare a dividend upon partly paid shares of the same class, but only upon the basis of the percentage of the consideration actually paid thereon.

8.4 Special Designation on Certificates

If the Corporation is authorized to issue more than one class of stock or more than one series of any class, then the powers, the designations, the preferences, and the relative, participating, optional or other special rights of each class of stock or series thereof and the qualifications, limitations or restrictions of such preferences and/or rights shall be set forth in full or summarized on the face or back of the certificate that the Corporation shall issue to represent such class or series of stock; provided, however, that, except as otherwise provided in Section 202 of the DGCL, in lieu of the foregoing requirements there may be set forth on the face or back of the certificate that the Corporation shall issue to represent such class or series of stock a statement that the Corporation will furnish without charge to each stockholder who so requests the powers, the designations, the preferences, and the relative, participating, optional or other special rights of each class of stock or series thereof and the qualifications, limitations or restrictions of such preferences and/or rights.

8.5 Lost Certificates

Except as provided in this Section 8.6, no new certificates for shares shall be issued to replace a previously issued certificate unless the latter is surrendered to the Corporation and cancelled at the same time. The Corporation may issue a new certificate of stock or uncertificated shares in the place of any certificate theretofore issued by it, alleged to have been lost, stolen or destroyed, and the Corporation may require the owner of the lost, stolen or destroyed certificate, or his or her legal representative, to give the Corporation a bond sufficient to indemnify it against any claim that may be made against it on account of the alleged loss, theft or destruction of any such certificate or the issuance of such new certificate or uncertificated shares.

8.6 Shares Without Certificates

The Corporation shall adopt a system of issuance, recordation and transfer of its shares of stock by electronic or other means not involving the issuance of certificates, provided the use of such system by the Corporation is permitted in accordance with applicable law.

 

E-27


Table of Contents

8.7 Construction; Definitions

Unless the context requires otherwise, the general provisions, rules of construction, and definitions in the DGCL shall govern the construction of these Bylaws. Without limiting the generality of this provision, the singular number includes the plural, the plural number includes the singular, and the term “person” includes both a corporation and a natural person.

8.8 Dividends

(a) The directors of the Corporation, subject to any rights or restrictions contained in the Certificate of Incorporation, may declare and pay dividends upon the shares of its capital stock pursuant to the DGCL. Dividends may be paid in cash, in property or in shares of the Corporation’s capital stock.

(b) The directors of the Corporation may set apart out of any of the funds of the Corporation available for dividends a reserve or reserves for any proper purpose and may abolish any such reserve. Such purposes shall include but not be limited to equalizing dividends, repairing or maintaining any property of the Corporation and meeting contingencies.

8.9 Fiscal Year

The fiscal year of the Corporation shall be fixed by resolution of the Board and may be changed by the Board.

8.10 Seal

The Corporation may adopt a corporate seal which may be altered as desired, and may use the same by causing it, or a facsimile thereof, to be impressed or affixed or in any other manner reproduced.

8.11 Transfer of Stock

Upon surrender to the Corporation or the transfer agent of the Corporation of a certificate for shares duly endorsed or accompanied by proper evidence of succession, assignation or authority to transfer, it shall be the duty of the Corporation to issue a new certificate to the person entitled thereto, cancel the old certificate and record the transaction in its books.

8.12 Stock Transfer Agreements and Restrictions

The Corporation shall have power to enter into and perform any agreement with any number of stockholders of any one or more classes of stock of the Corporation to restrict the transfer of shares of stock of the Corporation of any one or more classes owned by such stockholders in any manner not prohibited by the DGCL.

8.13 Electronic Transmission

For purposes of these Bylaws, “electronic transmission” means any form of communication, not directly involving the physical transmission of paper, that creates a record that may be retained, retrieved and reviewed by a recipient thereof, and that may be directly reproduced in paper form by such a recipient through an automated process.

IX. AMENDMENTS

The original or other bylaws of the Corporation may be adopted, amended or repealed by the stockholders entitled to vote; provided, however, that the Corporation may, in its Certificate of Incorporation, confer the

 

E-28


Table of Contents

power to adopt, amend or repeal bylaws upon the directors. The fact that such power has been so conferred upon the directors shall not divest the stockholders of the power, nor limit their power to adopt, amend or repeal bylaws.

X. FORUM SELECTION

10.1 Selection of Forum

(a) Unless the Corporation consents in writing to the selection of an alternative forum, the Court of Chancery of the State of Delaware shall be the sole and exclusive forum for (i) any derivative action or proceeding brought on behalf of the Corporation, (ii) any action asserting a claim of breach of a fiduciary duty owed by any director or officer or other employee of the Corporation to the Corporation or the Corporation’s stockholders, creditors or other constituents, (iii) any action asserting a claim against the Corporation or any director or officer or other employee of the Corporation arising pursuant to any provision of the DGCL or the Certificate of Incorporation or these Bylaws (as each may be amended from time to time), (iv) any action asserting a claim against the Corporation or any director or officer or other employee of the Corporation governed by the internal affairs doctrine; or (v) any action asserting an “internal corporate claim” as that term is defined in Section 115 of the DGCL, in all cases to the fullest extent permitted by law and subject to the court’s having personal jurisdiction over the indispensable parties named as defendants provided, that, if and only if the Court of Chancery of the State of Delaware dismisses any such action for lack of subject matter jurisdiction, such action may be brought in another state court sitting in the State of Delaware (or, if no state court located within the State of Delaware has jurisdiction, the federal district court for the District of Delaware).

Unless the Corporation consents in writing to the selection of an alternative forum, the federal district courts of the United States of America shall, to the fullest extent permitted by law, be the sole and exclusive forum for the resolution of any complaint asserting a cause of action arising under the Securities Act.

XI. DISSOLUTION

11.1 Dissolution of Corporation

(a) If it should be deemed advisable in the judgment of the Board of the Corporation that the Corporation should be dissolved, the Board, after the adoption of a resolution to that effect by a majority of the whole Board at any meeting called for that purpose, shall cause notice to be mailed to each stockholder entitled to vote thereon of the adoption of the resolution and of a meeting of stockholders to take action upon the resolution.

(b) At the meeting a vote shall be taken for and against the proposed dissolution. If a majority of the outstanding stock of the Corporation entitled to vote thereon votes for the proposed dissolution, then a certificate stating, among other things, that the dissolution has been authorized in accordance with the provisions of Section 275 of the DGCL and setting forth the names and residences of the directors and officers shall be executed, acknowledged, and filed and shall become effective in accordance with Section 103 of the DGCL. Upon such certificate’s becoming effective in accordance with Section 103 of the DGCL, the Corporation shall be dissolved.

(c) Whenever all the stockholders entitled to vote on a dissolution consent in writing, either in person or by duly authorized attorney, to a dissolution, no meeting of directors or stockholders shall be necessary. The consent shall be filed and shall become effective in accordance with Section 103 of the DGCL. Upon such consent’s becoming effective in accordance with Section 103 of the DGCL, the Corporation shall be dissolved. If the consent is signed by an attorney, then the original power of attorney or a photocopy thereof shall be attached to and filed with the consent. The consent filed with the Secretary of State shall have attached to it the affidavit of the Secretary or some other officer of the Corporation stating that the consent has been signed by or on behalf of

 

E-29


Table of Contents

all the stockholders entitled to vote on a dissolution; in addition, there shall be attached to the consent a certification by the Secretary or some other officer of the Corporation setting forth the names and residences of the directors and officers of the Corporation.

XII. CUSTODIAN

12.1 Appointment of a Custodian in Certain Cases

The Court of Chancery, upon application of any stockholder, may appoint one or more persons to be custodians and, if the Corporation is insolvent, to be receivers, of and for the Corporation when:

(a) at any meeting held for the election of directors the stockholders are so divided that they have failed to elect successors to directors whose terms have expired or would have expired upon qualification of their successors;

(b) the business of the Corporation is suffering or is threatened with irreparable injury because the directors are so divided respecting the management of the affairs of the Corporation that the required vote for action by the Board cannot be obtained and the stockholders are unable to terminate this division; or

(c) the Corporation has abandoned its business and has failed within a reasonable time to take steps to dissolve, liquidate or distribute its assets.

12.2 Duties of Custodian

The custodian shall have all the powers and title of a receiver appointed under Section 291 of the DGCL, but the authority of the custodian shall be to continue the business of the Corporation and not to liquidate its affairs and distribute its assets, except when the Court of Chancery otherwise orders and except in cases arising under Sections 226(a)(3) or 352(a)(2) of the DGCL.

 

E-30


Table of Contents

XIII. LIMITATIONS OF OWNERSHIP BY NON-CITIZENS

 

  13.1

Definitions.

For purposes of this Article XIII, the following definitions shall apply:

(a)    “Act” shall mean Subtitle VII of Title 49 of the United States Code, as amended, or as the same may be from time to time amended.

(b)    “Beneficial Ownership”, “Beneficially Owned” or “Owned Beneficially” refers to beneficial ownership as defined in Rule 13d-3 (without regard to the 60-day provision in paragraph (d)(1)(i) thereof) under the Exchange Act.

(c)    “Foreign Stock Record” shall have the meaning set forth in Section 13.3 below.

(d)    “Non-Citizen” shall mean any person or entity who is not a “citizen of the United States” (as defined in Title 49, United States Code, Section 40102, and consistent with administrative interpretations thereof issued by the Department of Transportation or its predecessor or successors, or as the same may be from time to time amended), including any agent, trustee or representative of a Non-Citizen.

(e)    “Own or Control” or “Owned or Controlled” shall mean (i) ownership of record, (ii) beneficial ownership or (iii) the power to direct, by agreement, agency or in any other manner, the voting (or any combination of the foregoing (i), (ii) and (iii)) of Stock. Any determination by the Board of Directors as to whether Stock is Owned or Controlled by a Non-Citizen shall be final.

(f)    “Permitted Percentage” shall mean 25% of the voting power of the Stock.

(g)    “Stock” shall mean the outstanding capital stock of the Corporation entitled to vote; provided, however, that for the purpose of determining the voting power of Stock that shall at any time constitute the Permitted Percentage, the voting power of Stock outstanding shall not be adjusted downward solely because shares of Stock may not be entitled to vote by reason of any provision of this Article VIII.

 

  13.2

Limitations on Ownership.

It is the policy of the Corporation that, consistent with the requirements of the Act, Non-Citizens shall not Own or Control more than the Permitted Percentage and, if Non-Citizens nonetheless at any time Own or Control more than the Permitted Percentage, the voting rights of the Stock in excess of the Permitted Percentage shall be automatically suspended in accordance with Sections 13.3 and 13.4 below.

 

  13.3

Foreign Stock Record.

The Corporation or any transfer agent designated by it shall maintain a separate stock record (the “Foreign Stock Record”) in which shall be registered Stock known to the Corporation to be Owned or Controlled by Non-Citizens. It shall be the duty of each stockholder to register his, her or its Stock if such stockholder is a Non-Citizen. A Non-Citizen may, at its option, register any Stock to be purchased pursuant to an agreement entered into with the Corporation, as if Owned or Controlled by it, upon execution of a definitive agreement. Such Non-Citizen shall register his, her or its Stock by sending a written request to the Corporation, noting both the execution of a definitive agreement for the purchase of Stock and the anticipated closing date of such transaction. Within 10 days of such closing date, the Non-Citizen shall send to the Corporation a written notice confirming that such closing occurred. Failure to send such confirmatory notice shall result in the removal of such Stock from the Foreign Stock Record. For the avoidance of doubt, any Stock registered as a result of execution of a definitive agreement shall not have any voting or other ownership rights until the closing of that

 

E-31


Table of Contents

transaction. In the event that the sale pursuant to such definitive agreement is not consummated in accordance with such agreement (as may be amended), such Stock shall be removed from the Foreign Stock Record without further action by the Corporation. The Foreign Stock Record shall include (a) the name and nationality of each such Non-Citizen and (b) the date of registration of such shares in the Foreign Stock Record. In no event shall shares in excess of the Permitted Percentage be entered on the Foreign Stock Record. In the event that the Corporation shall determine that Stock registered on the Foreign Stock Record exceeds the Permitted Percentage, the voting rights of the owners of the Stock registered on the Foreign Stock Record shall be suspended on a pro rata basis among all such owners (and not in reverse chronological order) so that the aggregate voting rights afforded to all of the Stock registered on the Foreign Stock Registry, taken together (without duplication), are equal to the Permitted Percentage, until such time as, absent such pro rata suspension, the voting rights of all of the Stock registered on the Foreign Stock Registry, taken together (without duplication), would not exceed the Permitted Percentage.

 

  13.4

Suspension of Voting Rights.

If at any time the number of shares of Stock known to the Corporation to be Owned or Controlled by Non-Citizens exceeds the Permitted Percentage, the voting rights of Stock Owned or Controlled by Non-Citizens and not registered on the Foreign Stock Record at the time of any vote or action of the stockholders of the Corporation shall be suspended without further action by the Corporation. Such suspension of voting rights shall automatically terminate upon the earlier of the (i) transfer of such shares to a person or entity who is not a Non-Citizen, or (ii) registration of such shares on the Foreign Stock Record, subject to the last two sentences of Section 13.3 above.

 

  13.5

Certificate of Citizenship.

(a)    The Corporation may by notice in writing (which may be included in the form of proxy or ballot distributed to stockholders in connection with the annual meeting or any special meeting of the stockholders of the Corporation, or otherwise) require a person that is a holder of record of Stock or that the Corporation knows to have, or has reasonable cause to believe has, Beneficial Ownership of Stock to certify in such manner as the Corporation shall deem appropriate (including by way of execution of any form of proxy or ballot of such person) that, to the knowledge of such person:

(i)    all Stock as to which such person has record ownership or Beneficial Ownership is Owned and Controlled only by citizens of the United States; or

(ii)    the number and class or series of Stock owned of record or Beneficially Owned by such person that is Owned or Controlled by Non-Citizens is as set forth in such certificate.

(b)    With respect to any Stock identified in response to Section 13.5(a)(ii) above, the Corporation may require such person to provide such further information as the Corporation may reasonably require in order to implement the provisions of this Article XIII.

(c)    For purposes of applying the provisions of this Article XIII with respect to any Stock, in the event of the failure of any person to provide the certificate or other information to which the Corporation is entitled pursuant to this Section 13.5, the Corporation shall presume that the Stock in question is Owned or Controlled by Non-Citizens.

 

E-32


Table of Contents

CERTIFICATE OF ADOPTION OF BYLAWS

OF

FLYEXCLUSIVE, INC.

The undersigned hereby certifies that he is a duly elected, qualified and acting officer of flyExclusive, Inc. and that the foregoing Bylaws, comprising [●] ([●]) pages, were adopted as the Bylaws of the Corporation effective [●], by the Board of the Corporation pursuant to action of the Board by unanimous written consent, and were recorded in the minutes thereof.

IN WITNESS WHEREOF, the undersigned has hereunto set his or her hand and affixed the corporate seal this [●].

 

 

[●], Secretary

 

E-33


Table of Contents

Annex F

EG ACQUISITION CORP.

EMPLOYEE STOCK PURCHASE PLAN

[DATE]

1.    Establishment of Plan; Purposes. The purpose of the Plan is to provide Eligible Employees of the Company with a convenient means of acquiring an equity interest in the Company through payroll deductions, to enhance such employees’ sense of participation in the affairs of the Company and Participating Subsidiaries, and to provide an incentive for continued employment. The Company intends that the Plan qualify as an “employee stock purchase plan” under Section 423 of the Code, and accordingly the Plan will be construed so as to extend and limit Plan participation in a uniform and nondiscriminatory basis consistent with the requirements of Section 423 of the Code. Any term not expressly defined in this Plan but defined for purposes of Section 423 of the Code will have the same definition herein.

2.    Definitions. As used in the Plan, the following terms shall have the meanings provided in this Section 2.

(a)    “Acquiring Corporation” shall have the meaning ascribed to it in Section 17(a).

(b)    “Administrator” means the Committee or one or more of the Company’s officers or management team appointed by the Board or Committee to administer the day-to-day operations of the Plan. Except as otherwise provided in the Plan, the Board or Committee may assign any of its administrative tasks to the Administrator.

(c)    “Base Compensation” means an Eligible Employee’s annualized regular, fixed base salary or wages based on the Eligible Employee’s salary or wage rate (and number of hours per week) in effect as of the day prior to the Date of Grant of a given Offering Period, and excludes any bonus, sales commissions, overtime payment, payment of deferred compensation or equity compensation, contribution by the Company or a Participating Subsidiary to an employee benefit plan or other similar payment or contribution.

(d)    “Board” means the Board of Directors of the Company.

(e)    “Code” means the United States Internal Revenue Code of 1986, as amended or replaced to date or hereafter. References to a specific section of the Code or United States Treasury Regulation thereunder will include such section or regulation, any valid regulation or other official applicable guidance promulgated under such section, and any comparable provision of any future legislation or regulation amending, supplementing or superseding such section or regulation.

(f)    “Committee” means the Compensation Committee of the Board or any subcommittee referred to in Section 5(c).

(g)    “Common Stock” means the common stock of the Company, $0.0001 par value per share, as the same may be converted, changed, reclassified or exchanged.

(h)    “Company” means EG Acquisition Corp. a Delaware corporation, or any successor to all or substantially all of the Company’s business that adopts this Plan.

(i)    “Contributions” means the amount of Base Compensation contributed by a Participant through payroll deductions to fund the exercise of any Options granted to such Participants pursuant to the Plan.

(j)    “Corporate Transaction” shall have the meaning ascribed to it in Section 17(b).

 

F-1


Table of Contents

(k)    “Date of Grant” means the first day of each Offering Period.

(l)    “Enrollment Date” means the date an Eligible Employee: (i) satisfies the eligibility requirements of the Plan, and (ii) delivers to the Company’s Chief Financial Officer (or his or her designee) not later than three (3) business days before the next Date of Grant a fully-completed enrollment document (utilizing a form provided by the Company for such purpose) indicating the Eligible Employee’s election to participate in the Plan and authorizing Contributions as described herein.

(m)    “Eligible Employee” shall have the meaning ascribed to such term in Section 6(a).

(n)    “Exchange Act” means the Securities Exchange Act of 1934, as amended from time to time.

(o)    “Fair Market Value” shall have the meaning ascribed to it in Section 10.

(p)    “Holding Period” means a required holding period applicable to Shares purchased in a particular Offering Period established in accordance with Section 12(h) below.

(q)    “Notice Period” shall have the meaning ascribed to it in Section 20.

(r)    “Offering Period” means the periods established in accordance with Section 7 during which rights to purchase Shares may be granted pursuant to the Plan and may be purchased on one or more Purchase Dates. The duration and timing of Offering Periods may be changed pursuant to Sections 7 and 29.

(s)    “Option” means the right to purchase Shares under the Plan during an Offering Period.

(t)    “Option Price” shall mean the purchase price per share at which a Share may be acquired pursuant to an Option, determined in accordance with Section 9.

(u)    “Parent Corporation” means a “parent corporation,” whether now or hereafter existing, as defined in Section 424(e) of the Code.

(v)    “Participant” means an Eligible Employee who enrolls in the Plan.

(w)    “Participating Subsidiaries” means those Parent Corporations and/or Subsidiaries that the Committee designates from time to time as corporations that participate in the Plan.

(x)    “Plan” means EG Acquisition Corp. Employee Stock Purchase Plan, as the same may be amended from time to time.

(y)    “Principal Exchange” means the principal stock exchange or market on which the Common Stock is then traded.

(z)    “Purchase Date” means the last day of each Offering Period, subject to adjustment as described in Section 7.

(aa)    “Shares” means the shares of Common Stock reserved for issuance under the Plan.

(bb)    “Subsidiary” means a “subsidiary corporation,” whether now or hereafter existing, as defined in Section 424(f) of the Code.

(cc)    “Termination Date” shall have the meaning ascribed to it in Section 3.

(dd)    “Trading Day” means a day on which the Principal Exchange is open for trading.

 

F-2


Table of Contents

(ee)    “Withdrawal Date” shall have the meaning ascribed to it in Section 13(c).

(ff)    “Withdrawal Notice” means a Participant’s written notice to the Company, made on a form provided by the Company for such purpose, of the Participant’s intention to withdraw from an Offering Period.

3.    Effective Date; Termination Date. The Plan will be subject to approval by a vote of the holders of a majority of the shares of the Company’s Common Stock present or represented, in person or by proxy, and entitled to vote at a meeting of the Company’s stockholders held in accordance with Delaware law. Subject to such approval, the Plan is effective as of [●], and unless sooner terminated as provided herein, will terminate at [5:00 P.M. Eastern time on [●] (the “Termination Date”). This Plan shall continue until the earlier to occur of (a) termination of this Plan by the Board (which termination may be effected by the Board at any time pursuant to Section 29 below), (b) issuance of all the Shares, or (c) the Termination Date. Following the Termination Date, no further Options may be granted under the Plan, but such termination will not affect any Option granted prior to the Termination Date.

4.    Stock Subject to Plan. A total of [●]1 shares of the Company’s Common Stock are reserved and will be available for issuance under this Plan. Such number will be subject to adjustments effected in accordance with Section 16 of this Plan. In the event that an Option or part thereof expires or is otherwise canceled or terminated, the Shares subject to the unexercised portion of such Option will be available for re-use in future Option grants under the Plan.

5.    Administration.

(a) The Plan will be administered by the Committee. Anything in the Plan to the contrary notwithstanding, subject to Applicable Law, any authority or responsibility that, under the terms of the Plan, may be exercised by the Committee may alternatively be exercised by the Board. Subject to Applicable Law, no member of the Board or Committee (or its delegates) will be liable for any good faith action or determination made in connection with the operation, administration or interpretation of the Plan. In the performance of its responsibilities with respect to the Plan, the Committee will be entitled to rely upon, and no member of the Committee will be liable for any action taken or not taken in reliance there upon, information and/or advice furnished by the Company’s officers or employees, the Company’s accountants, the Company’s counsel and any other party that the Committee deems necessary. The Company will pay all reasonable expenses incurred by the Administrator and the Company in connection with the administration of this Plan.

(b) The Committee shall have full power and authority to: administer the Plan, including, without limitation, the authority to (i) construe, interpret, reconcile any inconsistency in, correct any default in and supply any omission in, and apply the terms of the Plan and any enrollment form or other instrument or agreement relating to the Plan, (ii) determine eligibility and adjudicate all disputed claims filed under the Plan, including whether Eligible Employees shall participate in an Option grant and which Parent Corporation(s) and Subsidiaries of the Company shall be Participating Subsidiaries participating in an offering, (iii) determine the terms and conditions of any right to purchase Shares under the Plan, (iv) establish, amend, suspend or waive such rules and regulations and appoint such agents as it shall deem appropriate for the proper administration of the Plan, (v) amend an outstanding right to purchase Shares, including any amendments to a right that may be necessary for purposes of effecting a transaction contemplated under Section 16 hereof (including, but not limited to, an amendment to the class or type of stock that may be issued pursuant to the exercise of a right or the Option Price applicable to a right), provided that the amended right otherwise conforms to the terms of the Plan, and (vi) make any other determination and take any other action that the Committee deems necessary or desirable for the administration of the Plan. Notwithstanding any provision to the contrary in this Plan, the Committee may adopt rules or procedures relating to the operation and administration of the Plan to accommodate the specific requirements of local laws and procedures for jurisdictions outside of the United States. All determinations by

 

1 

NTD: To equal     % of total outstanding shares post-business combination.

 

F-3


Table of Contents

the Committee in carrying out and administering the Plan and in construing and interpreting the Plan and any enrollment form other instrument or agreement relating to the Plan shall be made in the Committee’s sole discretion and shall be final, binding and conclusive for all purposes and upon all interested persons.

(c) To the extent not prohibited by Applicable Law, the Committee may, from time to time, delegate some or all of its authority under the Plan to a subcommittee or subcommittees of the Committee or other persons or groups of persons as it deems necessary, appropriate or advisable under conditions or limitations that it may set at or after the time of the delegation. For purposes of the Plan, references to the “Administrator” shall be deemed to refer to any subcommittee, subcommittees, or other persons or groups of persons to whom the Committee delegates authority pursuant to this Section 5(c).

6.    Eligibility.

(a)    Every employee of the Company or the Participating Subsidiaries on a Date of Grant (including every employee who is on paid or authorized but unpaid leave of absence on such Date of Grant) is eligible to participate in the offering for such Offering Period (each such employee, except as excluded pursuant to Section 6(b) or 6(c) below, an “Eligible Employee”).

(b)    In establishing the terms of an Option granted hereunder, the Committee may exclude one or more of the following categories of employees from participation in such Offering Period:

(i)    any employee who has a period of employment with the Company and/or a Participating Subsidiary of less than 2 years (or some shorter period of employment as may be established by the Committee);

(ii)    any employee whose customary employment with the Company and/or a Participating Subsidiary is less than 20 hours per week (or at the discretion of the Committee a threshold less than 20 hours per week);

(iii)    any employee whose customary employment is less than 5 months (or at the discretion of the Committee a threshold less than 5 months) with the Company and/or a Participating Subsidiary in any calendar year; or

(iv)    any employee who is a “highly compensated employee” as defined in Section 414(q) of the Code of the Company or a Participating Subsidiary, and provided that the Committee may also exclude subsets of highly compensated employees to the extent permitted by Section 423 of the Code and the regulations issued thereunder.

(c)    Notwithstanding anything else provided herein, an Option may not be granted in an Offering Period to an employee who, together with any other person whose stock would be attributed to such employee pursuant to Section 424(d) of the Code, (i) owns stock or holds options to purchase stock possessing five percent (5%) or more of the total combined voting power or value of all classes of stock of the Company or any of its Participating Subsidiaries, or (ii) as a result of being granted an option under this Plan with respect to such Offering Period, would own stock or hold options to purchase stock possessing five percent (5%) or more of the total combined voting power or value of all classes of stock of the Company (or any Parent Corporation or Subsidiary of the Company).

7.    Offering Periods. Unless otherwise determined by the Committee, this Plan will be administered on the basis of sequential six-month Offering Periods until the Plan is terminated: (a) the six (6) month period commencing on January 1 and ending on the following June 30, and (b) the six (6) month period commencing on July 1 and ending on the following December 31. The Committee may establish additional or alternative sequential or overlapping Offering Periods, which may have different durations, provided that no Offering Period may exceed twenty-seven (27) months. In the event that the Purchase Date of a given Offering Period is not a Trading Day, then the Purchase Date will be the last day prior to such date which is a Trading Day.

 

F-4


Table of Contents

8.    Grant of Option; Expiration. Each person who is an Eligible Employee on a Date of Grant will be granted an Option for the Offering Period. Such Option will be for up to the whole number of Shares to be determined by [the lesser of (a) the number of Shares obtained by dividing 12,500 by the Fair Market Value of one Share determined as of the Date of Grant, or (b) [●] Shares.] In any event, Options granted to Eligible Employees are subject to the individual limit set forth in Section 14. In order to participate in the Plan for a given Offering Period, an Eligible Employee must enroll as described in Section 11 below. The Options granted hereunder will be exercised only as described in Section 12 below. Any portion of an Option remaining unexercised after the Purchase Date for the Offering Period to which such Option relates will expire immediately upon the end of such Offering Period.

9.    Option Price. The purchase price per share at which a Share may be acquired on a Purchase Date will be eighty-five percent (85%) of the lesser of: (a) the Fair Market Value of a Share on the Date of Grant (or, if the Date of Grant is not a Trading Day, the first Trading Day of the Offering Period), or (b) the Fair Market Value of a Share on the Purchase Date, provided, however, that the Committee may, prior to the commencement of any Offering Period, provide for an Option Price for such Offering Period based on a discount of less than fifteen percent (15%) of the Fair Market Value of a Share on the Date of Grant or the Purchase Date.

10.    Fair Market Value. For purposes of the Plan, the “Fair Market Value” of a Share will be determined as follows:

(a)    If the Company’s Common Stock is publicly traded as of a given date of determination hereunder, the Fair Market Value will be the closing selling price per share of Common Stock on such date of determination, as such price is reported on the Principal Exchange. If there is no closing selling price for the Common Stock on a given date of determination hereunder, then the Fair Market Value will be the closing selling price on the last preceding date for which such quotation exists.

(b)    If the Company’s Common Stock is at the time not publicly traded, the Fair Market Value as of a given date will be determined by the Committee, in good faith, taking into account any and all information known to the Company regarding the price and number of shares traded, if any, in privately negotiated transactions, and such other factors as it deems appropriate.

11.    Enrollment by Eligible Employee.

(a)    Enrollment. An Eligible Employee will be able to participate in the Plan on the first Date of Grant after his or her Enrollment Date. The Company may, from time to time, change the Enrollment Date as deemed advisable by the Administrator in its sole discretion for proper administration of the Plan, upon providing reasonable notice. For avoidance of doubt, an employee who becomes eligible to participate in the Plan after an Offering Period has commenced will not be eligible to participate in such Offering Period but may participate in any subsequent Offering Period provided such employee is still eligible to participate in the Plan as of the commencement of any such subsequent Offering Period.

(b)    Failure to Enroll. An Eligible Employee who does not deliver an enrollment form to the Company’s Chief Financial Officer (or his or her designee) on or before the third (3rd) business day before the next Date of Grant will not participate in the Plan for that Offering Period, nor for any subsequent Offering Period unless such Eligible Employee subsequently enrolls in the Plan by filing such an enrollment form with the Company’s Chief Financial Officer (or his or her designee) on or before the third (3rd) business day before the next Date of Grant of such subsequent Offering Period.

 

F-5


Table of Contents

(c)    Continuance of Enrollment. Once enrolled, a Participant’s enrollment carries forward to each subsequent Offering Period, unless and until such Participant’s employment with the Company ends, the Participant changes payroll withholding as described in Section 12(d) below, or the Participant withdraws from participation as described in Section 13 below.

12.    Payroll Deduction Plan; Exercise of Option and Payment of Option Price. Shares which are acquired pursuant to the exercise of an Option hereunder may be paid for only by means of Contributions made by the Participant during the Offering Period. Except as set forth below, the amount of Contributions withheld from a Participant’s Base Compensation during each pay period will be determined by the Participant’s enrollment form.

(a)    Limitations on Payroll Withholding. Payroll withholding with respect to the Plan for any Participant will be in whole percentages from 1% to 10% (or such greater percentage as the Administrator may establish from time to time before an Offering Period begins) of the Participant’s Base Compensation for each pay period during the applicable Offering Period. Notwithstanding the foregoing, the Administrator may change the limits on payroll withholding effective as of a future Date of Grant, upon reasonable notice to the Eligible Employees. Amounts withheld will be reduced by any amounts contributed by the Participant and applied to the purchase of Company stock pursuant to any other employee stock purchase plan qualifying under Section 423 of the Code.

(b)    Payroll Withholding. Payroll deductions will commence on the first payday following the Date of Grant and will continue on each payday through the end of the Offering Period unless sooner altered or terminated by the Participant or otherwise as provided in the Plan.

(c)    Participant Accounts. An individual bookkeeping account will be maintained under the Plan for each Participant. All payroll deductions from a Participant’s Base Compensation will be credited to such account and will be deposited with the general funds of the Company. There is no obligation on the part of the Company to segregate funds for each Participant. All Contributions received or held by the Company may be used by the Company for any corporate purpose. Interest will not be paid on any Contributions held pursuant to this Plan, unless the Administrator elects to make such payments to all Participants on a non-discriminatory basis.

(d)    Election to Decrease or Stop Withholding. During an Offering Period, a Participant may elect to (i) decrease the amount to be withheld as many times as desired, or (ii) stop further withholding, by filing a payroll deduction change form (utilizing a form provided by the Company for such purpose) with the Company’s Chief Financial Officer (or his or her designee). Any such change will be effective on the first day of the first pay period that is at least seven (7) days after such notice is received; provided, however, that the Administrator may specify a longer or shorter period, upon reasonable notice to the Eligible Employees. Notwithstanding any of the foregoing, no change in withholding is permitted during the last thirty (30) days of an Offering Period.

(e)    Exercise of Option. On each Purchase Date, each Participant who has not withdrawn from the Offering Period or whose participation in the Offering Period has not terminated on or before such Purchase Date will automatically exercise his or her Option to acquire the number of whole Shares arrived at by dividing the total amount of the Participant’s accumulated Contributions for the Offering Period by the Option Price; provided, however, in no event will the number of Shares purchased by the Participant exceed the number of Shares subject to the Participant’s Option or the limitations imposed by Section 14 hereof. No Shares will be purchased on a Purchase Date on behalf of a Participant whose participation in the Offering Period or the Plan has terminated on or before such Purchase Date.

(f)    Issuance of Shares. As promptly as practicable after the Purchase Date, the Company will, at its election, either: (i) issue a certificate to each Participant representing the Shares deliverable to such Participant upon the exercise of the Option; or (ii) document each Participant’s interest in the Shares deliverable to such Participant by registering such Shares with the Company’s transfer agent (or another custodian selected by the Company) in book-entry form in each such Participant’s name.

 

F-6


Table of Contents

(g)    Remaining Cash Balance. Any cash balance remaining in a Participant’s account at the end of a Purchase Date will be refunded to the Participant as soon as practicable after such Purchase Date. In the event the cash to be returned to a Participant pursuant to the preceding sentence is an amount less than the amount necessary to purchase a whole Share, the Company may establish procedures whereby such cash is maintained in the Participant’s account and applied toward the purchase of Shares in the subsequent Offering Period.

(h)     Holding Period. The Committee may, in its discretion, establish a Holding Period for any Shares purchased in a particular Offering Period, during which Holding Period such Shares may not be sold, unless such Holding Period is prohibited by Applicable Law. Such a Holding Period, if any, will commence on the Purchase Date and will continue for a period established by the Committee prior to the commencement of the applicable Offering Period, but not longer than the later of: (i) the second anniversary of the Date of Grant or (ii) the first anniversary of the Purchase Date. The Committee may provide that the Holding Period, if any, with respect to any Participant will end automatically if either (x) the Participant is no longer an Eligible Employee, or (y) a Corporate Transaction occurs. The Holding Period will apply to all Participants in a particular Offering Period and otherwise be implemented in accordance with Section 423 or any successor provision of the Code and the related regulations. During such Holding Period, the holder of the Shares will not be permitted to sell such Shares and the Shares will be designated with an applicable resale restriction. The applicable Holding Period will be set forth in the documentation establishing the terms of the applicable Offering Period, and each Participant will be required to agree to such Holding Period as a condition to participating in the Offering Period.

13.    Participant Withdrawal.

(a)    Withdrawal from Offering Period. A Participant may withdraw from an Offering Period by signing and delivering to the Company’s Chief Financial Officer (or his or her designee) a Withdrawal Notice. Such withdrawal may be elected at any time up to fifteen (15) days (or such other number of business days as deemed advisable by the Administrator in its sole discretion for proper administration of the Plan, upon reasonable notice) prior to the end of an Offering Period. A Participant so withdrawing is prohibited from again participating in that Offering Period. Subject to Section 13(c), by withdrawing from an Offering Period, a Participant does not waive the right to participate in subsequent offerings, and may commence participation in the next Offering Period commencing immediately thereafter by again satisfying the requirements of Section 11 above. The Company may impose, from time to time, a requirement that the Withdrawal Notice be on file with the Company’s Chief Financial Officer (or his or her designee) for a reasonable period prior to the effectiveness of the Participant’s withdrawal from an Offering Period.

(b)    Return of Contributions. Upon withdrawal from an Offering Period pursuant to Section 13(a), the withdrawn Participant’s accumulated Contributions which have not been applied toward the purchase of Shares under the Plan will be returned as soon as practicable after the withdrawal, without the payment of any interest to the Participant (unless the Administrator has determined otherwise pursuant to Section 12(c) above), and the Participant’s interest in the Offering Period will terminate.

(c)    Participation Following Withdrawal. An employee who is also an officer or director of the Company subject to section 16 of the Exchange Act and who is deemed to “cease participation” in the Plan within the meaning of Rule 16b-3 promulgated under the Exchange Act as amended from time to time or any successor rule or regulation as a consequence of his or her withdrawal from an Offering Period pursuant to Section 13(a) above will not again participate in the Plan for at least six months after the date of such withdrawal (the “Withdrawal Date”). Unless otherwise construed to be an earlier date pursuant to any applicable law, the Withdrawal Date for purposes of this paragraph refers to the date that the related Withdrawal Notice is provided to the Company as required by Section 13(a).

14.    Limitations on Shares to be Purchased. No Eligible Employee will be entitled to purchase stock under this Plan at a rate which, when aggregated with his or her rights to purchase Shares under all other employee stock purchase plans of the Company or any Participating Subsidiary, exceeds $25,000 in fair market value,

 

F-7


Table of Contents

determined as of the Date of Grant (or such other limit as may be imposed by the Code) for each calendar year in which the employee participates in this Plan. The Company will automatically suspend the payroll deductions of any Participant as necessary to enforce such limit provided that when the Company automatically resumes such payroll deductions, the Company must apply the rate in effect immediately prior to such suspension. In the event the number of Shares which might be purchased by all Participants in the Plan exceeds the number of Shares available under the Plan as set forth in Section 4, the Company will make a pro rata allocation of the remaining Shares in as uniform a manner as is practicable and as the Administrator determines to be equitable.

15.    Effect of Termination of Employment. Termination of an Eligible Employee’s employment with the Company or a Participating Subsidiary for any reason (including for retirement, disability, or death), immediately terminates his or her participation in this Plan. In addition, an Eligible Employee’s failure to remain eligible to participate in the Plan as described in Section 6 above immediately terminates his or her participation in this Plan. In either such event, the Contributions credited to the Eligible Employee’s account will be returned to him or her or, in the case of his or her death, as described in Section 26, as soon as practicable. Interest will not be paid on sums returned to a Participant pursuant to this Section 15 unless the Administrator elects otherwise pursuant to Section 12(c) above. For purposes of this Section, an Eligible Employee will not be deemed to have terminated employment or failed to remain in the continuous employ of the Company or of a Participating Subsidiary in the case of medical leave, military leave, or any other leave of absence approved by the Administrator; provided that such leave is for a period of not more than ninety (90) days or reemployment upon the expiration of such leave is guaranteed by contract or law.

16.    Capital Changes. In the event of any change affecting the number, class or terms of the Company’s Common Stock by reason of any stock split, stock dividend, recapitalization, combination of shares, exchange of shares or other change affecting the outstanding Common Stock as a class without the Company’s receipt of consideration, the Administrator will make appropriate adjustments to (i) the maximum number and class of securities issuable under the Plan, and (ii) the number and class of securities and the price per Share in effect under each outstanding Option in order to prevent the dilution or enlargement of benefits thereunder. Except as expressly provided herein, no issue by the Company of shares of stock of any class, or securities convertible into shares of stock of any class, will affect, and no adjustment by reason thereof will be made with respect to, the number or Option Price of Shares subject to an Option.

17.    Corporate Transactions.

(a)    Effect of Corporate Transaction. In the event of a Corporate Transaction (as defined below), the Board, in its sole discretion, may arrange with the surviving, continuing, successor, or purchasing corporation, as the case may be (the “Acquiring Corporation”), for the Acquiring Corporation to assume the Company’s rights and obligations under the Plan. In the event that the Company’s rights and obligations under the Plan are not so assumed, then the Plan will terminate effective as of the date of such Corporate Transaction, and all outstanding Options will terminate effective as of the date of the Corporate Transaction to the extent that the Option is not exercised as of the date of the Corporate Transaction. In the event of such termination, the Contributions credited to a Participant’s account and not previously used to purchase Shares pursuant to an Option prior to such termination will, as soon as practicable, be returned to the Participant. Interest will not be paid on such sums returned to a Participant pursuant to this Section 17(a) unless the Administrator elects otherwise pursuant to Section 12(c) above.

(b)    Corporate Transaction Defined. As used in this Plan, the term “Corporate Transaction” means any of the following transactions, provided, however, that the Administrator shall determine under parts (iv) and (v) whether multiple transactions are related, and its determination shall be final, binding and conclusive:

(i)    a merger or consolidation in which the Company is not the surviving entity, except for a transaction the principal purpose of which is to change the state in which the Company is incorporated;

 

F-8


Table of Contents

(ii)    the sale, transfer or other disposition of all or substantially all of the assets of the Company;

(iii)    the complete liquidation or dissolution of the Company;

(iv)    any reverse merger or series of related transactions culminating in a reverse merger (including, but not limited to, a tender offer followed by a reverse merger) in which the Company is the surviving entity but (A) the shares of Common Stock outstanding immediately prior to such merger are converted or exchanged by virtue of the merger into other property, whether in the form of securities, cash or otherwise, or (B) in which securities possessing more than fifty percent (50%) of the total combined voting power of the Company’s outstanding securities are transferred to a person or persons different from those who held such securities immediately prior to such merger or the initial transaction culminating in such merger ; or

(v)    acquisition in a single or series of related transactions by any person or related group of persons (other than the Company or by a Company-sponsored employee benefit plan) of beneficial ownership (within the meaning of Rule 13d-3 of the Exchange Act) of securities possessing more than fifty percent (50%) of the total combined voting power of the Company’s outstanding securities.

18.    Nonassignability. Neither Contributions credited to a Participant’s account nor any rights with regard to the exercise of an Option or to receive Shares under this Plan may be assigned, transferred, pledged or otherwise disposed of in any way (other than by will, the laws of descent and distribution or as provided in Section 26 below) by a Participant. Any such attempt at assignment, transfer, pledge or other disposition is void and without effect.

19.    Reports. Each Participant will receive promptly after the end of each Offering Period a report of his or her account setting forth the total Contributions accumulated, the number of Shares purchased, the per share price thereof and the remaining cash balance, if any, carried forward to the next Offering Period.

20.    Notice of Disposition. Each Participant will notify the Company in writing if the Participant disposes of any of the shares purchased in any Offering Period pursuant to this Plan if such disposition occurs within two (2) years from the Date of Grant or within one (1) year from the Purchase Date on which such shares were purchased (the “Notice Period”). The Company may, at any time during the Notice Period, through appropriate legends on any certificate representing shares acquired pursuant to this Plan or otherwise, request that the Company’s transfer agent to notify the Company of any transfer of the shares. The obligation of the Participant to provide such notice will continue notwithstanding any such request to the Company’s transfer agent.

21.    No Right to Continued Employment. Neither this Plan nor the grant of any Option hereunder will confer any right on any employee to remain in the employ of the Company or any Participating Subsidiary, or restrict the right of the Company or any Participating Subsidiary to terminate such employee’s employment.

22.    Rights as a Stockholder. No Eligible Employee will have any rights as a stockholder of the Company with respect to any Shares subject to an Option until: (a) such Option has been validly exercised in the manner described herein, (b) full payment of the Option Price has been made for such Shares, and (c) the Shares have been actually delivered to Employee in either certificated or book-entry form as described in Section 12(f) above. Except for adjustments as provided in Section 16 above, no adjustment will be made for dividends (ordinary or extraordinary, whether in cash, securities or other property), distributions or other rights as to which the record date for determining stockholders entitled to receive the same is prior to the date of the delivery of such Shares as described in Section 12(f) above.

23.    Payment of Taxes. Each Participant will be responsible for all federal, state, local or other taxes of any nature imposed pursuant to any law or governmental regulation or ruling on the exercise of any Options or on any income which a Participant is deemed to recognize in connection with an Option. If the Administrator determines to its reasonable satisfaction that the Company or any Participating Subsidiary is required to pay or

 

F-9


Table of Contents

withhold the whole or any part of any federal, state, local, or foreign income, payroll, estate, inheritance, or other tax with respect to or in connection with any Option, the exercise thereof or a Participant’s resale of any Shares, then the Company or such Participating Subsidiary will have the full power and authority to withhold and pay such tax out of any Shares purchased by the Participant or from the Participant’s salary or any other funds otherwise payable to the Participant, or, prior to and as a condition of exercising such Option, the Company may require that the Participant pay to it in cash the amount of any such tax which the Administrator, in good faith, determines is required to be withheld.

24.    Equal Rights and Privileges. All Eligible Employees will have equal rights and privileges with respect to this Plan so that this Plan qualifies as an “employee stock purchase plan” within the meaning of Section 423 or any successor provision of the Code and the related regulations. Any provision of this Plan which is inconsistent with Section 423 or any successor provision of the Code will, without further act or amendment by the Company, the Administrator or the Board, be reformed to comply with the requirements of Section 423. This Section takes precedence over all other provisions in this Plan.

25.    Notices. Except as otherwise provided herein, any notice which the Company or an Eligible Employee may be required or permitted to give to the other will be in writing and will be deemed duly given when delivered personally or deposited in the United States mail, first class postage prepaid, and properly addressed. Notice, if to the Company, will be sent to the following address:

[EG Acquisition Corp.]

[Address]

Attn: [Name]

Any notice sent by mail by the Company to an Eligible Employee will be sent to the most current address of the Eligible Employee as reflected on the records of the Company or its Participating Subsidiaries as of the time said notice is required. In the case of a deceased Eligible Employee, any notice will be given to the Eligible Employee’s personal representative if such representative has delivered to the Company evidence satisfactory to the Company of such representative’s status as such and has informed the Company of the address of such representative by notice pursuant to this Section.

26.    Designation of Beneficiary.

(a)    A Participant may file on a form provided by the Company a written designation of a beneficiary who is to receive any Shares and cash, if any, from the Participant’s account under this Plan in the event of such Participant’s death subsequent to the end of a Purchase Period but prior to delivery to him of such Shares and cash. In addition, a Participant may file on a form provided by the Company a written designation of a beneficiary who is to receive any cash from the Participant’s account under this Plan in the event of such Participant’s death prior to a Purchase Date.

(b)    A Participant may change such designation of beneficiary at any time by written notice on a form provided by the Company. In the event of the death of a Participant and in the absence of a beneficiary validly designated under this Plan who is living at the time of such Participant’s death, the Company will deliver such Shares or cash to the executor or administrator of the estate of the Participant, or if no such executor or administrator has been appointed (to the knowledge of the Company), the Company, in its discretion, may deliver such shares or cash to the spouse or to any one or more dependents or relatives of the Participant, or if no spouse, dependent or relative is known to the Company, then to such other person as the Administrator may designate.

27.    Conditions upon Issuance of Shares; Limitation on Sale of Shares. The issuance of Shares under the Plan will be subject to compliance with all applicable requirements of foreign, federal or state law with respect to the Shares. An Option may not be exercised if the issuance of Shares upon such exercise would constitute a violation of any applicable foreign, federal or state securities laws or other law or regulations or the requirements

 

F-10


Table of Contents

of any stock exchange or automated quotation system upon which the Shares may then be listed. Shares will not be issued with respect to an Option unless (i) a registration statement under the Securities Act of 1933, as amended, is in effect at the time of exercise with respect to the Shares issuable upon exercise of the Option, or (ii) in the opinion of legal counsel to the Company, the Shares issuable upon exercise of the Option may be issued in accordance with the terms of an applicable exemption from the registration requirements of such Act. As a condition to the exercise of an Option, the Company may require a Participant to satisfy any qualifications that may be necessary or appropriate, to evidence compliance with any applicable law or regulation, and to make any representation or warranty with respect thereto as may be requested by the Company.

28.    Applicable Law. The Plan will be governed by the substantive laws (excluding the conflict of laws rules) of the State of Delaware.

29.    Amendment or Termination of this Plan. The Board may, from time to time, amend, modify, suspend or discontinue the Plan at any time without notice, provided that no Eligible Employee’s existing rights pursuant to an Option are adversely affected thereby; and, provided further that, except with the approval of stockholders of the Company, no such amendment of the Plan will: (a) increase the aggregate number of shares which may be sold upon the exercise of Options granted under the Plan; (b) change the formula by which the number of shares which any Participant may purchase is determined; or, (c) make any other material change for which stockholder approval is required by the rules of the Principal Exchange. In the event the Board terminates or discontinue the Plan, no further Options may be granted under the Plan, but such termination will not affect any Option granted prior to the termination; any Options outstanding as of the date of any such termination will remain in full force and effect according to their terms as though the Plan had not been terminated. Notwithstanding the foregoing, the Board may make such amendments to the Plan as the Board determines to be advisable, if the continuation of the Plan or any Offering Period would result in financial accounting treatment for the Plan that is different from the financial accounting treatment in effect on the date this Plan is adopted by the Board.

30.    Successors and Assigns. Subject to Sections 18 and 26, this Plan will bind and inure to the benefit of the Company, any Eligible Employee, and their respective successors, assigns, personal or legal representatives and heirs.

31.    Severability. It is intended that each provision of this Plan be viewed as separate and divisible, and in the event that any provision hereof is held to be invalid or unenforceable, the remaining provisions will continue to be in full force and effect.

32.    Titles. Titles of Sections are provided herein for convenience only, do not modify or affect the meaning of any provision herein, and do not serve as a basis for interpretation or construction of this Plan.

33.    Gender and Number. As used herein, the masculine gender includes the feminine and neuter, the singular numbers the plural, and vice versa, whenever such meanings are appropriate.

 

F-11


Table of Contents

CERTIFICATE OF SECRETARY

The undersigned Secretary of EG Acquisition Corp. hereby certifies that the foregoing EMPLOYEE STOCK PURCHASE PLAN was duly adopted by the Company’s Board of Directors on [●] and was approved by a vote of a majority of the shares of the Company’s Common Stock present or represented, in person and by proxy, at a meeting of the Company’s stockholders.

This the                      day of                         , 20[●].

 

    
    
Secretary

 

F-12


Table of Contents

Annex G

TAX RECEIVABLE AGREEMENT

by and among

FLYEXCLUSIVE, INC.

LGM ENTERPRISES, LLC,

THOMAS JAMES SEGRAVE, JR.,

(as TRA Holder Representative)

and

the TRA HOLDERS

(as defined herein)

Dated as of [], 2023

 

G-i


Table of Contents

TABLE OF CONTENTS

 

         PAGE  

ARTICLE I - DEFINITIONS

     G-2  

1.1

  Definitions      G-2  

1.2

  Rules of Construction      G-8  

ARTICLE II – DETERMINATION OF REALIZED TAX BENEFIT

     G-8  

2.1

  Basis Adjustments; 754 Election; Revaluation      G-8  

2.2

  Basis Schedules      G-8  

2.3

  Tax Benefit Schedules      G-9  

2.4

  Procedures; Amendments      G-9  

ARTICLE III – TAX BENEFT PAYMENTS

     G-10  

3.1

  Timing and Amount of Tax Benefit Payments      G-10  

3.2

  No Duplicative Payments      G-12  

3.3

  Pro-Ration of Payments as Between the TRA Holders      G-13  

3.4

  Overpayments      G-13  

ARTICLE IV - TERMINATION

     G-13  

4.1

  Early Termination of Agreement; Breach of Agreement      G-13  

4.2

  Early Termination Notice      G-15  

4.3

  Payment Upon Early Termination      G-16  

ARTICLE V – SUBORDINATION AND LATE PAYMENTS

     G-16  

5.1

  Subordination      G-16  

5.2

  Late Payments by the Corporation      G-16  

ARTICLE VI – TAX MATTERS; CONSISTENCY; COOPERATION

     G-16  

6.1

  Participation in the Corporation’s Tax Matters      G-16  

6.2

  Consistency      G-17  

6.3

  Cooperation      G-17  

ARTICLE VII - MISCELLANEOUS

     G-17  

7.1

  Notices      G-17  

7.2

  Counterparts      G-18  

7.3

  Entire Agreement; No Third-Party Beneficiaries      G-18  

7.4

  Governing Law      G-18  

7.5

  Severability      G-18  

7.6

  Assignments; Amendments; Successors; No Waiver      G-18  

7.7

  Titles and Subtitles      G-19  

7.8

  Resolution of Disputes      G-19  

7.9

  Reconciliation      G-20  

7.10

  Withholding      G-21  

7.11

  Admission of the Corporation into a Consolidated Group; Transfers of Corporate Assets      G-21  

 

G-ii


Table of Contents
         PAGE  

7.12

  Change in Law      G-22  

7.13

  Interest Rate Limitation      G-22  

7.14

  Independent Nature of Rights and Obligations      G-22  

7.15

  Operating Agreement      G-23  

7.16

  TRA Holder Representative      G-23  

7.17

  Non-Effect of Other Tax Receivable Agreement      G-23  

Exhibits

Exhibit A – Form of Joinder Agreement

 

G-iii


Table of Contents

TAX RECEIVABLE AGREEMENT

THIS TAX RECEIVABLE AGREEMENT (as the same may be amended, restated, amended and restated, supplemented or otherwise modified from time to time, this “Agreement”), dated as of [●], is hereby entered into by and among flyExclusive, Inc., a Delaware corporation (the “Corporation”), LGM Enterprises LLC, a North Carolina limited liability company (the “Company”), the TRA Holder Representative (as defined below), and each of the TRA Holders (as defined below).

RECITALS:

A. The Company is treated as a partnership for U.S. federal income tax purposes.

B. Each of the members of the Company (other than the Corporation), directly or indirectly, owns ownership interests in the Company that are designated as “Common Units” (collectively, the “Units”).

C. Pursuant to that certain Equity Purchase Agreement, dated as of even date herewith (the “Equity Purchase Agreement”), by and among (i) the Company, (ii) Thomas James Segrave Jr. (“Segrave”), (iii) [●], a [●], (“[●]”), (iv) [●], a [●], (“[●]”), (v) [●], a [●], (“[●]”), (vi) [●], a [●], (“[●]” and together with Segrave, [●], [●] and [●], the “Existing Equityholders”), (vii) EG Acquisition Corp., a Delaware corporation and predecessor to the Corporation, (viii) EG Sponsor LLC, a Delaware limited liability company (“Sponsor”), and (ix) Segrave, as the Existing Equityholders’ representative, the Corporation shall acquire newly-issued Units in exchange for the Closing Date Cash Contribution Amount (as defined therein) and shall become the “Managing Member” of the Company (as defined in the Operating Agreement).

D. In connection with the transactions contemplated by the Equity Purchase Agreement, the Company shall revalue its assets for U.S. federal income tax purposes (and any corresponding U.S. state or local tax purposes) pursuant to Section 1.704-1 of the Treasury Regulations.

E. Following the contribution of the Closing Date Cash Contribution Amount by the Corporation to the Company, the Company shall repurchase a certain amount of the Units owned by the TRA Holders in accordance with the terms of the Equity Purchase Agreement, which repurchase shall be treated as a Redemption (as defined herein) for purposes of this Agreement.

F. Pursuant to and subject to the terms of the Operating Agreement, from time to time and, to the extent applicable, following the waiver or expiration of the Lock-Up Period (as defined in the Stockholders’ Agreement), each holder of Units (other than the Corporation and its Subsidiaries) has the right to require the Company to redeem (a “Redemption”’) all or a portion of such holder’s Units for shares of Class A Common Stock or cash contributed to the Company by the Corporation; provided that, at the election of the Corporation in its sole discretion, the Corporation may effect a direct exchange (a “Direct Exchange”’) of shares of Class A Common Stock or cash for such Units (holders described in this clause, the “TRA Holders”).

G. The Company and any direct or indirect Subsidiary (owned through a chain of entities each of which is treated as a partnership or a disregarded entity for U.S. federal income tax purposes) of the Company that is treated as a partnership for U.S. federal income tax purposes (together with the Company and any direct or indirect Subsidiary (owned through a chain of entities each of which is treated as a partnership or a disregarded entity for U.S. federal income tax purposes) of the Company that is treated as a disregarded entity for U.S. federal income tax purposes, the “Company Group”’) shall, to the extent such direct or indirect Subsidiary is treated as a partnership for U.S. federal income tax purposes, have in effect an election under Section 754 of the Code for the Taxable Year in which any Exchange occurs, which election should result in an adjustment to the Corporation’s share of the tax basis of the assets owned by the Company Group as of the date of the Exchange.

 

G-1


Table of Contents

H. The parties hereto desire to provide for certain payments and make certain arrangements with respect to certain tax benefits derived by the Corporation as a result of any Exchanges, certain tax attributes of the Company Group and the receipt of payments under this Agreement.

NOW, THEREFORE, in consideration of the foregoing and the respective covenants and agreements set forth herein, and intending to be legally bound hereby, the parties hereto agree as follows:

ARTICLE I

DEFINITIONS

1.1 Definitions. As used in this Agreement, the terms set forth in this Article I shall have the following meanings.

Advisory Firm” means any accounting firm that is nationally recognized as being an expert in tax matters and is not an Affiliate of the Corporation, provided that such Advisory Firm that is used by the Corporation shall be selected by the Corporation and be reasonably acceptable to the TRA Holder Representative.

Actual Interest Amount” is defined in Section 3.1.2.7 of this Agreement.

Actual Tax Liability” means, with respect to any Taxable Year, an amount, not less than zero, equal to the sum of (i) the actual liability for U.S. federal income taxes of the Corporation for such Taxable Year and, if applicable, determined in accordance with a Determination or Amended Schedule, and (ii) the product of (A) the actual amount of taxable income of the Corporation for U.S. federal income tax purposes for such Taxable Year and, if applicable, determined in accordance with a Determination or Amended Schedule and (B) the Assumed State and Local Tax Rate for such Taxable Year.

Affiliate” means, with respect to any Person, any other Person that directly or indirectly, through one or more intermediaries, Controls, is Controlled by, or is under common Control with, such first Person.

Agreed Rate” means SOFR plus 100 basis points.

Agreement” is defined in the preamble to this Agreement.

Amended Schedule” is defined in Section 2.4.2 of this Agreement.

Assumed State and Local Tax Rate” means the tax rate equal to the sum of the products of (x) the Corporation’s income tax apportionment factor for each state and local jurisdiction in which the Corporation files income or franchise tax returns for the relevant Taxable Year and (y) the highest corporate income and franchise tax rate in effect for such Taxable Year for each such state and local jurisdiction in which the Corporation files income tax returns for each relevant Taxable Year.

Attributable” is defined in Section 3.1.2.1 of this Agreement.

Bankruptcy Code” is defined in Section 4.1.3 of this Agreement.

Basis Adjustment” means the increase or decrease to the tax basis of the Reference Assets (i) under Section 734(b), 743(b) and 754 of the Code (in situations where, following an Exchange, the Company remains in existence as an entity for tax purposes) and (ii) under Sections 732, 755 and 1012 of the Code (in situations where, as a result of one or more Exchanges, the Company becomes an entity that is disregarded as separate from its owner for tax purposes), in each case, as a result of any Exchange and any payments made under this Agreement. Notwithstanding any other provision of this Agreement, the amount of any Basis Adjustment resulting from an Exchange of one or more Units shall be determined without regard to any Pre-Exchange Transfer of such Units and as if any such Pre-Exchange Transfer had not occurred.

 

G-2


Table of Contents

Basis Schedule” is defined in Section 2.2 of this Agreement.

Business Day” means any day excluding Saturday, Sunday and any day that is a legal holiday under the laws of the State of New York or is a day on which banking institutions located in New York are closed.

Change of Control” means the occurrence of any of the following events:

(a) any “person” or “group” (within the meaning of Sections 13(d) and 14(d) of the Exchange Act, but excluding any employee benefit plan of such person and its subsidiaries, and any person or entity acting in its capacity as trustee, agent or other fiduciary or administrator of any such plan, and excluding the Specified Parties) becomes the “beneficial owner” (within the meaning of Rules 13d-3 and 13d-5 under the Exchange Act), directly or indirectly, of shares of Class A Common Stock, Class B Common Stock, preferred stock and/or any other class or classes of capital stock of the Corporation (if any) representing in the aggregate more than fifty percent (50%) of the voting power of all of the outstanding shares of capital stock of the Corporation entitled to vote;

(b) the stockholders of the Corporation approve a plan of complete liquidation or dissolution of the Corporation or there is consummated an agreement or series of related agreements for the sale or other disposition, directly or indirectly, by the Corporation of all or substantially all of the Corporation’s assets (including a sale of all or substantially all of the assets of the Company); or

(c) there is consummated a merger or consolidation of the Corporation with any other corporation or entity, and, immediately after the consummation of such merger or consolidation, the voting capital stock of the Corporation immediately prior to such merger or consolidation does not continue to represent, or are not converted into, more than fifty percent (50%) of the combined voting power of, or economic interest in, the then outstanding voting securities of the Person resulting from such merger or consolidation or, if the surviving company is a Subsidiary, the ultimate parent thereof.

Notwithstanding the foregoing, a “Change of Control” shall not be deemed to have occurred by virtue of the consummation of any transaction or series of integrated transactions immediately following which the record holders of the Class A Common Stock, Class B Common Stock, preferred stock and/or any other class or classes of capital stock of the Corporation immediately prior to such transaction or series of transactions continue to have substantially the same proportionate ownership in and voting control over, and own substantially all of the shares of, an entity which owns all or substantially all of the assets of the Corporation immediately following such transaction or series of transactions.

Class A Common Stock” means the Class A Common Stock, par value $0.0001 per share, of the Corporation.

Class B Common Stock” means the Class B Common Stock, par value $0.0001 per share, of the Corporation.

Code” means the U.S. Internal Revenue Code of 1986, as amended.

Company” is defined in the preamble to this Agreement.

Company Group” is defined in the recitals to this Agreement.

Control” means the possession, direct or indirect, of the power to direct or cause the direction of the management and policies of a Person, whether through ownership of voting securities, by contract or other agreement.

Corporation” is defined in the preamble to this Agreement.

 

G-3


Table of Contents

Covered Person” is defined in Section 7.16 of this Agreement.

Cumulative Net Realized Tax Benefit” is defined in Section 3.1.2.3 of this Agreement.

Default Rate” means SOFR plus 400 basis points.

Default Rate Interest” is defined in Section 3.1.2.8 of this Agreement.

Determination” shall have the meaning ascribed to such term in Section 1313(a) of the Code or similar provision of U.S. state tax law, as applicable, or any other event (including the execution of IRS Form 870-AD) that finally and conclusively establishes the amount of any liability for tax.

Direct Exchange” is defined in the recitals to this agreement.

Dispute” is defined in Section 7.8.1 of this Agreement.

Early Termination Effective Date” means the date of an Early Termination Notice for purposes of determining the Early Termination Payment.

Early Termination Notice” is defined in Section 4.2 of this Agreement.

Early Termination Payment” is defined in Section 4.3.2 of this Agreement.

Early Termination Rate” means the SOFR plus 100 basis points.

Early Termination Reference Date” is defined in Section 4.2 of this Agreement.

Early Termination Schedule” is defined in Section 4.2 of this Agreement.

Equity Purchase Agreement” is defined in the recitals to this Agreement.

Exchange” means any Direct Exchange or Redemption.

Exchange Act” means the U.S. Securities Exchange Act of 1934, as amended, and any applicable rules and regulations promulgated thereunder, and any successor to such statute, rules or regulations.

Exchange Date” means the date of any Exchange.

Existing Equityholders” is defined in the recitals to this Agreement.

Expert” is defined in Section 7.9 of this Agreement.

Final Payment Date” means any date on which a payment is required to be made pursuant to this Agreement. For the avoidance of doubt, the Final Payment Date in respect of a Tax Benefit Payment is determined pursuant to Section 3.1 of this Agreement.

Hypothetical Tax Liability” means, with respect to any Taxable Year, an amount equal to the sum of (i) the hypothetical liability for U.S. federal income taxes of the Corporation for such Taxable Year and (ii) the product of (A) the hypothetical amount of taxable income of the Corporation for U.S. federal income tax purposes for such Taxable Year and (B) the Assumed State and Local Rate for such Taxable Year, in each case, determined using the same methods, elections, conventions and similar practices used on the actual relevant Tax Returns of the Corporation but (i) calculating depreciation, amortization, or other similar deductions, or

 

G-4


Table of Contents

otherwise calculating any items of income, gain, or loss, using the Non-Adjusted Tax Basis as reflected on the applicable Basis Schedule, including amendments thereto for the Taxable Year, and (ii) excluding any deduction attributable to Imputed Interest for the Taxable Year. For the avoidance of doubt, the Hypothetical Tax Liability shall be determined without taking into account the carryover or carryback of any tax item attributable to Imputed Interest or Basis Adjustments (or portions thereof).

Imputed Interest” is defined in Section 3.1.2.3 of this Agreement.

IRS” means the U.S. Internal Revenue Service.

Joinder” means a joinder to this Agreement, in form and substance substantially similar to Exhibit A to this Agreement.

Joinder Requirement” is defined in Section 7.6.1 of this Agreement.

Maximum Rate” is defined in Section 7.13 of this Agreement.

Net Tax Benefit” is defined in Section 3.1.2.2 of this Agreement.

Non-Adjusted Tax Basis” means, with respect to any Reference Asset at any time, the tax basis for purposes of U.S. federal income tax law that such asset would have had at such time if no Basis Adjustments had been made.

Objection Notice” is defined in Section 2.4.1.1 of this Agreement.

Operating Agreement” means that certain Amended and Restated Operating Agreement of the Company, dated as of the date hereof, as such agreement may be further amended, restated, supplemented and/or otherwise modified from time to time.

Parties” means the parties named on the signature pages to this Agreement and each additional party that satisfies the Joinder Requirement, in each case with their respective successors and assigns.

Person” means any individual, corporation, firm, partnership, joint venture, limited liability company, estate, trust, business association, organization, governmental entity or other entity.

Pre-Exchange Transfer” means any transfer of one or more Units (including upon the death of a TRA Holder) (i) that occurs after the closing of the transactions contemplated by the Equity Purchase Agreement but prior to an Exchange of such Units and (ii) to which Section 743(b) of the Code applies.

Realized Tax Benefit” is defined in Section 3.1.2.4 of this Agreement.

Realized Tax Detriment” is defined in Section 3.1.2.5 of this Agreement.

Reconciliation Dispute” is defined in Section 7.9 of this Agreement.

Reconciliation Procedures” is defined in Section 2.4.1 of this Agreement.

Redemption” has the meaning in the recitals to this Agreement.

Reference Asset” means any tangible or intangible asset of any member of the Company Group or any of their respective successors or assigns, whether held directly by the Company or indirectly by the Company through any entity in which the Company now holds or may subsequently hold an ownership interest (but only if

 

G-5


Table of Contents

such entity is treated as a partnership or disregarded entity for U.S. federal income tax purposes and for purposes of state or local income tax law), at the time of an Exchange or other applicable transaction. A Reference Asset also includes any asset the tax basis of which is determined, in whole or in part, by reference to the tax basis of an asset that is described in the preceding sentence, including “substituted basis property” within the meaning of Section 7701(a)(42) of the Code.

Schedule” means any of the following: (i) a Basis Schedule, (ii) a Tax Benefit Schedule, or (iii) the Early Termination Schedule, and, in each case, any amendments thereto.

Segrave” is defined in the recitals to this Agreement.

Senior Obligations” is defined in Section 5.1 of this Agreement.

Specified Parties” means (i) the Existing Equityholders; (ii) any Permitted Transferee (as defined in the Stockholders’ Agreement) that becomes party to the Stockholders’ Agreement; (iii) any Affiliate of any of the foregoing; or (iv) any “group” (within the meaning of Sections 13(d) and 14(d) of the Exchange Act) in which the Persons referred to in the foregoing clauses (i) – (iii) beneficially own (within the meaning of Rules 13d-3 and 13d-5 under the Exchange Act) in the aggregate, directly or indirectly, a majority of the voting power of the shares of Class A Common Stock and Class B Common Stock.

Sponsor” is defined in the recitals to this Agreement.

SOFR” means the Secured Overnight Financing Rate, as reported by the Wall Street Journal.

Subsidiary” means, with respect to any Person and as of the date of any determination, any other Person as to which such Person, owns, directly or indirectly, or otherwise controls, more than 50% of the voting power or other similar interests, or the sole general partner interest, or managing member or similar interest, of such Person.

Subsidiary Stock” means any stock or other equity interest in any Subsidiary of the Corporation that is treated as a corporation for U.S. federal income tax purposes and applicable state and local tax purposes.

Stockholders’ Agreement” means the Stockholders’ Agreement, dated as of [●], by and among (i) the Corporation, (ii) the Existing Equityholders, and (iii) Sponsor.

Tax Benefit Payment” is defined in Section 3.1.2 of this Agreement.

Tax Benefit Schedule” is defined in Section 2.3.1 of this Agreement.

Tax Return” means any return, declaration, report or similar statement filed or required to be filed with respect to taxes (including any attached schedules and supporting information), including, without limitation, any information return, claim for refund, amended return and declaration of estimated tax.

Taxable Year” means a taxable year of the Corporation as defined in Section 441(b) of the Code or comparable section of U.S. state or local tax law, as applicable (and, therefore, for the avoidance of doubt, may include a short taxable period of less than 12 months for which a Tax Return is made), ending on or after the date of the closing of the transactions contemplated by the Equity Purchase Agreement.

Taxing Authority” means any national, federal, state, county, municipal, or local government, or any subdivision, agency, commission or authority thereof, or any quasi-governmental body, or any other authority of any kind, exercising regulatory or other authority in relation to any tax matters.

Termination Objection Notice” is defined in Section 4.2.1.1 of this Agreement.

 

G-6


Table of Contents

Trading Day” means a day on which The New York Stock Exchange (NYSE) or such other principal United States securities exchange on which the shares of Class A Common Stock are listed or admitted to trading is open for the transaction of business (unless such trading shall have been suspended for the entire day).

TRA Holders” is defined in the recitals to this Agreement.

TRA Holder Representative” is defined in Section 7.16 of this Agreement.

Treasury Regulations” means the final, temporary, and (to the extent they can be relied upon) proposed regulations promulgated from time to time by the U.S. Department of the Treasury pursuant to and in respect of provisions of the Code as in effect for the relevant taxable period.

U.S.” means the United States of America.

Units” is defined in the recitals to this Agreement.

Valuation Assumptions” means, as of an Early Termination Effective Date, the assumptions that:

(a) in each Taxable Year ending on or after such Early Termination Effective Date, the Corporation shall have taxable income sufficient to fully use the deductions arising from the Basis Adjustments and the Imputed Interest during such Taxable Year or future Taxable Years (including, for the avoidance of doubt, Basis Adjustments and Imputed Interest that would result from future Tax Benefit Payments that would be paid in accordance with the Valuation Assumptions) in which such deductions would become available, taking into account clause (d) below;

(b) (i) the U.S. federal income tax rates that shall be in effect for each such Taxable Year shall be those specified for each such Taxable Year by the Code and other law as in effect on the Early Termination Effective Date, except to the extent any change to such tax rates for such Taxable Year have already been enacted into law, and (ii) the combined U.S. state and local income tax rates (but not, for the avoidance of doubt, U.S. federal income tax rates) for each such Taxable Year shall be the Assumed State and Local Tax Rate for the most recently ended Taxable Year;

(c) any loss or disallowed interest or other loss carryovers or carryforwards generated by any Basis Adjustments or Imputed Interest (including any such Basis Adjustments and Imputed Interest generated as a result of payments under this Agreement) and available as of the Early Termination Effective Date shall be used by the Corporation on a pro rata basis from the Early Termination Effective Date through (i) the scheduled expiration date of such loss carryovers or (ii) if there is no such scheduled expiration, the five-year anniversary of the Early Termination Effective Date (in each case, determined without regard to any limitations on the use of such net operating losses or other tax attributes pursuant to Sections 382, 383, or 384 of the Code, or any successor provision or similar provision of state or local law);

(d) any non-amortizable assets (other than Subsidiary Stock) shall be disposed of on the fifteenth anniversary of the applicable Basis Adjustment or, if such Basis Adjustment occurred more than fifteen years before the Early Termination Effective Date, the Early Termination Effective Date;

(e) any Subsidiary Stock shall be deemed never to be disposed of except if Subsidiary Stock is directly disposed of in the Change of Control;

(f) if, on the Early Termination Effective Date, any TRA Holder has Units that have not been Exchanged, then each such Unit shall be deemed to be Exchanged on the Early Termination Effective Date for an amount of immediately available funds in U.S. dollars equal to the average of the daily VWAP of a share of Class A Common Stock for the ten (10) Trading Days immediately prior to the Early Termination Effective Date; and

(g) any payment obligations pursuant to this Agreement shall be satisfied on the date that any Tax Return to which such payment obligation relates is required to be filed under applicable law as of the Early Termination Effective Date, excluding any extensions.

 

G-7


Table of Contents

VWAP” means the daily per share volume-weighted average price of the Class A Common Stock on the principal U.S. securities exchange on which Class A Common Stock trades, as displayed under the heading Bloomberg VWAP on the Bloomberg page designated for the Class A Common Stock (or its equivalent successor if such page is not available) in respect of the period from the open of trading on such day until the close of trading on such day (or if such volume-weighted average price is unavailable, (a) the per share volume-weighted average price of such Class A Common Stock on such day (determined without regard to afterhours trading or any other trading outside the regular trading session or trading hours), or (b) if such determination is not feasible, the market price per share of Class A Common Stock, in either case as determined by a nationally recognized independent investment banking firm retained in good faith for this purpose by the Corporation).

1.2 Rules of Construction. Unless otherwise specified herein: (a) the meanings of defined terms are equally applicable to the singular and plural forms, and the active and passive forms, of the defined terms, (b) for purposes of interpretation of this Agreement: (i) the words “herein,” “hereto,” “hereof’ and “hereunder” and words of similar import when used in this Agreement shall refer to this Agreement as a whole and not to any particular provision thereof, (ii) references in this Agreement to a Schedule, Article, Section, clause or sub-clause refer to the appropriate Schedule to, or Article, Section, clause or subclause in, this Agreement, (iii) references in this Agreement to dollars or “$” refer to the lawful currency of the United States of America, (iv) the term “including” is by way of example and not limitation, (v) the term “documents” includes any and all instruments, documents, agreements, certificates, notices, reports, financial statements and other writings, however evidenced, whether in physical or electronic form, and (vi) the term “or” shall not be exclusive and shall instead mean “and/or,” (c) in the computation of periods of time from a specified date to a later specified date, the word “from” means “from and including;” the words “to” and “until” each mean “to but excluding;” and the word “through” means “to and including,” (d) references to organization documents (including the Operating Agreement), agreements (including this Agreement) and other contractual instruments shall be deemed to include all subsequent amendments, restatements, extensions, supplements and other modifications thereto, but only to the extent that such amendments, restatements, extensions, supplements and other modifications are permitted hereby; and (e) references to any law (including the Code and the Treasury Regulations) shall include all statutory and regulatory provisions consolidating, amending, replacing, supplementing or interpreting such law.

ARTICLE II

DETERMINATION OF REALIZED TAX BENEFIT

2.1 Basis Adjustments; 754 Election; Revaluation.

2.1.1 Basis Adjustments. The Parties acknowledge and agree to treat (a) to the fullest extent permitted by law each Direct Exchange as giving rise to Basis Adjustments and (b) to the fullest extent permitted by law each Redemption using Class A Common Stock contributed to the Company by the Corporation as a direct purchase of Units by the Corporation from the applicable TRA Holder pursuant to Section 707(a)(2)(B) of the Code as giving rise to Basis Adjustments.

2.1.2 Section 754 Election. The Corporation shall ensure that, on and after the date hereof and continuing throughout the term of this Agreement, the Company and each other member of the Company Group that is treated as a partnership for U.S. federal income tax purposes shall have in effect an election under Section 754 of the Code (and under any similar provisions of applicable U.S. state or local law).

2.1.3 Revaluation. Pursuant to, and in accordance with, Section 1.704-1 of the Treasury Regulations, for U.S. federal income tax purposes (and any corresponding U.S. state or local tax purposes), the Company shall revalue its assets to fair market value as of the time of the closing of the transactions contemplated by the Equity Purchase Agreement.

2.2 Basis Schedules. Within one hundred and twenty (120) days after the filing of the U.S. federal income Tax Return of the Corporation for each relevant Taxable Year, the Corporation shall deliver to the TRA Holder Representative a schedule developed in consultation with the Advisory Firm (the “Basis Schedule”) that shows,

 

G-8


Table of Contents

in reasonable detail as necessary in order to understand the calculations performed under this Agreement: (a) the Basis Adjustments with respect to the Reference Assets as a result of the relevant Exchanges effected in such Taxable Year, (b) the period (or periods) over which each Basis Adjustment is amortizable and/or depreciable, and (c) the Non-Adjusted Tax Basis with respect to the Reference Assets described in clause (a) as of each relevant Exchange,. The Basis Schedule shall become final and binding on the Parties pursuant to the procedures set forth in Section 2.4.1 and may be amended by the Parties pursuant to the procedures set forth in Section 2.4.2.

2.3 Tax Benefit Schedules.

2.3.1 Tax Benefit Schedule. Within one hundred and twenty (120) days after the filing of the U.S. federal income Tax Return of the Corporation for any Taxable Year in which there is a Realized Tax Benefit or Realized Tax Detriment, the Corporation shall provide to the TRA Holder Representative a schedule developed in consultation with the Advisory Firm showing, in reasonable detail, the calculation of the Realized Tax Benefit or Realized Tax Detriment for such Taxable Year (a “Tax Benefit Schedule”’). The Tax Benefit Schedule shall become final and binding on the Parties pursuant to the procedures set forth in Section 2.4.1, and may be amended by the Parties pursuant to the procedures set forth in Section 2.4.2.

2.3.2 Applicable Principles. Subject to the provisions of this Agreement, the Realized Tax Benefit or Realized Tax Detriment for each Taxable Year is intended to measure the decrease or increase in the actual tax liability of the Corporation for such Taxable Year attributable to the Basis Adjustments and Imputed Interest, as determined using a “with and without” methodology described in Section 2.4. Carryovers, carryforwards, or carrybacks of any tax item attributable to any Basis Adjustment or Imputed Interest or any other tax item in respect thereof shall be considered to be subject to the rules of the Code and the Treasury Regulations or the appropriate provisions of U.S. state or local tax law, as applicable, governing the use, limitation, and expiration of carryovers, carryforwards, carrybacks, or other tax items of the relevant type. If a carryover or carryback of any tax item includes a portion that is attributable to any Basis Adjustments or Imputed Interest (a “TRA Portion”) and another portion that is not (a “Non-TRA Portion”), such portions shall be considered to be used in accordance with the “with and without” methodology so that: (a) the amount of any Non-TRA Portion is deemed utilized first, followed by the amount of any TRA Portion (calculated by taking into account the provisions of Section 3.3 to the extent applicable); and (b) in the case of a carryback of a Non-TRA Portion, such carryback shall not affect the original “with and without” calculation made in the prior Taxable Year. The Parties agree to treat (i) all Tax Benefit Payments (other than Imputed Interest) solely to the extent attributable to an Exchange and to the extent permitted by applicable law (A) as subsequent upward purchase price adjustments that give rise to further Basis Adjustments in respect of an applicable Exchange and (B) have the effect of creating additional Basis Adjustments arising in the Taxable Year in which the applicable Tax Benefit Payment is made and (ii) as a result, to the extent permitted by applicable law, any additional Basis Adjustments arising from such a Tax Benefit Payment shall be treated as giving rise to a Basis Adjustment in the Taxable Year in which the Tax Benefit Payment is made on an iterative basis continuing until any incremental Basis Adjustment is immaterial as reasonably determined by the TRA Holder Representative and the Corporation in good faith and in consultation with the Advisory Firm.

2.4 Procedures; Amendments.

2.4.1 Procedures. Each time the Corporation delivers an applicable Schedule to the TRA Holder Representative, under this Agreement, including any Amended Schedule delivered pursuant to Section 2.4.2, but excluding any Early Termination Schedule or amended Early Termination Schedule delivered pursuant to the procedures set forth in Section 4.2, the Corporation shall also: (a) deliver supporting schedules and work papers from an Advisory Firm and any additional materials as reasonably requested by the TRA Holder Representative that are reasonably necessary in order to understand the calculations that were relevant for purposes of preparing the Schedule; and (b) allow the TRA Holder Representative and its advisors to have reasonable access to the appropriate representatives, as reasonably requested by the TRA Holder Representative, at the Corporation and the applicable Advisory Firm in

 

G-9


Table of Contents

connection with a review of such Schedule. Without limiting the generality of the preceding sentence, the Corporation shall ensure that any Tax Benefit Schedule that is delivered to the TRA Holder Representative, along with any supporting schedules and work papers, provides a reasonably detailed presentation of the calculation of the Actual Tax Liability of the Corporation (the “with” calculation) and the Hypothetical Tax Liability of the Corporation (the “without” calculation), and identifies any material assumptions or operating procedures or principles that were used for purposes of such calculations. An applicable Schedule or amendment thereto shall become final and binding on the Parties forty-five (45) days from the date on which the TRA Holder Representative first receives the applicable Schedule or amendment thereto unless:

2.4.1.1 the TRA Holder Representative within forty-five (45) days after receiving the applicable Schedule or amendment thereto provides the Corporation with written notice of a material objection to such Schedule that is made in good faith and that sets forth in reasonable detail the TRA Holder Representative material objection (an “Objection Notice”); or

2.4.1.2 the TRA Holder Representative provides a written waiver of its right to deliver an Objection Notice within the time period described in Section 2.4.1.1 above, in which case such Schedule or amendment thereto becomes binding on the date the waiver from the TRA Representative is received by the Corporation.

In the event that the TRA Holder Representative or any TRA Holder timely delivers an Objection Notice pursuant to Section 2.4.1.1 above, and if the Corporation and the TRA Holder Representative, for any reason, are unable to successfully resolve the issues raised in the Objection Notice through good faith discussions within thirty (30) days after receipt by the Corporation of the Objection Notice, the Corporation and the TRA Holder Representative shall employ the reconciliation procedures as described in Section 7.9 of this Agreement (the “Reconciliation Procedures”).

2.4.2 Amended Schedule. The applicable Schedule for any Taxable Year may be amended from time to time by the Corporation: (a) in connection with a Determination affecting such Schedule; (b) to correct material inaccuracies in the Schedule identified as a result of the receipt of additional factual information relating to a Taxable Year after the date the Schedule was originally provided to the TRA Holder Representative; (c) to comply with an Expert’s determination under the Reconciliation Procedures applicable to this Agreement; (d) to reflect a change in the Realized Tax Benefit or Realized Tax Detriment for such Taxable Year attributable to a carryback or carryforward of a loss or other tax item to such Taxable Year; (e) to reflect a change in the Realized Tax Benefit or Realized Tax Detriment for such Taxable Year attributable to an amended Tax Return filed for such Taxable Year; or (f) to adjust a Basis Schedule to take into account any Tax Benefit Payments made pursuant to this Agreement (any such Schedule, an “Amended Schedule”).

ARTICLE III

TAX BENEFIT PAYMENTS

3.1 Timing and Amount of Tax Benefit Payments.

3.1.1 Timing of Payments. Subject to Sections 3.2 and 3.3, within five (5) Business Days following the date on which each Tax Benefit Schedule that is required to be delivered by the Corporation to the TRA Holder Representative pursuant to Section 2.3 of this Agreement becomes final in accordance with Section 2.4 of this Agreement, the Corporation shall pay to each relevant TRA Holder the Tax Benefit Payment as determined pursuant to this Section 3.1 that is Attributable to the relevant TRA Holder. Each such Tax Benefit Payment shall be made by wire transfer of immediately available funds to the bank account previously designated by such TRA Holder or as otherwise agreed by the Corporation and such TRA Holder. For the avoidance of doubt, without limiting the Corporation’s ability to make offsets against Tax Benefit Payments with respect to a particular TRA Holder to the extent permitted by Section 3.4, the TRA Holders shall not be required under any circumstances to return any portion of any Tax Benefit

 

G-10


Table of Contents

Payment previously paid by the Corporation to the TRA Holders (including any portion of any Early Termination Payment).

3.1.2 Amount of Payments. For purposes of this Agreement, a “Tax Benefit Payment” with respect to any TRA Holder means an amount, not less than zero, equal to the sum of: (a) the portion of the Net Tax Benefit that is Attributable to such TRA Holder (including Imputed Interest, if any, calculated in respect of such amount); and (b) the Actual Interest Amount and any Default Rate Interest with respect to the Net Tax Benefit described in (a).

3.1.2.1 Attributable. A Net Tax Benefit is “Attributable” to an TRA Holder to the extent that it is derived from any Basis Adjustment or Imputed Interest that is attributable to such TRA Holder (whether through an Exchange), determined without regard to any dilutive or antidilutive effect of any contribution to or distribution from the Company after an applicable Exchange.

3.1.2.2 Net Tax Benefit. The “Net Tax Benefit” for a Taxable Year equals the amount of the excess, if any, of (a) 85% of the Cumulative Net Realized Tax Benefit as of the end of such Taxable Year over (b) the aggregate amount of all Tax Benefit Payments previously made under this Section 3.1. For the avoidance of doubt, without limiting the Corporation’s ability to make offsets against Tax Benefit Payments with respect to a particular TRA Holder to the extent permitted by Section 3.4, if the Cumulative Net Realized Tax Benefit as of the end of any Taxable Year is less than the aggregate amount of all Tax Benefit Payments previously made, no TRA Holder shall be required to return any portion of any Tax Benefit Payment previously made by the Corporation to such TRA Holder.

3.1.2.3 Cumulative Net Realized Tax Benefit. The “Cumulative Net Realized Tax Benefit” for a Taxable Year equals the cumulative amount of Realized Tax Benefits for all Taxable Years of the Corporation, up to and including such Taxable Year, net of the cumulative amount of Realized Tax Detriments for the same periods. The Realized Tax Benefit and Realized Tax Detriment for each Taxable Year shall be determined based on the most recent Tax Benefit Schedule or Amended Schedule, if any, in existence at the time of such determination. The computation of the Cumulative Net Realized Tax Benefit shall be adjusted to reflect any applicable Determination with respect to any Realized Tax Benefits and/or Realized Tax Detriments.

3.1.2.4 Realized Tax Benefit. The “Realized Tax Benefit” for a Taxable Year equals the excess, if any, of (a) the Hypothetical Tax Liability over (b) the Actual Tax Liability. If all or a portion of the Actual Tax Liability for the Taxable Year arises as a result of an audit by a Taxing Authority of any Taxable Year, such liability shall not be included in determining the Realized Tax Benefit unless and until the Corporation has exhausted all of its rights at the appeals level of the IRS or equivalent agency at the state level or, in the event the Corporation has determined to litigate such matter in Tax Court or other court of competent jurisdiction, unless and until such litigation becomes final (whether pursuant to a decision by the Tax Court or a judgment, decree, or other order by such other court) or has been finally settled or otherwise compromised.

3.1.2.5 Realized Tax Detriment. The “Realized Tax Detriment” for a Taxable Year equals the excess, if any, of (a) the Actual Tax Liability over (b) the Hypothetical Tax Liability. If all or a portion of the Actual Tax Liability for the Taxable Year increases as a result of an audit by a Taxing Authority of any Taxable Year, such liability shall not be included in determining the Realized Tax Detriment unless and until the Corporation has exhausted all of its rights at the appeals level of the IRS or equivalent agency at the state level or, in the event the Corporation has determined to litigate such matter in Tax Court or other court of competent jurisdiction, unless and until such litigation becomes final (whether pursuant to a decision by the Tax Court or a judgment, decree, or other order by such other court) or has been finally settled or otherwise compromised.

3.1.2.6 Imputed Interest. The Parties acknowledge that the principles of Sections 1272, 1274, or 483 of the Code, as applicable, and the principles of any similar provision of U.S. state and local tax

 

G-11


Table of Contents

law, may, as applicable, apply to cause a portion of any payments by the Corporation to a TRA Holder under this Agreement to be treated as imputed interest (“Imputed Interest”). For the avoidance of doubt, the deduction for the amount of Imputed Interest, if any, as determined with respect to any payments made by the Corporation to a TRA Holder shall be excluded in determining the Hypothetical Tax Liability of the Corporation for purposes of calculating Realized Tax Benefits and Realized Tax Detriments pursuant to this Agreement.

3.1.2.7 Actual Interest Amount. The “Actual Interest Amount,” calculated in respect of the Net Tax Benefit for a Taxable Year, shall be an amount equal to interest calculated at the Agreed Rate from the due date (without extensions) for filing the U.S. federal income Tax Return of the Corporation for such Taxable Year until the date on which the Corporation makes a timely Tax Benefit Payment to the TRA Holder on or before the Final Payment Date as determined pursuant to this Section 3.1.

3.1.2.8 Default Rate Interest. In accordance with Section 5.2, in the event that the Corporation does not make timely payment of all or any portion of a Tax Benefit Payment to a TRA Holder on or before the Final Payment Date as determined pursuant to this Section 3.1, the amount of any “Default Rate Interest,” calculated and payable in accordance with Section 5.2 (if any) in respect of the Tax Benefit Payment (including previously accrued Imputed Interest and Actual Interest Amounts) for a Taxable Year, shall be equal to interest calculated at the Default Rate from the Final Payment Date for a Tax Benefit Payment as determined pursuant to this Section 3.1 until the date on which the Corporation makes such Tax Benefit Payment to such TRA Holder.

3.1.2.9 The Corporation and the TRA Holders hereby acknowledge and agree that, as of the date of this Agreement and as of the date of any future Exchange that may be subject to this Agreement, the aggregate value of the Tax Benefit Payments cannot be reasonably ascertained for U.S. federal income or other applicable tax purposes. Notwithstanding anything to the contrary in this Agreement, with respect to each Exchange by any TRA Holder, if such TRA Holder notifies the Corporation in writing of a stated maximum selling price (within the meaning of Section 15A.453-l(c)(2) of the Treasury Regulations) to be applied with respect to such Exchange, the amount of the initial consideration received in connection with such Exchange and the aggregate Tax Benefit Payments to such TRA Holder in respect of such Exchange (other than amounts accounted for as interest under the Code) shall not exceed such stated maximum selling price.

3.1.3 Interest. The provisions of this Section 3.1 and Section 5.2 in respect of Default Rate Interest are intended to operate so that interest shall effectively accrue (or, in the case of Imputed Interest, be treated as accruing solely for U.S. federal income or applicable state or local income tax purposes) in respect of the Net Tax Benefit (or Tax Benefit Payment in respect of any Actual Interest Amount or Default Rate Interest) for any Taxable Year as follows:

3.1.3.1 first, solely for U.S. federal income or applicable state or local income tax purposes, at the applicable rate used to determine the amount of Imputed Interest under the Code (from the relevant Exchange Date until the due date (without extensions) for filing the U.S. federal income Tax Return of the Corporation for such Taxable Year and, if required under applicable law, through the Final Payment Date for a Tax Benefit Payment as determined pursuant to this Section 3.1);

3.1.3.2 second, at the Agreed Rate (from the due date (without extensions) for filing the U.S. federal income Tax Return of the Corporation for such Taxable Year until the Final Payment Date for a Tax Benefit Payment as determined pursuant to this Section 3.1); and

3.1.3.3 third, in accordance with Section 5.2, at the Default Rate (from the Final Payment Date for a Tax Benefit Payment as determined pursuant to this Section 3.1 until the date on which the Corporation makes the relevant Tax Benefit Payment to the applicable TRA Holder).

3.2 No Duplicative Payments. It is intended that the provisions of this Agreement shall not result in the duplicative payment of any amount (including interest) that may be required under this Agreement and the provisions of this Agreement shall be consistently interpreted and applied in accordance with that intent.

 

G-12


Table of Contents

3.3 Pro-Ration of Payments as Between the TRA Holders.

3.3.1 Insufficient Taxable Income. Notwithstanding anything in this Section 3.1 to the contrary, to the extent that the aggregate potential Realized Tax Benefit of the Corporation with respect to depreciation, amortization or other tax benefits in respect of Basis Adjustments and Imputed Interest is limited in a particular Taxable Year because the Corporation does not have sufficient taxable income, the potential Net Tax Benefit for the Corporation shall be allocated among the TRA Holders in proportion to the respective Tax Benefit Payments that would have been payable if the Corporation had in fact had sufficient taxable income and there had been no such limitation. As an illustration of the intended operation of this Section 3.3.1, if the Corporation had $200 of aggregate potential Realized Tax Benefits in a particular Taxable Year (with $50 of such Realized Tax Benefits being attributable to TRA Holder No. 1 and $150 of such Realized Tax Benefits being attributable to TRA Holder No. 2), such that TRA Holder No. 1 would have potentially been entitled to a Tax Benefit Payment of $10.62 and TRA Holder No. 2 would have been entitled to a Tax Benefit Payment of $31.87 if the Corporation had $200 of actual taxable income (assuming for purposes of this illustration a 25% tax rate), and if the Corporation in fact (for purposes of this illustration) only had $100 of actual taxable income in such Taxable Year, then $25 of the aggregate $100 actual Realized Tax Benefit for the Corporation for such Taxable Year would be allocated to TRA Holder No. 1 and $75 of the aggregate $100 actual Realized Tax benefit for the Corporation would be allocated to TRA Holder No. 2, such that TRA Holder No. 1 would receive a Tax Benefit Payment of $5.31 and TRA Holder No. 2 would receive a Tax Benefit Payment of $15.94. Notwithstanding anything to the contrary in this Section 3.1, in no event shall the aggregate of the portions of the Net Tax Benefit that are Attributable to the TRA Holders exceed 100% of the Net Tax Benefit.

3.3.2 Late Payments. If for any reason the Corporation is not able to timely and fully satisfy its payment obligations under this Agreement with respect to having insufficient taxable income only in respect of a particular Taxable Year, then Default Rate Interest shall begin to accrue pursuant to Section 5.2 and the Corporation and other Parties agree that (a) the Corporation shall pay the Tax Benefit Payments due in respect of such Taxable Year to each TRA Holder pro rata in proportion to the amount of such Tax Benefit Payments, without favoring one obligation over the other, and (b) no Tax Benefit Payment shall be made in respect of any Taxable Year until all Tax Benefit Payments to all TRA Holders in respect of all prior Taxable Years have been made in full.

3.4 Overpayments. To the extent the Corporation makes any Tax Benefit Payment to a TRA Holder in respect of a particular Taxable Year in an amount in excess of the amount of such payment that should have been made to such TRA Holder in respect of such Taxable Year (taking into account this Article III) under the terms of this Agreement, then such excess shall be applied to reduce the amount of any subsequent future Tax Benefit Payments to be paid by the Corporation to such TRA Holder and such TRA Holder shall not receive any further Tax Benefit Payments until such TRA Holder has foregone an amount of Tax Benefit Payments equal to such excess. The amount of any excess Tax Benefit Payment shall be deemed to have been paid by the Corporation to the relevant TRA Holders on the original due date for the filing of the subsequent Tax Return to which the excess Tax Benefit Payment relates for purposes of determining the Actual Interest Amount to which such relevant TRA Holders shall be entitled. Notwithstanding the foregoing or anything to the contrary contained in this Agreement, the TRA Holders shall not be required, under any circumstances, to return any portion of any Tax Benefit Payment previously paid by the Corporation to the TRA Holders (including any portion of any Early Termination Payment).

ARTICLE IV

TERMINATION

4.1 Early Termination of Agreement; Breach of Agreement.

4.1.1 Corporation’s Early Termination Right. The Corporation may completely terminate this Agreement, as and to the extent provided herein, with respect to all amounts payable to the TRA Holders

 

G-13


Table of Contents

pursuant to this Agreement by paying to the TRA Holders the Early Termination Payments; provided that the Early Termination Payments may be made pursuant to this Section 4.1.1 only if made to all TRA Holders that are entitled to such a payment, and provided further, that the Corporation may withdraw any notice to execute its termination rights under this Section 4.1.1 prior to the time at which any Early Termination Payment has been paid. Upon the Corporation’s payment of the Early Termination Payments, the Corporation shall not have any further payment obligations under this Agreement, other than with respect to any: (a) prior Tax Benefit Payments that are due and payable under this Agreement but that still remain unpaid as of the date of the Early Termination Notice and that remain unpaid as of the payment of the Early Termination Payments (which Tax Benefit Payments shall not be included in the Early Termination Payments); and (b) current Tax Benefit Payments due for the Taxable Year ending on or including the date of the Early Termination Notice (except to the extent that the amount described in this clause (b) is included in the calculation of the Early Termination Payments or is included in clause (a) above) that remain unpaid as of the payment of the Early Termination Payments. If an Exchange subsequently occurs with respect to Units for which the Corporation has exercised its termination rights under this Section 4.1.1 and paid all amounts owed in connection with the exercise of such rights, the Corporation shall have no obligations under this Agreement with respect to such Exchange.

4.1.2 Acceleration Upon Change of Control. In the event of a Change of Control, the TRA Holder Representative shall have the option, by written notice to the Corporation, to cause the acceleration of all unpaid payment obligations of the Corporation hereunder as calculated pursuant to this Article IV as if an Early Termination Notice had been delivered on the closing date of the Change of Control and utilizing the Valuation Assumptions by substituting the phrase “the closing date of a Change of Control” in each place where the phrase “Early Termination Effective Date” appears. Such obligations shall include, without duplication, but not be limited to, (a) the Early Termination Payments calculated as if an Early Termination Notice had been delivered on the closing date of the Change of Control, (b) any Tax Benefit Payments agreed to by the Corporation and the TRA Holders as due and payable but unpaid as of the Early Termination Notice (which Tax Benefit Payments shall not be included in the Early Termination Payments) and that remain unpaid as of the payment of the Early Termination Payments, and (c) any Tax Benefit Payments due for any Taxable Year ending prior to, with or including the closing date of a Change of Control unpaid as of the Early Termination Notice (except to the extent that any amounts described in this clause (c) are included in the Early Termination Payments or are included in clause (b) above) and that remain unpaid as of the payment of the Early Termination Payments. For the avoidance of doubt, Sections 4.2 and 4.3 shall apply to a Change of Control, mutatis mutandis.

4.1.3 Acceleration Upon Breach of Agreement. In the event that the Corporation materially breaches any of its obligations under this Agreement, whether as a result of failure to make any payment when due, failure to honor any other obligation required hereunder, or by operation of law as a result of the rejection of this Agreement in a case commenced under Title 11 of the United States Code (11 U.S.C. § 101 et seq.) (the “Bankruptcy Code”) or otherwise, then, at the option of the TRA Holder Representative, all obligations of the Corporation hereunder shall be accelerated and become immediately due and payable upon notice of acceleration from the TRA Holder Representative (provided that in the case of any proceeding under the Bankruptcy Code or other insolvency statute, such acceleration shall be automatic without any such notice), and such obligations shall be calculated as if an Early Termination Notice had been delivered on the date of such notice of acceleration (or, in the case of any proceeding under the Bankruptcy Code or other insolvency statute, on the date of such breach) and shall include, but not be limited to: (a) the Early Termination Payments calculated as if an Early Termination Notice had been delivered on the date of such acceleration; (b) any prior Tax Benefit Payments that are due and payable under this Agreement but that still remain unpaid as of the date of such acceleration (which Tax Benefit Payments shall not be included in the Early Termination Payments) and that remain unpaid as of the payment of the Early Termination Payments; and (c) any current Tax Benefit Payments due for the Taxable Year ending with or including the date of such acceleration (except to the extent that any amounts described in this clause (c) are included in the Early Termination Payments or are included in clause (b) above) and that remain unpaid as of the payment of the Early Termination Payments. Notwithstanding the foregoing, in the event that the Corporation breaches this

 

G-14


Table of Contents

Agreement and such breach is not a breach of a material obligation, the TRA Holder Representative and each TRA Holder shall still be entitled to enforce all of its rights otherwise available under this Agreement, excluding, for the avoidance of doubt, seeking or otherwise obtaining an acceleration of amounts payable under this Agreement pursuant to this Section 4.1.3. For purposes of this Section 4.1.3, and subject to the following sentence, the Parties agree that the failure to make any payment due pursuant to this Agreement within thirty (30) days of the relevant Final Payment Date shall be deemed to be a breach of a material obligation under this Agreement for all purposes of this Agreement, and that it shall not be considered to be a breach of a material obligation under this Agreement to make a payment due pursuant to this Agreement within thirty (30) days of the relevant Final Payment Date. Notwithstanding anything in this Agreement to the contrary, it shall not be a breach of a material obligation of this Agreement if the Corporation fails to make any Tax Benefit Payment within thirty (30) days of the relevant Final Payment Date to the extent that the Corporation has insufficient funds or cannot make such payment as a result of obligations imposed in connection with the Senior Obligations or under applicable law, and cannot obtain sufficient funds to make such payments by taking commercially reasonable actions or would become insolvent as a result of making such payment; provided that the interest provisions of Section 5.2 shall apply to such late payment (unless the Corporation does not have sufficient funds to make such payment as a result of limitations imposed by any Senior Obligations, in which case Section 5.2 shall apply, but the Default Rate shall be replaced by the Agreed Rate); and provided further that such payment obligation shall nonetheless accrue for the benefit of the TRA Holders and the Corporation shall make such payment at the first opportunity that it has sufficient funds and is otherwise able to make such payment.

4.2 Early Termination Notice. If the Corporation chooses to exercise its right of early termination under Section 4.1 above, the Corporation shall deliver to the TRA Holder Representative a notice of the Corporation’s decision to exercise such right (an “Early Termination Notice”). Upon delivery of the Early Termination Notice or the occurrence of an event described in Section 4.1 (or an early termination pursuant to Section 4.1), the Corporation shall deliver a schedule developed in consultation with the Advisory Firm (the “Early Termination Schedule”) showing in reasonable detail the calculation of the Early Termination Payment. The Corporation shall also (a) deliver to the TRA Holder Representative supporting schedules and work papers from an Advisory Firm and any additional materials reasonably requested by the TRA Holder Representative that are reasonably necessary in order to understand the calculations that were relevant for purposes of preparing the Early Termination Schedule; and (b) allow the TRA Holder Representative and its advisors to have reasonable access to the appropriate representatives at the Corporation and the applicable Advisory Firm as determined by the Corporation or as reasonably requested by the TRA Holder Representative, in connection with a review of such Early Termination Schedule. The Early Termination Schedule shall become final and binding on each Party forty-five (45) days from the first date on which the TRA Holder Representative received such Early Termination Schedule unless:

4.2.1.1 the TRA Holder Representative within forty-five (45) days after receiving the Early Termination Schedule, provides the Corporation with notice of a material objection to such Early Termination Schedule made in good faith and setting forth in reasonable detail the TRA Holder Representative’s material objection (a “Termination Objection Notice”); or

4.2.1.2 the TRA Holder Representative provides a written waiver of such right of a Termination Objection Notice within the period described in Section 4.2.1.1 above, in which case such Early Termination Schedule becomes binding on the date the waiver from the TRA Holder Representative is received by the Corporation.

In the event that the TRA Holder Representative timely delivers a Termination Objection Notice pursuant to Section 4.2.1.1 above, and if the Parties, for any reason, are unable to successfully resolve the issues raised in the Termination Objection Notice within thirty (30) days after receipt by the Corporation of the Termination Objection Notice, the Corporation and the TRA Holder Representative shall employ the Reconciliation Procedures. The date on which the Early Termination Schedule becomes final in accordance with this Section 4.2 shall be the “Early Termination Reference Date.”

 

G-15


Table of Contents

4.3 Payment Upon Early Termination.

4.3.1 Timing of Payment. Within three (3) Business Days after the Early Termination Reference Date, the Corporation shall pay to each TRA Holder an amount equal to the Early Termination Payment for such TRA Holder. Such Early Termination Payment shall be made by the Corporation by wire transfer of immediately available funds to a bank account or accounts designated by such TRA Holder or as otherwise agreed by the Corporation and such TRA Holder.

4.3.2 Amount of Payment. The “Early Termination Payment” payable to a TRA Holder pursuant to and subject to Section 4.3.1 shall equal the present value, discounted by the Early Termination Rate as determined as of the Early Termination Reference Date, of all Tax Benefit Payments that would be required to be paid (and which have not yet been paid prior to the Early Termination Effective Date) by the Corporation to such TRA Holder, whether payable with respect to Units that were Exchanged prior to the Early Termination Effective Date or on or after the Early Termination Effective Date, beginning from the Early Termination Effective Date and using the Valuation Assumptions.

ARTICLE V

SUBORDINATION AND LATE PAYMENTS

5.1 Subordination. Notwithstanding any other provision of this Agreement to the contrary, any Tax Benefit Payments or Early Termination Payment required to be made by the Corporation to the TRA Holders under this Agreement shall rank subordinate and junior in right of payment to any principal, interest, or other amounts due and payable in respect of any obligations owed in respect of secured or unsecured unrelated indebtedness for borrowed money of the Corporation and its Subsidiaries (“Senior Obligations”) and shall rank pari passu in right of payment with all current or future unsecured obligations of the Corporation that are not Senior Obligations. To the extent that any payment under this Agreement is not permitted to be made at the time payment is due as a result of this Section 5.1 and the terms of the agreements governing Senior Obligations, such payment obligation nevertheless shall accrue for the benefit of the TRA Holders and the Corporation shall make any such payments at the first opportunity that such payments are permitted to be made in accordance with the terms of the Senior Obligations. Furthermore, each TRA Holder shall enter into any subordination agreements in a form reasonably satisfactory to the TRA Holder Representative in order to effectuate the purposes of this Section 5.1.

5.2 Late Payments by the Corporation. Except as otherwise provided in this Agreement, the amount of all or any portion of any Tax Benefit Payment or Early Termination Payment not made to the TRA Holders when due under the terms of this Agreement shall be payable together with any interest thereon, computed at the Default Rate and commencing from the Final Payment Date on which such Tax Benefit Payment or Early Termination Payment was first due and payable to the date of actual payment of such Tax Benefit Payment or Early Termination Payment; provided that if any Tax Benefit Payment or Early Termination Payment is not made to the TRA Holders when due under the terms of this Agreement as a result of Section 5.1 and the terms of the agreements governing Senior Obligations, any such interest shall be computed at the Agreed Rate and not the Default Rate.

ARTICLE VI

TAX MATTERS; CONSISTENCY; COOPERATION

6.1 Participation in the Corporation’s Tax Matters. Except as otherwise provided herein, the Corporation shall have full responsibility for, and sole discretion over, all tax matters concerning the Corporation and its Subsidiaries, including, without limitation, the preparation, filing, or amending of any Tax Return and defending, contesting or settling any audit, contest, or other proceeding pertaining to taxes; provided, however, that the Corporation shall not settle or fail to contest any issue pertaining to taxes that is reasonably expected to materially or adversely affect the TRA Holders’ rights and obligations under this Agreement without the consent

 

G-16


Table of Contents

of the TRA Holder Representative, such consent not to be unreasonably withheld or delayed. The Corporation shall notify the TRA Holder Representative of, and keep him reasonably informed with respect to, any tax audit or other tax contest of the Corporation the outcome of which is reasonably expected to reduce or defer the Tax Benefit Payments payable to any TRA Holder under this Agreement and the TRA Holder Representative shall have the right to (a) discuss with the Corporation, and provide input and comment to the Corporation regarding, any portion of any such tax audit or other tax contest and (b) participate in, at the TRA Holder Representative’s expense, any such portion of any such tax audit or other tax contest to the extent it relates to issues the resolution of which would reasonably be expected to reduce or defer the Tax Benefit Payments payable to any TRA Holder under this Agreement. To the extent there is a conflict between this Agreement and either the Equity Purchase Agreement or the Operating Agreement relating to tax matters concerning Covered Taxes and the Corporation, including preparation, filing or amending of any Tax Return and defending, contesting or settling any issue pertaining to taxes, this Agreement shall control solely with respect to the matters governed by this Agreement.

6.2 Consistency. Except as otherwise required by applicable law, all calculations and determinations made hereunder, including, without limitation, any Basis Adjustments, the Schedules or the determination of any Realized Tax Benefits or Realized Tax Detriments, shall be made in accordance with the elections, methodologies or positions taken by the Corporation and the Company on their respective Tax Returns. Each TRA Holder shall prepare its Tax Returns in a manner that is consistent with the terms of this Agreement and any related calculations or determinations that are made hereunder, including, without limitation, the Schedules provided under this Agreement, unless otherwise required by applicable law. In the event that an Advisory Firm or Expert is used and is replaced with another Advisory Firm or Expert, such replacement Advisory Firm or Expert shall perform its services under this Agreement using procedures and methodologies consistent with the previous Advisory Firm or Expert, unless otherwise required by applicable law or unless the Corporation and the TRA Holder Representative agree to the use of other procedures and methodologies.

6.3 Cooperation. The TRA Holder Representative and each TRA Holder, on the one hand, and the Corporation, on the other hand, shall use commercially reasonable efforts to (a) furnish to the other in a timely manner such information, documents and other materials as the other may reasonably request for purposes of making, reviewing, or approving any determination or computation necessary or appropriate under or with respect to this Agreement, preparing any Tax Return or contesting or defending any audit, examination, controversy or other proceeding with any Taxing Authority, or estimating any future Tax Benefit Payments hereunder, (b) make itself available to the other and its representatives to provide explanations of documents and materials and such other information as may be reasonably requested in connection with any of the matters described in clause (a) above, and (c) reasonably cooperate in connection with any such matter. Subject to Section 6.1, the Corporation shall provide reasonable assistance as reasonably requested by the TRA Holder Representative on behalf of any TRA Holder in connection with such TRA Holder’s tax returns or financial reporting materials that are required to be prepared under applicable law or contract and/or the consummation of any assignment or transfer of any of its rights and/or obligations under this Agreement, including, without limitation, providing any information or executing any documentation. The requesting Party shall reimburse the other Party for any reasonable and documented out-of-pocket costs and expenses incurred by such other Party pursuant to this Section 6.3.

ARTICLE VII

MISCELLANEOUS

7.1 Notices. Any notice hereunder shall be sent in writing, addressed as specified below, and shall be deemed given: (a) if by hand or recognized courier service, by 5:00 PM on a Business Day, addressee’s day and time, on the date of delivery, and otherwise on the first Business Day after such delivery; (b) if by fax or email, on the date that transmission is sent electronically without any “bounce back” or similar error message; or (c) five (5) days after mailing by certified or registered mail, return receipt requested. Notices shall be addressed

 

G-17


Table of Contents

to the respective Parties as follows (excluding telephone numbers, which are for convenience only), or to such other address as a Party shall specify to the others in accordance with these notice provisions:

If to the Corporation, the Company or the TRA Holder Representative:

LGM Enterprises, LLC

2860 Jetport Road

Kinston, North Carolina 28504

Attention: Thomas James Segrave, Jr.

Telephone: 252-717-3333

E-mail: jsegrave@flyexclusive.com

with a copy (which shall not constitute notice) to:

Wyrick Robbins Yates & Ponton LLP

The Summit

4101 Lake Boone Trail, Suite 300

Raleigh, NC 27607-7506

Attention: Larry E. Robbins

Telephone: 919-865-2800

E-mail: lrobbins@wyrick.com

Any Party may change its address, fax number or e-mail address by giving each of the other Parties written notice thereof in the manner set forth above.

7.2 Counterparts. This Agreement may be executed in counterparts, each of which shall constitute an original, but all of which shall constitute one agreement. This Agreement shall become effective upon delivery to each party of an executed counterpart or the earlier delivery to each party of original, photocopied, or electronically transmitted signature pages that together (but need not individually) bear the signatures of all other parties.

7.3 Entire Agreement; No Third-Party Beneficiaries. This Agreement sets forth the entire agreement of the parties with respect to the subject matter hereof and thereof and supersedes all prior and contemporaneous understandings and agreements related thereto (whether written or oral), all of which are merged herein. No provision of this Agreement may be explained or qualified by any agreement, negotiations, understanding, discussion, conduct or course of conduct. Except as otherwise expressly stated herein, there is no condition precedent to the effectiveness of any provision hereof or thereof.

7.4 Governing Law. This Agreement shall be construed and enforced in accordance with and governed by the laws (both substantive and procedural) of the State of North Carolina, without giving effect to the conflict of laws principles thereof.

7.5 Severability. A determination by a court or other governmental authority (including any Taxing Authority) that any provision of this Agreement is legally invalid shall not affect the validity or enforceability of any other provision hereof. The Parties shall cooperate in good faith to substitute (or cause such court or other governmental authority to substitute) for any provision so held to be invalid a valid provision, as alike in substance to such invalid provision as is lawful.

7.6 Assignments; Amendments; Successors; No Waiver.

7.6.1 Assignment. Each TRA Holder may assign, sell, pledge, or otherwise alienate or transfer any interest in this Agreement, including the right to receive any Tax Benefit Payments under this Agreement, without the consent of the Corporation, to any Person; provided such Person executes and delivers a Joinder

 

G-18


Table of Contents

agreeing to succeed to the applicable portion of such TRA Holder’s interest in this Agreement and to become a Party and TRA Holder for all purposes of this Agreement (the “Joinder Requirement”). For the avoidance of doubt, if a TRA Holder transfers Units in accordance with the terms of the Operating Agreement but does not assign to the transferee of such Units its rights under this Agreement with respect to such transferred Units, such TRA Holder shall continue to be entitled to receive the Tax Benefit Payments arising in respect of a subsequent Exchange of such Units (and any such transferred Units shall be separately identified, so as to facilitate the determination of Tax Benefit Payments hereunder). The Corporation may not assign any of its rights or obligations under this Agreement to any Person (other than any direct or indirect successor (whether by purchase, merger, consolidation or otherwise) to all or substantially all of the business or assets of the Corporation) without the prior written consent of each of the TRA Holders (and any purported assignment without such consent shall be null and void).

7.6.2 Amendments. No provision of this Agreement may be amended unless such amendment is approved in writing by (a) the Corporation, (b) the TRA Holder Representative, and (c) TRA Holders who would be entitled to receive at least two-thirds of the Early Termination Payments payable to all TRA Holders in the event the Corporation exercised its rights pursuant to Section 4.1 as of the later of the most recent Exchange Date, in which case such amendment shall be permitted. Notwithstanding the foregoing, no such amendment shall be effective if such amendment would have a disproportionate adverse impact on the payments certain TRA Holders shall or may receive under this Agreement unless all such disproportionately impacted TRA Holders consent in writing to such amendment (such consent not to be unreasonably withheld, conditioned or delayed).

7.6.3 Successors. Except as provided in this Section 7.6, all of the terms and provisions of this Agreement shall be binding upon, and shall inure to the benefit of and be enforceable by, the Parties hereto and their respective successors, assigns, heirs, executors, administrators and legal representatives. The Corporation shall require and cause any direct or indirect successor (whether by purchase, merger, consolidation or otherwise) to all or substantially all of the business or assets of the Corporation, by written agreement, expressly to (a) assume and agree to perform this Agreement, in the same manner and to the same extent that the Corporation would be required to perform if no such succession had taken place and (b) become a Party to this Agreement.

7.6.4 Waiver. No provision of this Agreement may be waived unless such waiver is in writing and signed by the Party against whom the waiver is to be effective. No failure by any Party to insist upon the strict performance of any covenant, duty, agreement, or condition of this Agreement, or to exercise any right or remedy consequent upon a breach thereof, shall constitute a waiver of any such breach or any other covenant, duty, agreement, or condition.

7.7 Titles and Subtitles. The titles of the sections and subsections of this Agreement are for convenience of reference only and are not to be considered in construing this Agreement.

7.8 Resolution of Disputes.

7.8.1 Except for Reconciliation Disputes subject to Section 7.9, any and all disputes which cannot be settled amicably, including any ancillary claims of any Party, arising out of, relating to or in connection with the validity, negotiation, execution, interpretation, performance or non-performance of this Agreement (including the validity, scope and enforceability of this arbitration provision) (each a “Dispute”) shall be exclusively and definitively resolved through final and binding arbitration pursuant to the provisions of this Section 7.8. Any such arbitration shall be commenced and conducted as follows.

(a) The arbitration tribunal shall be comprised of three (3) individuals, each of whom shall be a lawyer and a resident of the State of North Carolina. The Corporation, as the first party, and the disputing TRA Holder(s), as the second party, each shall name one (1) person to serve on the arbitration tribunal, and the two (2) persons so selected shall choose a third person to serve on the tribunal.

 

G-19


Table of Contents

(b) In the event that all of the three members of the arbitration tribunal for any reason are not chosen within thirty (30) days from the date a Party gives notice of a demand for arbitration, any Party thereafter shall have the right to apply to an appropriate court for the appointment by the court, pursuant to N.C. Gen. Stat. § 1-569.11, to such tribunal of an arbitrator or arbitrators to complete the full number of arbitrators on such tribunal. The court shall be bound by the provisions of this Section 7.8. To assist the arbitration tribunal in its function as arbitrator, such tribunal may engage an attorney, certified public accountant, and any other Person to be of assistance in the arbitration of any matter before such tribunal. The expenses of the arbitration tribunal, including those of Persons engaged to be of assistance to such tribunal, shall be borne by the Corporation. Except as herein provided, the provisions of Article 45C of Chapter 1 of the North Carolina General Statutes shall apply to the arbitration proceedings.

(c) The decision of any two (2) members of the arbitral tribunal shall be the decision of such tribunal. The decision of the arbitral tribunal shall be in writing and signed by each member of such tribunal. The venue for any such arbitral proceeding shall be where the Company is then currently headquartered, unless the disputing TRA Holder(s) and the Corporation unanimously agree in writing otherwise.

7.8.2 Notwithstanding the provisions of Section 7.8.1, any Party may bring an action or special proceeding in any court of competent jurisdiction for the purpose of compelling another Party to arbitrate, seeking temporary or preliminary relief in aid of an arbitration hereunder, and/or enforcing an arbitration award and, for the purposes of this Section 7.8.2, each Party (a) expressly consents to the application of Section 7.8.3 to any such action or proceeding, and (b) agrees that proof shall not be required that monetary damages for breach of the provisions of this Agreement would be difficult to calculate and that remedies at law would be inadequate. For the avoidance of doubt, this Section 7.8 shall not apply to Reconciliation Disputes to be settled in accordance with the procedures set forth in Section 7.9.

7.8.3 Each Party irrevocably consents to service of process by means of notice in the manner provided for in Section 7.1. Nothing in this Agreement shall affect the right of any Party to serve process in any other manner permitted by law.

7.8.4 EACH PARTY HERETO HEREBY IRREVOCABLY WAIVES, TO THE FULLEST EXTENT PERMITTED BY APPLICABLE LAW, ANY RIGHT IT MAY HAVE TO A TRIAL BY JURY IN ANY LEGAL PROCEEDING DIRECTLY OR INDIRECTLY ARISING OUT OF OR RELATING TO THIS AGREEMENT OR THE TRANSACTIONS CONTEMPLATED HEREBY (WHETHER BASED ON CONTRACT, TORT OR ANY OTHER THEORY).

7.8.5 In the event that the Parties are unable to agree whether a dispute between them is a Reconciliation Dispute subject to the dispute resolution procedure set forth in Section 7.9 or a Dispute subject to the dispute resolution procedure set forth in this Section 7.8, such disagreement shall be decided and resolved in accordance with the procedure set forth in this Section 7.8.

7.9 Reconciliation. In the event that the Corporation and the TRA Holder Representative are unable to resolve a disagreement with respect to a Schedule prepared in accordance with the procedures set forth in Section 2.4, or with respect to an Early Termination Schedule prepared in accordance with the procedures set forth in Section 4.2, within the relevant time period designated in this Agreement (a “Reconciliation Dispute”). the Reconciliation Dispute shall be submitted for determination to a nationally recognized expert (the “Expert”) in the particular area of disagreement mutually acceptable to the disputing Parties. The Expert shall be a partner or principal in a nationally recognized accounting firm, and unless the Corporation and the TRA Holder Representative agree otherwise, the Expert shall not, and the firm that employs the Expert shall not, have any material relationship with the Corporation, the TRA Holder Representative or other actual or potential conflict of interest. If the disputing Parties are unable to agree on an Expert within fifteen (15) days of receipt by the respondents) of written notice of a Reconciliation Dispute, the selection of an Expert shall be treated as a Dispute subject to Section 7.8 and an arbitration panel shall pick an Expert from a nationally recognized accounting firm

 

G-20


Table of Contents

that does not have any material relationship with the Corporation, the TRA Holder Representative or other actual or potential conflict of interest. The Expert shall resolve any matter relating to any Schedule or an amendment thereto or the Early Termination Schedule or an amendment thereto within thirty (30) days and shall resolve any matter relating to a Tax Benefit Schedule or an amendment thereto within fifteen (15) days or as soon thereafter as is reasonably practicable, in each case after the matter has been submitted to the Expert for resolution. Notwithstanding the preceding sentence, if the matter is not resolved before any payment that is the subject of a disagreement would be due (in the absence of such disagreement) or any Tax Return reflecting the subject of a disagreement is due, the undisputed amount shall be paid on the date prescribed by this Agreement and such Tax Return may be filed as prepared by the Corporation, subject to adjustment or amendment upon resolution. The Corporation and the TRA Holder Representative shall bear their own costs and expenses of such proceeding, unless (a) the Expert adopts the TRA Holder Representative’s position, in which case the Corporation shall reimburse the TRA Holder Representative for any reasonable and documented out-of-pocket costs and expenses in such proceeding (including for the avoidance of doubt any costs and expenses incurred by the TRA Holder Representative relating to the engagement of the Expert or amending any applicable Tax Return), or (b) the Expert adopts the Corporation’s position, in which case the TRA Holder Representative on behalf of such TRA Holder(s)) shall reimburse the Corporation for any reasonable and documented out-of-pocket costs and expenses in such proceeding (including for the avoidance of doubt costs and expenses incurred by the Corporation relating to the engagement of the Expert or amending any applicable Tax Return). The Corporation may withhold payments under this Agreement to collect amounts due under the preceding sentence. The Expert shall finally determine any Reconciliation Dispute and the determinations of the Expert pursuant to this Section 7.9 shall be binding on the Corporation, the TRA Holder Representative and the TRA Holders and may be entered and enforced in any court having competent jurisdiction.

7.10 Withholding. Notwithstanding anything in this Agreement, the Corporation, or any other applicable withholding agent, shall be entitled to deduct and withhold (or cause there to be deduction or withholding), from any payment that is payable to any TRA Holder (or any other person) pursuant to this Agreement any taxes or other amounts as the Corporation or other applicable withholding agent is required to deduct and withhold with respect to the making of any such payment under the Code or any provision of U.S. state, local or foreign tax law or other applicable tax law. Any such deducted or withheld taxes or other amounts, to the extent paid over to the appropriate Taxing Authority or other governmental entity shall be treated for all purposes of this Agreement as having been paid by the Corporation (and/or other applicable withholding agent) to the relevant TRA Holder or other person in respect of which such deduction or withholding was made. Each TRA Holder or other recipient of any payments hereunder shall provide the Corporation with any applicable tax forms, including IRS Form W-9 or the appropriate series of IRS Form W-8, as applicable, or any other information or certifications reasonably requested by the Corporation or other applicable withholding agent in connection with determining whether any such deductions and withholdings are required under the Code or any provision of U.S. state, local or foreign tax law. Notwithstanding the foregoing, if a withholding obligation arises as a result of a Change of Control or other transaction that causes the Corporation (or its successor) to become a non-U.S. Person (for U.S. federal income tax purpose), any amount payable to a TRA Holder under this Agreement shall be increased such that after all required deductions and withholdings have been made (including such deductions and withholdings applicable to additional sums payable under this sentence) the relevant TRA Holder receives an amount equal to the sum that it would have received had no such deductions or withholdings been made.

7.11 Admission of the Corporation into a Consolidated Group; Transfers of Corporate Assets.

7.11.1 If the Corporation is or becomes a member of an affiliated or consolidated group of corporations that files a consolidated income Tax Return pursuant to Section 1501 or other applicable Sections of the Code governing affiliated or consolidated groups, or any corresponding provisions of U.S. state or local tax law, then: (a) the provisions of this Agreement shall be applied with respect to the group as a whole; and (b) Tax Benefit Payments, Early Termination Payment, and other applicable items hereunder shall be computed with reference to the consolidated, combined or unitary taxable income of the group as a whole.

 

G-21


Table of Contents

7.11.2 If the Corporation, its successor in interest or any member of a group described in Section 7.11.1 or any member of the Company Group transfers one or more Reference Assets to a corporation (or a Person classified as a corporation for U.S. federal income tax purposes) with which such entity does not file a consolidated Tax Return pursuant to Section 1501 of the Code, such entity, for purposes of calculating the amount of any Tax Benefit Payment or Early Termination Payment due hereunder, shall be treated as having disposed of such Reference Asset in a fully taxable transaction on the date of such transfer. The consideration deemed to be received by such entity shall be equal to the fair market value of the transferred Reference Asset as determined by a valuation expert mutually agreed upon by the Corporation and the TRA Holder Representative plus, without duplication, (a) the amount of debt to which any such Reference Assets is subject, in the case of a transfer of an encumbered Reference Asset or (b) the amount of debt allocated to any such Reference Asset, in the case of a transfer of a partnership interest. For purposes of this Section 7.11, a transfer of a partnership interest shall be treated as a transfer of the transferring partner’s share of each of the assets and liabilities of that partnership. Notwithstanding anything to the contrary set forth herein, if the Corporation, its successor in interest or any member of a group described in Section 7.11.1, transfers its assets pursuant to a transaction that qualifies as a “reorganization” (within the meaning of Section 368(a) of the Code) in which such entity does not survive or pursuant to any other transaction, in each case, to which Section 381(a) of the Code applies (other than any such reorganization or any such other transaction, in each case, pursuant to which such entity transfers assets to a corporation with which the Corporation, its successor in interest or any member of the group described in Section 7.11.1 (other than any such member being transferred in such reorganization or other transaction) does not file a consolidated Tax Return pursuant to Section 1501 of the Code), the transfer shall not cause such entity to be treated as having transferred any assets to a corporation (or a Person classified as a corporation for U.S. income tax purposes) pursuant to this Section 7.11.2.

7.12 Change in Law. Notwithstanding anything herein to the contrary, if, as a result of or, in connection with an actual or proposed change in law, a TRA Holder reasonably believes that the existence of this Agreement could cause adverse tax consequences to such TRA Holder or any direct or indirect owner of such TRA Holder, then at the written election of such TRA Holder in its sole discretion (in an instrument signed by such TRA Holder and delivered to the Corporation and the TRA Holder Representative) and to the extent specified therein by such TRA Holder, this Agreement shall cease to have further effect and shall not apply to such TRA Holder after a date specified by such TRA Holder.

7.13 Interest Rate Limitation. Notwithstanding anything to the contrary contained herein, the interest paid or agreed to be paid hereunder with respect to amounts due to any TRA Holder hereunder shall not exceed the maximum rate of non-usurious interest permitted by applicable law (the “Maximum Rate”). If any TRA Holder shall receive interest in an amount that exceeds the Maximum Rate, the excess interest shall be applied to the Tax Benefit Payment, or Early Termination Payment, as applicable (but in each case exclusive of any component thereof comprising interest) or, if it exceeds such unpaid non-interest amount, refunded to the Corporation. In determining whether the interest contracted for, charged, or received by any TRA Holder exceeds the Maximum Rate, such TRA Holder may, to the extent permitted by applicable law, (a) characterize any payment that is not principal as an expense, fee, or premium rather than interest, (b) exclude voluntary prepayments and the effects thereof, and (c) amortize, prorate, allocate, and spread in equal or unequal parts the total amount of interest throughout the contemplated term of the payment obligations owed by the Corporation to such TRA Holder hereunder. Notwithstanding the foregoing, it is the intention of the Parties to conform strictly to any applicable usury laws.

7.14 Independent Nature of Rights and Obligations. The rights and obligations of each TRA Holder hereunder are several and not joint with the rights and obligations of any other Person. A TRA Holder shall not be responsible in any way for the performance of the obligations of any other Person hereunder, nor shall a TRA Holder have the right to enforce the rights or obligations of any other Person hereunder (other than the Corporation). Nothing contained herein or in any other agreement or document delivered at any closing, and no action taken by any TRA Holder pursuant hereto or thereto, shall be deemed to constitute the TRA Holders

 

G-22


Table of Contents

acting as a partnership, an association, a joint venture or any other kind of entity, or create a presumption that the TRA Holders are in any way acting in concert or as a group with respect to such rights or obligations or the transactions contemplated hereby, and the Corporation acknowledges that the TRA Holders are not acting in concert or as a group and shall not assert any such claim with respect to such rights or obligations or the transactions contemplated hereby.

7.15 Operating Agreement. This Agreement shall be treated as part of the Operating Agreement as described in Section 761(c) of the Code and Sections 1.704-l(b)(2)(ii)(h) and 1.761-l(c) of the Treasury Regulations.

7.16 TRA Holder Representative. By executing this Agreement, each of the TRA Holders shall be deemed to have irrevocably constituted and appointed Thomas James Segrave Jr. (in the capacity described in this Section 7.16 and each successor as provided below, the “TRA Holder Representative”) as its agent and attorney in fact with full power of substitution to act from and after the date hereof and to do any and all things and execute any and all documents on behalf of such TRA Holders which may be necessary, convenient or appropriate to facilitate any matters under this Agreement, including, but not limited to, and unless otherwise provided by this Agreement: (a) execution of the documents and certificates required pursuant to this Agreement; (b) receipt and forwarding of notices and communications pursuant to this Agreement; (c) administration of the provisions of this Agreement; (d) giving or agreeing to, on behalf of such TRA Holders, any and all consents, waivers, amendments or modifications deemed by the TRA Holder Representative, in its sole and absolute discretion, to be necessary or appropriate under this Agreement and the execution or delivery of any documents that may be necessary or appropriate in connection therewith; (e) taking actions the TRA Holder Representative is expressly authorized to take pursuant to the other provisions of this Agreement; (f) negotiating and compromising, on behalf of such TRA Holders, any dispute that may arise under, and exercising or refraining from exercising any remedies available under, this Agreement or any other agreement contemplated hereby and executing, on behalf of such TRA Holders, any settlement agreement, release or other document with respect to such dispute or remedy; (g) engaging attorneys, accountants, agents or consultants on behalf of such TRA Holders in connection with this Agreement or any other agreement contemplated hereby and paying any fees related thereto; and (h) effectuating the purposes of Section 5.1 hereof. If the TRA Holder Representative is unwilling to so serve, then the person then-serving as the TRA Holder Representative shall be entitled to appoint its successor which such successor shall be subject to the approval of a majority of the TRA Holders. To the fullest extent permitted by law, none of the TRA Holder Representative, any of its Affiliates, or any of the TRA Holder Representative’s or Affiliate’s directors, officers, employees or other agents (each a “Covered Person”) shall be liable, responsible or accountable in damages or otherwise to any TRA Holder, the Company, or the Corporation for damages arising from any action taken or omitted to be taken by the TRA Holder Representative or any other Person with respect to the Company or the Corporation, except in the case of any action or omission which constitutes, with respect to such Person, willful misconduct or fraud. Each of the Covered Persons may consult with legal counsel, accountants, and other experts selected by it, and any act or omission suffered or taken by it on behalf of the Company or the Corporation or in furtherance of the interests of the Company or the Corporation in good faith in reliance upon and in accordance with the advice of such counsel, accountants, or other experts shall create a rebuttable presumption of the good faith and due care of such Covered Person with respect to such act or omission; provided that such counsel, accountants, or other experts were selected with reasonable care. Each of the Covered Persons may rely in good faith upon, and shall have no liability to the Company, the Corporation or the TRA Holders for acting or refraining from acting upon, any resolution, certificate, statement, instrument, opinion, report, notice, request, consent, order, bond, debenture, or other paper or document reasonably believed by it to be genuine and to have been signed or presented by the proper party or parties. For the avoidance of doubt, notwithstanding the foregoing, if a provision of this Agreement provides a right or entitlement of any kind to a TRA Holder, this Section 7.16 shall not override the TRA Holder’s ability to exercise or enforce such right or enjoy such entitlement.

7.17 Non-Effect of Other Tax Receivable Agreements. If the Corporation enters into any other agreement (for the avoidance of doubt other than the Equity Purchase Agreement, the Operating Agreement, or any related

 

G-23


Table of Contents

agreement entered into in connection with the execution of the Equity Purchase Agreement or as contemplated by the Equity Purchase Agreement in connection with the consummation of the transactions contemplated thereby) after the date of the execution of this Agreement that obligates the Corporation to make payments to another party in exchange for tax benefits conferred upon the Corporation, unless otherwise agreed by the TRA Holder Representative, such tax benefits and such payments shall be ignored for all purposes of this Agreement (including for purposes of calculating the Hypothetical Tax Liability and the Actual Tax Liability).

[Signature Pages Follow]

 

G-24


Table of Contents

IN WITNESS WHEREOF, the undersigned have executed or caused to be executed on their behalf this Agreement as of the date first written above.

 

CORPORATION:

FLYEXCLUSIVE, INC.,

a Delaware corporation

By:  

 

Name:  

 

Title:  

 

COMPANY:

LGM ENTERPRISES LLC,

a North Carolina limited liability company

By:  

 

Name:  

 

Title:  

 

TRA HOLDER REPRESENTATIVE:

 

Thomas James Segrave Jr.

[Signature Page Follows]

[Signature Page to Tax Receivable Agreement]

 

G-25


Table of Contents

IN WITNESS WHEREOF, the undersigned have executed or caused to be executed on their behalf this Agreement as of the date first written above.

 

TRA HOLDERS:

 

Thomas James Segrave Jr.

 

[●]

 

[●]

 

[●]

 

[●]

[Signature Page to Tax Receivable Agreement]

 

G-26


Table of Contents

EXHIBIT A

FORM OF JOINDER AGREEMENT

THIS JOINDER AGREEMENT, dated as of [●], 20[●] (this “Joinder”), is delivered pursuant to that certain Tax Receivable Agreement, dated as of [●] (as amended, restated, amended and restated, supplemented or otherwise modified from time to time, the “Tax Receivable Agreement”) by and among flyExclusive, Inc., a Delaware corporation (the “Corporation”), LGM Enterprises LLC, a North Carolina limited liability company (the “Company”), the TRA Holder Representative (as defined in the Tax Receivable Agreement), and each of the TRA Holders (each as defined in the Tax Receivable Agreement) from time to time party thereto. Capitalized terms used but not otherwise defined herein have the respective meanings set forth in the Tax Receivable Agreement.

1. Upon the execution of this Joinder by the undersigned and delivery hereof to the Corporation, the undersigned hereby is and hereafter shall be a TRA Holder under the Tax Receivable Agreement and a Party thereto, with all the rights, privileges and responsibilities of a TRA Holder thereunder. The undersigned hereby agrees that it shall comply with and be fully bound by the terms of the Tax Receivable Agreement as if it had been a signatory thereto as of the date thereof.

2. All terms and conditions of the Tax Receivable Agreement are hereby incorporated by reference in this Joinder as if set forth herein in full.

3. All notices under the Tax Receivable Agreement to the undersigned shall be direct to:

[Name]

[Address]

[City, State, Zip Code]

Attn:

Facsimile:

E-mail:

[Signature Page Follows]

 

G-27


Table of Contents

IN WITNESS WHEREOF, the undersigned has duly executed and delivered this Joinder as of the day and year first above written.

 

[NAME OF NEW PARTY]
By:  

 

Name:  

 

Title:  

 

 

Acknowledged and agreed as of the date first set forth above:

flyExclusive, Inc.,

a Delaware corporation

By:  

 

Name:  

 

Title:  

 

 

G-28


Table of Contents

Annex H

STOCKHOLDERS’ AGREEMENT

This Stockholders’ Agreement (this “Agreement”) is made as of [●], 2022, by and among (i) flyExclusive, Inc., a Delaware corporation (the “Company”); (ii) Thomas James Segrave Jr. (“Segrave”); (iii) [●], a [●] (“[]”); (iv) [●], a [●] (“[]”); (v) [●], a [●] (“[]”); (vi) [●], a [●] (“[]” and, together with Segrave, [●], [●] and [●], the “Existing Equityholders”); and (vii) EG Sponsor LLC, a Delaware limited liability company (“Sponsor”, and, together with the Existing Equityholders, the “Stockholder Parties”).

RECITALS

WHEREAS, the Company has entered into that certain Equity Purchase Agreement, dated as of October 17, 2022 (as it may be amended or supplemented from time to time, the “Purchase Agreement”), by and among (i) LGM Enterprises, LLC (“OpCo”), (ii) the Existing Equityholders, (iii) EG Acquisition Corp., a Delaware corporation and predecessor to the Company (the “SPAC”), (iv) the Sponsor, and (v) Thomas James Segrave, Jr., as the Existing Equityholder Representative (as defined therein), pursuant to which the parties thereto have agreed to consummate the transactions contemplated by the Purchase Agreement (collectively, the “Transaction”);

WHEREAS, pursuant to the Purchase Agreement, among other things, (i) OpCo issued a number of OpCo Common Units (as defined below) to the Company in exchange for a contribution of cash from the SPAC, (ii) the Class B common stock of the SPAC, held by Sponsor, converted into an equivalent number of shares of Class A Common Stock (as defined below) of the Company, and (iii) the Company issued Class B Common Stock (defined below) to the Existing Equityholders;

WHEREAS, as of immediately following the closing of the Transaction (the “Closing”), each of the Stockholder Parties Beneficially Owns (as defined below) the respective number of shares of Class A common stock, par value $0.0001 per share (the “Class A Common Stock”), and Class B common stock, par value $0.0001 per share (the “Class B Common Stock” and together with the Class A Common Stock and the Class B Common Stock, the “Common Stock”), of the Company, set forth on Annex A hereto;

WHEREAS, in connection with the Transaction, the Stockholder Parties have agreed to enter into this Agreement;

NOW THEREFORE, in consideration of the foregoing and of the promises and covenants contained herein, the receipt and sufficiency of which are hereby acknowledged, the parties hereto agree as follows:

AGREEMENT

1. Definitions. Capitalized terms used herein but not defined in this Agreement shall have the meanings ascribed to them in the Purchase Agreement. In addition to the terms defined elsewhere in this Agreement, the following terms shall have the meanings indicated when used in this Agreement with initial capital letters:

Affiliate” shall have the meaning ascribed to such term in Rule 12b-2 of the General Rules and Regulations under the Exchange Act.

A&R By-laws” shall mean the Amended and Restated By-laws of the Company, dated as of the date hereof, as it may be amended, supplemented, restated and/or modified from time to time.

A&R Certificate of Incorporation” shall mean the Second Amended and Restated Certificate of Incorporation of the Company, dated as of the date hereof, as it may be amended, supplemented, restated and/or modified from time to time.

 

H-1


Table of Contents

Board” shall mean the board of directors of the Company.

Closing Date” shall have the meaning given in the Purchase Agreement.

Company Warrants” means warrants to purchase Class A Common Stock.

Confidential Information” shall mean all information (whether or not specifically identified as confidential), in any form or medium, belonging to Company and its Affiliates that are not generally known to the public, including, but not limited to, information concerning business plans, financial statements, and other information provided pursuant to this Agreement, operating practices and methods, expansion plans, strategic plans, marketing plans, contracts, customer lists, or other business documents that the Company treats as confidential; provided that “Confidential Information” shall not include any information that a Stockholder Party can demonstrate has become generally known to and widely available for use other than as a result of the acts or omissions of such Stockholder Party or any Person over which such Stockholder Party has control to the extent such acts or omissions are not authorized by such Stockholder Party in the performance of such Person’s assigned duties for such Stockholder Party.

Exchange Act” shall mean the Securities Exchange Act of 1934, as amended.

Law” shall mean any federal, state, local or foreign law, regulation or rule or any decree, judgment, permit or order.

LGM Holders” shall mean the Existing Equityholders and their Permitted Transferees.

Lock-up Period” shall mean the period beginning on the Closing Date and ending on the date that is the first (1st) anniversary of the Closing Date.

Lock-up Shares” shall mean (i) the shares of Common Stock received by the Existing Equityholders in connection with the Transactions on the Closing Date, (ii) any shares of Common Stock received after the Closing Date by any Existing Equityholder or Permitted Transferee thereof pursuant to a Redemption (as defined in the OpCo LLCA) of the OpCo Common Units held as of the Closing Date, and (iii) the Company Warrants held as of the Closing Date and any shares of Common Stock issued to Existing Equityholders or Permitted Transferees thereof upon exercise of any such warrants.

OpCo Common Units” shall mean the “Common Units” of OpCo as defined in the OpCo LLCA.

OpCo LLCA” shall mean the Amended and Restated Limited Liability Company Operating Agreement of OpCo, dated as of the date hereof, as it may be amended, supplemented, restated and/or modified from time to time.

Permitted Transferees” shall mean, with respect to any stockholder of the Company party to this Agreement: (i) the Company, OpCo, or any of their Subsidiaries; (ii) any Person, approved in writing in advance by the Board and the Sponsor; (iii) in the case of Sponsor, any of its direct or indirect equityholders or its Affiliates under common control; and (iv) if the stockholder is a natural Person, any of such stockholder’s controlled Affiliates, or any trust or other estate planning vehicle that is under the control of such stockholder and for the sole benefit of such stockholder and/or such stockholder’s spouse, former spouse, ancestors and descendants (whether natural or adopted), parents and their descendants and any spouse of the foregoing Persons, in the case of each of clauses (i) through (iv) above, only if such transferee becomes a party to this Agreement.

Person” shall mean individual, corporation, limited liability company, partnership, joint venture, association, trust, unincorporated organization or any other entity, including a governmental authority.

Registration Rights Agreement” shall mean the Registration Rights Agreement, dated as of the date hereof, by and among the Existing Equityholders, Sponsor and the Company.

 

H-2


Table of Contents

Sponsor Holders” shall mean Sponsor and its Permitted Transferees.

Stockholder Shares” shall mean all securities of the Company registered in the name of, or Beneficially Owned by the Stockholder Parties, including any and all securities of the Company acquired and held in such capacity subsequent to the date hereof.

Subsidiary” shall mean, with respect to any Person, (i) any corporation of which more than fifty percent (50%) of the outstanding voting securities is, directly or indirectly, owned by such Person, and (ii) any partnership, limited liability company, joint venture or other entity of which more than fifty percent (50%) of the total equity interest is, directly or indirectly, owned by such Person or of which such Person or any Subsidiary is a general partner, manager, managing member or the equivalent.

Transfer” shall mean the (i) sale of, offer to sell, contract or agreement to sell, hypothecate, pledge, grant of any option to purchase or otherwise dispose of or agreement to dispose of, directly or indirectly, or establishment or increase of a put equivalent position or liquidation with respect to or decrease of a call equivalent position within the meaning of Section 16 of the Exchange Act with respect to, any security, (ii) entry into any swap or other arrangement that transfers to another, in whole or in part, any of the economic consequences of ownership of any security, whether any such transaction is to be settled by delivery of such securities, in cash or otherwise, or (iii) public announcement of any intention to effect any transaction specified in clause (i) or (ii) above.

2. Agreement to Vote. During the term of this Agreement, each LGM Holder shall vote or cause to be voted all securities of the Company that may be voted in the election of the Company’s directors registered in the name of, or beneficially owned (as such term is defined in Rule 13d-3 under the Exchange Act, including by the exercise or conversion of any security exercisable or convertible for shares of Common Stock, but excluding shares of stock underlying unexercised Options or warrants) (“Beneficially Owned” or “Beneficial Ownership”) by such LGM Holder, including any and all securities of the Company acquired and held in such capacity subsequent to the date hereof (hereinafter referred to as the “Voting Shares”), in accordance with the provisions of this Agreement, including, without limitation, voting or causing to be voted all Voting Shares Beneficially Owned by such LGM Holder so that the Board is comprised of the Persons designated pursuant to Section 3. Except as explicitly provided in this Agreement, each LGM Holder is free to vote or cause to be voted all Voting Shares Beneficially Owned by such LGM Holder. For the avoidance of doubt, nothing in this Section 2 shall require an LGM Holder to exercise or convert any security exercisable or convertible for voting securities of the Company. In the event the LGM Holders act by written consent in accordance with the Company’s certificate of incorporation and by-laws with respect to any action otherwise required by the General Corporation Law of Delaware to be taken at any annual or special meeting of stockholders of the Company, and the effective date of such action is not subject to Rule 14c-2 of the Exchange Act, the LGM Holders shall provide the Sponsor Holders at least 20 days’ prior written notice prior to the effective date of such action.

3. Board of Directors.

(a) Board Representation. Subject to the terms and conditions of this Agreement, from and after the date of this Agreement, the Company and each LGM Holder shall take all necessary action to cause, effective beginning immediately following the Closing Date, the Board to be comprised of seven (7) directors who, initially, shall be the Persons identified on Exhibit 3 and thereafter as set forth in accordance with this Section 3.

(b) Sponsor Designees.1

(i) Subject to Section 3(b)(ii), the Sponsor Holders, by a majority of shares held by them, shall have the right to nominate, and the Board and the LGM Holders will appoint and vote for, [two] ([2]) members of the Board (the “Sponsor Designees” and each an “Sponsor Designee”), [two] ([2]) of which are

 

1 

NTD: Various thresholds and board delegation rights are to be adjusted based on compliance with NYSE’s voting rights policy, to the extent applicable.

 

H-3


Table of Contents

initially designated as set forth on Exhibit 3 hereto and all of which shall thereafter be designated by the Sponsor Holders by a majority of shares held by them.

(ii) In the event the Sponsor Holders cease collectively, as of any date after the Closing Date, to own voting stock of the Company bearing at least: (A) [fifteen] percent ([15]%) of the aggregate outstanding voting power of the Company, the Sponsor Holders shall only be entitled to nominate [one] ([1]) member of the Board as of the date Sponsor Holders cease to hold the aforementioned requisite securities of the Company; and (B) [five] percent ([5]%) of the aggregate outstanding voting power of the Company, the Sponsor Holders shall no longer be entitled to nominate any members of the Board as of the date the Sponsor Holders cease to hold the aforementioned requisite securities of the Company.

(c) Resignation; Removal; Vacancies. Any member of the Board designated pursuant to Section 3(b) may resign, or may be removed either (i) with or without cause solely at the direction of the Sponsor Holder who designated such member of the Board, or (ii) by the affirmative written vote or written consent of a majority of the remaining members of the Board upon death, disability or disqualification of such member of the Board. The Sponsor Holder who designated such resigned or removed director (or such Sponsor Holder’s successors) shall have the exclusive right to designate a replacement for such member of the Board, which individual shall be appointed and approved pursuant to Section 3(b) for so long as such Sponsor Holder is entitled to designate such nominee pursuant to such section.

(d) From and after the lapse or termination of a Board designation rights set forth in Section 3(b), in accordance with the terms of this Agreement, the Board seat that would have been designated pursuant to such designation right had such right not lapsed or terminated will be filled in accordance with the A&R Certificate of Incorporation and the A&R By-laws.

4. Controlled Company.

(a) The Stockholder Parties agree and acknowledge that by virtue of the combined voting power of the Existing Equityholders of more than fifty percent (50%) of the total voting power of the shares of capital stock of the Company outstanding as of the Closing, the Company will, as of the Closing, qualify as a “controlled company” within the meaning of Section 303A of the NYSE Listed Company Manual (the “NYSE Listing Rules”) of The New York Stock Exchange.

(b) From and after the Closing, the Company agrees and acknowledges that, unless otherwise agreed by Segrave, it shall elect, to the extent permitted under the NYSE Listing Rules, to be treated as a “controlled company” within the meaning of Section 303A of the NYSE Listing Rules.

5. Representations and Warranties of Each Existing Equityholder. Each Existing Equityholder on its own behalf hereby represents and warrants to the Company and each other Existing Equityholder, severally and not jointly, with respect to such Existing Equityholder and such Existing Equityholder’s ownership of his, her or its Stockholder Shares set forth on Annex A, as of the Closing Date:

(a) Organization; Authority. If Existing Equityholder is a legal entity, Existing Equityholder (i) is duly incorporated or organized, validly existing and in good standing under the Laws of the jurisdiction of its incorporation or organization and (ii) has all requisite power and authority to enter into this Agreement and to perform its obligations hereunder. If Existing Equityholder is a natural person, Existing Equityholder has the legal capacity to enter into this Agreement and perform his or her obligations hereunder. If Existing Equityholder is a legal entity, this Agreement has been duly authorized, executed and delivered by Existing Equityholder. This Agreement constitutes a valid and binding obligation of Existing Equityholder enforceable in accordance with its terms, except as enforcement may be limited by applicable bankruptcy, insolvency, reorganization, moratorium or similar laws affecting creditors’ rights generally and by general principles of equity (regardless of whether considered in a proceeding in equity or at law).

(b) No Consent. Except as provided in this Agreement and for filing requirements under applicable securities laws, no consent, approval or authorization of, or designation, declaration or filing with, any

 

H-4


Table of Contents

governmental Authority or other Person on the part of Existing Equityholder is required in connection with the execution, delivery and performance of this Agreement, except where the failure to obtain such consents, approvals, authorizations or to make such designations, declarations or filings would not materially interfere with a Existing Equityholder’s ability to perform his, her or its obligations pursuant to this Agreement. If Existing Equityholder is a natural person, no consent of such Existing Equityholder’s spouse is necessary under any “community property” or other laws for the execution and delivery of this Agreement or the performance of Existing Equityholder’s obligations hereunder. If Existing Equityholder is a trust, no consent of any beneficiary is required for the execution and delivery of this Agreement or the consummation of the transactions contemplated hereby.

(c) Ownership of Shares. Existing Equityholder Beneficially Owns his, her or its Stockholder Shares free and clear of all Liens. Except pursuant to this Agreement, the Purchase Agreement, and the Registration Rights Agreement, there are no options, warrants or other rights, agreements, arrangements or commitments of any character to which Existing Equityholder is a party relating to the pledge, acquisition, disposition, Transfer or voting of Stockholder Shares and there are no voting trusts or voting agreements with respect to the Stockholder Shares. Existing Equityholder does not Beneficially Own (i) any shares of capital stock of the Company other than the Stockholder Shares set forth on Annex A and (ii) any options, warrants or other rights to acquire any additional shares of capital stock of the Company or any security exercisable for or convertible into shares of capital stock of the Company, other than as set forth on Annex A (collectively, “Options”).

6. Lock-up.

(a) Subject to Sections 6(b) and 6(c), each Existing Equityholder agrees that, without the Company’s prior written consent, it, he or she shall not Transfer any Lock-up Shares until the end of the Lock-up Period.

(b) Notwithstanding the provisions set forth in Section 6(a), any Existing Equityholder or its Permitted Transferees may Transfer the Lock-up Shares during the Lock-up Period (i) to any of such Existing Equityholder’s Permitted Transferees; (ii) in connection with a pledge of up to 25% of each individual Existing Equityholder’s Lock-up Shares in connection with a bona fide transaction with a lender and disclosed in writing to the Board; or (iii) in connection with a liquidation, merger, stock exchange, reorganization, tender offer approved by the Board or a duly authorized committee thereof or other similar transaction which results in all of the Company’s stockholders having the right to exchange their shares of Common Stock for cash, securities or other property subsequent to the Closing Date.

(c) Notwithstanding anything contained herein to the contrary, the Lock-up Period shall expire, and each Existing Equityholder, together with its Permitted Transferees, shall be entitled to Transfer all of the Lock-up Shares, immediately upon the date on which the Company completes a liquidation, merger, capital stock exchange, reorganization or other similar transaction that results in all of the Company’s stockholders having the right to exchange their shares of Common Stock of the Company for cash, securities or other property.

7. No Other Voting Trusts or Other Arrangement. Each Existing Equityholder shall not, and shall not permit any entity under such Existing Equityholder’s control to (a) deposit any Voting Shares or any interest in any Voting Shares in a voting trust, voting agreement or similar agreement, (b) grant any proxies, consent or power of attorney or other authorization or consent with respect to any of the Voting Shares or (c) subject any of the Voting Shares to any arrangement with respect to the voting of the Voting Shares, in each case, that conflicts with or prevents the implementation of this Agreement.

8. Additional Shares. Each Existing Equityholder agrees that all securities of the Company that may vote in the election of the Company’s directors that such Existing Equityholder purchases, acquires the right to vote or otherwise acquires Beneficial Ownership of (including by the exercise or conversion of any security exercisable or convertible for shares of Common Stock) after the execution of this Agreement shall be subject to the terms of this Agreement and shall constitute Voting Shares for all purposes of this Agreement.

 

H-5


Table of Contents

9. Confidentiality. Each Stockholder Party agrees, and agrees to cause its Affiliates, to keep confidential and not disclose, divulge, or use for any purpose (other than to monitor its investment in the Company) any Confidential Information; provided, however, that a Stockholder Party may disclose Confidential Information to (a) its attorneys, accountants, consultants, and other professionals to the extent necessary to obtain their services in connection with monitoring its investment in the Company, (b) to any Affiliate, partner, member, equityholder or wholly-owned Subsidiary of such Stockholder Party, or any lender (or potential lender) or similar financing counterparty thereof, in each case in the ordinary course of business; provided that such Stockholder Party informs such Person that such information is confidential and directs such Person to maintain the confidentiality of such information, (c) as may otherwise be required by law, regulation, rule, court order or subpoena or by obligations pursuant to any listing agreement with any securities exchange or securities quotation system, provided that such Stockholder Party promptly notifies the Company of such disclosure and takes reasonable steps to minimize the extent of any such required disclosure, or (d) any party with whom such Stockholder Party enters into a confidentiality agreement, in form reasonably satisfactory to the Company, governing such Confidential Information.

10. Specific Enforcement. It is agreed and understood that monetary damages would not adequately compensate an injured party for the breach of this Agreement by any party hereto and, accordingly, that this Agreement shall be specifically enforceable, in addition to any other remedy to which such injured party is entitled at law or in equity, and that any breach of this Agreement shall be the proper subject of a temporary or permanent injunction or restraining order. Further, each party hereto waives any claim or defense that there is an adequate remedy at law for such breach or threatened breach or an award of specific performance is not an appropriate remedy for any reason at law or equity and agrees that a party’s rights would be materially and adversely affected if the obligations of the other parties under this Agreement were not carried out in accordance with the terms and conditions hereof. Each party further agrees that no party shall be required to obtain, furnish or post any bond or similar instrument in connection with or as a condition to obtain any remedy referred to in this Section 10, and each party irrevocably waives any right it may have to require the obtaining, furnishing or posting of any such bond or similar instrument.

11. Termination.

(a) Following the Closing, with respect to each Stockholder Party, except as set forth in Section 11(b), (a) Section 2 (Agreement to Vote), Section 3 (Board of Directors), of this Agreement shall terminate automatically (without any action by any party hereto) on the first date on which such Stockholder Party no longer has the right to designate a director to the Board under this Agreement; (b) Section 4(b) (Controlled Company) shall survive until the Company is no longer considered a “controlled company” under Section 303A of the NYSE Listing Rules (or other applicable stock exchange rule) and (c) the remainder of this Agreement shall terminate automatically (without any action by any party hereto) as to each Stockholder Party when such Stockholder Party ceases to Beneficially Own any Stockholder Shares.

(b) Notwithstanding the foregoing, the obligations set forth in Section 9 (Confidentiality), Section 10 (Specific Enforcement), Section 11 (Termination), Section 12 (Amendments and Waivers), Section 14 (Assignment), Section 16 (Severability), Section 17 (Governing Law), Section 18 (Jurisdiction), and Section 19 (WAIVER OF JURY TRIAL) shall survive termination of this Agreement.

12. Amendments and Waivers. Any provision of this Agreement may be amended or waived if, but only if, such amendment or waiver is in writing and is signed by each Stockholder Party that (i) remains a party to this Agreement at such time and (ii) (x) in the case of any amendment to the rights of any Stockholder Party hereunder, has such right at the time of such amendment and (y) in the case of an amendment to any obligation of a Stockholder Party hereunder, remains subject to such obligation at the time of such amendment. No failure or delay by any party in exercising any right, power or privilege hereunder shall operate as a waiver thereof nor shall any single or partial exercise thereof preclude any other or further exercise thereof or the exercise of any other right, power or privilege. The rights and remedies herein provided shall be cumulative and not exclusive of any rights or remedies provided by Law.

 

H-6


Table of Contents

13. Stock Splits, Stock Dividends, etc. In the event of any stock split, stock dividend, recapitalization, reorganization or the like, any securities issued with respect to Voting Shares held by Stockholder Parties shall become Voting Shares for purposes of this Agreement (and any securities issued with respect to Lock-up Shares held by Existing Equityholders shall become Lock-up Shares for purposes of this Agreement). During the term of this Agreement, all dividends and distributions payable in cash with respect to the Voting Shares shall be paid, as applicable, to each of the undersigned Stockholder Parties and all dividends and distributions payable in Common Stock or other equity or securities convertible into equity with respect to the Voting Shares shall be paid, as applicable, to each of the undersigned Stockholder Parties, but all dividends and distributions payable in Common Stock or other equity or securities convertible into equity shall become Voting Shares (and all dividends and distributions on Lock-up Shares payable in Common Stock or other equity or securities convertible into equity shall become Lock-up Shares) for purposes of this Agreement.

14. Assignment.

(a) Neither this Agreement nor any of the rights, duties, interests or obligations of the Company hereunder shall be assigned or delegated by the Company in whole or in part.

(b) No Stockholder Party may assign or delegate such Stockholder Party’s rights, duties or obligations under this Agreement, in whole or in part, except in connection with a Transfer of Stockholder Shares by such Stockholder Party to a Permitted Transferee in accordance with the terms of the Registration Rights Agreement and this Section 14.

(c) This Agreement and the provisions hereof shall, subject to Section 14(b), inure to the benefit of, shall be enforceable by and shall be binding upon the respective assigns and successors in interest of each Stockholder Party, as applicable, including with respect to any of such Stockholder Party’s Stockholder Shares that are transferred to a Permitted Transferee in accordance with the terms of this Agreement and the Registration Rights Agreement.

(d) No assignment in accordance with this Section 14 by any party hereto (including pursuant to a Transfer of any Stockholder Party’s Stockholder Shares) of such party’s rights, duties and obligations hereunder shall be binding upon or obligate the Company or any other party hereto unless and until each of the other parties hereto shall have received (i) written notice of such assignment as provided in Section 21 and (ii) the executed written agreement of the assignee to be bound by the terms and provisions of this Agreement (which may be accomplished by an addendum or certificate of joinder to this Agreement) as fully as if it were an initial signatory hereto. Each Stockholder Party shall not permit the Transfer of any such Stockholder Party’s Stockholder Shares to a Permitted Transferee unless and until the Person to whom such securities are to be transferred has executed a written agreement as provided in clause (ii) of the preceding sentence.

(e) Any transfer or assignment made other than as provided in this Section 14 shall be null and void.

(f) Notwithstanding anything herein to the contrary, for purposes of determining the number of shares of capital stock of the Company held by each Stockholder Party, the aggregate number of shares so held by such Stockholder Party shall include any shares of capital stock of the Company transferred or assigned to a Permitted Transferee in accordance with the provisions of this Section 14; provided, that any such Permitted Transferee has executed a written agreement agreeing to be bound by the terms and provisions of this Agreement as contemplated by Section 14(d) above, including agreeing to vote or cause to be voted the Voting Shares Beneficially Owned by such Permitted Transferee as required of the applicable transferring LGM Holder or Sponsor Holder.

15. Other Rights. Except as provided by this Agreement, each Stockholder Party shall retain the full rights of a holder of shares of capital stock of the Company with respect to the Stockholder Shares, including the right to vote the Stockholder Shares subject to this Agreement.

 

H-7


Table of Contents

16. Severability. In the event that any provision of this Agreement shall be invalid, illegal or unenforceable, the validity, legality and enforceability of the remaining provisions shall not in any way be affected or impaired thereby.

17. Governing Law. This Agreement, the rights and duties of the parties hereto, any disputes (whether in contract, tort or statute), and the legal relations between the parties arising hereunder shall be governed by and interpreted and enforced in accordance with the Laws of the State of Delaware without reference to its conflicts of laws provisions.

18. Jurisdiction. Any suit, action or proceeding seeking to enforce any provision of, or based on any matter arising out of or in connection with, this Agreement shall be brought against any of the parties in the Court of Chancery of the State of Delaware (the “Chancery Court”) (or, in the event that the Chancery Court does not have jurisdiction, the federal district court for the District of Delaware or other state courts of the State of Delaware) and each of the parties hereby consents to the exclusive jurisdiction of such courts (and of the appropriate appellate courts) in any such suit, action or proceeding and waives any objection to venue laid therein. Process in any such suit, action or proceeding may be served on any party anywhere in the world, whether within or without the jurisdiction of any such courts.

19. WAIVER OF JURY TRIAL. EACH OF THE PARTIES HERETO HEREBY IRREVOCABLY WAIVES ANY AND ALL RIGHT TO TRIAL BY JURY IN ANY LEGAL PROCEEDING ARISING OUT OF OR IN CONNECTION WITH THIS AGREEMENT.

20. Counterparts. This Agreement may be executed in two or more counterparts, each of which shall be deemed an original and all of which together shall constitute one instrument.

21. Notices. Any notices provided pursuant to this Agreement shall be in writing and given by (i) deposit in the United States mail, addressed to the party to be notified, postage prepaid and registered or certified with return receipt requested, (ii) delivery in person or by courier service providing evidence of delivery, or (iii) transmission by electronic mail. Notices provided pursuant to this Agreement shall be provided, (x) if to the Company, in accordance with the terms of the Purchase Agreement, (y) if to any other party hereto, to the address or email address, as applicable, of such party set forth on Annex A hereto, or (z) to any other address or email address, as a party designates in writing to the other parties in accordance with this Section 22.

22. Entire Agreement. This Agreement constitutes the full and entire understanding and agreement among the parties, and supersedes any prior agreement or understanding among the parties, with regard to the subject matter hereof, and no party shall be liable or bound to any other party in any manner by any warranties, representations or covenants except as specifically set forth herein.

23. Effectiveness. Notwithstanding anything contained in this Agreement to the contrary, this Agreement shall be effective upon the Closing. If the Purchase Agreement is terminated in accordance with its terms, this Agreement shall terminate concurrently therewith and shall be of no further force and effect.

[Remainder of page intentionally left blank; signature pages follow]

 

H-8


Table of Contents

IN WITNESS WHEREOF, the parties hereto have duly executed this Agreement as of the date first above written.

 

COMPANY:
flyExclusive, Inc.
a Delaware corporation
By:  

                                          

Name:
Title:

[Signature Page to Stockholders’ Agreement]

 

H-9


Table of Contents
STOCKHOLDER PARTIES:
Thomas James Segrave Jr.
By:  

                                                  

Name:   Thomas James Segrave Jr.

[Signature Page to Stockholders’ Agreement]

 

H-10


Table of Contents
EG Sponsor LLC
a Delaware limited liability company
By:  

                                                  

Name:
Title:

[Signature Page to Stockholders’ Agreement]

 

H-11


Table of Contents

Annex A

Stockholder Shares

 

Holder

 

Address

 

Shares of

Common Stock

  

Warrants

  

Options

 

Other Equity
Securities/Rights

to Acquire Equity
Securities

 

H-12


Table of Contents

Exhibit 3

Initial Board Designees2

The initial board designees shall initially be:

 

   

Thomas James Segrave Jr.[, who shall serve as the initial chairperson of the Board]

 

   

Gregg S. Hymowitz (ETG Designee)

 

   

Gary Fegel (ETG Designee)

 

   

[●]

 

   

[●]

 

   

[●]

 

   

[●]

 

2 

NTD: To be determined prior to Closing.

 

H-13


Table of Contents

Annex I

 

LOGO

October 16, 2022

Confidential

Board of Directors

EG Acquisition Corp.

375 Park Avenue, 24th Floor

New York, NY 10152

Dear Members of the Board of Directors:

EG Acquisition Corp., a Delaware corporation (“EGGF”), has engaged Kroll, LLC (“Duff & Phelps”), operating through its Duff & Phelps Opinions Practice, to provide the board of directors (the “Board of Directors”) of EGGF (solely in their capacity as members of the Board of Directors) with a written opinion as to whether the consideration to be paid by EGGF (in the form of PubCo Class B Common Stock, the “Consideration”) to the existing equityholders (the “Existing Equityholders”) of LGM Enterprises, LLC, a North Carolina limited liability company (“flyExclusive”), in the aggregate, in connection with the business combination described below (the “Business Combination”) is fair, from a financial point of view, to the public shareholders of EGGF, in the aggregate, other than EG Sponsor LLC, a Delaware limited liability company (“Sponsor”), and its affiliates (without giving effect to any impact of the Business Combination or any part thereof on any particular shareholder other than in its capacity as a shareholder of EGGF) (this “Opinion”). Capitalized terms used but not defined herein have the meanings set forth in the Equity Purchase Agreement (defined below).

Description of the Business Combination

It is Duff & Phelps’ understanding that EGGF is contemplating entering into an Equity Purchase Agreement, to be dated October 17, 2022 (the “Equity Purchase Agreement”), by and among EGGF, flyExclusive, the Existing Equityholders, Sponsor, and the Existing Equityholder Representative, pursuant to which, among other things:

 

  1.

EGGF shall contribute to flyExclusive the Closing Date Cash Contribution Amount and, in consideration thereof, flyExclusive shall issue to EGGF a number of Common Units equal to the number of Net Outstanding Buyer Shares;

 

  2.

flyExclusive shall repurchase Closing Date Repurchased Units from the Existing Equityholders, at the election of the Existing Equityholders, with each Existing Equityholder selling such number of Common Units equal to the total number of Closing Date Repurchased Units multiplied by the percentage set forth next to such Existing Equityholder’s name on Schedule I to the Equity Purchase Agreement, for a per Common Unit purchase price of ten dollars ($10.00) per unit; and

 

  3.

EGGF shall issue, to the Existing Equityholders, a number of shares of PubCo Class B Common Stock equal to the Closing Date Stock Consideration.

The combined company after the Business Combination is referred to herein as “New flyExclusive.”

 

kroll.com

  

Kroll, LLC

167 N. Green Street

Floor 12

Chicago, IL 60607

  

T: +1 312 697 4600

F: +1 312 697 0112

 

I-1


Table of Contents

Board of Directors

EG Acquisition Corp.

October 16, 2022

Page 2 of 6

 

Scope of Analysis

In connection with this Opinion, Duff & Phelps has made such reviews, analyses and inquiries as it has deemed necessary and appropriate under the circumstances to enable it to render this Opinion. Duff & Phelps also took into account its assessment of general economic, market and financial conditions, as well as its experience in securities and business valuation, in general, and with respect to similar transactions, in particular. Duff & Phelps’ procedures, investigations, and financial analysis with respect to the preparation of this Opinion included, but were not limited to, the items summarized below:

 

1.

Reviewed the following documents:

 

  a.

A draft of the Equity Purchase Agreement dated as of October 14, 2022;

 

  b.

Audited financial statements for flyExclusive for the years ended December 31, 2017, December 31, 2018, December 31, 2019, December 31, 2020, and December 31, 2021, and unaudited financial statements for flyExclusive for the year-to-date period ended June 30, 2022;

 

  c.

EGGF’s audited financial statements for the year ended December 31, 2021 filed with the Securities and Exchange Commission (the “SEC”) on Form 10-K and EGGF’s unaudited financial statements for the quarter ended June 30, 2022 filed with the SEC on Form 10-Q;

 

  d.

Pro forma capitalization information for New flyExclusive prepared by the management of EGGF (the “New flyExclusive Capitalization”), provided to us by the management of EGGF and on which we were instructed to rely by the Board of Directors and the management of EGGF;

 

  e.

Financial projections for flyExclusive for the calendar years 2022 through 2024, prepared by the management of flyExclusive, provided to us and approved for our use by the Board of Directors and the management of EGGF (the “Financial Projections”); and

 

  f.

The flyExclusive Investor Presentation dated September 2022;

 

2.

Discussed the information referred to above and the background and other elements of the Business Combination with representatives of EGGF;

 

3.

Discussed with representatives of EGGF and flyExclusive management the plans and intentions with respect to the management and operation of New flyExclusive following the completion of the Business Combination;

 

4.

Discussed with representatives of EGGF their assessment of the strategic rationale for, and the potential benefits of, the Business Combination;

 

5.

Reviewed the historical trading price and trading volume of EGGF’s common stock and the publicly traded securities of certain other companies that Duff & Phelps deemed relevant;

 

6.

Performed certain valuation and comparative analyses using generally accepted valuation and analytical techniques, including a discounted cash flow analysis, an analysis of selected public companies that Duff & Phelps deemed relevant and an analysis of target companies in selected transactions that Duff & Phelps deemed relevant; and

 

7.

Conducted such other analyses and considered such other factors as Duff & Phelps deemed appropriate.

 

I-2


Table of Contents

Board of Directors

EG Acquisition Corp.

October 16, 2022

Page 3 of 6

 

Assumptions

In performing its analyses and rendering this Opinion with respect to the Business Combination, Duff & Phelps, with the consent of EGGF and the Board of Directors:

 

1.

Relied upon the accuracy, completeness, and fair presentation of all information, data, advice, opinions and representations obtained from public sources or provided to us from private sources, including EGGF and flyExclusive and their respective management, including all financial, legal, regulatory, tax, accounting and other information provided to, discussed with or reviewed by us, and did not independently verify such information;

 

2.

Relied upon the fact that the Board of Directors and EGGF have been advised by counsel as to all legal matters with respect to the Business Combination, including whether all procedures required by law to be taken in connection with the Business Combination have been duly, validly and timely taken;

 

3.

Relied upon the New flyExclusive Capitalization;

 

4.

Assumed that any estimates, evaluations, forecasts and projections and other pro forma information, including the Financial Projections and the New flyExclusive Capitalization, furnished to Duff & Phelps were reasonably prepared and based upon the best currently available information and good faith judgment of the person(s) furnishing the same, and Duff & Phelps expresses no opinion with respect to such estimates, evaluations, forecasts and projections and other pro forma information or any underlying assumptions;

 

5.

Assumed that information supplied by, and representations made by, EGGF and flyExclusive and their respective management are substantially accurate regarding EGGF, flyExclusive, New flyExclusive, and the Business Combination;

 

6.

Assumed that the representations and warranties made in the Equity Purchase Agreement are substantially accurate;

 

7.

Assumed that the final versions of all documents reviewed by Duff & Phelps in draft form conform in all material respects to the drafts reviewed;

 

8.

Assumed that the PIPE Investment and the Bridge Notes will be completed as described by the management of EGGF;

 

9.

Assumed that there has been no material change in the assets, liabilities, financial condition, results of operations, business, or prospects of EGGF or flyExclusive since the date of the most recent financial statements and other information made available to Duff & Phelps, and that there is no information or facts that would make the information reviewed by Duff & Phelps incomplete or misleading, and relied upon the assurances of EGGF with regard thereto;

 

10.

Assumed that all of the conditions required to implement the Business Combination will be satisfied and that the Business Combination will be completed in a timely manner in accordance with the Equity Purchase Agreement without any material amendments thereto or any material waivers of any terms or conditions thereof;

 

11.

Assumed that the consummation of the Business Combination will comply in all respects with all applicable federal, state and local statutes, rules and regulations and that all governmental, regulatory or other consents and approvals necessary for the consummation of the Business Combination will be obtained without any adverse effect, that would be material to Duff & Phelps’ analysis, on EGGF, flyExclusive, New flyExclusive, or the contemplated benefits expected to be derived in the Business Combination; and

 

I-3


Table of Contents

Board of Directors

EG Acquisition Corp.

October 16, 2022

Page 4 of 6

 

12.

Assumed a value of $10.00 per share of PubCo Class B Common Stock in calculating the value of such shares, with such $10.00 value being based on EGGF’s nature as a special purpose acquisition company, EGGF’s initial public offering and EGGF’s approximate cash per outstanding share of PubCo Class B Common Stock (excluding, for the avoidance of doubt, the dilutive impact of founder shares or Buyer Warrants).

To the extent that any of the foregoing assumptions, representations or any of the facts on which this Opinion is based prove to be untrue in any material respect, this Opinion cannot and should not be relied upon. Furthermore, in Duff & Phelps’ analysis and in connection with the preparation of this Opinion, Duff & Phelps has made numerous assumptions with respect to industry performance, general business, market and economic conditions and other matters, many of which are beyond the control of any party involved in the Business Combination.

Qualifications

Duff & Phelps has prepared this Opinion effective as of the date hereof. This Opinion is necessarily based upon market, economic, financial and other conditions as they exist and can be evaluated as of the date hereof, and Duff & Phelps disclaims any undertaking or obligation to advise any person of any change in any fact or matter affecting this Opinion which may come or be brought to the attention of Duff & Phelps after the date hereof.

Duff & Phelps did not evaluate the solvency of EGGF, flyExclusive or New flyExclusive or conduct an independent appraisal or physical inspection of any specific assets or liabilities (contingent, derivative, off-balance sheet or otherwise), nor were we furnished with any such appraisals. Duff & Phelps has not been requested to, and did not, (i) initiate any discussions with, or solicit any indications of interest from, third parties with respect to the Business Combination, the assets, businesses or operations of EGGF or any alternatives to the Business Combination; (ii) negotiate the terms of the Business Combination, and therefore, Duff & Phelps has assumed that such terms are the most beneficial terms, from EGGF’s perspective and that of its public shareholders, that could, under the circumstances, be negotiated among the parties to the Equity Purchase Agreement and the Business Combination; (iii) review documentation associated with the PIPE Investment or the Bridge Notes; or (iv) advise EGGF, the Board of Directors or any other party with respect to alternatives to the Business Combination.

Duff & Phelps is not expressing any view or rendering any opinion regarding the tax consequences of the Business Combination or any portion thereof to EGGF, flyExclusive, New flyExclusive or their respective shareholders.

Duff & Phelps is not expressing any opinion as to the market price or value of PubCo Class B Common Stock or the equity of flyExclusive or New flyExclusive (or anything else) either before or after the announcement or the consummation of the Business Combination or how any such shares may trade at any time. This Opinion should not be construed as a valuation opinion, credit rating, solvency opinion, an analysis of EGGF’s, flyExclusive’s or New flyExclusive’s credit worthiness, as tax advice, or as accounting advice. Duff & Phelps has not made, and assumes no responsibility to make, any representation, or render any opinion, as to any legal matter.

In rendering this Opinion, Duff & Phelps is not expressing any opinion with respect to the amount or nature of any compensation to any of EGGF’s or flyExclusive’s officers, directors, or employees, or any class of such persons, relative to the Consideration, or with respect to the fairness of any such compensation.

 

I-4


Table of Contents

Board of Directors

EG Acquisition Corp.

October 16, 2022

Page 5 of 6

 

Limiting Conditions

This Opinion is furnished for the use and benefit of the Board of Directors in connection with their consideration of the Business Combination. Duff & Phelps has consented to the inclusion of the Opinion in its entirety in the proxy statement and any other filing EGGF is required to make with the SEC in connection with the Business Combination if such inclusion is required by applicable law.

This Opinion (i) does not address the merits of the underlying business decision to enter into the Business Combination versus any alternative strategy or transaction; (ii) does not address or express any view on any transaction or arrangement related to the Business Combination, including, without limitation, the PIPE Investment or the Bridge Notes; (iii) is not a recommendation as to how EGGF, the Board of Directors or any stockholder or equity holder of EGGF or flyExclusive or any other party should vote or act with respect to any matters relating to the Business Combination, or whether to proceed with the Business Combination or any related transaction; and (iv) does not indicate that the Consideration to be paid by EGGF is the best possibly attainable by EGGF under any circumstances; instead, it merely states whether the Consideration is within a range suggested by certain financial analyses. The decision as to whether to proceed with the Business Combination or any related transaction may depend on an assessment of factors unrelated to the financial analysis on which this Opinion is based. This Opinion should not be construed as creating any fiduciary duty on the part of Duff & Phelps to any party.

Except for the Opinion expressed herein, Duff & Phelps does not express any view or opinion as to (i) any other term, aspect or implication of (a) the Business Combination (including, without limitation, the form or structure of the Business Combination or any portion thereof) or the Equity Purchase Agreement (including, without limitation, the Closing Date Cash Contribution Amount or the Buyer Warrants) or (b) any other agreement, transaction document or instrument contemplated by the Equity Purchase Agreement or to be entered into or amended in connection with the Business Combination, including, without limitation, the PIPE Investment or the Bridge Notes; or (ii) the fairness, financial or otherwise, of the Business Combination to, or of any consideration to be paid to or received by, the holders of any class of securities of EGGF or flyExclusive (including, without limitation, the fairness or the potential dilutive or other effects of the Business Combination).

This Opinion does not in any way address proportionate allocation or relative fairness (including, without limitation, the allocation of any consideration among or within any classes or groups of security holders or other constituents of EGGF, flyExclusive, new flyExclusive or any other party). Duff & Phelps also does not address, or express a view with respect to, any acquisition of control or effective control of flyExclusive or New flyExclusive by any stockholder or group of stockholders of flyExclusive (including, without limitation, any voting, control, consent rights or similar rights, preferences or privileges as among or in comparison to any classes or groups of security holders or other constituents of EGGF, flyExclusive, New flyExclusive or any other party).

This Opinion does not in any way address the appropriate capital structure of New flyExclusive, whether New flyExclusive should be issuing debt or equity securities or a combination of both in the Business Combination, or the form, structure or any aspect or terms of any debt or equity financing for the Business Combination (including, without limitation, the PIPE Investment and the Bridge Notes) or the likelihood of obtaining such financing, or whether or not flyExclusive, EGGF, New flyExclusive, their respective security holders or any other party is receiving or paying reasonably equivalent value in the Business Combination.

This Opinion is solely that of Duff & Phelps, and Duff & Phelps’ liability in connection with this Opinion shall be limited in accordance with the terms set forth in the engagement letter between Duff & Phelps and EGGF,

 

I-5


Table of Contents

Board of Directors

EG Acquisition Corp.

October 16, 2022

Page 6 of 6

 

dated October 4, 2022 (the “Engagement Letter”). This Opinion is confidential, and the use and disclosure of this Opinion is strictly limited in accordance with the terms set forth in the Engagement Letter.

Disclosure of Prior Relationships

Duff & Phelps has been engaged by EGGF and will receive a fee for its services. No portion of Duff & Phelps’ fee is refundable or contingent upon the conclusion expressed in this Opinion. Pursuant to the terms of the Engagement Letter, a portion of such fee is payable upon delivery of this Opinion and a portion is payable upon and subject to the closing of the Business Combination. In addition, EGGF has agreed to indemnify Duff & Phelps and certain related parties against certain liabilities, and to reimburse Duff & Phelps for certain expenses, arising in connection with or as a result of its engagement. Kroll, LLC previously provided, and is currently engaged to provide, agency and trustee services to an affiliate of EGGF in connection with unrelated transactions. In addition, Kroll, LLC is currently engaged to provide cyber consulting services to an affiliate of EGGF in an unrelated transaction. For these prior and current engagements, Kroll, LLC received, or expects to receive, customary fees, expense reimbursement, and indemnification. Other than as noted above, during the two years preceding the date of this Opinion, Duff & Phelps has not had any material relationship with any party to the Business Combination for which compensation has been received or is intended to be received, nor is any such material relationship or related compensation mutually understood to be contemplated.

Duff & Phelps may seek to provide EGGF, flyExclusive, New flyExclusive and their respective affiliates and equity holders with financial advisory and other services unrelated to the Business Combination in the future, for which services Duff & Phelps would expect to receive compensation.

Conclusion

Based upon and subject to the foregoing, Duff & Phelps is of the opinion that, as of the date hereof, the Consideration to be paid by EGGF to the Existing Equityholders of flyExclusive, in the aggregate, in connection with the Business Combination pursuant to the Equity Purchase Agreement is fair, from a financial point of view, to the public shareholders of EGGF, in the aggregate, other than Sponsor and its affiliates (without giving effect to any impact of the Business Combination or any part thereof on any particular shareholder other than in its capacity as a shareholder of EGGF).

This Opinion has been approved by the Opinion Review Committee of Duff & Phelps.

Respectfully submitted,

/s/ Duff & Phelps

Duff & Phelps Opinions Practice

Kroll, LLC

 

I-6


Table of Contents

INDEX TO FINANCIAL STATEMENTS

 

EGA   
Audited Financial Statements   

I.   EGA’s Financial Statements As of and for the Years Ended December 31, 2022 and December 31, 2021

  

Report of Independent Registered Public Accounting Firm

     F-2  

Balance Sheet as of December 31, 2022 and December  31, 2021

     F-3  

Statements of Income for the year ended December  31, 2022 and for the period from January 28, 2021 (inception) through December 31, 2021

     F-4  

Statements of Changes in Stockholders’ Deficit for the year ended December  31, 2022 and for the period from January 28, 2021 (inception) through December 31, 2021

     F-5  

Statements of Cash Flows for the year ended December  31, 2022 and for the period from January 28, 2021 (inception) through December 31, 2021

     F-6  

Notes to Financial Statements

     F-7  
Unaudited Interim Financial Statements   

II.   EGA’s Financial Statements As of and for the Three Months Ended March 31, 2023

  

EG Acquisition Corp. Condensed Balance Sheets as of March  31, 2023 and December 31, 2022

     F-27  

EG Acquisition Corp. Condensed Statements of Income (Unaudited) for the three months ended March 31, 2023 and March 31, 2022

     F-28  

EG Acquisition Corp. Condensed Statements of Changes in Stockholders’ Deficit (Unaudited) for the three months ended March 31, 2023

     F-29  

EG Acquisition Corp. Condensed Statements of Cash Flows (Unaudited) for the three months ended March 31, 2023 and March 31, 2022

     F-30  

EGA Acquisition Corp. Notes to Condensed Financial Statements (Unaudited)

     F-31  
LGM   
Audited Financial Statements   

III. LGM’s Financial Statements for the Years Ended December 31, 2022, 2021 and 2020

  

Report of Independent Registered Public Accounting Firm

     F-52  

Consolidated Balance Sheets

     F-53  

Consolidated Statements of Operations and Comprehensive Income

     F-54  

Consolidated Statements of Members’ Equity

     F-55  

Consolidated Statements of Cash Flows

     F-56  

Notes to Consolidated Financial Statements

     F-58  
Unaudited Interim Financial Statements   

IV.  LGM’s Financial Statements for the Three Months Ended March 31, 2023 and 2022

  

Condensed Consolidated Balance Sheets

     F-87  

Condensed Consolidated Statements of Operations and Comprehensive Income

     F-88  

Condensed Consolidated Statements of Members’ Equity

     F-89  

Condensed Consolidated Statements of Cash Flows

     F-90  

Notes to Condensed Consolidated Financial Statements

     F-92  

 

F-1


Table of Contents

REPORT OF INDEPENDENT REGISTERED PUBLIC ACCOUNTING FIRM

To the Stockholders and Board of Directors of

EG Acquisition Corp.

Opinion on the Financial Statements

We have audited the accompanying balance sheets of EG Acquisition Corp. (the “Company”) as of December 31, 2022 and December 31, 2021, the related statements of income, stockholders’ deficit and cash flows for the year ended December 31, 2022 and for the period from January 28, 2021 (inception) through December 31, 2021, and the related notes (collectively referred to as the “financial statements”). In our opinion, the financial statements present fairly, in all material respects, the financial position of the Company as of December 31, 2022 and 2021, and the results of its operations and its cash flows for the year ended December 31, 2022 for the period from January 28, 2021 (inception) through December 31, 2021, in conformity with accounting principles generally accepted in the United States of America.

Explanatory Paragraph – Going Concern

The accompanying financial statements have been prepared assuming that the Company will continue as a going concern. As discussed in Note 1 to the financial statements, the Company’s business plan is dependent on the completion of a business combination and the Company’s cash and working capital as of December 31, 2022 are not sufficient to complete its planned activities. These conditions raise substantial doubt about the Company’s ability to continue as a going concern. Management’s plans in regard to these matters are also described in Note 1. The financial statements do not include any adjustments that might result from the outcome of this uncertainty.

Basis for Opinion

These financial statements are the responsibility of the Company’s management. Our responsibility is to express an opinion on the Company’s financial statements based on our audit. We are a public accounting firm registered with the Public Company Accounting Oversight Board (United States) (the “PCAOB”) and are required to be independent with respect to the Company in accordance with the U.S. federal securities laws and the applicable rules and regulations of the Securities and Exchange Commission and the PCAOB.

We conducted our audits in accordance with the standards of the PCAOB. Those standards require that we plan and perform the audits to obtain reasonable assurance about whether the financial statements are free of material misstatement, whether due to error or fraud. The Company is not required to have, nor were we engaged to perform, an audit of its internal control over financial reporting. As part of our audits, we are required to obtain an understanding of internal control over financial reporting but not for the purpose of expressing an opinion on the effectiveness of the Company’s internal control over financial reporting. Accordingly, we express no such opinion.

Our audits included performing procedures to assess the risks of material misstatement of the financial statements, whether due to error or fraud, and performing procedures that respond to those risks. Such procedures included examining, on a test basis, evidence regarding the amounts and disclosures in the financial statements. Our audits also included evaluating the accounting principles used and significant estimates made by management, as well as evaluating the overall presentation of the financial statements. We believe that our audits provide a reasonable basis for our opinion.

 

/s/ Marcum LLP
Marcum LLP
We have served as the Company’s auditor since 2021.
New York, NY
April 12, 2023
PCAOB ID Number 688

 

F-2


Table of Contents

EG ACQUISITION CORP.

BALANCE SHEETS

 

     December 31,  
     2022     2021  

Assets:

    

Cash

   $ 87,853     $ 319,220  

Prepaid expenses

     191,667       463,959  
  

 

 

   

 

 

 

Total current assets

     279,520       783,179  

Prepaid expenses, non-current

     —         179,998  

Marketable securities held in Trust Account

     228,254,077       225,008,593  
  

 

 

   

 

 

 

Total Assets

   $ 228,533,597     $ 225,971,770  
  

 

 

   

 

 

 

Liabilities and Stockholders’ Deficit

    

Accounts payable and accrued expenses

   $ 2,409,171     $ 285,181  

Income taxes payable

     600,701       —    

Due to related party

     191,935       71,935  

Promissory note—related party

     1,150,000       —    
  

 

 

   

 

 

 

Total current liabilities

     4,351,807       357,116  

Warrant liabilities

     2,283,833       7,383,583  

Deferred underwriting commissions

     7,875,000       7,875,000  
  

 

 

   

 

 

 

Total Liabilities

     14,510,640       15,615,699  
  

 

 

   

 

 

 

Commitments and Contingencies (Note 6)

    

Temporary equity—Class A common stock subject to possible redemption, 22,500,000 shares at approximately $10.10 and $10.00 as of December 31, 2022 and December 31, 2021, respectively

     227,255,633       225,008,593  

Stockholders’ Deficit:

    

Preferred stock, $0.0001 par value; 1,000,000 shares authorized; none issued and outstanding

     —         —    

Class A common stock, $0.0001 par value; 100,000,000 shares authorized; 0 shares issued and outstanding (excluding 22,500,000 shares subject to possible redemption) as of December 31, 2022 and December 31, 2021

     —         —    

Class B common stock, $0.0001 par value; 10,000,000 shares authorized; 5,625,000 shares issued and outstanding as of December 31, 2022 and December 31, 2021

     563       563  

Additional paid-in capital

     —         —    

Accumulated deficit

     (13,233,239     (14,653,085
  

 

 

   

 

 

 

Total stockholders’ deficit

     (13,232,676     (14,652,522
  

 

 

   

 

 

 

Total Liabilities, Temporary Equity and Stockholders’ Deficit

   $ 228,533,597     $ 225,971,770  
  

 

 

   

 

 

 

The accompanying notes are an integral part of the financial statements.

 

F-3


Table of Contents

EG ACQUISITION CORP.

STATEMENTS OF INCOME

 

          

For the

Period

 
           from
January 28,
 
           2021  
     For the Year     (Inception)  
     Ended     Through  
     December 31,     December 31,  
     2022     2021  

Formation and operating costs

   $ 4,077,647     $ 1,001,433  
  

 

 

   

 

 

 

Loss from operations

     (4,077,647     (1,001,433

Other income (expense)

    

Change in fair value of warrants

     5,099,750       3,301,678  

Change in fair value of over-allotment liability

     —         228,557  

Warrant issuance costs

     —         (391,110

Trust interest income

     3,245,484       8,593  
  

 

 

   

 

 

 

Total other income, net

     8,345,234       3,147,718  

Income before provision for income taxes

     4,267,587       2,146,285  

Provision for income taxes

     (600,701     —    
  

 

 

   

 

 

 

Net income

   $ 3,666,886     $ 2,146,285  
  

 

 

   

 

 

 

Basic and diluted weighted average shares outstanding, Class A common stock subject to possible redemption

     22,500,000       14,531,250  
  

 

 

   

 

 

 

Basic and diluted net income per share

   $ 0.13     $ 0.11  
  

 

 

   

 

 

 

Basic and diluted weighted average shares outstanding, non-redeemable common stock

     5,625,000       5,625,000  
  

 

 

   

 

 

 

Basic and diluted net income per share

   $ 0.13     $ 0.11  
  

 

 

   

 

 

 

The accompanying notes are an integral part of the financial statements.

 

F-4


Table of Contents

EG ACQUISITION CORP.

STATEMENTS OF CHANGES IN STOCKHOLDERS’ DEFICIT

FOR THE YEAR ENDED DECEMBER 31, 2022 AND FOR THE

PERIOD JANUARY 28, 2021 (INCEPTION) THROUGH DECEMBER 31, 2021

 

    Class A
Common Stock
    Class B
Common Stock
   

Additional

Paid-in

    Accumulated     Total
Stockholders’
 
    Shares     Amount     Shares     Amount     Capital     Deficit     Deficit  

Balance as of January 28, 2021 (inception)

    —       $     —         —       $ —       $ —       $ —       $ —    

Class B common stock issued to Sponsor

    —         —         6,468,750       647       24,353       —         25,000  

Proceeds received in excess of fair value of private placement warrants

    —         —         —         —         2,583,564       —         2,583,564  

Stock-based compensation

    —         —         —         —         208,250       —         208,250  

Remeasurement of Class A common stock to redemption value

    —         —         —         —         (2,816,251     (16,799,370     (19,615,621

Forfeiture of 843,750 Class B shares

    —         —         (843,750     (84     84       —         —    

Net income

    —         —         —         —         —         2,146,285       2,146,285  
 

 

 

   

 

 

   

 

 

   

 

 

   

 

 

   

 

 

   

 

 

 

Balance as of December 31, 2021

    —         —         5,625,000       563       —         (14,653,085     (14,652,522

Remeasurement of Class A common stock to redemption value

    —         —         —         —         —         (2,247,040     (2,247,040

Net income

    —         —         —         —         —         3,666,886       3,666,886  
 

 

 

   

 

 

   

 

 

   

 

 

   

 

 

   

 

 

   

 

 

 

Balance as of December 31, 2022

    —       $ —         5,625,000     $ 563     $ —       $ (13,233,239   $ (13,232,676
 

 

 

   

 

 

   

 

 

   

 

 

   

 

 

   

 

 

   

 

 

 

The accompanying notes are an integral part of the financial statements.

 

F-5


Table of Contents

EG ACQUISITION CORP.

STATEMENTS OF CASH FLOWS

 

           For the Period  
           from January 28,  
     For the Year     2021 (Inception)  
     Ended     Through  
     December 31,     December 31,  
     2022     2021  

Cash flows from operating activities:

    

Net income

   $ 3,666,886     $ 2,146,285  

Adjustments to reconcile net income to net cash used in operating activities:

    

Trust interest income

     (3,245,484     (8,593

Change in fair value of warrants

     (5,099,750     (3,301,678

Change in fair value of over-allotment liability

     —         (228,557

Stock-based compensation

     —         208,250  

Warrant issuance costs

     —         391,110  

Changes in current assets and current liabilities:

    

Prepaid expenses

     452,290       (643,957

Due to related party

     120,000       71,935  

Accounts payable and accrued expenses

     2,123,990       376,547  

Income taxes payable

     600,701       —    
  

 

 

   

 

 

 

Net cash used in operating activities

     (1,381,367     (988,658
  

 

 

   

 

 

 

Cash flows from investing activities:

    

Marketable securities held in Trust Account

     —         (225,000,000
  

 

 

   

 

 

 

Net cash used in investing activities

     —         (225,000,000
  

 

 

   

 

 

 

Cash flows from financing activities:

    

Proceeds from Initial Public Offering, net of underwriters’ fees

     —         220,500,000  

Proceeds from private placement

     —         6,500,000  

Proceeds from issuance of promissory note to related party

     1,150,000       —    

Repayment of promissory note to related party

     —         (66,366

Payment of offering costs

     —         (625,756
  

 

 

   

 

 

 

Net cash provided by financing activities

     1,150,000       226,307,878  
  

 

 

   

 

 

 

Net change in cash

     (231,367     319,220  

Cash, beginning of the period

     319,220       —    
  

 

 

   

 

 

 

Cash, end of the period

   $ 87,853     $ 319,220  
  

 

 

   

 

 

 

Supplemental disclosure of cash flow information:

    

Deferred offering costs paid by Sponsor in exchange for issuance of Class B common stock

   $ —       $ 25,000  
  

 

 

   

 

 

 

Deferred underwriting commissions charged to additional paid in capital

   $ —       $ 7,875,000  
  

 

 

   

 

 

 

Deferred offering costs paid by Sponsor loan

   $ —       $ 66,366  
  

 

 

   

 

 

 

Accretion of Class A common stock to redemption value

   $ 2,247,040     $ 19,615,621  
  

 

 

   

 

 

 

Initial classification of warrant liability

   $ —       $ 10,685,261  
  

 

 

   

 

 

 

The accompanying notes are an integral part of the financial statements.

 

F-6


Table of Contents

Note 1 - Organization and Business Operations

Organization and General

EG Acquisition Corp. (the “Company”) is a blank check company incorporated in Delaware on January 28, 2021. The Company was formed for the purpose of effecting a merger, capital stock exchange, asset acquisition, stock purchase, reorganization or similar business combination with one or more businesses (the “Business Combination”). The Company is an early stage and emerging growth company and, as such, the Company is subject to all of the risks associated with early stage and emerging growth companies.

As of December 31, 2022, the Company had not commenced any operations. All activity for the period from January 28, 2021 (inception) through December 31, 2022 relates to the Company’s formation and the initial public offering (“IPO”), which is described below, and, since the closing of the IPO, the search for a prospective initial Business Combination. The Company will not generate any operating revenues until after the completion of its initial Business Combination, at the earliest. The Company will generate non-operating income in the form of interest income on cash and cash equivalents from the proceeds derived from the IPO and will recognize changes in the fair value of warrant liability as other income (expense). The Company has selected December 31 as its fiscal year end.

The Company’s sponsor Is EG Sponsor LLC, a Delaware limited liability company (the “Sponsor”).

Financing

The registration statement for the Company’s IPO was declared effective on May 25, 2021 (the “Effective Date”). On May 28, 2021, the Company consummated the IPO of 22,500,000 units (the “Units” and, with respect to the shares of common stock included in the Units being offered, the “Public Shares”, and warrants included in the Units being offered, the “Public Warrants”), at $10.00 per Unit, generating gross proceeds of $225,000,000, which is discussed in Note 3.

Simultaneously with the closing of the IPO, the Company consummated the sale of 4,333,333 Private Placement Warrants (the “Private Placement Warrants”) at a price of $1.50 per Private Placement Warrant in a private placement to the Sponsor, generating total gross proceeds of $6,500,000.

Transaction costs amounted to $13,000,756 consisting of $4,500,000 of underwriting discount, $7,875,000 of deferred underwriting discount, and $625,756 of other offering costs. See “Offering Costs associated with the Initial Public Offering” under Note 4.

Trust Account

Following the closing of the IPO on May 28, 2021, $225,000,000 ($10.00 per Unit) from the net proceeds of the sale of the Units in the IPO and the sale of the Private Placement Warrants was placed in a trust account (“Trust Account”) and will be invested only in U.S. government securities with a maturity of 185 days or less or in money market funds meeting certain conditions under Rule 2a-7 under the Investment Company Act which invest only in direct U.S. government treasury obligations. The Trust Account is intended as a holding place for funds pending the earliest to occur of: (a) the completion of the initial Business Combination, (b) the redemption of any public shares properly submitted in connection with a stockholder vote to amend the amended and restated certificate of incorporation (i) to modify the substance or timing of the obligation to redeem 100% of the public shares if the Company does not complete the initial Business Combination within 24 months from the closing of the IPO or (ii) with respect to any other provision relating to stockholders’ rights or pre-initial Business Combination activity, and (c) the redemption of the public shares if the Company does not complete the initial Business Combination within 24 months from the closing of the IPO, subject to applicable law. The proceeds deposited in the Trust Account could become subject to the claims of the creditors, if any, which could have priority over the claims of the public stockholders.

 

F-7


Table of Contents

Initial Business Combination

In accordance with the rules of the NYSE, the initial Business Combination must occur with one or more target businesses that together have an aggregate fair market value of at least 80% of the assets held in the Trust Account (excluding the amount of deferred underwriting discounts held in trust and taxes payable on the income earned on the Trust Account) at the time of signing a definitive agreement in connection with the initial Business Combination. The Company will only complete a Business Combination if the post-Business Combination company owns or acquires 50% or more of the outstanding voting securities of the target or otherwise acquires a controlling interest in the target sufficient for it not to be required to register as an investment company under the Investment Company Act of 1940, as amended (the “Investment Company Act”). There is no assurance that the Company will be able to successfully effect a Business Combination.

The Company will provide its public stockholders with the opportunity to redeem all or a portion of their shares of Class A common stock upon the completion of the initial Business Combination either (i) in connection with a stockholder meeting called to approve the initial Business Combination or (ii) by means of a tender offer. The decision as to whether the Company will seek stockholder approval of a proposed initial Business Combination or conduct a tender offer will be made by the Company, solely in the Company’s discretion, and will be based on a variety of factors such as the timing of the transaction and whether the terms of the transaction would require the Company to seek stockholder approval under the law or stock exchange listing requirements. The public stockholders will be entitled to redeem their shares at a per-share price, payable in cash, equal to the aggregate amount then on deposit in the Trust Account calculated as of two business days prior to the consummation of the initial Business Combination, including interest earned on the funds held in the Trust Account (which interest shall be net of taxes payable), divided by the number of then outstanding public shares, subject to the limitations. The amount in the Trust Account is initially anticipated to be $10.00 per public share.

The shares of common stock subject to redemption will be recorded at a redemption value and classified as temporary equity upon the completion of the IPO, in accordance with Financial Accounting Standards Board’s (“FASB”) Accounting Standards Codification (“ASC”) Topic 480 “Distinguishing Liabilities from Equity.” In such case, the Company will proceed with a Business Combination if the Company has net tangible assets of at least $5,000,001 upon such consummation of a Business Combination and, if the Company seeks stockholder approval, a majority of the issued and outstanding shares voted are voted in favor of the Business Combination.

The Company’s amended and restated certificate of incorporation provides that the Company will have only 24 months from the closing of the IPO (the “Combination Period”) to complete the initial Business Combination. If the Company are unable to complete the initial Business Combination within such 24-month period, the Company will (i) cease all operations except for the purpose of winding up, (ii) as promptly as reasonably possible but not more than 10 business days thereafter, redeem the public shares, at a per-share price, payable in cash, equal to the aggregate amount then on deposit in the Trust Account, including interest earned on the funds held in the Trust Account (which interest shall be net of taxes payable and up to $100,000 of interest to pay dissolution expenses), divided by the number of then outstanding public shares, which redemption will completely extinguish public stockholders’ rights as stockholders (including the right to receive further liquidating distributions, if any), and (iii) as promptly as reasonably possible following such redemption, subject to the approval of the remaining stockholders and the board of directors, liquidate and dissolve, subject in each case, to the obligations under Delaware law to provide for claims of creditors and the requirements of other applicable law.

The Sponsor, officers and directors have entered into a letter agreement with the Company, pursuant to which they have agreed to (i) waive their redemption rights with respect to their founder shares (as described in Note 5) and public shares in connection with the completion of the initial Business Combination, (ii) waive their redemption rights with respect to their founder shares and public shares in connection with a stockholder vote to approve an amendment to the Company’s amended and restated certificate of incorporation (A) to modify the substance or timing of the Company’s obligation to redeem 100% of the Company’s public shares if the

 

F-8


Table of Contents

Company does not complete the initial Business Combination within 24 months from the closing of the IPO or (B) with respect to any other provision relating to stockholders’ rights or pre-initial Business Combination activity and (iii) waive their rights to liquidating distributions from the Trust Account with respect to their founder shares if the Company fails to complete the initial Business Combination within 24 months from the closing of the IPO, although they will be entitled to liquidating distributions from the Trust Account with respect to any public shares they hold if the Company fails to complete the initial Business Combination within the prescribed time frame. If the Company submits the initial Business Combination to the public stockholders for a vote, the initial stockholders have agreed to vote their founder shares and any public shares purchased during or after the IPO in favor of the initial Business Combination.

Risks and Uncertainties

Management is currently evaluating the impact of the COVID-19 pandemic on the industry and has concluded that while it is reasonably possible that the virus could have a negative effect on the Company’s financial position, results of its operations, and/or search for a target company, the specific impact is not readily determinable as of the date of these financial statements. The financial statements do not include any adjustments that might result from the outcome of this uncertainty.

In February 2022, the Russian Federation and Belarus commenced a military action with the country of Ukraine. As a result of this action, various nations, including the United States, have instituted economic sanctions against the Russian Federation and Belarus. Further, the impact of this action and related sanctions on the world economy are not determinable as of the date of these financial statements. The specific impact on the Company’s financial condition, results of operations, and cash flows is also not determinable as of the date of these financial statements.

On August 16, 2022, the Inflation Reduction Act of 2022 (the “IR Act”) was signed into federal law. The IR Act provides for, among other things, a new U.S. federal 1% excise tax on certain repurchases of stock by publicly traded U.S. domestic corporations and certain U.S. domestic subsidiaries of publicly traded foreign corporations occurring on or after January 1, 2023. The excise tax is imposed on the repurchasing corporation itself, not its shareholders from which shares are repurchased. The amount of the excise tax is generally 1% of the fair market value of the shares repurchased at the time of the repurchase. However, for purposes of calculating the excise tax, repurchasing corporations are permitted to net the fair market value of certain new stock issuances against the fair market value of stock repurchases during the same taxable year. In addition, certain exceptions apply to the excise tax. The U.S. Department of the Treasury (the “Treasury”) has been given authority to provide regulations and other guidance to carry out and prevent the abuse or avoidance of the excise tax.

Any redemption or other repurchase that occurs after December 31, 2022, in connection with a Business Combination, extension vote or otherwise, may be subject to the excise tax. Whether and to what extent the Company would be subject to the excise tax in connection with a Business Combination, extension vote or otherwise would depend on a number of factors, including (i) the fair market value of the redemptions and repurchases in connection with the Business Combination, extension or otherwise, (ii) the structure of a Business Combination, (iii) the nature and amount of any “PIPE” or other equity issuances in connection with a Business Combination (or otherwise issued not in connection with a Business Combination but issued within the same taxable year of a Business Combination) and (iv) the content of regulations and other guidance from the Treasury. In addition, because the excise tax would be payable by the Company and not by the redeeming holder, the mechanics of any required payment of the excise tax have not been determined. The foregoing could cause a reduction in the cash available on hand to complete a Business Combination and in the Company’s ability to complete a Business Combination.

The Company is exposed to volatility in the banking market. At various times, we could have deposits with certain U.S. banks in excess of the maximum amounts insured by the U.S. Federal Deposit Insurance Corporation (“FDIC”). On March 10, 2023, Silicon Valley Bank became insolvent. State regulators closed the bank and the

 

F-9


Table of Contents

FDIC was appointed as its receiver. The Company did not hold any deposits with Silicon Valley Bank as of December 31, 2022.

Going Concern and Liquidity

As of December 31, 2022, the Company had $87,853 in its operating bank account, and a working capital deficit of $3,073,843.

Subsequent to the consummation of the Initial Public Offering and Private Placement, the Company’s liquidity needs have been satisfied through the proceeds from the consummation of the Private Placement not held in the Trust Account and Promissory Notes funded by the Sponsor (see Note 5). Until the consummation of a Business Combination, the Company will be using the funds not held in the Trust Account for identifying and evaluating prospective acquisition candidates, performing due diligence on prospective target businesses, paying for travel expenditures, selecting the target business to acquire, and structuring, negotiating and consummating the Business Combination.

In addition, in order to finance transaction costs in connection with a Business Combination, the Company’s Sponsor or an affiliate of the Sponsor or certain of the Company’s officers and directors may, but are not obligated to, provide the Company Working Capital Loans, as defined below (see Note 5). To date, there were no amounts outstanding under any Working Capital Loans.

The Company has incurred and expects to continue to incur significant costs in pursuit of its acquisition plans. The Company will need to raise additional capital through loans or additional investments from its Sponsor, stockholders, officers, directors, or third parties. The Company’s officers, directors and Sponsor may, but are not obligated to, loan the Company funds, from time to time or at any time, in whatever amount they deem reasonable in their sole discretion, to meet the Company’s working capital needs. Accordingly, the Company may not be able to obtain additional financing. These conditions raise substantial doubt about the Company’s ability to continue as a going concern for a period of time within one year after the date that the financial statements are issued. If the estimate of the costs of identifying a target business, undertaking in-depth due diligence and negotiating a Business Combination are less than the actual amount necessary to do so, the Company may have insufficient funds available to operate its business prior to its Business Combination. Moreover, the Company may need to obtain additional financing or draw on the Working Capital Loans (as defined below) either to complete a Business Combination or because it becomes obligated to redeem a significant number of the Public Shares upon consummation of the Business Combination, in which case the Company may issue additional securities or incur debt in connection with such Business Combination. Subject to compliance with applicable securities laws, the Company would only complete such financing simultaneously with the completion of the Business Combination.

If the Company is unable to complete the Business Combination because it does not have sufficient funds available, the Company will be forced to cease operations and liquidate the Trust Account. In addition, following the Business Combination, if cash on hand is insufficient, the Company may need to obtain additional financing in order to meet its obligations.

In connection with the Company’s assessment of going concern considerations in accordance with FASB’s Accounting Standards Update (“ASU”)2014-15,“Disclosures of Uncertainties about an Entity’s Ability to Continue as a Going Concern,” management determined that the liquidity condition raises substantial doubt about the Company’s ability to continue as a going concern through May 28, 2023, the scheduled liquidation date of the Company if it does not complete a Business Combination prior to such date. Management intends to complete a Business Combination prior to mandatory liquidation date. The Company is within 3 months of its mandatory liquidation date as of the time of filing of this Annual Report on Form 10-K. These financial statements do not include any adjustments relating to the recovery of the recorded assets or the classification of the liabilities that might be necessary should the Company be unable to continue as a going concern.

 

F-10


Table of Contents

Note 2 — Significant Accounting Policies

Basis of Presentation

The accompanying financial statement is presented in conformity with accounting principles generally accepted in the United States of America (“GAAP”) and pursuant to the rules and regulations of the SEC.

Emerging Growth Company Status

The Company is an “emerging growth company,” as defined in Section 2(a) of the Securities Act of 1933, as amended, (the “Securities Act”), as modified by the Jumpstart the Company’s Business Startups Act of 2012, (the “JOBS Act”), and it may take advantage of certain exemptions from various reporting requirements that are applicable to other public companies that are not emerging growth companies including, but not limited to, not being required to comply with the auditor attestation requirements of Section 404 of the Sarbanes-Oxley Act, reduced disclosure obligations regarding executive compensation in its periodic reports and proxy statements, and exemptions from the requirements of holding a nonbinding advisory vote on executive compensation and stockholder approval of any golden parachute payments not previously approved.

Further, Section 102(b)(1) of the JOBS Act exempts emerging growth companies from being required to comply with new or revised financial accounting standards until private companies (that is, those that have not had a Securities Act registration statement declared effective or do not have a class of securities registered under the Exchange Act) are required to comply with the new or revised financial accounting standards. The JOBS Act provides that a company can elect to opt out of the extended transition period and comply with the requirements that apply to non-emerging growth companies but any such election to opt out is irrevocable. The Company has elected not to opt out of such extended transition period which means that when a standard is issued or revised and it has different application dates for public or private companies, the Company, as an emerging growth company, can adopt the new or revised standard at the time private companies adopt the new or revised standard. This may make comparison of the Company’s financial statements with another public company which is neither an emerging growth company nor an emerging growth company which has opted out of using the extended transition period difficult or impossible because of the potential differences in accounting standards used.

Use of Estimates

The preparation of these financial statements in conformity with GAAP requires management to make estimates and assumptions that affect the reported amounts of assets and liabilities and disclosure of contingent assets and liabilities at the date of the financial statement. One of the more significant accounting estimates included in these statements are the warrant liabilities and provision for income taxes. Such estimates may be subject to change as more current information becomes available and accordingly the actual results could differ significantly from those estimates.

Cash and Cash Equivalents

The Company considers all short-term investments with an original maturity of three months or less when purchased to be cash equivalents. The Company did not have any cash equivalents as of December 31, 2022 and December 31, 2021.

Marketable Securities Held in Trust Account

At December 31, 2022 and December 31, 2021, the assets held in the Trust Account were held in mutual funds. All of the Company’s investments held in the Trust Account are classified as trading securities. Trading securities are presented on the balance sheet at fair value at the end of each reporting period. Gains and losses resulting from the change in fair value of investments held in Trust Account are included in interest income in the accompanying statement of operations. The estimated fair values of investments held in Trust Account are determined using available market information.

 

F-11


Table of Contents

Fair Value Measurements

The fair value of the Company’s assets and liabilities, which qualify as financial instruments under ASC Topic 820, “Fair Value Measurement,” approximates the carrying amounts represented in the accompanying balance sheet, primarily due to their short-term nature. Fair value is defined as the price that would be received for sale of an asset or paid for transfer of a liability, in an orderly transaction between market participants at the measurement date. GAAP establishes a three-tier fair value hierarchy, which prioritizes the inputs used in measuring fair value. The hierarchy gives the highest priority to unadjusted quoted prices in active markets for identical assets or liabilities (Level 1 measurements) and the lowest priority to unobservable inputs (Level 3 measurements). These tiers include:

 

 

Level 1, defined as observable inputs such as quoted prices (unadjusted) for identical instruments in active markets;

 

 

Level 2, defined as inputs other than quoted prices in active markets that are either directly or indirectly observable such as quoted prices for similar instruments in active markets or quoted prices for identical or similar instruments in markets that are not active; and

 

 

Level 3, defined as unobservable inputs in which little or no market data exists, therefore requiring an entity to develop its own assumptions, such as valuations derived from valuation techniques in which one or more significant inputs or significant value drivers are unobservable.

In some circumstances, the inputs used to measure fair value might be categorized within different levels of the fair value hierarchy. In those instances, the fair value measurement is categorized in its entirety in the fair value hierarchy based on the lowest level input that is significant to the fair value measurement.

The fair value of the Company’s certain assets and liabilities, which qualify as financial instruments under ASC 820, “Fair Value Measurements and Disclosures,” approximates the carrying amounts represented in the balance sheet. The fair values of cash and cash equivalents, prepaid expenses, accounts payable and accrued expenses are estimated to approximate the carrying values as of December 31, 2022 due to the short maturities of such instruments.

The Company’s warrant liability is based on a Black-Scholes-Merton (“BSM”) model utilizing management judgment and pricing inputs from observable and unobservable markets with less volume and transaction frequency than active markets. Significant deviations from these estimates and inputs could result in a material change in fair value. The fair value of the warrant liability is classified as Level 3. See Note 7 for additional information on assets and liabilities measured at fair value.

Concentration of Credit Risk

Financial instruments that potentially subject the Company to concentrations of credit risk consist of a cash account in a financial institution, which, at times, may exceed the Federal Depository Insurance Coverage of $250,000. At December 31, 2022 and December 31, 2021, the Company has not experienced losses on this account.

Class A Common Stock Subject to Possible Redemption

All of the 22,500,000 Class A common stock sold as part of the Units in the IPO contain a redemption feature which allows for the redemption of such public shares in connection with the Company’s liquidation, if there is a stockholder vote or tender offer in connection with the Business Combination and in connection with certain amendments to the Company’s amended and restated certificate of incorporation. In accordance with SEC and its staff’s guidance on redeemable equity instruments, which has been codified in ASC480-10-S99, redemption provisions not solely within the control of the Company require common stock subject to redemption to be classified outside of permanent equity. Therefore, all Class A common stock has been classified outside of permanent equity.

 

F-12


Table of Contents

The Company recognizes changes in redemption value immediately as they occur and adjusts the carrying value of redeemable common stock to equal the redemption value at the end of each reporting period. Increases or decreases in the carrying amount of redeemable common stock are affected by charges against additional paid in capital and accumulated deficit.

As of December 31, 2022 and December 31, 2021, the Class A common stock reflected on the balance sheet are reconciled in the following table:

 

Gross proceeds from IPO

   $ 225,000,000  

Less:

  

Proceeds allocated to Public Warrants

     (6,768,825

Over-allotment liability

     (228,557

Class A common stock issuance costs

     (12,609,646
  

 

 

 

Plus:

  

Remeasurement of carrying value to redemption value

     19,615,621  
  

 

 

 

Class A common stock subject to possible redemption as of December 31, 2021

   $ 225,008,593  

Plus:

  

Remeasurement of carrying value to redemption value

     2,247,040  
  

 

 

 

Class A common stock subject to possible redemption as of December 31, 2022

   $ 227,255,633  
  

 

 

 

Net Income Per Common Share

The Company has two classes of shares, which are referred to as Class A common stock and Class B common stock. Earnings and losses are shared pro rata between the two classes of shares. The 11,833,333 potential common shares for outstanding warrants to purchase the Company’s stock were excluded from diluted earnings per share for the year ended December 31, 2022 and for the period from January 28, 2021 (inception) through December 31, 2021 because the warrants are contingently exercisable, and the contingencies have not yet been met. As a result, diluted net income per common share is the same as basic net income per common share for the periods. The table below presents a reconciliation of the numerator and denominator used to compute basic and diluted net income per share for each class of common stock:

 

     Year Ended December 31,
2022
     For the Period from
January 28,

2021 (Inception)
Through December 31,
2021
 
     Class A      Class B      Class A      Class B  

Basic and diluted net income per share

           

Numerator:

           

Allocation of net income

   $ 2,933,509      $ 733,377      $ 1,547,322      $ 598,963  

Denominator:

           

Weighted average shares outstanding

     22,500,000        5,625,000        14,531,250        5,625,000  
  

 

 

    

 

 

    

 

 

    

 

 

 

Basic and diluted net income per share

   $ 0.13      $ 0.13      $ 0.11      $ 0.11  
  

 

 

    

 

 

    

 

 

    

 

 

 

 

F-13


Table of Contents

Offering Costs associated with the Initial Public Offering

The Company complies with the requirements of the ASC 340-10-S99 and SEC Staff Accounting Bulletin (“SAB”) Topic 5A - “Expenses of Offering”. Offering costs consist principally of underwriting fees and professional and registration fees incurred through the balance sheet date. FASB ASC470-20, Debt with Conversion and Other Options addresses the allocation of proceeds from the issuance of convertible debt into its equity and debt components. The Company applies this guidance to allocate IPO proceeds from the Units between Class A common stock and warrants, using the residual method by allocating IPO proceeds first to fair value of the warrants and then the Class A common stock.

The Company incurred offering costs amounting to $13,000,756 as a result of the Initial Public Offering consisting of a $4,500,000 underwriting discount, $7,875,000 of deferred underwriting discount, and $625,756 of other offering costs. The Company recorded $12,609,646 of offering costs as a reduction of equity in connection with the Class A common stock included in the Units. The Company immediately expensed $391,110 of offering costs in connection with the Warrants that were classified as liabilities.

Derivative Financial Instruments

The Company evaluates its financial instruments to determine if such instruments are derivatives or contain features that qualify as embedded derivatives in accordance with ASC Topic 815, “Derivatives and Hedging”. Derivative instruments are initially recorded at fair value on the grant date and re-valued at each reporting date, with changes in the fair value reported in the statements of operations.

Derivative assets and liabilities are classified in the balance sheet as current or non-current based on whether or not net-cash settlement or conversion of the instrument could be required within 12 months of the balance sheet date. The Company has determined that both the Public Warrants and Private Placement Warrants are derivative instruments (See Note 3 and Note 4).

Income Taxes

The Company accounts for income taxes under ASC 740, “Income Taxes.” ASC 740, Income Taxes, requires the recognition of deferred tax assets and liabilities for both the expected impact of differences between the unaudited condensed financial statements and tax basis of assets and liabilities and for the expected future tax benefit to be derived from tax loss and tax credit carry forwards. ASC 740 additionally requires a valuation allowance to be established when it is more likely than not that all or a portion of deferred tax assets will not be realized. As of December 31, 2022 and December 31, 2021, the Company’s deferred tax asset had a full valuation allowance recorded against it.

ASC 740 also clarifies the accounting for uncertainty in income taxes recognized in an enterprise’s financial statements and prescribes a recognition threshold and measurement process for financial statement recognition and measurement of a tax position taken or expected to be taken in a tax return. For those benefits to be recognized, a tax position must be more-likely-than-not to be sustained upon examination by taxing authorities. ASC 740 also provides guidance on derecognition, classification, interest and penalties, accounting in interim period, disclosure and transition.

The Company recognizes accrued interest and penalties related to unrecognized tax benefits as income tax expense. There were no unrecognized tax benefits and no amounts accrued for interest and penalties as of December 31, 2022 and December 31, 2021. The Company is currently not aware of any issues under review that could result in significant payments, accruals or material deviation from its position.

The Company has identified the United States as its only “major” tax jurisdiction. The Company is subject to income taxation by major taxing authorities since inception. These examinations may include questioning the

 

F-14


Table of Contents

timing and amount of deductions, the nexus of income among various tax jurisdictions and compliance with federal and state tax laws. The Company’s management does not expect that the total amount of unrecognized tax benefits will materially change over the next twelve months.

Recent Accounting Pronouncements

In August 2020, the FASB issued Accounting Standards Update (“ASU”) 2020-06, Debt—Debt with Conversion and Other Options (Subtopic470-20) and Derivatives and Hedging—Contracts in Entity’s Own Equity (Subtopic 815-40) (“ASU2020-06”) to simplify accounting for certain financial instruments. ASU 2020-06 eliminates the current models that require separation of beneficial conversion and cash conversion features from convertible instruments and simplifies the derivative scope exception guidance pertaining to equity classification of contracts in an entity’s own equity. The new standard also introduces additional disclosures for convertible debt and freestanding instruments that are indexed to and settled in an entity’s own equity. ASU 2020-06 amends the diluted earnings per share guidance, including the requirement to use the if-converted method for all convertible instruments. As a smaller reporting company, ASU 2020-06 is effective January 1, 2024 for fiscal years beginning after December 15, 2023 and should be applied on a full or modified retrospective basis, with early adoption permitted beginning on January 1, 2021. The Company is currently assessing the impact, if any, that ASU 2020-06 would have on its financial position, results of operations or cash flows.

Management does not believe that any recently issued, but not effective, accounting standards, if currently adopted, would have a material effect on the Company’s financial statements.

Note 3 — Initial Public Offering

Public Units

Pursuant to the IPO on May 28, 2021, the Company sold 22,500,000 Units at a purchase price of $10.00 per Unit. Each Unit consists of one share of Class A common stock, and one-third of one redeemable warrant. Each whole public warrant entitles the holder to purchase one share of Class A common stock at an exercise price of $11.50 per whole share, subject to adjustment (see below).

Following the closing of the IPO on May 28, 2021, $225,000,000 ($10.00 per Unit) from the net proceeds of the sale of the Units in the IPO and the sale of the Private Placement Warrants was placed in a trust account (“Trust Account”) and will be invested only in U.S. government securities with a maturity of 185 days or less or in money market funds meeting certain conditions under Rule 2a-7 under the Investment Company Act which invest only in direct U.S. government treasury obligations.

Public Warrants

Each whole warrant entitles the holder to purchase one share of the Company’s Class A common stock at a price of $11.50 per share, subject to adjustment, at any time commencing on the later of 12 months from the closing of the IPO and 30 days after the completion of the initial Business Combination. The warrants will expire five years after the completion of the initial Business Combination, at 5:00 p.m., New York City time, or earlier upon redemption or liquidation.

The Company is not registering the shares of Class A common stock issuable upon exercise of the warrants at this time. However, the Company has agreed that as soon as practicable, but in no event later than 15 business days after the closing of the initial Business Combination, the Company will use its best efforts to file with the SEC a registration statement covering the shares of Class A common stock issuable upon exercise of the warrants, to cause such registration statement to become effective and to maintain a current prospectus relating to those shares of Class A common stock until the warrants expire or are redeemed, as specified in the warrant agreement. If a registration statement covering the shares of Class A common stock issuable upon exercise of the

 

F-15


Table of Contents

warrants is not effective by the 60th business day after the closing of the Company’s initial Business Combination, warrant holders may, until such time as there is an effective registration statement and during any period when The Company will have failed to maintain an effective registration statement, exercise warrants on a “cashless basis” in accordance with Section 3(a)(9) of the Securities Act or another exemption. If that exemption, or another exemption, is not available, holders will not be able to exercise their warrants on a cashless basis.

Redemption of Warrants

Once the warrants become exercisable, the Company may redeem the outstanding warrants (except as described herein with respect to the Private Placement Warrants):

 

   

in whole and not in part;

 

   

at a price of $0.01 per warrant;

 

   

upon not less than 30 days’ prior written notice of redemption (the “30-day redemption period”) to each warrant holder; and

 

   

if, and only if, the reported last sale price of the Class A common stock equals or exceeds $18.00 per share (as adjusted for stock splits, stock dividends, reorganizations, recapitalizations and the like) for any 20 trading days within a 30-trading day period ending three business days before the Company sends the notice of redemption to the warrant holders.

If the Company calls the warrants for redemption, the management will have the option to require any holder that wishes to exercise his, her or its warrant to do so on a “cashless basis.” In determining whether to require all holders to exercise their warrants on a “cashless basis,” the management will consider, among other factors, the Company’s cash position, the number of warrants that are outstanding and the dilutive effect on the stockholders of issuing the maximum number of shares of Class A common stock issuable upon the exercise of the warrants. If the management takes advantage of this option, all holders of warrants would pay the exercise price by surrendering their warrants for that number of shares of Class A common stock equal to the quotient obtained by dividing (x) the product of the number of Class A common stock underlying the warrants, multiplied by the excess of the “fair market value” (defined below) of the Class A common stock over the exercise price of the warrants by (y) the fair market value. The “fair market value” will mean the average closing price of the Class A common stock for the 10 trading days ending on the third trading day prior to the date on which the notice of redemption is sent to the holders of warrants.

In addition, if (x) the Company issues additional common stock or equity-linked securities for capital raising purposes in connection with the closing of the Company’s initial Business Combination at an issue price or effective issue price of less than $9.20 per share (with such issue price or effective issue price to be determined in good faith by the Company’s board of directors and, in the case of any such issuance to the Company’s Sponsor or its affiliates, without taking into account any founder shares held by the Company’s Sponsor or such affiliates, as applicable, prior to such issuance) (the “Newly Issued Price”), (y) the aggregate gross proceeds from such issuances represent more than 60% of the total equity proceeds, and interest thereon, available for the funding of the Company’s initial Business Combination on the date of the consummation of the Company’s initial Business Combination (net of redemptions), and (z) the volume weighted average trading price of the Company’s common stock during the 20 trading day period starting on the trading day prior to the day on which the Company consummates the Company’s initial Business Combination (such price, the “Market Value”) is below $9.20 per share, the exercise price of the warrants will be adjusted (to the nearest cent) to be equal to 115% of the higher of the Market Value and the Newly Issued Price, and the $18.00 per share redemption trigger price described below under “Redemption of warrants” will be adjusted (to the nearest cent) to be equal to 180% of the higher of the Market Value and the Newly Issued Price.

Note 4 — Private Placement

Simultaneously with the closing of the IPO, the Sponsor purchased an aggregate of 4,333,333 Private Placement Warrants at a price of $1.50 per Private Placement Warrant, for an aggregate purchase price of $6,500,000, in a

 

F-16


Table of Contents

private placement (the “Private Placement”). Each Private Placement Warrant entitles the holder to purchase one share of the Class A common stock at a price of $11.50 per share. The Private Placement Warrants (including the Class A common stock issuable upon exercise of the Private Placement Warrants) will not be transferable, assignable or salable until three years after the completion of the initial Business Combination and they will not be redeemable by the Company so long as they are held by the Sponsor or its permitted transferees. The Sponsor, or its permitted transferees, has the option to exercise the Private Placement Warrants on a cashless basis. Except as described below, the Private Placement Warrants have terms and provisions that are identical to those of the warrants being sold as part of the Units in the IPO, including as to exercise price, exercisability and exercise period. If the Private Placement Warrants are held by holders other than the Sponsor or its permitted transferees, the Private Placement Warrants will be redeemable by the Company and exercisable by the holders on the same basis as the warrants included in the Units being sold in the IPO.

If holders of the Private Placement Warrants elect to exercise them on a cashless basis, they would pay the exercise price by surrendering their warrants for that number of shares of Class A common stock equal to the quotient obtained by dividing (x) the product of the number of shares of Class A common stock underlying the warrants, multiplied by the excess of the “fair market value” (defined below) over the exercise price of the warrants by (y) the fair market value. The “fair market value” shall mean the average reported last sale price of the Class A common stock for the 10 trading days ending on the third trading day prior to the date on which the notice of warrant exercise is sent to the warrant agent.

The Sponsor, officers and directors have entered into a letter agreement with the Company, pursuant to which they have agreed to (i) waive their redemption rights with respect to their founder shares (as described in Note 5) and public shares in connection with the completion of the initial Business Combination, (ii) waive their redemption rights with respect to their founder shares and public shares in connection with a stockholder vote to approve an amendment to the Company’s amended and restated certificate of incorporation (A) to modify the substance or timing of the Company’s obligation to redeem 100% of the Company’s public shares if the Company does not complete the initial Business Combination within 24 months from the closing of the IPO or (B) with respect to any other provision relating to stockholders’ rights or pre-initial Business Combination activity and (iii) waive their rights to liquidating distributions from the Trust Account with respect to their founder shares if the Company fails to complete the initial Business Combination within 24 months from the closing of the IPO, although they will be entitled to liquidating distributions from the Trust Account with respect to any public shares they hold if the Company fails to complete the initial Business Combination within the prescribed time frame. If the Company submits the initial Business Combination to the public stockholders for a vote, the initial stockholders have agreed to vote their founder shares and any public shares purchased during or after the IPO in favor of the initial Business Combination.

Note 5 — Related Party Transactions

Founder Shares

On January 29, 2021, the Sponsor paid $25,000 to cover certain of the Company’s offering costs in exchange for 5,750,000 founder shares. In March 2021, the Company effected a stock dividend of 1,437,500 shares with respect to its Class B common stock, resulting in its initial stockholders holding an aggregate of 7,187,500 founder shares. On May 25, 2021, the Sponsor surrendered an aggregate of 718,750 shares of Class B common stock for no consideration, which were cancelled, resulting in an aggregate of 6,468,750 shares of Class B common stock outstanding and held by the Sponsor. Up to 843,750 of the founder shares will be forfeited depending on the extent to which the underwriters’ over-allotment is exercised. In July 2021, the 843,750 of the founder shares were forfeited due to the underwriters’ over-allotment not exercised.

The Company’s initial stockholders will agree not to transfer, assign or sell any of their founder shares until the earlier to occur of (A) three years after the completion of the Company’s initial Business Combination (or with respect to any founder shares transferred or distributed by the Sponsor to one of the Company’s independent

 

F-17


Table of Contents

directors, one year) and (B) subsequent to the Company’s initial Business Combination, the date on which the Company completes a liquidation, merger, capital stock exchange or other similar transaction that results in all of the Company’s stockholders having the right to exchange their shares of common stock for cash, securities or other property. The transfer restrictions described above are not subject to any except based on the price at which the Company’s common stock trades after the completion of the Company’s initial Business Combination. Any permitted transferees will be subject to the same restrictions and other agreements of the Company’s initial stockholders with respect to any founder shares.

Promissory Note — Related Party

The Company’s Sponsor has agreed to loan the Company an aggregate of up to $300,000 to be used for a portion of the expenses of the IPO. The loan is non-interest bearing, unsecured and due at the earlier of July 31, 2021 or the closing of the IPO. The Company paid the promissory note in full on June 30, 2021.

On June 14, 2022, the Sponsor agreed to loan the Company $400,000 pursuant to a new promissory note (the “Promissory Note”). The Promissory Notes are non-interest bearing and payable on the earlier of: (i) May 27, 2023 or (ii) the date on which the Company consummates an initial business combination.

On October 6, 2022, the Sponsor agreed to loan the Company $420,000 pursuant to a new promissory note (the “Promissory Note”). The Promissory Notes are non-interest bearing and payable on the earlier of: (i) May 27, 2023 or (ii) the date on which the Company consummates an initial business combination.

On December 14, 2022, the Sponsor agreed to loan the Company $330,000 pursuant to a new promissory note (the “Promissory Note”). The Promissory Notes are non-interest bearing and payable on the earlier of: (i) May 27, 2023 or (ii) the date on which the Company consummates an initial business combination.

As of December 31, 2022, there was $1,150,000 outstanding under the Promissory Notes.

Related Party Loans

In order to finance transaction costs in connection with an intended initial Business Combination, the Sponsor or an affiliate of the Sponsor or certain of the Company’s officers and directors may, but are not obligated to, loan the Company funds as may be required (the “Working Capital Loans”). Such loan is non-interest bearing. If the Company completes an initial Business Combination, the Company would repay such loaned amounts out of the proceeds of the Trust Account released to the Company. Otherwise, such loans would be repaid only out of funds held outside the Trust Account. In the event that the initial Business Combination does not close, the Company may use a portion of the working capital held outside the Trust Account to repay such loaned amounts but no proceeds from the Trust Account would be used to repay such loaned amounts. Up to $1,500,000 of such loans may be convertible into warrants, at a price of $1.50 per warrant at the option of the lender. The warrants would be identical to the Private Placement Warrants, including as to exercise price, exercisability and exercise period. At December 31, 2022 and December 31, 2021, no such Working Capital Loans were outstanding.

Administrative Support Agreement

The Company has agreed, commencing on May 25, 2021, to pay the Sponsor a total of $10,000 per month for office space, secretarial and administrative services provided to members of the Company’s management team. Upon completion of the initial Business Combination or the Company’s liquidation, the Company will cease paying these monthly fees. For the year ended December 31, 2022 and for the period from January 28, 2021 (inception) through December 31, 2021 the Company incurred $120,000 and $71,935 in fees for these services, of which $191,935 and $71,935 is included in due to related party in the balance sheets, respectively.

 

F-18


Table of Contents

Note 6 — Commitments and Contingencies

Registration and Stockholder Rights

The holders of the founder shares, Private Placement Warrants and warrants that may be issued upon conversion of working capital loans will have registration rights to require the Company to register a sale of any of the Company’s securities held by them pursuant to a registration and stockholder rights agreement signed on May 25, 2021. These holders will be entitled to make up to three demands, excluding short form registration demands, that the Company registers such securities for sale under the Securities Act. In addition, these holders will have “piggy-back” registration rights to include their securities in other registration statements filed by the Company.

Underwriters Agreement

On May 28, 2021, the Company paid a fixed underwriting discount in aggregate of $4,500,000. Additionally, the underwriter will be entitled to a deferred underwriting discount of 3.5% of the gross proceeds of the IPO held in the Trust Account, or $7,875,000, upon the completion of the Company’s initial Business Combination subject to the terms of the underwriting agreement.

BTIG Agreements

On August 1, 2022, the Company engaged BTIG, LLC, the underwriter, to act as its financial advisor and capital markets advisor (the “Financial Advisory Engagement”) and provide investment banking services in connection with the sale of the Company’s common stock (the “Private Placement Engagement”) in connection with the proposed Equity Purchase Agreement.

The Company shall pay BTIG, LLC in connection with the Financial Advisory Engagement, at the consummation of the Transaction, a Success Fee, payable in cash, in the amount equal to $1,500,000 (the “Success Fee”); provided, however, that the Success Fee due shall be reduced on a dollar-for-dollar basis by the excess amount of any Transaction Fee, as defined below, above the Minimum Fee, as defined below, payable to BTIG, LLC under the Private Placement Engagement up to the amount of the Success Fee.

The Company shall also pay BTIG, LLC in connection with the Private Placement Engagement, upon consummation of the Business Combination a transaction fee, payable in cash, of 3% of the investment proceeds from the capital raised by BTIG, LLC in the Business Combination (the “Transaction Fee”), excluding capital raised from certain excluded investors, subject to a minimum of $1,500,000 (the “Minimum Fee”), and excluding expenses; provided, however, that any Transaction Fee payable to BTIG, LLC above the Minimum Fee shall be credited against, and shall reduce on a dollar-for-dollar basis, the Success Fee payable under the Financial Advisory Engagement up to the amount of such Success Fee.

Notwithstanding anything to the contrary in (1) Financial Advisory Engagement, (2) the Private Placement Engagement, or (3) each of the underwriting agreement and engagement letter entered into by the Company and BTIG, LLC (or their respective affiliates) in connection with the Company’s IPO (the agreements set forth in (1), (2) and (3) collectively, the “BTIG Agreements”), the fees payable to BTIG, LLC and its affiliates under or in connection with the BTIG Agreements (excluding amounts previously paid to BTIG, LLC in connection with the closing of the Company’s IPO) in the aggregate shall not exceed $7,875,000.00.

Forward Purchase Agreement

On May 25, 2021, the Company entered into a forward purchase agreement pursuant to which, if the Company conducts a private placement transaction in connection with the initial Business Combination, the Company will offer the forward purchaser the option to purchase the forward purchase securities at a price of $10.00 per share in connection with the initial Business Combination in an amount up to (a) the percentage of Units purchased by

 

F-19


Table of Contents

the forward purchaser in the IPO multiplied by (b) the total number of forward purchase securities sold in such private placement transaction; provided that, the forward purchaser’s right to purchase such forward purchase securities shall be contingent upon the forward purchaser purchasing at least 4.95% of the Units in the IPO. The forward purchase agreement is subject to conditions, including the forward purchaser specifying the amount of forward purchase securities it wishes to purchase up to the maximum amount specified above (or such higher amount as may be agreed by the Company) after the Company notifies the forward purchaser of the Company’s offer to it to purchase forward purchase securities. The forward purchase securities will be identical to the Class A common stock being sold in the IPO, except the forward purchase securities may be subject to certain registration rights and transfer or lock-up restrictions.

The forward purchase transaction is at the discretion of the Company and is subject to conditions, including the forward purchaser confirming its commitment to purchase forward purchase securities and the amount thereof no later than fifteen days after the Company notifies the forward purchaser of a proposed initial Business Combination and of the Company’s intention to raise capital through the issuance of equity securities in connection with the closing of such Business Combination. The forward purchaser may grant or withhold its confirmation entirely within its sole discretion, and if the forward purchaser does not confirm its commitment at such time, it will not be obligated and will not have the right to purchase any of the forward purchase securities. The proceeds from the sale of these forward purchase securities, together with the amounts available to the Company from the Trust Account (after giving effect to any redemptions of public common stock) and any other equity or debt financing obtained by the Company in connection with the Business Combination, may be used to satisfy the cash requirements of the Business Combination, including funding the purchase price and paying expenses and retaining specified amounts to be used by the post-Business Combination company for working capital or other purposes. The Company performed an assessment in accordance with Accounting Standards Codification (“ASC”) 480—Distinguishing Liabilities from Equities and ASC 815—Derivatives and Hedging to conclude whether the forward-purchase securities constitute a liability and a derivative such that it will be fair valued separately from the Company’s common stock. The Company concludes that the forward-purchase securities should be equity-classified and its embedded features should not be bifurcated.

Equity Purchase Agreement

On October 17, 2022, we entered into an Equity Purchase Agreement with LGM, for certain limited purposes, the LGM Existing Equityholders and, for certain limited purposes, our sponsor, and, as the representative of the LGM Existing Equityholders, Thomas James Segrave, Jr.

Pursuant to the Equity Purchase Agreement, and subject to the terms and conditions set forth therein, upon consummation of the transactions contemplated thereby, the Company will acquire LGM and LGM’s equity holders will be issued shares of EG.

Business Combination

Pursuant to the Equity Purchase Agreement, following the Closing, PubCo will be organized in Up-C structure, in which substantially all of the assets of the combined company will be held by LGM, and PubCo’s only assets will be its equity interests in LGM. At the Closing:

 

   

We will amend our existing certificate of incorporation to: (a) change our name to “flyExclusive, Inc.,” (b) convert all then-outstanding shares of our Class B common stock, par value $0.0001 per share, into PubCo Class A Common Stock, and (c) issue to the LGM Existing Equityholders PubCo Class B Common Stock, which carries one vote per share but no economic rights;

 

   

LGM and its members will adopt the Amended and Restated Limited Liability Company Agreement of LGM to: (a) restructure its capitalization to (i) issue to us the number of common units of LGM equal to the number of outstanding shares of PubCo Class A Common Stock immediately after giving effect to the Business Combination (taking into account any redemption of our Class A common stock, any

 

F-20


Table of Contents
 

potential PIPE investment, and the conversion of the Bridge; and (ii) reclassify the existing LGM common units into LGM common units, and (b) appoint PubCo as the managing member of LGM;

 

   

As consideration for the PubCo Units, we will contribute to LGM the amount held in the trust account, less the amount of cash required to fund the redemption of our Class A common stock, par value $0.0001 per share, held by eligible stockholders who elect to have their shares redeemed as of the Closing, plus the aggregate proceeds from any potential PIPE investment and the deemed contribution of the aggregate proceeds of the Bridge Notes, less the deferred underwriting commission payable to BTIG, LLC. Immediately after the contribution of the Contribution Amount, LGM will pay the amount of unpaid fees, commissions, costs or expenses that have been incurred by LGM and us in connection with the Business Combination by wire transfer of immediately available funds on behalf of LGM and us to those persons to whom such amounts are owed;

 

   

Prior to the Closing, an aggregate amount equal to the sum of (without duplication), (a) an amount equal to (1) the amount of cash in the Trust Account, less (2) the required amount of cash taken from the Trust Account to fund any redemptions of our Class A common stock, plus (b) the aggregate proceeds received by the Company from the Post-Signing PIPE Investment (if any), plus (c) the aggregate proceeds received by LGM from the funding of the Bridge Notes, less (d) $7,875,000 (representing the amount held in the Trust Account for the deferred underwriting commission) (the “Closing Date Cash Contribution Amount”);

 

   

An amount equal to: (i) $0, in the event the Closing Date Cash Contribution Amount is $85,000,000 or less; (ii) the lesser of (A) $15,000,000 and (B) the excess of the Closing Date Cash Contribution Amount over $85,000,000, in the event the Closing Date Cash Contribution Amount is more than $85,000,000 and less than $185,000,000; and (iii) the lesser of (A) $20,000,000 and (B) $15,000,000 plus the excess of the Closing Date Cash Contribution Amount over $185,000,000, in the event the Closing Date Cash Contribution Amount is more than $185,000,000 (the “Closing Date Cash Repurchase Amount”); provided that should the Closing Date Cash Repurchase Amount result in the LGM Existing Equityholders owning, in the aggregate, less than fifty one percent (51%) of the outstanding LGM common units as of immediately following the Closing, the Closing Date Cash Repurchase Amount shall be capped at such amount as would result in the LGM Existing Equityholders owning, in the aggregate fifty one percent (51%) of the LGM common units; and

 

   

Without any action on the part of any holder of our warrants, each warrant that is issued and outstanding immediately prior to the Closing will be converted into a warrant to purchase one whole share of PubCo Class A Common Stock in accordance with its terms.

Bridge Note

In connection with the execution of the Equity Purchase Agreement, on October 17, 2022, LGM entered into a Senior Subordinated Convertible Note with Entrust Emerald (Cayman) LP and, for certain limited provisions thereof, us, pursuant to which LGM borrowed an aggregate principal amount of $50,000,000 at a rate of 10% per annum. On October 28, 2022, LGM also entered into an Incremental Amendment with additional investors on the same terms for an aggregate principal amount of $35,000,000, bringing the total principal amount of the Bridge Notes to $85,000,000 in the aggregate. Concurrently with the Closing, the Bridge Notes will be automatically exchanged for the number of PubCo Class A Common Stock equal to the quotient of (a) the total amount owed by LGM under the Bridge Notes divided by (b) $10.00 (subject to adjustment in certain instances, as described in the Bridge Notes). Unless otherwise consented to by the Bridge Note Lenders, the proceeds of the Bridge Notes are to be used primarily for the acquisition of additional aircraft and payment of expenses related thereto.

 

F-21


Table of Contents

Note 7 — Fair Value Measurements

The following table presents information about the Company’s assets and liabilities that were measured at fair value on a recurring basis as of December 31, 2022 and December 31, 2021, and indicates the fair value hierarchy of the valuation techniques the Company utilized to determine such fair value.

 

     December 31,      Quoted
Prices In
Active
Markets
     Significant
Other
Observable
Inputs
     Significant
Other
Unobservable
Inputs
 
     2022      (Level 1)      (Level 2)      (Level 3)  

Assets:

           

Marketable securities held in Trust Account

   $ 228,254,077      $ 228,254,077      $ —      $ —  
  

 

 

    

 

 

    

 

 

    

 

 

 
   $ 228,254,077      $ 228,254,077      $ —      $ —  

Liabilities:

           

Warrant Liability – Public Warrants

   $ 1,447,500      $ 1,447,500      $ —      $ —  

Warrant Liability – Private Placement Warrants

     836,333        —          836,333        —    
  

 

 

    

 

 

    

 

 

    

 

 

 
   $ 2,283,833      $ 1,447,500      $ 836,333      $ —  
  

 

 

    

 

 

    

 

 

    

 

 

 

 

     December 31,      Quoted
Prices In
Active
Markets
     Significant
Other
Observable
Inputs
     Significant
Other
Unobservable
Inputs
 
     2021      (Level 1)      (Level 2)      (Level 3)  

Assets:

           

Marketable securities held in Trust Account

   $ 225,008,593      $ 225,008,593      $ —      $ —  
  

 

 

    

 

 

    

 

 

    

 

 

 
   $ 225,008,593      $ 225,008,593      $ —      $ —  

Liabilities:

           

Warrant Liability – Public Warrants

   $ 4,649,250      $ 4,649,250      $ —      $ —  

Warrant Liability – Private Placement Warrants

     2,734,333        —          —          2,734,333  
  

 

 

    

 

 

    

 

 

    

 

 

 
   $ 7,383,583      $ 4,649,250      $ —      $ 2,734,333  
  

 

 

    

 

 

    

 

 

    

 

 

 

The fair value of the Public Warrants at December 31, 2022 and December 31, 2021 is classified as Level 1 due to the use of an observable market quote in an active market.

The estimated fair value of the Private Placement Warrants is determined using Level 3 inputs from May 28, 2021 (IPO) through June 30, 2022. Inherent in a Black-Scholes-Merton (“BSM”) model are assumptions related to expected share-price volatility (pre-merger and post-merger), expected term, dividend yield and risk-free interest rate. The Company estimates the volatility of its common stock based on management’s understanding of the volatility associated with instruments of other similar entities. The risk-free interest rate is based on the U.S. Treasury Constant Maturity similar to the expected remaining life of the warrants. The expected life of the warrants is simulated based on management assumptions regarding the timing and likelihood of completing a business combination.

The dividend rate is based on the historical rate, which the Company anticipates to remain at zero. The assumptions used in calculating the estimated fair values at the end of the reporting period represent the Company’s best estimate. However, inherent uncertainties are involved. If factors or assumptions change, the estimated fair values could be materially different.

 

F-22


Table of Contents

The key inputs into the BSM model for the Private Placement Warrants were as follows:

 

Input    December 31,
2022
     December 31,
2021
 

Expected term (years)

     —          5.70  

Expected volatility

     —          10.70

Risk-free interest rate

     —          1.32

Dividend yield

     —          0.00

As of December 31, 2022, the difference between the public warrants and private placement warrants was deemed to be de minimis as of the valuation date, and the concluded values were set equal to each other based on the fact that the private placement warrants are not redeemable by the Company, and their terms are nearly identical to those of the public warrants except that the public warrants will be redeemable when the Common Stock price is $18.00 or greater.

The following table sets forth a summary of the changes in the fair value of the Level 3 warrant liability for the year ended December 31, 2022 and for the period from January 28, 2021 (inception) through December 31, 2021:

 

     Warrant
Liability
 

Fair value as of December 31, 2021

   $ 2,734,333  

Transfers from Level 3 to Level 2

     (541,667

Change in fair value

     (2,192,666
  

 

 

 

Fair value as of December 31, 2022

   $ —    

 

     Warrant
Liability
 

Fair value as of January 28, 2021 (inception)

   $ —    

Initial fair value of warrant liability upon issuance at IPO

     10,685,261  

Transfer out of Level 3 to Level 1

     (4,425,750

Change in fair value

     (3,525,178
  

 

 

 

Fair value as of December 31, 2021

   $ 2,734,333  

Note 8 — Income Tax

The Company’s net deferred tax assets at December 31, 2022 and 2021 is as follows:

 

     December 31,      December 31,  
     2022      2021  

Deferred tax assets

     

Net operating loss carryforward

   $ —        $ 23,280  

Startup/Organization expenses

     378,248        141,484  
  

 

 

    

 

 

 

Total deferred tax assets

     378,248        164,764  

Valuation allowance

     (378,248      (164,764
  

 

 

    

 

 

 

Deferred tax assets, net of allowance

   $ —        $ —    
  

 

 

    

 

 

 

 

F-23


Table of Contents

The income tax provision for the year ended December 31, 2022 and for the period from January 28, 2021 (inception) through December 31, 2021 consists of the following:

 

     December 31,      December 31,  
     2022      2021  

Federal

     

Current

   $ 600,701      $ —    

Deferred

     (213,484      (164,764

State

     

Current

     —          —    

Deferred

     —          —    

Change in valuation allowance

     213,484        164,764  
  

 

 

    

 

 

 

Income tax provision

   $ 600,701      $ —  
  

 

 

    

 

 

 

As of December 31, 2022 and 2021, the Company has $0 and $110,859 of U.S. federal net operating loss carryovers available to offset future taxable income, which does not expire.

In assessing the realization of the deferred tax assets, management considers whether it is more likely than not that some portion of all of the deferred tax assets will not be realized. The ultimate realization of deferred tax assets is dependent upon the generation of future taxable income during the periods in which temporary differences representing net future deductible amounts become deductible. Management considers the scheduled reversal of deferred tax liabilities, projected future taxable income and tax planning strategies in making this assessment. After consideration of all of the information available, management believes that significant uncertainty exists with respect to future realization of the deferred tax assets and has therefore established a full valuation allowance. For the year ended December 31, 2022, the change in the valuation allowance was $213,484. For the period from January 28, 2021 (inception) through December 31, 2021, the change in the valuation allowance was $164,764.

A reconciliation of the federal income tax rate to the Company’s effective tax rate at December 31, 2022 and 2021 is as follows:

 

     December 31,     December 31,  
     2022     2021  

Statutory federal income tax rate

     21.0     21.0

Change in fair value of derivative liability

     (25.1 )%      (34.5 )% 

Merger and Acquisition expenses

     14.2     0.0

Warrant issuance costs

     0.0     3.8

Interest & Penalties

     0.0     0.0

Stock based compensation

     0.0     2.0

Change in valuation allowance

     4.0     7.7
  

 

 

   

 

 

 

Income tax provision

     14.1     0.0
  

 

 

   

 

 

 

The Company files income tax returns in the U.S. federal jurisdiction and is subject to examination by the various taxing authorities. The Company’s tax returns for the year ended December 31, 2022 remain open and subject to examination. The Company considers New York to be a significant state tax jurisdiction.

Note 9 — Stockholder’s Deficit

Preferred Stock— The Company is authorized to issue 1,000,000 shares of preferred stock at a par value of $0.0001 per share. At December 31, 2022 and December 31, 2021, there were no shares of preferred stock issued or outstanding.

 

F-24


Table of Contents

Class A Common Stock— The Company is authorized to issue 100,000,000 shares of Class A common stock at a par value of $0.0001 per share. Holders of Class A common stock are entitled to one vote for each share. As of December 31, 2022 and December 31, 2021, there were 0 shares of Class A common stock issued and outstanding, excluding 22,500,000 shares of Class A common stock subject to possible redemption.

Class B Common Stock — The Company is authorized to issue 10,000,000 shares of Class B common stock at a par value of $0.0001 per share. Holders of the Company’s Class B common stock are entitled to one vote for each common stock. On January 29, 2021, the Sponsor paid $25,000 to cover certain of the Company’s offering costs in exchange for 5,750,000 founder shares. In March 2021, the Company effected a stock dividend of 1,437,500 shares with respect to its Class B common stock, resulting in its initial stockholders holding an aggregate of 7,187,500 founder shares. On May 25, 2021, the Sponsor surrendered an aggregate of 718,750 shares of Class B common stock for no consideration, which were cancelled, resulting in an aggregate of 6,468,750 shares of Class B common stock outstanding and held by the Sponsor. Up to 843,750 of the founder shares will be forfeited depending on the extent to which the underwriters’ over-allotment is exercised. In July 2021, the 843,750 of the founder shares were forfeited due to the underwriters’ over-allotment not exercised. As of December 31, 2022 and December 31, 2021, there were 5,625,000 shares of Class B common stock issued and outstanding.

The Company’s initial stockholders will agree not to transfer, assign or sell any of their founder shares until the earlier to occur of: (A) three years after the completion of the Company’s initial Business Combination (or with respect to any founder shares transferred or distributed by the Sponsor to one of the Company’s independent directors, one year) and (B) subsequent to the Company’s initial Business Combination, the date on which the Company completes a liquidation, merger, capital stock exchange or other similar transaction that results in all of the Company’s stockholders having the right to exchange their shares of common stock for cash, securities or other property (except to certain permitted transferees and under certain circumstances). The transfer restrictions described above are not subject to any exception based on the price at which the Company’s common stock trades after the completion of the Company’s initial Business Combination. Any permitted transferees will be subject to the same restrictions and other agreements of our initial stockholders with respect to any founder shares.

The shares of Class B common stock will automatically convert into shares of the Company’s Class A common stock at the time of the Company’s initial Business Combination on a one-for-one basis, subject to adjustment for stock splits, stock dividends, reorganizations, recapitalizations and the like, and subject to further adjustment. In the case that additional shares of Class A common stock, or equity-linked securities, are issued or deemed issued in excess of the amounts offered and related to the closing of the initial Business Combination, the ratio at which shares of Class B common stock shall convert into shares of Class A common stock will be adjusted (unless the holders of a majority of the outstanding shares of Class B common stock agree to waive such adjustment with respect to any such issuance or deemed issuance) so that the number of shares of Class A common stock issuable upon conversion of all shares of Class B common stock will equal, in the aggregate, on an as-converted basis, 20% of the sum of the total number of all shares of common stock outstanding upon the completion of the IPO plus all shares of Class A common stock and equity-linked securities issued or deemed issued in connection with the initial Business Combination (excluding any shares or equity-linked securities issued, or to be issued, to any seller in the initial Business Combination, any private placement-equivalent warrants issued to the Sponsor or its affiliates upon conversion of loans made to the Company).

Holders of founder shares may also elect to convert their shares of Class B common stock into an equal number of shares of Class A common stock, subject to adjustment as provided above, at any time. The term “equity-linked securities” refers to any debt or equity securities that are convertible, exercisable or exchangeable for shares of Class A common stock issued in a financing transaction in connection with the Company’s initial Business Combination, including but not limited to a private placement of equity or debt. Securities could be “deemed issued” for purposes of the conversion rate adjustment if such shares are issuable upon the conversion or exercise of convertible securities, warrants or similar securities.

 

F-25


Table of Contents

Stock-based Compensation — As of December 31, 2022 and December 31, 2021, the Sponsor had entered into four Management Award Agreements (the “Awards”) with participants. The Sponsor granted 200,000 membership interests in exchange for services provided by these participants for the benefit of the Company.

For the Awards granted during 2021, the weighted average fair value per membership interests was estimated to be $3.57. The fair value of stock-based payment awards was estimated using the Black-Scholes option model with a volatility figure derived from the Company’s common stock. The Company accounts for the expected life of interests in accordance with the “simplified” method, which is used for “plain-vanilla” options, as defined in the accounting standards codification. The risk-free interest rate was determined from the implied yields of U.S. Treasury zero-coupon bonds with a remaining life consistent with the expected term of the options.

In applying the Black-Scholes option pricing model, the Company used the following assumptions:

 

Risk-free interest rate

     1.05

Expected term (years)

     6.00  

Expected volatility

     15.50

Expected dividends

     0.00  

The stock based compensation is ultimately contingent on a performance condition, which is the Company’s initial Business Combination. Regardless of whether the shares were vested at grant date, the agreements included a forfeiture provision whereby each director would forfeit the rights to all the shares for no consideration if the director was removed for any reason any time prior to the initial Business Combination. Based on the aforementioned provision there is no determinable service period for the award. Stock based compensation related to awards contingent on a performance condition should not be recognized until that condition is met; therefore no stock-based compensation for these awards should have been recorded.

Note 10 — Subsequent Events

The Company evaluated subsequent events and transactions that occurred after the balance sheet date up to the date that the financial statements were issued. Based upon this review, other than as described below, the Company did not identify any subsequent events that would have required adjustment or disclosure in the financial statements

On March 2, 2023, the Sponsor agreed to loan the Company $250,000 pursuant to a new promissory note (the “Promissory Note”). The Promissory Note is non-interest bearing and payable on the earlier of: (i) May 27, 2023 and (ii) the date on which the Company consummates an initial business combination.

 

F-26


Table of Contents

PART I—FINANCIAL INFORMATION

Item 1. Financial Statements.

EG ACQUISITION CORP.

CONDENSED BALANCE SHEETS

 

     March 31,
2023
    December 31,
2022
 
     (Unaudited)        

Assets:

    

Cash

   $ 193,648     $ 87,853  

Prepaid expenses

     140,417       191,667  
  

 

 

   

 

 

 

Total current assets

     334,065       279,520  

Marketable securities held in Trust Account

     230,675,967       228,254,077  
  

 

 

   

 

 

 

Total Assets

   $ 231,010,032     $ 228,533,597  
  

 

 

   

 

 

 

Liabilities and Stockholders’ Deficit

    

Accounts payable and accrued expenses

   $ 2,825,167     $ 2,409,171  

Income taxes payable

     1,098,798       600,701  

Due to related party

     221,935       191,935  

Promissory note—related party

     1,400,000       1,150,000  
  

 

 

   

 

 

 

Total current liabilities

     5,545,900       4,351,807  

Warrant liabilities

     2,070,833       2,283,833  

Deferred underwriting discount

     7,875,000       7,875,000  
  

 

 

   

 

 

 

Total Liabilities

     15,491,733       14,510,640  

Commitments and Contingencies (Note 6)

    

Temporary equity—Class A common stock subject to possible redemption, 22,500,000 shares at approximately $10.18 and $10.10 as of March 31, 2023 and December 31, 2022, respectively

     229,128,647       227,255,633  

Stockholders’ Deficit:

    

Preferred stock, $0.0001 par value; 1,000,000 shares authorized; none issued and outstanding

     —         —    

Class A common stock, $0.0001 par value; 100,000,000 shares authorized; 0 shares issued and outstanding (excluding 22,500,000 shares subject to possible redemption) as of March 31, 2023 and December 31, 2022

     —         —    

Class B common stock, $0.0001 par value; 10,000,000 shares authorized; 5,625,000 shares issued and outstanding as of March 31, 2023 and December 31, 2022

     563       563  

Additional paid-in capital

     —         —    

Accumulated deficit

     (13,610,911     (13,233,239
  

 

 

   

 

 

 

Total stockholders’ deficit

     (13,610,348     (13,232,676
  

 

 

   

 

 

 

Total Liabilities, Temporary Equity and Stockholders’ Deficit

   $ 231,010,032     $ 228,533,597  
  

 

 

   

 

 

 

The accompanying notes are an integral part of these unaudited condensed financial statements.

 

 

F-27


Table of Contents

EG ACQUISITION CORP.

CONDENSED STATEMENTS OF INCOME

(UNAUDITED)

 

     Three
Months Ended
March 31,
 
     2023     2022  

Formation and operating costs

   $ 641,451     $ 372,277  
  

 

 

   

 

 

 

Loss from operations

     (641,451     (372,277

Other income:

    

Change in fair value of warrants

     213,000       4,639,816  

Trust interest income

     2,421,890       22,658  
  

 

 

   

 

 

 

Total other income

     2,634,890       4,662,474  

Income before provision for income taxes

     1,993,439       4,290,197  

Provision for income taxes

     (498,097     —    
  

 

 

   

 

 

 

Net income

   $ 1,495,342     $ 4,290,197  
  

 

 

   

 

 

 

Basic and diluted weighted average shares outstanding, Class A common stock subject to possible redemption

     22,500,000       22,500,000  
  

 

 

   

 

 

 

Basic and diluted net income per share

     0.05       0.15  
  

 

 

   

 

 

 

Basic and diluted weighted average shares outstanding, non-redeemable common stock

     5,625,000       5,625,000  
  

 

 

   

 

 

 

Basic and diluted net income per share

     0.05       0.15  
  

 

 

   

 

 

 

The accompanying notes are an integral part of these unaudited condensed financial statements.

 

 

F-28


Table of Contents

EG ACQUISITION CORP.

CONDENSED STATEMENTS OF CHANGES IN STOCKHOLDERS’ DEFICIT

(UNAUDITED)

FOR THE THREE MONTHS ENDED MARCH 31, 2023

 

    Class A
Common Stock
    Class B
Common Stock
    Additional
Paid-in
Capital
    Accumulated
Deficit
    Total
Stockholders’
Deficit
 
    Shares     Amount     Shares     Amount                    

Balance — January 1, 2023

    —       $ —       5,625,000     $ 563     $ —     $ (13,233,239   $ (13,232,676

Remeasurement of Class A common stock to redemption value

    —         —         —         —         —         (1,873,014     (1,873,014

Net income

    —         —         —         —         —         1,495,342       1,495,342  
 

 

 

   

 

 

   

 

 

   

 

 

   

 

 

   

 

 

   

 

 

 

Balance — March 31, 2023

    —       $ —       5,625,000     $ 563     $ —     $ (13,610,911   $ (13,610,348
 

 

 

   

 

 

   

 

 

   

 

 

   

 

 

   

 

 

   

 

 

 

FOR THE THREE MONTHS ENDED MARCH 31, 2022

 

    Class A
Common Stock
    Class B
Common Stock
    Additional
Paid-in
Capital
    Accumulated
Deficit
    Total
Stockholders’
Deficit
 
    Shares     Amount     Shares     Amount                    

Balance — January 1, 2022

    —       $ —         5,625,000     $ 563     $ —       $ (14,653,085   $ (14,652,522

Stock-based compensation

    —         —         —         —         89,250       —         89,250  

Remeasurement of Class A common stock to redemption value

    —         —         —         —         (89,250     66,592       (22,658

Net income

    —         —         —         —         —         4,290,197       4,290,197  
 

 

 

   

 

 

   

 

 

   

 

 

   

 

 

   

 

 

   

 

 

 

Balance — March 31, 2022

    —       $ —       5,625,000     $ 563     $ —       $ (10,296,296   $ (10,295,733
 

 

 

   

 

 

   

 

 

   

 

 

   

 

 

   

 

 

   

 

 

 

The accompanying notes are an integral part of these unaudited condensed financial statements.

 

 

F-29


Table of Contents

EG ACQUISITION CORP.

CONDENSED STATEMENTS OF CASH FLOWS

(UNAUDITED)

 

     Three Months
Ended
March 31,
    Three Months
Ended
March 31,
 
     2023     2022  

Cash Flows from Operating Activities:

    

Net income

   $ 1,495,342     $ 4,290,197  

Adjustments to reconcile net income to net cash used in operating activities:

    

Trust interest income

     (2,421,890     (22,658

Change in fair value of warrants

     (213,000     (4,639,816

Stock-based compensation

     —         89,250  

Changes in current assets and current liabilities:

    

Prepaid expenses

     51,250       119,654  

Due to related party

     30,000       30,000  

Accounts payable and accrued expenses

     415,996       (65,186

Income taxes payable

     498,097       —    
  

 

 

   

 

 

 

Net cash used in operating activities

     (144,205     (198,559
  

 

 

   

 

 

 

Cash Flows from Financing Activities:

    

Proceeds from issuance of promissory note to related party

     250,000       —    
  

 

 

   

 

 

 

Net cash provided by financing activities

     250,000       —    
  

 

 

   

 

 

 

Net Change in Cash

     105,795       (198,559

Cash – Beginning of the period

     87,853       319,220  
  

 

 

   

 

 

 

Cash – End of the period

   $ 193,648     $ 120,661  
  

 

 

   

 

 

 

Supplemental disclosure of cash flow information:

    

Remeasurement of Class A common stock to redemption value

   $ 1,873,014     $ 22,658  
  

 

 

   

 

 

 

The accompanying notes are an integral part of these unaudited condensed financial statements.

 

 

F-30


Table of Contents

EG ACQUISITION CORP.

NOTES TO CONDENSED FINANCIAL STATEMENTS

(UNAUDITED)

Note 1 — Organization, Business Operations and Going Concern

Organization and General

EG Acquisition Corp. (the “Company”) is a blank check company incorporated in Delaware on January 28, 2021. The Company was formed for the purpose of effecting a merger, capital stock exchange, asset acquisition, stock purchase, reorganization or similar business combination with one or more businesses (the “Business Combination”). The Company is an early stage and emerging growth company and, as such, the Company is subject to all of the risks associated with early stage and emerging growth companies.

As of March 31, 2023, the Company had not commenced any operations. All activity for the period from January 28, 2021 (inception) through March 31, 2023 relates to the Company’s formation and the initial public offering (“IPO”), which is described below, and, since the closing of the IPO, the search for a prospective initial Business Combination. The Company will not generate any operating revenues until after the completion of its initial Business Combination, at the earliest. The Company will generate non-operating income in the form of interest income on cash and cash equivalents from the proceeds derived from the IPO and will recognize changes in the fair value of warrant liability as other income (expense). The Company has selected December 31 as its fiscal year end.

The Company’s sponsor is EG Sponsor LLC, a Delaware limited liability company (the “Sponsor”).

Financing

The registration statement for the Company’s IPO was declared effective on May 25, 2021 (the “Effective Date”). On May 28, 2021, the Company consummated the IPO of 22,500,000 units (the “Units” and, with respect to the shares of common stock included in the Units being offered, the “Public Shares”, and warrants included in the Units being offered, the “Public Warrants”), at $10.00 per Unit, generating gross proceeds of $225,000,000, which is discussed in Note 3.

Simultaneously with the closing of the IPO, the Company consummated the sale of 4,333,333 Private Placement Warrants (the “Private Placement Warrants”) at a price of $1.50 per Private Placement Warrant in a private placement to the Sponsor, generating total gross proceeds of $6,500,000.

Transaction costs amounted to $13,000,756 consisting of $4,500,000 of underwriting discount, $7,875,000 of deferred underwriting discount, and $625,756 of other offering costs. See “Offering Costs associated with the Initial Public Offering” under Note 4.

Trust Account

Following the closing of the IPO on May 28, 2021, $225,000,000 ($10.00 per Unit) from the net proceeds of the sale of the Units in the IPO and the sale of the Private Placement Warrants was placed in a trust account (“Trust Account”) and will be invested only in U.S. government securities with a maturity of 185 days or less or in money market funds meeting certain conditions under Rule2a-7under the Investment Company Act which invest only in direct U.S. government treasury obligations. The Trust Account is intended as a holding place for funds pending the earliest to occur of: (a) the completion of the initial Business Combination, (b) the redemption of any public shares properly submitted in connection with a stockholder vote to amend the amended and restated certificate of incorporation (i) to modify the substance or timing of the obligation to redeem 100% of the public shares if the Company does not complete the initial Business Combination within 24 months from the closing of the IPO or (ii) with respect to any other provision relating to stockholders’ rights or pre-initial Business

 

F-31


Table of Contents

EG ACQUISITION CORP.

NOTES TO CONDENSED FINANCIAL STATEMENTS

(UNAUDITED)

 

Combination activity, and (c) the redemption of the public shares if the Company does not complete the initial Business Combination within 24 months from the closing of the IPO, subject to applicable law. The proceeds deposited in the Trust Account could become subject to the claims of the creditors, if any, which could have priority over the claims of the public stockholders.

Initial Business Combination

In accordance with the rules of the NYSE, the initial Business Combination must occur with one or more target businesses that together have an aggregate fair market value of at least 80% of the assets held in the Trust Account (excluding the amount of deferred underwriting discounts held in trust and taxes payable on the income earned on the Trust Account) at the time of signing a definitive agreement in connection with the initial Business Combination. The Company will only complete a Business Combination if the post-Business Combination company owns or acquires 50% or more of the outstanding voting securities of the target or otherwise acquires a controlling interest in the target sufficient for it not to be required to register as an investment company under the Investment Company Act of 1940, as amended (the “Investment Company Act”). There is no assurance that the Company will be able to successfully effect a Business Combination.

The Company will provide its public stockholders with the opportunity to redeem all or a portion of their shares of Class A common stock upon the completion of the initial Business Combination either (i) in connection with a stockholder meeting called to approve the initial Business Combination or (ii) by means of a tender offer. The decision as to whether the Company will seek stockholder approval of a proposed initial Business Combination or conduct a tender offer will be made by the Company, solely in the Company’s discretion, and will be based on a variety of factors such as the timing of the transaction and whether the terms of the transaction would require the Company to seek stockholder approval under the law or stock exchange listing requirements. The public stockholders will be entitled to redeem their shares at a per-share price, payable in cash, equal to the aggregate amount then on deposit in the Trust Account calculated as of two business days prior to the consummation of the initial Business Combination, including interest earned on the funds held in the Trust Account (which interest shall be net of taxes payable), divided by the number of then outstanding public shares, subject to the limitations. The amount in the Trust Account is initially anticipated to be $10.00 per public share.

The shares of common stock subject to redemption will be recorded at a redemption value and classified as temporary equity upon the completion of the IPO, in accordance with Financial Accounting Standards Board’s (“FASB”) Accounting Standards Codification (“ASC”) Topic 480 “Distinguishing Liabilities from Equity.” In such case, the Company will proceed with a Business Combination if the Company has net tangible assets of at least $5,000,001 upon such consummation of a Business Combination and, if the Company seeks stockholder approval, a majority of the issued and outstanding shares voted are voted in favor of the Business Combination.

The Company’s amended and restated certificate of incorporation provides that the Company will have only 24 months from the closing of the IPO (the “Combination Period”) to complete the initial Business Combination. If the Company is unable to complete the initial Business Combination within such 24-month period, In the absence of stockholder approval for a further extension, the Company will (i) cease all operations except for the purpose of winding up, (ii) as promptly as reasonably possible but not more than 10 business days thereafter, redeem the public shares, at a per-share price, payable in cash, equal to the aggregate amount then on deposit in the Trust Account, including interest earned on the funds held in the Trust Account (which interest shall be net of taxes payable and up to $100,000 of interest to pay dissolution expenses), divided by the number of then outstanding public shares, which redemption will completely extinguish public stockholders’ rights as stockholders (including the right to receive further liquidating distributions, if any), and (iii) as promptly as reasonably possible following such redemption, subject to the approval of the remaining stockholders and the board of

 

F-32


Table of Contents

EG ACQUISITION CORP.

NOTES TO CONDENSED FINANCIAL STATEMENTS

(UNAUDITED)

 

directors, liquidate and dissolve, subject in each case, to the obligations under Delaware law to provide for claims of creditors and the requirements of other applicable law.

The Sponsor, officers and directors have entered into a letter agreement with the Company, pursuant to which they have agreed to (i) waive their redemption rights with respect to their founder shares (as described in Note 5) and public shares in connection with the completion of the initial Business Combination, (ii) waive their redemption rights with respect to their founder shares and public shares in connection with a stockholder vote to approve an amendment to the Company’s amended and restated certificate of incorporation (A) to modify the substance or timing of the Company’s obligation to redeem 100% of the Company’s public shares if the Company does not complete the initial Business Combination within 24 months from the closing of the IPO or (B) with respect to any other provision relating to stockholders’ rights or pre-initial Business Combination activity and (iii) waive their rights to liquidating distributions from the Trust Account with respect to their founder shares if the Company fails to complete the initial Business Combination within 24 months from the closing of the IPO, although they will be entitled to liquidating distributions from the Trust Account with respect to any public shares they hold if the Company fails to complete the initial Business Combination within the prescribed time frame. If the Company submits the initial Business Combination to the public stockholders for a vote, the initial stockholders have agreed to vote their founder shares and any public shares purchased during or after the IPO in favor of the initial Business Combination.

Risks and Uncertainties

Management continues to evaluate the impact of the COVID-19 pandemic on the industry and has concluded that while it is reasonably possible that the virus could have a negative effect on the Company’s financial position, results of its operations, and/or search for a target company, the specific impact is not readily determinable as of the date of these condensed financial statements. The unaudited condensed financial statements do not include any adjustments that might result from the outcome of this uncertainty.

In February 2022, the Russian Federation and Belarus commenced a military action with the country of Ukraine. As a result of this action, various nations, including the United States, have instituted economic sanctions against the Russian Federation and Belarus. Further, the impact of this action and related sanctions on the world economy are not determinable as of the date of these condensed financial statements. The specific impact on the Company’s financial condition, results of operations, and cash flows is also not determinable as of the date of these condensed financial statements.

On August 16, 2022, the Inflation Reduction Act of 2022 (the “IR Act”) was signed into federal law. The IR Act provides for, among other things, a new U.S. federal 1% excise tax on certain repurchases of stock by publicly traded U.S. domestic corporations and certain U.S. domestic subsidiaries of publicly traded foreign corporations occurring on or after January 1, 2023. The excise tax is imposed on the repurchasing corporation itself, not its shareholders from which shares are repurchased. The amount of the excise tax is generally 1% of the fair market value of the shares repurchased at the time of the repurchase. However, for purposes of calculating the excise tax, repurchasing corporations are permitted to net the fair market value of certain new stock issuances against the fair market value of stock repurchases during the same taxable year. In addition, certain exceptions apply to the excise tax. The U.S. Department of the Treasury (the “Treasury”) has been given authority to provide regulations and other guidance to carry out and prevent the abuse or avoidance of the excise tax.

Any redemption or other repurchase that occurs after December 31, 2022, in connection with a Business Combination, extension vote or otherwise, may be subject to the excise tax. Whether and to what extent the Company would be subject to the excise tax in connection with a Business Combination, extension vote or otherwise would depend on a number of factors, including (i) the fair market value of the redemptions and

 

F-33


Table of Contents

EG ACQUISITION CORP.

NOTES TO CONDENSED FINANCIAL STATEMENTS

(UNAUDITED)

 

repurchases in connection with the Business Combination, extension or otherwise, (ii) the structure of a Business Combination, (iii) the nature and amount of any “PIPE” or other equity issuances in connection with a Business Combination (or otherwise issued not in connection with a Business Combination but issued within the same taxable year of a Business Combination) and (iv) the content of regulations and other guidance from the Treasury. In addition, because the excise tax would be payable by the Company and not by the redeeming holder, the mechanics of any required payment of the excise tax have not been determined. The foregoing could cause a reduction in the cash available on hand to complete a Business Combination and in the Company’s ability to complete a Business Combination.

The Company is exposed to volatility in the banking market. At various times, we could have deposits with certain U.S. banks in excess of the maximum amounts insured by the U.S. Federal Deposit Insurance Corporation (“FDIC”). On March 10, 2023, Silicon Valley Bank became insolvent. State regulators closed the bank and the FDIC was appointed as its receiver. The Company did not hold any deposits with Silicon Valley Bank as of March 31, 2023 and December 31, 2022.

Going Concern and Liquidity

As of March 31, 2023, the Company had $193,648 in its operating bank account, and a working capital deficit of $3,664,515.

Subsequent to the consummation of the Initial Public Offering and Private Placement, the Company’s liquidity needs have been satisfied through the proceeds from the consummation of the Private Placement not held in the Trust Account and Promissory Notes funded by the Sponsor (see Note 5). Until the consummation of a Business Combination, the Company will be using the funds not held in the Trust Account for identifying and evaluating prospective acquisition candidates, performing due diligence on prospective target businesses, paying for travel expenditures, selecting the target business to acquire, and structuring, negotiating and consummating the Business Combination.

In addition, in order to finance transaction costs in connection with a Business Combination, the Company’s Sponsor or an affiliate of the Sponsor or certain of the Company’s officers and directors may, but are not obligated to, provide the Company Working Capital Loans, as defined below (see Note 5). To date, there were no amounts outstanding under any Working Capital Loans.

The Company has incurred and expects to continue to incur significant costs in pursuit of its acquisition plans. The Company will need to raise additional capital through loans or additional investments from its Sponsor, stockholders, officers, directors, or third parties. The Company’s officers, directors and Sponsor may, but are not obligated to, loan the Company funds, from time to time or at any time, in whatever amount they deem reasonable in their sole discretion, to meet the Company’s working capital needs. Accordingly, the Company may not be able to obtain additional financing. These conditions raise substantial doubt about the Company’s ability to continue as a going concern for a period of time within one year after the date that the financial statements are issued. If the estimate of the costs of identifying a target business, undertaking in-depth due diligence and negotiating a Business Combination are less than the actual amount necessary to do so, the Company may have insufficient funds available to operate its business prior to its Business Combination. Moreover, the Company may need to obtain additional financing or draw on the Working Capital Loans (as defined below) either to complete a Business Combination or because it becomes obligated to redeem a significant number of the Public Shares upon consummation of the Business Combination, in which case the Company may issue additional securities or incur debt in connection with such Business Combination. Subject to compliance with applicable securities laws, the Company would only complete such financing simultaneously with the completion of the Business Combination.

 

F-34


Table of Contents

EG ACQUISITION CORP.

NOTES TO CONDENSED FINANCIAL STATEMENTS

(UNAUDITED)

 

If the Company is unable to complete the Business Combination because it does not have sufficient funds available, the Company will be forced to cease operations and liquidate the Trust Account. In addition, following the Business Combination, if cash on hand is insufficient, the Company may need to obtain additional financing in order to meet its obligations.

In connection with the Company’s assessment of going concern considerations in accordance with FASB’s Accounting Standards Update (“ASU”)2014-15, “Disclosures of Uncertainties about an Entity’s Ability to Continue as a Going Concern,” management determined that the liquidity condition and the scheduled liquidation date of the Company if it does not complete a Business Combination prior to such date raises substantial doubt about the Company’s ability to continue as a going concern through May 28, 2023. Management intends to complete a Business Combination prior to mandatory liquidation date. The Company is within 3 months of its mandatory liquidation date as of the time of filing of this Quarterly Report on Form 10-Q. These financial statements do not include any adjustments relating to the recovery of the recorded assets or the classification of the liabilities that might be necessary should the Company be unable to continue as a going concern.

Note 2 — Significant Accounting Policies

Basis of Presentation

The accompanying unaudited condensed financial statements have been prepared in accordance with accounting principles generally accepted in the United States of America (“U.S. GAAP”) for interim financial information and in accordance with the instructions to Form10-Q and Article 8 of Regulation S-X of the Securities and Exchange Commission (“SEC”). Certain information or footnote disclosures normally included in financial statements prepared in accordance with U.S. GAAP have been condensed or omitted, pursuant to the rules and regulations of the SEC for interim financial reporting. Accordingly, they do not include all the information and footnotes necessary for a complete presentation of financial position, results of operations, or cash flows. In the opinion of management, the accompanying unaudited condensed financial statements include all adjustments, consisting of a normal recurring nature, which are necessary for a fair presentation of the financial position, operating results and cash flows for the periods presented. Operating results for the three months ended March 31, 2023 are not necessarily indicative of the results that may be expected through December 31, 2023.

The accompanying unaudited condensed financial statements should be read in conjunction with the audited financial statements and notes thereto included in the Annual Report on Form 10-K for the year ended December 31, 2022 as filed by the Company with the SEC on April 13, 2023.

Emerging Growth Company Status

The Company is an “emerging growth company,” as defined in Section 2(a) of the Securities Act of 1933, as amended, (the “Securities Act”), as modified by the Jumpstart the Company’s Business Startups Act of 2012, (the “JOBS Act”), and it may take advantage of certain exemptions from various reporting requirements that are applicable to other public companies that are not emerging growth companies including, but not limited to, not being required to comply with the auditor attestation requirements of Section 404 of the Sarbanes-Oxley Act, reduced disclosure obligations regarding executive compensation in its periodic reports and proxy statements, and exemptions from the requirements of holding a nonbinding advisory vote on executive compensation and stockholder approval of any golden parachute payments not previously approved.

Further, Section 102(b)(1) of the JOBS Act exempts emerging growth companies from being required to comply with new or revised financial accounting standards until private companies (that is, those that have not had a Securities Act registration statement declared effective or do not have a class of securities registered under the

 

F-35


Table of Contents

EG ACQUISITION CORP.

NOTES TO CONDENSED FINANCIAL STATEMENTS

(UNAUDITED)

 

Exchange Act) are required to comply with the new or revised financial accounting standards. The JOBS Act provides that a company can elect to opt out of the extended transition period and comply with the requirements that apply to non-emerging growth companies but any such election to opt out is irrevocable. The Company has elected not to opt out of such extended transition period which means that when a standard is issued or revised and it has different application dates for public or private companies, the Company, as an emerging growth company, can adopt the new or revised standard at the time private companies adopt the new or revised standard. This may make comparison of the Company’s condensed financial statements with another public company which is neither an emerging growth company nor an emerging growth company which has opted out of using the extended transition period difficult or impossible because of the potential differences in accounting standards used.

Use of Estimates

The preparation of these unaudited condensed financial statements in conformity with GAAP requires management to make estimates and assumptions that affect the reported amounts of assets and liabilities and disclosure of contingent assets and liabilities at the date of the unaudited condensed financial statement. One of the more significant accounting estimates included in these statements are the warrant liabilities and provision for income taxes. Such estimates may be subject to change as more current information becomes available and accordingly the actual results could differ significantly from those estimates.

Cash and Cash Equivalents

The Company considers all short-term investments with an original maturity of three months or less when purchased to be cash equivalents. The Company did not have any cash equivalents as of March 31, 2023 and December 31, 2022.

Marketable Securities Held in Trust Account

At March 31, 2023 and December 31, 2022, the assets held in the Trust Account were held in mutual funds. All of the Company’s investments held in the Trust Account are classified as trading securities. Trading securities are presented on the condensed balance sheets at fair value at the end of each reporting period. Gains and losses resulting from the change in fair value of investments held in Trust Account are included in interest income in the accompanying statements of income. The estimated fair values of investments held in Trust Account are determined using available market information.

Fair Value Measurements

The fair value of the Company’s assets and liabilities, which qualify as financial instruments under ASC Topic 820, “Fair Value Measurement,” approximates the carrying amounts represented in the accompanying condensed balance sheets, primarily due to their short-term nature. Fair value is defined as the price that would be received for sale of an asset or paid for transfer of a liability, in an orderly transaction between market participants at the measurement date. GAAP establishes a three-tier fair value hierarchy, which prioritizes the inputs used in measuring fair value. The hierarchy gives the highest priority to unadjusted quoted prices in active markets for identical assets or liabilities (Level 1 measurements) and the lowest priority to unobservable inputs (Level 3 measurements). These tiers include:

 

   

Level 1, defined as observable inputs such as quoted prices (unadjusted) for identical instruments in active markets;

 

F-36


Table of Contents

EG ACQUISITION CORP.

NOTES TO CONDENSED FINANCIAL STATEMENTS

(UNAUDITED)

 

   

Level 2, defined as inputs other than quoted prices in active markets that are either directly or indirectly observable such as quoted prices for similar instruments in active markets or quoted prices for identical or similar instruments in markets that are not active; and

 

   

Level 3, defined as unobservable inputs in which little or no market data exists, therefore requiring an entity to develop its own assumptions, such as valuations derived from valuation techniques in which one or more significant inputs or significant value drivers are unobservable.

In some circumstances, the inputs used to measure fair value might be categorized within different levels of the fair value hierarchy. In those instances, the fair value measurement is categorized in its entirety in the fair value hierarchy based on the lowest level input that is significant to the fair value measurement.

The fair value of the Company’s certain assets and liabilities, which qualify as financial instruments under ASC 820, “Fair Value Measurements and Disclosures,” approximates the carrying amounts represented in the condensed balance sheets. The fair values of cash and cash equivalents, prepaid expenses, accounts payable and accrued expenses are estimated to approximate the carrying values as of March 31, 2023 and December 31, 2022 due to the short maturities of such instruments.

The Company’s warrant liability is based on a Black-Scholes-Merton (“BSM”) model utilizing management judgment and pricing inputs from observable and unobservable markets with less volume and transaction frequency than active markets. Significant deviations from these estimates and inputs could result in a material change in fair value. The fair value of the warrant liability is classified as Level 3. See Note 7 for additional information on assets and liabilities measured at fair value.

Concentration of Credit Risk

Financial instruments that potentially subject the Company to concentrations of credit risk consist of a cash account in a financial institution, which, at times, may exceed the Federal Depository Insurance Coverage of $250,000. At March 31, 2023 and December 31, 2022, the Company has not experienced losses on this account.

Class A Common Stock Subject to Possible Redemption

All of the 22,500,000 Class A common stock sold as part of the Units in the IPO contain a redemption feature which allows for the redemption of such public shares in connection with the Company’s liquidation, if there is a stockholder vote or tender offer in connection with the Business Combination and in connection with certain amendments to the Company’s amended and restated certificate of incorporation. In accordance with SEC and its staff’s guidance on redeemable equity instruments, which has been codified in ASC480-10-S99, redemption provisions not solely within the control of the Company require common stock subject to redemption to be classified outside of permanent equity. Therefore, all Class A common stock has been classified outside of permanent equity.

The Company recognizes changes in redemption value immediately as they occur and adjusts the carrying value of redeemable common stock to equal the redemption value at the end of each reporting period. Increases or decreases in the carrying amount of redeemable common stock are affected by charges against additional paid in capital and accumulated deficit.

 

F-37


Table of Contents

EG ACQUISITION CORP.

NOTES TO CONDENSED FINANCIAL STATEMENTS

(UNAUDITED)

 

As of March 31, 2023 and December 31, 2022, the Class A common stock reflected on the condensed balance sheets are reconciled in the following table:

 

Gross proceeds from IPO

   $ 225,000,000  

Less:

  

Proceeds allocated to Public Warrants

     (6,768,825

Over-allotment liability

     (228,557

Class A common stock issuance costs

     (12,609,646

Plus:

  

Accretion of carrying value to redemption value

     21,862,661  
  

 

 

 

Class A common stock subject to possible redemption as of December 31, 2022

   $ 227,255,633  

Plus:

  

Accretion of carrying value to redemption value

     1,873,014  
  

 

 

 

Class A common stock subject to possible redemption as of March 31, 2023

   $ 229,128,647  
  

 

 

 

Net Income Per Common Share

The Company has two classes of shares, which are referred to as Class A common stock and Class B common stock. Earnings and losses are shared pro rata between the two classes of shares. The 11,833,333 potential common shares for outstanding warrants to purchase the Company’s stock were excluded from diluted earnings per share for the three months ended March 31, 2023 and 2022 because the warrants are contingently exercisable, and the contingencies have not yet been met. As a result, diluted net income per common share is the same as basic net income per common share for the periods. The table below presents a reconciliation of the numerator and denominator used to compute basic and diluted net income per share for each class of common stock:

 

     Three Months Ended
March 31, 2023
     Three Months Ended
March 31, 2022
 
     Class A      Class B      Class A      Class B  

Basic and diluted net income per share:

           

Numerator:

           

Allocation of net income

   $ 1,196,274      $ 299,068      $ 3,432,158      $ 858,039  

Denominator:

           

Weighted-average shares outstanding

     22,500,000        5,625,000        22,500,000        5,625,000  

Basic and diluted net income per share

   $ 0.05      $ 0.05      $ 0.15      $ 0.15  

Offering Costs associated with the Initial Public Offering

The Company complies with the requirements of the ASC340-10-S99 and SEC Staff Accounting Bulletin (“SAB”) Topic 5A— “Expenses of Offering”. Offering costs consist principally of underwriting fees and professional and registration fees incurred through the balance sheet date FASB ASC 470-20, Debt with Conversion and Other Options addresses the allocation of proceeds from the issuance of convertible debt into its equity and debt components. The Company applies this guidance to allocate IPO proceeds from the Units between Class A common stock and warrants, using the residual method by allocating IPO proceeds first to fair value of the warrants and then the Class A common stock.

 

F-38


Table of Contents

EG ACQUISITION CORP.

NOTES TO CONDENSED FINANCIAL STATEMENTS

(UNAUDITED)

 

The Company incurred offering costs amounting to $13,000,756 as a result of the Initial Public Offering consisting of a $4,500,000 underwriting discount, $7,875,000 of deferred underwriting discount, and $625,756 of other offering costs. The Company recorded $12,609,646 of offering costs as a reduction of equity in connection with the Class A common stock included in the Units. The Company immediately expensed $391,110 of offering costs in connection with the Warrants that were classified as liabilities.

Derivative Financial Instruments

The Company evaluates its financial instruments to determine if such instruments are derivatives or contain features that qualify as embedded derivatives in accordance with ASC Topic 815, “Derivatives and Hedging”. Derivative instruments are initially recorded at fair value on the grant date and re-valued at each reporting date, with changes in the fair value reported in the statements of income.

Derivative assets and liabilities are classified in the condensed balance sheets as current or non-current based on whether or not net-cash settlement or conversion of the instrument could be required within 12 months of the balance sheet date. The Company has determined that both the Public Warrants and Private Placement Warrants are derivative instruments (See Note 3 and Note 4).

Income Taxes

The Company accounts for income taxes under ASC 740, “Income Taxes.” ASC 740, Income Taxes, requires the recognition of deferred tax assets and liabilities for both the expected impact of differences between the unaudited condensed financial statements and tax basis of assets and liabilities and for the expected future tax benefit to be derived from tax loss and tax credit carry forwards. ASC 740 additionally requires a valuation allowance to be established when it is more likely than not that all or a portion of deferred tax assets will not be realized. As of March 31, 2023 and December 31, 2022, the Company’s deferred tax asset had a full valuation allowance recorded against it.

The Company’s effective tax rate was 24.99% and 0.00% for the three months ended March 31, 2023 and 2022, respectively. The effective tax rate differs from the statutory tax rate of 21% for the three months ended March 31, 2023 and 2022, due to changes in fair value in warrant liability, merger and acquisition expenses, non-deductible interest and penalties and the valuation allowance on the deferred tax assets.

ASC 740 also clarifies the accounting for uncertainty in income taxes recognized in an enterprise’s financial statements and prescribes a recognition threshold and measurement process for financial statement recognition and measurement of a tax position taken or expected to be taken in a tax return. For those benefits to be recognized, a tax position must be more-likely-than-not to be sustained upon examination by taxing authorities. ASC 740 also provides guidance on derecognition, classification, interest and penalties, accounting in interim period, disclosure and transition.

While ASC 740 identifies usage of an effective annual tax rate for purposes of an interim provision, it does allow for estimating individual elements in the current period if they are significant, unusual or infrequent. Computing the effective tax rate for the Company is complicated due to the potential impact of the timing of any Business Combination expenses and the actual interest income that will be recognized during the year. The Company has taken a position as to the calculation of income tax expense in a current period based on ASC 740-270-25-3 which states, “If an entity is unable to estimate a part of its ordinary income (or loss) or the related tax (benefit) but is otherwise able to make a reasonable estimate, the tax (or benefit) applicable to the item that cannot be estimated shall be reported in the interim period in which the item is reported.” The Company believes its calculation to be a reliable estimate and allows it to properly take into account the usual elements that can impact

 

F-39


Table of Contents

EG ACQUISITION CORP.

NOTES TO CONDENSED FINANCIAL STATEMENTS

(UNAUDITED)

 

its annualized book income and its impact on the effective tax rate. As such, the Company is computing its taxable income (loss) and associated income tax provision based on actual results through March 31, 2023.

The Company recognizes accrued interest and penalties related to unrecognized tax benefits as income tax expense. There were no unrecognized tax benefits and no amounts accrued for interest and penalties as of March 31, 2023 and December 31, 2022. The Company is currently not aware of any issues under review that could result in significant payments, accruals or material deviation from its position.

The Company has identified the United States as its only “major” tax jurisdiction. The Company is subject to income taxation by major taxing authorities since inception. These examinations may include questioning the timing and amount of deductions, the nexus of income among various tax jurisdictions and compliance with federal and state tax laws. The Company’s management does not expect that the total amount of unrecognized tax benefits will materially change over the next twelve months.

Recent Accounting Pronouncements

In August 2020, the FASB issued Accounting Standards Update (“ASU”) 2020-06, Debt—Debt with Conversion and Other Options (Subtopic 470-20) and Derivatives and Hedging—Contracts in Entity’s Own Equity (Subtopic815-40) (“ASU 2020-06”) to simplify accounting for certain financial instruments. ASU 2020-06 eliminates the current models that require separation of beneficial conversion and cash conversion features from convertible instruments and simplifies the derivative scope exception guidance pertaining to equity classification of contracts in an entity’s own equity. The new standard also introduces additional disclosures for convertible debt and freestanding instruments that are indexed to and settled in an entity’s own equity. ASU 2020-06 amends the diluted earnings per share guidance, including the requirement to use the if-converted method for all convertible instruments. As a smaller reporting company, ASU 2020-06 is effective January 1, 2024 for fiscal years beginning after December 15, 2023 and should be applied on a full or modified retrospective basis, with early adoption permitted beginning on January 1, 2021. The Company is currently assessing the impact, if any, that ASU 2020-06 would have on its financial position, results of operations or cash flows.

Management does not believe that any other recently issued, but not effective, accounting standards, if currently adopted, would have a material effect on the Company’s unaudited condensed financial statements.

Note 3 — Initial Public Offering

Public Units

Pursuant to the IPO on May 28, 2021, the Company sold 22,500,000 Units at a purchase price of $10.00 per Unit. Each Unit consists of one share of Class A common stock, and one-third of one redeemable warrant. Each whole public warrant entitles the holder to purchase one share of Class A common stock at an exercise price of $11.50 per whole share, subject to adjustment (see below).

Following the closing of the IPO on May 28, 2021, $225,000,000 ($10.00 per Unit) from the net proceeds of the sale of the Units in the IPO and the sale of the Private Placement Warrants was placed in a trust account (“Trust Account”) and will be invested only in U.S. government securities with a maturity of 185 days or less or in money market funds meeting certain conditions under Rule 2a-7 under the Investment Company Act which invest only in direct U.S. government treasury obligations.

Public Warrants

Each whole warrant entitles the holder to purchase one share of the Company’s Class A common stock at a price of $11.50 per share, subject to adjustment, at any time commencing on the later of 12 months from the closing of

 

F-40


Table of Contents

EG ACQUISITION CORP.

NOTES TO CONDENSED FINANCIAL STATEMENTS

(UNAUDITED)

 

the IPO and 30 days after the completion of the initial Business Combination. The warrants will expire five years after the completion of the initial Business Combination, at 5:00 p.m., New York City time, or earlier upon redemption or liquidation.

The Company is not registering the shares of Class A common stock issuable upon exercise of the warrants at this time. However, the Company has agreed that as soon as practicable, but in no event later than 15 business days after the closing of the initial Business Combination, the Company will use its best efforts to file with the SEC a registration statement covering the shares of Class A common stock issuable upon exercise of the warrants, to cause such registration statement to become effective and to maintain a current prospectus relating to those shares of Class A common stock until the warrants expire or are redeemed, as specified in the warrant agreement. If a registration statement covering the shares of Class A common stock issuable upon exercise of the warrants is not effective by the 60th business day after the closing of the Company’s initial Business Combination, warrant holders may, until such time as there is an effective registration statement and during any period when The Company will have failed to maintain an effective registration statement, exercise warrants on a “cashless basis” in accordance with Section 3(a)(9) of the Securities Act or another exemption. If that exemption, or another exemption, is not available, holders will not be able to exercise their warrants on a cashless basis.

Redemption of Warrants

Once the warrants become exercisable, the Company may redeem the outstanding warrants (except as described herein with respect to the Private Placement Warrants):

 

   

in whole and not in part;

 

   

at a price of $0.01 per warrant;

 

   

upon not less than 30 days’ prior written notice of redemption (the“30-day redemption period”)to each warrant holder; and

 

   

if, and only if, the reported last sale price of the Class A common stock equals or exceeds $18.00 per share (as adjusted for stock splits, stock dividends, reorganizations, recapitalizations and the like) for any 20 trading days within a30-tradingday period ending three business days before the Company sends the notice of redemption to the warrant holders.

If the Company calls the warrants for redemption, the management will have the option to require any holder that wishes to exercise his, her or its warrant to do so on a “cashless basis.” In determining whether to require all holders to exercise their warrants on a “cashless basis,” the management will consider, among other factors, the Company’s cash position, the number of warrants that are outstanding and the dilutive effect on the stockholders of issuing the maximum number of shares of Class A common stock issuable upon the exercise of the warrants. If the management takes advantage of this option, all holders of warrants would pay the exercise price by surrendering their warrants for that number of shares of Class A common stock equal to the quotient obtained by dividing (x) the product of the number of Class A common stock underlying the warrants, multiplied by the excess of the “fair market value” (defined below) of the Class A common stock over the exercise price of the warrants by (y) the fair market value. The “fair market value” will mean the average closing price of the Class A common stock for the 10 trading days ending on the third trading day prior to the date on which the notice of redemption is sent to the holders of warrants.

In addition, if (x) the Company issues additional common stock or equity-linked securities for capital raising purposes in connection with the closing of the Company’s initial Business Combination at an issue price or effective issue price of less than $9.20 per share (with such issue price or effective issue price to be determined in good faith

 

F-41


Table of Contents

EG ACQUISITION CORP.

NOTES TO CONDENSED FINANCIAL STATEMENTS

(UNAUDITED)

 

by the Company’s board of directors and, in the case of any such issuance to the Company’s Sponsor or its affiliates, without taking into account any founder shares held by the Company’s Sponsor or such affiliates, as applicable, prior to such issuance) (the “Newly Issued Price”), (y) the aggregate gross proceeds from such issuances represent more than 60% of the total equity proceeds, and interest thereon, available for the funding of the Company’s initial Business Combination on the date of the consummation of the Company’s initial Business Combination (net of redemptions), and (z) the volume weighted average trading price of the Company’s common stock during the 20 trading day period starting on the trading day prior to the day on which the Company consummates the Company’s initial Business Combination (such price, the “Market Value”) is below $9.20 per share, the exercise price of the warrants will be adjusted (to the nearest cent) to be equal to 115% of the higher of the Market Value and the Newly Issued Price, and the $18.00 per share redemption trigger price described below under “Redemption of warrants” will be adjusted (to the nearest cent) to be equal to 180% of the higher of the Market Value and the Newly Issued Price.

Note 4 — Private Placement

Simultaneously with the closing of the IPO, the Sponsor purchased an aggregate of 4,333,333 Private Placement Warrants at a price of $1.50 per Private Placement Warrant, for an aggregate purchase price of $6,500,000, in a private placement (the “Private Placement”). Each Private Placement Warrant entitles the holder to purchase one share of the Class A common stock at a price of $11.50 per share. The Private Placement Warrants (including the Class A common stock issuable upon exercise of the Private Placement Warrants) will not be transferable, assignable or salable until three years after the completion of the initial Business Combination and they will not be redeemable by the Company so long as they are held by the Sponsor or its permitted transferees. The Sponsor, or its permitted transferees, has the option to exercise the Private Placement Warrants on a cashless basis. Except as described below, the Private Placement Warrants have terms and provisions that are identical to those of the warrants being sold as part of the Units in the IPO, including as to exercise price, exercisability and exercise period. If the Private Placement Warrants are held by holders other than the Sponsor or its permitted transferees, the Private Placement Warrants will be redeemable by the Company and exercisable by the holders on the same basis as the warrants included in the Units being sold in the IPO.

If holders of the Private Placement Warrants elect to exercise them on a cashless basis, they would pay the exercise price by surrendering their warrants for that number of shares of Class A common stock equal to the quotient obtained by dividing (x) the product of the number of shares of Class A common stock underlying the warrants, multiplied by the excess of the “fair market value” (defined below) over the exercise price of the warrants by (y) the fair market value. The “fair market value” shall mean the average reported last sale price of the Class A common stock for the 10 trading days ending on the third trading day prior to the date on which the notice of warrant exercise is sent to the warrant agent.

The Sponsor, officers and directors have entered into a letter agreement with the Company, pursuant to which they have agreed to (i) waive their redemption rights with respect to their founder shares (as described in Note 5) and public shares in connection with the completion of the initial Business Combination, (ii) waive their redemption rights with respect to their founder shares and public shares in connection with a stockholder vote to approve an amendment to the Company’s amended and restated certificate of incorporation (A) to modify the substance or timing of the Company’s obligation to redeem 100% of the Company’s public shares if the Company does not complete the initial Business Combination within 24 months from the closing of the IPO or (B) with respect to any other provision relating to stockholders’ rights or pre-initial Business Combination activity and (iii) waive their rights to liquidating distributions from the Trust Account with respect to their founder shares if the Company fails to complete the initial Business Combination within 24 months from the closing of the IPO, although they will be entitled to liquidating distributions from the Trust Account with respect

 

F-42


Table of Contents

EG ACQUISITION CORP.

NOTES TO CONDENSED FINANCIAL STATEMENTS

(UNAUDITED)

 

to any public shares they hold if the Company fails to complete the initial Business Combination within the prescribed time frame. If the Company submits the initial Business Combination to the public stockholders for a vote, the initial stockholders have agreed to vote their founder shares and any public shares purchased during or after the IPO in favor of the initial Business Combination.

Note 5 — Related Party Transactions

Founder Shares

On January 29, 2021, the Sponsor paid $25,000 to cover certain of the Company’s offering costs in exchange for 5,750,000 founder shares. In March 2021, the Company effected a stock dividend of 1,437,500 shares with respect to its Class B common stock, resulting in its initial stockholders holding an aggregate of 7,187,500 founder shares. On May 25, 2021, the Sponsor surrendered an aggregate of 718,750 shares of Class B common stock for no consideration, which were cancelled, resulting in an aggregate of 6,468,750 shares of Class B common stock outstanding and held by the Sponsor. Up to 843,750 of the founder shares will be forfeited depending on the extent to which the underwriters’ over-allotment is exercised. In July 2021, the 843,750 of the founder shares were forfeited due to the underwriters’ over-allotment not exercised.

The Company’s initial stockholders will agree not to transfer, assign or sell any of their founder shares until the earlier to occur of (A) three years after the completion of the Company’s initial Business Combination (or with respect to any founder shares transferred or distributed by the Sponsor to one of the Company’s independent directors, one year) and (B) subsequent to the Company’s initial Business Combination, the date on which the Company completes a liquidation, merger, capital stock exchange or other similar transaction that results in all of the Company’s stockholders having the right to exchange their shares of common stock for cash, securities or other property. The transfer restrictions described above are not subject to any except based on the price at which the Company’s common stock trades after the completion of the Company’s initial Business Combination. Any permitted transferees will be subject to the same restrictions and other agreements of the Company’s initial stockholders with respect to any founder shares.

Promissory Note — Related Party

The Company’s Sponsor has agreed to loan the Company an aggregate of up to $300,000 to be used for a portion of the expenses of the IPO. The loan is non-interest bearing, unsecured and due at the earlier of July 31, 2021 or the closing of the IPO. The Company paid the promissory note in full on June 30, 2021.

On June 14, 2022, the Sponsor agreed to loan the Company $400,000 pursuant to a new promissory note (the “Promissory Note”). The Promissory Notes are non-interest bearing and payable on the earlier of: (i) May 27, 2023 or (ii) the date on which the Company consummates an initial business combination.

On October 6, 2022, the Sponsor agreed to loan the Company $420,000 pursuant to a new promissory note (the “Promissory Note”). The Promissory Notes are non-interest bearing and payable on the earlier of: (i) May 27, 2023 or (ii) the date on which the Company consummates an initial business combination.

On December 14, 2022, the Sponsor agreed to loan the Company $330,000 pursuant to a new promissory note (the “Promissory Note”). The Promissory Notes are non-interest bearing and payable on the earlier of: (i) May 27, 2023 or (ii) the date on which the Company consummates an initial business combination.

On March 2, 2023, the Sponsor agreed to loan the Company $250,000 pursuant to a new promissory note (the “Promissory Note”). The Promissory Note is non-interest bearing and payable on the earlier of: (i) May 27, 2023 and (ii) the date on which the Company consummates an initial business combination.

 

F-43


Table of Contents

EG ACQUISITION CORP.

NOTES TO CONDENSED FINANCIAL STATEMENTS

(UNAUDITED)

 

As of March 31, 2023 and December 31, 2022, there was $1,400,000 and $1,150,000 outstanding under the Promissory Notes, respectively.

Related Party Loans

In order to finance transaction costs in connection with an intended initial Business Combination, the Sponsor or an affiliate of the Sponsor or certain of the Company’s officers and directors may, but are not obligated to, loan the Company funds as may be required (the “Working Capital Loans”). Such loan is non-interest bearing. If the Company completes an initial Business Combination, the Company would repay such loaned amounts out of the proceeds of the Trust Account released to the Company. Otherwise, such loans would be repaid only out of funds held outside the Trust Account. In the event that the initial Business Combination does not close, the Company may use a portion of the working capital held outside the Trust Account to repay such loaned amounts but no proceeds from the Trust Account would be used to repay such loaned amounts. Up to $1,500,000 of such loans may be convertible into warrants, at a price of $1.50 per warrant at the option of the lender. The warrants would be identical to the Private Placement Warrants, including as to exercise price, exercisability and exercise period. At March 31, 2023 and December 31, 2022, no such Working Capital Loans were outstanding.

Administrative Support Agreement

The Company has agreed, commencing on May 25, 2021, to pay the Sponsor a total of $10,000 per month for office space, secretarial and administrative services provided to members of the Company’s management team. Upon completion of the initial Business Combination or the Company’s liquidation, the Company will cease paying these monthly fees. For the three months ended March 31, 2023 and 2022, the company incurred $30,000 in fees for these services, of which such amount is included in due to related party.

Note 6 — Commitments and Contingencies

Registration and Stockholder Rights

The holders of the founder shares, Private Placement Warrants and warrants that may be issued upon conversion of working capital loans will have registration rights to require the Company to register a sale of any of the Company’s securities held by them pursuant to a registration and stockholder rights agreement signed on May 25, 2021. These holders will be entitled to make up to three demands, excluding short form registration demands, that the Company registers such securities for sale under the Securities Act. In addition, these holders will have “piggy-back” registration rights to include their securities in other registration statements filed by the Company.

Underwriters Agreement

On May 28, 2021, the Company paid a fixed underwriting discount in aggregate of $4,500,000. Additionally, the underwriter will be entitled to a deferred underwriting discount of 3.5% of the gross proceeds of the IPO held in the Trust Account, or $7,875,000, upon the completion of the Company’s initial Business Combination subject to the terms of the underwriting agreement.

BTIG Agreements

On August 1, 2022, the Company engaged BTIG, LLC, the underwriter, to act as its financial advisor and capital markets advisor (the “Financial Advisory Engagement”) and provide investment banking services in connection with the sale of the Company’s common stock (the “Private Placement Engagement”) in connection with the proposed Equity Purchase Agreement.

 

F-44


Table of Contents

EG ACQUISITION CORP.

NOTES TO CONDENSED FINANCIAL STATEMENTS

(UNAUDITED)

 

The Company shall pay BTIG, LLC in connection with the Financial Advisory Engagement, at the consummation of the Transaction, a Success Fee, payable in cash, in the amount equal to $1,500,000 (the “Success Fee”); provided, however, that the Success Fee due shall be reduced on a dollar-for-dollar basis by the excess amount of any Transaction Fee, as defined below, above the Minimum Fee, as defined below, payable to BTIG, LLC under the Private Placement Engagement up to the amount of the Success Fee.

The Company shall also pay BTIG, LLC in connection with the Private Placement Engagement, upon consummation of the Business Combination a transaction fee, payable in cash, of 3% of the investment proceeds from the capital raised by BTIG, LLC in the Business Combination (the “Transaction Fee”), excluding capital raised from certain excluded investors, subject to a minimum of $1,500,000 (the “Minimum Fee”), and excluding expenses; provided, however, that any Transaction Fee payable to BTIG, LLC above the Minimum Fee shall be credited against, and shall reduce on a dollar-for-dollar basis, the Success Fee payable under the Financial Advisory Engagement up to the amount of such Success Fee.

Notwithstanding anything to the contrary in (1) Financial Advisory Engagement, (2) the Private Placement Engagement, or (3) each of the underwriting agreement and engagement letter entered into by the Company and BTIG, LLC (or their respective affiliates) in connection with the Company’s IPO (the agreements set forth in (1), (2) and (3) collectively, the “BTIG Agreements”), the fees payable to BTIG, LLC and its affiliates under or in connection with the BTIG Agreements (excluding amounts previously paid to BTIG, LLC in connection with the closing of the Company’s IPO) in the aggregate shall not exceed $7,875,000.00.

Forward Purchase Agreement

On May 25, 2021, the Company entered into a forward purchase agreement pursuant to which, if the Company conducts a private placement transaction in connection with the initial Business Combination, the Company will offer the forward purchaser the option to purchase the forward purchase securities at a price of $10.00 per share in connection with the initial Business Combination in an amount up to (a) the percentage of Units purchased by the forward purchaser in the IPO multiplied by (b) the total number of forward purchase securities sold in such private placement transaction; provided that, the forward purchaser’s right to purchase such forward purchase securities shall be contingent upon the forward purchaser purchasing at least 4.95% of the Units in the IPO. The forward purchase agreement is subject to conditions, including the forward purchaser specifying the amount of forward purchase securities it wishes to purchase up to the maximum amount specified above (or such higher amount as may be agreed by the Company) after the Company notifies the forward purchaser of the Company’s offer to it to purchase forward purchase securities. The forward purchase securities will be identical to the Class A common stock being sold in the IPO, except the forward purchase securities may be subject to certain registration rights and transfer or lock-up restrictions.

The forward purchase transaction is at the discretion of the Company and is subject to conditions, including the forward purchaser confirming its commitment to purchase forward purchase securities and the amount thereof no later than fifteen days after the Company notifies the forward purchaser of a proposed initial Business Combination and of the Company’s intention to raise capital through the issuance of equity securities in connection with the closing of such Business Combination. The forward purchaser may grant or withhold its confirmation entirely within its sole discretion, and if the forward purchaser does not confirm its commitment at such time, it will not be obligated and will not have the right to purchase any of the forward purchase securities. The proceeds from the sale of these forward purchase securities, together with the amounts available to the Company from the Trust Account (after giving effect to any redemptions of public common stock) and any other equity or debt financing obtained by the Company in connection with the Business Combination, may be used to satisfy the cash requirements of the Business Combination, including funding the purchase price and paying

 

F-45


Table of Contents

EG ACQUISITION CORP.

NOTES TO CONDENSED FINANCIAL STATEMENTS

(UNAUDITED)

 

expenses and retaining specified amounts to be used by the post-Business Combination company for working capital or other purposes. The Company performed an assessment in accordance with Accounting Standards Codification (“ASC”) 480—Distinguishing Liabilities from Equities and ASC 815—Derivatives and Hedging to conclude whether the forward-purchase securities constitute a liability and a derivative such that it will be fair valued separately from the Company’s common stock. The Company concludes that the forward-purchase securities should be equity-classified and its embedded features should not be bifurcated.

Equity Purchase Agreement

On October 17, 2022, we entered into an Equity Purchase Agreement with LGM, for certain limited purposes, the LGM Existing Equity holders and, for certain limited purposes, our sponsor, and, as the representative of the LGM Existing Equity holders, Thomas James Segrave, Jr.

Pursuant to the Equity Purchase Agreement, and subject to the terms and conditions set forth therein, upon consummation of the transactions contemplated thereby, the Company will acquire LGM and LGM’s equity holders will be issued shares of EG.

Business Combination

Pursuant to the Equity Purchase Agreement, following the Closing, PubCo will be organized in Up-C structure, in which substantially all of the assets of the combined company will be held by LGM, and PubCo’s only assets will be its equity interests in LGM. At the Closing:

 

   

We will amend our existing certificate of incorporation to: (a) change our name to “fly Exclusive, Inc.,” (b) convert all then-outstanding shares of our Class B common stock, par value $0.0001 per share, into PubCo Class A Common Stock, and (c) issue to the LGM Existing Equityholders PubCo Class B Common Stock, which carries one vote per share but no economic rights;

 

   

LGM and its members will adopt the Amended and Restated Limited Liability Company Agreement of LGM to: (a) restructure its capitalization to (i) issue to us the number of common units of LGM equal to the number of outstanding shares of PubCo Class A Common Stock immediately after giving effect to the Business Combination (taking into account any redemption of our Class A common stock, any potential PIPE investment, and the conversion of the Bridge; and (ii) reclassify the existing LGM common units into LGM common units, and (b) appoint PubCo as the managing member of LGM;

 

   

As consideration for the PubCo Units, we will contribute to LGM the amount held in the trust account, less the amount of cash required to fund the redemption of our Class A common stock, par value $0.0001 per share, held by eligible stockholders who elect to have their shares redeemed as of the Closing, plus the aggregate proceeds from any potential PIPE investment and the deemed contribution of the aggregate proceeds of the Bridge Notes, less the deferred underwriting commission payable to BTIG, LLC. Immediately after the contribution of the Contribution Amount, LGM will pay the amount of unpaid fees, commissions, costs or expenses that have been incurred by LGM and us in connection with the Business Combination by wire transfer of immediately available funds on behalf of LGM and us to those persons to whom such amounts are owed;

 

   

Prior to the Closing, an aggregate amount equal to the sum of (without duplication), (a) an amount equal to (1) the amount of cash in the Trust Account, less (2) the required amount of cash taken from the Trust Account to fund any redemptions of our Class A common stock, plus (b) the aggregate proceeds received by the Company from the Post-Signing PIPE Investment (if any), plus (c) the aggregate proceeds received by LGM from the funding of the Bridge Notes, less (d) $7,875,000

 

F-46


Table of Contents

EG ACQUISITION CORP.

NOTES TO CONDENSED FINANCIAL STATEMENTS

(UNAUDITED)

 

 

(representing the amount held in the Trust Account for the deferred underwriting commission) (the “Closing Date Cash Contribution Amount”);

 

   

An amount equal to: (i) $0, in the event the Closing Date Cash Contribution Amount is $85,000,000 or less; (ii) the lesser of (A) $15,000,000 and (B) the excess of the Closing Date Cash Contribution Amount over $85,000,000, in the event the Closing Date Cash Contribution Amount is more than $85,000,000 and less than $185,000,000; and (iii) the lesser of (A) $20,000,000 and (B) $15,000,000 plus the excess of the Closing Date Cash Contribution Amount over $185,000,000, in the event the Closing Date Cash Contribution Amount is more than $185,000,000 (the “Closing Date Cash Repurchase Amount”); provided that should the Closing Date Cash Repurchase Amount result in the LGM Existing Equity holders owning, in the aggregate, less than fifty one percent (51%) of the outstanding LGM common units as of immediately following the Closing, the Closing Date Cash Repurchase Amount shall be capped at such amount as would result in the LGM Existing Equity holders owning, in the aggregate fifty one percent (51%) of the LGM common units; and

 

   

Without any action on the part of any holder of our warrants, each warrant that is issued and outstanding immediately prior to the Closing will be converted into a warrant to purchase one whole share of PubCo Class A Common Stock in accordance with its terms.

Bridge Note

In connection with the execution of the Equity Purchase Agreement, on October 17, 2022, LGM entered into a Senior Subordinated Convertible Note with Entrust Emerald (Cayman) LP and, for certain limited provisions thereof, us, pursuant to which LGM borrowed an aggregate principal amount of $50,000,000 at a rate of 10% per annum. On October 28, 2022, LGM also entered into an Incremental Amendment with additional investors on the same terms for an aggregate principal amount of $35,000,000, bringing the total principal amount of the Bridge Notes to $85,000,000 in the aggregate. Concurrently with the Closing, the Bridge Notes will be automatically exchanged for the number of PubCo Class A Common Stock equal to the quotient of (a) the total amount owed by LGM under the Bridge Notes divided by (b) $10.00 (subject to adjustment in certain instances, as described in the Bridge Notes). Unless otherwise consented to by the Bridge Note Lenders, the proceeds of the Bridge Notes are to be used primarily for the acquisition of additional aircraft and payment of expenses related thereto.

Note 7 — Fair Value Measurements

The following table presents information about the Company’s assets and liabilities that were measured at fair value on a recurring basis as of March 31, 2023 and December 31, 2022, and indicates the fair value hierarchy of the valuation techniques the Company utilized to determine such fair value.

 

     March 31,
2023
     Quoted Prices
In
Active Markets
(Level 1)
     Significant
Other
Observable
Inputs
(Level 2)
     Significant
Other
Unobservable
Inputs
(Level 3)
 

Assets:

           

Marketable securities held in Trust Account

   $ 230,675,967      $ 230,675,967      $ —      $

Liabilities:

           

Warrant Liability – Public Warrants

   $ 1,312,500      $ 1,312,500        —          —    

Warrant Liability – Private Placement Warrants

     758,333        —        $ 758,333        —    
  

 

 

    

 

 

    

 

 

    

 

 

 
   $ 2,070,833      $ 1,312,500      $ 758,333        —    
  

 

 

    

 

 

    

 

 

    

 

 

 

 

F-47


Table of Contents

EG ACQUISITION CORP.

NOTES TO CONDENSED FINANCIAL STATEMENTS

(UNAUDITED)

 

     December 31,
2022
     Quoted Prices
In
Active Markets
(Level 1)
     Significant
Other
Observable
Inputs
(Level 2)
     Significant
Other
Unobservable
Inputs
(Level 3)
 

Assets:

           
   $ 228,254,077      $ 228,254,077      $ —      $ —  

Liabilities:

           

Warrant Liability – Public Warrants

   $ 1,447,500      $ 1,447,500      $ —      $ —  

Warrant Liability – Private Placement Warrants

     836,333        —          836,333        —    
  

 

 

    

 

 

    

 

 

    

 

 

 
   $ 2,283,833      $ 1,447,500      $ 836,333      $ —  
  

 

 

    

 

 

    

 

 

    

 

 

 

The fair value of the Public Warrants at March 31, 2023 and December 31, 2022 is classified as Level 1 due to the use of an observable market quote in an active market.

The estimated fair value of the Private Placement Warrants is determined using Level 3 inputs from May 28, 2021 (IPO) through June 30, 2022. Inherent in a Black-Scholes-Merton (“BSM”) model are assumptions related to expected share-price volatility (pre-merger and post-merger), expected term, dividend yield and risk-free interest rate. The Company estimates the volatility of its common stock based on management’s understanding of the volatility associated with instruments of other similar entities. The risk-free interest rate is based on the U.S. Treasury Constant Maturity similar to the expected remaining life of the warrants. The expected life of the warrants is simulated based on management assumptions regarding the timing and likelihood of completing a business combination.

The dividend rate is based on the historical rate, which the Company anticipates to remain at zero. The assumptions used in calculating the estimated fair values at the end of the reporting period represent the Company’s best estimate. However, inherent uncertainties are involved. If factors or assumptions change, the estimated fair values could be materially different.

As of March 31, 2023 and December 31, 2022, the difference between the public warrants and private placement warrants was deemed to be de minimis as of the valuation date, and the concluded values were set equal to each other based on the fact that the private placement warrants are not redeemable by the Company, and their terms are nearly identical to those of the public warrants except that the public warrants will be redeemable when the Common Stock price is $18.00 or greater.

The following table sets forth a summary of the changes in the fair value of the Level 3 warrant liability for the three months ended March 31, 2023 and 2022:

 

Fair value as of December 31, 2022

   $ —  

Change in fair value

     —    
  

 

 

 

Fair value as of March 31, 2023

   $ —  

 

     Warrant
Liability
 

Fair value as of December 31, 2021

   $ 2,734,333  

Change in fair value

     (1,715,566
  

 

 

 

Fair value as of March 31, 2022

   $ 1,018,767  

 

F-48


Table of Contents

EG ACQUISITION CORP.

NOTES TO CONDENSED FINANCIAL STATEMENTS

(UNAUDITED)

 

Note 8 — Stockholders’ Deficit

Preferred Stock— The Company is authorized to issue 1,000,000 shares of preferred stock at a par value of $0.0001 per share. At March 31, 2023 and December 31, 2022, there were no shares of preferred stock issued or outstanding.

Class A Common Stock— The Company is authorized to issue 100,000,000 shares of Class A common stock at a par value of $0.0001 per share. Holders of Class A common stock are entitled to one vote for each share. As of March 31, 2023 and December 31, 2022, there were 0 shares of Class A common stock issued and outstanding, excluding 22,500,000 shares of Class A common stock subject to possible redemption.

Class B Common Stock — The Company is authorized to issue 10,000,000 shares of Class B common stock at a par value of $0.0001 per share. Holders of the Company’s Class B common stock are entitled to one vote for each common stock. On January 29, 2021, the Sponsor paid $25,000 to cover certain of the Company’s offering costs in exchange for 5,750,000 founder shares. In March 2021, the Company effected a stock dividend of 1,437,500 shares with respect to its Class B common stock, resulting in its initial stockholders holding an aggregate of 7,187,500 founder shares. On May 25, 2021, the Sponsor surrendered an aggregate of 718,750 shares of Class B common stock for no consideration, which were cancelled, resulting in an aggregate of 6,468,750 shares of Class B common stock outstanding and held by the Sponsor. Up to 843,750 of the founder shares will be forfeited depending on the extent to which the underwriters’ over-allotment is exercised. In July 2021, the 843,750 of the founder shares were forfeited due to the underwriters’ over-allotment not exercised. As of March 31, 2023 and December 31, 2022, there were 5,625,000 shares of Class B common stock issued and outstanding.

The Company’s initial stockholders will agree not to transfer, assign or sell any of their founder shares until the earlier to occur of: (A) three years after the completion of the Company’s initial Business Combination (or with respect to any founder shares transferred or distributed by the Sponsor to one of the Company’s independent directors, one year) and (B) subsequent to the Company’s initial Business Combination, the date on which the Company completes a liquidation, merger, capital stock exchange or other similar transaction that results in all of the Company’s stockholders having the right to exchange their shares of common stock for cash, securities or other property (except to certain permitted transferees and under certain circumstances). The transfer restrictions described above are not subject to any exception based on the price at which the Company’s common stock trades after the completion of the Company’s initial Business Combination. Any permitted transferees will be subject to the same restrictions and other agreements of our initial stockholders with respect to any founder shares.

The shares of Class B common stock will automatically convert into shares of the Company’s Class A common stock at the time of the Company’s initial Business Combination on a one-for-one basis, subject to adjustment for stock splits, stock dividends, reorganizations, recapitalizations and the like, and subject to further adjustment. In the case that additional shares of Class A common stock, or equity-linked securities, are issued or deemed issued in excess of the amounts offered and related to the closing of the initial Business Combination, the ratio at which shares of Class B common stock shall convert into shares of Class A common stock will be adjusted (unless the holders of a majority of the outstanding shares of Class B common stock agree to waive such adjustment with respect to any such issuance or deemed issuance) so that the number of shares of Class A common stock issuable upon conversion of all shares of Class B common stock will equal, in the aggregate, on an as-converted basis, 20% of the sum of the total number of all shares of common stock outstanding upon the completion of the IPO plus all shares of Class A common stock and equity-linked securities issued or deemed issued in connection with the initial Business Combination (excluding any shares or equity-linked securities issued, or to be issued, to any

 

F-49


Table of Contents

EG ACQUISITION CORP.

NOTES TO CONDENSED FINANCIAL STATEMENTS

(UNAUDITED)

 

seller in the initial Business Combination, any private placement-equivalent warrants issued to the Sponsor or its affiliates upon conversion of loans made to the Company).

Holders of founder shares may also elect to convert their shares of Class B common stock into an equal number of shares of Class A common stock, subject to adjustment as provided above, at any time. The term “equity-linked securities” refers to any debt or equity securities that are convertible, exercisable or exchangeable for shares of Class A common stock issued in a financing transaction in connection with the Company’s initial Business Combination, including but not limited to a private placement of equity or debt. Securities could be “deemed issued” for purposes of the conversion rate adjustment if such shares are issuable upon the conversion or exercise of convertible securities, warrants or similar securities.

Stock-based Compensation — On May 2021, the Sponsor had entered into four Management Award Agreements (the “Awards”) with participants. The Sponsor granted 200,000 membership interests in exchange for services provided by these participants for the benefit of the Company.

For the Awards granted during 2021, the weighted average fair value per membership interests was estimated to be $3.57. The fair value of stock-based payment awards was estimated using the Black-Scholes option model with a volatility figure derived from the Company’s common stock. The Company accounts for the expected life of interests in accordance with the “simplified” method, which is used for “plain-vanilla” options, as defined in the accounting standards codification. The risk-free interest rate was determined from the implied yields of U.S. Treasury zero-coupon bonds with a remaining life consistent with the expected term of the options.

In applying the Black-Scholes option pricing model, the Company used the following assumptions:

 

Risk-free interest rate

     1.05

Expected term (years)

     6.00  

Expected volatility

     15.50

Expected dividends

     0.00  

The stock based compensation is ultimately contingent on a performance condition, which is the Company’s initial Business Combination. Regardless of whether the shares were vested at grant date, the agreements included a forfeiture provision whereby each director would forfeit the rights to all the shares for no consideration if the director was removed for any reason any time prior to the initial Business Combination. Based on the aforementioned provision there is no determinable service period for the award. Stock based compensation related to awards contingent on a performance condition should not be recognized until that condition is met; therefore no stock-based compensation for these awards should be recorded.

Note 9 — Subsequent Events

The Company evaluated subsequent events and transactions that occurred after the balance sheet date up to August 14, 2023. Based upon this review, the Company did not identify any subsequent events that would have required adjustment or disclosure in the unaudited condensed financial statements.

On May 19, 2023, the Company held the a special meeting of stockholders (the “Extension Meeting”) to vote on the proposal to amend the Company’s certificate of incorporation (the “Charter Amendment”) to give the Company the right to extend the date by which the Company must (1) consummate the Business Combination, (2) cease its operations except for the purpose of winding up if it fails to complete such Business Combination, and (3) redeem all of the Company’s Class A common stock included as part of the units sold in the Company’s

 

F-50


Table of Contents

EG ACQUISITION CORP.

NOTES TO CONDENSED FINANCIAL STATEMENTS

(UNAUDITED)

 

IPO, up to 5 times, initially from May 28, 2023 to August 28, 2023, and thereafter for additional one month periods commencing on August 28, 2023 through and until December 28, 2023 (or such earlier date after May 28, 2023 as determined by the Company’s board of directors) (the “Extension Amendment Proposal”). The stockholders of the Company approved the Extension Amendment Proposal at the Extension Meeting and on May 19, 2023.

In connection with the vote to approve the Charter Amendment, the holders of 18,268,171 shares of Class A common stock of the Company properly exercised their right to redeem their shares for cash.

Following the approval of the Extension Amendment Proposal, Sponsor elected to convert 5,624,000 of the 5,625,000 Founder Shares into shares of EGA Class A Common Stock.

Amendment No. 1 to Equity Purchase Agreement

On April 21, 2023, the Company entered into Amendment No. 1 to the Equity Purchase Agreement (the “Amendment”) to provide that the “extension” proxy statement to be filed by the Company with the U.S. SEC may seek to extend the time period for EG to consummate its initial Business Combination to a date no later than December 28, 2023 (instead of September 28, 2023).

The foregoing description of the Amendment is not complete and is subject to and qualified in its entirety by reference to the full text of the Amendment, a copy of which is filed with the Current Report on Form 8-K filed on April 21, 2023 as Exhibit 2.1 and incorporated by reference herein.

Promissory Notes

On May 8, 2023, the Sponsor agreed to loan the Company $250,000 pursuant to a new promissory note (the “Promissory Note”). In connection with the vote to approve the Charter Amendment extending the initial liquidation date of May 28, 2023 to August 28, 2023, all notes issued prior to May 28, 2023 are now payable on the earlier of (i) August 28, 2023 or (ii) the date on which the Company consummates an initial business combination.

On June 1, 2023, the Company issued an unsecured promissory note (the “June 2023 Promissory Note”) in the principal amount of $240,000 to the Sponsor for general corporate purposes. The June 2023 Promissory Note bears no interest and is payable in full on the earlier of: (i) September 28, 2023 or (ii) the date on which the Company consummates an initial business combination. On June 1, 2023, the Company issued an unsecured promissory note (the “Extension Promissory Note”) in the principal amount of $160,000 to the Sponsor. The Extension Promissory Note bears no interest and is payable in full on the date on which the Company consummates an initial business combination. On July 3, 2023, the Company issued an unsecured promissory note (the “July 2023 Promissory Note”) in the principal amount of $160,000 to the Sponsor for general corporate purposes. The July 2023 Promissory Note bears no interest and is payable in full on the earlier of: (i) September 28, 2023 or (ii) the date on which the Company consummates an initial business combination. On August 3, 2023, the Company issued an unsecured promissory note (the “August 2023 Promissory Note,” and together with the Promissory Notes, the June 2023 Promissory Note, the Extension Promissory Note, and the July 2023 Promissory Note, the “Company Promissory Notes”) in the principal amount of $270,000 to the Sponsor for general corporate purposes. The August 2023 Promissory Note bears no interest and is payable in full on the earlier of: (i) September 28, 2023 or (ii) the date on which the Company consummates an initial business combination.

As of August 14, 2023 there is $2,480,000 outstanding under the Company Promissory Notes.

 

F-51


Table of Contents

REPORT OF INDEPENDENT REGISTERED PUBLIC ACCOUNTING FIRM

To the Board of Directors of LGM Enterprises, LLC

Opinion on the Financial Statements

We have audited the accompanying consolidated balance sheets of LGM Enterprises, LLC and its subsidiaries (the Company) as of December 31, 2022 and 2021, the related consolidated statements of operations and comprehensive income, members’ equity, and cash flows for each of the three years in the period ended December 31, 2022, and the related notes to the consolidated financial statements (collectively, the financial statements). In our opinion, the financial statements present fairly, in all material respects, the financial position of the Company as of December 31, 2022 and 2021, and the results of their operations and their cash flows for each of the three years in the period ended December 31, 2022, in conformity with accounting principles generally accepted in the United States of America.

Basis for Opinion

These financial statements are the responsibility of the Company’s management. Our responsibility is to express an opinion on the Company’s financial statements based on our audits. We are a public accounting firm registered with the Public Company Accounting Oversight Board (United States) (PCAOB) and are required to be independent with respect to the Company in accordance with U.S. federal securities laws and the applicable rules and regulations of the Securities and Exchange Commission and the PCAOB.

We conducted our audits in accordance with the auditing standards of the PCAOB and in accordance with auditing standards generally accepted in the United States of America. Those standards require that we plan and perform the audit to obtain reasonable assurance about whether the financial statements are free of material misstatement, whether due to error or fraud. The Company is not required to have, nor were we engaged to perform, an audit of its internal control over financial reporting. As part of our audits, we are required to obtain an understanding of internal control over financial reporting but not for the purpose of expressing an opinion on the effectiveness of the Company’s internal control over financial reporting. Accordingly, we express no such opinion.

Our audits included performing procedures to assess the risks of material misstatement of the financial statements, whether due to error or fraud, and performing procedures that respond to those risks. Such procedures included examining, on a test basis, evidence regarding the amounts and disclosures in the financial statements. Our audits also included evaluating the accounting principles used and significant estimates made by management, as well as evaluating the overall presentation of the financial statements. We believe that our audits provide a reasonable basis for our opinion.

/s/ Elliott Davis, PLLC

We have served as the Company’s auditor since 2022.

PCAOB ID 000149

Charlotte, North Carolina

May 5, 2023

 

F-52


Table of Contents

LGM ENTERPRISES, LLC

CONSOLIDATED BALANCE SHEETS

(In thousands)

 

     December 31,  
     2022     2021  

ASSETS

    

Current assets:

    

Cash and cash equivalents

   $ 23,179     $ 21,131  

Accounts receivable, net

     9,422       3,196  

Other receivables

     9,591       3,911  

Inventory

     5,872       1,980  

Investment in available-for-sale securities

     69,448       10,355  

Due from related parties, current

     2,996       1,600  

Notes receivable - noncontrolling interests, current portion

     261       261  

Prepaid engine overhauls, current

     5,127       2,618  

Prepaid expenses and other current assets

     5,865       3,304  
  

 

 

   

 

 

 

Total current assets

     131,761       48,356  

Property and equipment, net

     252,693       167,281  

Intangible assets, net

     2,432       2,690  

Operating lease right-of-use assets

     51,051       44,580  

Prepaid engine overhauls, non-current

     48,310       37,480  

Notes receivable - noncontrolling interests, non-current portion

     4,856       5,116  

Due from related parties, non-current

     2,629       1,158  

Other long-term assets

     484       —    
  

 

 

   

 

 

 

Total assets

   $ 494,216     $ 306,661  
  

 

 

   

 

 

 

LIABILITIES AND MEMBER’S EQUITY

    

Current liabilities:

    

Accounts payable

   $ 21,756     $ 18,047  

Due to related parties

     72       28  

Deferred revenue, current

     58,023       32,357  

Short-term notes payable

     3,704       5,097  

Operating lease liability, current portion

     9,782       9,640  

Long-term notes payable, current portion

     23,581       20,424  

Accrued expenses and other current liabilities

     21,777       8,925  
  

 

 

   

 

 

 

Total current liabilities

     138,695       94,518  

Deferred revenue, non-current

     2,579       438  

Long-term notes payable, non-current portion

     222,320       102,336  

Operating lease liability, non-current portion

     40,731       34,343  

Derivative liability

     971       —    

Other non-current liabilities

     41,503       25,339  
  

 

 

   

 

 

 

Total liabilities

   $ 446,799     $ 256,974  
  

 

 

   

 

 

 

Commitments and contingencies (Note 19)

    

Equity:

    

LGM Enterprises, LLC members’ deficit

     (4,641     (11,737

Accumulated other comprehensive (loss) income

     (476     22  

Noncontrolling interests

     52,534       61,402  
  

 

 

   

 

 

 

Total members’ equity

     47,417       49,687  
  

 

 

   

 

 

 

Total liabilities and members’ equity

   $ 494,216     $ 306,661  
  

 

 

   

 

 

 

The accompanying notes are an integral part of these consolidated financial statements.

 

F-53


Table of Contents

LGM ENTERPRISES, LLC

CONSOLIDATED STATEMENTS OF OPERATIONS

 

     Year Ended December 31,  
     2022     2021     2020  

Revenue

   $ 320,042     $ 208,277     $ 121,039  

Costs and expenses:

      

Cost of revenue

     255,441       159,238       85,810  

Selling, general and administrative

     53,794       34,390       19,855  

Depreciation and amortization

     23,114       17,353       16,113  
  

 

 

   

 

 

   

 

 

 

Total costs and expenses

     332,349       210,981       121,778  

Loss from operations

     (12,307     (2,704     (739

Other income (expense):

      

Gain on forgiveness of CARES Act Loan

     —         11,153       12,431  

Interest expense

     (8,291     (4,218     (5,343

Gain (loss) on aircraft sold

     15,333       (2,297     (3,129

Gain (loss) on leased right-of-use asset

     143       1       (42

Change in fair value of derivative liability

     470       —         —    

Other income

     500       307       140  
  

 

 

   

 

 

   

 

 

 

Total other income, net

     8,155       4,946       4,057  

Net (loss) income

     (4,152     2,242       3,318  

Net loss attributable to noncontrolling interest

     (10,200     (5,844     (3,715
  

 

 

   

 

 

   

 

 

 

Net income attributable to LGM Enterprises, LLC

   $ 6,048     $ 8,086     $ 7,033  
  

 

 

   

 

 

   

 

 

 

Other comprehensive income:

      

Unrealized (loss) gain on available-for-sale debt securities

     (476     22       —    
  

 

 

   

 

 

   

 

 

 

Comprehensive income

     5,572       8,108       7,033  
  

 

 

   

 

 

   

 

 

 

Comprehensive income attributable to LGM Enterprises, LLC

   $ 5,572     $ 8,108     $ 7,033  
  

 

 

   

 

 

   

 

 

 

The accompanying notes are an integral part of these consolidated financial statements.

 

F-54


Table of Contents

LGM ENTERPRISES, LLC

CONSOLIDATED STATEMENTS OF MEMBERS’ EQUITY

(In thousands)

 

     LGM Enterprises,
LLC Members’
Equity (Deficit)
    Accumulated
other
comprehensive
income (loss)
    Noncontrolling
Interests
    Total
Members’
Equity
 

Balances at December 31, 2019

   $ (4,733   $ —       $ 44,623     $ 39,890  

Contributions

     787       —         19,246       20,033  

Distributions

     (8,881     —         (6,346     (15,227

Other

     (2     —         —         (2

Net income (loss)

     7,033       —         (3,715     3,318  
  

 

 

   

 

 

   

 

 

   

 

 

 

Balances at December 31, 2020

   $ (5,796   $ —       $ 53,808     $ 48,012  
  

 

 

   

 

 

   

 

 

   

 

 

 

Contributions

     (969     —         26,983       26,014  

Distributions

     (13,054     —         (13,545     (26,599

Other

     (4     —         —         (4

Net income (loss)

     8,086       22       (5,844     2,264  
  

 

 

   

 

 

   

 

 

   

 

 

 

Balances at December 31, 2021

   $ (11,737   $ 22     $ 61,402     $ 49,687  
  

 

 

   

 

 

   

 

 

   

 

 

 

Contributions

     10,078       —         14,549       24,627  

Distributions

     (9,037     —         (13,217     (22,254

Other

     7       —         —         7  

Net income (loss)

     6,048       (498     (10,200     (4,650
  

 

 

   

 

 

   

 

 

   

 

 

 

Balances at December 31, 2022

   $ (4,641   $ (476   $ 52,534     $ 47,417  
  

 

 

   

 

 

   

 

 

   

 

 

 

The accompanying notes are an integral part of these consolidated financial statements.

 

F-55


Table of Contents

LGM Enterprises, LLC

STATEMENTS OF CASH FLOWS

 

     December 31,  
     2022     2021     2020  

Cash flows from operating activities:

      

Net (loss) income

   $ (4,152   $ 2,242     $ 3,318  

Adjustments to reconcile net loss to net cash provided by (used in) operating activities:

      

Depreciation and amortization

     23,114       17,353       16,113  

Amortization of contract costs

     653       431       65  

Non-cash interest expense

     2,338       152       256  

Non-cash rent expense

     12,986       10,587       4,776  

(Gain) loss on sale of property and equipment

     (15,333     2,297       3,129  

(Gain) loss on leased right-of-use assets

     (143     (1     42  

Change in fair value of derivative liability

     (470     —         —    

Provision for bad debt expense

     30       30       30  

Realized (gains) losses on investment securities

     400       (11     —    

Changes in operating assets and liabilities, net of effects from acquisitions:

      

Accounts receivable

     (6,256     (1,622     204  

Due from related parties

     (2,867     (2,187     (156

Notes receivable - noncontrolling interests

     —         262       (470

Other receivables

     (5,680     1,034       (1,721

Aircraft inventory

     (3,892     (1,000     (854

Prepaid expenses and other current assets

     (1,981     1,426       (2,521

Operating lease right-of-use assets

     (12,784     (10,005     (4,081

Other assets

     (551     —         —    

Accounts payable

     4,454       10,857       (4,150

Other current liabilities

     11,757       3,349       2,113  

Accounts payable - related parties

     45       15       (90

Deferred revenue

     27,807       7,936       23,702  

Customer deposits

     12,500       25,000       —    

Other non-current liabilities

     3,664       220       119  

(Gain) loss from forgiveness of CARES Act grant

     —         (11,153     (12,431
  

 

 

   

 

 

   

 

 

 

Net cash provided by operating activities

     45,639       57,212       27,393  
  

 

 

   

 

 

   

 

 

 

Cash flows provided by (used in) investing activities:

      

Capitalized development costs

     (520     (1,673     (394

Investment in other intangible assets

     —         —         (650

Purchases of property and equipment

     (145,970     (64,276     (32,904

Proceeds from sales of property and equipment

     60,542       19,849       7,223  

Purchases of engine overhauls

     (21,104     (14,371     (12,469

Purchases of investments

     (70,457     (10,322     —    

Sale of investments

     10,243       —         —    
  

 

 

   

 

 

   

 

 

 

Net cash used in investing activities

     (167,266     (70,793     (39,194
  

 

 

   

 

 

   

 

 

 

 

F-56


Table of Contents
     December 31,  
     2022     2021     2020  

Cash flows from financing activities:

      

Proceeds from issuance of debt

     88,197       43,345       30,605  

Repayment of debt

     (51,952     (35,293     (20,635

Proceeds from issuance of convertible note

     85,000       —         —    

Payment of debt issuance costs

     (133     —         —    

Proceeds from CARES Act grant

     —         11,153       12,431  

Issuance of notes receivable to non-controlling interests

     —         —         (7,877

Proceeds from notes receivable noncontrolling interest

     261       2,761       —    

Payment of deferred financing costs

     (71     (173     (170

Cash contributions from members

     10,078       (969     787  

Cash distributions to members

     (9,037     (13,054     (8,881

Cash contributions from non-controlling interests

     14,549       26,983       19,246  

Cash distributions to non-controlling interests

     (13,217     (13,545     (6,346
  

 

 

   

 

 

   

 

 

 

Net cash provided by financing activities

     123,675       21,208       19,160  
  

 

 

   

 

 

   

 

 

 

Net increase in cash and cash equivalents

     2,048       7,627       7,359  

Cash and cash equivalents at beginning of year

     21,131       13,504       6,145  
  

 

 

   

 

 

   

 

 

 

Cash and cash equivalents at end of year

   $ 23,179     $ 21,131     $ 13,504  
  

 

 

   

 

 

   

 

 

 

Supplemental disclosure of cash flow information:

      

Interest paid

   $ 5,953     $ 4,066     $ 5,087  

Supplemental disclosure of noncash financing and investing activity:

      

Transfers from prepaid engine overhaul to property and equipment

   $ 10,274     $ 6,426     $ 1,625  

Purchases of property and equipment in accounts payable

   $ 994     $ 1,949     $ —    

Unrealized change in fair value of available-for-sale securities

   $ 498     $ 22     $ —    

Initial fair value of derivative liability

   $ 1,441     $ —       $ —    

Debt issuance costs include in accounts payable

   $ 260     $ —       $ —    

Transfer of leasehold improvement to operating right-of-use asset

   $ —       $ 2,300     $ —    

ASC 842 impact for new leases

   $ 16,801     $ 27,602     $ 16,791  

The accompanying notes are an integral part of these consolidated financial statements.

 

F-57


Table of Contents
1.

Organization and Operations

Nature of the Business

LGM Enterprises, LLC (“LGM”), the parent company of Exclusive Jets LLC (“flyExclusive”), was formed and organized on October 3, 2011, under the laws of the state of North Carolina. LGM is a premier owner, operator of jet aircraft and aircraft sales, with a focus on private jet charter. LGM provides private jet charter services primarily in North America. On February 28, 2020, LGM acquired Sky Night, LLC (“Sky Night”), in order to develop its international presence. LGM’s businesses provide separate offerings such as wholesale and retail ad hoc flights, jet club membership fees, partnership program, fractional program, and other services as well. In 2021, LGM launched its maintenance, repair, and overhaul operation (“MRO”), offering interiors and exterior refurbishment services to third parties in addition to maintaining its own fleet as LGM plans on growing into a full-service private aviation company.

Basis of Presentation and Principles of Consolidation

The accompanying consolidated financial statements have been prepared in accordance with accounting principles generally accepted in the United States of America (“U.S. GAAP”). The consolidated financial statements include the accounts of LGM, its wholly-owned subsidiaries, all majority owned subsidiaries where the ownership is more than 50% and the accounts of variable interest entities (“VIE”) for which LGM or its subsidiary is the primary beneficiary, regardless of the ownership percentage (collectively, the “Company”).

All significant intercompany transactions and balances have been eliminated in consolidation. Where the Company’s ownership interest is less than 100%, the noncontrolling ownership interests held by third parties in the financial position and operating results of the Company’s subsidiaries and/or consolidated VIEs are reported as noncontrolling interest in the consolidated balance sheets within equity.

Impact of COVID-19

On March 11, 2020, the World Health Organization declared the coronavirus disease 2019 (“COVID-19”) outbreak a global pandemic recommending containment measures worldwide. To comply with the recommended containment measures, the Company implemented alternative work arrangements for its employees and limited its employees’ travel activities to protect its employees and to comply with the provisions described within the local shelter in place order.

As this crisis has unfolded, the Company has continued to monitor conditions and adapt its operations to meet federal, state, and local standards. The Company has done so to continue meeting the needs of its customers and to ensure the safety and well-being of its team members. The Company cannot predict the duration or severity of the COVID-19 pandemic or its ultimate impact on the broader economy or the Company’s operations and liquidity.

 

2.

Summary of Significant Accounting Policies

Use of Estimates

The preparation of consolidated financial statements in conformity with U.S. GAAP requires management to make estimates and assumptions that affect the reported amounts of assets and liabilities and related disclosures of contingent assets and liabilities as of the date of the consolidated financial statements as well as the reported amounts of revenues and expenses during the reporting period. Estimates are based on several factors including the facts and circumstances available at the time the estimates are made, historical experience, risk of loss, general economic conditions and trends and the assessment of the probable future outcome. Subjective and significant estimates include, but are not limited to, determinations of the useful lives and expected future cash flows of long-lived assets, including intangibles, estimates of allowances for uncollectible accounts,

 

F-58


Table of Contents

determination of impairment and fair value estimates associated with asset acquisitions. Actual results could differ from those estimates. Estimates and assumptions are reviewed periodically and the effects of changes, if any, are reflected in the consolidated statements of operations in the period that they are determined.

Segment Information

The Company determined its operating segment after considering the Company’s organizational structure and the information regularly reviewed and evaluated by the Company’s chief operating decision maker (“CODM”) in deciding how to allocate resources and assess performance. The Company has determined that its CODM is its Chief Executive Officer. The CODM reviews the financial information on a consolidated basis for purposes of evaluating financial performance and allocating resources. On the basis of these factors, the Company determined that it operates and manages its business as one operating segment, charter aviation services. All ancillary and other revenue sources such as fractional ownership and MRO services are primarily to support the provision of the Company’s charter services to customers. Substantially all the Company’s long-lived assets are held in the United States, and revenue from charter aviation charter services is substantially earned from flights throughout the United States.

Fair Value Measurement

Certain assets and liabilities are carried at fair value under U.S. GAAP. Fair value is defined as the exchange price that would be received for an asset or paid to transfer a liability (an exit price) in the principal or most advantageous market for the asset or liability in an orderly transaction between market participants on the measurement date. Valuation techniques used to measure fair value must maximize the use of observable inputs and minimize the use of unobservable inputs. Financial assets and liabilities carried at fair value are to be classified and disclosed in one of the following three levels of the fair value hierarchy, of which the first two are considered observable and the last is considered unobservable:

Level 1 — Quoted prices in active markets for identical assets or liabilities.

Level 2 — Observable inputs (other than Level 1 quoted prices), such as quoted prices in active markets for similar assets or liabilities, quoted prices in markets that are not active for identical or similar assets or liabilities, or other inputs that are observable or can be corroborated by observable market data.

Level 3 — Unobservable inputs that are supported by little or no market activity that are significant to determining the fair value of the assets or liabilities, including pricing models, discounted cash flow methodologies and similar techniques.

The Company’s cash equivalents and investments in securities are carried at fair value in Level 1 or Level 2, determined according to the fair value hierarchy described above (see Note 3). The carrying values of the Company’s accounts receivable, other receivable, inventory, accounts payable and accrued expenses and other current liabilities approximate their fair values due to the short-term nature of these instruments.

The Company’s convertible note (see Note 14) contains an embedded derivative feature that was required to be bifurcated and remeasured to fair value at each reporting period based on significant inputs not observable in the market, and is classified as a Level 3 measurement according to the fair value hierarchy described above. The carrying amounts of the Company’s convertible notes approximate their fair values as the interest rates of the convertible notes are based on prevailing market rates.

Concentration of Credit Risk

The Company’s financial instruments that are exposed to concentrations of credit risk consist primarily of cash, cash equivalents and investments. The Company places its cash and cash equivalents with multiple high

 

F-59


Table of Contents

credit quality U.S. financial institutions. At various times throughout the period, the Company’s cash deposits with any one financial institution may exceed the amount insured by the Federal Deposit Insurance Corporation (the “FDIC”). Generally, these deposits may be redeemed upon demand and, therefore, bear minimal risk. The Company has not experienced any losses of such amounts and management believes it is not exposed to any significant credit risk on its cash and cash equivalents.

Customer Concentration

The Company performs ongoing credit evaluations of its customers’ financial condition and generally requires no collateral.

For the years ended December 31, 2022, 2021 and 2020, one customer accounted for $125,360, $47,083 and $37,898 of net sales, respectively. This represented approximately 39%, 23% and 31% of total revenue as of December 31, 2022, 2021 and 2020, respectively.

For the years ended December 31, 2022 and 2021, one customer accounted for $8,682 and $2,848 of accounts receivable, respectively. This represented approximately 91% and 87% of accounts receivable as of December 31, 2022 and 2021, respectively.

For the year ended December 31, 2022, one vendor accounted for $39,656 of cost of revenue. This represented approximately 16% of total cost of revenue as of December 31, 2022. There are no vendors accounting for greater than 10% of total cost of revenue for the years ended December 31, 2021 and 2020.

There are no vendors accounting for greater than 10% of total accounts payable as of December 31, 2022 and 2021.

Cash and Cash Equivalents

Cash consists of bank deposits. Cash equivalents consist of highly liquid short-term investments with original maturities of three months or less at the time of purchase. As of December 31, 2022, 2021 and 2020, cash equivalents consisted of government money market funds. Cash equivalents are stated at fair value.

Accounts Receivable, Net of Allowance for Doubtful Accounts

Accounts receivables are recorded at the invoice or earned amount billed to the customers and reflect an allowance estimated by the Company for uncollectible amounts. The allowance is based on an evaluation of the collectability of accounts receivable, prior bad debt experience and existing economic conditions. Accounts receivables are written off when deemed uncollectible based on individual credit evaluation and specific circumstances. The Company had an allowance for doubtful accounts of $82, $96 and $66 as of December 31, 2022, 2021 and December 31, 2020, respectively.

Inventory

Inventories are used in operations and are generally held for internal use. Inventories are comprised of spare aircraft parts, materials and supplies, which are valued at the lower of cost, determined on a first-in, first-out (“FIFO”) basis, or net realizable value. Cost of inventories are determined using the specific identification method. The Company determines, based on the evidence that exists, whether or not it is appropriate to maintain a reserve for excess and obsolete inventory. The reserve is based on historical experience related to the disposal of inventory due to damage, physical deterioration, obsolescence or other causes. The company doesn’t currently reserve for inventory due to high inventory turnover and the recency of the Company’s inventory buildup. Storage costs and indirect administrative overhead costs related to inventories are expensed as incurred.

 

F-60


Table of Contents

Investments in securities

Investments in securities consist of fixed-income securities including corporate bonds, government bonds, municipal issues and U.S. treasury bills that are classified as available-for-sale pursuant to Accounting Standards Codification (“ASC”) Topic 320, Investments—Debt and Equity Securities. The Company classifies investments available to fund current operations as current assets on its consolidated balance sheets. Debt securities are carried at fair value with unrealized gains and losses included as a component of accumulated other comprehensive income, which is a separate component of members’ equity, until such gains and losses are realized. The fair value of these securities is based on quoted prices for identical or similar assets. If a decline in the fair value is considered other-than-temporary, based on available evidence, the unrealized gain/(loss) is transferred from other comprehensive income/(loss) to other income/(expense) in the consolidated statements of operations and comprehensive income.

The Company determines the appropriate classification of its investments at the time of purchase and re-evaluates the designations annually. The Company may sell certain marketable securities prior to their stated maturities for strategic reasons including, but not limited to, anticipation of credit deterioration and duration management. The Company reviews its debt securities for other-than-temporary impairment whenever the fair value of an investment is less than the amortized cost and evidence indicates that an investment’s carrying amount is not recoverable within a reasonable period of time. To determine whether an impairment is other-than-temporary, the Company considers the intent to sell, or whether it is more likely than not that the Company will be required to sell, the investment before recovery of the investment’s amortized cost basis. Evidence considered in this assessment includes reasons for the impairment, the severity and the duration of the impairment and changes in value subsequent to year end. If the Company believes that an other-than-temporary decline exists in one of these securities, the Company will write down these investments to fair value and realized gains and losses are included in other income/(expense) in the consolidated statements of operations and comprehensive income.

The Company didn’t have investment in securities for the year ended December 31, 2020 and there were no realized gains or losses on investments for the year ended December 31, 2020. There was a realized loss of $400 and a realized gain of $11 for the years ended December 31, 2022 and 2021, respectively. There were 24 debt securities in an unrealized loss position for the year ended December 31, 2022 and 14 debt securities in an unrealized loss position for year ended December 31, 2021. The fair value of these debt securities in an unrealized loss position as of December 31, 2022 and 2021, was $7,236 and $4,927. The aggregate unrealized loss for December 31, 2022 and 2021 was $838 and $48, respectively. Additionally, as of December 31, 2022, the total fair value of debt securities in an unrealized loss position greater than one year was $1,765, which the total unrealized losses of these investments were $98. There was no investments in an unrealized loss position greater than one year as of December 31, 2021. The Company considered the decline in the market value of these securities to be primarily attributable to current economic conditions. As it was not more likely than not that the Company would be required to sell these securities before the recovery of their amortized cost basis, which may be at maturity, the Company did not consider these investments to be other-than-temporarily impaired as of December 31, 2022 and 2021.

Prepaid Engine Overhaul

The Company has entered into Engine Overhaul Programs for certain aircraft to cover major maintenance costs at specified intervals primarily relating to engine hours. Such engine overhauls are not considered to be routine maintenance, rather capital expenditures that extend the useful life of the underlying engine. The Company has elected the Built-in Overhaul method of accounting, which requires segregation of the aggregate aircraft costs into separate components to be depreciated over the useful life of the aircraft and those that require overhaul at periodic intervals. When an aircraft is initially purchased, any amounts that are considered prepaid engine overhaul, if any, as well as a portion of the aircraft cost relating to the engine, are recorded as prepaid engine overhaul and are depreciated over a shorter expected useful life (shorter of remaining life of the engines at

 

F-61


Table of Contents

the time of acquisition or 7 years assumed full life of the overhauled components) than the aircraft. Additionally, any payments made under a long-term service arrangement that are applicable primarily to major maintenance activities are recorded as prepaids until such services are provided. Upon completion of the major maintenance activities, such overhaul costs are then depreciated over the expected time to the next major maintenance activities. The Company expenses routine maintenance costs as incurred.

Property and Equipment, Net

Property and equipment are stated at cost less accumulated depreciation and amortization. Expenditures for repairs and maintenance are expensed as incurred. Depreciation and amortization are computed using the straight-line method over the estimated useful lives of the assets as follows:

 

    

Estimated Useful Life

Transportation equipment    5-20 years
Office furniture and equipment    3-10 years
Leasehold improvements    Shorter of remaining lease term or useful life

Leases

In accordance with Accounting Standards Update (“ASU”) 2016-02, Leases (“Topic 842”) , the Company determines whether an arrangement is or contains a lease at inception. A contract is or contains a lease if the contract conveys the right to control the use of an identified asset for a period of time in exchange for consideration. The Company classifies leases at the lease commencement date, when control of the underlying asset is transferred from the lessor to the lessee, as operating or finance leases and records a right-of-use (“ROU”) asset and a lease liability on the consolidated balance sheet for all leases with a lease term of greater than twelve months. The Company has elected to not recognize leases with a lease term of twelve months or less on the balance sheet for all underlying asset classes and will recognize lease payments for such short-term leases as an expense on a straight-line basis.

The Company enters into contracts that contain both lease and non-lease components. A lease component represents the right to use an underlying asset and non-lease components represent the transfer of goods or services, which typically include items such as maintenance, utilities, or other operating costs. These costs are typically variable and excluded from the measurement of right-of-use assets and lease liabilities. Variable lease payments based on an index or rate are included in the measurement of the lease based on the effective rates at lease commencement. Subsequent changes in the rates or indices do not impact the right of use asset or lease liability and are recognized as a component of variable lease cost in the consolidated statements of operations.

The Company’s operating lease assets and liabilities are recognized at the lease commencement date based on the present value of the lease payments over the lease term using the discount rate implicit in the lease if readily determinable. If the rate implicit is not readily determinable, the Company utilizes its incremental borrowing rate based upon the available information at the lease commencement date. ROU assets are further adjusted for items such as initial direct costs, prepaid rent, or lease incentives. Operating lease payments are expensed using the straight-line method over the lease term. The Company’s lease terms may include options to extend the lease when it is reasonably certain that the Company will exercise that option.

Asset Acquisition

The Company applies a screen test to evaluate if substantially all of the fair value of the gross assets acquired is concentrated in a single identifiable asset or group of similar identifiable assets to determine whether a transaction should be accounted for as an asset acquisition or business combination. When an acquisition does not meet the definition of a business combination because either: (i) substantially all of the fair value of the gross assets acquired is concentrated in a single identifiable asset, or group of similar identified assets, or (ii) the acquired entity does not have an input and a substantive process that together significantly contribute to the ability to create outputs, the Company accounts for the acquisition as an asset acquisition.

 

F-62


Table of Contents

If determined to be an asset acquisition, the Company accounts for the transaction under ASC Topic 805, Business Combinations, which requires the acquiring entity in an asset acquisition to recognize assets acquired and liabilities assumed based on the cost to the acquiring entity on a relative fair value basis, which includes transaction costs in addition to consideration given. No gain or loss is recognized as of the date of acquisition unless the fair value of non-cash assets given as consideration differs from the assets’ carrying amounts on the acquiring entity’s books. Consideration transferred that is non-cash will be measured based on either the cost (which shall be measured based on the fair value of the consideration given) or the fair value of the assets acquired and liabilities assumed, whichever is more reliably measurable. All payments are made in cash by the Company. Goodwill is not recognized in an asset acquisition and any excess consideration transferred over the fair value of the net assets acquired is allocated to the identifiable assets based on relative fair values.

Intangible Assets

The Company’s identifiable intangible assets consist primarily of software and Federal Aviation Administration (“FAA”) certificate. These intangible assets arise primarily from the determination of their respective fair market values at the date of acquisition. Amounts assigned to identifiable intangible assets, and their related useful lives, are derived from established valuation techniques and management estimates.

Definite-lived intangible assets are amortized primarily on a straight-line basis, which the Company believes approximates the pattern in which the assets are utilized, over their estimated useful lives.

Impairment of Long-Lived Assets

The Company assesses the impairment of long-lived assets and intangible assets with determinable useful lives whenever events or changes in business circumstances indicate that the carrying amount of an asset may not be recoverable. Conditions that would necessitate an impairment assessment include a significant decline in the observable market value of an asset, a significant change in the extent or manner in which an asset is used, or any other significant adverse change that would indicate that the carrying amount of an asset may not be recoverable. When such events occur, management determines whether there has been impairment by comparing the anticipated undiscounted net future cash flows to the related asset’s carrying value. If impairment exists, the asset is written down to its estimated fair value. There were no impairment losses for the years ended December 31, 2022, 2021 and 2020.

Debt Issuance Costs and debt discounts

The Company borrows from various lenders to finance its growth and operations. Costs incurred in connection with financings, such as loan origination fees, investment banking fees and legal fees are classified as debt discounts if paid to the lenders and are classified as debt issuance costs if paid to the third parties. Debt discounts related to bifurcated derivatives, fees paid to the lenders and debt issuance costs are presented as a direct deduction from the related borrowing and are amortized over the expected life of the related financing agreements using the effective interest rate method as a component of interest expense. See Note 14 for additional disclosure.

Derivative Liability

The Company’s outstanding convertible note (see Note 14) contained a conversion feature which met the definition of a derivative instrument. The Company classified the instrument as a liability on its consolidated balance sheet. The derivative liability was initially recorded at fair value upon issuance of the convertible note and was subsequently remeasured to fair value at each reporting date. Changes in the fair value of the derivative liability were recognized as a component of other income (expense), net in the consolidated statement of operations.

 

F-63


Table of Contents

Noncontrolling interest

Noncontrolling interests represent ownership interests attributable to third parties in certain consolidated subsidiaries and VIEs. Noncontrolling interests are presented as a separate component of equity on the consolidated balance sheets, consolidated statements of operation and comprehensive income, and consolidated statements of members’ equity attributed to controlling and noncontrolling interests.

Deferred Revenue

The Company manages jet club Memberships, Guaranteed Fleet, MRO, and Fractional Ownership programs. These programs require deposits for future flight services. Consideration received in excess of revenue earned results in deferred revenue and is recorded as a liability in the consolidated balance sheets. See Note 17 for additional disclosure regarding deferred revenue related to these programs.

Revenue Recognition

Revenue is recognized when the promised services are performed and in an amount that reflects the consideration the Company expects to be entitled to in exchange for those services using the following steps: 1) identification of the contract, or contracts with a customer, 2) identification of performance obligations in the contract, 3) determination of the transaction price, 4) allocation of the transaction price to the performance obligations in the contract and 5) recognition of revenue when or as the performance obligations are satisfied. Determining the transaction price may require significant judgement and is determined based on the consideration the Company expects to be entitled to in exchange for transferring services to the customer, excluding amounts collected on behalf of third parties such as sales taxes.

During the years ended December 31, 2022, 2021, and 2020, the Company earned revenue primarily from the programs below:

Jet Club Membership

Jet club members are guaranteed access to the Company’s fleet of light, midsize and super-midsize aircraft in exchange for a $1 monthly fee. New members pay a minimum deposit of $75 up to a maximum of $500 depending on their level of membership. Four membership levels are available to members, which determines the daily rates a member is charged for future flights. Incidental fees are also applied against a member’s account. The initial and any subsequent deposits are non-refundable and must be used for the monthly membership fee or for future flight services. These customer deposits are included in deferred revenue on the consolidated balance sheet until used by the customer. The membership services performance obligation is satisfied over time on a monthly basis. Revenue for flights and related services is recognized when such services are provided to the customer at a point in time. Memberships are considered active as long as the member’s account is funded and current with membership fees.

Guaranteed Revenue Program

The Company launched a guaranteed revenue program with a single customer on November 1, 2021. Under this program, the Company serves as an on-demand charter air carrier and guarantees the services of a specified fleet of aircraft as directed by the customer. The term of the agreement is for a minimum of 28 months, which includes a drawdown period of 10 months if the agreement is terminated. The agreement will continue indefinitely unless terminated by either party. The Company requires a deposit of $1,250 per reserved aircraft. These deposits are included within other non-current liabilities on the consolidated balance sheet. The customer is charged hourly rates for flight services depending on aircraft type in addition to incidental fees. The customer is committed to a minimum number of flight hours per aircraft and a minimum number of aircraft. Revenue is recognized using the right-to-invoice practical expedient. The guaranteed minimum is enforceable and billable on a quarterly basis.

 

F-64


Table of Contents

Fractional Ownership

The fractional revenue stream involves a customer purchasing a fractional ownership interest in an aircraft for a contractual term of up to 5 years. Customers have the right to flight services from a fleet of aircraft, including the aircraft they have fractionally purchased. Customers are charged for flight services as incurred based on agreed upon daily and hourly rates in addition to the upfront fractional ownership purchase price. In certain contracts the customer can require the Company to repurchase their ownership interest after a fixed period of time but prior to the contractual termination date of the contract. This is accounted for as a right of return and the resulting liability from fractional is included within other non-current liabilities on the consolidated balance sheet. The consideration from the fractional ownership interest, as adjusted for any customer right of return, is included in deferred revenue on the consolidated balance sheet and recognized over the term of the contract on a straight-line basis. Variable consideration generated from flight services is recognized in the period of performance.

Maintenance Repair and Overhaul

The Company separately provides maintenance, repair and overhaul services for aircraft owners and operators at certain facilities. MRO ground services are comprised of a single performance obligation for aircraft maintenance services such as modifications, repairs and inspections. MRO revenue is recognized over time based on the cost of inventory consumed and labor hours worked for each service provided. Any billing for MRO services that exceeds revenue earned to date is included in deferred revenue on the consolidated balance sheet.

Aircraft sales

The Company occasionally sells aircraft from its fleet. The gain or loss from the transaction is recognized upon completion of the sale as other income (expense) within the consolidated statements of operations and comprehensive income. During the year ended December 31, 2022, the Company recorded a gain of $15,333 on aircraft sold. During the years ended December 31, 2021 and 2020, the Company recorded losses of $2,297 and $3,129, respectively.

Contract Acquisition Costs

The Company pays commissions on deposits from new and recurring jet club member contracts. These commissions are contract acquisition costs that are capitalized as an asset on the consolidated balance sheets as these are incremental amounts directly related to attaining contracts with customers. Capitalized sales commissions were $1,053 and $582 for the years ended December 31, 2022 and 2021, respectively. As of December 31, 2022 and 2021, contract acquisition costs of $290 and $373, respectively, were included within prepaid expenses and other current assets and $484 and $0, respectively, were included within other long-term assets on the consolidated balance sheets. Capitalized contract costs are periodically reviewed for impairment.

Capitalized contract costs are amortized on a straight-line basis concurrently over the same period of benefit in which the associated revenue is recognized. Amortization expense related to capitalized contract costs included in selling, general, and administrative expense in the consolidated statements of operations and comprehensive income were $653, $431 and $65 for the years ended December 31, 2022, 2021 and 2020, respectively.

Customer Deposits Liability

The Company receives customer deposits from certain customers in connection with the Guaranteed Revenue Program. Under this program, the Company reserves a fleet of aircraft for these customers and requires the customer to make an upfront deposit of $1,250 per aircraft reserved. The Company expects to refund these deposits after each aircraft is drawn down from the fleet. Additionally, the Company receives customer deposits

 

F-65


Table of Contents

related to the Fractional Ownership program. See Note 15 other non-current liability for additional disclosures regarding customer deposits from these programs (guaranteed revenue program deposit) as of December 31, 2022 and 2021.

The Company is required to repurchase the ownership interests it sells in fractional ownership contracts either at the end of the contract term or if the customer exercises its right of return option. See Note 15 other non-current liability for additional disclosures regarding the repurchase liability from fractional ownership contracts (fractional ownership deposits) as of December 31, 2022 and 2021.

Income Taxes

The Company is a limited liability company. As a limited liability company, the Company has elected to be treated as a partnership for federal and state income tax reporting purposes. Accordingly, for federal and certain state income tax purposes, the Company’s income will be included in the income tax returns of its members. In most jurisdictions, income tax liabilities and/or tax benefits are passed through to the individual members. The Company is subject to the North Carolina unincorporated business tax.

ASC Topic 740, Income Taxes, sets forth standards for financial presentation and disclosure of income tax liabilities and expense. Further, this standard prescribes a recognition threshold and measurement attribute for the financial statement recognition and measurement of a tax position taken or expected to be taken in a tax return. The evaluation first will be required to determine whether it is more-likely-than-not that a tax position will be sustained upon examination, including resolution of any related appeals or litigation processes, based upon the technical merits of the position. All related interest and penalties would be expensed as incurred. The Company has evaluated its tax position for the years ended December 31, 2022 and 2021 and does not believe it has any uncertain tax positions that would require either recognition or disclosure in the accompanying consolidated financial statements.

Nonmonetary Transactions

From time to time, the Company enters into arrangements with their employees to provide a specified amount of flight time as part of their compensation. The Company records these nonmonetary transactions at the estimated fair value of the flights using the Standard Industry Fare Level. As the employees utilizes the flight time the Company provides, an expense is recognized in the period the flight hours are consumed.

Advertising Expense

The Company expenses all advertising costs when incurred. Advertising expenses were $3,242, $1,275 and $1,039 for the years ended December 31, 2022, 2021 and 2020, respectively. This is included within selling, general, and administrative costs on the consolidated statements of operations and comprehensive income.

Recently Adopted Accounting Pronouncements

In February 2016, the FASB issued ASU 2016-02, Leases (Topic 842) which sets out the principles for the recognition, measurement, presentation and disclosure of leases for both parties to a contract (i.e., lessees and lessors), and replaces the existing guidance in ASC 840, Leases.

The new standard requires lessees to apply a dual approach, classifying leases as either finance or operating leases based on the principle of whether or not the lease is effectively a financed purchase by the lessee. This classification will determine the recognition pattern of lease expense over the term of the lease. In addition, a lessee is required to record (i) a right-of-use asset and a lease liability on its balance sheet for all leases with accounting lease terms of more than twelve months regardless of whether it is an operating or financing lease and (ii) lease expense in its consolidated statement of operations and comprehensive loss for operating leases and

 

F-66


Table of Contents

amortization and interest expense in its consolidated statement of operations and comprehensive loss for financing leases. Leases with a term of twelve months or less may be accounted for similar to existing guidance for operating leases under Topic 840. In July 2018, the FASB issued ASU 2018-11, Leases (Topic 842)—Targeted Improvements, which added an optional transition method that allows companies to adopt the standard as of the beginning of the year of adoption as opposed to the earliest comparative period presented. This guidance is effective for the Company for fiscal years beginning after December 15, 2021, and interim periods within fiscal years beginning after December 15, 2022. Early application is permitted.

The Company adopted Topic 842 with an effective date of January 1, 2019, using the modified retrospective transition approach which uses the effective date as the date of initial application. The Company elected to apply The Company elected to apply the package of practical expedients requiring no reassessment of: (1) whether any expired or existing contracts are or contain leases, (2) the lease classification of any expired or existing leases, or (3) whether the of initial direct costs capitalized for a preexisting lease under ASC 840 qualify for capitalization.

The Company’s lease contracts often include both lease and non-lease components. Non-lease components include costs that do not provide a right-to-use a leased asset but instead provide a service, such as maintenance costs. The Company has elected to combine lease and non-lease components together as a single lease component for all existing classes of underlying assets. Variable costs associated with the lease, such as maintenance and utilities, are not included in the measurement of right-to-use assets and lease liabilities but rather are expensed when the events determining the amount of variable consideration to be paid have occurred.

The Company has elected not to recognize ROU assets and lease liabilities for leases with a term of twelve months or less. Lease cost for these short-term leases is recognized on a straight-line basis over the lease term.

Upon its adoption of Topic 842, the Company recorded an operating lease liability and their corresponding right-of-use asset based on the present value of lease payments over the remaining lease term. The adoption of Topic 842 resulted in the recognition of right-of-use assets of approximately $2,466 and operating lease liabilities of approximately $2,466. The adoption of Topic 842 did not have a material impact on the Company’s statements of operations and comprehensive loss or statements of cash flows.

In January 2016, the FASB issued ASU 2016-01, which amends the guidance in U.S. GAAP on the classification and measurement of financial instruments. Changes to the current guidance primarily affect the accounting for equity investments, financial liabilities under the fair value option, and the presentation and disclosure requirements for financial instruments. In addition, the ASU clarifies guidance related to the valuation allowance assessment when recognizing deferred tax assets resulting from unrealized losses on available-for-sale debt securities. The new standard is effective for fiscal years and interim periods beginning after December 15, 2017, and upon adoption, an entity should apply the amendments by means of a cumulative-effect adjustment to the balance sheet at the beginning of the first reporting period in which the guidance is effective. Early adoption is not permitted except for the provision to record fair value changes for financial liabilities under the fair value option resulting from instrument-specific credit risk in other comprehensive income. The Company adopted ASU 2016-01 effective January 1, 2020. The adoption of ASU 2016-01 did not have a material impact on the Company’s consolidated financial statements for the years ended December 31, 2022 and 2021.

Recently Issued Accounting Standards Not Yet Adopted

Financial Instruments – Credit Losses

In June 2016, the FASB issued ASU 2016-13, Financial Instruments—Credit Losses (“Topic 326”). This guidance introduces a new model for recognizing credit losses on financial instruments based on an estimate of current expected credit losses. Entities will estimate credit losses over the entire contractual term of the instrument (considering estimated prepayments, but not expected extensions or modifications) from the date of initial recognition of the financial instrument. Measurement of expected credit losses are to be based on relevant

 

F-67


Table of Contents

forecasts that affect collectability. The scope of financial assets within the CECL methodology is broad and includes trade receivables from certain revenue transactions and certain off-balance sheet credit exposures. Different components of the guidance require modified retrospective or prospective adoption. ASU 2019-10 deferred the effective date of ASU 2016-13 for smaller reporting companies. The Company believes ASU 2016-13 will only have applicability to receivables from revenue transactions. Under ASC Topic 606, revenue is recognized when, among other criteria, it is probable that the entity will collect the consideration to which it is entitled for goods or services transferred to a customer. At the point that receivables are recorded, they become subject to the CECL model and estimates of expected credit losses on receivables over their contractual life will be required to be recorded at inception based on historical information, current conditions, and reasonable and supportable forecasts. ASU 2016-13 also provides updated guidance regarding the impairment of available-for-sale securities and includes additional disclosure requirements. The Company has reviewed the pronouncement and the Company expects the new guidance will not have a material impact on the consolidated financial statements or existing internal controls.

Reference Rate Reform

In March 2020, the FASB issued ASU 2020-04, Reference Rate Reform (“Topic 848”). This guidance contains practical expedients for reference rate reform related activities that impact debt, leases, derivatives and other contracts, subject to meeting certain criteria, that reference the London Interbank Offer Rate (“LIBOR”) or another reference rate expected to be discontinued. Under this update, contract modifications resulting in a new reference rate may be accounted for as a continuation of the existing contract. The guidance in Topic 848 is optional and may be elected over the period from March 12, 2020 through December 31, 2024 as reference rate reform activities occur. The Company has a credit facility agreement that references LIBOR, and will continue to evaluate the impact of the guidance and may apply other elections, as applicable, as additional changes in the market occur.

 

3.

Fair Value Measurements

The following tables present the Company’s fair value hierarchy for its assets and liabilities that are measured at fair value on a recurring basis and indicate the level within the fair value hierarchy of the valuation techniques the Company utilized to determine such fair value:

 

     December 31, 2022  
     Level 1      Level 2      Level 3      Total  

Assets:

           

Cash equivalents:

           

Money market mutual funds

   $ 515      $ —        $ —        $ 515  

Short-term investments

     —          69,448        —          69,448  

Derivative liability

     —          —          971        971  
  

 

 

    

 

 

    

 

 

    

 

 

 
     $ 515      $69,448      $971      $70,934  
  

 

 

    

 

 

    

 

 

    

 

 

 

 

     Fair Value Measurements at  
     December 31, 2021  
     Level 1      Level 2      Level 3      Total  

Assets:

           

Cash equivalents:

           

Money market mutual funds

   $ 383      $ —        $ —        $ 383  

Short-term investments

     —          10,355        —          10,355  
  

 

 

    

 

 

    

 

 

    

 

 

 
     $ 383      $10,355      $—        $10,738  
  

 

 

    

 

 

    

 

 

    

 

 

 

The fair values of government money market funds have been measured on a recurring basis using Level 1 inputs, which are based on unadjusted quoted market prices within active markets. The short-term investments

 

F-68


Table of Contents

including investments in fixed income securities have been measured using Level 2 based on alternative pricing sources and models utilizing observable market inputs.

The Company’s Level 3 liability consists of an embedded derivative liability associated with the Company’s convertible note (see Note 14). On October 17, 2022, (the “Closing Date”), the Company recorded the fair value of the embedded derivative liability associated with the convertible note. The fair value of derivative liability was determined using a Monte Carlo Simulation (“MCS”) analysis, which uses Level 3 inputs. The MCS analysis contains inherent assumptions related to expected stock price volatility, estimated deSPAC date, risk-free interest rate, estimated market yield and the probability of a successful transaction. Due to the use of significant unobservable inputs, the overall fair value measurement of the derivative liability is classified as Level 3.

The fair value of the derivative liability was determined using the following assumptions:

 

     October 17, 2022  

Exchange closing price

   $ 9.82  

Contractual conversion price

   $ 10.00  

Risk-free rate

     4.3

Estimated volatility

     4.5

The following table shows the change in the fair value of the derivative liability during the year ended December 31, 2022:

 

     Amounts  

Balance as of December 31, 2021

   $ —    

Issuance of derivative instrument

     1,441  

Change in fair value of derivative instrument

     (470
  

 

 

 

Balance as of December 31, 2022

   $ 971  
  

 

 

 

There have been no changes in valuation techniques and related inputs. For the years ended December 31, 2022 and 2021, there were no transfers between Level 1, Level 2 and Level 3.

 

4.

Asset Acquisition

On February 28, 2020, the Company, entered into a membership interest purchase agreement with Sky Night (the “seller”) to purchase 100% of the total membership interest of Sky Night and certain aircraft spare parts that were owned by Sky Night for the total purchase price of $742. The acquisition of Sky Night’s membership interests was primarily for the Company to acquire the international FAA certificate to extend its operation outside of the U.S.

The acquisition was accounted for as an asset acquisition in accordance with ASC Topic 805, Business Combinations as substantially all of the fair value of the gross assets acquired was concentrated in a single, identifiable asset – the FAA certificate.

The total acquisition price of $742 (paid in cash) was allocated to the assets acquired based on their relative fair value as of the date of acquisition as follows:

 

     Amount  

Intangible assets - definite lives (a)

   $ 650  

Inventory (b)

     92  
  

 

 

 

Fair value of net assets acquired

        742  
  

 

 

 

Total purchase price (c)

   $ 742  
  

 

 

 

 

F-69


Table of Contents
  (a)

Identifiable intangible asset is the FAA Certificate.

 

  (b)

Inventory includes aircraft spare parts.

 

  (c)

Total consideration transferred was $780 as $38 seller’s transaction costs were paid by the Company. Acquisition-related costs were expensed as incurred and were recorded in selling, general and administrative expenses in the consolidated statements of operations and comprehensive income.

There were no acquisitions that occurred during the years ended December 31, 2022 and 2021.

 

5.

Variable Interest Entities (“VIE”)

As part of the organizational structure, the Company has established numerous single-asset LLC entities (“SAEs”) each for the primary purpose of holding a single identifiable asset, individual planes / aircraft and leasing the asset to the Company through its wholly-owned subsidiaries. There are SAEs that the Company has less than 100% equity interest (generally 50% or less) (“SAEs with Equity”). There are also SAEs with which the Company holds zero equity interests. Generally, in these instances, the Company initially acquired the aircraft, contributed the aircraft to the SAE, and subsequently sold 100% of the equity interests in the SAE and leased the aircraft back from the third-party in a sale-leaseback structured transaction. (“SAEs without Equity”) The Company also has a 50% non-controlling ownership interest in an entity that operates an aircraft paint facility (“paint entity”).

Management analyzes the Company’s variable interests including loans, guarantees, and equity investments, to determine if the Company has any variable interests in these entities. This analysis includes both qualitative and quantitative reviews. Qualitative analysis is based on an evaluation of the design and primary risk of these entities, their organizational structure including decision making ability, and financial and contractual agreements. Quantitative analysis is based on these entities’ equity interests and investment. The Company determines it has variable interests in the paint entity and SAEs with Equity as of a result of its equity interest in these entities. For those SAEs without Equity that the Company has (a) lease agreement for the aircraft which is the primary asset of these entities (the “lessor SAEs without Equity”), and (b) either (i) has a call option and/or (ii) a lessor put option for a fixed purchase price, it is determined that the Company has variable interests in the lessor SAEs without Equity.

The Company then determines whether the entities that the Company has variable interests in are VIEs. ASC Topic 810, Consolidation, defines a VIE as an entity that either (i) lacks sufficient equity to finance its activities without additional subordinated financial support from other parties; or (ii) whose equity holders, as a group, lack the characteristics of a controlling financial interest. Paint entity, SAEs with Equity and lessor SAEs without Equity are VIEs as they met at least one of the criteria above.

A VIE is consolidated by its primary beneficiary, which is defined as the party who has a controlling financial interest in the VIE through (a) power to direct the activities of the VIE that most significantly affect the VIE’s economic performance, and (b) obligation to absorb losses or right to receive benefits of the VIE that could be significant to the VIE.

The Company uses qualitative and quantitative analyses to determine if it is the primary beneficiary of VIEs including evaluation of (a) the purpose and design of the VIE, and (b) activities that most significantly impact economic performance of the VIE. The Company also determines how decisions about significant activities are made in the VIE and the party or parties that make them. The Company determined that it is the primary beneficiary of these VIEs because it acts as manager of the entities’ aircraft or retains control of the entity through terms in the leases, thereby giving it the power to direct activities of the entities that most significantly impact its economic performance. In addition, the Company either (a) has obligations to the losses of the VIEs and the right to receive benefits from the VIEs that could potentially be significant to the entities as a result of its equity interest, or (b) is deemed to have a controlling financial interest in the VIEs due to the other equity holders of these VIEs, as a group, lacking the characteristics of a controlling financial interest.

 

F-70


Table of Contents

The Company’s consolidated balance sheets include the following assets and liabilities of these entities:

 

     December 31,  
     2022      2021  

Cash

   $ 1,041      $ 454  

Property and equipment, net

     63,913        58,431  

Long-term notes payable, current portion

     5,841        2,834  

Long-term notes payable, non-current portion

     40,562        40,084  

The Company’s consolidated statements of operations and comprehensive income include the following expenses of these entities:

 

     For the years ended December 31,  
     2022      2021      2020  

Interest expense

   $ 1,533      $ 792      $ 447  

Depreciation and amortization

     7,098        4,117        2,359  

The assets of the Company’s VIEs are only available to settle the obligations of these entities. Creditors of each of the VIEs have no recourse to the general credit of the Company.

While the Company has no contractual obligation to do so, it may voluntarily elect to provide the VIEs with additional direct or indirect financial support based on its business objectives. The Company provided financial contributions to the VIEs in the amount of $14,549, $26,983 and $19,246 for the years ended December 31, 2022, 2021 and 2020.

 

6.

Investment in securities

Cost and fair value of marketable securities are as follows:

 

     December 31, 2022  
     Amortized Cost      Gross Unrealized
Gains
     Gross Unrealized
Loses
     Fair Value  

U.S. treasury bill

   $ 59,764      $ 319      $ —        $ 60,083  

Municipal bond

     9,205        40        (838      8,407  

Corporate/government bond

     477        —          —          477  

Other bonds

     478        3        —          481  
  

 

 

    

 

 

    

 

 

    

 

 

 
   $ 69,924      $ 362      $ (838    $ 69,448  
  

 

 

    

 

 

    

 

 

    

 

 

 

 

     December 31, 2021  
     Amortized Cost      Gross Unrealized
Gains
     Gross Unrealized
Loses
     Fair Value  

Corporate/government bond

   $ 1,132      $ 1      $ (3    $ 1,130  

Municipal bond

     9,201        69        (45      9,225  
  

 

 

    

 

 

    

 

 

    

 

 

 
   $ 10,333      $ 70      $ (48    $ 10,355  
  

 

 

    

 

 

    

 

 

    

 

 

 

The aggregated unrealized (loss)/gain on available-for-sale debt securities in the amount of $(476) and $22 has been recognized in accumulated other comprehensive income in the Company’s consolidated balance sheet as of December 31, 2022 and 2021, respectively.

 

F-71


Table of Contents
7.

Inventory

Inventory consists primarily of finished goods and materials and supplies. Inventory, net of reserve consisted of the following:

 

     December 31,  
     2022      2021  

Aircraft parts

   $ 3,350      $ 1,962  

Materials and supplies

     2,522        18  
  

 

 

    

 

 

 
     $5,872      $1,980  
  

 

 

    

 

 

 

 

8.

Other Receivables

Other receivables consisted of the following:

 

     December 31,  
     2022      2021  

Rebate receivables

   $ 6,041      $ 1,972  

Federal excise tax receivable

     2,506        1,643  

Insurance settlement in process

     931        202  

Other

     113        94  
  

 

 

    

 

 

 
     $9,591      $3,911  
  

 

 

    

 

 

 

 

9.

Prepaid Expenses and Other Current Assets

Prepaid expenses and other current assets consisted of the following:

 

     December 31,  
     2022      2021  

Prepaid vendor expenses

   $ 2,422      $ 1,625  

Prepaid insurance

   $ 1,894      $ 1,290  

Prepaid employee expenses

     1,233         

Capitalized SPAC costs

     181        377  

Other

     135        13  
  

 

 

    

 

 

 
   $ 5,865      $ 3,304  
  

 

 

    

 

 

 

 

10.

Property and Equipment, Net

Property and equipment, net consisted of the following:

 

     December 31,  
     2022      2021  

Transportation equipment

   $ 294,846      $ 214,442  

Office furniture and equipment

     2,591        1,674  

Leasehold improvements

     137        137  

Construction in progress

     447        285  

Deposits on transportation equipment

     29,729        6,780  
  

 

 

    

 

 

 
     327,750        223,318  

Less: Accumulated depreciation and amortization

     (75,057      (56,037
  

 

 

    

 

 

 

Property and equipment, net

   $ 252,693      $ 167,281  
  

 

 

    

 

 

 

 

F-72


Table of Contents

Depreciation and amortization expense of property and equipment for the years ended December 31, 2022, 2021, and 2020 were $23,114, $17,353, and $16,113, respectively. Net carrying value of disposals of long-lived assets for the years ended December 31, 2022, 2021, and 2020 were $45,209, $22,146, and $10,352, respectively. For the year ended December 31, 2022, the Company recognized a gain on the aircraft sold of $15,333 in the consolidated statement of operations and comprehensive income. For the years ended December 31, 2021 and 2020, the Company recognized a loss on aircraft sold of $2,297 and $3,129, respectively, in the consolidated statement of operations and comprehensive income.

Interest payments on borrowings to acquire aircraft are capitalized for the month of acquisition when the aircraft’s in-service date begins following the 15th of month. (Interest payments for the month of acquisition would be expensed if the aircraft is placed into service before the 15th of the month). Capitalized interest was $161 and $99 for the year ended December 31, 2022 and 2021, respectively and was included as a component as construction in progress prior to the equipment’s in-service date.

 

11.

Intangible Assets

Intangible assets, net are as follows:

 

     December 31, 2022  
     Intangible
Assets, Gross
     Accumulated
Amortization
     Intangible
Assets, Net
     Weighted-Average
Useful Life
(in years)
 

Software - in service

   $ 2,680      $ (898    $ 1,782        3  

FAA certificate

     650        —          650        Indefinite  
  

 

 

    

 

 

    

 

 

    

Total acquired intangible assets

   $ 3,330      $ (898    $ 2,432     
  

 

 

    

 

 

    

 

 

    

 

     December 31, 2021  
     Intangible
Assets, Gross
     Accumulated
Amortization
     Intangible
Assets, Net
     Weighted-Average
Useful Life
(in years)
 

Software - in service

   $ 2,160      $ (120    $ 2,040        3  

FAA certificate

     650        —          650        Indefinite  
  

 

 

    

 

 

    

 

 

    

Total acquired intangible assets

   $ 2,810      $ (120    $ 2,690     
  

 

 

    

 

 

    

 

 

    

Software was not put into service until November 2021 and was therefore not amortized before the in-service date. Amortization of intangible assets was $898 and $120 for the year ended December 31, 2022 and 2021 and $0 for the year ended December 31, 2020. The Company did not record any impairment charges related to definite-lived intangible assets for the years ended December 31, 2022, 2021 and 2020.

The following is a schedule of estimated amortization expense for the following periods:

 

Fiscal Year    Amount  

2023

   $ 894  

2024

     773  

2025

     115  
  

 

 

 
   $ 1,782  
  

 

 

 

 

12.

Leases

The Company’s lease arrangements generally pertain to real estate leases and aircraft. The Company leases real estate including hangars and office space under non-cancelable operating leases, ranging from two to thirty

 

F-73


Table of Contents

years. During 2022 and 2021, the Company entered into two new real estate sublease agreements with related parties for office and hangar space with lease terms of thirty years and fifteen years, respectively. As of December 31, 2022 and 2021, the Company operated 30 and 28 aircraft, respectively, under non-cancelable operating leases ranging from two to six years for charter flight services. For the Company’s aircraft leases, in addition to the fixed lease payments for the use of the aircraft, the Company is also obligated to pay into aircraft engine reserve programs and additional variable costs which are expensed as incurred and are not included in the measurement of our leases which amounted to $13,778, $8,277, and $3,911 for the years ended December 31, 2022, 2021, and 2020, respectively. During the year ended December 31, 2022, the Company negotiated the purchase of two aircraft under existing operating leases and also entered into sale-leaseback transactions for two additional aircraft. The sale-leaseback transactions qualified as a sale, generating a gain of $93, and the associated assets were removed from property and equipment, net and recorded as operating lease right-of-use assets on the Company’s consolidated balance sheets.

Vehicle leases typically have month-to-month lease terms and are classified as short-term leases.

The following table sets forth information about the Company’s operating lease costs for the years ended December 31, 2022, 2021, and 2020:

 

     December 31,  
     2022      2021      2020  

Operating lease cost:

   $ 12,986      $ 10,587      $ 4,776  

Short-term lease cost

     310        194        42  
  

 

 

    

 

 

    

 

 

 

Total lease costs

   $ 13,296      $ 10,781      $ 4,818  
  

 

 

    

 

 

    

 

 

 

The following table sets forth supplemental information about the leases for the years ended December 31, 2022 and 2021:

 

     December 31,  
     2022     2021  

Cash paid for amounts included in the measurement of operating liabilities

   $ 12,784     $ 10,005  

ROU assets obtained in exchange for new operating lease liabilities

     21,853       28,348  

Weighted-average remaining lease term – operating leases

     10.16       6.75  

Weighted-average discount rate – operating leases

     5.86     4.59

The Company’s future lease payments under non-cancellable operating leases as of the year ended December 31, 2022 are as follows:

 

Fiscal Year    Amount  

2023

   $ 12,304  

2024

     10,906  

2025

     8,697  

2026

     6,345  

2027

     3,781  
  

 

 

 

Thereafter

     29,176  
  

 

 

 

Total undiscounted cash flows

     71,209  

Less: imputed interest

     (20,696
  

 

 

 

Present value of lease liabilities

   $ 50,513  
  

 

 

 

 

F-74


Table of Contents
13.

Accrued Expenses and Other Current Liabilities

Accrued expenses and other current liabilities consisted of the following:

 

     December 31,  
     2022      2021  

Accrued vendor payments

   $ 4,510      $ 850  

Accrued ERC payments

     8,909        3,149  

Accrued employee-related expenses

     6,473        2,944  

Accrued engine expenses

     1,139        1,537  

Accrued tax expenses

     526        262  

Other

     220        183  
  

 

 

    

 

 

 
   $ 21,777      $ 8,925  
  

 

 

    

 

 

 

Employee Retention Credit (“ERC”)

The CARES Act, which was enacted on March 27, 2020, provides an ERC that is a refundable tax credit against certain employer taxes. The ERC was subsequently amended by the Taxpayer Certainty and Disaster Tax Relief Act of 2020, the Consolidated Appropriation Act of 2021, and the American Rescue Plan Act of 2021, all of which amended and extended the ERC availability and guidelines under the CARES Act. The goal of the ERC program is to encourage employers to retain and continue paying employees during periods of pandemic-related reduction in business volume even if those employees are not actually working, and therefore, are not providing a service to the employer.

Under the Act, eligible employers could take credits up to 70% of qualified wages with a limit of $7 per employee per quarter for the first three quarters of calendar year 2021. In order to qualify for the ERC in 2021, organizations generally have to experience a more than 20% decrease in gross receipts in the quarter compared to the same quarter in calendar year 2019 or its operations are fully or partially suspended during a calendar quarter due to “orders from an appropriate governmental authority limiting commerce, travel, or group meetings (for commercial, social, religious, or other purposes)” due to COVID-19. The credit is taken against the Company’s share of Social Security Tax when the Company’s payroll provider files, or subsequently amends the applicable quarterly employer tax filings.

During the year ended December 31, 2022, the Company received the ERC in the total amount of $5,760. As of December 31, 2021, the Company applied for $9,467 and received the ERC in the total amount of $3,149. The remaining portion of ERC applications was received in 2022. The Company’s legal counsel has issued a legal opinion that the Company, more likely than not, qualified for the ERC. However, it remains uncertain whether the Company meets the eligibility qualifications required for the ERC. Therefore, the balance was included in accrued expenses and other current liabilities in the consolidated balance sheet since the Company may potentially be required to repay the ERC.

 

14.

Debt

The components of the Company’s outstanding short-term loan payable consisted of the following:

 

     Weighted
average

interest rates(1)
    December 31,  
    2022     2021  

Short-term notes payable

      

Third-party lender 1

     9.0     —       $ 5,175  

Bank 2

     6.5   $ 3,756       —    

Less: Unamortized debt issuance costs

       (52     (78
    

 

 

   

 

 

 

Total short-term notes payable

     $ 3,704     $ 5,097  
    

 

 

   

 

 

 

 

F-75


Table of Contents

In January 2020, the Company entered into a short-term loan agreement for a principal amount of $2,813 bearing interest at 9% and was initially maturing in December 2020. In December 2020, the Company extended its maturity date to January 2021 and the loan of $2,813 was paid off upon the new maturity date.

In December 2020, the Company entered into a short-term loan agreement for a principal amount of $4,387 bearing interest at 9% and maturing in June 2021. The Company paid off the loan of $4,387 in June 2021.

In October 2021, the Company entered into a short-term loan agreement for a principal amount of $5,175 bearing interest at 9% and maturing in April 2022. The Company repaid the loan of $5,175 in April 2022.

In October 2022, the Company entered into a short-term loan agreement for a principal amount of $3,756 bearing interest at 6.5% and maturing in April 2023.

Each loan is collateralized by the aircraft it financed and requires monthly interest payments. A balloon payment of all unpaid principal and accrued and unpaid interest is due upon maturity.

As of December 31, 2022 and 2021, debt issuance costs were $52 and $78, respectively. During the years ended December 31, 2022, 2021 and 2020, the Company recorded $162, $44, and $155, respectively in amortization of the debt issuance costs within interest expense in the consolidated statement of operations and comprehensive income. Total interest expense related to short-term debt was $578, $249, and $586 for the years ended December 31, 2022, 2021 and 2020, respectively.

The components of the Company’s outstanding long-term debt consisted of the following:

 

   

Interest Rates

  December 31,    

Maturity dates

   

2022

 

2021

  2022     2021    

2022

 

2021

Long-term notes payable with banks for the purchase of aircrafts

           

Bank 1

  4.0% - 5.5%   4.0%   $ 24,275     $ 18,391     Aug 2023 - Sep 2026   Aug 2023 - Sep 2026

Bank 2

  4.0% - 6.25%   4.0%   $ 15,518     $ 11,956     June 2023 - Nov 2027   Nov 2022 - July 2026

Bank 3

  3.5% Fixed - 2.2% + LIBOR   2.2% + LIBOR   $ 8,721     $ 8,162     April 2023 - Oct 2026   April 2023 - Oct 2026

Bank 4

  2.8% + LIBOR   2.8% + LIBOR   $ 4,440     $ 4,799     Sep 2024 - Dec 2024   Sep 2024 - Dec 2024

Bank 5

  5.3% -6.0% + LIBOR*   5.3% -6.0% + LIBOR*   $ 4,204     $ 4,625     July 2030 - Sep 2030   July 2030 - Sep 2030

Bank 6

  n/a   4.2%   $ —       $ 2,350     n/a   June 2022

Bank 7

  n/a   2.75% +LIBOR   $ —       $ 2,109     n/a   Dec 2022

Bank 8

  5.4%   5.4%   $ 2,114     $ 2,370     Jan 2024   Jan 2024

Bank 9

  n/a   3.5%   $ —       $ 1,576     n/a   April 2026

Bank 10

  4.0%   3.0%   $ 1,320     $ 1,571     Sep 2027   May 2022

Long-term notes payable with financial institutions for the purchase of aircrafts

           

Financial Institution 1

  5.3%   1.0%   $ 3,650     $ 4,040     Dec 2027   Dec 2027

Financial Institution 2

  n/a   3% + LIBOR   $ —       $ 1,137     n/a   Feb 2022

Financial Institution 3

  3.6% - 7.0%   3.6%   $ 17,882     $ 1,420     Mar 2026 - June 2027   Dec 2026

Credit facility with financial institutions for the purchase of aircrafts

  2.3% +LIBOR -          

Financial Institution 4

  2.8% + SOFR**   2.3%+LIBOR   $ 32,153     $ 15,395     See disclosure below   See disclosure below

Convertible Notes

  10.0%   n/a   $ 86,816       —       See disclosure below   See disclosure below

Other long-term debt payable EID loan

      $ 122     $ 122     See disclosure below   See disclosure below

Long-term debt from VIEs

      $ 46,403     $ 42,918      

Total Long-term notes payable

      $ 247,618     $ 122,941      

Less: Unamortized debt issuance costs and debt discount

        (1,717     (181    
     

 

 

   

 

 

     

Less: current portion

        (23,581     (20,424    
     

 

 

   

 

 

     

Long-term notes payable, non-current portion

      $ 222,320     $ 102,336      
     

 

 

   

 

 

     

 

*

The payment terms dictate that the Note shall bear interest at a rate equal to the Prime Rate plus 275 basis points with an initial interest rate set at 6% based on the Prime Rate and Loan Spread at

 

F-76


Table of Contents
  the time of the agreement. The interest rate is to be adjusted every 5 years and be based on the Prime Rate published as of the date plus the Loan Spread.
**

SOFR is defined as “Secured Overnight Financing Rate”

The Company (the “borrowers”) routinely entered into long-term loan agreements with various lenders for the purpose of financing purchase of aircrafts. These loans are usually with an initial term between 2 to 15 years and sometimes the borrowers negotiated with the lenders to extend the maturity date at the end of the initial term. Amendments are executed at times when interest rates and terms are changed. Under these long-term loan agreements, these borrowers usually pay principal and interest payments each month, followed by a balloon payment of all unpaid principal and accrued and unpaid interest due upon maturity, and when applicable, a loan origination fee upon execution. Additionally, late payments are usually charged a 5% penalty fee (each individual loan agreement varies). Each note payable is collateralized by the specific aircraft financed and is guaranteed by the owners of the borrowers. Debts are usually satisfied when the financed aircrafts are sold.

The lender may impose a restriction that the outstanding balance of the note may not exceed a percentage of the retail value of the collateral. In the event the outstanding value of the loan exceeds the percentage threshold of the collateralized aircraft, the borrowers may be required to make a payment in order to reduce the balance of the loan. Pursuant to the loan agreements, the borrowers must maintain certain debt service ratios (such as cash flow to leverage or certain EBITDA to total borrowings) specific to each lender as long as the borrowers hold outstanding loans. There are approximately 40 separate loan agreements (each loan agreement includes initial agreement and amendments if applicable) with note payable balances outstanding included in the consolidated balance sheet as of December 31, 2022 and 2021, respectively.

As of December 31, 2022 and 2021, debt issuance costs were $217 and $181 for long term notes payable (excluding convertible note), respectively. During the year ended December 31, 2022, 2021 and 2020, the Company recorded $79, $109, and $101, respectively in amortization of the debt issuance costs within interest expense in the consolidated statement of operations and comprehensive income. Total interest expense related to long-term debt (excluding convertible notes) was $4,023, $3,236, and $4,160 for the years ended December 31, 2022, 2021 and 2020, respectively.

The table below presents the Company’s contractual principal payments (not including debt issuance costs) at December 31, 2022 under then-outstanding long-term debt agreements in each of the next five calendar years (does not include VIE loans):

 

Fiscal year    Amount  

2023

     17,740  

2024

     21,799  

2025

     18,649  

2026

     26,014  

2027

     28,070  

2028 and beyond

     88,943  
  

 

 

 
   $ 201,215  
  

 

 

 

Long-term notes payable from VIE

     46,403  
  

 

 

 

Total long-term notes payable

     247,618  

Credit Facility

In August 2018, the Company entered into a term loan agreement with a financial institution (the “Lender”) to provide a term loan with a maximum borrowing amount of $12,255, each borrowing considered a loan with a separate promissory note (the “Credit Facility”). Each term loan will be used to finance the purchase of aircrafts and shall not exceed certain appraised value of the aircraft that is being financed.

 

F-77


Table of Contents

Interest will accrue on the unpaid principal balance at a rate equal to the Overnight LIBOR-Based Rate (a per annum rate of interest which is equal to the greater of: (i) the floor rate 2.25%, and (ii) the sum of Overnight LIBOR plus 2.25% Overnight LIBOR Margin) at the execution date of the promissory note. Interest on each loan will be paid in arrears on the same day of each month, commencing on the one month anniversary of the promissory note. In addition to the interest payments, a principal payment of each loan will be paid monthly based on an amortization schedule of twelve years. The entire remaining principal balance of the loan, plus all accrued but unpaid interest shall be due and payable on the fifth-year anniversary of the promissory note (the “Maturity Date”). Any installment of principal or interest on the loans which are not paid when due shall bear a default interest rate equal to the lesser of (i) the applicable LIBOR-based rate plus 3% per annum, or (ii) the highest rate then permitted by applicable law. A late charge of 5% of any payment will be imposed on any regularly scheduled payment not received by the Lender on or before 15 days from the date such payment is due.

The Lender has the right to have any financed aircraft appraised during any outstanding obligations, at the Company’s sole cost and expense. In the event the loan is revealed to have a value greater than a certain percentage of the aircraft, the Company must make a mandatory repayment of the applicable loan to an amount that will reduce the loan to be less than the required percentage of the applicable appraised value. Pursuant to the term loan agreement, the Company must maintain a certain debt service coverage ratio (the ratio calculated by dividing EBITDA and sum of all loan payments), tested annually. There is also an optional prepayment clause where the Company may prepay any loans in whole or in part, and all prepayments of principal shall include interest accrued to the date of the prepayment on the principal amount being prepaid.

The Credit Facility contains clauses the Company to maintain their limited liability companies’ existence and to not permit any of the subsidiaries to liquidate, dissolve, change its name, or consolidate with other corporations without prior consent of the Lender. The loan agreement states that the Company may not re-borrow any repaid amounts to the Lender. The term loan is collateralized by substantially all assets of the borrower and initially expires August 2019. The Credit Facility also contains other customary covenants, representations and events of default.

In August 2019, the Company entered into the First Amendment of the original term loan agreement which increased the maximum available borrowings of the Credit Facility to $22,255 and extended the maturity date to November 2020. The First Amendment also amended the covenant to require the Company to maintain a certain Fixed Charge Coverage ratio tested on the date immediately preceding each borrowing and upon receipt of quarterly financial statements.

In November 2020, the Company entered into the Second Amendment of the term loan agreement which increased the maximum available borrowings of the Credit Facility to $27,250 and extended the maturity date to November 2022.

In September 2022, the Company entered into the Third Amendment of the term loan agreement which increased maximum available borrowings of the Credit Facility to $32,250 and extended the maturity date to September 2024. The Third Amendment also amended the interest rate terms and provided the option to elect a rate per year equal to SOFR-Based Rate or the Prime-Based Rate. The Company elected to utilize the SOFR-Based Rate upon execution of the amendment and continued to pay interest based on the SOFR-Based Rate as of December 31, 2022.

At December 31, 2022 and 2021, the aggregate outstanding balances on the term loan were $32,153 and $15,395, respectively, maturing from April 2022 to September 2027. At December 31, 2022 and 2021, the Company had approximately $97 and $11,855 additional available borrowing capacity under the term loan.

Debt Covenants

Financial covenants contained in the debt borrowings mandate the Company maintain certain financial metrics, including, but not limited to, debt service coverage ratios, fixed charge cover ratios, or cash flow cover ratios. If LGM is unable to maintain the financial metric, it is a breach of the debt covenant and is considered an event of default. An event of default can result in all loans and other obligations becoming immediately due and

 

F-78


Table of Contents

payable, including the advance of any sums necessary to cure the event of default, allowing the lenders to seize the collateralized aircraft, and the debt agreements being terminated. As of the years ended December 31, 2022 and December 31, 2021, the Company was not in compliance with certain financial covenants and obtained waiver request letters from the various lenders. Pursuant to the waiver letters, the lenders agreed to waive the financial covenants for the years ended December 31, 2022 and 2021.

Convertible Note

On the Closing Date, LGM entered into an Equity Purchase Agreement (“EPA”) with an acquisition corporation to merger through a special purpose acquisition corporation (“SPAC”). In combination with the EPA, LGM entered into a Senior Subordinated Convertible Note agreement with an investor (“Noteholder”). Pursuant to the convertible note agreement, LGM borrowed and agreed to repay the Noteholder a principal amount of $50,000, which can be increased to a maximum borrowing of $85,000. On October 28, 2022, the Company requested and received the additional $35,000 incremental note funding, bringing the total borrowing amount to $85,000 (“Convertible Note”).

The Convertible Note accrues interest daily at the applicable rate which is 10% prior to the De-SPAC Termination Event (defined as the occurrence of the termination of EPA) and 15% after the De-SPAC Termination Event. Before the De-SPAC Termination Event, the interest is payable in kind (“PIK”, instead of paying cash, accrued interest will be added to the outstanding principal balance and will be deemed paid) annually on the anniversary of the Convertible Note’s Closing Date. After the De-SPAC Termination Event, all accrued and unpaid interest becomes due and payable in cash in arrears on the last day of the first calendar month following the De-SPAC Termination and continuing monthly until the Convertible Note is paid. In addition, in the event of a De-SPAC Termination Event, the outstanding principal balance of the Convertible Note including PIK amounts becomes payable in a monthly amount equal to the outstanding obligation divided by 24 months.

The maturity date of the Convertible Note is defined as the first to occur of a) the De-SPAC Completion Exchange Closing, which will satisfy in full such repayment obligation and (b) the two (2) year anniversary of the first De-SPAC Termination Event occurring after the Closing Date. No amount repaid or prepaid under this Convertible Note maybe reborrowed and LGM is not permitted to prepay the Convertible Note without consent of the holders of a majority interest of shares which exceed fifty percent (“Majority Noteholders”).

At any time following the De-SPAC Termination Event that any Event of Default has occurred, all outstanding obligations under the Note will bear interest at the rate of 17%. The events of default constitute typical default events such as failure to pay, breach of representations and warranties, bankruptcy, and breaches of covenants. Affirmative covenants include providing financial information to the noteholder, maintaining the Company’s property, discharging its payment obligations, and complying with applicable laws. Negative covenants states the borrower will not incur any debt constituting senior obligations or other debt, incur additional liens except securing senior obligations, engage in a merger, declare or pay a dividend, dispose of property or sell equity interests except in the normal ordinary course of business transactions.

Upon the De-SPAC closing, the Note will be automatically converted for the number of shares of the SPAC’s Class A common stock, par value $0.0001 per share, equal to the quotient of (a) the aggregate borrowings under the Note divided by (b) the De-SPAC completion exchange price, satisfying the repayment obligation.

The Company assessed all terms and features of the Convertible Notes in order to identify any potential embedded features that would require bifurcation. As part of this analysis, the Company assessed the economic characteristics and risks of the Convertible Note, including the conversion, put and call features. In consideration of this provision, the Company concluded the conversion feature required bifurcation as a derivative. The fair value of the conversion feature derivative was determined based on the difference between the fair value of the Convertible Note with the conversion option and the fair value of the Convertible Note without the conversion

 

F-79


Table of Contents

option. The Company determined that the fair value of the derivative upon issuance of the Convertible Note was $1,441 and recorded this amount as a derivative liability and the offsetting amount as a debt discount as a reduction to the carrying value of the Convertible Note on the Closing Date. The Company recognized $470 in changes in fair value of derivative liability as other income for the year ended December 31, 2022 in the consolidated statement of operations and comprehensive income.

As of December 31, 2022, unamortized debt issuance costs related to Convertible Note were $1,500. During the year ended December 31, 2022, the Company recorded $202 in amortization of the debt issuance costs and $1,816 related to the PIK interest expense within interest expense in the consolidated statement of operations and comprehensive income. The effective interest rate used is 14.3% for the year ended December 31, 2022.

Paycheck protection program (“PPP”) loans

In response to the coronavirus (COVID-19) outbreak in 2020, the U.S. federal government enacted the Coronavirus Aid, Relief, and Economic Security Act (“CARES Act”) that, among other economic stimulus measures, established the PPP to provide small business loans.

In April of 2020, the Company entered into three loan agreements under the CARES Act and received PPP loan for a total amount of $4,493. In January and May of 2021, the Company entered into two additional PPP loan agreements for approximately $339 and $2,000, respectively. The PPP loans bear a fixed interest rate of 1% over a two-year term, are guaranteed by the U.S. federal government, and do not require collateral. The loans may be forgiven, in part or whole, if the proceeds are used to retain and pay employees and for other qualifying expenditures.

During the year ended December 31, 2020, the Company used all of the April 2020 PPP loan proceeds to pay for qualified expenses, 100% of which were used for payroll related expenses. During the year ended December 31, 2021, the Company used all of the 2021 PPP loan proceeds to pay for qualified expenses, 100% of which were used to pay for payroll related expenses. The Company submitted its application and supporting documentation for forgiveness to its bank, which submitted the application and supporting documentation to the Small Business Administration (“SBA”). On January 22, 2021, February 16, 2021, and June 8, 2021, the Company was notified by its lender that its three PPP loans originated in April of 2020 totaling $4,493 had been forgiven by the SBA. On July 28, 2022, the Company was notified by its lender that its $2,000 PPP loan originated in April 2021 had been forgiven by the SBA. The Company intends to file for forgiveness for the remaining $339 PPP loan originated in January 2021 and expects to receive forgiveness as the Company complied with all program requirements. Interest was forgiven along with the principal.

During the years ended December 31, 2022, 2021 and 2020, the Company recognized $0, $2,000 and $4,493 of loan forgiveness as other income in the consolidated statements of operations and comprehensive income, respectively. The balance on the PPP Loan was $339 and is included in the other non-current liability in the consolidated balance sheet as of both December 31, 2022 and 2021.

Payroll support program (“PSP”) loans

During 2020, the Company received government funds totaling approximately $7,938 pursuant to PSP agreements under the CARES Act. In 2021, the Company received $9,153 of additional non-repayable government funds pursuant to a PSP agreement under the Consolidated Appropriations Act of 2021 and the American Rescue Plan Act of 2021.

The programs are structured in a substantially similar manner. These grants are not required to be repaid if the Company complies with the provisions of the PSP agreements under CARES Act, the Consolidated Appropriations Act of 2021 and the American Rescue Plan Act of 2021. The grants are recognized over the periods in which the Company recognizes the related expenses for which the grants are intended to compensate.

 

F-80


Table of Contents

The Company recognizes the grants as other income during the periods in which passenger flight operations levels are expected to be negatively impacted by the pandemic.

During the years ended December 31, 2022, 2021 and 2020, the Company recognized $0, $9,153 and $7,938 of the grants as other income in the consolidated statements of operations and comprehensive income, respectively.

Economic Injury Disaster Loans (“EID”)

In August of 2020, the Company executed the standard loan documents required for securing loans offered by the SBA under its EID loan assistance program and received the loan proceeds of $122. The proceeds from the EID Loan must be used for working capital .The EID Loan has a thirty-year term and bears interest at a rate of 3.75% per annum with monthly principal and interest payments being deferred for 12 months after the date of disbursement. On March 11, 2021, the American Rescue Plan Act of 2021 was enacted, which extended the first due date for repayment of EIDLs made in 2020 from 12 months to 24 months from the date of the note. The EID loan may be prepaid at any time prior to maturity with no prepayment penalties. The Loan Authorization and Agreement and the Note executed by the Company in connection with the EID Loan contains events of default and other provisions customary for a loan of this type and the EID loan is secured by a security interest on all of the Company’s assets.

 

15.

Other Non-Current Liabilities

Other non-current liabilities consisted of the following:

 

     December 31,  
     2022      2021  

Guaranteed revenue program deposits

   $ 37,500      $ 25,000  

Fractional ownership deposits

     3,636        —    

PPP loan

     339        339  

Other

     28        —    
  

 

 

    

 

 

 
     $41,503      $25,339  
  

 

 

    

 

 

 

 

16.

Member’s Equity and Noncontrolling Interests

Membership interest

Pursuant to the LGM Operating Agreement, which was adopted in October 2011, LGM has a single class of membership interests.

Members are not required to make additional capital contributions in excess of their respective initial capital contribution unless the Company is unable to borrow funds on reasonable terms necessary to operate in its normal manner.

Allocations of Net Profits and Net Losses

For financial accounting and tax purposes, the Company’s net profits or net losses shall be determined on an annual basis and shall be allocated to the members in proportion to each member’s percentage interest. Any elections or other decisions relating to such allocations shall be made by the members in any manner that reasonably reflects the purpose and intention of the Company’s amended and restated operating agreement. If any allocation of losses would cause a member to have an adjusted capital account deficit, those losses instead shall be allocated to the other members pro rata. Those losses will be offset first in subsequent years to the extent of income.

 

F-81


Table of Contents

Voting Rights

Each member shall be entitled to vote at any and all meetings of the members of the Company, or by written consent in lieu thereof, on all propositions submitted to vote in relative proportion to their percentage interests.

Liquidation

In the event of liquidation, whether voluntary or involuntary, members are entitled to receive all remaining assets of the Company available for distribution to its members in relative proportion to their percentage interests.

Noncontrolling interest

The Company held a controlling interest in several entities that are not wholly-owned as described above (see Note 5 VIE) and net income or net loss of such entities is allocated on a straight percentage basis based on the given terms of each entity’s operating agreement (see percentage below). Net loss attributable to noncontrolling interests for the years ended December 31, 2022, 2021, and 2020 was $10,200, $5,844 and $3,715, respectively.

As of December 31, 2022 and 2021, the noncontrolling interests in the Company’s consolidated entities are comprised of the following (22 entities):

 

Entities - Major Owner

   Noncontrolling Interest     LGME’s ownership     Total  

Entities 1-4

     99     1     100

Entity 5

     75     25     100

Entity 6

     68     32     100

Entity 7

     67     33     100

Entities 8-9

     58     42     100

Entities 10-22

     52     48     100

During the year ended December 31, 2021, the Company purchased membership interests in one entity which increased LGM’s ownership interest in that entity from 0% to 48%.

As of December 31, 2020, the noncontrolling interests in the Company’s consolidated entities are comprised of the following (21 entities):

 

Entities - Major Owner

   Noncontrolling Interest     LGME’s ownership     Total  

Entities 1-4

     99     1     100

Entity 5

     75     25     100

Entity 6

     68     32     100

Entity 7

     67     33     100

Entities 8-9

     58     42     100

Entities 10-21

     52     48     100

During the year ended December 31, 2020, the Company sold membership interests in four previously wholly owned subsidiaries. These sales reduced LGM’s ownership interest from 100% to 43% in one entity and from 100% to 1% in three other entities.

 

F-82


Table of Contents
17.

Revenue

Disaggregation of Revenue

The following table disaggregates revenue by service type and the timing of when these services are provided to the member or customer:

 

     Year Ended December 31,  
     2022      2021      2020  

Services transferred at a point in time:

        

Flights

   $ 314,039      $ 206,275      $ 120,781  

Services transferred over time:

        

Memberships

     3,939        1,897        258  

MRO

     1,556        105        —    

Fractional ownership purchase price

     508        —          —    
  

 

 

    

 

 

    

 

 

 
   $ 320,042      $ 208,277      $ 121,039  
  

 

 

    

 

 

    

 

 

 

Transaction Price

The transaction prices for each of the primary revenue streams are as follows:

 

   

Jet club and Charter – Membership fees (less credits issued), and flight related charges based on trips flown

 

   

Guaranteed Revenue Program – Fleet minimums with additional charges for flight services over the guarantee

 

   

MRO – Time and materials incurred for services performed

 

   

Fractional Ownership – The portion of fractional interest purchase price allocated to revenue, and flight related charges based on trips flown

The following table provides a roll forward of deferred revenue:

 

     Amount  

Balance as of December 31, 2020

   $ 24,860  

Revenue recognized

     (47,185

Revenue deferred

     55,120  
  

 

 

 

Balance as of December 31, 2021

     32,795  

Revenue recognized

     (82,406

Revenue deferred

     110,213  
  

 

 

 

Balance as of December 31, 2022

   $ 60,602  
  

 

 

 

The increase in deferred revenue in 2022 compared to 2021 is due to increased customer billings for services relating to timing of satisfaction of the Company’s performance obligations.

 

18.

Gain on forgiveness of CARES Act Loan

Please see Note 14 Debt above for the loans granted under CAREs Act that are forgiven and recorded as other income in the consolidated statement of operation and comprehensive income.

 

F-83


Table of Contents
19.

Commitments and Contingencies

Legal Proceedings

The Company is subject to certain claims and contingent liabilities that arise in the normal course of business. While we do not expect that the ultimate resolution of any of these pending actions will have a material effect on our consolidated results of operations, financial position or cash flows, litigation is subject to inherent uncertainties. As such, there can be no assurance that any pending legal action, which we currently believe to be immaterial, does not become material in the future.

Repurchase Contingencies

The Company has entered into sale and leaseback transactions in the ordinary course of business (see VIE Note 5), and the Company has certain repurchase contingencies at the option of the lessors. These transactions typically require the aircraft lessor to provide the Company with formal notice of the exercise of the put option associated with the lease no later than 60 or 90 days in advance of the end of the lease term, with the aircraft repurchase to occur at the end of the lease term. Each lease with an associated put option has a lease term of typically 5 to 10 years from the date the aircraft is added by the FAA to the Company’s Charter Certificate Operation Specifications, and occasionally has a lease term beginning on the effective date of the lease agreement or the date the aircraft is delivered to the Company. Additionally, the put option purchase price is typically reduced dollar for dollar by the amount of each monthly payment or flight credit over the course of the lease term, but not reduced below a certain threshold.

The following is a schedule by years of future repurchase contingencies under the leases for the years ending December 31:

 

Fiscal Year    Amount  

2023

   $ 3,870  

2024

     10,489  

2025

     10,404  

2026

     41,682  

2027

     28,384  

Thereafter

     1,352  
  

 

 

 
   $ 96,181  
  

 

 

 

On August 26, 2021, the Company was issued formal notice from a lessor that it had exercised the end of term put option in connection with a leased aircraft. The Company is obligated to repurchase the aircraft in 2026 at the end of the lease term at the price of $3,450 less the dollar-for-dollar amount of each monthly payment made over the course of the lease term, but not reduced below $2,070 by application of such reduction.

 

20.

Related Party Transactions

The Company regularly enters into related party transactions with entities associated with, and under control of, the majority owner of the Company. Management believes some transactions were conducted on terms equivalent to those prevailing in an arm’s-length transaction. However, some amounts earned or that were charged under these arrangements were not negotiated at arm’s length and may not represent the terms that the Company might have obtained from an unrelated third party. See below for a description of transactions with related parties.

Purchases from Related Parties

LGM Ventures, LLC (“LGMV”) is an entity with the same ownership structure as the Company. Carolina Air Center, LLC, Crystal Coast Aviation, LLC, and Kinston Jet Center, LLC are subsidiaries of LGMV and

 

F-84


Table of Contents

sellers of fuel. In 2022, the Company purchased a total of $2,185 in fuel from subsidiaries of LGMV. This fuel represents approximately 2.61% of the Company’s total 2022 fuel purchases. In 2021, the Company purchased a total of $1,004 in fuel from subsidiaries of LGMV. This fuel represents approximately 2.16% of the Company’s total 2021 fuel purchases. In 2020, the Company purchased a total of $836 in fuel from subsidiaries of LGMV. This fuel represents approximately 3.49% of the Company’s total 2020 fuel purchases.

Leases from Related Parties

Kinston Jet Center, LLC, Kinston Jet House, LLC, and LGM Auto, LLC are subsidiaries of LGMV and lessors of real property and equipment (such as trailers, trucks and vans). In 2022, the Company incurred rent expense to subsidiaries of LGMV totaling $1,235. In 2021, the Company incurred rent expense to subsidiaries of LGMV totaling $844. In 2020, the Company incurred rent expense to subsidiaries of LGMV totaling $55. See Note 12 Leases for further details.

Payables to Related Parties

In relation to the fuel purchase and lease transactions, accounts payable to related parties on the consolidated balance sheet totaled $72 and $28 as of December 31, 2022 and 2021, respectively. The Company made payments to related parties in the form of distributions amounting to $6,188, $2,368, and $1 as of December 31, 2022, 2021, and 2020, respectively.

Sales to Related Parties

The Company allows owners of subsidiaries and lessor SAEs without Equity (“lessor VIEs”) to charter flights at a reduced rate. For the year ended December 31, 2022, 2021, and 2020, the Company recorded $22,468, $17,390 and $5,359 in charter flight revenue from owners of subsidiaries and lessor VIEs, respectively.

Receivables from Related Parties

Short term accounts receivable from related parties are comprised of these customer flight activity charges that exceed the prepaid balances of the respective customer’s account and totaled of $2,996 and $1,600 as of December 31, 2022 and 2021, respectively.

In addition, there are long term accounts receivable from owners of subsidiaries and lessor VIEs on the consolidated balance sheets that totaled $2,629 and $1,158 as of December 31, 2022 and 2021, respectively. Long-term accounts receivable from related parties are comprised of the receivable balance from aircraft sales offset by aggregate repurchase option prices at the end of the lease terms (the Company books this liability when the other party exercises its option and therefore LGM is obligated to repurchase the leased aircraft). See Note 12 Leases and Note 19 Commitments and Contingencies for further details.

Accounts receivable from related parties will be considered as contributions at closing and will be recorded as an increase in equity. As of December 31, 2022 and 2021, the Company received $12,894 and $13,040 in contributions from related parties, respectively.

The Company occasionally makes accounts payable payments on behalf of LGMV. Related party receivables from LGMV are immaterial as of December 31, 2022 and 2021, respectively.

 

Notes Receivable from Non-controlling Interests

In the normal course of its business, LGM finances upfront third-party buyers of their SAEs and holds note receivables from these buyers. Notes receivable from non-controlling interests is comprised of $2,572 of a

 

F-85


Table of Contents

related party’s purchase of 99% ownership of a consolidated subsidiary and $2,545 of another related party’s purchase of 99% ownership of a consolidated subsidiary as of December 31, 2022. Notes receivables from non-controlling interests is comprised of $2,700 of a related party’s purchase of 99% ownership of a consolidated subsidiary and $2,677 of another related party’s purchase of 99% ownership of a consolidated subsidiary as of December 31, 2021.

 

21.

Defined Contribution Plan

The Company established the Fly Exclusive 401(k) Plan (the “401k Plan”) under Section 401(k) of the Internal Revenue Code. Under the 401k Plan, employees (or “Participants”) with greater than two months of service may contribute up to the lesser of $58 or 100% of their compensation per year subject to the elective limits as defined by IRS guidelines. The Company may make discretionary matching contributions in amounts equal to a uniform percentage or dollar amount of employees’ elective deferrals each plan year. As of October 1, 2021, the Company is matching 50% of the first 8% of base compensation that participants contribute to the Plan. Prior to October 1, 2021, the Company matched 50% of the first 4% of base compensation that participants contributed to the Plan. Vesting in the Company’s contribution portion of their accounts is based on years of continuous service. A participant is 100% vested after 2 years of credited service.

Investment selections consist of mutual funds. The Company’s contributions to the 401k Plan amounted to $973, $411, and $195 for the years ended December 31, 2022, 2021, and 2020, respectively.

 

22.

Subsequent Events

The Company has evaluated all events subsequent to December 31, 2021 and through May 5, 2023, which represents the date these consolidated financial statements were available to be issued. The Company is not aware of any subsequent event that would require recognition or disclosure in the consolidated financial statements other than those described below.

On March 15, 2023, the Company, through flyExclusive, entered into a revolving uncommitted line of credit loan (the “Master Note”). The Master Note provides a line of credit of up to $60,000. At the Company’s option, interest rate on term loans drawn from the Master Note is equal to either the Prime-Based Rate, defined as the greater of 1.25% or the prime rate minus 1.88%, or the Daily Simple SOFR-Based Rate, defined as the greater of 1.25% or the Daily Simple SOFR plus 1.25%. The maturity date of the Master Note is March 9, 2024. As of March 31, 2023, the Company has an outstanding balance on the Master Note of $44,527.

 

F-86


Table of Contents

LGM ENTERPRISES, LLC

CONDENSED CONSOLIDATED BALANCE SHEETS

(In thousands)

 

     March 31,
2023
    December 31,
2022
 

ASSETS

     (Unaudited  

Current assets:

    

Cash and cash equivalents

   $ 22,483     $ 23,179  

Accounts receivable, net

     11,794       14,088  

Other receivables

     3,844       4,925  

Inventory

     7,460       5,872  

Investment in available-for-sale securities

     69,902       69,448  

Due from related parties, current

     4,210       2,996  

Notes receivable - noncontrolling interests, current portion

     261       261  

Prepaid engine overhauls, current

     11,531       5,127  

Prepaid expenses and other current assets

     6,031       5,865  
  

 

 

   

 

 

 

Total current assets

     137,516       131,761  

Property and equipment, net

     254,954       252,693  

Intangible assets, net

     2,331       2,432  

Operating lease right-of-use assets

     58,874       51,051  

Prepaid engine overhauls, non-current

     42,613       48,310  

Notes receivable - noncontrolling interests, non-current portion

     4,821       4,856  

Due from related parties, non-current

     3,217       2,629  

Other long-term assets

     524       484  
  

 

 

   

 

 

 

Total assets

   $ 504,850     $ 494,216  
  

 

 

   

 

 

 

LIABILITIES AND MEMBER’S EQUITY

    

Current liabilities:

    

Accounts payable

   $ 17,028     $ 21,756  

Due to related parties

     —         72  

Deferred revenue, current

     59,771       58,023  

Short-term notes payable

     3,745       3,704  

Operating lease liability, current portion

     11,767       9,782  

Long-term notes payable, current portion

     72,299       23,581  

Accrued expenses and other current liabilities

     24,586       21,777  
  

 

 

   

 

 

 

Total current liabilities

     189,196       138,695  

Deferred revenue, non-current

     4,232       2,579  

Long-term notes payable, non-current portion

     202,089       222,320  

Operating lease liability, non-current portion

     46,990       40,731  

Derivative liability

     355       971  

Other non-current liabilities

     43,056       41,503  
  

 

 

   

 

 

 

Total liabilities

   $ 485,918     $ 446,799  
  

 

 

   

 

 

 

Commitments and contingencies (Note 17)

    

Equity:

    

LGM Enterprises, LLC members’ deficit

     (35,314     (4,641

Accumulated other comprehensive loss

     (386     (476

Noncontrolling interests

     54,632       52,534  
  

 

 

   

 

 

 

Total members’ equity

     18,932       47,417  
  

 

 

   

 

 

 

Total liabilities and members’ equity

   $ 504,850     $ 494,216  
  

 

 

   

 

 

 

The accompanying notes are an integral part of these condensed consolidated financial statements.

 

F-87


Table of Contents

LGM ENTERPRISES, LLC

CONDENSED CONSOLIDATED STATEMENTS OF OPERATIONS AND COMPREHENSIVE INCOME

(Unaudited, in thousands)

 

     Three Months Ended March 31,  
     2023     2022  

Revenue

   $ 77,032     $ 66,073  

Costs and expenses:

    

Cost of revenue

             65,190               52,617  

Selling, general and administrative

     15,931       10,843  

Depreciation and amortization

     6,415       5,368  
  

 

 

   

 

 

 

Total costs and expenses

     87,536       68,828  

Loss from operations

     (10,504     (2,755

Other income (expense):

    

Interest income

     1,094       178  

Interest expense

     (4,615     (1,275

Gain on aircraft sold

     2,103       2,025  

Change in fair value of derivative liability

     616       —    

Other expense

     (400     (10
  

 

 

   

 

 

 

Total other (loss) income, net

     (1,202     918  

Net loss

     (11,706     (1,837

Net loss attributable to noncontrolling interest

     (2,537     (1,920
  

 

 

   

 

 

 

Net (loss) income attributable to LGM Enterprises, LLC

   $ (9,169   $ 83  
  

 

 

   

 

 

 

Other comprehensive income:

    

Unrealized gain (loss) on available-for-sale debt securities

     90       (766
  

 

 

   

 

 

 

Comprehensive loss

     (9,079     (683
  

 

 

   

 

 

 

Comprehensive loss attributable to LGM Enterprises, LLC

   $ (9,079   $ (683
  

 

 

   

 

 

 

The accompanying notes are an integral part of these condensed consolidated financial statements.

 

F-88


Table of Contents

LGM ENTERPRISES, LLC

CONDENSED CONSOLIDATED STATEMENTS OF MEMBERS’ EQUITY

(Unaudited, in thousands)

 

     LGM Enterprises,
LLC Members’
Equity (Deficit)
    Accumulated
other
comprehensive
income (loss)
    Noncontrolling
Interests
    Total
Members’
Equity
 

Balances at December 31, 2022

   $ (4,641   $ (476   $ 52,534     $ 47,417  

Contributions

     115       —         7,708       7,823  

Distributions

     (21,619     —         (3,073     (24,692

Other comprehensive income

     —         90       —         90  

Net loss

     (9,169     —         (2,537     (11,706
  

 

 

   

 

 

   

 

 

   

 

 

 

Balances at March 31, 2023

   $ (35,314   $ (386   $ 54,632     $ 18,932  
  

 

 

   

 

 

   

 

 

   

 

 

 
     LGM Enterprises,
LLC Members’
Equity (Deficit)
    Accumulated
other
comprehensive
income (loss)
    Noncontrolling
Interests
    Total
Members’
Equity
 

Balances at December 31, 2021

   $ (11,737   $ 22     $ 61,402     $ 49,687  

Contributions

     86       —         3,243       3,329  

Distributions

     (1,587     —         (2,707     (4,294

Other comprehensive loss

     —         (766     —         (766

Net income (loss)

     83       —         (1,920     (1,837
  

 

 

   

 

 

   

 

 

   

 

 

 

Balances at March 31, 2022

   $ (13,155   $ (744   $ 60,018     $ 46,119  
  

 

 

   

 

 

   

 

 

   

 

 

 

The accompanying notes are an integral part of these condensed consolidated financial statements.

 

F-89


Table of Contents

LGM ENTERPRISES, LLC

CONDENSED CONSOLIDATED STATEMENTS OF CASH FLOWS

(Unaudited, in thousands)

 

     Three Months Ended March 31,  
     2023     2022  

Cash flows from operating activities:

    

Net loss

   $ (11,706   $ (1,837

Adjustments to reconcile net loss to net cash provided by (used in) operating activities:

    

Depreciation and amortization

               6,415                 5,368  

Amortization of contract costs

     155       161  

Non-cash interest income

     (937     —    

Non-cash interest expense

     2,461       78  

Non-cash rent expense

     3,532       2,973  

Gain on sale of property and equipment

     (2,103     (2,025

(Gain) loss on leased right-of-use assets

     (29     23  

Change in fair value of derivative liability

     (616     —    

Provision for bad debt expense

     8       8  

Realized losses on investment securities

     119       4  

Changes in operating assets and liabilities, net of effects from acquisitions:

    

Accounts receivable

     2,286       (5,677

Due from related parties

     (1,802     (3,213

Other receivables

     1,081       (1,422

Aircraft inventory

     (1,589     (125

Prepaid expenses and other current assets

     592       938  

Operating lease right-of-use assets

     (3,082     (2,894

Other assets

     (40     (96

Accounts payable

     (4,647     7,218  

Other current liabilities

     2,256       31  

Due to related parties

     (72     (28

Deferred revenue

     3,401       5,200  

Other non-current liabilities

     1,554       12,500  
  

 

 

   

 

 

 

Net cash (used in) provided by operating activities

     (2,763     17,185  
  

 

 

   

 

 

 

Cash flows provided by (used in) investing activities:

    

Capitalized development costs

     (123     (95

Purchases of property and equipment

     (20,733     (34,453

Proceeds from sales of property and equipment

     16,825       9,712  

Purchases of engine overhauls

     (3,123     (5,614

Purchases of investments

     (26,323     (1,689

Sale of investments

     26,739       1,564  
  

 

 

   

 

 

 

Net cash used in investing activities

     (6,738     (30,575
  

 

 

   

 

 

 

 

F-90


Table of Contents
     Three Months Ended March 31,  
     2023     2022  

Cash flows from financing activities:

    

Proceeds from issuance of debt

     44,447       8,751  

Repayment of debt

     (18,380     (3,609

Proceeds from notes receivable noncontrolling interest

     34       67  

Payment of deferred financing costs

     (427     —    

Cash contributions from members

     115       86  

Cash distributions to members

     (21,619     (1,587

Cash contributions from non-controlling interests

     7,708       3,243  

Cash distributions to non-controlling interests

     (3,073     (2,707
  

 

 

   

 

 

 

Net cash provided by financing activities

     8,805       4,244  
  

 

 

   

 

 

 

Net decrease in cash and cash equivalents

     (696     (9,146

Cash and cash equivalents at beginning of year

     23,179       21,131  
  

 

 

   

 

 

 

Cash and cash equivalents at end of year

   $ 22,483     $ 11,985  
  

 

 

   

 

 

 

Supplemental disclosure of cash flow information:

    

Interest paid

   $ 2,154     $ 1,197  

Supplemental disclosure of noncash financing and investing activity:

    

Transfers from prepaid engine overhaul to property and equipment

   $ 701     $ 2,995  

Change in purchases of property and equipment in accounts payable

   $ 13     $ 1,939  

Unrealized change in fair value of available-for-sale securities

   $ (90   $ 766  

Right of use asset impact for new leases

   $ (10,584   $ (4,949

The accompanying notes are an integral part of these condensed consolidated financial statements.

 

F-91


Table of Contents

LGM ENTERPRISES, LLC

NOTES TO CONDENSED CONSOLIDATED FINANCIAL STATEMENTS

(Unaudited, in thousands)

 

1.

Organization and Operations

Nature of the Business

LGM Enterprises, LLC (“LGM”), the parent company of Exclusive Jets LLC (“flyExclusive”), was formed and organized on October 3, 2011, under the laws of the state of North Carolina. LGM is a premier owner, operator of jet aircraft and aircraft sales, with a focus on private jet charter. LGM provides private jet charter services primarily in North America. On February 28, 2020, LGM acquired Sky Night, LLC (“Sky Night”), in order to develop its international presence. LGM’s businesses provide separate offerings such as wholesale and retail ad hoc flights, a jet club program, partnership program, fractional program, and other services as well. As part of its plan to become a full-service private aviation company, in 2021, LGM launched its maintenance, repair and overhaul operations (“MRO”), offering maintenance, interior and exterior refurbishment to third parties in addition to maintaining its own fleet.

Basis of Presentation

The accompanying unaudited interim condensed consolidated financial statements have been prepared in accordance with accounting principles generally accepted in the United States of America (“U.S. GAAP”) for interim financial information, and with the rules and regulations of the United States Securities and Exchange Commission (the “SEC”). Accordingly, they do not include all of the financial information and footnotes required by U.S GAAP for complete financial statements. In the opinion of the Company’s management, the financial statements include all adjustments (consisting of normal recurring adjustments) necessary for a fair statement of the results for the interim periods presented. The results for the three months ended March 31, 2023 are not necessarily indicative of the results to be expected for any subsequent quarter or for the fiscal year ending December 31, 2023.

These unaudited interim condensed consolidated financial statements should be read in conjunction with the annual audited consolidated financial statements as of December 31, 2022 and 2021 and for the years ended December 31, 2022, 2021, and 2020, included elsewhere in this prospectus.

Principles of Consolidation

The condensed consolidated financial statements include the accounts of LGM, its wholly-owned subsidiaries, all majority owned subsidiaries where the ownership is more than 50% and the accounts of variable interest entities (“VIE”) for which LGM or its subsidiary is the primary beneficiary, regardless of the ownership percentage (collectively, the “Company”).

All significant intercompany transactions and balances have been eliminated in consolidation. Where the Company’s ownership interest is less than 100%, the noncontrolling ownership interests held by third parties in the financial position and operating results of the Company’s subsidiaries and/or consolidated VIEs are reported as noncontrolling interest in the condensed consolidated balance sheets within equity.

 

2.

Summary of Significant Accounting Policies

Reclassification

Certain amounts presented in the Company’s previously issued financial statements have been reclassified to conform to the current period presentation. These reclassifications have not changed the results of operations for prior periods.

 

F-92


Table of Contents

Fair Value Measurement

Certain assets and liabilities are carried at fair value under U.S. GAAP. Fair value is defined as the exchange price that would be received for an asset or paid to transfer a liability (an exit price) in the principal or most advantageous market for the asset or liability in an orderly transaction between market participants on the measurement date. Valuation techniques used to measure fair value must maximize the use of observable inputs and minimize the use of unobservable inputs. Financial assets and liabilities carried at fair value are to be classified and disclosed in one of the following three levels of the fair value hierarchy, of which the first two are considered observable and the last is considered unobservable:

Level 1 — Quoted prices in active markets for identical assets or liabilities.

Level 2 — Observable inputs (other than Level 1 quoted prices), such as quoted prices in active markets for similar assets or liabilities, quoted prices in markets that are not active for identical or similar assets or liabilities, or other inputs that are observable or can be corroborated by observable market data.

Level 3 — Unobservable inputs that are supported by little or no market activity that are significant to determining the fair value of the assets or liabilities, including pricing models, discounted cash flow methodologies and similar techniques.

The Company’s cash equivalents and investments in securities are carried at fair value in Level 1 or Level 2, determined according to the fair value hierarchy described above (see Note 3). The carrying values of the Company’s accounts receivable, other receivable, inventory, accounts payable and accrued expenses and other current liabilities approximate their fair values due to the short-term nature of these instruments.

The Company’s convertible note (see Note 13) contains an embedded derivative feature that was required to be bifurcated and remeasured to fair value at each reporting period based on significant inputs not observable in the market, and is classified as a Level 3 measurement according to the fair value hierarchy described above. The carrying amounts of the Company’s convertible notes approximate their fair values as the interest rates of the convertible notes are based on prevailing market rates.

Customer Concentration

The Company performs ongoing credit evaluations of its customers’ financial condition and generally requires no collateral.

During the three months ended March 31, 2023 and 2022, one customer accounted for $25,203 and $24,311 of net sales, which represents 33% and 37% of total revenue, respectively.

As of March 31, 2023 and December 31, 2022, one customer accounted for $11,209 and $13,348 of accounts receivable, respectively. This represented approximately 94% and 94% of accounts receivable as of March 31, 2023 and December 31, 2022, respectively.

During the three months ended March 31, 2023, two vendors accounted for $7,382 and $21,809 of cost of revenue, respectively, which represents 11% and 33% of total cost of revenue, respectively. During the three months ended March 31, 2022, one vendor accounted for $9,145 of cost of revenue, which reperesents 17% of total cost of revenue.

As of March 31, 2023, one vendor accounted for $1,976 of accounts payable. This represented approximately 12% of accounts payable as of March 31, 2023. There were no vendors accounting for greater than 10% of total accounts payable as of December 31, 2022.

 

F-93


Table of Contents

Accounts Receivable, Net of Allowance for Doubtful Accounts

Accounts receivables are recorded at the invoice or earned amount billed to the customers and are reported as net of an allowance for doubtful accounts. Prior to adopting Accounting Standards Codification (“ASC”) Topic 326, Financial Instruments—Credit Losses, as set forth in “Recently Adopted Accounting Pronouncements” below, the Company applied incurred loss estimate to calculate the allowance for credit losses. Under ASC Topic 326, the Company considers the level of past-due accounts based on the contractual terms of the receivables, historical write offs and existing economic conditions, as well as its relationships with, and the economic status of individual accounts. Accounts receivables are written off when deemed uncollectible based on individual credit evaluation and specific circumstances. The Company had an allowance for doubtful accounts of $89 and $82 as of March 31, 2023 and December 31, 2022, respectively.

Investments in securities

Investments in securities consist of fixed-income securities including corporate bonds, government bonds, municipal issues and U.S. treasury bills that are classified as available-for-sale (“AFS”) pursuant to ASC Topic 320, Investments—Debt and Equity Securities. The Company classifies investments available to fund current operations as current assets on its condensed consolidated balance sheets. The Company determines the appropriate classification of its investments at the time of purchase and re-evaluates the designations annually. The Company may sell certain marketable securities prior to their stated maturities for strategic reasons including, but not limited to, anticipation of credit deterioration and duration management.

ASC Topic 326 eliminated the concept of other-than-temporary impairment for securities. The new standard requires impairment on AFS securities to be recognized in earnings through an allowance when the fair value is less than amortized cost and a credit loss exists, and through a permanent reduction of the amortized cost basis when the securities are expected to be sold before recovery of amortized cost.

The Company evaluates AFS securities for impairment on a periodic basis. For securities in an unrealized loss position, management considers the extent of the unrealized loss, and the financial condition and near-term prospects of the issuer. The Company also assesses whether it intends to sell, or it is more likely than not that it will be required to sell, a security in an unrealized loss position before recovery of its amortized cost basis. If either of the criteria regarding intent or requirement to sell is met, the entire difference between amortized cost and fair value is recognized as impairment through earnings.

For debt securities that do not meet the criteria regarding intent or requirement to sell, the amount of impairment is split into two components as follows: 1) impairment related to credit-related factors, which must be recognized as an allowance on the balance sheet with a corresponding adjustment to earnings and 2) impairment related to non-credit factors, which is recognized in other comprehensive income.

There was a realized loss of $119 for the three months ended March 31, 2023. The realized loss was immaterial for the three months ended March 31, 2022. There were 17 and 24 debt securities in an unrealized loss position as of March 31, 2023 and December 31, 2022, respectively. The fair value of these debt securities in an unrealized loss position as of March 31, 2023 and December 31, 2022, was $4,859 and $7,236, respectively. The aggregate unrealized loss for the three months ended March 31, 2023 and March 31, 2022 was $601 and $749, respectively. Additionally, as of March 31, 2023 and December 31, 2022, the total fair value of debt securities in an unrealized loss position greater than one year was $3,980 and $1,765, which the total unrealized losses of these investments were $586 and $98, respectively. The Company determined that decline in the market value of these securities was primarily attributable to current economic conditions.

Deferred Revenue

The Company manages jet club Memberships, Guaranteed Fleet, MRO, and Fractional Ownership programs. These programs require deposits for future flight services. Consideration received in excess of revenue

 

F-94


Table of Contents

earned results in deferred revenue and is recorded as a liability in the condensed consolidated balance sheets. See Note 14 and Note 16 below for additional disclosure regarding deferred revenue related to these programs.

Revenue Recognition

Revenue is recognized when the promised services are performed and in an amount that reflects the consideration the Company expects to be entitled to in exchange for those services using the following steps: 1) identification of the contract, or contracts with a customer, 2) identification of performance obligations in the contract, 3) determination of the transaction price, 4) allocation of the transaction price to the performance obligations in the contract and 5) recognition of revenue when or as the performance obligations are satisfied. Determining the transaction price may require significant judgement and is determined based on the consideration the Company expects to be entitled to in exchange for transferring services to the customer, excluding amounts collected on behalf of third parties such as sales taxes.

During the three months ended March 31, 2023 and 2022, the Company earned revenue primarily from the programs below:

Jet Club Membership

Jet club members are guaranteed access to the Company’s fleet of light, midsize and super-midsize aircraft in exchange for membership fees. New members pay a minimum deposit of $75 up to a maximum of $500 depending on their level of membership. Four membership levels are available to members, which determines the daily rates a member is charged for future flights. Incidental fees are also applied against a member’s account. The initial and any subsequent deposits are non-refundable and must be used for the monthly membership fee or for future flight services. These customer deposits are included in deferred revenue on the condensed consolidated balance sheets until used by the customer. The membership services performance obligation is satisfied over time on a monthly basis. Revenue for flights and related services is recognized when such services are provided to the customer at a point in time. Memberships are considered active as long as the member’s account is funded.

Guaranteed Revenue Program

The Company launched a guaranteed revenue program with a single customer on November 1, 2021. Under this program, the Company serves as an on-demand charter air carrier and guarantees the services of a specified fleet of aircraft as directed by the customer. The term of the agreement is for a minimum of 28 months, which includes a drawdown period of 10 months if the agreement is terminated. The agreement will continue indefinitely unless terminated by either party. The Company requires a deposit of $1,250 per reserved aircraft. These deposits are included within other non-current liabilities on the condensed consolidated balance sheets. The customer is charged hourly rates for flight services depending on aircraft type in addition to incidental fees. The customer is committed to a minimum number of flight hours per aircraft and a minimum number of aircraft. Revenue is recognized using the right-to-invoice practical expedient. The guaranteed minimum is enforceable and billable on a quarterly basis.

Fractional Ownership

The fractional revenue stream involves a customer purchasing a fractional ownership interest in an aircraft for a contractual term of up to 5 years. Customers have the right to flight and membership services from a fleet of aircraft, including the aircraft they have fractionally purchased. Customers are charged for flight services as incurred based on agreed upon daily and hourly rates in addition to the upfront fractional ownership purchase price. At the end of the contractual term, the Company has the unilateral right to repurchase the fractional interest. In certain contracts the customer can require the Company to repurchase their ownership interest after a fixed period of time but prior to the contractual termination date of the contract. The repurchase price, whether at

 

F-95


Table of Contents

the contractual termination date or at the specified earlier date, is calculated as follows: 1) the fair market value of the aircraft at the time of repurchase, 2) multiplied by the fractional ownership percentage, 3) less a remarketing fee. At the time of repurchase, all fractional ownership interests revert to the Company, and all rights to flight and membership services are relinquished. The Company assessed whether these repurchase agreements results in a lease contract under the scope of ASC 842 but determined that they are revenue contracts under the scope of ASC 606 since the repurchase price is lower than the original selling price, and the customer does not have a significant economic incentive to exercise the put option. Further, the fractional ownership sales are accounted for as containing a right of return and the resulting liability is included within other non-current liabilities on the condensed consolidated balance sheets. The consideration from the fractional ownership interest, as adjusted for any related customer right of return, is included in deferred revenue on the condensed consolidated balance sheets and recognized over the term of the contract on a straight-line basis as the membership services are provided. Variable consideration generated from flight services is recognized in the period of performance.

Maintenance Repair and Overhaul

The Company separately provides maintenance, repair and overhaul services for aircraft owners and operators at certain facilities. MRO ground services are comprised of a single performance obligation for aircraft maintenance services such as modifications, repairs and inspections. MRO revenue is recognized over time based on the cost of inventory consumed and labor hours worked for each service provided. Any billing for MRO services that exceeds revenue earned to date is included in deferred revenue on the condensed consolidated balance sheets.

Aircraft sales

The Company occasionally sells aircraft from its fleet. The gain or loss from the transaction is recognized upon completion of the sale as other income (expense) within the condensed consolidated statements of operations and comprehensive income. During the three months ended March 31, 2023 and 2022, the Company recorded a gain of $2,103 and loss of $2,025 on aircraft sold, respectively.

Contract Acquisition Costs

The Company pays commissions on deposits from new and recurring jet club member contracts. These commissions are contract acquisition costs that are capitalized as an asset on the condensed consolidated balance sheets as these are incremental amounts directly related to attaining contracts with customers. Capitalized sales commissions were $332 and $235 during the three months ended March 31, 2023 and 2022, respectively. As of March 31, 2023 and December 31, 2022, contract acquisition costs of $426 and $290, respectively, were included within prepaid expenses and other current assets and $524 and $484, respectively, were included within other long-term assets on the condensed consolidated balance sheets. Capitalized contract costs are periodically reviewed for impairment.

Capitalized contract costs are amortized on a straight-line basis concurrently over the same period of benefit in which the associated revenue is recognized. Amortization expense related to capitalized contract costs included in selling, general, and administrative expense in the condensed consolidated statements of operations and comprehensive income were $155 and $161 during the three months ended March 31, 2023 and 2022, respectively.

Income Taxes

The Company is a limited liability company. As a limited liability company, the Company has elected to be treated as a partnership for federal and state income tax reporting purposes. Accordingly, for federal and certain state income tax purposes, the Company’s income will be included in the income tax returns of its members. In most jurisdictions, income tax liabilities and/or tax benefits are passed through to the individual members. The

 

F-96


Table of Contents

Company is subject to the North Carolina unincorporated business tax. Additionally, ASC Topic 740, Income Taxes , provides guidance on derecognition, classification, interest and penalties, accounting in interim periods, disclosure, and transition. The Company has not identified any uncertain tax positions through the period ended March 31, 2023.

Advertising Expense

The Company expenses all advertising costs when incurred. Advertising expenses were $1,301 and $593 during the three months ended March 31, 2023 and 2022, respectively. This is included within selling, general, and administrative costs on the condensed consolidated statements of operations and comprehensive income.

Recently Adopted Accounting Pronouncements

In June 2016, the Financial Accounting Standards Board (the “FASB”) issued ASU 2016-13, Financial Instruments – Credit Losses (Topic 326) (“ASU 2016-13”), which requires entities to measure all expected credit losses for financial assets held at the reporting date based on historical experience, current conditions, and reasonable and supportable forecasts. This replaces the existing incurred loss model and is applicable to the measurement of credit losses on financial assets measured at amortized cost. ASU 2016-13 became effective for the Company for annual and interim reporting periods beginning after December 15, 2022. The adoption of this guidance did not have a material impact on the Company’s condensed consolidated financial statements.

In March 2020, the FASB issued ASU 2020-03, “Codification Improvements to Financial Instruments” (“ASU 2020-03”). ASU 2020-03 improves and clarifies various financial instruments topics. ASU 2020-03 includes seven different issues that describe the areas of improvement and the related amendments to GAAP, intended to make the standards easier to understand and apply by eliminating inconsistencies and providing clarifications. The Company adopted ASU 2020-03 upon issuance, which did not have a material effect on the Company’s current financial position, results of operations or financial statement disclosures.

Recently Issued Accounting Standards Not Yet Adopted

In August 2020, the FASB issued ASU 2020-06, “Debt - Debt with Conversion and Other Options (Subtopic 470-20) and Derivatives and Hedging - Contracts in Entity’s Own Equity (Subtopic 815 - 40)” (“ASU 2020-06”). ASU 2020-06 simplifies the accounting for certain financial instruments with characteristics of liabilities and equity, including convertible instruments and contracts on an entity’s own equity. The ASU is part of the FASB’s simplification initiative, which aims to reduce unnecessary complexity in U.S. GAAP. The ASU’s amendments are effective for fiscal years beginning after December 15, 2023, and interim periods within those fiscal years. The Company is currently evaluating the impact ASU 2020-06 will have on its financial statements.

In March 2020, the FASB issued ASU No. 2020-04, “Reference Rate Reform (Topic 848),” which provides optional expedients and exceptions for applying GAAP to contracts, hedging relationships, and other transactions affected by reference rate reform if certain criteria are met. The amendments apply only to contracts, hedging relationships, and other transactions that reference London Interbank Offered Rate (“LIBOR”) or another reference rate expected to be discontinued because of reference rate reform. In January 2021, the FASB issued ASU No. 2021-01, which expanded the scope of Topic 848 to include derivative instruments impacted by discounting transition. In December 2022, the FASB issued an ASU 2022-06, which includes amendments to defer the sunset date of Topic 848 from December 31, 2022, to December 31, 2024, after which entities will no longer be permitted to apply the reference rate reform relief in Topic 848. The Company is currently evaluating the impact of the adoption of ASU 2020-04 and 2021-01 on its financial statements.

In March 2023, the FASB issued ASU 2023-01, which amends the application of ASU 2016-02, Leases (Topic 842), related to leases with entities under common control, also referred to as common control leases. The amendments to this update require an entity to consider the useful life of leasehold improvements associated with

 

F-97


Table of Contents

common control leases from the perspective of the common control group and amortize the leasehold improvements over the useful life of the assets to the common control group, instead of the term of the lease. Any remaining value for the leasehold improvement at the end of the lease would be adjusted through equity. The standard is effective for fiscal years beginning after December 15, 2023, with early adoption permitted. The adoption will not have a material impact on the Company’s consolidated financial statements.

 

3.

Fair Value Measurements

The following tables present the Company’s fair value hierarchy for its assets and liabilities that are measured at fair value on a recurring basis and indicate the level within the fair value hierarchy of the valuation techniques the Company utilized to determine such fair value:

 

     Fair Value Measurements at
March 31, 2023
 
     Level 1      Level 2      Level 3      Total  

Assets:

           

Cash equivalents:

           

Money market mutual funds

   $ 524      $ —        $ —        $ 524  

Short-term investments

     —          69,902        —          69,902  

Derivative liability

     —          —          355        355  
  

 

 

    

 

 

    

 

 

    

 

 

 
     $524      $69,902      $355      $70,781  
  

 

 

    

 

 

    

 

 

    

 

 

 

 

     Fair Value Measurements at
December 31, 2022
 
     Level 1      Level 2      Level 3      Total  

Assets:

           

Cash equivalents:

           

Money market mutual funds

   $ 515      $ —        $ —        $ 515  

Short-term investments

     —          69,448        —          69,448  

Derivative liability

     —          —          971        971  
  

 

 

    

 

 

    

 

 

    

 

 

 
     $515      $69,448      $971      $70,934  
  

 

 

    

 

 

    

 

 

    

 

 

 

The fair values of government money market funds have been measured on a recurring basis using Level 1 inputs, which are based on unadjusted quoted market prices within active markets. The short-term investments including investments in fixed income securities have been measured using Level 2 inputs based on alternative pricing sources and models utilizing observable market inputs.

The Company’s Level 3 liability consists of an embedded derivative liability associated with the Company’s convertible note (see Note 13). On October 17, 2022, (the “Closing Date”), the Company recorded the fair value of the embedded derivative liability associated with the convertible note. The embedded derivative liability is subject to remeasurement at the end of each reporting period, with changes in fair value recognized as a component of other income (expense). The fair value of derivative liability was determined using a Monte Carlo Simulation (“MCS”) analysis, which uses Level 3 inputs. The MCS analysis contains inherent assumptions related to expected stock price volatility, estimated deSPAC date, risk-free interest rate, estimated market yield and the probability of a successful transaction. Due to the use of significant unobservable inputs, the overall fair value measurement of the derivative liability is classified as Level 3.

 

F-98


Table of Contents

As of March 31, 2023, the fair value of the derivative liability was determined using the following assumptions:

 

     March 31,
2023
 

Exchange closing price

   $ 10.18  

Contractual conversion price

   $ 10.00  

Risk-free rate

     4.9

Estimated volatility

     3.6

The following table shows the change in the fair value of the derivative liability during the three month period ended March 31, 2023:

 

     Amounts  

Balance as of December 31, 2022

   $ 971  

Change in fair value of derivative instrument

     (616
  

 

 

 

Balance as of March 31, 2023

   $ 355  
  

 

 

 

There have been no changes in valuation techniques and related inputs. As of March 31, 2023 and December 31, 2022, there were no transfers between Level 1, Level 2 and Level 3.

 

4.

Variable Interest Entities (“VIE”)

As part of the organizational structure, the Company has established numerous single-asset LLC entities (“SAEs”) each for the primary purpose of holding a single identifiable asset, individual planes / aircraft and leasing the asset to the Company through its wholly-owned subsidiaries. There are SAEs that the Company has less than 100% equity interest (generally 50% or less) (“SAEs with Equity”). There are also SAEs with which the Company holds zero equity interests. Generally, in these instances, the Company initially acquired the aircraft, contributed the aircraft to the SAE, and subsequently sold 100% of the equity interests in the SAE and leased the aircraft back from the third-party in a sale-leaseback structured transaction (“SAEs without Equity”). The Company also has a 50% non-controlling ownership interest in an entity that operates an aircraft paint facility (“paint entity”).

Management analyzes the Company’s variable interests including loans, guarantees, and equity investments, to determine if the Company has any variable interests in these entities. This analysis includes both qualitative and quantitative reviews. Qualitative analysis is based on an evaluation of the design and primary risk of these entities, their organizational structure including decision making ability, and financial and contractual agreements. Quantitative analysis is based on these entities’ equity interests and investment. The Company determines it has variable interests in the paint entity and SAEs with Equity as of a result of its equity interest in these entities. For those SAEs without Equity that the Company has (a) lease agreement for the aircraft which is the primary asset of these entities (the “lessor SAEs without Equity”), and (b) either (i) has a call option and/or (ii) a lessor put option for a fixed purchase price, it is determined that the Company has variable interests in the lessor SAEs without Equity.

The Company then determines whether the entities that the Company has variable interests in are VIEs. ASC Topic 810, Consolidation, defines a VIE as an entity that either (i) lacks sufficient equity to finance its activities without additional subordinated financial support from other parties; or (ii) whose equity holders, as a group, lack the characteristics of a controlling financial interest. Paint entity, SAEs with Equity and lessor SAEs without Equity are VIEs as they met at least one of the criteria above.

A VIE is consolidated by its primary beneficiary, which is defined as the party who has a controlling financial interest in the VIE through (a) power to direct the activities of the VIE that most significantly affect the

 

F-99


Table of Contents

VIE’s economic performance, and (b) obligation to absorb losses or right to receive benefits of the VIE that could be significant to the VIE.

The Company uses qualitative and quantitative analyses to determine if it is the primary beneficiary of VIEs including evaluation of (a) the purpose and design of the VIE, and (b) activities that most significantly impact economic performance of the VIE. The Company also determines how decisions about significant activities are made in the VIE and the party or parties that make them. The Company determined that it is the primary beneficiary of these VIEs because it acts as manager of the entities’ aircraft or retains control of the entity through terms in the leases, thereby giving it the power to direct activities of the entities that most significantly impact its economic performance. In addition, the Company either (a) has obligations to the losses of the VIEs and the right to receive benefits from the VIEs that could potentially be significant to the entities as a result of its equity interest, or (b) is deemed to have a controlling financial interest in the VIEs due to the other equity holders of these VIEs, as a group, lacking the characteristics of a controlling financial interest.

The Company’s condensed consolidated balance sheets include the following assets and liabilities of these VIEs:

 

     March 31,
2023
     December 31,
2022
 

Cash

   $ 933      $ 1,041  

Property and equipment, net

     78,879        63,913  

Long-term notes payable, current portion

     5,719        5,841  

Long-term notes payable, non-current portion

     37,582        40,562  

The Company’s condensed consolidated statements of operations and comprehensive income include the following expenses of these VIEs:

 

    

Three Months Ended March 31,

 
     2023      2022  

Interest expense

   $ 520      $ 379  

Depreciation and amortization

     1,940        1,670  

The assets of the Company’s VIEs are only available to settle the obligations of these entities. Creditors of each of the VIEs have no recourse to the general credit of the Company.

While the Company has no contractual obligation to do so, it may voluntarily elect to provide the VIEs with additional direct or indirect financial support based on its business objectives. The Company provided financial contributions to the VIEs in the amount of $7,708 and $3,243 during the three months ended March 31, 2023 and 2022, respectively.

 

5.

Investment in securities

Cost and fair value of marketable securities are as follows:

 

     March 31, 2023  
     Amortized Cost      Gross Unrealized
Gains
     Gross Unrealized
Loses
     Fair Value  

U.S. treasury bill

   $ 60,719      $ 104      $ —        $ 60,823  

Municipal bond

     8,595        86        (601      8,080  

Corporate/government bond

     477        11        —          488  

Other bonds

     494        17        —          511  
  

 

 

    

 

 

    

 

 

    

 

 

 
   $ 70,285      $ 218      $ (601    $ 69,902  
  

 

 

    

 

 

    

 

 

    

 

 

 

 

F-100


Table of Contents
     December 31, 2022  
     Amortized Cost      Gross Unrealized
Gains
     Gross Unrealized
Loses
     Fair Value  

U.S. treasury bill

   $ 59,764      $ 319      $ —        $ 60,083  

Municipal bond

     9,205        40        (838      8,407  

Corporate/government bond

     477        —          —          477  

Other bonds

     478        3        —          481  
  

 

 

    

 

 

    

 

 

    

 

 

 
   $ 69,924      $ 362      $ (838    $ 69,448  
  

 

 

    

 

 

    

 

 

    

 

 

 

The aggregated unrealized gain (loss) on available-for-sale debt securities in the amount of $90 and $(476) have been recognized in accumulated other comprehensive income in the Company’s condensed consolidated balance sheets as of March 31, 2023 and December 31, 2022, respectively.

 

6.

Inventory

Inventory consists primarily of finished goods and materials and supplies. Inventory, net of reserve consisted of the following:

 

     March 31,
2023
     December 31,
2022
 

Aircraft parts

   $ 4,213      $ 3,350  

Materials and supplies

     3,247        2,522  
  

 

 

    

 

 

 
   $ 7,460      $ 5,872  
  

 

 

    

 

 

 

 

7.

Other Receivables

Other receivables consisted of the following:

 

     March 31,
2023
     December 31,
2022
 

Rebate receivables

   $ 678      $ 1,375  

Federal excise tax receivable

     2,418        2,506  

Insurance settlement in process

     631        931  

Other

     117        113  
  

 

 

    

 

 

 
   $ 3,844      $ 4,925  
  

 

 

    

 

 

 

 

8.

Prepaid Expenses and Other Current Assets

Prepaid expenses and other current assets consisted of the following:

 

     March 31,
2023
     December 31,
2022
 

Prepaid vendor expenses

   $ 1,820      $ 2,009  

Prepaid insurance

     412        1,894  

Capitalized SPAC costs

     2,146        1,233  

Prepaid maintenance

     704        181  

Prepaid non-aircraft subscriptions

     524        135  

Deferred commission

     425        413  
  

 

 

    

 

 

 
   $ 6,031      $ 5,865  
  

 

 

    

 

 

 

 

F-101


Table of Contents
9.

Property and Equipment, Net

Property and equipment, net consisted of the following:

 

     March 31,
2023
     December 31,
2022
 

Transportation equipment

   $ 301,930      $ 294,846  

Office furniture and equipment

     2,987        2,591  

Leasehold improvements

     —          137  

Construction in progress

     537        447  

Deposits on transportation equipment

     29,479        29,729  
  

 

 

    

 

 

 
     334,933        327,750  

Less: Accumulated depreciation and amortization

     (79,979      (75,057
  

 

 

    

 

 

 

Property and equipment, net

   $ 254,954      $ 252,693  
  

 

 

    

 

 

 

Depreciation and amortization expense of property and equipment for the three months ended March 31, 2023 and 2022 were $6,148 and $5,140, respectively. Net carrying value of disposals of long-lived assets as of March 31, 2023 and December 31, 2022 were $13,007 and $45,209, respectively.

Interest payments on borrowings to acquire aircraft are capitalized for the month of acquisition when the aircraft’s in-service date begins following the 15th of the month. (Interest payments for the month of acquisition would be expensed if the aircraft is placed into service before the 15th of the month). Capitalized interest was $0 and $161 as of March 31, 2023 and December 31, 2022, respectively, and was included as a component of construction in progress prior to the equipment’s in-service date.

 

10.

Intangible Assets

Intangible assets, net are as follows:

 

     March 31, 2023  
     Intangible
Assets, Gross
     Accumulated
Amortization
     Intangible
Assets, Net
     Weighted-Average
Useful Life
(in years)
 

Software - in service

   $ 2,802      $ (1,121    $ 1,681        3  

FAA certificate

     650        —          650        Indefinite  
  

 

 

    

 

 

    

 

 

    

Total acquired intangible assets

   $ 3,452      $ (1,121    $ 2,331     
  

 

 

    

 

 

    

 

 

    

 

     December 31, 2022  
     Intangible
Assets, Gross
     Accumulated
Amortization
     Intangible
Assets, Net
     Weighted-Average
Useful Life
(in years)
 

Software - in service

   $ 2,680      $ (898    $ 1,782        3  

FAA certificate

     650        —          650        Indefinite  
  

 

 

    

 

 

    

 

 

    

Total acquired intangible assets

   $ 3,330      $ (898    $ 2,432     
  

 

 

    

 

 

    

 

 

    

Amortization of intangible assets was $223 and $228 for the three months ended March 31, 2023 and 2022, respectively. The Company did not record any impairment charges related to definite-lived intangible assets for the three months ended March 31, 2023 and 2022.

 

F-102


Table of Contents

The following is a schedule of estimated amortization expense for the following periods:

 

Fiscal Year    Amount  

2023 (remaining)

   $ 701  

2024

     814  

2025

     156  

2026

     10  
  

 

 

 
   $ 1,681  
  

 

 

 

 

11.

Leases

The Company’s lease arrangements generally pertain to real estate leases and aircraft. The Company leases real estate including hangars and office space under non-cancelable operating leases, ranging from two to thirty years. As of March 31, 2023 and December 31, 2022, the Company operated 32 and 30 aircraft, respectively, under non-cancelable operating leases ranging from two to six years for charter flight services. For the Company’s aircraft leases, in addition to the fixed lease payments for the use of the aircraft, the Company is also obligated to pay into aircraft engine reserve programs and additional variable costs which are expensed as incurred and are not included in the measurement of our leases which amounted to $1,950 and $4,082 for the three months ended March 31, 2023 and 2022, respectively. During the three months ended March 31, 2023, the Company negotiated the purchase of one aircraft under an existing operating lease. Additionally, the Company entered into sale-leaseback transactions for two aircraft during the same period. The sale-leaseback transactions qualified as a sale and the associated assets were removed from property and equipment, net and recorded as operating lease right-of-use assets on the Company’s condensed consolidated balance sheets.

Vehicle leases typically have month-to-month lease terms and are classified as short-term leases.

The following table sets forth information about the Company’s operating lease costs for the three months ended March 31, 2023 and 2022:

 

      

Three Months Ended March 31,

 
       2023        2022  

Operating lease cost:

     $ 3,532        $ 2,973  

Short-term lease cost

       110          107  
    

 

 

      

 

 

 

Total lease costs

     $ 3,642        $ 3,080  
    

 

 

      

 

 

 

The following table sets forth supplemental information about the leases for the three months ended March 31, 2023 and for the year ended December 31, 2022:

 

     March 31,
2023
    December 31,
2022
 

Cash paid for amounts included in the measurement of operating liabilities

   $ 3,082     $ 12,784  

ROU assets obtained in exchange for new operating lease liabilities

     11,443       21,853  

Weighted-average remaining lease term – operating leases

     9.19       10.16  

Weighted-average discount rate – operating leases

     6.06     5.86

 

F-103


Table of Contents

The Company’s future lease payments under non-cancellable operating leases as of March 31, 2023 are as follows:

 

Fiscal Year    Amount  

2023 (remaining)

   $ 14,835  

2024

     13,156  

2025

     11,222  

2026

     8,152  

2027

     4,480  

Thereafter

     28,660  
  

 

 

 

Total undiscounted cash flows

     80,505  

Less: imputed interest

     (21,748
  

 

 

 

Present value of lease liabilities

   $ 58,757  
  

 

 

 

 

12.

Accrued Expenses and Other Current Liabilities

Accrued expenses and other current liabilities consisted of the following:

 

     March 31,
2023
     December 31,
2022
 

Accrued vendor payments

   $ 7,004      $ 4,510  

Accrued ERC payments

     8,909        8,909  

Accrued employee-related expenses

     7,528        6,473  

Accrued engine expenses

     396        1,139  

Accrued tax expenses

     603        526  

Other

     146        220  
  

 

 

    

 

 

 
   $ 24,586      $ 21,777  
  

 

 

    

 

 

 

Employee Retention Credit (“ERC”)

The CARES Act, which was enacted on March 27, 2020, provides an ERC that is a refundable tax credit against certain employer taxes. The ERC was subsequently amended by the Taxpayer Certainty and Disaster Tax Relief Act of 2020, the Consolidated Appropriation Act of 2021, and the American Rescue Plan Act of 2021, all of which amended and extended the ERC availability and guidelines under the CARES Act. The goal of the ERC program is to encourage employers to retain and continue paying employees during periods of pandemic-related reduction in business volume even if those employees are not actually working, and therefore, are not providing a service to the employer.

Under the Act, eligible employers could take credits up to 70% of qualified wages with a limit of $7 per employee per quarter for the first three quarters of calendar year 2021. In order to qualify for the ERC in 2021, organizations generally have to experience a more than 20% decrease in gross receipts in the quarter compared to the same quarter in calendar year 2019 or its operations are fully or partially suspended during a calendar quarter due to “orders from an appropriate governmental authority limiting commerce, travel, or group meetings (for commercial, social, religious, or other purposes)” due to COVID-19. The credit is taken against the Company’s share of Social Security Tax when the Company’s payroll provider files, or subsequently amends the applicable quarterly employer tax filings.

As of December 31, 2022, the ERC in the total amount of $8,909 that the Company applied for has all been received. The Company’s legal counsel has issued a legal opinion that the Company, more likely than not, qualified for the ERC. However, it remains uncertain whether the Company meets the eligibility qualifications

 

F-104


Table of Contents

required for the ERC. Therefore, the balance was included in accrued expenses and other current liabilities in the condensed consolidated balance sheets as of March 31, 2023 and December 31, 2022 since the Company may potentially be required to repay the ERC.

 

13.

Debt

The components of the Company’s outstanding short-term loans payable consisted of the following:

 

     Weighted
average
interest rates(1)
    March 31,
2023
     December 31,
2022
 

Short-term notes payable

       

Bank 2

     6.5     3,756        3,756  

Less: Unamortized debt issuance costs

       (11      (52
    

 

 

    

 

 

 

Total short-term notes payable

     $ 3,745      $ 3,704  
    

 

 

    

 

 

 

In October 2022, the Company entered into a short-term loan agreement for a principal amount of $3,756 bearing interest at 6.5% and maturing in April 2023. The loan is collateralized by the aircraft it financed and requires monthly interest payments. A balloon payment of all unpaid principal and accrued and unpaid interest is due upon maturity.

As of March 31, 2023 and December 31, 2022, unamortized debt issuance costs were $11 and $52, respectively. During the three months ended March 31, 2023 and 2022, the Company recorded $19 and $58, respectively in amortization of debt issuance costs within interest expense in the condensed consolidated statement of operations and comprehensive income. Total interest expense related to short-term debt was $80 and $174 for the three months ended March 31, 2023 and 2022, respectively.

 

F-105


Table of Contents

The components of the Company’s outstanding long-term debt consisted of the following:

 

   

Interest Rates

  March 31,
2023
    December 31,
2022
   

Maturity dates

   

March 31, 2023

 

December 31, 2022

 

March 31, 2023

 

December 31, 2022

Long-term notes payable with banks for the purchase of aircrafts

           

Bank 1

  4.0% - 5.5%   4.0% - 5.5%   $ 18,423     $ 24,275     Aug 2023 - Sep 2026   Aug 2023 - Sep 2026

Bank 2

  4.0% - 6.25%   4.0% - 6.25%   $ 15,082     $ 15,518     June 2023 - Nov 2027   June 2023 - Nov 2027

Bank 3

  3.5% Fixed - 2.2% + LIBOR   3.5% Fixed - 2.2% + LIBOR   $ 8,464     $ 8,721     April 2023 - Oct 2026   April 2023 - Oct 2026

Bank 4

  2.8% + LIBOR   2.8% + LIBOR   $ 4,351     $ 4,440     Sep 2024 - Dec 2024   Sep 2024 - Dec 2024

Bank 5

  5.3% - 6.0% + LIBOR*   5.3% - 6.0% + LIBOR*   $ 4,095     $ 4,204     July 2030 - Sep 2030   July 2030 - Sep 2030

Bank 6

  5.4%   5.4%   $ 2,047     $ 2,114     Jan 2024   Jan 2024

Bank 7

  4.0%   4.0%   $ 1,257     $ 1,320     Sep 2027   Sep 2027

Long-term notes payable with financial institutions for the purchase of aircrafts

           

Financial Institution 1

  Schwab Loan Rate + 25bps   5.3%   $ 3,560     $ 3,650     Dec 2027   Dec 2027

Financial Institution 2

  3.6% - 7.0%   3.6% - 7.0%   $ 10,259     $ 17,882     Mar 2026 - June 2027   Mar 2026 - June 2027

Credit facility with financial institutions for the purchase of aircrafts

           

Financial Institution 3

 

2.3% + LIBOR -

2.8% + SOFR**

 

2.3% + LIBOR -

2.8% + SOFR**

  $ 75,888     $ 32,153     See disclosure below   See disclosure below

Convertible Notes

  10.0%   10.0%   $ 88,982     $ 86,816     See disclosure below   See disclosure below

Other long-term debt payable EID loan

      $ 122     $ 122     See disclosure below   See disclosure below

Long-term debt from VIEs

      $ 43,301     $ 46,403      

Total Long-term notes payable

      $ 275,831     $ 247,618      

Less: Unamortized debt issuance costs and debt discount

        (1,443     (1,717    
     

 

 

   

 

 

     

Less: current portion

        (72,299     (23,581    
     

 

 

   

 

 

     

Long-term notes payable, non-current portion

      $ 202,089     $ 222,320      
     

 

 

   

 

 

     

 

*

The payment terms dictate that the Note shall bear interest at a rate equal to the Prime Rate plus 275 basis points with an initial interest rate set at 6% based on the Prime Rate and Loan Spread at the time of the agreement. The interest rate is to be adjusted every 5 years and be based on the Prime Rate published as of the date plus the Loan Spread.

**

SOFR is defined as “Secured Overnight Financing Rate”

The Company (the “borrowers”) routinely entered into long-term loan agreements with various lenders for the purpose of financing purchases of aircraft. These loans are usually with an initial term between 2 to 15 years and sometimes the borrowers negotiated with the lenders to extend the maturity date at the end of the initial term. The Company will refinance as needed to meet our obligations as they become due within the next 12 months. Amendments are executed at times when interest rates and terms are changed. Under these long-term loan agreements, these borrowers usually pay principal and interest payments each month, followed by a balloon payment of all unpaid principal and accrued and unpaid interest due upon maturity, and when applicable, a loan origination fee upon execution. Additionally, late payments are usually charged a 5% penalty fee (each individual loan agreement varies). Each note payable is collateralized by the specific aircraft financed and is guaranteed by the owners of the borrowers. Debts are usually satisfied when the financed aircraft are sold.

 

F-106


Table of Contents

The lender may impose a restriction that the outstanding balance of the note may not exceed a percentage of the retail value of the collateral. In the event the outstanding value of the loan exceeds the percentage threshold of the collateralized aircraft, the borrowers may be required to make a payment in order to reduce the balance of the loan. Pursuant to the loan agreements, the borrowers must maintain certain debt service ratios (such as cash flow to leverage or certain EBITDA to total borrowings) specific to each lender as long as the borrowers hold outstanding loans. There are approximately forty separate loan agreements (each loan agreement includes the initial agreement and amendments if applicable) with note payable balances outstanding included in the condensed consolidated balance sheets as of March 31, 2023 and December 31, 2022, respectively.

As of March 31, 2023 and December 31, 2022, unamortized debt issuance costs were $185 and $217 for long-term notes payable (excluding convertible note), respectively. During the three months ended March 31, 2023 and 2022, the Company recorded $26 and $20, respectively, in amortization of the debt issuance costs within interest expense in the condensed consolidated statement of operations and comprehensive income. Total interest expense related to long-term debt (excluding convertible note) was $1,574 and $705 for the three months ended March 31, 2023 and 2022, respectively.

The table below presents the Company’s contractual principal payments (not including debt issuance costs) as of March 31, 2023 under then-outstanding long-term debt agreements in each of the next five calendar years (does not include VIE loans):

 

Fiscal year    Amount  

2023 (remaining)

     14,352  

2024

     65,648  

2025

     17,868  

2026

     21,397  

2027

     22,249  

2028 and beyond

     91,016  
  

 

 

 
   $ 232,530  
  

 

 

 

Long-term notes payable from VIE

     43,301  
  

 

 

 

Total long-term notes payable

   $ 275,831  
  

 

 

 

Credit Facility (term loan)

In August 2018, the Company entered into a term loan agreement with a financial institution (the “Lender”) to provide a term loan with a maximum borrowing amount of $12,255, each borrowing considered a loan with a separate promissory note (the “Credit Facility”). Each term loan will be used to finance the purchase of aircraft and shall not exceed certain appraised value of the aircraft that is being financed.

Interest will accrue on the unpaid principal balance at a rate equal to the Overnight LIBOR-Based Rate (a per annum rate of interest which is equal to the greater of: (i) the floor rate 2.25%, and (ii) the sum of Overnight LIBOR plus 2.25% Overnight LIBOR Margin) at the execution date of the promissory note. Interest on each loan will be paid in arrears on the same day of each month, commencing on the one-month anniversary of the promissory note. In addition to the interest payments, a principal payment of each loan will be paid monthly based on an amortization schedule of twelve years. The entire remaining principal balance of the loan, plus all accrued but unpaid interest shall be due and payable on the fifth-year anniversary of the promissory note (the “Maturity Date”). Any installment of principal or interest on the loans which are not paid when due shall bear a default interest rate equal to the lesser of (i) the applicable LIBOR-based rate plus 3% per annum, or (ii) the highest rate then permitted by applicable law. A late charge of 5% of any payment will be imposed on any regularly scheduled payment not received by the Lender on or before 15 days from the date such payment is due.

 

F-107


Table of Contents

The Lender has the right to have any financed aircraft appraised during any outstanding obligations, at the Company’s sole cost and expense. In the event the loan is revealed to have a value greater than a certain percentage of the aircraft, the Company must make a mandatory repayment of the applicable loan to an amount that will reduce the loan to be less than the required percentage of the applicable appraised value. Pursuant to the term loan agreement, the Company must maintain a certain debt service coverage ratio (the ratio calculated by dividing EBITDA and sum of all loan payments), tested annually. There is also an optional prepayment clause where the Company may prepay any loans in whole or in part, and all prepayments of principal shall include interest accrued to the date of the prepayment on the principal amount being prepaid.

The Credit Facility contains clauses requiring the Company to maintain their limited liability companies’ existence and to not permit any of the subsidiaries to liquidate, dissolve, change its name, or consolidate with other corporations without prior consent of the Lender. The original loan agreement states that the Company may not re-borrow any repaid amounts to the Lender. The term loan is collateralized by substantially all assets of the borrower and initially expires August 2019. The Credit Facility also contains other customary covenants, representations and events of default.

In August 2019, the Company entered into the First Amendment of the original term loan agreement which increased the maximum available borrowings of the Credit Facility to $22,255 and extended the maturity date to November 2020. The First Amendment also amended the covenant to require the Company to maintain a certain Fixed Charge Coverage ratio tested on the date immediately preceding each borrowing and upon receipt of quarterly financial statements.

In November 2020, the Company entered into the Second Amendment of the term loan agreement which increased the maximum available borrowings of the Credit Facility to $27,250 and extended the maturity date to November 2022.

In September 2022, the Company entered into the Third Amendment of the term loan agreement which increased maximum available borrowings of the Credit Facility to $32,250 and extended the maturity date to September 2024. The Third Amendment also states that the Company may repay any outstanding loan at any time and any amounts so repaid may be reborrowed, up to the Maximum Loan Amount at the time of such borrowing. The Third Amendment also amended the interest rate terms and provided the option to elect a rate per year equal to SOFR-Based Rate or the Prime-Based Rate. The Company elected to utilize the SOFR-Based Rate upon execution of the amendment and continued to pay interest based on the SOFR-Based Rate as of March 31, 2023.

As of March 31, 2023 and December 31, 2022, the aggregate outstanding balances on the term loan were $31,361 and $32,153, respectively, maturing from April 2022 to September 2027. As of March 31, 2023 and December 31, 2022, the Company had approximately $889 and $97 additional available borrowing capacity under the term loan.

Credit Facility (Revolving Line of Credit)

In March 2023, the Company entered into a revolving uncommitted line of credit loan with the lender (the “LOC Master Note”). The LOC Master Note provides a line of credit of up to $60,000 and the Company may request one or more loans from time to time until the scheduled maturity date of March 9, 2024 (“Maturity Date”). The loan is collateralized by the Company’s investment accounts with the financial institution.

At the Company’s option, the interest rate on term loans drawn from the LOC Master Note is equal to either the Prime-Based Rate, defined as the greater of 1.25% or the prime rate adjusted by 1.87%, or the Daily Simple SOFR-Based Rate, defined as the greater of 1.25% or the Daily Simple SOFR plus 1.25% (“Interest Rate Option”). The Company agrees to pay accrued interest monthly on the 9th day of each month, beginning with the first of such dates to occur after the date of the first Loan, at maturity of this note, and upon payment in full, whichever is earlier or more frequent. After maturity, whether by acceleration or otherwise, interest shall be

 

F-108


Table of Contents

payable upon demand. The Company may prepay any principal bearing interest at any Interest Rate Option in whole or in part without breakage fee, penalty or premium; provided, however, that if a Swap Agreement with a Daily Simple SOFR-Based Rate is in effect between Lender and the Company in connection with a Loan made pursuant to this LOC Master Note, any applicable swap breakage fees, penalties, premiums and costs will apply. There is no Swap Agreement in place as of March 31, 2023.

The LOC Master Note contains customary representations and warranties and financial and other affirmative and negative covenants and is subject to acceleration upon certain specified events of default, including failure to make timely payments, breaches of certain representations or covenants, failure to pay other material indebtedness, failure to maintain the market value of the Collateral such that at all times it equals or exceeds the Minimum Liquidity Balance and certain other events of default.

All payments shall be made in immediately available funds and shall be applied first to accrued interest and then to principal; however, if an Event of Default occurs, Lender may in its sole discretion, and in such order as it may choose, apply any payment to interest, principal and/or lawful charges and expenses then accrued.

As of March 31, 2023, the Company has an outstanding balance on the LOC Master Note of $44,527 with the selected interest option of SOFR plus 1.25%.

Debt Covenants

Financial covenants contained in the debt borrowings mandate that the Company maintains certain financial metrics, including, but not limited to, debt service coverage ratios, fixed charge cover ratios, or cash flow cover ratios. If LGM is unable to maintain the financial metric, it is a breach of the debt covenant and is considered an event of default. An event of default can result in all loans and other obligations becoming immediately due and payable, including the advance of any sums necessary to cure the event of default, allowing the lenders to seize the collateralized assets, aircraft and the debt agreements being terminated. As of the year ended December 31, 2022, the Company was not in compliance with certain financial covenants and obtained waiver request letters from the various lenders. Pursuant to the waiver letters, the lenders agreed to waive the financial covenants for the year ended December 31, 2022. There is only one lender that requires quarterly financial covenants, and the Company was in compliance with the financial covenants required as of March 31, 2023.

Convertible Note

On the Closing Date, LGM entered into an Equity Purchase Agreement (“EPA”) with an acquisition corporation to merger through a special purpose acquisition corporation (“SPAC”). In combination with the EPA, LGM entered into a Senior Subordinated Convertible Note agreement with an investor (“Noteholder”). Pursuant to the convertible note agreement, LGM borrowed and agreed to repay the Noteholder a principal amount of $50,000, which can be increased to a maximum borrowing of $85,000. On October 28, 2022, the Company requested and received the additional $35,000 incremental note funding, bringing the total borrowing amount to $85,000 (“Convertible Note”).

The Convertible Note accrues interest daily at the applicable rate which is 10% prior to the De-SPAC Termination Event (defined as the occurrence of the termination of EPA) and 15% after the De-SPAC Termination Event. Before the De-SPAC Termination Event, the interest is payable in kind (“PIK”, instead of paying cash, accrued interest will be added to the outstanding principal balance and will be deemed paid) annually on the anniversary of the Convertible Note’s Closing Date. After the De-SPAC Termination Event, all accrued and unpaid interest becomes due and payable in cash in arrears on the last day of the first calendar month following the De-SPAC Termination and continuing monthly until the Convertible Note is paid. In addition, in the event of a De-SPAC Termination Event, the outstanding principal balance of the Convertible Note including PIK amounts becomes payable in a monthly amount equal to the outstanding obligation divided by 24 months.

 

F-109


Table of Contents

The maturity date of the Convertible Note is defined as the first to occur of (a) the De-SPAC Completion Exchange Closing, which will satisfy in full such repayment obligation and (b) the two (2) year anniversary of the first De-SPAC Termination Event occurring after the Closing Date. No amount repaid or prepaid under this Convertible Note may be reborrowed and LGM is not permitted to prepay the Convertible Note without consent of the holders of a majority interest of shares which exceed fifty percent (“Majority Noteholders”).

At any time following the De-SPAC Termination Event that any Event of Default has occurred, all outstanding obligations under the Convertible Note will bear interest at the rate of 17%. The events of default constitute typical default events such as failure to pay, breach of representations and warranties, bankruptcy, and breaches of covenants. Affirmative covenants include providing financial information to the Noteholder, maintaining the Company’s property, discharging its payment obligations, and complying with applicable laws. Negative covenants state the borrower will not incur any debt constituting senior obligations or other debt, incur additional liens except securing senior obligations, engage in a merger, declare or pay a dividend, dispose of property or sell equity interests except in the normal ordinary course of business transactions.

Upon the De-SPAC closing, the Convertible Note will be automatically converted for the number of shares of the SPAC’s Class A common stock, par value $0.0001 per share, equal to the quotient of (a) the aggregate borrowings under the Convertible Note divided by (b) the De-SPAC completion exchange price, satisfying the repayment obligation.

The Company assessed all terms and features of the Convertible Note in order to identify any potential embedded features that would require bifurcation. As part of this analysis, the Company assessed the economic characteristics and risks of the Convertible Note, including the conversion, put and call features. In consideration of this provision, the Company concluded the conversion feature required bifurcation as a derivative. The fair value of the conversion feature derivative was determined based on the difference between the fair value of the Convertible Note with the conversion option and the fair value of the Convertible Note without the conversion option. The Company determined that the fair value of the derivative upon issuance of the Convertible Note was $1,441 and recorded this amount as a derivative liability and the offsetting amount as a debt discount as a reduction to the carrying value of the Convertible Note on the Closing Date. The Company recognized $616 in changes in fair value of derivative liability as other income for the three months ended March 31, 2023 in the condensed consolidated statement of operations and comprehensive income.

As of March 31, 2023 and December 31, 2022, unamortized debt issuance costs related to the Convertible Note were $1,258 and $1,500, respectively. During the three months ended March 31, 2023, the Company recorded $242 in amortization of the debt issuance costs and $2,166 related to the PIK interest expense within interest expense in the condensed consolidated statement of operations and comprehensive income. The effective interest rate used is 14.3% as of March 31, 2023 and December 31, 2022.

Paycheck protection program (“PPP”) loans

In response to the coronavirus (COVID-19) outbreak in 2020, the U.S. federal government enacted the Coronavirus Aid, Relief, and Economic Security Act (“CARES Act”) that, among other economic stimulus measures, established the PPP to provide small business loans.

In January 2021, the Company entered into an additional PPP loan agreement for approximately $339. The PPP loan bears a fixed interest rate of 1% over a five-year term, is guaranteed by the U.S. federal government and does not require collateral. The loans may be forgiven, in part or whole, if the proceeds are used to retain and pay employees and for other qualifying expenditures.

During 2021, the Company used all of the 2021 PPP loan proceeds to pay for qualified expenses, 100% of which were used to pay for payroll-related expenses. The Company submitted its application and supporting documentation for forgiveness to its bank, which submitted the application and supporting documentation to the Small Business Administration (“SBA”). The Company expected to receive full forgiveness of the loan as the Company had complied with all program requirements as of March 31, 2023 and December 31, 2022.

 

F-110


Table of Contents

During the three months ended March 31, 2023 and 2022, the Company didn’t recognize any loan forgiveness as other income. The balance on the PPP Loan was $339 and is included in the other non-current liability in the condensed consolidated balance sheets as of March 31, 2023 and December 31, 2022. The loan was subsequently forgiven in April 2023 including all accrued and unpaid interest.

Economic Injury Disaster Loans (“EID”)

In August of 2020, the Company executed the standard loan documents required for securing loans offered by the SBA under its EID loan assistance program and received the loan proceeds of $122. The proceeds from the EID Loan must be used for working capital. The EID Loan has a thirty-year term and bears interest at a rate of 3.75% per annum with monthly principal and interest payments being deferred for 12 months after the date of disbursement. On March 11, 2021, the American Rescue Plan Act of 2021 was enacted, which extended the first due date for repayment of EIDLs made in 2020 from 12 months to 24 months from the date of the note. The EID loan may be prepaid at any time prior to maturity with no prepayment penalties. The Loan Authorization and Agreement and the note executed by the Company in connection with the EID Loan contains events of default and other provisions customary for a loan of this type and the EID loan is secured by a security interest on all of the Company’s assets.

 

14.

Other Non-Current Liabilities

Other non-current liabilities consisted of the following:

 

     March 31,
2023
     December 31,
2022
 

Guaranteed revenue program deposits

   $ 37,500      $ 37,500  

Fractional ownership deposits

     5,190        3,636  

PPP loan

     339        339  

Other

     27        28  
  

 

 

    

 

 

 
   $ 43,056      $ 41,503  
  

 

 

    

 

 

 

 

15.

Members’ Equity and Noncontrolling Interests

Membership interest

Pursuant to the LGM Operating Agreement, which was adopted in October 2011, LGM has a single class of membership interests.

Members are not required to make additional capital contributions in excess of their respective initial capital contribution unless the Company is unable to borrow funds on reasonable terms necessary to operate in its normal manner.

Allocations of Net Profits and Net Losses

For financial accounting and tax purposes, the Company’s net profits or net losses shall be determined on an annual basis and shall be allocated to the members in proportion to each member’s percentage interest. Any elections or other decisions relating to such allocations shall be made by the members in any manner that reasonably reflects the purpose and intention of the Company’s amended and restated operating agreement. If any allocation of losses would cause a member to have an adjusted capital account deficit, those losses instead shall be allocated to the other members pro rata. Those losses will be offset first in subsequent years to the extent of income.

 

F-111


Table of Contents

Voting Rights

Each member shall be entitled to vote at any and all meetings of the members of the Company, or by written consent in lieu thereof, on all propositions submitted to vote in relative proportion to their percentage interests.

Liquidation

In the event of liquidation, whether voluntary or involuntary, members are entitled to receive all remaining assets of the Company available for distribution to its members in relative proportion to their percentage interests.

Noncontrolling interest

The Company held a controlling interest in several entities that are not wholly-owned as described above (see Note 4 VIE) and net income or net loss of such entities is allocated on a straight percentage basis based on the given terms of each entity’s operating agreement (see percentage below). Net loss attributable to noncontrolling interests for the three months ended March 31, 2023 and 2022 were $2,537 and $1,920, respectively.

As of March 31, 2023 and December 31, 2022, the noncontrolling interests in the Company’s consolidated entities are comprised of the following (22 entities):

 

Entities - Major Owner

   Noncontrolling Interest     LGME’s ownership     Total  

Entities 1-4

     99     1     100

Entity 5

     75     25     100

Entity 6

     68     32     100

Entity 7

     67     33     100

Entities 8-9

     58     42     100

Entities 10-22

     52     48     100

 

16.

Revenue

Disaggregation of Revenue

The following table disaggregates revenue by service type and the timing of when these services are provided to the member or customer:

 

     Three Months Ended
March 31,
 
     2023      2022  

Services transferred at a point in time:

     

Flights

   $ 74,601      $ 65,222  

Services transferred over time:

     

Memberships

     1,478        851  

MRO

     704        —    

Fractional ownership purchase price

     249        —    
  

 

 

    

 

 

 
   $ 77,032      $ 66,073  
  

 

 

    

 

 

 

 

F-112


Table of Contents

Transaction Price

The transaction prices for each of the primary revenue streams are as follows:

 

   

Jet club and Charter – Membership fees (less credits issued), and flight related charges based on trips flown

 

   

Guaranteed Revenue Program – Fleet minimums with additional charges for flight services over the guarantee

 

   

MRO – Time and materials incurred for services performed

 

   

Fractional Ownership – The portion of fractional interest purchase price allocated to revenue, and flight related charges based on trips flown

The following tables provide a roll forward of deferred revenue:

 

     Amount  

Balance as of December 31, 2022

   $ 60,602  

Revenue recognized

     26,798  

Revenue deferred

     (23,397
  

 

 

 

Balance as of March 31, 2023

   $ 64,003  
  

 

 

 
     Amount  

Balance as of December 31, 2021

   $ 32,795  

Revenue recognized

     24,275  

Revenue deferred

     (19,075
  

 

 

 

Balance as of March 31, 2022

   $ 37,995  
  

 

 

 

The increase in deferred revenue in March 31, 2023 compared to December 31, 2022 is due to increased customer billings for services relating to timing of satisfaction of the Company’s performance obligations.

 

17.

Commitments and Contingencies

Legal Proceedings

flyExclusive Litigation

On July 5, 2023, a lawsuit was filed against flyExclusive in the United States District Court for the Southern District of New York. See Note 20 Subsequent Events for additional details.

Other Litigation

The Company is subject to certain claims and contingent liabilities that arise in the normal course of business. While we do not expect that the ultimate resolution of any of these pending actions will have a material effect on our consolidated results of operations, financial position or cash flows, litigation is subject to inherent uncertainties. As such, there can be no assurance that any pending legal action, which we currently believe to be immaterial, does not become material in the future.

Repurchase Contingencies

The Company has entered into sale and leaseback transactions in the ordinary course of business (see Note 4), and the Company has certain repurchase contingencies at the option of the lessors. These transactions typically require the aircraft lessor to provide the Company with formal notice of the exercise of the put option

 

F-113


Table of Contents

associated with the lease no later than 60 or 90 days in advance of the end of the lease term, with the aircraft repurchase to occur at the end of the lease term. Each lease with an associated put option has a lease term of typically 5 to 10 years from the date the aircraft is added by the FAA to the Company’s Charter Certificate Operation Specifications, and occasionally has a lease term beginning on the effective date of the lease agreement or the date the aircraft is delivered to the Company. Additionally, the put option purchase price is typically reduced dollar for dollar by the amount of each monthly payment or flight credit over the course of the lease term, but not reduced below a certain threshold.

The following is a schedule by years of future repurchase contingencies under the leases as of the three months ended March 31, 2023:

 

Fiscal Year    Amount  

2023 (remaining)

   $ 3,870  

2024

     8,302  

2025

     11,603  

2026

     40,687  

2027

     27,643  

Thereafter

     7,852  
  

 

 

 
   $ 99,957  
  

 

 

 

On August 26, 2021, the Company was issued formal notice from a lessor that it had exercised the end of term put option in connection with a leased aircraft. The Company is obligated to repurchase the aircraft in 2026 at the end of the lease term at the price of $3,450 less the dollar-for-dollar amount of each monthly payment made over the course of the lease term, but not reduced below $2,070 by application of such reduction.

 

18.

Related Party Transactions

The Company regularly enters into related party transactions with entities associated with, and under control of, the majority owner of the Company. Management believes some transactions were conducted on terms equivalent to those prevailing in an arm’s-length transaction. However, some amounts earned or that were charged under these arrangements were not negotiated at arm’s length and may not represent the terms that the Company might have obtained from an unrelated third party. See below for a description of transactions with related parties.

Purchases from Related Parties

LGM Ventures, LLC (“LGMV”) is an entity with the same ownership structure as the Company. Carolina Air Center, LLC, Crystal Coast Aviation, LLC, and Kinston Jet Center, LLC are subsidiaries of LGMV and sellers of fuel. During the three months ended March 31, 2023 and 2022, the Company purchased a total of $787 and $375 in fuel from subsidiaries of LGMV, respectively. This fuel represents approximately 4% and 2% of the Company’s total fuel purchases during the three months ended March 31, 2023 and 2022, respectively.

Leases from Related Parties

Kinston Jet Center, LLC, Kinston Jet House, LLC, and LGM Auto, LLC are subsidiaries of LGMV and lessors of real property and equipment (such as trucks, trailers and vans). During the three months ended March 31, 2023 and 2022, the Company incurred rent expense to subsidiaries of LGMV totaling $357 and $514, respectively. See Note 11 Leases for further details.

Payables to Related Parties

In relation to the fuel purchase and lease transactions, accounts payable to related parties on the condensed consolidated balance sheets totaled $0 and $72 as of March 31, 2023 and December 31, 2022, respectively. The

 

F-114


Table of Contents

Company made payments to related parties in the form of distributions amounting to $485 and $940 during the three months ended March 31, 2023, and 2022, respectively.

Sales to Related Parties

The Company allows owners of subsidiaries and lessor SAEs without Equity (“lessor VIEs”) to charter flights at a reduced rate. During the three months ended March 31, 2023 and 2022, the Company recorded $6,705 and $6,912 in charter flight revenue from owners of subsidiaries and lessor VIEs, respectively.

Receivables from Related Parties

Short term accounts receivable from related parties are in part comprised of these customer flight activity charges that exceed the prepaid balances of the respective customer’s account and totaled $3,951 and $2,996 as of March 31, 2023 and December 31, 2022, respectively. The remaining portion of short-term accounts receivable from related parties is comprised of receivables from related entities in the ordinary course of business and totaled $259 and $0 as of March 31, 2023 and December 31, 2022, respectively.

In addition, there are long-term accounts receivable from owners of subsidiaries and lessor VIEs on the condensed consolidated balance sheets that totaled $3,217 and $2,629 as of March 31, 2023 and December 31, 2022, respectively. Long-term accounts receivable from related parties are comprised of the receivable balance from aircraft sales offset by aggregate repurchase option prices at the end of the lease terms (the Company books this liability when the other party exercises its option and therefore LGM is obligated to repurchase the leased aircraft). See Note 11 Leases and Note 17 Commitments and Contingencies for further details.

Accounts receivable from related parties will be considered as contributions at closing and will be recorded as an increase in equity. During the three months ended March 31, 2023 and 2022, the Company received $0 and $138 in contributions from related parties, respectively.

The Company occasionally makes accounts payable payments on behalf of LGMV. Related party receivables from LGMV are immaterial as of March 31, 2023 and December 31, 2022, respectively.

Notes Receivable from Non-controlling Interests

In the normal course of its business, LGM finances upfront third-party buyers of their SAEs and holds notes receivable from these buyers. Notes receivable from non-controlling interests is comprised of $2,572 of a related party’s purchase of 99% ownership of a consolidated subsidiary and $2,510 of another related party’s purchase of 99% ownership of a consolidated subsidiary as of March 31, 2023.

Notes receivable from non-controlling interests is comprised of $2,572 of a related party’s purchase of 99% ownership of a consolidated subsidiary and $2,545 of another related party’s purchase of 99% ownership of a consolidated subsidiary as of December 31, 2022.

 

19.

Defined Contribution Plan

The Company established the Fly Exclusive 401(k) Plan (the “401k Plan”) under Section 401(k) of the Internal Revenue Code. Under the 401k Plan, employees (or “Participants”) with greater than two months of service may contribute up to the lesser of $58 or 100% of their compensation per year subject to the elective limits as defined by IRS guidelines. The Company may make discretionary matching contributions in amounts equal to a uniform percentage or dollar amount of employees’ elective deferrals each plan year. The Company is matching 50% of the first 8% of base compensation that participants contribute to the Plan. Vesting in the Company’s contribution portion of their accounts is based on years of continuous service. A participant is 100% vested after 2 years of credited service.

 

F-115


Table of Contents

Investment selections consist of mutual funds. The Company’s contributions to the 401k Plan amounted to $310 and $137 for the three months ended March 31, 2023 and 2022, respectively.

 

20.

Subsequent Events

The Company has evaluated all events subsequent to March 31, 2023 and through August 14, 2023, which represents the date these condensed consolidated financial statements were available to be issued. The Company is not aware of any subsequent event that would require recognition or disclosure in the condensed consolidated financial statements other than those described below.

Additional Principal Withdrawal

In April 2023, the Company drew an additional $3,300 principal amount under the LOC Master Note with the selected interest option of SOFR plus 1.25%.

New Short-Term Loan Agreements

In June 2023, the Company entered into two new short-term loan agreements in the amounts of $8,000 and $6,400 principal. Both loans bear an interest rate of 7.75%, with a maturity date of six months from the loan date.

flyExclusive Litigation

On June 30, 2023, flyExclusive served Wheels Up Partners, LLC (“WUP”) a Notice of Termination of the parties’ Fleet Guaranteed Revenue Program Agreement, dated November 1, 2021 (the “GRP Agreement”) following material breaches of the GRP Agreement by WUP, including WUP’s failure to pay outstanding amounts owed to flyExclusive under the GRP Agreement. Subsequently, on July 5, 2023, WUP filed a lawsuit against flyExclusive in the United States District Court for the Southern District of New York, alleging that flyExclusive breached the GRP Agreement and the implied duty of good faith and fair dealing therein by wrongfully terminating the GRP Agreement. WUP contends that flyExclusive did not have a right to terminate the GRP Agreement, that the termination was thus ineffective, and instead constituted a material breach of the GRP Agreement. WUP alleges this gave WUP the right to terminate the GRP Agreement, which WUP alleges it has done. The complaint seeks compensatory damages in an unspecified amount and attorney’s fees and costs. flyExclusive plans to defend this action by WUP vigorously. The Company is in the process of evaluating the impact of this event and an estimate cannot be made at this time. See Note 2 for additional details of the Guaranteed Revenue Program.

Aircraft and Ownership Interest Transfers

On July 1, 2023, the Company entered into an agreement to exchange certain aircraft and noncontrolling ownership interests among various controlled and consolidated aircraft leasing entities. The purpose of the transactions is to give the Company 100% ownership of certain aircraft that the Company wishes to sell or otherwise dispose of at a future date, as well as to exchange existing noncontrolling interests for interests in other aircraft. These transfers will be accounted for as equity transactions and no gain or loss should be recognized in consolidated net income or comprehensive income. The carrying amounts of the subsidiaries’ assets and liabilities are not changed. The carrying amounts of the noncontrolling interests should be adjusted to reflect the change in the ownership interest in each subsidiary. The Company is in the process of evaluating the impact of the aircraft and ownership interest transfers and an estimate cannot be made at this time.

 

F-116


Table of Contents

PRELIMINARY PROXY CARD - SUBJECT TO CHANGE

EG ACQUISITION CORP.

THIS PROXY IS SOLICITED ON BEHALF OF THE BOARD OF DIRECTORS

FOR THE SPECIAL MEETING TO BE HELD ON

                    , 2023

The undersigned, revoking any previous proxies relating to these shares with respect to the Transaction Proposal, the NYSE Proposal, the Charter Proposal and Governance Proposals, the Director Election Proposal, the PubCo Equity Incentive Plan Proposal, the PubCo ESPP Proposal and the Adjournment Proposal hereby acknowledges receipt of the notice and Proxy Statement, dated                  , 2023, in connection with the Special Meeting to be held at                  Eastern Time on                 , 2023, as a virtual meeting, for the sole purpose of considering and voting upon the following proposals, and hereby appoints                  and , and each of them (with full power to act alone), the attorneys and proxies of the undersigned, with power of substitution to each, to vote all shares of the common stock of EG Acquisition Corp. (the “Company”) registered in the name provided, which the undersigned is entitled to vote at the Special Meeting, and at any adjournments thereof, with all the powers the undersigned would have if personally present. Without limiting the general authorization hereby given, said proxies are, and each of them is, instructed to vote or act as follows on the proposals set forth in this Proxy Statement.

THE SHARES REPRESENTED BY THIS PROXY WHEN PROPERLY EXECUTED WILL BE VOTED IN THE MANNER DIRECTED HEREIN BY THE UNDERSIGNED STOCKHOLDER. IF YOU RETURN A SIGNED AND DATED PROXY BUT NO DIRECTION IS MADE, YOUR COMMON STOCK WILL BE VOTED “FOR” THE PROPOSALS SET FORTH BELOW.

PLEASE MARK, SIGN, DATE AND RETURN THE PROXY CARD PROMPTLY.

Important Notice Regarding the Availability of Proxy Materials for the Special Meeting to be held on                  , 2023:

The notice of Special Meeting and the accompanying Proxy Statement are available at                 .

(Continued and to be marked, dated and signed on reverse side)

 

THE BOARD OF DIRECTORS RECOMMENDS A VOTE “FOR” PROPOSAL NOS. 1, 2, 3, 3(a), 3(b), 3(c), 3(d) 3(e), 3 (f), 4, 5, 6 AND 7.    Please mark votes as indicated in this example ☒

 

Proposal 1 – The Transaction Proposal –    FOR    AGAINST    ABSTAIN
to approve and adopt the Equity Purchase Agreement, by and among EGA, LGM Enterprises, LLC, a North Carolina limited liability company (“LGM”), the existing equityholders of LGM (the “Existing Equityholders”), EG Sponsor LLC, a Delaware limited liability company (“Sponsor”), and Thomas James Segrave, Jr. (“Segrave” or “Existing Equityholder Representative”) in his capacity as Existing Equityholder Representative. The transactions contemplated by the Equity Purchase Agreement are referred to herein as the “Business Combination.”         
Proposal 2 – The NYSE Proposal –    FOR    AGAINST    ABSTAIN
to approve, assuming the Transaction Proposal is approved and adopted, for purposes of complying with applicable NYSE listing rules, the issuance by PubCo, as successor to EGA, of PubCo Common Stock in the Business Combination in an amount equal to 20% or more of the amount of EGA’s issued and outstanding common stock immediately prior to the issuance.         


Table of Contents
Proposal 3 – The Charter Proposal –    FOR    AGAINST    ABSTAIN
to approve and adopt, assuming the Transaction Proposal and the NYSE Proposal are approved and adopted, the A&R PubCo Charter, which, if approved, would take effect upon the Closing, a copy of which is attached to the accompanying proxy statement as Annex B.         

Proposal No. 3(a): A proposal to increase the total number of authorized shares and classes of stock of PubCo to shares consisting of (i) shares of preferred stock, par value $0.0001 per share, (ii) shares of PubCo Class A Common Stock, par value $0.0001 per share, and (iii) shares of PubCo Class B Common Stock, par value $0.0001 per share.

  

FOR

  

AGAINST

  

ABSTAIN

Proposal No. 3(b): A proposal to provide for certain additional changes, including among other things, (i) changing the post-Business Combination corporate name from “EG Acquisition Corp.” to “flyExclusive, Inc.,” (ii) making PubCo’s corporate existence perpetual, and (iii) removing certain provisions related to our status as a blank check company that will no longer apply upon the consummation of the Business Combination.

  

FOR

  

AGAINST

  

ABSTAIN

Proposal No. 3(c): A proposal to provide that the number of authorized shares of any class or classes of stock may be increased or decreased by the affirmative vote of the holders of a majority of the total voting power of the outstanding shares of capital stock entitled to vote thereon, voting together as a single class.

  

FOR

  

AGAINST

  

ABSTAIN

Proposal No. 3(d): A proposal to provide that the number of directors of PubCo will be fixed from time to time by the vote of the majority of the PubCo Board, which number shall initially be seven.

  

FOR

  

AGAINST

  

ABSTAIN

Proposal No. 3(e): A proposal to provide that the PubCo Bylaws may only be amended by the affirmative vote of the holders of at least the majority of the voting power of all the then-outstanding shares of voting stock of PubCo with the power to vote generally in an election of PubCo directors, voting together as a single class.

  

FOR

  

AGAINST

  

ABSTAIN

Proposal No. 3(f): A proposal that each share of PubCo Class A Common Stock and each share of PubCo Class B Common Stock will entitle the holder thereof to one vote on all matters on which stockholders are generally entitled to vote.

  

FOR

  

AGAINST

  

ABSTAIN

Proposal 4 – The Director Election Proposal –    FOR    AGAINST    ABSTAIN
for holders of EGA Class B Common Stock to elect, assuming the Transaction Proposal, the NYSE Proposal and the Charter Proposal are approved and adopted, seven directors of the PubCo Board to serve until the 2024 annual meeting of stockholders or until such directors’ successors have been duly elected and qualified, or until such directors’ earlier death, resignation, retirement or removal.         
Proposal 5 – The PubCo Equity Incentive Plan Proposal –    FOR    AGAINST    ABSTAIN
to approve and adopt, assuming the Transaction Proposal, the NYSE Proposal, and the Charter Proposal are approved and adopted, the PubCo 2023 Incentive Award Plan (the “2023 Plan”), a copy of which is attached to the accompanying proxy statement as Annex D.         


Table of Contents
Proposal 6 – The PubCo ESPP Proposal –    FOR    AGAINST    ABSTAIN
to approve and adopt, assuming the Transaction Proposal, the NYSE Proposal, the Charter Proposal and the PubCo Equity Incentive Plan Proposal are approved and adopted, the PubCo 2023 Employee Stock Purchase Plan (the “ESPP”), a copy of which is attached to the accompanying proxy statement as Annex F.         
Proposal 7 – Adjournment Proposal –    FOR    AGAINST    ABSTAIN
to approve the adjournment of the Special Meeting to a later date or dates, if necessary or appropriate, to permit further solicitation and vote of proxies in the event that there are insufficient votes for, or otherwise in connection with, the approval of any of the condition precedent proposals.         

 

Check here for address change and indicate the correct address below: 
 

 

 

 

 
Dated                                                                  , 2023
                              

 

 
Signature  
 

 

 
Signature (if held jointly)  
Signature should agree with name printed hereon. If shares are held in the name of more than one person, EACH joint owner should sign. Executors, administrators, trustees, guardians and attorneys should indicate the capacity in which they sign. Attorneys should submit powers of attorney.
PLEASE SIGN, DATE AND RETURN THE PROXY IN THE ENVELOPE ENCLOSED TO CONTINENTAL STOCK TRANSFER & TRUST COMPANY. THIS PROXY WILL BE VOTED IN THE MANNER DIRECTED HEREIN BY THE ABOVE SIGNED STOCKHOLDER. IF YOU RETURN A SIGNED AND DATED PROXY BUT NO DIRECTION IS MADE, YOUR COMMON STOCK WILL BE VOTED FOR THE PROPOSALS SET FORTH ABOVE.